Enhancing Strategic Planning of Projects: Selecting the Right Product Development Methodology
Abstract
1. Introduction
2. Literature Review
2.1. New Product Development Aproaches
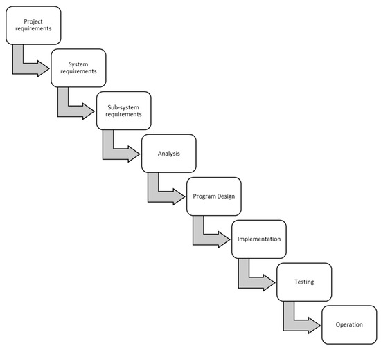
2.1.1. Traditional Approach
2.1.2. Iterative Approach
2.1.3. Lean and Agile Methodologies
2.2. Choosing Strategy for NPD
2.3. Project Success
2.4. Simulation Modeling of New Product Development Projects
2.4.1. Simulation Model
2.4.2. System Dynamics Modeling
2.4.3. System Dynamics in Project Management
3. Research Description
3.1. Research Goal
3.2. Significance of the Study
4. Model Description
4.1. Stochastic Variables Instead of Deterministic Variables
4.2. Risk Management
4.3. Dynamic Allocation of Resources
4.4. Gates (Waterfall) Mode
4.5. Iterations (Agile/Spiral) Mode
4.6. Hybrid Mode
4.7. Model Verification
- Ensuring Unit Consistency: Verification involved confirming that units remained consistent across the entire model. This included checking units for all parameters, variables, and equations.
- Verifying Boundary Conditions: This step ensured that the model incorporated suitable boundary conditions, and that the system’s behaviour was well-defined within those boundaries.
- Conducting Sensitivity Analysis: Sensitivity analysis was performed to evaluate how the model responded to changes in parameters. This facilitated the identification of critical parameters and assessed the overall robustness of the model.
- Checking Initial Conditions: Verification confirmed that the initial conditions of the model were appropriate and realistic for the system under consideration.
- Verifying Equations: The mathematical equations used in the model underwent a thorough review and verification process. This included checking for accuracy in representing the dynamic relationships among variables.
5. Results
5.1. Waterfall (Gates)
5.1.1. Waterfall Model Validation
5.1.2. Calibrating the Model
5.1.3. Simulation of the Project Life Cycle
- Task duration distribution—modelling the probability of a task taking longer or shorter than planned.
5.1.4. Comparing the Simulation to the Project Results
5.2. Agile (Iterations)
5.2.1. Agile Model Validation
5.2.2. Calibrating the Model
5.2.3. Comparing Simulation to the Project Results
5.3. Choosing a Different NPD Strategy
5.4. Sensitivity and Monte Carlo Analysis
6. Discussion and Conclusions
Author Contributions
Funding
Data Availability Statement
Conflicts of Interest
Appendix A
| Parameter | Equation | Notes |
|---|---|---|
| %Avail Internal Concurr= | IF THEN ELSE (Model Select = 1, Planning LUT(FPS), IF THEN ELSE(Model Select = 2, Gates LUT(FPS), IF THEN ELSE(Model Select = 3, Iteration LUT, IF THEN ELSE(Model Select = 4, Gates LUT(FPS) × PULSE TRAIN(0, Sprint length, Sprint length × (1 + “Planning length(%)”), 1000), 0)))) | The Fraction of Tasks Available due to the Internal |
| AChD= | RANDOM NORMAL (0.1 × ACTD mean, 5 × ACTD mean, 0.5 × ACTD mean, 0.4 × ACTD mean, 0) | Average Change Duration, related to the average task duration |
| ACTD mean= | Numerical value/Schedule Pressure | the mean value of ACTD |
| ACTD= | RANDOM NORMAL (0.2 × ACTD mean, 10 × ACTD mean, ACTD mean, 0.8 × ACTD mean, 0) | Average Complete Task Duration Added schedule pressure variable and factor—lower value better productivity |
| ApprT= | QA × (1-DiscChFrac) | Approve Tasks rate |
| AQAD mean= | Numerical value | The mean value of AQAD |
| AQAD= | RANDOM NORMAL (0.1, 3, AQAD mean, 1, 0) | The average time that the process requires to perform quality assurance on a task |
| ChT task per Res= | Numerical value | How many tasks type ChT each resource can handle |
| ChT= | MIN (RC ChT, TtCh/AChD) | Changed Tasks rate |
| CT task per Res= | Numerical value | How many tasks each resource can handle |
| CT= | IF THEN ELSE (Model Select = 1, MIN (No of Resources CT × CT task per Res/ACTD mean, CTAvail/ACTD mean), MIN (RC CT, CTAvail/ACTD)) | Completion Tasks Rate |
| CTAvail= | MAX (0, TTA-(PS-TnC) + 2 × 10−5) | Completed Tasks Available |
| DiscCh= | QA × DiscChFrac | Discover Changes rate |
| DiscChFrac= | “p(DiscCh)” × ”p(tCh)” | The probability of tasks that are discovered to require changes. |
| FPS= | TPS/PS | Fraction of tasks Perceived Satisfactory |
| Gates LUT= | (GET XLS LOOKUPS(‘Tasks_table.xlsx’, ’Sheet2’,’1’,’B2’)) | Take from XLS file the percentage of project need to be done in order to approve the gate |
| Iteration LUT= | PULSE TRAIN (0, (1—“Planning length (%)”) × Sprint length + 1, Sprint length, 1000) | Defines the iteration (sprints) process |
| Model Select= | Numerical value (Planning/Gates/Iteration/Hybrid) | Which methodology to model |
| No of Resources ChT= | Numerical value | How many resources allocate to this type of task |
| No of Resources CT= | Numerical value | How many resources allocate to this type of task |
| No of Resources QA= | Numerical value | How many resources allocate to this type of task |
| NomRelTime= | Numerical value | Nominal Release Time |
| p(DiscCh)= | IF THEN ELSE(Model Select ≥ 3, 0.9/Schedule Pressure, 0.8) | The probability of discovering the need for a change if it exists (In Schedule pressure the probability decreasing) |
| p(tCh)= | Numerical value | The probability a given task requires a change, In case of sprints the probability of required change increase as the sprint size increases |
| Planning length (%)= | Numerical value | The amount of time as part of the sprint that is dedicated for planning and releasing |
| Project Done= | IF THEN ELSE (TRel > PS × 0.999, 1, 0) | indicates when the project is done (>99/9% of the tasks completed) |
| PS= | Numerical value | Number of tasks in the project |
| QA task per Res= | Numerical value | How many tasks type QA Task each resource can handle |
| QA= | MIN (RC QA, TCnotCk/AQAD) | Quality Assurance work rate |
| RC ChT= | Showup Probability Cht × No of Resources ChT × ChT task per Res/AChD | Resource Constraint ChT |
| RC CT= | Showup Probability CT × No of Resources CT × CT task per Res/(ACTD + Task duration risk) + Resource allocation | Resource Constraint CT |
| RC QA= | Showup Probability QA × No of Resources QA × QA task per Res/AQAD | Quality Assurance Resource Constraint |
| RelPackSize= | IF THEN ELSE (Model Select = 1, 0.1, IF THEN ELSE (Model Select = 2, 0.1, IF THEN ELSE (Model Select = 3, Iteration LUT, Iteration LUT))) | Release Package Size, describes the minimum fraction (% of the project tasks) of the unreleased tasks (the Project Scope less the Tasks Released) required in the Tasks Approved stock to begin releasing work. |
| RelT= | IF THEN ELSE (RelTime = 0, 0, TAppr/RelTime) | Release Tasks Rate |
| RelTime= | IF THEN ELSE(TAppr ≥ RelPackSize × (PS-TRel), NomRelTime, 0) | Release Time |
| Resource allocation= | IF THEN ELSE (RC ChT >TtCh/AChD, RC ChT—TtCh/AChD, 0) | Idle development resources, if there is no tasks the resources allocated to new tasks instead of change to new tasks instead of change |
| Schedule Pressure= | IF THEN ELSE (Model Select > 2,1 +MODULO (Time, (Sprint length × (1 + “Planning length (%)”)))/(Sprint length × (1 + “Planning length (%)”)),1) | Simulate schedule pressure (normalized to 1), in case of Iteration the pressure is to each iteration, on Planning and Gates there is no schedule pressure) |
| Showup Probability Cht= | RANDOM NORMAL (0.7, 1, 0.9, 0.5, 0) | The probability of a Cht resource to be available |
| Showup Probability CT= | RANDOM NORMAL (0.7, 1, 0.9, 0.5, 0) | The probability of a resource to be available |
| Showup Probability QA= | RANDOM NORMAL (0.7, 1, 0.9, 0.5, 0) | The probability of a QA resource to be available |
| Sprint length= | Numerical value | The length of a sprints (in Days) |
| Tappr= | INTEG (ApprT-RelT, 0) | Tasks approved |
| Task duration risk= | IF THEN ELSE (RANDOM NORMAL (0, 1, 0.5, 0.25, 10) > FPS, 2 × ACTD mean, 0) | Risk function according to project information which has effect on task duration ≥ affect the average task duration, related to amount of tasks completed successfully this risk represent the option to do a task again (2 × ACD_mean) if the risk is happening, the probability for risks is decreasing as the project progress |
| TCnotCk= | INTEG (ChT-ApprT-DiscCh + CT, 0) | Tasks Completed but not Checked |
| TnC | INTEG (-CT, PS) | The tasks that did not Completed |
| TPS= | TCnotCk + TAppr + TRel | Tasks Perceived completed Satisfactory |
| TRel= | INTEG (RelT, 0) | Tasks Released |
| TTA= | PS × “%Avail Internal Concurr” | Total Tasks Available to complete |
| TtCh= | INTEG (DiscCh-ChT, 0) | Tasks to be Changed |
Appendix B

References
- Andrei, B.A.; Casu-Pop, A.C.; Gheorghe, S.C.; Boiangiu, C.A. A study on using Waterfall and Agile methods in software project management. J. Inf. Syst. Oper. Manag. 2019, 13, 125–135. [Google Scholar]
- Agile Manifesto: Manifesto for Agile Software Development. [online]. Available online: https://agilemanifesto.org/ (accessed on 20 September 2023).
- VersionOne. 13th Annual State of Agile Report. 2019. Available online: https://www.stateofAgile.com/#ufh-i-521251909-13th-annual-state-of-Agile-report/473508 (accessed on 20 September 2023).
- Vijayasarathy, L.E.O.R.; Turk, D. Agile software development: A survey of early adopters. J. Inf. Technol. Manag. 2008, 19, 1–8. [Google Scholar]
- Lishner, I.; Shtub, A. Using an Artificial Neural Network for Improving the Prediction of Project Duration. Mathematics 2022, 10, 4189. [Google Scholar] [CrossRef]
- Solan, D.; Shtub, A. Development and implementation of a new product development course combining experiential learning, simulation, and a flipped classroom in remote learning. Int. J. Manag. Educ. 2023, 21, 100787. [Google Scholar] [CrossRef]
- Joslin, R.; Müller, R. Relationships between a project management methodology and project success in different project governance contexts. Int. J. Proj. Manag. 2015, 33, 1377–1392. [Google Scholar] [CrossRef]
- Papke-Shields, K.E.; Boyer-Wright, K.M. Strategic planning characteristics applied to project management. Int. J. Proj. Manag. 2017, 35, 169–179. [Google Scholar] [CrossRef]
- Ciric, D.; Delic, M.; Lalic, B.; Gracanin, D.; Lolic, T. Exploring the link between project management approach and project success dimensions: A structural model approach. Adv. Prod. Eng. Manag. 2021, 16, 99–111. [Google Scholar] [CrossRef]
- Ahmed, R.; Shaheen, S.; Philbin, S.P. The role of big data analytics and decision-making in achieving project success. J. Eng. Technol. Manag. 2022, 65, 101697. [Google Scholar] [CrossRef]
- Summers, G.J.; Scherpereel, C.M. Flawed decision models and flexibility in product development. J. Eng. Technol. Manag. 2023, 67, 101728. [Google Scholar] [CrossRef]
- Joslin, R.; Müller, R. The relationship between project governance and project success. Int. J. Proj. Manag. 2016, 34, 613–626. [Google Scholar] [CrossRef]
- Ika, L.A.; Pinto, J.K. The “re-meaning” of project success: Updating and recalibrating for a modern project management. Int. J. Proj. Manag. 2022, 40, 835–848. [Google Scholar] [CrossRef]
- Benington, H.D. Production of large computer programs. Ann. Hist. Comput. 1983, 5, 350–361. [Google Scholar] [CrossRef]
- Royce, W.W. Managing the development of large software systems: Concepts and techniques. In Proceedings of the 9th International Conference on Software Engineering, Monterey, CA, USA, 30 March–2 April 1987; IEEE Computer Society Press: Washington, DC, USA, 1987; pp. 328–338. [Google Scholar]
- DOD-STD-2167A; Military Standard Defense System Software Development. Department of Defense: Washington, DC, USA, 1988.
- McConnell, S. Rapid Development: Taming Wild Software Schedules; Pearson Education: London, UK, 1996. [Google Scholar]
- DeGrace, P.; Stahl, L.H. Wicked Problems, Righteous Solutions; Yourdon Press: Upper Saddle River, NJ, USA, 1990; Volume 2. [Google Scholar]
- Boehm, B.W. A spiral model of software development and enhancement. Computer 1988, 21, 61–72. [Google Scholar] [CrossRef]
- Womack, J.P.; Womack, J.P.; Jones, D.T.; Roos, D. Machine that Changed the World; Simon and Schuster: New York, NY, USA, 1990. [Google Scholar]
- Boehm, B. Get ready for Agile methods, with care. Computer 2002, 35, 64–69. [Google Scholar] [CrossRef]
- Lishner, I.; Shtub, A. Measuring the success of Lean and Agile projects: Are cost, time, scope and quality equally important? J. Mod. Proj. Manag. 2019, 7, 138–145. [Google Scholar]
- Schwaber, K.; Beedle, M. Agile Software Development with Scrum; Prentice Hall: Upper Saddle River, NJ, USA, 2002; Volume 1. [Google Scholar]
- Cockburn, A. Agile Software Development: The Cooperative Game; Pearson Education: London, UK, 2006. [Google Scholar]
- Jurčević, M.; Mitrović, F.; Nadrljanski, M. System dynamics and theory of chaos in freight rate forming in shipping. Promet-Traffic Transp. 2010, 22, 433–438. [Google Scholar] [CrossRef][Green Version]
- Thomas, H.R.; Oloufa, A.A. Labor productivity, disruptions, and the ripple effect. Cost Eng. 1995, 37, 49–54. [Google Scholar]
- Van Oorschot, K.E.; Sengupta, K.; van Wassenhove, L. Dynamics of Agile software development. In Proceedings of the International Conference of the System Dynamics Society, Albuquerque, NM, USA, 26–30 July 2009. [Google Scholar]
- PwC—The Third Global Survey on the Current State of Project Management (p.17). 2012. Available online: https://www.pwc.com.tr/en/publications/arastirmalar/pages/pwc-global-project-management-report-small.pdf (accessed on 20 September 2023).
- The Standish Group, 2015 CHAOS Manifesto Report. Available online: https://www.standishgroup.com/chaosReport/index#myModal_43 (accessed on 20 September 2023).
- KPMG. Project Management Survey 2019. Driving Business Performance. 2019. Available online: https://ipma.world/app/uploads/2019/11/PM-Survey-FullReport-2019-FINAL.pdf (accessed on 20 September 2023).
- Robinson, S.; Nance, R.E.; Paul, R.J.; Pidd, M.; Taylor, S.J. Simulation model reuse: Definitions, benefits and obstacles. Simul. Model. Pract. Theory 2004, 12, 479–494. [Google Scholar] [CrossRef]
- Kellner, M.I.; Madachy, R.J.; Raffo, D.M. Software process simulation modeling: Why? What, How? J. Syst. Softw. 1999, 46, 91–105. [Google Scholar] [CrossRef]
- Höst, M.; Regnell, B.; Dag, J.N.O.; Nedstam, J.; Nyberg, C. Exploring bottlenecks in market-driven requirements management processes with discrete event simulation. J. Syst. Softw. 2001, 59, 323–332. [Google Scholar] [CrossRef]
- Rus, I.; Collofello, J.; Lakey, P. Software process simulation for reliability management. J. Syst. Softw. 1999, 46, 173–182. [Google Scholar] [CrossRef]
- Cangussu, J.W. A software test process stochastic control model based on CMM characterization. Softw. Process. Improv. Pract. 2004, 9, 55–66. [Google Scholar] [CrossRef]
- International Organization for Standardization. Quality Management Systems—Requirements. 2021. Available online: https://www.iso.org/standard/62085.html (accessed on 20 September 2023).
- Forrester, J.W. Industrial Dynamics; MIT Press: Cambridge, MA, USA, 1961. [Google Scholar]
- Madachy, R.J. System dynamics modeling of an inspection-based process. In Proceedings of the 18th International Conference on Software Engineering, Berlin, Germany, 25–29 March 1996; IEEE Computer Society: Washington, DC, USA, 1996; pp. 376–386. [Google Scholar]
- Cooper, K.G. Naval ship production: A claim settled and a framework built. Interfaces 1980, 10, 20–36. [Google Scholar] [CrossRef]
- Richardson, G.P.; Pugh, A.L. Introduction to system dynamics modeling with DYNAMO; MIT Press: Cambridge, MA, USA, 1981; Volume 48. [Google Scholar]
- Lyneis, J.M. Critical Path Approaches to Project Management—Applicability for Determining Estimates to Complete, Project Duration, and Delay and Disruption; Pugh-Roberts Associates: Cambridge, MA, USA, 1996. [Google Scholar]
- Lyneis, J.M.; Ford, D.N. System dynamics applied to project management: A survey, assessment, and directions for future research. Syst. Dyn. Rev. J. Syst. Dyn. Soc. 2007, 23, 157–189. [Google Scholar] [CrossRef]
- Abdel-Hamid, T.; Madnick, S.E. Software Project Dynamics: An Integrated Approach; Prentice-Hall, Inc.: Hoboken, NJ, USA, 1991. [Google Scholar]
- Williams, T.; Eden, C.; Ackermann, F.; Tait, A. The effects of design changes and delays on project costs. J. Oper. Res. Soc. 1995, 46, 809–818. [Google Scholar] [CrossRef]
- Williams, T.; Eden, C.; Ackermann, F.; Tait, A. Vicious circles of parallelism. Int. J. Proj. Manag. 1995, 13, 151–155. [Google Scholar] [CrossRef]
- Ford, D.N.; Sterman, J.D. Dynamic modeling of product development processes. Syst. Dyn. Rev. J. Syst. Dyn. Soc. 1998, 14, 31–68. [Google Scholar] [CrossRef]
- Taylor, T.R.B.; Ford, D.N. Tipping point failure and robustness in single development projects. Syst. Dyn. Rev. 2006, 22, 51–71. [Google Scholar] [CrossRef]
- Glaiel, F.S.; Moulton, A.; Madnick, S.E. Agile Project Dynamics: A System Dynamics Investigation of Agile Software Development Methods. In Proceedings of the 31th International Conference of the System Dynamics Society, Cambridge, MA, USA, 21–25 July 2013. [Google Scholar]
- Tignor, W. Agile ProjecProc. In Proceedings of the International Conference of the System Dynamics Society, Albuquerque, NM, USA, 26–30 July 2009. [Google Scholar]
- Kristensen, T.S. Sickness absence and work strain among Danish slaughterhouse workers: An analysis of absence from work regarded as coping behaviour. Soc. Sci. Med. 1991, 32, 15–27. [Google Scholar] [CrossRef]
- Nicholson, N.; Payne, R. Absence from work: Explanations and attributions. Appl. Psychol. 1987, 36, 121–132. [Google Scholar] [CrossRef]
- Scheffler, M.; Neufeld, J.S. Daily Distribution of Duties for Crew Scheduling with Attendance Rates: A Case Study. In Proceedings of the Computational Logistics: 11th International Conference, ICCL 2020, Enschede, The Netherlands, 28–30 September 2020; Proceedings 11. Springer International Publishing: Cham, Switzerland, 2020; pp. 371–383. [Google Scholar]
- Lishner, I.; Shtub, A. The compounding effect of multiple disruptions on construction projects. Int. J. Constr. Manag. 2023, 23, 1061–1068. [Google Scholar] [CrossRef]








| Strategic Change | Project Duration | Difference from Original |
|---|---|---|
| Additional resource unit | 188 | −16 (7.8%) |
| Additional two resource units | 182 | −22 (10.8%) |
| Agile methodology | 153 | −51(25%) |
| Sprint Length | Project Duration | Difference from Previous |
|---|---|---|
| 1 weeks | 149 | - |
| 2 weeks | 153 | +4 |
| 3 weeks | 161 | +8 |
| 4 weeks | 170 | +9 |
| 5 weeks | 175 | +5 |
| 6 weeks | 199 | +24 |
| 7 weeks | 209 | +10 |
| p(tCh) | Project Duration (Waterfall) | Project Duration (Agile) | Difference |
|---|---|---|---|
| 0% | 121 | 159 | −38 (−31%) |
| 5% | 136 | 159 | −23 (−17%) |
| 10% | 143 | 159 | −16 (−11%) |
| 15% | 150 | 160 | −10 (−7%) |
| 20% | 156 | 160 | −4 (−3%) |
| 30% | 173 | 169 | 4 (2%) |
| 40% | 193 | 189 | 4 (2%) |
| 50% | 222 | 216 | 6 (3%) |
| 60% | 255 | 250 | 5 (2%) |
| 70% | 308 | 289 | 19 (6%) |
| 80% | 374 | 359 | 15 (4%) |
| 90% | 487 | 443 | 44 (9%) |
Disclaimer/Publisher’s Note: The statements, opinions and data contained in all publications are solely those of the individual author(s) and contributor(s) and not of MDPI and/or the editor(s). MDPI and/or the editor(s) disclaim responsibility for any injury to people or property resulting from any ideas, methods, instructions or products referred to in the content. |
© 2023 by the authors. Licensee MDPI, Basel, Switzerland. This article is an open access article distributed under the terms and conditions of the Creative Commons Attribution (CC BY) license (https://creativecommons.org/licenses/by/4.0/).
Share and Cite
Lishner, I.; Shtub, A. Enhancing Strategic Planning of Projects: Selecting the Right Product Development Methodology. Information 2023, 14, 632. https://doi.org/10.3390/info14120632
Lishner I, Shtub A. Enhancing Strategic Planning of Projects: Selecting the Right Product Development Methodology. Information. 2023; 14(12):632. https://doi.org/10.3390/info14120632
Chicago/Turabian StyleLishner, Itai, and Avraham Shtub. 2023. "Enhancing Strategic Planning of Projects: Selecting the Right Product Development Methodology" Information 14, no. 12: 632. https://doi.org/10.3390/info14120632
APA StyleLishner, I., & Shtub, A. (2023). Enhancing Strategic Planning of Projects: Selecting the Right Product Development Methodology. Information, 14(12), 632. https://doi.org/10.3390/info14120632

