A New Multivariate Approach for Real Time Detection of Routing Security Attacks in VANETs
Abstract
:1. Introduction
- Propose a new approach capable of detecting black hole attack in real time and without performing any updates in the routing algorithm operations.
- Generate multivariate datasets by monitoring the vehicular traffic and simultaneously measuring multiple network metrics. Further, the impact of the black hole attack on these metrics is assessed.
- Detect the occurrence of attacks by continuously verifying the conformity of the datasets to the multivariate normality assumption by computing correlation coefficients and comparing them against thresholds representing the normal critical values.
- Demonstrate the relevance of employing data rescaling techniques in improving the data sensitivity to the normality conformity analysis, by comparing the outcomes of different rescaling techniques: Z-Score Normalization (ZSN), Min-Max Normalization (MMN), and Normalization by Decimal Scaling (NDS).
- Evaluate the proposed scheme using more realistic scenarios based on a realistic mobility model.
2. Background
2.1. AODV Routing Protocol
2.2. Black Hole Attack
2.3. Multivariate Normality Tests (MVN)
2.4. Data Rescaling Techniques
- Z-Score Normalization
- Min-Max Normalization
- If = minV; then = 0
- If = maxV; then = 1
- Normalization by Decimal Scaling
3. Related Works
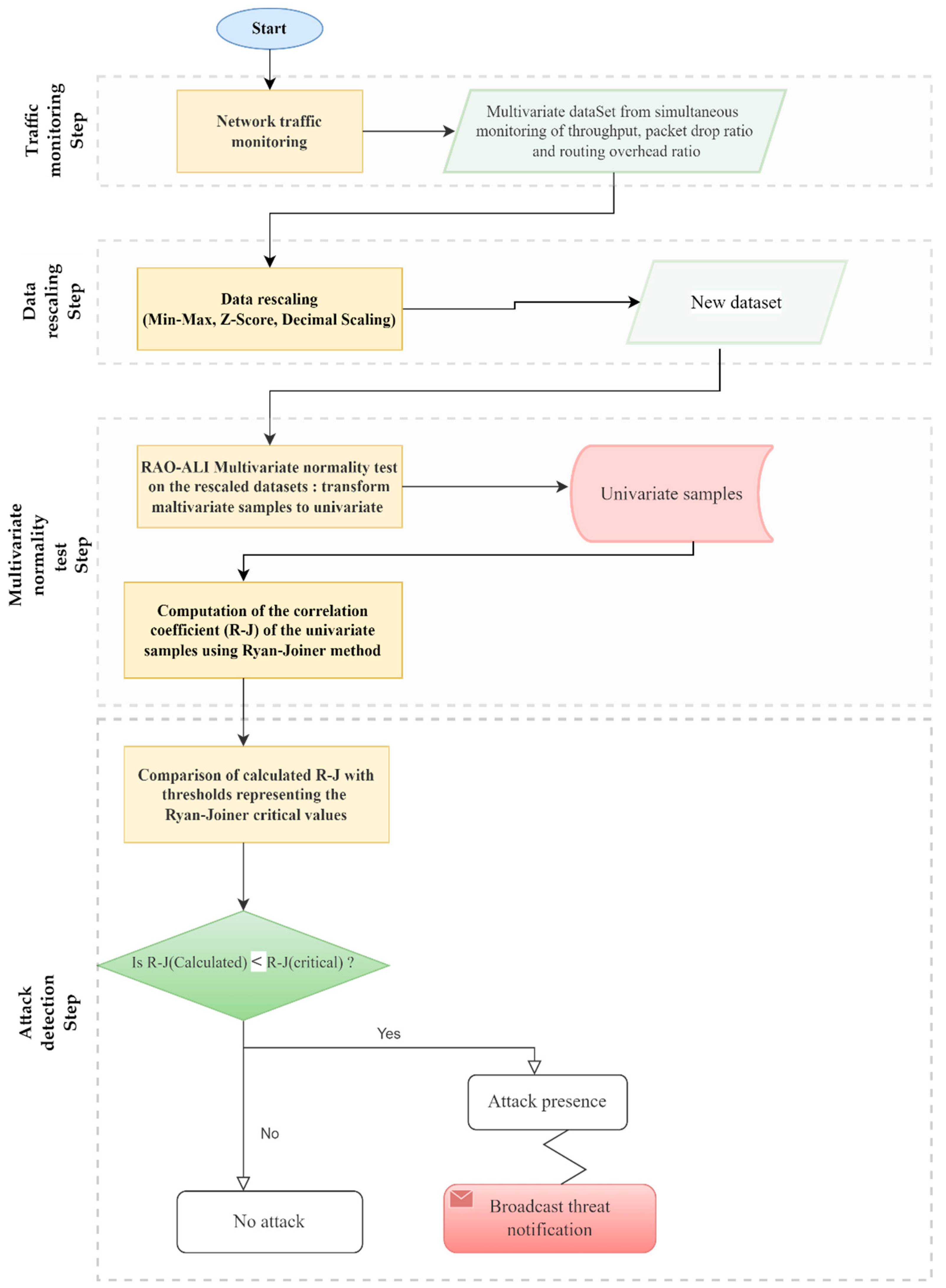
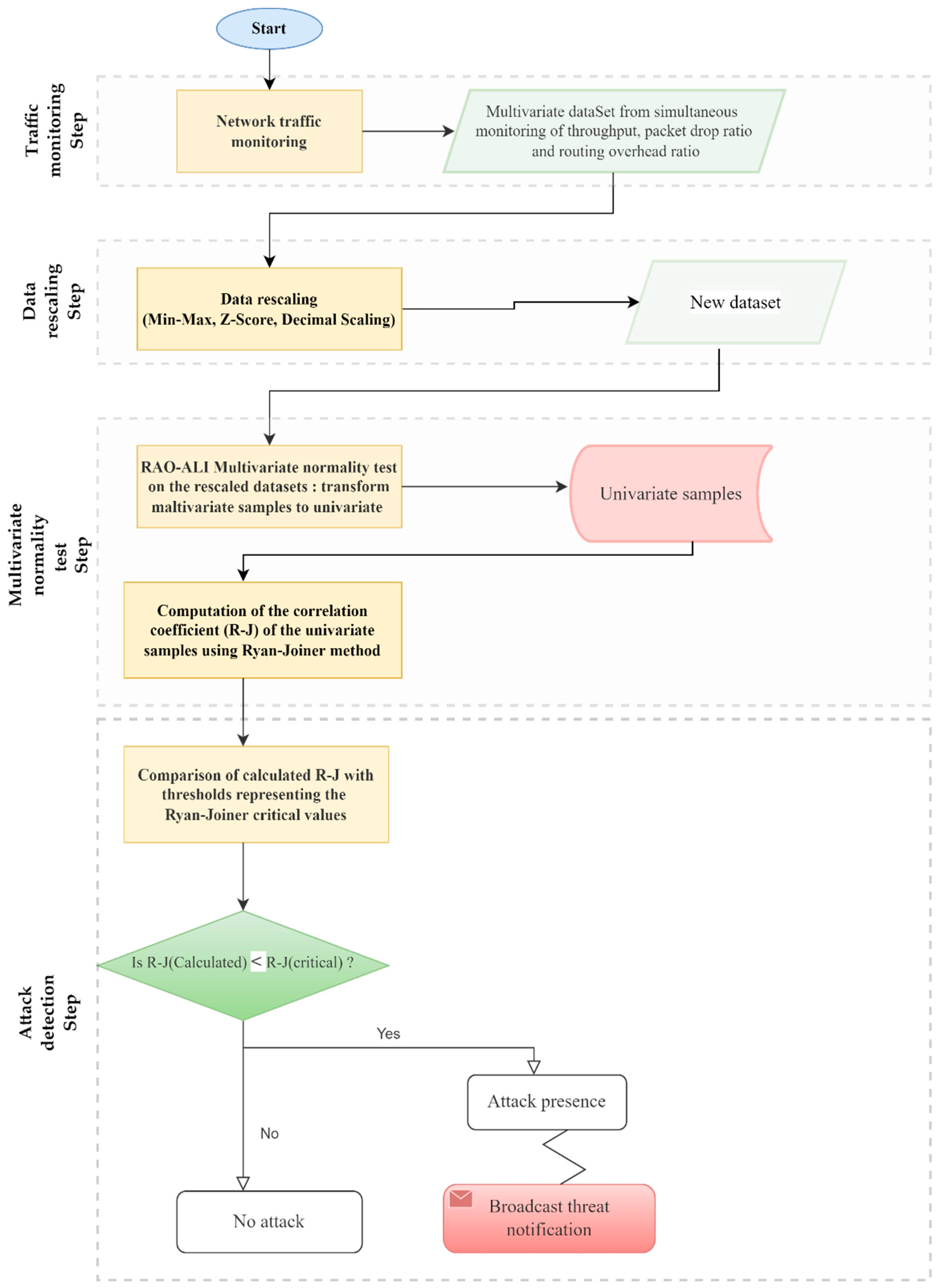
4. The Proposed Detection Scheme
4.1. Step 1: Real Time Traffic Monitoring
4.2. Step 2: Input Data Rescaling
4.3. Step 3: Multivariate Normality Test
4.4. Step 4: Attack Detection
- -
- If , the assumption of normality is approved and consequently, we can conclude the absence of malicious behavior.
- -
- If , the normality assumption is rejected and we detect the existence of a routing attack. A notification is generated as soon as the R–J coefficient value is below the pre-defined threshold corresponding to Ryan–Joiner the critical values.
5. Simulation Setup and Implementation
5.1. Simulation Setup
5.2. Implementation of the Proposed Scheme
- The throughput (TH) expressed in kilobits per second (Kbps), which is defined as a measure of the total amount of bytes successfully transmitted from source node to destination per unit time.
- Dropped packets ratio (DPR) defined as the ratio between the numbers of dropped packets to the total number of transmitted packets.
- Overhead traffic ratio (OTR) which refers to the ratio between the total number of control packets generated by the AODV routing protocol during route discovery and route maintenance to the total number of transmitted packets.
6. Results and Discussion
6.1. Analysis of the Network Traffic under Black Hole Attack
6.2. Evaluation of the Proposed Scheme
- Scenario 1: normal AODV without attacks
- 2
- Scenario 2: AODV with black hole attack
7. Conclusions
Author Contributions
Funding
Institutional Review Board Statement
Informed Consent Statement
Data Availability Statement
Conflicts of Interest
References
- Lee, M.; Atkison, T. VANET Applications: Past, Present, and Future. Veh. Commun. 2021, 28, 100310. [Google Scholar] [CrossRef]
- Gonçalves, F.; Macedo, J.; Santos, A. An Intelligent Hierarchical Security Framework for VANETs. Information 2021, 12, 455. [Google Scholar] [CrossRef]
- Safwat, M.; Elgammal, A.; AbdAllah, E.G.; Azer, M.A. Survey and Taxonomy of Information-Centric Vehicular Networking Security Attacks. Ad Hoc Netw. 2022, 124, 102696. [Google Scholar] [CrossRef]
- Soni, G.; Chandravanshi, K. A Novel Privacy-Preserving and Denser Traffic Management System in 6G-VANET Routing Against Black Hole Attack. In Proceedings of the Sustainable Communication Networks and Application; Karrupusamy, P., Balas, V.E., Shi, Y., Eds.; Springer Nature: Singapore, 2022; pp. 649–663. [Google Scholar]
- Al-Shareeda, M.A.; Anbar, M.; Manickam, S.; Hasbullah, I.H. A Secure Pseudonym-Based Conditional Privacy-Preservation Authentication Scheme in Vehicular Ad Hoc Networks. Sensors 2022, 22, 1696. [Google Scholar] [CrossRef] [PubMed]
- Malik, A.; Khan, M.Z.; Faisal, M.; Khan, F.; Seo, J.-T. An Efficient Dynamic Solution for the Detection and Prevention of Black Hole Attack in VANETs. Sensors 2022, 22, 1897. [Google Scholar] [CrossRef] [PubMed]
- Saini, T.K.; Sharma, S.C. Recent Advancements, Review Analysis, and Extensions of the AODV with the Illustration of the Applied Concept. Ad Hoc Netw. 2020, 103, 102148. [Google Scholar] [CrossRef]
- Das, S.R.; Belding-Royer, E.M.; Perkins, C.E. Ad Hoc On-Demand Distance Vector (AODV) Routing. Available online: https://tools.ietf.org/html/rfc3561 (accessed on 20 December 2020).
- Rencher, A.C. Methods of Multivariate Analysis, 2nd ed.; Wiley Series in Probability and Mathematical Statistics; J. Wiley: New York, NY, USA, 2002; ISBN 978-0-471-41889-4. [Google Scholar]
- Ajjaj, S.; El Houssaini, S.; Hain, M.; El Houssaini, M.-A. Performance Assessment and Modeling of Routing Protocol in Vehicular Ad Hoc Networks Using Statistical Design of Experiments Methodology: A Comprehensive Study. Appl. Syst. Innov. 2022, 5, 19. [Google Scholar] [CrossRef]
- Singh, D.; Singh, B. Investigating the Impact of Data Normalization on Classification Performance. Appl. Soft Comput. 2020, 97, 105524. [Google Scholar] [CrossRef]
- Rao, C.R.; Ali, H. An Overall Test for Multivariate Normality Student. 1998, pp. 317–324. Available online: http://repository.ias.ac.in/71898/ (accessed on 14 March 2022).
- Ryan, T.A.; Joiner, B.L. Normal Probability Plots and Tests for Normality; Technical Report; Statistics Department, The Pennsylvania State University: State College, PA, USA, 1976. [Google Scholar]
- Documentation—SUMO Documentation. Available online: https://sumo.dlr.de/docs/index.html (accessed on 21 September 2021).
- Ns-3 | a Discrete-Event Network Simulator for Internet Systems. Available online: https://www.nsnam.org/ (accessed on 21 September 2021).
- Build MEX Function or Engine Application—MATLAB Mex. Available online: https://www.mathworks.com/help/matlab/ref/mex.html (accessed on 14 April 2022).
- Farrell, P.J.; Salibian-Barrera, M.; Naczk, K. On Tests for Multivariate Normality and Associated Simulation Studies. J. Stat. Comput. Simul. 2007, 77, 1065–1080. [Google Scholar] [CrossRef]
- Chantasorn, U. Efficiency Comparisons of Normality Test Using Statistical Packages. Thammasat Int. J. Sci. Technol. 2015, 16, 9–25. [Google Scholar]
- Kumar, A.; Varadarajan, V.; Kumar, A.; Dadheech, P.; Choudhary, S.S.; Kumar, V.D.A.; Panigrahi, B.K.; Veluvolu, K.C. Black Hole Attack Detection in Vehicular Ad-Hoc Network Using Secure AODV Routing Algorithm. Microprocess. Microsyst. 2021, 80, 103352. [Google Scholar] [CrossRef]
- Hassan, Z.; Mehmood, A.; Maple, C.; Khan, M.A.; Aldegheishem, A. Intelligent Detection of Black Hole Attacks for Secure Communication in Autonomous and Connected Vehicles. IEEE Access 2020, 8, 199618–199628. [Google Scholar] [CrossRef]
- Ali Zardari, Z.; He, J.; Zhu, N.; Mohammadani, K.; Pathan, M.; Hussain, M.; Memon, M. A Dual Attack Detection Technique to Identify Black and Gray Hole Attacks Using an Intrusion Detection System and a Connected Dominating Set in MANETs. Future Internet 2019, 11, 61. [Google Scholar] [CrossRef] [Green Version]
- Moudni, H.; Er-rouidi, M.; Mouncif, H.; Hadadi, B.E. Black Hole Attack Detection Using Fuzzy Based Intrusion Detection Systems in MANET. Proc. Comput. Sci. 2019, 151, 1176–1181. [Google Scholar] [CrossRef]
- Delkesh, T.; Jabraeil Jamali, M.A. EAODV: Detection and Removal of Multiple Black Hole Attacks through Sending Forged Packets in MANETs. J. Ambient Intell. Humaniz. Comput. 2019, 10, 1897–1914. [Google Scholar] [CrossRef]
- Vinayagam, J.; Balaswamy, C.; Soundararajan, K. Certain Investigation on MANET Security with Routing and Blackhole Attacks Detection. Proc. Comput. Sci. 2019, 165, 196–208. [Google Scholar] [CrossRef]
- Subba, B.; Biswas, S.; Karmakar, S. A Game Theory Based Multi Layered Intrusion Detection Framework for VANET. Future Gener. Comput. Syst. 2018, 82, 12–28. [Google Scholar] [CrossRef]
- Tyagi, P.; Dembla, D. Advanced Secured Routing Algorithm of Vehicular Ad-Hoc Network. Wirel. Pers. Commun. 2018, 102, 41–60. [Google Scholar] [CrossRef]
- Purohit, K.C.; Dimri, S.C.; Jasola, S. Mitigation and Performance Analysis of Routing Protocols Under Black-Hole Attack in Vehicular Ad-Hoc Network (VANET). Wirel. Pers. Commun. 2017, 97, 5099–5114. [Google Scholar] [CrossRef]







| Author Year | Detection Technique | Context | Simulator | Performance Parameters | Routing Protocol’s Updates | Data Rescaling | Multivariate Statistical Analysis | Limitations |
|---|---|---|---|---|---|---|---|---|
| Kumar et al., 2021 [19] | Improved RREQ and RREP routing packets | VANET | NS-2 | drop packets, end-to-end delay, packet delivery ratio (PDR), routing request overhead | yes | no | no | More overhead caused by the extensive routing protocol modifications and additional routing messages. |
| Hassan et al., 2020 [20] | Intelligent black hole attack detection scheme (IDBA) | VANET | NS-2 | sequence number, hop count, packet delivery ratio and end to end delay | no | no | no | The computation of four thresholds simultaneously leads to higher processing time and additional overhead. |
| Ali Zardari et al., 2019 [21] | The CDS approach and IDS nodes | MANET | NS-2 | detection rate, packet delivery ratio, throughput, routing overhead, delay | no | no | no | Throughput and packet delivery ratio are negatively affected with the huge amount of generated routing overhead. |
| Moudni et al., 2019 [22] | Adaptive Fuzzy Neuro Inference System with Particle Swarm Optimization (PSO) | MANET | NS-2 /MATLAB | detection rate (DR) and false alarm rate (FAR) | no | no | no | Needs substantial computation time since additional tables are created to records all the activities of the neighbors. |
| Delkesh et Jabraeil Jamali, 2019 [23] | Heuristic approach | MANET VANET | NS-2 | throughput, packet loss rate, end-to-end delay | yes | no | no | May not operate in case the black hole attacker consults its routing table before sending back a reply to the source node, since the algorithm is based on sending forged packets in the route discovery. |
| Vinayagam et al., 2019 [24] | Novel Integrated Cross Interio (ICI) For IDS | MANET | NS-2 | communication efficiency ratio, average transmission delay, average throughput, destination utilization index, neighbor utilization index | no | no | no | The various stages of the proposed routing models are not multi-threaded, which increases the computation cost. |
| Subba et al., 2018 [25] | A game theory based multi layered intrusion detection framework | VANET | NS3, SUMO | detection rate and false alarm rate | no | no | no | Dynamic clustering algorithm is required to take into account the high mobility of vehicles. |
| Tyagi Dembla, 2018 [26] | ES-AODV | VANET | NCTUns | throughput, packet collision, packets dropped, packet delivery ratio, end to end delay, routing overhead | yes | no | no | Increased routing overhead and bandwidth due to the process of key generation in ECC algorithm and their storage with certificate of vehicles. |
| Purohit et al., 2017 [27] | Secure Vehicular on Demand Routing (SVODR) | VANET | NS-2 | PDR, throughput, NRL and average path length | yes | no | no | The need for employing additional fields for cryptographic functions if implemented with other protocols results in significant routing overhead and E2E latency. |
| Our method | MVSDS | VANET | NS-3 SUMO Matlab | throughput, dropped packets ratio, overhead traffic ratio | no | yes | yes | The advantage of our detection scheme is that no modifications in the routing algorithm operations are performed. This results in no additional overhead, so less time and costs are needed. However, other routing attacks such as cooperative black hole, worm hole will be addressed in future research work. |
| N | Parameter | Value |
|---|---|---|
| 1 | Network simulator | NS3.29 |
| 2 | Mobility simulator | SUMO-0.32.0 |
| 3 | Propagation model | friisLoss model |
| 4 | Number of vehicles | 100 |
| 5 | WiFi channel | YansWifi |
| 6 | Mac and Physic layer | IEEE 802.11p |
| 7 | Transmission power | 33 dbm |
| 8 | Simulation time | 100 s |
| 9 | Traffic type | CBR (constant bit rate) |
| 10 | Packet size | 1024 bytes |
| 11 | Routing protocol | AODV |
Publisher’s Note: MDPI stays neutral with regard to jurisdictional claims in published maps and institutional affiliations. |
© 2022 by the authors. Licensee MDPI, Basel, Switzerland. This article is an open access article distributed under the terms and conditions of the Creative Commons Attribution (CC BY) license (https://creativecommons.org/licenses/by/4.0/).
Share and Cite
Ajjaj, S.; El Houssaini, S.; Hain, M.; El Houssaini, M.-A. A New Multivariate Approach for Real Time Detection of Routing Security Attacks in VANETs. Information 2022, 13, 282. https://doi.org/10.3390/info13060282
Ajjaj S, El Houssaini S, Hain M, El Houssaini M-A. A New Multivariate Approach for Real Time Detection of Routing Security Attacks in VANETs. Information. 2022; 13(6):282. https://doi.org/10.3390/info13060282
Chicago/Turabian StyleAjjaj, Souad, Souad El Houssaini, Mustapha Hain, and Mohammed-Alamine El Houssaini. 2022. "A New Multivariate Approach for Real Time Detection of Routing Security Attacks in VANETs" Information 13, no. 6: 282. https://doi.org/10.3390/info13060282
APA StyleAjjaj, S., El Houssaini, S., Hain, M., & El Houssaini, M.-A. (2022). A New Multivariate Approach for Real Time Detection of Routing Security Attacks in VANETs. Information, 13(6), 282. https://doi.org/10.3390/info13060282

