Next Article in Journal
A Self-Operating Time Crystal Model of the Human Brain: Can We Replace Entire Brain Hardware with a 3D Fractal Architecture of Clocks Alone?
Previous Article in Journal
Exploring West African Folk Narrative Texts Using Machine Learning
 
 
Font Type:
Arial Georgia Verdana
Font Size:
Aa Aa Aa
Line Spacing:
Column Width:
Background:
Article

Numerical Calculations to Grasp a Mathematical Issue Such as the Riemann Hypothesis

Department of Computer Science and Networks, Télécom ParisTech, 75015 Paris, France
Information 2020, 11(5), 237; https://doi.org/10.3390/info11050237
Submission received: 3 April 2020 / Revised: 20 April 2020 / Accepted: 23 April 2020 / Published: 26 April 2020

Abstract

This article presents the use of data processing to apprehend mathematical questions such as the Riemann Hypothesis (RH) by numerical calculation. Calculations are performed alongside graphs of the argument of the complex numbers ζ ( x + i y ) = a + i b and ξ ( x + i y ) = p + i q , in the critical strip. On the one hand, the two-dimensional surface angle tan 1 ( b / a ) of the Riemann Zeta function ζ is related to the semi-angle of the fractional part of y 2 π ln ( y 2 π e ) and, on the other hand, the Ksi function ξ of the Riemann functional equation is analyzed with respect to the coordinates ( x , 1 x ; y ) . The computation of the power series expansion of the ξ function with its symmetry analysis highlights the RH by the underlying ratio of Gamma functions inside the ξ formula. The ξ power series beside the angle of both surfaces of the ζ function enables to exhibit a Bézout identity a u + b v c between the components ( a , b ) of the ζ function, which illustrates the RH. The geometric transformations in complex space of the Zeta and Ksi functions, illustrated graphically, as well as series expansions, calculated by computer, make it possible to elucidate this mathematical problem numerically. A final theoretical outlook gives deeper insights on the functional equation’s mechanisms, by adopting a computer–scientific perspective.

1. Introduction

This article presents the use of data processing to apprehend mathematical questions such as the Riemann Hypothesis (RH) by numerical calculation. The geometric transformations in complex space of transcendental functions, illustrated graphically, as well as series expansions, calculated by computer, make it possible to elucidate this mathematical problem numerically. The article sets out its reasoning using descriptive graphics. The mathematical calculations have been developed and checked by computer, and the graphics have been performed through extensive specific Python programs. The RH [1] (“non-trivial zeros are located exclusively on the critical line x = ½ ”) is illustrated here with mathematical notions and numerical calculations: power series expansions of the Gamma function and Ksi function of the Riemann’s functional equation, and calculations on complex numbers and angles between two surfaces or two curves. The whole study is focused in the critical strip S .
The study contribution follows from the examination of the two-angle conjunction of the Zeta function and the Ksi function. On the one hand, the Zeta function has a remarkable property on the critical line: The real/imaginary ratio of the Zeta function is interpreted as the tangent of an angle. On the other hand, the Ksi function is congruent, within a homothety and a rotation, and to a remainder series, whose sum function angle is not symmetrical with respect to the critical line. On the contrary, the residual congruent series intrinsically contains this symmetry on the critical line. It is therefore essentially an angular functional constraint of the holomorphic Zeta function and of the associated Ksi function, which is at the origin of the property of the RH. This constraint enigma is contained in the Gamma functions’ ratio of the Ksi function.
The nine-page article, in German, by B. Riemann [1], is essential in the history of mathematics and is instructive in understanding the conjecture’s context. Historical articles by Hadamard [2], Vallée Poussin [3], Bohr and Landau [4], Hardy [5], and Hardy and Littlewood [6] allow us to grasp the extent of the question’s difficulty. Deligne’s demonstration in 1973 [7,8], via algebraic geometry, gives the vision and the victorious path in the case of finite sets. A thoughtful introduction to the properties of the Zeta function is the book by EC Titchmarsh: 1951 edition [9], 1986 edition [10]. Less fundamental books retrace the various works up to the years 1974 [11] and 1985 [12]. A deep insight of analytic number theory concepts and methods can be seen in the 2004 book by Iwaniec and Kowalski [13]. The search for non-trivial zeros using the properties of complex analysis or number theory is presented in historical and recent publications [14,15,16,17,18,19,20].
After this introduction, Section 2 presents the methodology, i.e., the graphic and computational illustration strategy. Section 3 presents preparatory calculations that are essential for the results. Section 4 presents the results of the calculations by graphical representations and power expansions. Section 5 presents the discussion on proof strategies, before the conclusion, where the results are summarized and research roadmaps are presented more abstractly.

2. Methods

This article presents a relation φ of the function ζ ( s ) = ζ ( x + i y ) = a + i b in a congruence form a u + b v c , with a and b being the real and imaginary parts of ζ ( s ) , respectively, and, u and v being independent functions of Zeta, which are dependent only on x and y . This congruence has its source in the Riemann’s functional equation ζ ( s ) = ξ ( s ) ζ ( 1 s ) and the Gamma function Γ whose variations and dependencies are investigated. The study is based on the specificities of the Zeta function, the Ksi function and the Gamma function, by analyzing them with respect to the aforementioned relations. The components a and b , formed of ripples, cancel each other out periodically and alternately, and thus cause on the critical line, in the neighborhood of these undulations, the emergence of an additional zero but, this time, common to both curves. The article thus provides a numerical illustration of the Riemann Hypothesis (RH).
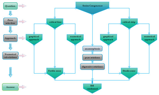
The methodology flow chart is summarized in Figure 1:

2.1. Strategy for Discovering Fertile Domains and Sterile Domains to Zeros

We try to identify, in a domain D { s = x + i y ,   s } , a function φ  of the complex plane which obeys:   s   D : φ ζ ( s ) = 0 . Expressed in 2 , the requirement is as follows: we try to identify, in a domain D { M = ( x , y ) 2   } a pair ( u , v ) of real functions in 2 which obeys:   M   D 2   :   ( ζ ( s ) ) × u ( x , y ) + ( ζ ( s ) ) × v ( x , y ) = 0 .
This domain D is a fertile domain where it is possible to find non-trivial zeros, since ( ζ ( s ) ) = 0 then entails ( ζ ( s ) ) = 0 , and vice-versa. This function pair ( u , v ) must obey the following requirements: The pair ( u , v ) must not result from the Zeta function, nor from an auxiliary expression of Zeta, but must only depend on the point coordinates of the domain; this pair must also not cancel out simultaneously for any given point, or more precisely, can only cancel out simultaneously for a zero measure set of points in this domain.
To solve the RH, it is necessary to show both that the favorable domain is the critical line and also that there are no such pairs in the other domains, in particular in the critical strip S, apart from the line , (zone S \ ). We thus propose to find pairs of functions in the critical strip, such as a u + b v = c by favoring the pairs ( u , v ) that cancel out c . It is clear that the Riemann functional equation offers tracks for mapping out the research roadmap, but it is not sufficient. Indeed, the functional equation expresses a powerful necessary constraint: if the point M { s   o r   ( x , y ) } is a non trivial zero, then M ^ { s ^ = 1 s   o r   ( 1 x , y ) } , M ¯ { s ¯ = x i y   o r   ( x , y ) } and M ^ ¯ { s ^ ¯ = 1 x + i y   o r   ( 1 x , y ) } are also zeros. The pair ( u , v ) that we are looking for must therefore meet this requirement and exhibit this symmetry. It is hence advisable to decompose the critical strip into longitudinal sections of double lines x = x p   and   x = 1 x p , given the functional equation symmetry. Conceived with this constraint, the problem then becomes finding pairs ( u p , v p ) for all points P with coordinates s p = x p + i y from the lines x = x p   such that:
  y :   ( ζ ( s p ) ) × u p ( y ) + ( ζ ( s p ) ) × v p ( y ) = 0 .
  y :   ( ζ ( s p ^ ) ) × u p ^ ( y ) + ( ζ ( s p ^ ) ) × v p ^ ( y ) = 0 .
( u p ^ ,   v p ^ ) is the symmetric pair, associated with the pair ( u p ,   v p ) .
If this search for lines perpendicular to the real axis proves unfruitful, it is advisable to entrench oneself towards a search for purely isolated points x p ,   y p in the critical strip which satisfies this identity. On the other hand, to denounce the RH, it suffices to find at least one point Q such that:
  Q ( x q , y q ) :   ( ζ ( s q ) ) × u q + ( ζ ( s q ) ) × v q = 0 ; u q 0 ;   v q 0

2.2. Qualification of Domains by Filtering Modulo a Reference Series

This strategy can only succeed by the determination of an intrinsic property of the Zeta function, which can generate an equivalence relation in order to fold the imaginary axis on itself in a quotient space, so as to avoid calculations to infinity. It is through the search for angles and congruent series that this simplification is achieved. In our case, we decompose the Ksi function into irreducible series and we calculate the congruent function associated modulo this reference series. This method finally has the advantage of taking into account the Zeta function constraints through the Ksi function. The process allows us to move away from the Zeta function, by emphasizing the Ksi function instead, which is easier to analyze, as a two Gamma function ratio. The whole process takes place thanks to Information Technology. In the critical strip, the theoretical approach therefore consists in decomposing the Ksi function of the functional equation into amplitude and phase elements. The phase is broken down into a power series. This power series is filtered modulo a power series in ( x ½ ) so as to dissolve the axis of symmetry.

2.3. Illustration Strategy

The illustration strategy of the article here consists in modifying the Zeta function by successive transformations that are linear combinations (function of s ) of the real part a and the imaginary part b so as to reach a zero-function target   a u + b v = 0 .
Theoretical approaches use universal and powerful mathematical instruments and sometimes neglect the intrinsic numerical properties of the Zeta function, the Ksi function of the Riemann functional equation or the Gamma function. Indeed, certain elements of these functions are not easily elucidated by mathematical tools, such as for example the fractional part of variables or the angle oriented in complex space. Numerical computation, whilst incapable of demonstrating anything formally, opens theoretical horizons and bridges an important gap in mathematical analysis, because it readily crowbars itself into even the most stubborn of functions, unveiling their mysteries. It is the subsidiarity insufficiency of the Zeta, Ksi and Gamma functions that this article attempts to rectify.

2.4. Extensive Use of Power Series Expansions

There are many works on numerical methods for Zeta function zeros: The computer made it possible to calculate specific values with high precision [21]. In this article, we place ourselves at the confluence of numerical approaches and theoretical formulations: We calculate and visualize curves and surfaces, which we illuminate with power series. Indeed, the polynomial form of a function remains more intuitive than its conventional mathematical expression. For example, the Gamma function’s local behavior is less easily understood in the integral theoretical form 0 t z 1 e t d t than in the form 2 π / e ( z / e ) z ½ ( 1 + 1 12 z + 1 2 ! ( 12 z ) 2 139 / 5 3 ! ( 12 z ) 3 + O ( 1 z 4 ) ) . Moreover, our approach is above all a question of evaluating the influence and the symmetry of the abscissa x under the configuration of several variables ( x 0 = x ,   x ½ = x ½ ,   x 1 = 1 x ) compared to its ordinate y . The state of fusion, or on the contrary of separability, of the variables in a formula is also more practical to apprehend when this appears under the configuration of power series expansions. The originality of this article stems from this reconciliation between numerical calculation and the formula readability.

2.5. Mathematical Notation

Where possible, classical mathematical notations have been selected. To lighten the writing, it is necessary to define some original notations.

2.5.1. Notations for the Zeta Function

Simplification of writing a ratio: 1 2 π = 1 / ( 2 π ) = 1 / 2 π ;   1 24 y = 1 / ( 24 y ) = 1 / 24 y
Integer part and fractional part of a real: a = [ a ] + { a } ;   a ;   [ a ] ; 0 { a } < 1
The domains and associated points are presented in Table 1 and Figure 2.
Real part, imaginary part of a complex: s = x + i y = ( s ) + i   ( s ) ; s ; x , y
Conjugate of a complex number: s ¯ = x i y ;   s ¯
Symmetric of a point s : s ^ = 1 s = 1 x i y
Opposite of a point s (conjugate of the symmetric point): s ˇ = 1 s ¯ = s ^ ¯ = 1 x + i y
Homothety of the imaginary axis y : t = y / 2 π
Critical strip: S = 0 x 1 ; s 1
A point in the critical strip: s = x + i y   ;   s ,   s   1 ;   x ,   y   ; 0 < x < 1   ; y > 0
Critical line: = x = ½
A point on the critical line: 𝓈 = ½ + i y   ;   y  
Critical strip, except the critical line: S \   = 0 x 1 ; x ½ ;   s 1
Zeta function: ζ ( s ) = n = 1 n s .
Dirichlet eta function: η ( s ) = ζ ( s ) ( 1 2 s + 1 ) .
In the critical strip, the series ζ ( s ) is divergent; the analytical extension by η ( s ) is used.
The function Ksi is written: ξ ( s ) = 2 s π s 1 sin ( π s / 2 ) Γ ( 1 s ) .
The Zeta function satisfies the functional equation: ζ ( s ) = ξ ( s ) ζ ( 1 s ) = ξ ( s ) ζ ( s ^ ) .

2.5.2. Anamorphosis of the y Axis

It produces a stronger elongation of the y axis as y grows:
Anamorphosis of y : y ˜ = y 2 π log y 2 π e = t ( log t 1 )

2.5.3. Digressive Series u ˘

We define by the adjective “digressive” a series that exhibits a beginning similar to a known series, but which varies noticeably with the subsequent terms. For example, the cosine series is written: cos x = 1 x 2 2 ! + x 4 4 ! x 6 6 ! + + ( 1 ) n x 2 n ( 2 n ) ! + ( x 2 n + 1 ) . We will then note, in order to simplify the writing, a digressive cosine:
c o s ˘ ( x ) = 1 a 2 x 2 2 ! + a 4 x 4 4 ! a 6 x 6 6 ! + + ( 1 ) n a 2 n x 2 n ( 2 n ) ! + ( x 2 n + 1 )
We obviously require the sequence a n to have “nice” properties so as not to degrade the meaning of proximity with the cosine function. The notation c o s ˘ only recalls the behavior analogous to a cosine, but it is clear that it is not the cosine function.
In the same form, we will note, in a mnemonic way, the digressive exponential with its argument:
e ˘ x = 1 + a 1 x 1 ! + a 2 x 2 2 ! + a 4 x 3 3 ! + + a n x n n ! + ( x n ) ; a r g ( e ˘ x ) = x ˘
e ˘ i θ = c o s   ˘ θ + i   s i n   ˘ θ
Pay attention throughout the remainder of this article to the modulus and argument (angle) in question. Indeed:
If   e ˘ i x = e i x + ε 1 e i ε 2 ; then   a r g ( e ˘ i x ) = x ˘ = x + ε 3 ; but   ε 3 ε 2
If   e ˘ i x = e i x + ε 1 e i ε 2 = 1   then   ε 1 2 + 2 ε 1 e i x . e i ε 2 = 0   and   e ˘ i x = e i ( x + δ x )
Again, these mnemonic notations are simply a notational convention and only refer to a specific power series and have no computational meaning.

2.5.4. Symmetric Polynomial, Symmetric Series

In this article, we call a symmetric polynomial P around x = ½ in x and ( 1 x ) , a polynomial such that x :   P ( x ) = P ( 1 x ) ; for example, polynomials of the type:
P ( x ) = (   a n ( x n + ( 1 x ) n ) + b n ( x ( 1 x ) ) n )
A sequence a n , symmetrical around 𝒶 , obeys a similar property:
z     :   f ( 𝒶 + z ) = n = 0 a n ( 𝒶 + z ) n = f ( a z ) = n = 0 a n ( 𝒶 z ) n

3. Materials and Preparatory Calculations

It is assumed that the reader is already familiar with the fundamentals of mathematics. There are many books that the reader can consult: a classic or standard book, which can be recommended to the reader interested in the specific subjects, is proposed in each following paragraph.
It is crucial to understand the behavior of the Zeta, Ksi and Gamma functions in the critical strip, in particular the values for which the real and imaginary parts cross zero, and the angles between the two parts, because they play an essential role in the RH. In this article, we use basic theorems to dissipate the illustration’s complexity. We therefore use the following theorems, results and formulas: Bézout’s theorem, Stirling’s formula, Taylor’s formula, and operations on complex numbers.
In order to facilitate the reading of the following sections, preparatory calculations by computer are grouped in this section. The reader can skip the development of the calculations at first reading, although they bring together the formation of the tools necessary for reasoning and understanding latter sections. In addition, this section represents a more substantial part of the computer work of this article. The study of the Ksi function’s numerical behavior requires power series expansions as a function of y , assuming that x is small compared to y . These computational developments require rigor and significant efforts; the calculations were checked by computer. We use the Python language [22] and the SciPy ecosystem [23] for all the computations and we visualize them using the matplotlib library [24]; we use mpmath [25] as an arbitrary-precision substitute for Python’s float/complex types and for functions (Gamma, Zeta), with arbitrary precision.

3.1. Bézout’s Identity

The book [26] is intended as an introduction to the subject of Commutative Algebra, not a substitute for the treatise such as Bourbaki. A geometrical viewpoint of the Bézout’s theorem and convergent series rings is provided in the book of Chenciner [27].
Bézout’s identity is the result of elementary arithmetic, which proves the existence of solutions to the linear Diophantine equation: a u + b v = g c d ( a , b ) of unknown integers u and v , where a and b are relative integer coefficients and where g c d ( a , b ) is the greatest common divisor of a and b . Let a and b be two relative integers ( ) and their g c d ( a , b ) = d ; then there are two integers u and v such that a u + b v = d . Étienne Bézout generalized this result, notably to polynomials, and more generally the result can be stated on any principal ring. This theorem echoes Hilbert’s zero theorem (Hilbert’s Nullstellensatz). Let K be an algebraically closed field, let a 0 ,   ,   a m K [ X 1 ,   ,   X n ] be polynomials without common zeros. Then there exists u 0 ,   ,   u m K [ X 1 ,   ,   X n ] verifying a 0 u 0 + + a m u m = 1 .
Our approach, adjacent to this identity, consists in trying to write the functional equation ζ ( s ) = a + i b = ξ ( s )   ζ ( s ^ ) = ( p + i q ) ( a ^ + i b ^ ) = p a ^ q b ^ + i ( p b ^ + q a ^ ) in the form of two equations a u + b v = c and i ( a u + b v ) = i c . ζ and ξ are then series, and we study the divisibility of these series and their congruence with reference to a pivotal series.

3.2. Taylor Function

Standard text books on Mathematical Analysis are those by Rudin [28] and especially by Whittaker and Watson [29], which contain a solid mathematical discussion of the transcendental functions.
If the function f with complex values is differentiable in z up to the order n 1 , then the Taylor–Young function is written as:
f ( z + h ) = f ( z ) + f ( z ) 1 ! h + f ( 2 ) ( z ) 2 ! h 2 + + f ( n ) ( z ) n ! h n + ( h n )
The main part of the power series expansion from f to z to order n is the polynomial P n :
P n ( z + h ) = k = 0 n f ( k ) ( z ) k ! h k
The Taylor series from f to z is defined as the power series whose n th partial sum is equal to P n , for all integers n . The Taylor series of f at this point z is the series of functions:
f ( z + h ) = n = 0 f ( n ) ( z ) n ! h n
This series is used for theoretical reasoning. However, the n th-order expansions are numerically used to reach numerical accuracy. In this article, the functions are holomorphic and indefinitely differentiable. The power series expansions makes it easier to find the angles between real and imaginary surfaces. The following power series expansions are used:
( 1 + z ) a = 1 + a z + a ( a 1 ) 2 ! z 2 + + a ( a 1 ) . . ( a n + 1 ) n ! z n + ( z n )
e z = 1 + z + z 2 2 ! + + z n n ! + ( z n )
cos z = 1 z 2 2 ! + z 4 4 ! + ( 1 ) n z 2 n ( 2 n ) ! + ( z 2 n + 1 )
sin z = z z 3 3 ! + z 5 5 ! + ( 1 ) n z 2 n + 1 ( 2 n + 1 ) ! + ( z 2 n + 2 )
During the calculations, compound series appear. These series are specifically the seeds of divisions of power series. Some are listed below:
e z ( 3 + 2 z ) = 3 5 z + 7 z 2 2 3 z 3 2 + 11 z 4 24 13 z 5 120 + z 6 48 17 z 7 5040 + 19 z 8 40320
e z ( 1 4 z + 4 z 2 ) = 1 + 3 z 15 z 2 2 + 35 z 3 6 21 z 4 8 + 33 z 5 40 143 z 6 720 + 13 z 7 336 17 z 8 2688
1 2 e z ( 2 + z ) = 1 3 z 2 + z 2 5 z 3 12 + z 4 8 7 z 5 240 + z 6 180 z 7 1120 + z 8 8064 11 z 9 725760
1 2 e z ( 2 8 z + 3 z 2 ) = 1 + 3 z 5 z 2 + 10 z 3 3 11 z 4 8 + 49 z 5 120 17 z 6 180 + z 7 56
In this article, we use power series expansions extensively, because they are simple to interpret. On the other hand, they are long and complicated to calculate for the Gamma function and the Ksi function, especially when we try to highlight and understand their behavior according to the abscissa x under the configuration of several variables ( x 0 = x ,   x ½ = x ½ ,   x 1 = 1 x ) with respect to its ordinate y .

3.3. Power Series

The reader can obtain more information about series and Complex Analysis in References [30,31], where a comprehensive treatise on holomorphic functions is given.
A power series a (series of positive integer powers) is a series of functions of the form: a n z n where a n is a complex sequence. Series is associated with its radius of convergence R ( a ) = sup { | z | z ,   a n z n   c o n v e r g e >} + { + } . The indefinitely derivable and expandable functions in power series at point z 0 are written in the neighborhood of point z 0 as sum f ( z ) = n = 0 a n z n of the power series of the variable z z 0 , and this is then their Taylor series. A function of the complex variable, defined on an open set U (subset of a topological space which contains no point of its border), is said to be analytical on U when it admits a power series expansion in the neighborhood of every point of U . Such a function is indefinitely differentiable on U and called holomorphic. The product of two power series is defined, using the Cauchy product of series with complex terms:
( n = 0 a n z n ) ( n = 0 b n z n ) = n = 0 ( k = 0 n a k b n k ) z n = n = 0 c n z n
R ( c ) i n f   ( R ( a ) ,   R ( b ) ) ,
In this case, the division of two power series is: n = 0 a n z n = ( n = 0 c n z n ) / ( n = 0 b n z n )
The series are then congruent: n = 0 a n z n ( n = 0 c n z n )   m o d   ( n = 0 b n z n )
The main parts, to the n th order, are also congruent: A n ( z ) C n ( z )   m o d   B n ( z )

3.4. Bernoulli’s Numbers and Bernoulli’s Polynomials

Bernoulli’s numbers n are involved in the Gamma function and in the Ksi function. These are the coefficients of the power series of t e t 1 = n = 0 n t n n ! .
0 = 1 ;   1 = ½ ; i f   k > 0 : 2 k + 1 = 0   ; 2 = 1 6 ; 4 = 1 30 ; 6 = 1 42 ; 8 = 1 30 ; 10 = 5 66 ; 12 = 691 2730 ; 14 = 7 6 ; 16 = 3617 510 ; 18 = 43867 798 .
2 n = ( 1 ) n 1 | 2 n | ;   2 n ~ ( 1 ) n 1 2 ( 2 n ) ! ( 2 π ) 2 n
n ( x ) are the Bernoulli polynomials:
n ( x ) = 2 n ! k = 1 cos ( 2 k π x n π / 2 ) ( 2 k π ) n
0 ( x ) = 1 ; 1 ( x ) = x ½ ; 2 ( x ) = x 2 x + ;   3 ( x ) = x 3 3 x 2 / 2 + x / 2 ;
4 ( x ) = x 4 2 x 3 + x 2 1 / 30 ;   5 ( x ) = x 5 5 x 4 / 2 + 5 x 3 / 3 x / 6 .

3.5. Group of Similarities: Homothety and Rotation of a Complex Function

Let z be a complex number. In this article, we consider homotheties, with center O and ratio k   ,   k   : ( z ) = k z . We also consider the rotations of a holomorphic function. These are rotations with center O and angle θ : ( z ) = z e i θ . Homotheties and rotations in the complex plane constitute a subgroup of the group of similarities.
In this article, we consider a homothety of ratio k = ( y 2 π ) ( x ½ )
We also use four rotations of center O and respective angles:
θ 1 = π 4 ;   θ 2 = 2 π { y ˜ } ;   θ 3 = 1 24 y ;   θ 4 = ( x ½ ) 2 2 y .
The rotations of the Zeta function have the property of preserving the position of non-trivial zeros: ζ ( s ) = 0     ζ ( s ) × e i θ = 0 . ζ ( s ) 0     ζ ( s ) × e i θ 0 . In the case of non-trivial zeros, L’Hôpital’s rule applies: 0 = ξ ( s ) × 0   ζ ( s ) = ξ ( s ) × ζ ( 1 s ) .

3.6. The Gamma Function

For further details on the Gamma function, the reader is referred to the historical book of Artin [32]. The Bernoulli–Euler–Legendre Gamma function is:
Γ ( z ) = 0 t z 1 e t d t
The Gamma function can be written in a power series form:
Stirling’s formula: z \ :   Γ ( z ) = 2 π   z z ½ e z + μ ( z )
Binet’s function: μ ( z ) = k = 1 2 k 2 k ( 2 k 1 ) z 2 k 1
A property of the Gamma function is in particular: Γ ( z ¯ ) = Γ ( z ) ¯ .
The Gamma function quickly takes very low values, as y increases in the critical strip:
Γ ( ½ + i 100 ) = ( 1.09179 + 1.04964 i ) × 10 68 ; Γ ( ½ + i 200 ) = ( 3.88183 8.28654 i ) × 10 137 . In order to analyze the local behavior of the Gamma function, it is preferable to consider the function Γ ( z ) / | Γ ( z ) | since it is the angle between both surfaces or curves that comes into play (Figure 3). The Gamma function intervenes by the values s / 2 and s ^ / 2 with the values for x in the interval [ 0 , 1 ] .

Undulations of the Gamma Function in the Critical Strip

It is important to grasp the behavior of the Gamma function with x in the interval [ 0 , 1 ] to identify the constraints of the Zeta function. The Gamma function behaves similarly to the complex function f = f ( z ) = z z = ( x + i y ) ( x + i y ) and plays a major role in the RH. Indeed, in Stirling’s approximate formula   Γ ( z ) 2 π / z   ( z / e ) z e 1 12 z , the element z plays an essential role, because it disrupts the symmetry in the function ξ between s and s ^ = 1 s .
In the critical strip x   1 ,   y 0 , the Gamma function is never canceled out. At constant   y , the argument (angle) of Γ varies along x . If the surfaces   Γ ( x , y ) are displayed, the angle of the Gamma function ripples out between π and π along the y axis, but it is important to note that the ripples are oblique to the axis x . The Gamma function is therefore a function that locally nests the variables x and y inextricably.

3.7. The Ksi Function of the Functional Equation

The Ksi function (Figure 4) has remarkable properties that should be elucidated if we want to understand the RH. The Ksi function manages the symmetry in s and s ^ = 1 s of the Zeta function: ζ ( s ) = ξ ( s ) ζ ( s ^ ) . The functional relationship, presented in various forms, is as follows:
ξ ( s ) = ζ ( s ) ζ ( s ^ ) = π s Γ ( ½ s / 2 ) Γ ( ½ ) Γ ( s / 2 )
However, to analyze the synchronization of the zeroing of the real and imaginary parts, the relation can be written symmetrically:
F ( s ) = 0 θ ( t ) t s / 2 1 d t = 0 1 e π n 2 t t s / 2 1 d t
F ( s ) = ζ ( s ) Γ ( s / 2 ) π s / 2 = F ( s ^ ) = ζ ( s ^ ) Γ ( s ^ / 2 ) π s ^ / 2
It is essential to focus on the various components of this function ξ to observe the formation and gestation of this symmetry. The complex formation of symmetry is in fact located at the core of the Gamma function, which intermingles the variables x and y so vigorously that it is naive to hope to split all the components of this function into both independent parts, one function of x , and the other of y .
The set-up used in this article is: ξ ( s ) = π s ½ Γ ( s ^ / 2 ) Γ ( s / 2 ) . The function ξ , which is within a factor, a Gamma function ratio, intermingles the variables x and y , but the local angle between both surfaces (real and imaginary) shows a lesser degree of dependence compared to x .
On the critical line, the ratio becomes the ratio of two conjugated Gamma functions, and the modulus of the function ξ is 1 . The function ξ then behaves like undulations which vary between 1 and 1 . It is not, however, a perfect classic trigonometric function. The functional relation distorts the relationship between the Gamma functions, and therefore, the result between ζ ( s ) and ζ ( s ^ ) , outside the critical line. In the Ksi formula, the ratio of Gamma functions severely destroys, along the x axis, the obliquity of the undulations of the Gamma function, but this does not disappear completely. This is a primary result of this analysis of the Ksi function. In addition, the inverse of this function is: ξ ( s ) 1 = ξ ( s ^ ) . In the decomposition of Ksi into elements, we must be able to find the inverse elements and better understand how symmetry works.

3.7.1. Serial Expansion of Ksi

One of the major elements of this article is the power series expansion of the Ksi function (if x is small compared to y ).
ξ ( s ) = ( 2 π e ) s ½ P ( s ) Q ( s ) ;   P ( s ) = s ( s s ^ ) s ;   Q ( s ) = e μ ( s ^ / 2 ) μ ( s / 2 )
Indeed, it is with the symmetry study in x and 1 x around x = ½ that the RH can be grasped. The power series expansion is composed of several pieces: a main part P , that of an expression in s , multiplied by an exponential part Q of lower importance, but more sophisticated, with the intervention of the Binet formula of Bernoulli terms. The calculation of the power series expansion of this formula is very laborious, but this calculation makes it possible to exhibit the angle between the real and imaginary parts. This angle depends on x and y, and this connection occurs differently between s and s ^ . It is this dissimilarity that prevents finding a Bézout relationship in the critical strip, except on the critical line. The power series expansion consists of the product of two factors P and Q .
A first expression corresponds to the polynomial extracted from the expression s / ( s s ^ ) s .
P ( s ) = i y   1 i x / y y s 1 ( x ( x 1 ) / y + 2 i ( x ½ ) ) / y s = e i π / 4 y ½ s ( 1 i x y ) ½ ( 1 ( x ( x 1 ) y 2 + 2 i ( x ½ ) y ) ) s / 2
x 0 = x ;   x ½ = x ½ ; x 1 = x 1
P ( s ) = i y   1 i x 0 / y y s 1 ( x 0 x 1 / y + 2 i x ½ ) / y s = e i π / 4 y ½ s ( 1 i x 0 y ) ½ ( 1 ( x 0 x 1 y 2 + 2 i x ½ y ) ) s / 2
The second expression Q corresponds to the exponential of Binet’s formula:
Q ( s ) = e x p ( Δ μ )
Δ μ = μ ( s ^ / 2 ) μ ( s / 2 ) = k = 1 2 2 k 1 2 k 2 k ( 2 k 1 ) ( s ^ 1 2 k s 1 2 k )
We can extract the expression for the power series expansion when x is small compared to y :
Δ μ = i k = 1 ( 1 ) k + 1 ( 2 / y ) 2 k 1 2 k 2 k ( 2 k 1 ) ( ( 1 i x y ) 1 2 k + ( 1 + i ( 1 x ) y ) 1 2 k )
The expression Δ μ is symmetrical in x and x 1 : The inverse of Ksi comes under the expression Δ μ . The formula of Ksi then becomes:
ξ ( s ) = e i π 4 ( y 2 π e ) ½ s p ( x , y ) e i q ( x , y )

3.7.2. Expansion of the Main Part p

p ( x , y ) = ( 1 i x y ) ½ ( 1 x ( x 1 ) y 2 2 i ( x ½ ) y ) s 2
This is where a delicate but essential issue comes in. The expansion p ( x , y ) actually contains the series e ( x ½ ) which should be extracted. By dividing the series p ( x , y ) by the series e ( x ½ ) , we obtain the series p ( s ) . A laborious calculation of p ( s ) gives the following fourth order expansion:
p ( x , y ) = e ( x ½ ) p ( s )
p ( s ) = p 0 + i p 1 y + p 2 y 2 + i p 3 y 3 + p 4 y 4 +
p 0 = 1
p 1 = 1 4 1 2 x ( 1 x )
p 2 = 1 24   ( 1 4 5 + 3 x + 6 x 2 + 2 x 3 3 x 4 )
p 3 = 1 48 ( 8 + 1 8 57 x 4 x 2 4 + 8 x 3 + 9 x 4 2 x 5 x 6 )
p 4 = 1 96   ( 29 2 49 960 25 × 13 x 8 + 55 x 2 2 + 7 × 17 x 3 12 79 x 4 8 77 x 5 10 2 x 6 3 + x 7 + x 8 4 )
Thus, when multiplying by this factor, the expression ( y 2 π e ) ½ s turns out to be:
( y 2 π e ) ½ x i y e ( x ½ ) = ( y 2 π ) ½ x ( y 2 π e ) i y
The multiplication of ( y 2 π e ) i y by e i π 4 also is simplified: ( y 2 π e ) i y e i π 4 = e i 2 π ( 1 8 y 2 π log y 2 π e )
We find the expression of an anamorphosed y : y ˜ = y 2 π log y 2 π e
Considering the fractional part, it follows that: y ˜ = [ y ˜ ] + { y ˜ } .
Let α be the angle α = 2 π ( { y ˜ } ) .
The expression ( y 2 π e ) ½ x i y e ( x ½ ) therefore becomes: ( y 2 π ) ½ x e i α .

3.7.3. Expansion of Exponential Part q

q ( x , y ) = k = 1 ( 1 ) k + 1 ( 2 / y ) 2 k 1 B 2 k 2 k ( 2 k 1 ) ( ( 1 i x 0 y ) 1 2 k + ( 1 i x 1 y ) 1 2 k )
It is essential to calculate the polynomial q ( x , y ) = e i q ( x , y ) using the series expansion in series e z = 1 + z 1 ! + z 2 2 ! + z 3 3 ! + for each of the terms of the sum. The laborious calculation of q ( s ) using the exponential of Binet’s formula gives the order 6:
q ( s ) = 1 + i q 1 y + q 2 y 2 + i q 3 y 3 + q 4 y 4 + i q 5 y 5 + q 6 y 6 +
q 1 = 1 3
q 2 = 1 18 1 6 ( x 0 + x 1 )
q 3 = 31 810 1 18 ( x 0 + 3 x 0 2 + x 1 + 3 x 1 2 )
q 4 = 139 81 × 120 + 1 9 × 120 ( 62 x 0 + 75 x 0 2 + 180 x 0 3 62 x 1 + 30 x 0 x 1 + 75 x 1 2 + 180 x 1 3 )
q 5 = 9871 3 6 280 + 1 6 ( 139 x 0 810 43 x 0 2 60 + x 0 3 2 + x 0 4 139 x 1 810 + x 0 x 1 18 + x 0 2 x 1 6 43 x 1 2 60 + x 0 x 1 2 6 + x 1 3 2 + x 1 4 )
q 6 = 2251 3 6 5 2 7 + 1 6 ( 9871 x 0 2 3 3 5 7 + 1189 x 0 2 2 3 3 4 5 + 263 x 0 3 216 7 x 0 4 12 x 0 5 9871 x 1 2 3 3 5 7 + 67 x 0 x 1 540 5 x 0 2 x 1 72 x 0 3 x 1 6 + 1189 x 1 2 2 3 3 4 5 5 x 0 x 1 2 72 x 0 2 x 1 2 6 + 263 x 1 3 216 x 0 x 1 3 6 7 x 1 4 12 x 1 5 )
q ( s ) 1 + i 3 y 1 6 y 2 ( 1 3 + x 0 + x 1 )
The polynomial q ( s ) is a symmetric polynomial at x 0 = x   and x 1 = x 1 . Its inverse is obtained by changing x to 1 x and y to y , (modulo a monomial in x ½ = x ½ )).

3.7.4. Final Expression of Ksi

The expression of Ksi eventually becomes: ξ ( s ) = ( y 2 π ) ½ x e i α   A ( s )
A ( s ) is a polynomial with complex coefficients, which we calculate:
A ( s ) = p ( s ) q ( s ) = 1 + i 𝒶 1 y + 𝒶 2 y 2 + i 𝒶 3 y 3 +
𝒶 1 = 1 12 x 2 + x 2 2 = 1 12 1 2 ( x ( 1 x ) )
𝒶 2 = 1 288 x 24 + x 2 12 + x 3 12 x 4 8 = 1 2 × 12 2 + x ( 1 x ) ( 1 + x + 3 x 2 ) 24
𝒶 3 = 139 5 × 3 ! 12 3 x 192 19 x 2 576 + x 3 36 + 5 x 4 96 x 5 48 x 6 48
𝒶 4 = 571 5 × 4 ! 12 4 139 x 20736 + 67 x 2 12960 + 101 x 3 3456 7 x 4 768 91 x 5 2880 + x 7 96 + x 8 384
Finally, taking into account all the elements, we can present the final formula, by separating the influence of x as follows:
A ( s ) = 1 + 2 i 24 y 2 ( 24 y ) 2 + 4 × 139 i 15 ( 24 y ) 3 2 × 571 15 ( 24 y ) 4 + x ( 1 x ) y ( i 2 + 1 + x + 3 x 2 24 y + i 1 2 11 x 3 x 2 + 4 x 3 + 2 x 4 4 × 24 y 2 + 139 54 53 x 90 + 319 x 2 30 + 107 x 3 15 5 x 4 5 x 5 x 6 16 × 24 y 3 )
With the expression of this polynomial A , we discover that it is possible to perform two digressive rotations. The first is the rotation 3 of angle θ 3 = 1 24 y , and a fourth rotation 4 (which will not be sensitive on the critical line of angle   θ 4 = ( x ½ ) 2 2 y ). These rotations are digressive, because there is a series as a remainder. With these rotations, all computations carried out, and the polynomial A finally becomes the polynomial K :
K ( s ) = e i 24 y i ( x ½ ) 2 2 y + i ( x ½ ) 2 y + ( x ½ ) ( 1 + 10 x 8 x 2 ) 48 y 2 + i ( 7 60 + ( x ½ ) ( 5 12 x + 23 x 2 6 x 3 + x 4 2 x 5 ) ) 48 y 3 + 7 120 + ( x ½ ) ( 133 720 + 2753 x 360 + 707 x 2 60 181 x 3 10 87 x 4 10 5 x 5 + 12 x 6 ) 24 2 y 4
The final Ksi formula is therefore: ξ ( s ) = ( y 2 π ) ½ x e i α   K ( s ) = ( y 2 π ) ½ x e i α   e ˘ i 24 y e ˘ i ( x ½ ) 2 2 y

3.7.5. Special Case of Ksi: x = ½

We can resume the calculations of p , q , r = p q taking into account the angle of rotation θ 3 = 1 24 y , in order to reveal the digressive rotations:
p = 1 3 i 8 y 3 2 2 ! ( 8 y ) 2 + 139 i 3 ! ( 8 y ) 3 + 3 × 5 2 × 19 4 ! ( 8 y ) 4 32851 i 5 ! ( 8 y ) 5 592153 6 ! ( 8 y ) 6 + 3 × 6090313 i 7 ! ( 8 y ) 7 + 473920289 8 ! ( 8 y ) 8 +
p = 1 3 i 8 y 3 2 2 ! ( 8 y ) 2 + ( 2 4 7 + 3 3 ) i 3 ! ( 8 y ) 3 + ( 2 6 3 × 7 + 3 4 ) 4 ! ( 8 y ) 4 ( 2 × 3 2 × 13 2 + 3 5 ) i 5 ! ( 8 y ) 5 ( 64 × 9241 + 3 6 ) 6 ! ( 8 y ) 6 + ( 2 4 3 × 107 × 3557 + 3 7 ) i 7 ! ( 8 y ) 7 + 2 7 379 × 9769 + 3 8 8 ! ( 8 y ) 8
p ( y ) = e ˘ 3 i 8 y = e 3 i 8 y + 7 × 2 i 3 ! y 3 + 7 × 12 4 ! y 4   1019 i 5 ! y 5 9241 6 ! y 6 + 3 × 107 × 3557 i 8 × 7 ! y 7 + 379 × 9769 2 × 8 ! y 8
q = 1 + i 3 y 1 2 ! ( 3 y ) 2 ( 73 / 10 ) i 3 ! ( 3 y ) 3 + 131 / 5 4 ! ( 3 y ) 4 + ( 2921 / 14 ) i 5 ! ( 3 y ) 5 97423 / 70 6 ! ( 3 y ) 6 ( 481601 / 20 ) i 7 ! ( 3 y ) 7 + 214939 8 ! ( 3 y ) 8 +
q ( y ) = e ˘ i 3 y = e i 3 y 7 × 9 i 10 × 3 ! y 3 + 18 × 7 5 × 4 ! y 4 + 9 × 323 i 14 × 5 ! y 5 97283 70 × 6 ! y 6 481561 i 20 × 7 ! y 7 + 214181 8 ! y 8
r = p q = 1 i 24 y 1 2 ! ( 24 y ) 2 ( 2 4 3 2 7 5 ) i 5 × 3 ! ( 24 y ) 3 2 6 3 2 7 5 5 × 4 ! ( 24 y ) 4 ( 2 6 3 2 29 × 10079 + 7 ) i 7 × 5 ! ( 24 y ) 5 2 5 3 2 17807 + 35 35 × 6 ! ( 24 y ) 6 ( 2 4 3 2 43 × 11009087 5 ) i 5 × 7 ! ( 24 y ) 7 2 7 3 2 13 2 131 × 23027 5 5 × 8 ! ( 24 y ) 8
The final solution therefore provides:
r = e i θ 3 θ 3 2 5 y ( 7 i 7 θ 3 + 17807 θ 3 2 i 7 × 2 ! 29 × 10079 θ 3 3 35 × 3 ! + 43 × 11009087 θ 3 4 i 35 × 4 ! 13 2 131 × 23027 θ 3 5 7 × 5 ! )
ξ ( 𝓈 ) = e i π 4 ( y 2 π e ) ½ 𝓈 p ( ½ , y ) e i q ( ½ , y ) = ( y 2 π ) ½ ½ e i α × r ( y ) = e i α e ˘ i θ 3
In total: ξ ( 𝓈 ) = e i α e ˘ i θ 3 = e i ( α + θ 3 ) ( 1 7 i θ 3 2 5 y ( 1 + i θ 3 + 17807 / 49 2 ! θ 3 2 1 / ( 7 × 24 2 ) 3 ! i θ 3 3 + ) )
More approximately: ξ ( 𝓈 ) = e i α e ˘ i θ 3 e i ( α + θ 3 ) ( 1 7 i ε 2 5 y e i θ 3 )
As ξ 1 ( s ) = ξ ( 1 s ) , we can verify that if x = ½ , ξ ( 𝓈 ) 1 = ξ ( 𝓈 ) ¯ or ξ ( 𝓈 ) ξ ( 𝓈 ) ¯ = 1 . We verify numerically that   r × r ¯ = 1 .
r × r ¯ = ( 1 i 24 y 1 2 ! ( 24 y ) 2 ( 1003 / 5 ) i 3 ! ( 24 y ) 3 4027 / 5 4 ! ( 24 y ) 4 ( 5128423 / 7 ) i 5 ! ( 24 y ) 5 168359651 / 35 6 ! ( 24 y ) 6 ( 68168266699 / 5 ) i 7 ! ( 24 y ) 7 587283555451 / 5 8 ! ( 24 y ) 8 ) × ( 1 + i 24 y 1 2 ! ( 24 y ) 2 + ( 1003 / 5 ) i 3 ! ( 24 y ) 3 4027 / 5 4 ! ( 24 y ) 4 + ( 5128423 / 7 ) i 5 ! ( 24 y ) 5 168359651 / 35 6 ! ( 24 y ) 6 + ( 68168266699 / 5 ) i 7 ! ( 24 y ) 7 587283555451 / 5 8 ! ( 24 y ) 8 )
r × r ¯ = 1 + 18 × 312603562112249 7 × 10 ! ( 24 y ) 10 +

4. Results

This section first presents the computer results and the formula on the critical line and continues with a graphical presentation and a numerical calculation. Then, the section apprehends the calculations in the critical strip in order to prove that the points s of the critical line are located on the limit of a property of the functional relation. Finally, the section presents a geometric interpretation of the functional equation, which clarifies the RH.
To understand the arrangements of both surfaces which contribute to the RH, the mechanisms of the joint undulations of the real and imaginary surfaces of the Zeta function and the Ksi function must be demystified. The local behavior of the Zeta and Ksi functions is mainly constructed in relation to the Gamma function. The Ksi function, which brings two symmetric values of the Zeta function into constant y , is essentially a ratio of two Gamma functions. It is therefore essential to analyze and visualize the behavior of the Gamma function and the Ksi function in the critical strip, and to focus attention on the specific case of the critical line. The essential constraint is the functional equation which imposes a strong requirement to constant y , between x and 1 x .

4.1. Concordant Undulations of the Two Curves ζ ( 𝓈 ) and Bézout’s Identity on the Critical Line

In this paragraph, we show that we can find a function φ ( y ) ζ ( ½ , y ) that is canceled out over the entire longitudinal section of the critical line. This function depends on y only.

4.1.1. Result Statement

On the critical line , there is a congruence, in a Bézout identity form, between the real part ( ζ ( s ) ) = a and the imaginary part ( ζ ( s ) ) = b of the Zeta function.
y     ; x = ½ ;   𝓈 = ½ + i   y ; ζ ( 𝓈 ) = a + i b ;     u ( y ) ,   v ( y ) :   a   u ( y ) + b   v ( y ) = 0

4.1.2. Graphical Approach for the Function φ

On the critical line, we first try to find a sequence of operations that allows us to graphically compare both curves (real part and imaginary part) of the Zeta function. Then, we deduce a linear combination of the real and imaginary parts that cancel out. We want to preserve the status of non-trivial zeros, which invites us to utilize linear combinations, in particular rotations.
• First rotation: approximation of the curves
The first rotation (Figure 5) is obviously the rotation 1 ( θ 1 ) = e i π / 4 that restores the symmetry between the values of the real part and the imaginary part, by removing the initial bias of the two parts due to the first term of the Riemann sum ζ ( s ) = 1 1 s + 1 2 s + = cos ( y log ( 1 ) ) + i sin y log ( 1 ) 1 x + = ( 1 + 0 × i ) + 1 2 s = 1 + 0 + 1 2 s since cos ( 0 ) = 1 and sin ( 0 ) = 0 . The real part and the imaginary part of the new function are thus transformed, oscillate similarly around the value 0 , one not being higher than the other (on average): obviously, the non-trivial zeros are invariant by this transformation.
• Second transformation: regularization of the axes of the curves and second rotation
The second transformation is more delicate and more involved. It plays, both globally on the spacing of zeros, in order to obtain a uniform distribution, and locally to create a local equivalence of the Zeta function’s behavior. We therefore perform an anamorphosis of the y axis and use the fractional part of this variable, in order to deduce an angle, which we use on the one hand in an equivalence relation and on the other hand in a second rotation.
Indeed, to homogenize the shape of the Zeta function, it is necessary to anamorphose the imaginary axis by a stretching transformation of this axis i y i y ˜ = i t ( log t 1 ) = i y 2 π log y 2 π e . This imaginary axis change makes it possible to obtain a Zeta graph with periodic undulations that are more constant in probability. The anamorphosis makes it possible to reveal an important property of the Zeta function via the fractional part { y ˜ } of the variable   y ˜ = y 2 π log ( y 2 π e ) . Specifically, the following relationships are observed:
𝓈 = ½ + i y   : { y ˜ } =     𝒷 0 ; 𝒶 / 𝒷 48 y ;   { y ˜ } =     𝒶 0 ; 𝒷 / 𝒶 48 y
𝓈 = ½ + i y   : { y ˜ } =     𝒶 = 𝒷 ;   { y ˜ } =     𝒶 = 𝒷
The results for { y ˜ } = k / 8 ; k = { 0 ,   1 ,   2 ,   3 ,   4 ,   5 ,   6 ,   7 } are summarized in Table 2.
The ratio is in fact the tangent of the half angle (Figure 6a): ϱ = ( ζ ( ½ + i y ) ) ( ζ ( ½ + i y ) ) tan ( α 2 ) . The imaginary axis anamorphosis thus makes it possible to define an equivalence relation (Figure 6b) in order to reduce the Zeta function study of y from 0 to infinity, to an examination in the quotient space (Figure 7), that is to say over a finite interval { y ˜ } = [ 0 , 1 ) . The ratio ϱ = 𝒷 / 𝒶 = ( ζ ( ½ + i y ) ) / ( ζ ( ½ + i y ) ) is constant (to within epsilon) for each equivalence class C ( { y ˜ } ).
𝓈 = ½ + i y ;   α = π 4 2 π { y ˜ } ; ζ ( 𝓈 ) = ζ ( ½ + i y ) = 𝒶 + i 𝒷     ϱ = 𝒷 𝒶 tan α 2
The second rotation 2 ( θ 2 ) is decisive (Figure 8). It is based on the use of the fractional part { y ˜ } . This variable, which varies between 0 and 1 , multiplied by 2 π , is interpreted as an angle θ 2 = 2 π { y ˜ } . Taking into account the first rotation 1 , we consider the sum angle α = θ 1 + θ 2 = π / 4 2 π { y ˜ } . This rotation is justified by the fact that the ratio ( ζ ( s ) ) / ( ζ ( s ) ) for x = ½ is close to the tangent of a half angle, which is none other than the angle α . This angle α structures the Zeta function behavior on the critical line. Non-trivial zeros are always preserved here.
It is in this sense that the spirit of this presentation can be brought closer to the architecture of Deligne’s RH demonstration by algebraic geometry for finite sets (curves of genus g ). This somewhat daring suggestion is due to the fact that the variable y / 2 π log ( y / 2 π e ) m o d   1 produces, by this folding, an equivalence relation; a unique scheme for studying the Zeta function over a finite interval (the quotient space), which makes it possible to analyze its properties over this interval rather than along the entire critical line.
• Third rotation: juxtaposition of curves, erosion of the deviation from zero crossings of the real and imaginary parts.
The third rotation 3 brings us closer to our target of 0 . It corrects the previous result by taking into account the essential property of the Zeta function at x = ½ of which the real part and the imaginary part cancel each other out, and this alternately within the vicinity of α = 2 π × and α = 2 π × , respectively. It uses an angle that corresponds to the remarkable ratio of α 1 4 ! y for ( ζ ( s ) ) / ( ζ ( s ) )   and α 1 4 ! y for ( ζ ( s ) ) / ( ζ ( s ) )   for the values and ., respectively. We thus see emerging a rotation angle θ 3 = 1 / 24 y . However, this rotation is not pure, it is digressive. To finally reach our target of zero, a final power series expansion in 1 / 24 y allows us to conclude by numerical fine-tuning (Figure 9).
We then graphically deduce a remarkable identity of equality between two products of two factors, the first factors of each member being the real and imaginary parts of the Zeta function, the second factors depending on the trigonometric functions of the angle α , supplemented by a power series expansion dependent on 1 / y . The nullity of a member leads to the nullity of the second member, that is to say the nullity of a factor of this second member (or both). These second factors in each member cancel each other out as a function of the angle α , but are generally non-zero. The general relation on the critical line is as follows:
𝓈 = ½ + i y   ;   y ˜ = y 2 π log y 2 π e ;   α = 2 π ( { y ˜ } ) ; α 1 α 2   { y 1 ˜ } = { y 2 ˜ }
ε ( y ) = 1 24 y + 1 413.48 y 3 + + ο ( 1 y 2 n + 1 ) ;
ϵ ( y ) = 1 2 ( 24 y ) 2 + 1 9886.5 y 4 + ο ( 1 y 2 n )
( sin α ε ( y ) ) ( ζ ( s ) ) ( 1 + cos α ϵ ( y ) ) ( ζ ( s ) ) = 0

4.1.3. Numerical Approach for the Function φ

It remains to rationalize these results by power series expansions of the functional relation ξ ( s ) and it remains to be understood the zeroing and synchronization by the undulations of the Gamma function and the Ksi function. The Riemann functional relationship makes it possible to analyze the result found on the critical line. Indeed for x = ½ , the functional relation is written:
ξ ( 𝓈 ) = ζ ( 𝓈 ) ζ ( 𝓈 ^ ) = ζ ( 𝓈 ) ζ ( 𝓈 ¯ ) = π 𝒾 𝓎 Γ ( 𝓈 ¯ / 2 ) Γ ( 𝓈 / 2 ) ;   𝓈 = ½ + 𝒾 𝓎   ;   𝓈 ¯ = ½ 𝒾 𝓎 ;
Since Γ ( z ¯ ) = Γ ( z ) ¯   and   ζ ( z ¯ ) = ζ ( z ) ¯ , it follows that ξ ( s ) = 1 , and this function ξ ( s ) is then:
ξ ( 𝓈 ) = a + i b a i b = e i ω   a × ( 1 e i ω ) + i b × ( 1 + e i ω ) = 0
Hence: a u + b v = 0 .
u = ( 1 cos ( ω ) )   ;   v = sin ( ω )   o r   u = sin ( ω ) ;   v = 1 + cos ( ω )
The pair ( u , v ) is therefore a morphism φ whose kernel K e r ( φ ) is the critical line . This relation ( ζ ( s ) ) × ( 1 cos ( ω ) ) ( ζ ( s ) ) × sin ( ω ) = 0 , derived exclusively from the functional equation, which indicates that the critical line is a fertile domain with non-trivial zeros, justifies the adverb “presumably” (wahrscheinlich) of Riemann’s manuscript, at the origin of the conjecture. Now we need to specify the angle ω . We therefore operate three rotations of the Zeta function on the critical line. The first rotation 1 modifies the axes of the complex coordinate system , transformed by the diagonals of . The term π 4 follows in fact from the first term in the Riemann series:
1 s = cos ( y   log ( 1 ) ) 1 x i   sin ( y   log ( 1 ) ) 1 x = cos 0 i sin 0 = 1
This first term in the series introduces an imbalance between the real part and the imaginary part, which generally places the real surface ( ζ ( s ) ) above the imaginary surface ( ζ ( s ) ) . This imbalance is obviously perpetuated in all the Zeta function formulas. This is why the coefficients ⅛ or ⅞ are often found in the Zeta function formulas in scientific papers. A rotation ζ ( s ) e i π / 4 in the complex space makes it possible to remove this asymmetry, without changing the position of non-trivial zeros.
To specify the second rotation 2 , we must first modify the scale of the y axis, in order to obtain a uniform distribution of non-trivial zeros. This anamorphosis (elongation of the axis) also makes it possible to homogenize the search for non-trivial zeros on a contiguous sequence of intervals I n of the whole critical line. The congruence relation involves y ˜ , the anamorphosed variable y , which is the integral of the probability density of non-trivial zeros on the line x = ½ :
y ˜ = 0 y l o g t 2 π   d t 2 π = y 2 π log y 2 π e = t ( log t 1 )  
From this variable y ˜ , we determine its fractional part { y ˜ }   : y ˜ = [ y ˜ ] + { y ˜ } . This variable { y ˜ } [ 0 ,   1 ) determines an equivalence relation on the i y axis of : y 1 y 2   { y 1 ˜ } = { y 2 ˜ } .
The fractional part allows to introduce an angle θ 2   [ 0 ,   2 π ) : θ 2 = 2 π { y ˜ } . The first two rotations thus define an angle α : α = 2 π ( { y ˜ } ) = ( π / 4 2 π { y ˜ } ) m o d ( 2 π ) . The angle α determines the same equivalence relation over the interval [ 0 ,   2 π ) . In Section 3 on preparatory calculations, we developed the Ksi function. More precisely:
p = e 3 i 8 y + 1 3 ( 7 × 8 i ( 8 y ) 3 + 21 × 8 ( 8 y ) 4 4 × 1019 i 5 ( 8 y ) 5 2 × 9241 75 ( 8 y ) 6 + 380599 i 35 ( 8 y ) 7 + 3702451 105 ( 8 y ) 8 + )
q = e i 3 y 1 9 ( 70 i 3 ! ( 3 y ) 3 + 35 / 2 4 ! ( 3 y ) 4 + 14 × 323 i 5 ! ( 3 y ) 5 70 × 10817 6 ! ( 3 y ) 6 20 × 53509 i 7 ! ( 3 y ) 7 + 11941 / 2 8 ! ( 3 y ) 8 + )
r = 1 i 24 y 1 2 ! ( 24 y ) 2 ( ( 7 × 3 ! 24 5 ) / 5 ) i 3 ! ( 24 y ) 3 ( 7 × 4 ! 24 5 ) / 5 4 ! ( 24 y ) 4 ( ( 2 6 3 2 29 × 10079 + 7 ) / 7 ) i 5 ! ( 24 y ) 5 ( 2 5 3 2 17807 + 35 ) / 35 6 ! ( 24 y ) 6 ( ( 2 4 3 2 43 × 11009087 5 ) / 5 ) i 7 ! ( 24 y ) 7 ( 2 7 3 2 13 2 131 × 23027 5 ) / 5 8 ! ( 24 y ) 8 +
However, at this stage, we observe that a new rotation 3 takes shape under this series r . We must filter r in order to extract the rotation θ 3 = 1 24 y by dividing r by the series e i θ 3 :
e z = 1 + z + z 2 2 + z 3 6 + z 4 24 + z 5 120 + z 6 720 + z 7 5040 + z 8 40320 ; z = i θ 3 = i 24 y
The division provides a remainder since it is a digressive rotation:
The result r then becomes:
r = e ˘ i θ 3 = e i θ 3 + 24 i θ 3 3 5 2 7 ( 5 × 7 2 + 5 × 7 2 i θ 3 + 5 × 17807 θ 3 2 2 ! + 29 × 10079 i θ 3 3 3 ! + 43 × 11009087 θ 3 4 4 ! + 5 × 13 2 × 131 × 23027 i θ 3 5 5 ! ) + ( 1 / y 9 )
r = e ˘ i θ 3 = e i θ 3 + 7 × 24 i θ 3 3 5 ( 1 + i θ 3 ) + ( 1 / y 4 ) e i θ 3 ( 1 + i 33.6 × θ 3 3 )
We finally get the result:
ξ ( 𝓈 ) = e i ω = e i α p ( y ) q ( y ) = e i α r ( y ) = e i ( θ 1 + θ 2 ) ( e i θ 3 + z ˘ 3 ( y ) ) = e i α e ˘ i θ 3 = e i ( α + β ) = e i ( α + θ )
Approximately, at fourth order, we can use, with a small error, the formula:
ξ ( 𝓈 ) = e i α ( e i θ 3 + i   33.6 × θ 3 3 e ˘ i θ 3 ) = e i ( α + θ 3 ) ( 1 + i   33.6   θ 3 3 ) + ( 1 / y 5 )
It goes without saying that, when a non-trivial zero occurs on the critical line, we are in the presence of an equation ζ ( 𝓈 ) = ξ ( 𝓈 ) ζ ( 1 𝓈 ) = ξ ( 𝓈 ) ζ ( 𝓈 ) ¯ , which is written as 0 = ξ ( 𝓈 ) × 0 . As the Zeta function is holomorphic, L’Hôpital’s rule applies and ζ ( 𝓈 ) = ξ ( 𝓈 ) ζ ( 𝓈 ) ¯ , which can be verified numerically. The summary of the formulas is as follows on the critical line :
e ˘ i / 24 y = K ( 𝓈 ) = e i / 24 y + 𝓀 ( y ) = k = 0 1 k ! ( i 24 y ) k + 𝓀 ( y ) = e i θ
β = a r g ( K ( 𝓈 ) ) = θ = θ 3 ˘ = θ 3 + θ ( y ) = 1 / 24 y + θ ( y )   ;     | K ( 𝓈 ) | = 1 .
𝓀 ( y ) = θ 3 3 5 ( 7 × 24 i 7 × 24 θ 3 + 17807 × 12 i 7 θ 3 2 4 × 2487259 5 × 7 × 9 θ 3 3 + 11 × 41 × 75654497 i 8 × 5 × 7 × 9 θ 3 4 + 47 × 108544391 5 × 7 × 9 θ 3 5 ) + ( 1 y 9 ) ; θ 3 = 1 24 y
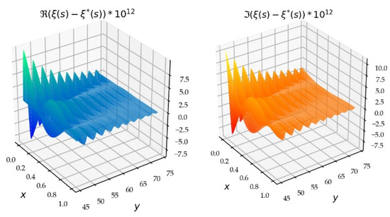
With this formula, the gap between ξ ( s )   and the estimation ξ ( s ) is negligible (Figure 10).

4.2. Unsynchronized Undulations in s and ( 1 s ) of Surfaces ζ ( s ) in the Critical Strip

Just as we investigated the Zeta function by a longitudinal section along the critical line, we now examine the Zeta function along a section x = x p . Of course, because of the functional equation, we are trying to find a Bézout identity function of x p and 1 x p , but this search turns out to be in vain, because of the function ξ, which is essentially a Gamma ratio that makes it impossible to discover a morphism φ ( x p , y ) , that is to say a pair of functions ( u , v ) which cancels out the expression a u + b v , and the pair associated with functions ( u ^ , v ^ ) , which cancels out the expression a ^ u ^ + b ^ v ^ .

4.2.1. Result Statement

In the critical strip S , there are obviously classes of congruence between the real part ( ζ ( s ) ) = a and the imaginary part ( ζ ( s ) ) = b of the Zeta function.
y     ; x [ 0 , 1 ] ;   s = x + i   y ;   ζ ( s ) = a + i b ;     u , v , c   :   a × u ( x , y ) + b × v ( x , y ) = c ( x , y )
However, in the critical strip S \ , there is no congruence, in a Bézout identity form, between the real part ( ζ ( s ) ) = a and the imaginary part ( ζ ( s ) ) = b of the Zeta function, with a relation which involves two pairs ( u , v ) ,   ( u ^ , v ^ ) , relative to x and 1 x , functions of only the coordinates ( x , y ) .
ζ ( s ) = n = 1 n s = ( ζ ( s ) ) + i   ( ζ ( s ) ) ;   ( ζ ( s ) ) = a ( x , y ) ;   ( ζ ( s ) ) = b ( x , y ) .
y   ; x [ 0 , 1 ] ,   x ½ ; s = x + i   y ; s 1 ; ζ ( s ) = a + i b ; ζ ( s ^ ) = a ^ + i b ^ ;
( u , v ) , ( u ^ , v ^ ) :   a   u ( x , y ) + b   v ( x , y ) = a ^   u ^ ( 1 x , y ) + b ^   v ^ ( 1 x , y ) = 0 .

4.2.2. Graphical Approach for the Function φ

With the results on the critical line, it is natural to graphically visualize the Zeta surfaces after the three rotations that we performed in the above paragraph. We do not make the assumption of x being small compared to y, and we execute the calculations and the surface fitting on the Ksi raw values. The original Ksi function and the parameter estimates are presented in Figure 11.
ξ ( s ) = t x ½   e i ( α + θ 3 ) ( 1 + 𝒶 1 i y + 𝒶 2 y 2 + 𝒶 3 i y 3 + 𝒶 4 y 4 )
𝒶 1 = 1 2 ( x 2 x + 1 4 ) = 1 2 ( x ( 1 x ) 1 4 ) ; 𝒶 1 is symmetrical in x 0 ,   x 1 .
𝒶 2 = 1 8 ( x 4 + 2 3 x 3 + 1 2 x 2 1 6 x 1 16 ) = 1 8 ( x 1 4 + 10 3 x 1 3 7 2 x 1 2 + 7 6 x 1 1 16 )
𝒶 2 is not symmetrical in x 0 ,   x 1
𝒶 3 = 1 48 x 6 1 48 x 5 + 1 21 x 4 + 1 32 x 3 1 33.4 x 2 1 153.5 x + 1 407.4
𝒶 4 = 1 17.6 x 6 1 8.5 x 5 + 1 19.5 x 4 + 1 202 x 3 + 1 94.3 x 2 1 148 x 1 3000
The graphical examination shows that 𝒶 2 is not symmetrical in x 0 and x 1 . It is therefore impossible to find a Bézout identity type in the critical strip, as on the critical line.

4.2.3. Numerical Approach for the Function φ

At this stage, we can resume the calculations and review the formalization using the Zeta function properties in the critical strip. The Ksi function numerical study helps to lift the veil on the previous calculations. However, the divisibility of the real and imaginary parts of ζ ( s ) is more difficult to implement, because we add a further obstacle and an additional degree of freedom with the emergence of the symmetrical value ζ ( 1 s ) in the formulas. The Riemann functional equation is a symmetry relation around the axis x = ½ between s and ( 1 s ) in the critical strip S . The Ksi function includes in its internal structure a mechanism for taking into account the local undulations of both real and imaginary surfaces. This essential engine is driven by the fractional part { y ˜ } of the anamorphosed variable of y ,   y ˜ = y 2 π log y 2 π e , thanks to the angle   α = π 4 2 π { y ˜ } .
• Constraint by the functional equation
It is natural to look for the condition that if the point M { s   o r   ( x , y ) } is a non-trivial zero, then M ^ { s ^ = 1 s   o r   ( 1 x , y ) } , M ¯ { s ¯ = x i y   o r   ( x , y ) } and M ^ ¯ { s ^ ¯ = 1 x + i y   o r   ( 1 x , y ) } are zeros also. The pair ( u , v ) that we are looking for must therefore contain this requirement and exhibit this symmetry. It is thus advisable to consider x = x p and x = 1 x p , given the functional relation symmetry. Conceived with this constraint, the problem becomes for all points s p = x p + i y of these lines x = x p to find pairs ( u p , v p ) such that:
  y :   ( ζ ( s p ) )   u p ( y ) + ( ζ ( s p ) )   v p ( y ) = 0 .
  y :   ( ζ ( 1 s p ) )   u p ^ ( y ) + ( ζ ( 1 s p ) )   v p ^ ( y ) = 0
( u p ^ ,   v p ^ ) is the symmetric pair, associated with the pair ( u p ,   v p ) .   First, we calculate ( u p ^ ,   v p ^ ) as a function of ( u p ,   v p ) . We assume that there is a pair ( u , v ) such that a u + b v = 0 . By symmetry, there exists a pair ( u ^ , v ^ ) such that a ^ u ^ + b ^ v ^ = 0 . With the functional equation a + i b = ( c + i d ) ( a ^ + i b ^ ) , it follows easily that:   u ^ = c u + d v ;   v ^ = d u + c v . The functional equation, in the critical strip, can be written as:
ξ ( s ) = ζ ( s ) ζ ( s ^ ) = | ξ ( s ) | e i ω = a + i b a ^ + i b ^ = a + i b k a + i h b
a + i b = ( c + i d ) ( a ^ + i b ^ ) = ( c + i d ) ( k a + i h b ) ; a , b , c , d , a ^ , b ^ , k , h
By separating the real and imaginary parts, we get two equations of type a u + b v = 0 :
a ( 1 k c ) + b   ( h d ) = 0
a ( k d ) + b ( 1 h c ) = 0
We then obtain a first constraint: h k ( c 2 + d 2   ) c ( h + k ) + 1 = 0 . It involves the sum and the product of h and k and the Ksi value. The constraint indicates that h and k   are the real roots of the equation X 2 ( h + k ) X + h k = 0 . On the critical line, the values of k and h are k = 1 ; h = 1 . Outside the critical line, obviously, we find a relation a u + b v = 0 , of which u and v intrinsically depend on both the real part and the imaginary part of ξ ( s ) and therefore the pair ( a , b ) . For a given y , the pair ( u , v ) therefore depends on ζ ( s ) , which is not suitable. It then remains to focus on the Ksi function to pull apart its mechanisms and get rid of the global engine, specific to the Zeta function, and to keep only the local constraints linked to the coordinates.
• Serial expansion
Calculation extensions, on the whole critical strip, are performed by deepening the functional relation. Ksi expansion in x , y , are achieved taking into account x 0 , x ½ and x 1 . The operations lead to the third order formula of the Ksi function in the critical strip:
ξ ( s ) = k e i α K ( s ) = t x ½ e i α ( e i θ 3 + i x ½ 2 2 y + x ½ ( 1 + x ½ / 2 4 x ½ 2 3 x ½ 3 ) 24 y 2 + ( 1 y 3 ) )
t = y 2 π ;   x ½ = x ½ ;   α = π 4 2 π { y 2 π log y 2 π e } ;   θ 3 = 1 24 y
ξ ( s ) t x ½ e i α ( e i θ 3 + ( 1 y 3 ) ) m o d u l o   x ½
The above formulas contain rich information. The Ksi function is, within a similarity, the superposition of two fundamental series for the structuring of the Zeta function.
The first series θ 3 is a rotation:
f ( θ 3 ) = e i / ( 24 y ) = k = 0 1 k ! ( i 24 y ) k
The second series θ 4 generates symmetry with respect to the axis x = ½ :
f ( θ 4 ) = x ½ k = 1 ( i p k y ) k ;   p k = m = 0 k + 1 a m x ½ m
We see dawning in this remainder an underlying series composed of a new angle rotation θ 4 = ( x ½ ) 2 2 y . This rotation was obviously inoperative on the critical line, which is why it was invisible, but it must be considered in the critical strip to completely filter the function Ksi from its influence of the reference series w n of sum function w = n = 0 a n ( x ½ ) n . This series which has a very weak influence is more difficult to detect graphically. The congruent Ksi function, within the homothety and the four rotations, is exposed in Figure 12. Hence, it is necessary to consider K ( s )   as two digressive rotations θ 3 ˘ and θ 4 ˘ : K ( s ) = e i θ 3 + i θ 4 + 𝓀 ( s ) with a r g ( K ( s ) ) = θ S ( x , y ) = θ 3 + θ 4 + θ ( x , y ) . The residue 𝓀 ( s ) was calculated in Section 3. Figure 13 shows the error estimation of the Ksi function, which decreases as y grows. Figure 14 shows the modulus of K ( s ) .
θ ( x , y ) involves a r g ( 𝓀 ( s ) ) , which is not symmetrical in x , 1 x . Consequently, β depends on ( x , y ) and is not symmetrical in x , 1 x . The Ksi function ξ ( s ) = π s ½ Γ ( s ^ / 2 ) / Γ ( s / 2 ) is independent of the Zeta function. We thus found the family of pairs ( u , v ) and ( u ^ , v ^ ) independent of the Zeta function, in an irreducible series form. Unfortunately, these pairs do not respect the symmetry between s and ( 1 s ) . As this condition was compulsory, the S \ domain is therefore sterile and does not admit non-trivial zeros.
We observe the filtered relation of the congruence of the series K between s = x + i y and 𝓈 = ½ + i y : s   :   K ( s )   m o d u l o ( x ½ ) K ( 𝓈 ) = e i θ . The irreducible and characteristic series K ( 𝓈 ) of the Zeta function is somehow the equivalent of a prime number or an irreducible polynomial, in Bézout’s studies. This series is at the source of the holomorphic Zeta function. It structures the Ksi function and ensures the localization of non-trivial zeros on the critical line.

4.3. Synthesis

The summary of formulas in critical strip S is as follows:
s = x + i y ;   0 x 1 ;   y > 0 ; t = y / 2 π ; y ˜ = t log ( t 1 ) ; s ^ = 1 s ; s : ζ ( s ) = ξ ( s ) ζ ( s ^ ) ;   ξ ( s ^ ) = ξ 1 ( s ) θ 1 = π / 4 ;   θ 2 = 2 π { y ˜ } ;   θ 3 = 1 / 24 y ;   θ 4 = ( x ½ ) 2 / 2 y α = θ 1 + θ 2 = 2 π ( { y ˜ } ) ;   k = t ½ x ;   ω = α + β = α + θ S ξ ( s ) = π s ½ Γ ( s ^ / 2 ) / Γ ( s / 2 ) = t ½ x e i ( θ 1 + θ 2 ) e ˘ i ( θ 3 + θ 4 ) = k e i α K ( s ) = k e i ω k = t ½ x ;   ω = α + β = α + θ S e ˇ i ( θ 3 + θ 4 ) = K ( s ) = e i θ 3 + i θ 4 + 𝓀 ( s ) β = a r g ( K ( s ) ) = θ S ( x , y ) = θ 3 + θ 4 + θ ( x , y ) 𝓀 ( s ) = ( x ½ ) κ ( s ) / y + i δ ( y ) / y 3 κ ( s ) = i k = 0 ( ( i / y ) k m = 0 2 k + 1 a m x m ) = i ( x ½ ) + ( 1 + 10 x 8 x 2 ) / 48 y + i ( 5 / 12 x + 23 x 2 / 6 x 3 + x 4 2 x 5 ) / 48 y 2 + ( 133 / 720 + 2753 x / 360 + 707 x 2 / 60 181 x 3 / 10 87 x 4 / 10 5 x 5 + 12 x 6 ) / 24 2 y 3 +   ( 1 / y 4 ) δ ( y ) = k = 0 i k b k / y k = 7 / ( 5 × 24 2 ) ( 1 i / y + ( 1 / y 2 ) ) K ( s ) m o d u l o ( x ½ ) = e i θ 3 + i δ ( y ) / y 3
The summary of the formulas on the critical line is as follows:
ξ ( 𝓈 ) = π y Γ ( 𝓈 ^ / 2 ) / Γ ( 𝓈 / 2 ) = e i ( θ 1 + θ 2 ) e ˇ i θ 3 = e i α K ( s ) e ˇ i θ 3 = K ( 𝓈 ) = e i θ 3 + 𝓀 ( y ) = e i θ β = a r g ( K ( 𝓈 ) ) = θ = θ 3 + θ ( y ) 𝓀 ( y ) = ( θ 3 3 / 5 ) ( 7 × 24 i 7 × 24 θ 3 + ( 17807 × 12 / 7 ) i θ 3 2 ( 4 × 2487259 / 7 × 45 ) θ 3 3 + ( 11 × 41 × 75654497 / 8 × 7 × 45 ) i θ 3 4 + ( 47 × 108544391 / 7 × 45 ) θ 3 5 ) + ( 1 / y 9 )
The decomposition architecture of angles in the critical strip and on the critical line, with the associated series angles, is summarized in Table 3.
Our method extracts and disconnects from the Ksi function ξ ( s ) = k × e i α × K ( s ) , a homothety of ratio k = ( y 2 π ) ½ x and pure rotations of angle θ j = π 4 2 π { y ˜ } 1 24 y ( x ½ ) 2 2 y , since the subgroup of the group of similarities, composed of homotheties and rotations, leaves non-trivial zeros invariant:   ζ ( s ) = 0     ζ ( s ) × k 1 e i θ = 0 . The analysis is concentrated on the remainder ξ ( s ) K ( s ) , in particular the existence of a potential symmetry in x and 1 x , in the series of the remainder K ( s ) . The Ksi function congruence, via this homothety and these rotations, is justified by a fundamental property of the Zeta function, which is the existence of an equivalence relation on the y axis. We split the critical line : x = ½ into contiguous intervals I n = [ y n ,   y n + 1 ) ; n ;   y n 2 π = n 2 + log n 2 + e . In the interval I n , we find the nth non-trivial zero with high probability. This segmentation organizes an equivalence relationship taking into account the fractional part { y ˜ } = y ˜ [ y ˜ ] of the anamorphosed variable y ˜ = y 2 π log y 2 π e , which we associate with two rotations   2 ( 2 π { y ˜ } ) 1 ( π 4 ) of angle α = θ 1 + θ 2 = π 4 2 π { y 2 π log ( y 2 π e ) } = 2 π ( { y ˜ } ) . These rotations drop the Ksi function undulations. This rotation angle   2 1 corresponds, on the critical line, to the alternative undulations (real part and imaginary part) of the function ξ ( 𝓈 ) = e i α e ˇ i β e i α . The ratio ϱ = ( ζ ( 𝓈 ) ) ( ζ ( 𝓈 ) ) tan α 2 also structures the Zeta function, with the particular values of { y ˜ } from Table 4:
This angle α arises in the distribution function y ˜ of the presence of non-trivial zeros and in the ratio of the Gamma functions, at the origin of the Ksi function. The ratio 48 y is derived, among other things, from the Bernoulli number 2 = in the Gamma function series expansion. The rotation 1 of angle θ 1 = π 4 dissolves the first term bias in the Riemann series.
The demonstration outline is therefore as follows. We are looking for a class of functions φ , which cancels out the Zeta function, in order to identify the kernel of the morphism φ ζ . If such a function exists, it must satisfy the identity φ ( ζ ( s ) ) = 0 for the pair of points M and M ^ with coordinates s = ( x , y ) and s ^ = 1 s = ( 1 x , y ) . Unfortunately the way in which the x and y coordinates are entangled at the heart of the Zeta function and of the Ksi function make it impossible to disentangle them, in order to exhibit a function φ in the whole critical strip, both for the pair ( x , y ) and for the pair ( 1 x , y ). Both non-separable coordinates in the ratio Γ ( s ^ 2 ) / Γ ( s 2 ) unfortunately make this operation fruitless. This inability to decompose into unbreakable components of the relationship is evident in the expansion into series K ( s ) . It is also explained by examining the Zeta derivative whose term n s L o g ( n ) reveals that each term in the series muddles up coordinates with regard to the term n s . This impossibility is also interpreted by the holomorphic function structure which is a conformal transformation (by locally preserving angles) whose angles in the critical strip are intimately linked to the unbreakable pair ( x , y ) . On the other hand, when x = ½ , the ratio becomes Γ ¯ ( s / 2 ) / Γ ( s / 2 ) and the angle β simply depends on y , so that ζ ( 𝓈 ) = e i ( α + θ )   ζ ( 𝓈 ) ¯ . So, there is indeed a relation on the critical line   a u + b v = 0 :
𝓈 = ½ + i y ,   φ   : φ ζ = ζ ζ ¯   e i ( α + θ ) = 0 ;   α = 2 π ( { y ˜ } ) ;   y ˜ = y 2 π log y 2 π e
The angle series θ , a function of y , of sum function θ 3 , is written as:
θ = θ 3 + θ ( y ) ; warning: a r g ( K ( 𝓈 ) ) = θ θ 3 + arg   ( 𝓀 ( y ) ) 1 / 24 y
𝓈 = ½ + i y ,     ( u , v ) :   ( ζ ( 𝓈 ) ) × u ( y ) + ( ζ ( 𝓈 ) ) × v ( y ) = 0 .
In the class of functions φ , the two series   u = 1 cos ( α + θ )   ; v = sin ( α + θ ) , or u = sin ( α + θ ) ; v = 1 + cos ( α + θ ) , may be chosen, since in an underlying way, the relation ( ζ ( 𝓈 ) ) sin ( ( α + θ ) / 2 ) = ( ζ ( 𝓈 ) ) cos ( ( α + θ ) / 2 )   governs the stability of both elements. The RH seems to be strengthened, since this identity is null only for x = ½ .
The formula, decomposed into Ksi series, splits the influence of x and y coordinates: On the one hand, the amplitude of ξ ( s ) is k = t ½ x , and on the other hand, the phase (the argument) of ξ ( s ) is more difficult to analyze because the pair ( x , y ) is indissoluble. The deforming mechanism between M and M ^ is generated by a similarity whose rotation angle ω = α + β is generated by the two pure rotations 2 1   of angle α and two digressive rotations   4 3   of angle β = θ S ( x , y ) = θ 3 + θ 4 + θ ( x , y ) . The angle α = π / 4 2 π { y ˜ } of rotations 2 ( 2 π { y ˜ } ) 1 ( π / 4 )   depends only on the fractional part { y ˜ } of the anamorphosis of y , and the angle β = θ S = 1 24 y ( x ½ ) 2 2 y + θ ( x , y ) depends inextricably on the pair ( x , y ) . By the deformation of these lenses, the functions Γ ( s / 2 ) and Γ ( s ^ / 2 ) become out of sync, because of the angle β , more precisely because of a r g ( 𝓀 ( s ) ) , and this crisscross does not allow the conception of a Bézout identity between both parts, real and imaginary, of the Zeta function. However, the entanglement ( x , y ) and the complexity of the angle β = θ = 1 24 y + θ ( y ) 1 24 y disappear for x = ½   :   ξ ( 𝓼 ) = ξ ( ½ + i y ) = e i ( α + θ ) = e i α e ˘ i θ 3 . The angle β no longer depends on x at all.
In the critical strip, the functional equation makes it possible to write the Zeta function, within a homothety and a rotation, in a congruent manner:
ζ ( s ) = ξ ( s ) ζ ( s ^ ) = t ½ x e i α e i θ S ζ ( s ^ ) ζ ( s ) e ˘ i ( θ 3 + θ 4 )   ζ ( s ^ )
The ratio of the two equivalent Zeta functions is a digressive series, which is unfortunately not a composition of perfect rotations 4 3 = exp ( i / 24 y ) × exp ( i ( x ½ ) 2 / 2 y ) . The remainder is a digressive series 𝓀 ( s ) , the first order of which shows that the sum function of the angle inevitably entangles x and   y . This residue 𝓀 ( s ) prevents the conception of a relation a u + b v = 0   in the critical strip S (except ), but gives its holomorphic property to the Zeta function (conformal transformation: the angles are locally preserved, the small circle image is a circle). The characteristics (Riemann functional equation and Hadamard product formula) make it possible to distinctly separate the properties on both complementary sets, and S \ . On the other hand, on the critical line, this remainder becomes 𝓀 ( y ) , which is absorbed in a multiplicative digressive series, since ζ ( 𝓈 ) e ˘ i θ 3   ζ ( 𝓈 ) ¯ , and this property makes it possible to write a relation a u + b v = 0 .

5. Discussion

With this computational approach, families of mathematical beings appear larger than those one usually perceived through mathematical formulas. For this reason, it is necessary to introduce new concepts such as digressive series to take into account the generality of series which appear thanks to calculation. This presentation is stripped of the theoretical envelope that generally surrounds advances on the Zeta function. It emphasizes the numerical point of view, focusing on the properties underlying this function. However, the theoretical insights described below can still be discerned in an underlying manner. The RH poses a question about finding the complex function roots, by the equation ζ ( s ) = 0 . Finding the polynomial roots involves analyzing the symmetric functions of its roots and breaking the symmetry, if possible. This is how E. Galois showed the impossibility of calculating, in the general case, the roots of a polynomial of degree 5 . This is also how Hadamard established the Zeta function product formula. When investigating the methods carried out to find the Riemann function roots in the bibliography, some strategies for proving the RH arise.

5.1. Analytical Perspective: Direct Localization of Zeros in the Critical Strip

In historical and recent publications [14,15,16,17,18,19,20], the most used strategy is the direct search for non-trivial zeros using the properties of complex analysis or number theory. It is a question of identifying domains of the space where the zeros could lie in probability, according to the estimate of the value of ζ ( s ) or | ζ ( s ) | in these domains or according to the probable locations of zero crossings of both real and imaginary curves. The classic tools (Fourier transform, complex analysis, Dirichlet series) are used. This method leads to approximations and inequalities that make it possible to delimit increasingly narrow domains, and the increasingly strong probabilities of the presence of zeros on the critical line. It is clear that the space is already an abstraction above numerical calculations: The space already causes a detour which departs from the reality of arithmetic numbers. Thus, computations developed using holomorphic function properties give a more distant reflection of the mathematical authenticity of “real” functions (those that are calculated), which complicates the zeros’ identification, which are irreparably localized irregularly on the critical line, and hypothetically around this line.

5.2. Algebraic Perspective: Kernel of a Family of Holomorphic Function Series

In this article, a set-theoretical approach has been preferred. This approach takes a step back from the Zeta function and immerses it in a larger function space. It is an algebraic approach to identify the kernel, a subset of the elements that are projected on the neutral arrival element. We are looking for a morphism φ whose kernel is the whole critical line. The image by the morphism φ of the critical strip (except the critical line) is different from 0.
x = ½ ;   𝓈 = x + i   y   : φ ζ ( 𝓈 ) = 0 ;   x ½ ;   s = x + i   y   :   φ ζ ( s ) 0
The kernel is then interpreted as an equivalence relation. The kernel of the compound morphism φ ζ is K e r ( φ ζ ) = ζ 1 ( K e r ( φ ) ) . Furthermore, the zeros on this critical line can be calculated. If the transformation φ is linear, we can think of a succession of rotations that try to cancel the linear combination of the real part and the imaginary part of the image. In our case (Figure 15), we use four rotations 1 = e i π / 4 , 2 = e i ( 2 π { y ˜ } ) , 3 = e i ( 1 / 24 y ) and 4 = e i ( x ½ ) 2 / 2 y . By this computer process, we already obtain a potential zeros’ domain, which is not the critical line, but which includes it and which forms a strip that becomes thinner and thinner as y grows. This domain is already much more restricted than those previously obtained by classical methods.
This strategy formally consists of the fact of broadening the root search formulation and of more generally studying the divisibility of numerical series. Then a Zeta function congruence is defined, to within a homothety and multiple rotations. These transformations leave invariant the location of non-trivial zeros. The powerful arsenal of divisibility of arithmetic numbers and polynomials can be used, combined with theories stemming from the works of Étienne Bézout, in order to discover the properties of ideals and rings which allow us to define equivalence classes and quotient spaces. This approach focuses directly on series’ properties without first tackling the analytical questions of finding zeros. In practice, we start by analyzing more closely some series of trigonometric functions.
a ( t )   n = 1 u n ( t ) + b ( t )   n = 1 v n ( t ) = c ( t )   n = 1 w n ( t )
In our study, equivalence classes have been defined on the terms u n and v n in order to find remarkable properties on the limits of the series u n and v n . In this way, the idea of numerical series’ divisibility emerges, as well as the morphism kernel concept on the Zeta function. Cauchy defined the product of two series, and therefore, the division of two series can be defined when this operation is possible and when it leads to two converging series.

6. Conclusions

It is conceptually difficult to mathematically conceive of a set of points on a complex surface, isolated from each other in a domain of the plane, especially if these regular points have no characteristics other than being located on the 0-level contours of the intersection of two wavy surfaces, real and imaginary, locally smooth and without singularity. One solution is to wrap this set of isolated points into a connected superset and to think about the algebraic properties of this superset. In the case of the Riemann function, the critical line is the superset that covers non-trivial zeros. The existence of a class of functions φ ζ in the critical strip of which the kernel K e r ( φ ζ ) is the critical line makes it possible to complete the proof, without attempting to determine these zeros more precisely. Following this step, by using the analytical properties of the points of this function, non-trivial zeros can be identified and calculated.
In conclusion, the article presents a RH analysis with numerical computation methods. The study contribution follows from the examination of the two-angle conjunction of the Zeta function and of the Ksi function. On the one hand, the Zeta function has a remarkable property on the critical line: The real/imaginary ratio of the Zeta function is interpreted as the angle tangent that generates an equivalence class along the y axis. On the other hand, the Ksi function is congruent, to within a homothety and a rotation, to a remainder series, whose sum function angle is not symmetrical with respect to the line x = ½ . On the contrary, the residual congruent series intrinsically contains this symmetry on the line x = ½ . This trigonometric property of the remainder series undoubtedly exists only on the critical line. It is therefore essentially an angular functional constraint of the holomorphic Zeta function and of the associated Ksi function, which is at the origin of the property of the RH. This constraint enigma is contained in the Gamma functions’ ratio Γ ( s ^ 2 ) / Γ ( s 2 ) .
The calculations made it possible to highlight, by a ring morphism φ ζ = 0 , the formula ζ = ζ ¯   e i ( α + θ ) , valid only on the critical line, which brings out an irreducible numerical series. This formula is an identity a u + b v = 0   representing a synchronous balance between both parts ( a , b ) , real and imaginary, of the Zeta function. This equipoise ( k = 1 ; ξ ( s ) e ˘ i θ 3 = e i β ;   β = θ ) is stable along the critical line ( φ ζ = ζ ζ ¯   e i α e ˘ i θ 3 = 0 ) , and topples outside of it, in the critical strip.
On the critical line, the elements a and b of the Zeta function cancel each other out alternately and periodically, a in the middle of the interval I n ; n ;   y n = 2 π ( n 2 + ) log ( n 2 + ) 1 ; ζ ( ½ + i y n ) 0 + i b , and b at the start of the interval y n = 2 π ( n 2 + ) log ( n 2 + ) 1 ; ζ ( ½ + i y n ) a + i 0 .
Stability allows both parts to systematically cancel themselves out at the same time, at an additional point, a non-trivial zero, in the neighborhood of each periodic and alternative zeroing of both parts ( a , b ) . This cyclical phenomenon thus attests to the existence of equivalence classes of the zeroing of both surfaces according to the angle α + β = α + θ . It also substantiates the occurrence number of these representatives of equivalence classes, that is to say the potential number 0 of zeros on this line .
In the critical strip, the Zeta function happens as two surfaces intersect irregularly. A y i anamorphosis makes it possible to restore quasi-periodic waves. These waves are reflected isometrically on both sides x = ½ + and x = ½ of the critical line, which act as a rectilinear mirror (Figure 16). On the contrary, these waves are distorted by the prism of a convex lens that emphasizes the folds for x < ½ , and a concave lens that diminishes them for x > ½ . The Riemann functional equation provides the distortion link between the two lenses. The congruent transformation in the subgroup of similarities of the Ksi function makes it possible to remove the structural waves and reveal its background, which is a power series 𝓴 ( s ) whose angle is not symmetrical in x and 1 x .
From Sainte-Pélagie prison, in 1831, Évariste Galois [33], pioneer of the set theory outlook, mocking those who got lost in the maze of quadratures, advised researchers to “not jump with both feet into the calculations”. May this article prove that we have learned the lesson against this usual shortcoming, and that we have, at each step of the process, geometrically interpreted the transformations and clarified the path taken by the method.

Funding

This four-year research received no external funding.

Acknowledgments

C Fagard-Jenkin, PhD student of mathematics at St Andrews University, acted as an initial proofreader before submission.

Conflicts of Interest

The author declares no conflict of interest.

References

  1. Riemann, B. Über die Anzahl der Primzahlen unter Einer Gegebenen Größe; Monatsberichte der Berliner Akademie: Berlin, Germany, 1859; Volume S, pp. 671–680. [Google Scholar]
  2. Hadamard, J. Sur les zéros de la fonction ζ(s) de Riemann. C. R. Acad. Sci. Paris 1896, 122, 1470–1473. [Google Scholar]
  3. De la Vallée Poussin, C.-J. Recherches analytiques sur la théorie des nombres premiers. Ann. Soc. Sci. Bruxelles 1896, 20B, 183–256, 281–352, 363–397, 21B, 351–368. [Google Scholar]
  4. Bohr, H.; Landau, E. Sur les zéros de la fonction ζ(s) de Riemann. C. R. Acad. Sci. Paris 1914, 158, 106–110. [Google Scholar]
  5. Hardy, G.H. Sur les zéros de la fonction ζ(s) de Riemann. C. R. Acad. Sci. Paris 1914, 158, 1012–1014. [Google Scholar]
  6. Hardy, G.H.; Littlewood, J.E. The zeros of Riemann’s zeta function on the critical line. Math. Z. 1921, 10, 283–317. [Google Scholar] [CrossRef]
  7. Deligne, P. La conjecture de Weil, I. Institut Hautes Etudes Sci. Publ. Math. 1974, 43, 273–307. [Google Scholar] [CrossRef]
  8. Deligne, P. La conjecture de Weil, II. Institut Hautes Etudes Sci. Publ. Math. 1980, 52, 137–252. [Google Scholar] [CrossRef]
  9. Titchmarsh, E.C. The Theory of the Riemann Zeta-Function, 1st ed.; Clarendon Press; Oxford Univ. Press: Oxford, UK, 1951. [Google Scholar]
  10. Titchmarsh, E.C. The Theory of the Riemann Zeta-Function, 2nd ed.; rev. by Heath-Brown, D.R.; Oxford Univ. Press: Oxford, UK, 1986. [Google Scholar]
  11. Edwards, H.M. Riemann’s Zeta Function; Academic Press: Cambridge, MA, USA, 1974; Republished in Dover Publications: Mineola, NY, USA, 2001. [Google Scholar]
  12. Ivic, A. The Riemann Zeta-function. The Theory of the Riemann Zeta-Function with Applications; A Wiley-Interscience Publication; John Wiley & Sons: New York, NY, USA, 1985; p. xix+517. [Google Scholar]
  13. Iwaniec, H.; Kowalski, E. Analytic Number Theory, 3rd ed.; Colloquium Publications American 1st edition; American Mathematical Society: Providence, RI, USA, 2004. [Google Scholar]
  14. Ingham, A.E. On the estimation of N (σ;T). Quart. J. Math. 1940, 11, 291–292. [Google Scholar] [CrossRef]
  15. Atkinson, F.V. The mean value of the zeta-function on the critical line. Proc. Lond. Math. Soc. 1941, 47, 174–200. [Google Scholar]
  16. Selberg, A. On the zeros of Riemann’s zeta-function. Skr. Norske Vid. Akad. Oslo 1942, 10, 1–59. [Google Scholar]
  17. Montgomery, H.L. The pair correlation of zeros of the zeta function. Analytic number theory. Proc. Sympos. Pure Math. 1973, 24, 181–193. [Google Scholar]
  18. Levinson, N. More than one-third of the zeros of the Riemann zeta-function are on σ=½. Adv. Math. 1974, 13, 383–436. [Google Scholar] [CrossRef]
  19. Conrey, B. Zeros of derivatives of Riemann’s zeta-function on the critical line. J. Number Theory 1983, 16, 49–74. [Google Scholar] [CrossRef][Green Version]
  20. Conrey, B. More than two 5fths of the zeros of the Riemann zeta function are on the critical line. J. Reine Angew. Math. 1989, 399, 1–26. [Google Scholar]
  21. Odlyzko, A.; Schönhage, A. Fast algorithms for multiple evaluations of the Riemann zeta function. Trans. Am. Math. Soc. 1988, 309, 797–809. [Google Scholar] [CrossRef]
  22. Python: A Programming Language. Available online: https://www.python.org/ (accessed on 24 April 2020).
  23. The SciPy Ecosystem: Scientific Computing Tools for Python. Available online: https://www.scipy.org/ (accessed on 24 April 2020).
  24. Matplotlib: A Comprehensive Python 2D/3D Plotting Library. Available online: https://matplotlib.org/ (accessed on 24 April 2020).
  25. Mpmath: A BSD licensed Python Library for Real and Complex Floating-Point Arithmetic with Arbitrary Precision. Available online: http://mpmath.org (accessed on 24 April 2020).
  26. Atiyah, M. Introduction to Commutative Algebra; Addison-Wesley Series in Mathematics; Westview Press: Boulder, CO, USA, 1994. [Google Scholar]
  27. Chenciner, A. Courbes Algébriques Planes, 2nd ed.; Springer: Berlin/Heidelberg, Germany, 2006. [Google Scholar]
  28. Whittaker, E.T.; Watson, G.N. A Course in Modern Analysis, 4th ed.; Cambridge University Press: Cambridge, UK, 1996. [Google Scholar]
  29. Rudin, W. Principles of Mathematical Analysis, 3rd ed.; McGraw-Hill Higher Education: New York, NY, USA, 1976. [Google Scholar]
  30. Rudin, W. Real and Complex Analysis, 3rd ed.; McGraw-Hill Higher Education: New York, NY, USA, 1986. [Google Scholar]
  31. Cartan, H. Théorie Élémentaire des Fonctions Analytiques d’une Ou Plusieurs Variables Complexes; Enseignement des Sciences, Hermann: Paris, France, 1961. [Google Scholar]
  32. Artin, E. Einführung in Die Theorie der Gammafunktion, The Gamma Function; translated by Butler, M.; Holt, Rinehart and Winston; Dover Publications Inc.: Mineola, NY, USA, 1964. [Google Scholar]
  33. Galois, E. Lettre de Sainte-Pélagie. 1831. Revue d’Histoire des Sciences et de Leurs Applications 1947, 1, 114–130. [Google Scholar]
Figure 1. Methodology Flow chart of numerical calculations to grasp the RH issue.
Figure 1. Methodology Flow chart of numerical calculations to grasp the RH issue.
Information 11 00237 g001
Figure 2. Critical strip and critical line on the plane, with the four associated points.
Figure 2. Critical strip and critical line on the plane, with the four associated points.
Information 11 00237 g002
Figure 3. The Gamma standardized surface (real part and imaginary part), in the critical strip. The surfaces cancel each other out in turn and almost periodically. The functional equation uses the variable s / 2 for Gamma.
Figure 3. The Gamma standardized surface (real part and imaginary part), in the critical strip. The surfaces cancel each other out in turn and almost periodically. The functional equation uses the variable s / 2 for Gamma.
Information 11 00237 g003
Figure 4. Above: Ksi function in the critical strip: the real part and the imaginary part cancel each other out periodically and alternately. Below: Ksi modulus and argument. The Ksi modulus is equal to 1 for x = ½ . The surface obliquity (angle a r g ( ξ ) ) is small: The undulations are not strictly parallel to the real axis. The drawing might make the reader think that the angle does not depend on x : this is not true. The x , a r g ( ξ )   linkage is very weak, but is nevertheless responsible for the RH.
Figure 4. Above: Ksi function in the critical strip: the real part and the imaginary part cancel each other out periodically and alternately. Below: Ksi modulus and argument. The Ksi modulus is equal to 1 for x = ½ . The surface obliquity (angle a r g ( ξ ) ) is small: The undulations are not strictly parallel to the real axis. The drawing might make the reader think that the angle does not depend on x : this is not true. The x , a r g ( ξ )   linkage is very weak, but is nevertheless responsible for the RH.
Information 11 00237 g004
Figure 5. Raw real (in blue) and imaginary (in red) curve ζ ( s )   versus y   and after rotation of the axes by 45°. The barycenters of the two curves ζ ( s ) e i π / 4   versus y   have moved closer together.
Figure 5. Raw real (in blue) and imaginary (in red) curve ζ ( s )   versus y   and after rotation of the axes by 45°. The barycenters of the two curves ζ ( s ) e i π / 4   versus y   have moved closer together.
Information 11 00237 g005
Figure 6. (a) tan α / 2 in blue and ϱ ratio in red versus y . axis: Both curves are superimposed, but the reader observes only one curve due to their similarity. (b) Zeta function versus { y ˜ } + : In blue the real part, in red the imaginary part for four different segments.
Figure 6. (a) tan α / 2 in blue and ϱ ratio in red versus y . axis: Both curves are superimposed, but the reader observes only one curve due to their similarity. (b) Zeta function versus { y ˜ } + : In blue the real part, in red the imaginary part for four different segments.
Information 11 00237 g006
Figure 7. Three consecutive classes of equivalence of the zeta function for various y intervals: in blue the real part, in red the imaginary part of several superposed intervals of zeta curves.
Figure 7. Three consecutive classes of equivalence of the zeta function for various y intervals: in blue the real part, in red the imaginary part of several superposed intervals of zeta curves.
Information 11 00237 g007
Figure 8. ζ ( s ) e i α and congruence a u + b v , after the second pure rotation.
Figure 8. ζ ( s ) e i α and congruence a u + b v , after the second pure rotation.
Information 11 00237 g008
Figure 9. Congruence a u + b v , after the third digressive rotation. The third rotation fine-tuning is of the order of 10−12.
Figure 9. Congruence a u + b v , after the third digressive rotation. The third rotation fine-tuning is of the order of 10−12.
Information 11 00237 g009
Figure 10. The ξ ( s ) ξ ( s ) error (real and imaginary parts) versus the y axis is of the order of 10−15.
Figure 10. The ξ ( s ) ξ ( s ) error (real and imaginary parts) versus the y axis is of the order of 10−15.
Information 11 00237 g010
Figure 11. Above: The Ksi original function, real part and imaginary part. Below:   𝒶 2 and 𝒶 1 . The drawing of the real part   𝒶 2 seems to strengthen the RH. Indeed, the plot shows that the remainder is not symmetrical with respect to x = ½ , and that for x = ½ the remainder is equal to 0.
Figure 11. Above: The Ksi original function, real part and imaginary part. Below:   𝒶 2 and 𝒶 1 . The drawing of the real part   𝒶 2 seems to strengthen the RH. Indeed, the plot shows that the remainder is not symmetrical with respect to x = ½ , and that for x = ½ the remainder is equal to 0.
Information 11 00237 g011
Figure 12. The congruent Ksi function, after homothety and pure rotations, for real part and imaginary part. Again, the drawing of the real part seems to strengthen the RH. Indeed, the plot shows that the remainder is not symmetrical with respect to x = ½ , and that for x = ½ the remainder is equal to 0.
Figure 12. The congruent Ksi function, after homothety and pure rotations, for real part and imaginary part. Again, the drawing of the real part seems to strengthen the RH. Indeed, the plot shows that the remainder is not symmetrical with respect to x = ½ , and that for x = ½ the remainder is equal to 0.
Information 11 00237 g012
Figure 13. The error estimate ξ ( s ) ξ ( s ) , real part and imaginary part are quite small 10 11 .
Figure 13. The error estimate ξ ( s ) ξ ( s ) , real part and imaginary part are quite small 10 11 .
Information 11 00237 g013
Figure 14. Modulus of K ( s ) . | K ( s ) | = 0 on the critical line only.
Figure 14. Modulus of K ( s ) . | K ( s ) | = 0 on the critical line only.
Information 11 00237 g014
Figure 15. The four rotations: two pure rotations and two digressive rotations: angle scale is not respected.
Figure 15. The four rotations: two pure rotations and two digressive rotations: angle scale is not respected.
Information 11 00237 g015
Figure 16. The lenses of the functional equation.
Figure 16. The lenses of the functional equation.
Information 11 00237 g016
Table 1. The four associated points: M ,   M ^ ,   M ¯ ,   M ˇ .
Table 1. The four associated points: M ,   M ^ ,   M ¯ ,   M ˇ .
M ¯ = s ¯ = ( x , y ) M = s = ( x , y )
M ^ = 1 s = ( 1 x , y ) M ˇ = M ^ ¯ = ( 1 s ) ¯ = ( 1 x , y )
Table 2. Index, fractional part of the anamorphosed variable, tangent of the half angle, ratio ϱ of the imaginary part ( ζ ( ½ + i y ) ) to the real part ( ζ ( ½ + i y ) ) . This is a major property of the zeta function. From this property, an equivalence relation can be defined.
Table 2. Index, fractional part of the anamorphosed variable, tangent of the half angle, ratio ϱ of the imaginary part ( ζ ( ½ + i y ) ) to the real part ( ζ ( ½ + i y ) ) . This is a major property of the zeta function. From this property, an equivalence relation can be defined.
k { y ˜ } α tan ( α / 2 ) ϱ   ( resp .   ϱ 1 )
0 0 π / 4 2 1 2 1
1 0 0 ϱ 1 = 48 y
2 ¼ 7 π / 4 ( 2 1 ) ( 2 1 )
3 3 π / 2 1 1
4 ½ 5 π / 4 ( 2 + 1 ) ( 2 + 1 )
5 π ϱ = 48 y
6 ¾ 3 π / 4 2 + 1 2 + 1
7 π / 2 1 1
Table 3. The successive rotations.
Table 3. The successive rotations.
RotationAngleDigressive AngleCritical StripCritical Line
pure π / 4 0 θ 1 θ 1
pure 2 π { y ˜ } 0 θ 2 θ 2
digressive 1 / 24 y θ 3 ˘ θ S = θ 3 + θ 4 + θ ( x , y ) θ = θ 3 + θ ( y )
digressive ( x ½ ) 2 / 2 y θ 4 ˘ N.A.
Table 4. Remarkable ( ζ ( 𝓈 ) )   v e r s u s   ( ζ ( 𝓈 ) )   relationship.
Table 4. Remarkable ( ζ ( 𝓈 ) )   v e r s u s   ( ζ ( 𝓈 ) )   relationship.
{ y ˜ }
ϱ =   / ( ζ ( 𝓈 ) ) 0 ( ζ ( 𝓈 ) ) ( ζ ( 𝓈 ) ) ( ζ ( 𝓈 ) ) 0 ( ζ ( 𝓈 ) ) ( ζ ( 𝓈 ) )
1 / ϱ 48 y ϱ 48 y

Share and Cite

MDPI and ACS Style

Riguidel, M. Numerical Calculations to Grasp a Mathematical Issue Such as the Riemann Hypothesis. Information 2020, 11, 237. https://doi.org/10.3390/info11050237

AMA Style

Riguidel M. Numerical Calculations to Grasp a Mathematical Issue Such as the Riemann Hypothesis. Information. 2020; 11(5):237. https://doi.org/10.3390/info11050237

Chicago/Turabian Style

Riguidel, Michel. 2020. "Numerical Calculations to Grasp a Mathematical Issue Such as the Riemann Hypothesis" Information 11, no. 5: 237. https://doi.org/10.3390/info11050237

APA Style

Riguidel, M. (2020). Numerical Calculations to Grasp a Mathematical Issue Such as the Riemann Hypothesis. Information, 11(5), 237. https://doi.org/10.3390/info11050237

Note that from the first issue of 2016, this journal uses article numbers instead of page numbers. See further details here.

Article Metrics

Back to TopTop