Eligibility of BPMN Models for Business Process Redesign
Abstract
1. Introduction
2. Eligibility Assessment of BPMN Models
- the input model type;
- the features of the model that allow optimization (i.e., resequencing capability);
- the structuredness of the model;
- the model complexity.
2.1. Model Type Check
2.2. Resequencing Capability
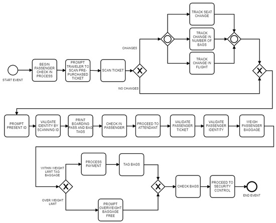
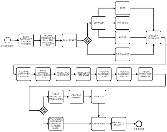
2.3. Complexity Assessment
- CFCXOR−split (1) = fan-out => CFCXOR−split (1) = 2 (event-based gateway for tracking changes)
- CFCXOR−split (2) = fan-out => CFCXOR−split (2) = 2 (event-based gateway for weight limit)
- CFCOR−split = 0
- CFCAND−split = 0
2.4. Normalization
- use as few elements in the model as possible;
- minimize the routing paths per element;
- use one start and one end event;
- retain the model as structured as possible;
- avoid OR routing elements;
- use verb–object activity labels;
- decompose a model with more than 50 elements;
- avoid implicit splits and joins;
- provide tool support for proper model decomposition;
- omit the throwing message event;
- establish a centrally maintained glossary;
- provide tool support for linguistic checks during the modeling process.
- NOA (PN) = 19, NOAJS (PN) = 25
- CFCXOR−split (1) = fan-out => CFCXOR−split (1) = 2 (XOR gateway for tracking changes)
- CFCXOR−split (2) = fan-out => CFCXOR−split (2) = 2 (XOR gateway for weight limit)
- CFCOR−split = 23−1 => CFCOR−split = 4 (OR gateway for specifying changes)
- CFCAND−split= 0
2.5. Layer Disjunction
2.6. Transformation
2.7. Optimization
3. Examples of Assessing BPMN Input Models
4. Directions and Future Work
Author Contributions
Funding
Conflicts of Interest
References
- Dumas, M.; La Rosa, M.; Mendling, J.; Reijers, H.A. Fundamentals of Business Process Management; Springer: Berlin/Heidelberg, Germany, 2013. [Google Scholar]
- Abdi, N.; Zarei, B.; Vaisy, J.; Parvin, B. Innovation models and business process redesign. Int. Bus. Manag. 2011, 3, 147–152. [Google Scholar]
- Buzacott, J.A. Commonalities in reengineered business processes: models and issues. Manag. Sci. 1996, 42, 768–782. [Google Scholar] [CrossRef]
- La Rosa, M.; Dumas, M.; Ter Hofstede, A.H.; Mendling, J. Configurable multi-perspective business process models. Inf. Syst. 2011, 36, 313–340. [Google Scholar] [CrossRef]
- Van der Aalst, W.M. Re-engineering knock-out processes. Decis. Support Syst. 2001, 30, 451–468. [Google Scholar] [CrossRef]
- Kumar, A.; Indradat, P. Optimizing process model redesign. In Proceedings of the International Conference on Service-Oriented Computing, Banff, AB, Canada, 10–13 October 2016; pp. 39–54. [Google Scholar]
- Doomun, R.; Vunka Jungum, N. Business process modelling, simulation and reengineering: call centres. Bus. Process Manag. J. 2008, 14, 838–848. [Google Scholar] [CrossRef]
- Gounaris, A. Towards automated performance optimization of BPMN business processes. In Proceedings of the East European Conference on Advances in Databases and Information Systems, Prague, Czech Republic, 28–31 August 2016; pp. 19–28. [Google Scholar]
- Kougka, G.; Gounaris, A.; Simitsis, A. The Many Faces of Data-centric Workflow Optimization: A Survey. arXiv 2017, arXiv:1701.07723. [Google Scholar] [CrossRef]
- Palma-Mendoza, J.A.; Neailey, K.; Roy, R. Business process re-design methodology to support supply chain integration. Int. J. Inf. Manag. 2014, 34, 167–176. [Google Scholar] [CrossRef]
- Röder, A.; Tibken, B. A methodology for modeling inter-company supply chains and for evaluating a method of integrated product and process documentation. Eur. J. Oper. Res. 2006, 169, 1010–1029. [Google Scholar] [CrossRef]
- Wiśniewski, P. Decomposition of business process models into reusable sub-diagrams. In Proceedings of the ITM Web of Conferences, EDP Sciences, Lublin, Poland, 23–25 November 2017; Volume 15, p. 01002. [Google Scholar]
- BPOSCTeam SOA-Based Business Process Database. Available online: https://sites.google.com/site/bposcteam2015/ressources (accessed on 11 March 2019).
- Object Management Group (OMG) Business Process Model and Notation (BPMN) Version 2.0 2011. Available online: http://www.oatsolutions.com.br/artigos/SpecBPMN_v2.pdf (accessed on 30 June 2019).
- Dumas, M.; La Rosa, M.; Mendling, J.; Reijers, H.A. Fundamentals of Business Process Management; Springer: Berlin/Heidelberg, Germany, 2018; ISBN 978-3-662-56509-4. [Google Scholar]
- Reijers, H.A.; Mansar, S.L. Best practices in business process redesign: an overview and qualitative evaluation of successful redesign heuristics. Omega 2005, 33, 283–306. [Google Scholar] [CrossRef]
- Cardoso, J.; Mendling, J.; Neumann, G.; Reijers, H.A. A discourse on complexity of process models. In Proceedings of the International Conference on Business Process Management, Vienna, Austria, 4–7 September 2006; pp. 117–128. [Google Scholar]
- Kluza, K.; Nalepa, G.J. Proposal of square metrics for measuring business process model complexity. In Proceedings of the 2012 Federated Conference on Computer Science and Information Systems (FedCSIS), Wroclaw, Poland, 9–12 September 2012; pp. 919–922. [Google Scholar]
- Mendling, J. Metrics for business process models. In Metrics for Process Models; Springer: Berlin/Heidelberg, Germany, 2008; pp. 103–133. [Google Scholar]
- Cardoso, J. Business process control-flow complexity: Metric, evaluation, and validation. Int. J. Web Serv. Res. 2008, 5, 49–76. [Google Scholar] [CrossRef]
- Jones, C. Programming Productivity, 1st ed.; McGraw-Hill College: New York, NY, USA, 1986; ISBN 978-0-07-032811-2. [Google Scholar]
- Cardoso, J. How to measure the control-flow complexity of web processes and workflows. Work. Handb. 2005, 2005, 199–212. [Google Scholar]
- McCabe, T.J. A complexity measure. IEEE Trans. Softw. Eng. 1976, 4, 308–320. [Google Scholar] [CrossRef]
- Rolón, E.; Cardoso, J.; García, F.; Ruiz, F.; Piattini, M. Analysis and validation of control-flow complexity measures with bpmn process models. In Enterprise, Business-Process and Information Systems Modeling; Springer: Berlin/Heidelberg, Germany, 2009; pp. 58–70. [Google Scholar]
- Cardoso, J. Control-flow complexity measurement of processes and Weyuker’s properties. In Proceedings of the 6th International Enformatika Conference, Budapest, Hungary, 26–28 October 2005; Volume 8, pp. 213–218. [Google Scholar]
- Yahya, F.; Boukadi, K.; Ben-Abdallah, H. Improving the quality of Business Process Models: Lesson learned from the State of the Art. Bus. Process Manag. J. 2018. [Google Scholar] [CrossRef]
- Mendling, J.; Reijers, H.A.; van der Aalst, W.M. Seven process modeling guidelines (7PMG). Inf. Softw. Technol. 2010, 52, 127–136. [Google Scholar] [CrossRef]
- Leopold, H.; Mendling, J.; Günther, O. Learning from quality issues of BPMN models from industry. IEEE Softw. 2016, 33, 26–33. [Google Scholar] [CrossRef]
- Pinggera, J.; Zugal, S.; Weidlich, M.; Fahland, D.; Weber, B.; Mendling, J.; Reijers, H.A. Tracing the process of process modeling with modeling phase diagrams. In Proceedings of the International Conference on Business Process Management, Clermont-Ferrand, France, 29 August 2011; pp. 370–382. [Google Scholar]
- Claes, J.; Vanderfeesten, I.; Reijers, H.A.; Pinggera, J.; Weidlich, M.; Zugal, S.; Fahland, D.; Weber, B.; Mendling, J.; Poels, G. Tying process model quality to the modeling process: the impact of structuring, movement, and speed. In Proceedings of the International Conference on Business Process Management, Tallinn, Estonia, 3–6 September 2012; pp. 33–48. [Google Scholar]
- Kluza, K.; Kaczor, K. Overview of BPMN model equivalences: towards normalization of BPMN diagrams. In Proceedings of the 8th Workshop on Knowledge Engineering and Software Engineering (KESE2012) at the at the Biennial European Conference on Artificial Intelligence (ECAI 2012), Montpellier, France, 28 August 2012; Volume 28, pp. 38–45. [Google Scholar]
- Dumas, M.; La Rosa, M.; Mendling, J.; Mäesalu, R.; Reijers, H.A.; Semenenko, N. Understanding business process models: the costs and benefits of structuredness. In Proceedings of the International Conference on Advanced Information Systems Engineering, Gdansk, Poland, 25–29 June 2012; pp. 31–46. [Google Scholar]
- La Rosa, M.; Reijers, H.A.; Van Der Aalst, W.M.; Dijkman, R.M.; Mendling, J.; Dumas, M.; García-Bañuelos, L. APROMORE: An advanced process model repository. Expert Syst. Appl. 2011, 38, 7029–7040. [Google Scholar] [CrossRef]
- Knuplesch, D.; Reichert, M.; Fdhila, W.; Rinderle-Ma, S. On enabling compliance of cross-organizational business processes. In Business Process Management; Springer: Berlin/Heidelberg, Germany, 2013; pp. 146–154. [Google Scholar]
- Rogge-Solti, A.; Weske, M. Prediction of business process durations using non-Markovian stochastic Petri nets. Inf. Syst. 2015, 54, 1–14. [Google Scholar] [CrossRef]
- Kannengiesser, U. Can we engineer better process models? In Proceedings of the 17th International Conference on Engineering Design, Palo Alto, CA, USA, 24–27 August 2009; pp. 527–538. [Google Scholar]
- Kolar, J.; Dockal, L.; Pitner, T. A Dynamic Approach to Process Design: A Pattern for Extending the Flexibility of Process Models. In Proceedings of the IFIP Working Conference on The Practice of Enterprise Modeling, Riga, Latvia, 6–7 November 2013; pp. 176–190. [Google Scholar]
- Herbert, L.T.; Sharp, R.; Hansen, M.R. Specification, Verification and Optimisation of Business Processes: A Unified Framework; Technical University of Denmark: Lyngby, Denmark, 2014. [Google Scholar]
- Truong, T.-M.; Lê, L.-S. Towards a Formal Framework for Business Process Re-Design Based on Data Mining. In Enterprise, Business-Process and Information Systems Modeling; Springer: Berlin/Heidelberg, Germany, 2016; pp. 250–265. [Google Scholar]
- Kannengiesser, U.; Zhu, L. Towards Concise Architectures for Flexible Business Processes. Adv. Eng. Inform. 2011, 61–75. [Google Scholar]
- Allah Bukhsh, Z.; van Sinderen, M.J.; Sikkel, N.; Quartel, D. Understanding modeling requirements of unstructured business processes. In Proceedings of the 14th International Joint Conference on e-Business and Telecommunications, ICETE 2017, Madrid, Spain, 26–28 July 2017. [Google Scholar]
- Mannhardt, F.; de Leoni, M.; Reijers, H.A.; van der Aalst, W.M. Data-driven process discovery-revealing conditional infrequent behavior from event logs. In Proceedings of the International Conference on Advanced Information Systems Engineering, Essen, Germany, 12–16 June 2017; pp. 545–560. [Google Scholar]



| Νο. | Business Process | Model Type | Resequencing | NOA | NOAJS | CFC | Eligibility | Criteria That Are Not Satisfied |
|---|---|---|---|---|---|---|---|---|
| 1 | Online Purchase (No. 139) | Public Process | Not Explicit | 9/- | 12/- | 8/- | Ineligible |
|
| 2 | VIP Customer Problem (No. 62) | Public Process | Not Explicit | 12/- | 17/- | 8/- | Ineligible |
|
| 3 | Product Marketing Plan (No. 135) | Private Process | Not Explicit | 37/- | 47/- | 7/- | Ineligible |
|
| 4 | Employee Recruitment (No. 197) | Private Process | Not Explicit | 25/- | 37/- | 15/- | Ineligible |
|
| 5 | IT Help Desk (No. 195) | Private Process | Not Explicit | 17/- | 22/- | 9/- | Ineligible |
|
| 6 | Hardware Retail (No. 17) | Private Process | Not Explicit | 8/- | 14/- | 5/- | Eligible | - |
| 7 | Charity (No. 53) | Private Process | Not Explicit | 6/- | 9/- | 4/- | Eligible | - |
| 8 | Account Opening (No. 122) | Private Process | Not Explicit | 9/- | 13/- | 4/- | Eligible | - |
| 9 | Customized PC Purchase (No. 196) | Private Process | Not Explicit | 10/- | 11/- | 2/- | Eligible | - |
| 10 | Boarding Procedure (No. 198) | Private Process | Not Explicit | 22/19 | 24/25 | 4/8 | Eligible | - |
| Νο. | Business Process | Model Type | Resequencing | NOA | NOAJS | CFC | Eligibility | Criteria That Are Not Satisfied |
|---|---|---|---|---|---|---|---|---|
| 1 | Healthcare Scenario [34] | Public Process | No/not explicit | 14/- | 20/- | 6/- | Ineligible |
|
| 2 | Loan Application [35] | Private Process | No/not explicit | 5/- | 7/- | 4/- | Ineligible |
|
| 3 | Maintenance [36] | Private Process | No/not explicit | 12/- | 16/- | 5/- | Ineligible |
|
| 4 | Evaluate Quote Process [37] | Private Process | Yes | 7/- | 13/- | 9/- | Ineligible |
|
| 5 | Medical Assessment/Treatment [38] | Private Process | Yes | 11/- | 18/- | 9/- | Ineligible |
|
| 6 | Car-Rental [39] | Private Process | Yes | 10/- | 13/- | 3/- | Eligible | - |
| 7 | Property Valuation [40] | Private Process | Yes | 16/- | 20/- | 5/- | Eligible | - |
| 8 | Admission Process [41] | Private Process | Yes | 16/- | 19/- | 6/- | Eligible | - |
| 9 | Emergency Ward of a Hospital [42] | Private Process | Yes | 10 /10 | 19/19 | 9/7 | Eligible | - |
| 10 | Client Complaint for Product Defect [26] | Private Process | Yes | 15 /14 | 28/18 | 20/8 | Eligible | - |
© 2019 by the authors. Licensee MDPI, Basel, Switzerland. This article is an open access article distributed under the terms and conditions of the Creative Commons Attribution (CC BY) license (http://creativecommons.org/licenses/by/4.0/).
Share and Cite
Tsakalidis, G.; Vergidis, K.; Kougka, G.; Gounaris, A. Eligibility of BPMN Models for Business Process Redesign. Information 2019, 10, 225. https://doi.org/10.3390/info10070225
Tsakalidis G, Vergidis K, Kougka G, Gounaris A. Eligibility of BPMN Models for Business Process Redesign. Information. 2019; 10(7):225. https://doi.org/10.3390/info10070225
Chicago/Turabian StyleTsakalidis, George, Kostas Vergidis, Georgia Kougka, and Anastasios Gounaris. 2019. "Eligibility of BPMN Models for Business Process Redesign" Information 10, no. 7: 225. https://doi.org/10.3390/info10070225
APA StyleTsakalidis, G., Vergidis, K., Kougka, G., & Gounaris, A. (2019). Eligibility of BPMN Models for Business Process Redesign. Information, 10(7), 225. https://doi.org/10.3390/info10070225

