CaACBIM: A Context-aware Access Control Model for BIM
Abstract
:1. Introduction
- We propose a Context-aware Access Control mechanism (CaAC) to guarantee pervasive access control in mobile cloud paradigm that provides scalable storage and fast retrieval.
- We propose a user grouping method to improve scalability and efficiency. We also propose an authentication scheme by dynamic electronic signature to reduce the aggressiveness of role leakage attacks.
2. Related Work
3. Problem Formulation
3.1. System Model
3.2. Adversary Model
4. Proposed Scheme
4.1. Context-Aware Access Control
- Host: It represents investors for a building construction.
- Designer: It represents building devisers or revisers.
- Constructor: It represents executive and concrete builders of the building.
- Supplier: It represents material providers for the constructors.
- where is a user assignment relation; U is a set of users; and R is a set of roles. The user assignment is a relation of users and roles. A user may possess multiple roles and a role may be possessed by multiple users.
- where is a user group assignment relation; is a set of user groups; and R is a set of roles. The user assignment is a relation of user groups and roles. A user group may possess multiple roles and a role may be possessed by multiple groups.
- is a function to describe user assignment () procedure. It is a function from R to , which means a role is assigned to a user or multiple users. is a set of sets in which elements are users. It cannot be onto, as some users may not be an image of a role. It can be one-to-one, as some users may be an image of multiple roles. It is a function, as one role can only map to one set of users.
- is a function to describe user group assignment () procedure. It is a function from R to , which means a role is assigned to a user group or multiple user groups. is a set of sets in which elements are user groups. It cannot be onto, as some user groups may not be a image of a role. It can be one-to-one, as some user groups may be a image of multiple roles. It is a function, as one role can only map to one set of user groups.
- It is a set of users for a given role. It can also be seen as the range of function for given r. That is, they are all users who are assigned a given role r. The range of the function is all where
- It is a set of user groups for a given role. It can also be looked as the range of function for given r. That is, they are all user groups who are assigned a given role r. The range of the function is all where
- where P is a set of permissions and O is a set of operations such as read, write, and execute. P is a set of sets in which elements are operations.
- where is a permission assignment relation. means a relation of permission set P and role set R.Instead, A permission is assigned to a combination of R and C. The can define a proper permission for the further access. Roughly speaking, when and only when the specification of role and that of context are both guaranteed, assigned permission will be possessed.Note that, this part is only for CaAC, but the traditional RBAC is the previous one. This presentation way can point out the distinction between two methods.
- where is a function to assign a permission or multiple permissions to a role.Instead, where is a function to assign a permission to a combination of role and context. Note that, when and only when the specification of role and that of context are both satisfied, the permission will be possessed.
- It is a set of privileges for a given role. It can also be looked as the range of function for a given inputting. The range of the function for a given r is all whereInstead, It describes the range of function for given r and c. The range of the function is all where
- where U is a set of users and S is a set of subjects.
- where S is a set of subjects and R is a set of roles.
- where S is a set of subjects, R is a set of roles, and C is a set of context.
- This set includes all permissions of the roles that can access the subject s. That is, all permissions for the subject s.
- This set includes all permissions of the roles that can access the subject s in all related context. That is all permissions for the subject s.
- : This is a function to create a new user group. When it is found that the original user group does not meet the use requirements, a new user group (UG) is created.
4.2. Constraint Condition
- To ensure that access privileges between different roles in BIM data are mutually exclusive, mapping relationship between roles and privileges in CaAC presents following constraints: identical access authorization is not allowed to be assigned to different roles.
- To improve security, the principle for minimum permissions is adopted. If there exists conflict in member permissions within the same user group (role), then the minimum permissions are adopted.
- User A and User B are compared with other user groups. If the inclusion relationship or equivalent relationship still does not exist, then a new user group will be created, and User A or User B will be placed in the new user group.
- To ensure that the number of permissions does not decrease after grouping, if a user belongs to more than one user groups, the user’s permissions are set to a union of permissions in the user groups.
- To ensure fair grouping of multiple users, when a new user requests accessing, administrators will be aware of all members in the original user group, and processes properly according to above policies.
4.3. Proposed Authorization Rules
4.4. Proposed Algorithms
| Algorithm 1 Groups users according to initial user login privileges. |
| Input: Output: whiledo if if if return end while |
| Algorithm 2 Groups users according to contexts. |
| Input: Output: whiledo if if if return end while |
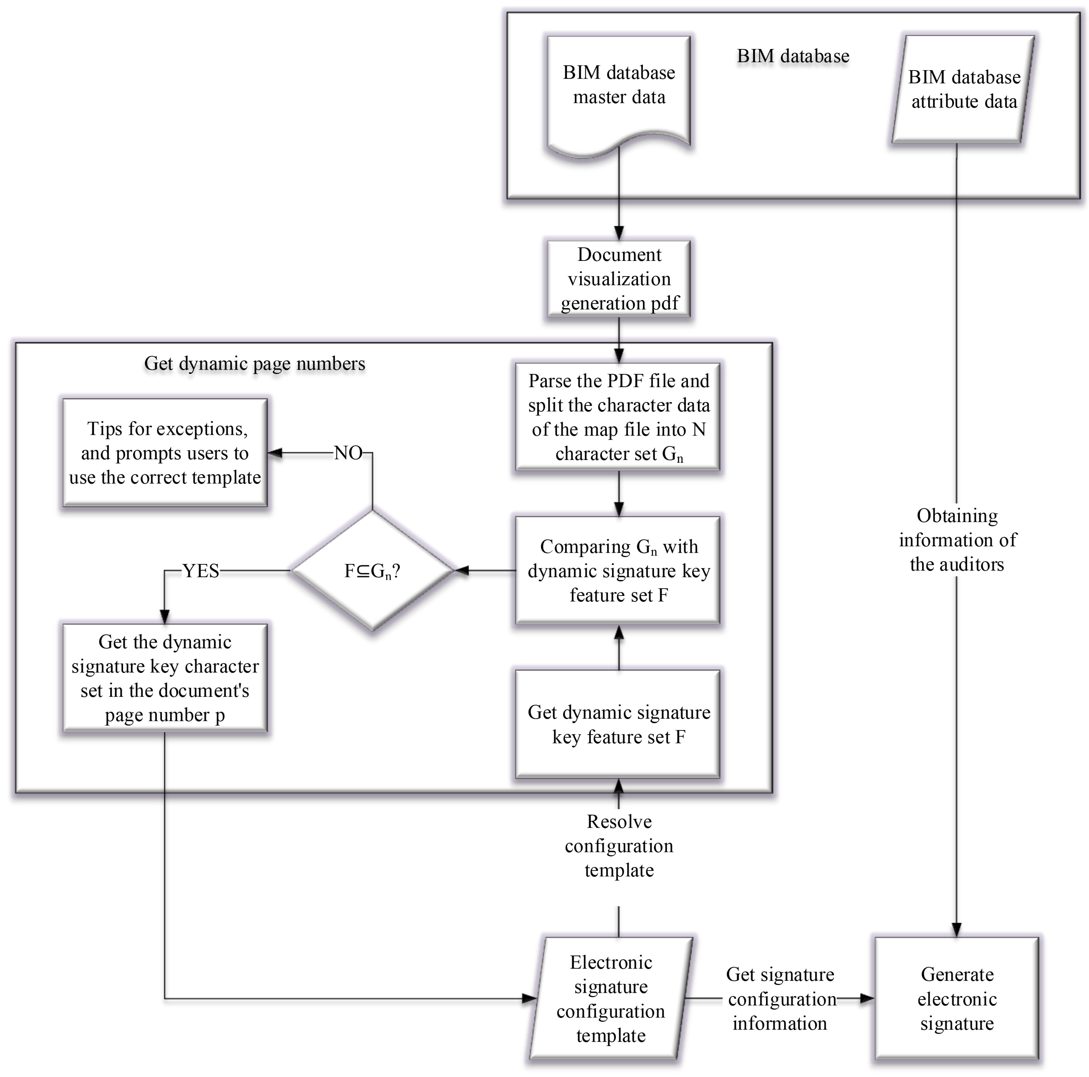
- The BIM system obtains a visual PDF file of BIM database master data and uses Adobe interface to parse PDF file into N feature set .
- The BIM system parses electronic signature configuration template to obtain key feature set F.
- The BIM system combines the key feature set F with the feature set . If it does, go to Step 4; Otherwise, go to Step 5.
- Get the value of the page number p collected by the signature key in the graphics document and pass the value to the electronic signature configuration template.
- Show tips for exceptions, and prompt for the correct template to ensure that the file template used by users satisfies the requirements of the development template.
4.5. Examples: Location-Aware or Time-Aware
- (1)
- Design Models: Building, structure, hydropower and wind, performance simulation, environment and infrastructure.
- (2)
- Construction model: Subdivide the design model according to the construction steps.
- (3)
- Schedule model (4D): Linking model objects in a project according to schedule.
- (4)
- Cost Model (5D): Linking objects to the cost and time of the project.
- (5)
- Manufacturing Models: Using 3D models instead of traditional plane drawings to manufacture building components.
- (6)
- Operational model: Used to simulate operations management, maintenance and mid- term updates.
- where T is a time; is a user group time; and is a role time. Here, we present two variants in a contrast way in parallel.
- The user group assignment is a relation between user groups and roles.
- A permission is assigned to a combination of and . The can define a proper permission for the further access. Roughly speaking, when and only when the specification of role and that of context are both guaranteed, assigned permission will be possessed.
- Each role will be assigned to one or multiple user groups.
- That is, for each role and user group time, the combinations of permission and role time are assigned.
5. Security and Performance Analysis
Comparison between CaAC and RBAC
- Worst case: There is no inclusion relationship between users and user requests, thus grouping needs n times.
- Average case: If there are p users and other q users with inclusion relationship (), the remaining users need to group times. coincidence elements are generated in the inclusion relationship. The efficiency is improved by .
- Best case: All users and user requests have inclusion relationship, thus grouping only occurs once. The efficiency increases n times.
6. Conclusions
Author Contributions
Funding
Conflicts of Interest
Abbreviations
| CS | Cloud Servers |
| MC | Mobile Clients |
| RRA | Role Revealing Attack |
| BIM | Mobile Cloud BIM (with Blockchain Enhancement) |
| RBAC | Role Based Access Control |
| CaAC | Context-aware RBAC |
| U | User |
| R | Role |
| S | Subject |
| P | Permission |
| SA | Subject Assignment |
| PA | Permission Assignment |
| C | Context |
References
- Barlish, K.; Sullivan, K. How to measure the benefits of BIM—A case study approach. Autom. Constr. 2012, 24, 149–159. [Google Scholar] [CrossRef]
- Linderoth, H.C.J. Understanding adoption and use of bim as the creation of actor networks. Autom. Constr. 2010, 19, 66–72. [Google Scholar] [CrossRef]
- Elghamrawy, T.; Boukamp, F. Managing construction information using rfid-based semantic contexts. Autom. Constr. 2010, 19, 1056–1066. [Google Scholar] [CrossRef]
- Isikdag, U. Design patterns for bim-based service-oriented architectures. Autom. Constr. 2012, 25, 59–71. [Google Scholar] [CrossRef]
- Razavi, S.N.; Haas, C.T. Multisensor data fusion for on-site materials tracking in construction. Autom. Constr. 2010, 19, 1037–1046. [Google Scholar] [CrossRef]
- Coyne, E.; Weil, T. An rbac implementation and interoperability standard: The incits cyber security 1.1 model. IEEE Secur. Priv. 2008, 6, 84–87. [Google Scholar] [CrossRef]
- Ferraiolo, D.; Kuhn, R.; Sandhu, R. Rbac standard rationale: Comments on “a critique of the ansi standard on role-based access control”. IEEE Secur. Priv. 2007, 5, 51–53. [Google Scholar] [CrossRef]
- Franqueira, V.N.L.; Wieringa, R.J. Role-based access control in retrospect. Computer 2012, 45, 81–88. [Google Scholar] [CrossRef]
- Xu, M.; Wijesekera, D.; Zhang, X. Runtime administration of an rbac profile for xacml. IEEE Trans. Serv. Comput. 2011, 4, 286–299. [Google Scholar]
- Zhao, J.; Wang, L.; Tao, J.; Chen, J.; Sun, W.; Ranjan, R.; Kolodziej, J.; Streit, A.; Georgakopoulos, D. A security framework in G-Hadoop for big data computing across distributed Cloud data centres. J. Comput. Syst. Sci. 2014, 80, 994–1007. [Google Scholar] [CrossRef]
- Perera, C.; Ranjan, R.; Wang, L. End-to-End Privacy for Open Big Data Markets. IEEE Cloud Comput. 2015, 2, 44–53. [Google Scholar] [CrossRef]
- Perera, C.; Ranjan, R.; Wang, L.; Khan, S.U.; Zomaya, A.Y. Big Data Privacy in the Internet of Things Era. IT Prof. 2015, 17, 32–39. [Google Scholar] [CrossRef]
- Ren, Q.; Tan, D.; Tan, C. Research of sustainable design based on technology of bim. In Proceedings of the 2011 International Conference on Remote Sensing, Environment and Transportation Engineering (RSETE’11), Nanjing, China, 24–26 June 2011; pp. 4322–4324. [Google Scholar]
- Yoon, S.; Park, N.; Choi, J. A bim-based design method for energy-efficient building. In Proceedings of the 2009 Fifth International Joint Conference on INC, IMS and IDC (NCM’09), Seoul, Korea, 25–27 August 2009; pp. 376–381. [Google Scholar]
- Vozzola, M.; Cangialosi, G.; Turco, M.L. BIM use in the construction process. In Proceedings of the International Conference on Management and Service Science (MASS’09), Wuhan, China, 20–22 September 2009; pp. 1–4. [Google Scholar]
- Kokorus, M.; Eyrich, W.; Zacharias, R. Innovative approach to the substation design using Building Information Modeling (BIM) technology. In Proceedings of the 2016 IEEE/PES Transmission and Distribution Conference and Exposition (TD16), Dallas, TX, USA, 5 May 2016; pp. 1–5. [Google Scholar]
- Wang, X.; Love, P.E. BIM + AR: Onsite information sharing and communication via advanced visualization. In Proceedings of the 2012 IEEE 16th International Conference on Computer Supported Cooperative Work in Design (CSCWD’12), Wuhan, China, 23–25 May 2012; pp. 850–855. [Google Scholar]
- Garcia-Fernandez, J.; Anssi, J.; Ahn, Y.; Fernandez, J.J. Quantitative + qualitative information for heritage conservation an open science research for paving ’collaboratively’ the way to historical-BIM. In Proceedings of the 2015 Digital Heritage, Granada, Spain, 28 September–2 October 2015; pp. 207–208. [Google Scholar]
- Bottaccioli, L.; Aliberti, A.; Ugliotti, F.; Patti, E.; Osello, A.; Macii, E.; Acquaviva, A. Building Energy Modelling and Monitoring by Integration of IoT Devices and Building Information Models. In Proceedings of the 2017 IEEE 41st Annual Computer Software and Applications Conference (COMPSAC17), Turin, Italy, 4–8 July 2017; pp. 914–922. [Google Scholar]
- Pasini, D.; Ventura, S.M.; Rinaldi, S.; Bellagente, P.; Flammini, A.; Ciribini, A.L.C. Exploiting Internet of Things and building information modeling framework for management of cognitive buildings. In Proceedings of the 2016 IEEE International Smart Cities Conference (ISC2’16), Trento, Italy, 12–15 September 2016; pp. 1–6. [Google Scholar]
- Desogus, G.; Quaquero, E.; Sanna, A.; Gatto, G.; Tagliabue, L.C.; Rinaldi, S.; Ciribini, A.L.C.; Di Giuda, G.; Villa, V. Preliminary performance monitoring plan for energy retrofit: A cognitive building: The “Mandolesi Pavillon” at the University of Cagliari. In Proceedings of the 2017 AEIT International Annual Conference, Cagliari, Italy, 20–22 September 2017; pp. 1–6. [Google Scholar]
- Arslan, M.; Riaz, Z.; Munawar, S. Building Information Modeling (BIM) Enabled Facilities Management Using Hadoop Architecture. In Proceedings of the Portland International Conference on Management of Engineering and Technology (PIC MET17), Portland, OR, USA, 9–13 July 2017; pp. 1–7. [Google Scholar]
- Yuan, Y.; Jin, Z. Life Cycle Assessment of Building Energy in Big-Data Era: Theory and Framework. In Proceedings of the 2015 International Conference on Network and Information Systems for Computers, Wuhan, Beijing, 20–22 May 2015; pp. 601–605. [Google Scholar]
- Ferguson, H.; Vardeman, C.; Nabrzyski, J. Linked data view methodology and application to BIM alignment and interoperability. In Proceedings of the 2016 IEEE International Conference on Big Data (Big Data’16), Washington, DC, USA, 5–8 December 2016; pp. 2626–2635. [Google Scholar]
- Ding, L.; Zhou, Y.; Akinci, B. Building Information Modeling (BIM) application framework: The process of expanding from 3D to computable nD. Autom. Constr. 2014, 46, 82–93. [Google Scholar] [CrossRef]
- Dawood, M.H. BIM based optimal life cycle cost of sustainable house framework. In Proceedings of the 2016 3rd MEC International Conference on Big Data and Smart City (ICBDSC’16), Muscat, Oman, 15–16 March 2016; pp. 1–5. [Google Scholar]
- Pan, J.Y.; Zhao, Y.Y. Research on Barriers of BIM Application in China’s Building Industry. J. Eng. Manag. 2012, 1, 6–11. [Google Scholar]
- Mohd, S.; Latiffi, A.A. Building Information Modeling (BIM) application in construction planning. In Proceedings of the 7th International Conference on Construction in the 21st Century (CITC-VII), Bangkok, Thailand, 19–21 December 2013. [Google Scholar]
- Ferreira, C.; Resende, R.; Martinho, S. Beacons and BIM Models for Indoor Guidance and Location. Sensors 2018, 18, 4374. [Google Scholar] [CrossRef] [PubMed]
- Betarte, G.; Gatto, A.; Martinez, R.; Zipitria, F. Actkit: A framework for the definition and enforcement of role, content and context-based access control policies. IEEE Latin Am. Trans. 2012, 10, 1742–1751. [Google Scholar]


| Model | RBAC | Basic CaAC | Advanced CaAC | |
|---|---|---|---|---|
| Characteristic | ||||
| Privilege management | Constraints are set for each permission, which is prone to errors in the process of permission allocation. With the increase of functional modules in the system, the number of permissions is huge, and it is difficult to achieve effective management. | Grouping rules are based on user login permissions, more fine-grained than RBAC. | Grouping according to context user request, more fine-grained than RBAC. | |
| Flexibility | Flexibility is extremely poor. If any part of the session changes, the user needs to recreate the session and activate the user role. | Flexibility is at a moderate level, and if user’s permissions change upon login, she needs to be grouped again. | The user’s roles or login permissions have changed without requiring all steps in the model to be repeated. | |
| Data security | With the increasing number of people involved and the growing size of databases, this model obviously can not meet the security of data. | Because of adopting grouping strategy, data security can be satisfied. | Dynamic electronic signature is adopted to ensure the security of data. | |
| Efficiency | Efficiency and its inefficiency, to give each user of the system one by one authorization (role), is a very cumbersome thing. | Efficiency is the highest. Privileges and roles should be set first to form access control tables. Grouping and authorization only need to look up tables upon requests. | Efficiency is moderate. Users login first and then be grouped according to requests, while permissions can be granted directly to each group. | |
© 2019 by the authors. Licensee MDPI, Basel, Switzerland. This article is an open access article distributed under the terms and conditions of the Creative Commons Attribution (CC BY) license (http://creativecommons.org/licenses/by/4.0/).
Share and Cite
Zheng, R.; Jiang, J.; Hao, X.; Ren, W.; Xiong, F.; Zhu, T. CaACBIM: A Context-aware Access Control Model for BIM. Information 2019, 10, 47. https://doi.org/10.3390/info10020047
Zheng R, Jiang J, Hao X, Ren W, Xiong F, Zhu T. CaACBIM: A Context-aware Access Control Model for BIM. Information. 2019; 10(2):47. https://doi.org/10.3390/info10020047
Chicago/Turabian StyleZheng, Rongyue, Jianlin Jiang, Xiaohan Hao, Wei Ren, Feng Xiong, and Tianqing Zhu. 2019. "CaACBIM: A Context-aware Access Control Model for BIM" Information 10, no. 2: 47. https://doi.org/10.3390/info10020047
APA StyleZheng, R., Jiang, J., Hao, X., Ren, W., Xiong, F., & Zhu, T. (2019). CaACBIM: A Context-aware Access Control Model for BIM. Information, 10(2), 47. https://doi.org/10.3390/info10020047

