Sustainability of Village Tank Cascade Systems of Sri Lanka: Exploring Cascade Anatomy and Socio-Ecological Nexus for Ecological Restoration Planning
Abstract
:1. Introduction
2. Materials and Methods
2.1. Study Area
2.2. Data Collection Sources
2.3. Exploration of Spatial Distribution Pattern and Spatial Relationships
2.4. Exploration of Interactions among System Properties
2.5. Identification of Productivity Issues, Linked with Socio-Ecological Properties and Restoration Challenges
3. Study Findings and Discussion
3.1. Spatial Distribution Pattern and Spatial Relationships
3.1.1. Spatial Distribution of VTCSs in Sri Lanka
3.1.2. Ensemble of the Cascade System and Its Anatomy
3.1.3. Understanding the Spatial Metric of the VTCS
3.2. Interactions among System Properties
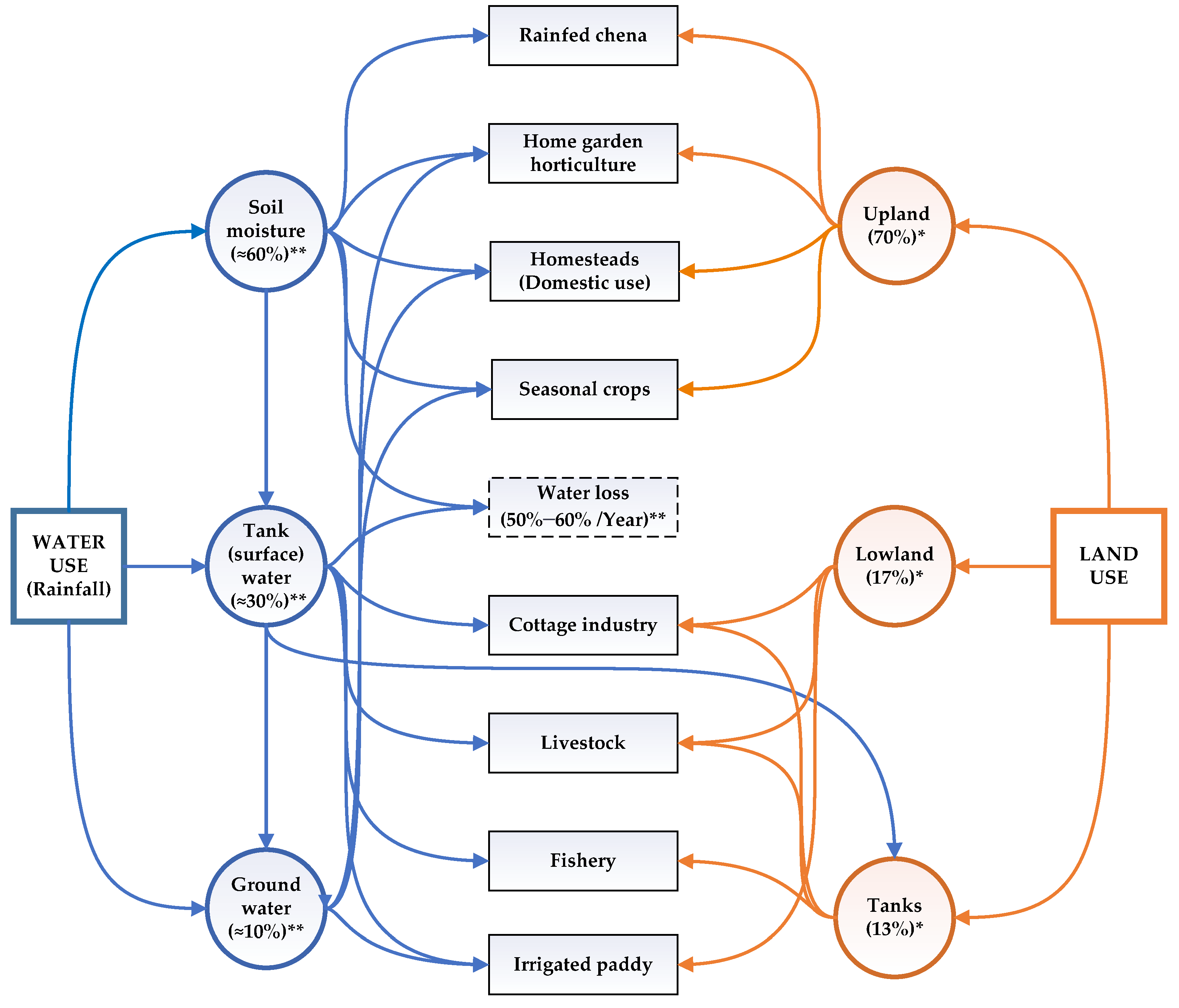
3.2.1. Land-Water-Food Security Nexus
3.2.2. Climate Change and Food Security Nexus
3.2.3. Biocultural Diversity, Ecosystem Services and Traditional Knowledge Nexus
3.3. Productivity Issues, Linked with Socio-Ecological Properties and Restoration Challenges
4. Conclusions
- The study provides a mix-approach framework to intersect and analyse resource subsystems and a socio-ecological nexus that can help establish better sustainability solutions to enhance the overall productivity of the VTCS.
- Increasing climate variability and changes in LULC are the key causal factors for the reduction of ecological and socio-economic productivity of the VTCS.
- Climatic and LULC changes increase the exposure and vulnerability of the ecological system disturbing the continuous supply of ES to the social system. This creates ES supply and demand imbalance in food production of the VTCS.
- Ensemble of tank environs is significant for providing regulatory and supporting ES and synergistic relationships with the provisional ES of the VTCS.
- Effect of functional diversity on the ensemble of tank environs is significant for maintaining the ecological persistence that strongly determines the ecological productivity of the VTCS.
- The study characterized an important socio-ecological nexus that contributes to sustainable food production in the VTCS. The land-water-food nexus map revealed that many interactions between critical subsystems of the VTCS are new and have not yet been studied adequately.
- The climate-food nexus indicates the possible impact of climate change and changes of VTCS land uses that have taken place recently on ecosystem health and human well-being.
- Land-water-climate-food nexus revealed that the drought-related climatic parameters affect the soil moisture content and reduce the upland farming systems productivity. Thus, in-situ conservation of soil moisture in the upland farming lands is critical for maintaining productivity in the VTCS.
- The fact that the VTCS landscape provides habitat for a wide range of diversity of wild edible and medicinal plants, which possess potential value for human health and nutrition, their contribution as such is still poorly understood.
- Geospatial analysis indicated that the river basins, which contain the majority of the cascade systems, do not have direct surface hydrological connectivity with the central mountainous land massif of the country. Further studies are required to clarify what is behind this phenomenon.
- The sustainability of the VTCS depends on the optimum function level of cascade anatomy and socio-ecological nexus. Thus, future research on VTCSs needs to integrate socio-economic and ecological variables from various biophysical components of the VTCS with detailed multi-tier characterization and mapping, which can influence optimum ecological restoration.
Author Contributions
Funding
Institutional Review Board Statement
Informed Consent Statement
Data Availability Statement
Acknowledgments
Conflicts of Interest
References
- Beckers, B.; Berking, J.; Schütt, B. Ancient water harvesting methods in the drylands of the Mediterranean and Western Asia. eTopoi. J. Anc. Stud. 2013, 2, 145–164. [Google Scholar]
- Chinnasamy, P.; Srivastava, A. Revival of traditional cascade tanks for achieving climate resilience in drylands of South India. Front. Water 2021, 3, 35. [Google Scholar] [CrossRef]
- Ariyananda, T. Transforming Tradition of Rainwater Harvesting in Sri Lanka. In International Rainwater Catchment Systems Experiences; Espíndola, J.A.G., Flores, C.A.C., Pacheco-Vega, R., Montes, M.R.P., Eds.; IWA Publishing: London, UK, 2020; pp. 41–54. [Google Scholar]
- Srivastava, A.; Chinnasamy, P. Water management using traditional tank cascade systems: A case study of semi-arid region of Southern India. SN Appl. Sci. 2021, 3, 281. [Google Scholar] [CrossRef]
- Madduma Bandara, C.M. Catchment ecosystems and village Tank Cascades in the dry zone of Sri Lanka a time-tested system of land and water resource management. In Strategies for River Basin Management; Lohm, U., Lundqvist, J., Falkenmark, M., Eds.; Springer: Dordrecht, The Netherlands, 1985; Volume 6, pp. 99–113. [Google Scholar]
- Dharmasena, P.B. Cascaded Tank-Village System: Present Status and Prospects. In Agricultural Research for Sustainable Food Systems in Sri Lanka; Springer: Singapore, 2020; pp. 63–75. [Google Scholar]
- Mahatantila, K.; Chandrajith, R.; Jayasena, H.A.; Ranawana, K.B. Spatial and temporal changes of hydrogeochemistry in ancient tank cascade systems in Sri Lanka: Evidence for a constructed wetland. Water Environ. J. 2008, 22, 17–24. [Google Scholar] [CrossRef]
- Abeywardana, N.; Schütt, B.; Wagalawatta, T.; Bebermeier, W. Indigenous agricultural systems in the dry zone of Sri Lanka: Management transformation assessment and sustainability. Sustainability 2019, 11, 910. [Google Scholar] [CrossRef] [Green Version]
- Welgama, N.; Wanigasundera, W. The Impact of Rehabilitation Approaches in the Sustainability of the Management of Small Tanks in Sri Lanka. Int. J. Econ. Manag. Eng. 2012, 6, 3744–3753. [Google Scholar]
- FAO. “Globally Important Agricultural Heritage Systems” (GIAHS). 2021. Available online: http://www.fao.org/giahs/en/ (accessed on 26 January 2021).
- GCF. Green Climate Fund (GCF) Project on Strengthening the Resilience of Smallholder Farmers in the Dry Zone to Climate Variability and Extreme Events through an Integrated Approach to Water Management. 2021. Available online: https://www.greenclimate.fund/project/fp016?inheritRedirect=true&redirect=/projects/browse-projects (accessed on 26 January 2021).
- Clark, R.; Reed, J.; Sunderland, T. Bridging funding gaps for climate and sustainable development: Pitfalls, progress and potential of private finance. Land Use Policy 2018, 71, 335–346. [Google Scholar] [CrossRef]
- Mahatantila, K.; Chandrajith, R.; Jayasena, H.A.; Marasinghe, S. Water Quality Variation in a Tank Cascade Irrigation System: A Case Study from Malagane Cascade, Sri Lanka. In Survival and Sustainability; Springer: Berlin, Germany, 2010; pp. 1345–1353. [Google Scholar]
- Dharma-Wardana, M.W.; Amarasiri, S.L.; Dharmawardene, N.; Panabokke, C.R. Chronic kidney disease of unknown aetiology and ground-water ionicity: Study based on Sri Lanka. Environ. Geochem. Health 2015, 37, 221–231. [Google Scholar] [CrossRef] [PubMed]
- Dharmasena, P. Soil Erosion Control Measures for Rain-Fed Farming in the Dry Zone of Sri Lanka. Ph.D. Thesis, University of Peradeniya, Peradeniya, Sri Lanka, 1992. [Google Scholar]
- Jayatilaka, C.J.; Sakthivadivel, R.; Shinogi, Y.; Makin, I.W.; Witharana, P. A simple water balance modelling approach for determining water availability in an irrigation tank cascade system. J. Hydrol. 2003, 273, 81–102. [Google Scholar] [CrossRef]
- Jayakody, B.; Mowjood, M.; Gunawardena, E. Modifying and testing of a cascade water balance model using a mini cascade system with two tanks. Trop. Agric. Res. 2004, 16, 159–170. [Google Scholar]
- Matsuno, Y.; Tasumi, M.; van der Hoek, W.; Sakthivadivel, R.; Otsuki, K. Analysis of return flows in a tank cascade system in Sri Lanka. Paddy Water Environ. 2003, 1, 173–181. [Google Scholar] [CrossRef]
- Perera, K.T.; Wijayaratna, T.M.; Jayatillake, H.M.; Manatunge, J.M.; Priyadarshana, T. Hydrological principle behind the development of series of bunds in ancient tank cascades in small catchments, Sri Lanka. Water Pract. Technol. 2020, 15, 1174–1189. [Google Scholar] [CrossRef]
- Sakthivadivel, R.; Brewer, J.D. Water resources development planning in a basin context in the absence of good hydrologic data: An example from Sri Lanka. Int. J. Water Resour. Dev. 1999, 15, 73–91. [Google Scholar] [CrossRef]
- Molden, D.; Sakthivadivel, R. Water accounting to assess use and productivity of water. Int. J. Water Resour. Dev. 1999, 15, 55–71. [Google Scholar] [CrossRef]
- Izumi, A.; Hori, T. Applicability of Water Level Monitoring System and Water Level Estimation System to Tank Cascade in Sri Lanka. Jpn. Agric. Res. Q. 2021, 55, 35–43. [Google Scholar] [CrossRef]
- Wijesundara, W.; Nandasena, K.; Jayakody, A. Seasonal and spatial variations of N, P, K and Cd concentrations in water of the Mahakanumulla cascade in the dry zone of Sri Lanka. Trop. Agric. Res. 2013, 24, 279–288. [Google Scholar] [CrossRef] [Green Version]
- Wijesundara, W.; Nandasena, K.; Jayakody, A. Spatial and Temporal Changes in Nitrogen, Phosphorus and Potassium Concentration in Water in the Thirappane Tank Cascade in Dry Zone of Sri Lanka. J. Environ. Prof. Sri Lanka 2012, 1, 70–81. [Google Scholar] [CrossRef] [Green Version]
- Chandrajith, R.; Mahatantila, K.; Jayasena, H.A.; Tobschall, H.J. Geochemical characteristics of sediments from a reservoir (tank) ecosystem in Sri Lanka. Paddy Water Environ. 2008, 6, 363–371. [Google Scholar] [CrossRef]
- Schütt, B.; Bebermeier, W.; Meister, J.; Withanachchi, C.R. Characterisation of the Rota Wewa tank cascade system in the vicinity of Anuradhapura, Sri Lanka. DIE ERDE–J. Geogr. Soc. Berl. 2013, 144, 51–68. [Google Scholar]
- HLP-PPG. Project Preparatory Grant (PPG) Report of the UNEP-GEF Project on ‘Healthy Landscapes: Managing Agricultural Landscapes in Socio-Ecologically Sensitive Areas to Promote Food Security, Well-Being and Ecosystem Health’; Hunter, D., Ed.; Global Environment Facility (GEF): Washington, DC, USA, 2018; p. 140. [Google Scholar]
- HLP-BLA. Baseline Assessment Report of the Healthy Landscapes Project (UNEP-GEF): Managing Agricultural Landscapes in Socio-Ecologically Sensitive Areas to Promote Food Security, Well-Being and Ecosystem Health; Dharmasena, P.B., Kadupitiya, H.K., Ratnayake, S.S., Eds.; South Asia Co-operative Environment Programme (SACEP) and Alliance of Bioversity International and CIAT: Colombo, Sri Lanka, 2020. [Google Scholar]
- Gallopín, G.C. Linkages between vulnerability, resilience, and adaptive capacity. Glob. Environ. Chang. 2006, 16, 293–303. [Google Scholar] [CrossRef]
- Dharmasena, P.B. Evolution of hydraulic societies in the ancient Anuradhapura Kingdom of Sri Lanka. In Landscapes and Societies; Springer: Heidelberg, Germany, 2010; pp. 341–352. [Google Scholar]
- Navaratne, W.M.U. Contribution of small tanks to upkeep the village community. In Food Security and Small Tank Systems in Sri Lanka; National Science Foundation: Colombo, Sri Lanka, 2000. [Google Scholar]
- Katupotha, J.; Gamage, S. Understanding the river basin classification of Sri Lanka. Wildlanka 2020, 8, 175–197. [Google Scholar]
- Wijesundara, W.M.G.D.; Nandasena, K.A.; Jayakody, A.N. Hydro-chemical status of the Mahakanumulla cascade in the dry zone Sri Lanka. J. Soil Sci. Soc. Sri Lanka 2014, 24, 15–20. [Google Scholar]
- Panabokke, C.R.; Perera, A.P.G.R.L. Groundwater Resources of Sri Lanka; Water Resources Board: Colombo, Sri Lanka, 2005; p. 28. [Google Scholar]
- Dissanayake, C.; Chandrajith, R. The hydrogeological and geochemical characteristics of groundwater of Sri Lanka. In Groundwater of South Asia; Springer: Singapore, 2018; pp. 405–428. [Google Scholar]
- Itakura, J. Water Balance Model for Planning Rehabilitation of a Tank Cascade Irrigation System in Sri Lanka; IWMI: Colombo, Sri Lanka, 1995; p. 63. [Google Scholar]
- Dharmasena, P.B. Essential components of traditional village tank systems. In Proceedings of the National Conference on Cascade irrigation Systems for Rural Sustainability; Central Environmental Authority: Battaramulla, Sri Lanka, 2010. [Google Scholar]
- Geekiyanage, N.; Pushpakumara, D. Ecology of ancient tank cascade systems in island Sri Lanka. J. Mar. Isl. Cult. 2013, 2, 93–101. [Google Scholar] [CrossRef] [Green Version]
- Dharmasena, P.B. Environmental richness in the dry zone home gardens. In Multipurpose Tree Species in Sri Lanka: Multipurpose trees for Environment Conservation, Proceedings of the Eighth National Workshop on Multipurpose Trees, Kandy, Sri Lanka, 23–25 October 1997; University of Peradeniya: Peradeniya, Sri Lanka, 1998. [Google Scholar]
- Williams, J. Metrics for assessing the biodiversity values of farming systems and agricultural landscapes. Pac. Conserv. Biol. 2004, 10, 145–163. [Google Scholar] [CrossRef]
- Jeanneret, P.; Schüpbach, B.; Luka, H. Quantifying the impact of landscape and habitat features on biodiversity in cultivated landscapes. Agric. Ecosyst. Environ. 2003, 98, 311–320. [Google Scholar] [CrossRef]
- Li, H.; Wu, J. Use and misuse of landscape indices. Landsc. Ecol. 2004, 19, 389–399. [Google Scholar] [CrossRef] [Green Version]
- Duelli, P. Biodiversity evaluation in agricultural landscapes: An approach at two different scales. Agric. Ecosyst. Environ. 1997, 62, 81–91. [Google Scholar] [CrossRef]
- Thompson, I.D. An overview of the science-policy interface among climate change, biodiversity, and terrestrial land use for production landscapes. J. For. Res. 2015, 20, 423–429. [Google Scholar] [CrossRef]
- Alessandra, A.; Daniel, C.; Ivo, H.; United Nations Statistics Division; Jean Louis Weber; European Environmental Agency. Note on Definition of Socio-Ecological Landscape Unit, SELU Classification and Its Policy Application; European Environmental Agency: Copenhagen, Denmark, 2011.
- Yang, Y.; Bai, K.; Li, G.; Jarvis, D.I.; Long, C. Assessment of the Resilience in SEPLS (Socio-Ecological Production Landscapes and Seascapes) in Yanuo Village, Xishuangbanna, Southwest China. Sustainability 2020, 12, 3774. [Google Scholar] [CrossRef]
- IPSI. The International Partnership for the Satoyama Initiative (IPSI): Information Booklet and 2017 Annual Report; United Nations University Institute for the Advanced Study of Sustainability (UNU-IAS): Tokyo, Japan, 2018. [Google Scholar]
- Dharmasena, P.B. Tank village system as a resource base for multi-purpose trees. In 5th Regional Workshop on Multi-Purpose Trees; Gunasena, H., Ed.; University of Peradeniya: Peradeniya, Sri Lanka, 1994; pp. 8–19. [Google Scholar]
- Dharmasena, P.B. Present use of land and water resources in village tank farming: A case study in Mahakanumulla cascade. J. Soil Sci. Soc. Sri Lanka 1991, 7, 1–17. [Google Scholar]
- Kumari, M.K.; Sakai, K.; Kimura, S.; Yuge, K.; Gunarathna, M.H. Classification of Groundwater Suitability for Irrigation in the Ulagalla Tank Cascade Landscape by GIS and the Analytic Hierarchy Process. Agronomy 2019, 9, 351. [Google Scholar] [CrossRef] [Green Version]
- Senaratne, A.; Wickramasinghe, K. Commons vs. Commons: Managing Scarce Water Resources in Dry Zone Village Tank Systems in Sri Lanka; EEPSEA: Ho Chi Minh City, Vietnam, 2011. [Google Scholar]
- Panabokke, C.R.; Sakthivadivel, R.; Weerasinghe, A.D. Evolution, Present Status and Issues Concerning Small Tank Systems in Sri Lanka; International Water Management Institute: Colombo, Sri Lanka, 2002. [Google Scholar]
- Rekha, N.; Jayakumara, M. Progress of Research on Cascade Irrigation Systems in the Dry Zones of Sri Lanka. In Water Communities; Shaw, R., Thaitakoo, D., Eds.; Emerald Group Publishing Limited: Bingley, UK, 2010; pp. 109–137. [Google Scholar]
- Dharmasena, P.B. Towards efficient utilization of surface and groundwater resources in food production under small tank system. In Food Security and Small Tank Systems in Sri Lanka; National Science Foundation: Colombo, Sri Lanka, 2000. [Google Scholar]
- Dharmasena, P.B. System loss studies of village tanks. Trop. Agric. 1985, 141, 95–108. [Google Scholar]
- Le, Q.B.; Nkonya, E.; Mirzabaev, A. Biomass Productivity-Based Mapping of Global Land Degradation Hotspots. In Economics of Land Degradation and Improvement–A Global Assessment for Sustainable Development; Nkonya, E., Mirzabaev, A., von Braun, J., Eds.; Springer: New York, NY, USA, 2016; pp. 55–84. [Google Scholar]
- Abeysingha, N.; Dassanayake, K.; Weerarathna, C. Will restoration of ecological functions of tank cascade system contribute to reduce CKDu in Sri Lanka? A review. Environ. Manag. Sustain. Dev. 2018, 7, 60–81. [Google Scholar] [CrossRef]
- IUCN. Project Implementation Plan. IUCN Programme on Restoring Traditional Cascading Tank Systems Technical Note # 1; IUCN, International Union for Conservation of Nature: Colombo, Sri Lanka, 2015; p. 34. [Google Scholar]
- Béné, C.; Prager, S.D.; Achicanoy, H.A.; Toro, P.A.; Lamotte, L.; Bonilla, C.; Mapes, B.R. Global map and indicators of food system sustainability. Sci. Data 2019, 6, 279. [Google Scholar] [CrossRef] [PubMed] [Green Version]
- Dayananda, D.; Weerahewa, J.; Weerasooriya, S. Water Availability, Crop Choices and Profitability of Farming: A Case Study of Mahakanumulla Tank Village. Trop. Agric. Res. 2021, 32, 81–94. [Google Scholar] [CrossRef]
- Singh, A.; Sharma, P. Implications of climatic and non-climatic variables on food security in developing economies: A conceptual review. MOJ Food Process. Technol. 2018, 6, 00138. [Google Scholar] [CrossRef] [Green Version]
- Dharmasena, P.B. Agriculture, environment and food security in the context of rice. In Proceedings of the National Conference on Water, Food Security, and Climate Change in Sri Lanka, BMICH, Colombo, Sri Lanka, 9–11 June 2009; IWMI: Colombo, Sri Lanka, 2010; Volume 1. [Google Scholar]
- Kogo, B.K.; Kumar, L.; Koech, R. Climate change and variability in Kenya: A review of impacts on agriculture and food security. Environ. Dev. Sustain. 2020, 23, 23–43. [Google Scholar] [CrossRef]
- Tadese, M.T.; Kumar, L.; Koech, R.; Kogo, B.K. Perception of the impacts of climate and environmental variability on water availability, irrigation and farming systems: A study in rural households of Awash River Basin, Ethiopia. Int. J. Agric. Sustain. 2021, 19, 1–16. [Google Scholar] [CrossRef]
- Dang, A.T.; Kumar, L.; Reid, M. Modelling the potential impacts of climate change on rice cultivation in Mekong Delta, Vietnam. Sustainability 2020, 12, 9608. [Google Scholar] [CrossRef]
- Alahacoon, N.; Edirisinghe, M.; Ranagalage, M. Satellite-Based Meteorological and Agricultural Drought Monitoring for Agricultural Sustainability in Sri Lanka. Sustainability 2021, 13, 3427. [Google Scholar] [CrossRef]
- Chhogyel, N.; Kumar, L.; Bajgai, Y. Consequences of climate change impacts and incidences of extreme weather events in relation to crop production in Bhutan. Sustainability 2020, 12, 4319. [Google Scholar] [CrossRef]
- Gopalakrishnan, T.; Hasan, M.K.; Haque, A.T.; Jayasinghe, S.L.; Kumar, L. Sustainability of coastal agriculture under climate change. Sustainability 2019, 11, 7200. [Google Scholar] [CrossRef] [Green Version]
- Hasan, M.K.; Kumar, L. Yield trends and variabilities explained by climatic change in coastal and non-coastal areas of Bangladesh. Sci. Total. Environ. 2021, 795, 148814. [Google Scholar] [CrossRef]
- Hunter, D.; Guarino, L.; Spillane, C.; McKeown, P.C. Routledge Handbook of Agricultural Biodiversity; Routledge: New York, NY, USA, 2017. [Google Scholar]
- French Collier, N.; Sayer, J.; Boedhihartono, A.K.; Hanspach, J.; Abson, D.; Fischer, J. System properties determine food security and biodiversity outcomes at landscape scale: A case study from West Flores, Indonesia. Land 2018, 7, 39. [Google Scholar] [CrossRef] [Green Version]
- Liyanage, A.S.U. Eco-Geographic Survey of Crop Wild Relatives. In Situ Conservation of Crop Wild Relatives through the Enhanced Information Management and Field Application Project; Plant Genetic Resources Centre, Department of Agriculture: Peradeniya, Sri Lanka, 2010. [Google Scholar]
- Gu, H.; Subramanian, S.M. Drivers of change in socio-ecological production landscapes: Implications for better management. Ecol. Soc. 2014, 19, 41. [Google Scholar] [CrossRef]
- Ichikawa, K. Socio-Ecological Production Landscapes in Asia; United Nations University Institute of Advanced Studies (UNU-IAS): Tokyo, Japan, 2012. [Google Scholar]
- CBD. Glossary of Relevant Key Terms and Concepts within the Context of Article 8(j) and Related Provisions. 2017. Available online: https://www.cbd.int/doc/c/03e6/17df/da9bb92bc05355119598a511/wg8j-10-l-03-en.pdf (accessed on 10 March 2021).
- Arnés García, M.; Yagüe, J.L.; de Nicolás, V.L.; Díaz-Puente, J.M. Characterization of Globally Important Agricultural Heritage Systems (GIAHS) in Europe. Sustainability 2020, 12, 1611. [Google Scholar] [CrossRef] [Green Version]
- Dublin, D.; Natori, Y.; Takahashi, Y.; Lopez-Casero, F. SEPLS: Socio-Ecological Production Landscapes and Seascapes Experiences Overcoming Barriers from around the World: GEF Satoyama Project; Conservation International: Tokyo, Japan, 2018; p. 8. [Google Scholar]
- Bridgewater, P.; Rotherham, I.D. A critical perspective on the concept of biocultural diversity and its emerging role in nature and heritage conservation. People Nat. 2019, 1, 291–304. [Google Scholar] [CrossRef] [Green Version]
- MEA. Millennium Ecosystem Assessment: Ecosystems and Human Well-Being; Island Press: Washington, DC, USA, 2005; Volume 5. [Google Scholar]
- Rekha, N.; Dharmasena, P.B. Indigenous knowledge of farming practices and water management in the dry zone of Sri Lanka. In Indigenous Knowledge and Disaster Risk Reduction, from Practice to Policy; Nova Publisher: New York, NY, USA, 2009; pp. 329–348. [Google Scholar]
- Bergamini, N.; Blasiak, R.; Eyzaguirre, P.B.; Ichikawa, K.; Mijatovic, D.; Nakao, F.; Subramanian, S.M. Indicators of Resilience in Socio-Ecological Production Landscapes (SEPLs); United Nations University Institute of Advanced Studies (UNU-IAS): Tokyo, Japan, 2013. [Google Scholar]
- Goonatilake, S.d.A.; Ekanayake, S.P. Traditional Knowledge Use in Sri Lankan Agroecosystems for Livelihoods and Adaptation to Climate Change; BACC Project, Department of Agriculture: Peradeniya, Sri Lanka, 2016. [Google Scholar]
- Goonatilake, S.d.A.; Ekanayake, S.P.; Wadugodapitiya, A. Biodiversity and Ethnobiology of the Kapiriggama Small Tank Cascade System in Sri Lanka; IUCN, Sri Lanka Country Office: Colombo, Sri Lanka, 2015. [Google Scholar]
- Ratnayake, S.S.; Kariyawasam, C.S. Conservation and Use of Wild-Harvested Medicinal Plants in Sri Lanka. In Crop Wild Relative Conservation and Use; Maxted, N., Ford-Lloyd, B., Kell, S., Iriondo, J., Dulloo, M.E., Turok, J., Eds.; CABI: Oxfordshire, UK, 2008; pp. 625–630. [Google Scholar]
- FAO. The Cascaded Tank Village System (CTVS) in the Dry Zone of Sri Lanka: A Proposal for Declaration as a Globally Important Agricultural Heritage Systems (GIAHS) Initiative; Ministry of Agriculture and Food and Agriculture Organization of the United Nations, Sri Lanka: Colombo, Sri Lanka, 2016; p. 70.
- Winter, K.B.; Lincoln, N.K.; Berkes, F. The Social-Ecological Keystone Concept: A quantifiable metaphor for understanding the structure, function, and resilience of a biocultural system. Sustainability 2018, 10, 3294. [Google Scholar] [CrossRef] [Green Version]
- Dharmasena, P.B. Ecosystem Health and Human Health in the Dry Zone of Sri Lanka: With Special Reference to Cascaded Tank Village Systems. In Field Assessment Report of the UNEP-GEF Project on ‘Healthy Landscapes: Managing Agricultural Landscapes in Socio-Ecologically Sensitive Areas to Promote Food Security, Well-Being and Ecosystem Health’; Ministry of Environment: Battaramulla, Sri Lanka, 2018. [Google Scholar]
- Goswami, M.; Bhattacharyya, P.; Mukherjee, I.; Tribedi, P. Functional diversity: An important measure of ecosystem functioning. Adv. Microbiol. 2017, 7, 82. [Google Scholar] [CrossRef] [Green Version]
- Ranagalage, M.; Gunarathna, M.H.; Surasinghe, T.D.; Dissanayake, D.; Simwanda, M.; Murayama, Y.; Morimoto, T.; Phiri, D.; Nyirenda, V.R.; Premakantha, K.T.; et al. Multi-Decadal Forest-Cover Dynamics in the Tropical Realm: Past Trends and Policy Insights for Forest Conservation in Dry Zone of Sri Lanka. Forests 2020, 11, 836. [Google Scholar] [CrossRef]
- Anuradha, J.M.; Fujimura, M.; Inaoka, T.; Sakai, N. The role of agricultural land use pattern dynamics on elephant habitat depletion and human-elephant conflict in Sri Lanka. Sustainability 2019, 11, 2818. [Google Scholar] [CrossRef] [Green Version]
- Kariyawasam, C.S.; Kumar, L.; Kogo, B.K.; Ratnayake, S.S. Long-Term Changes of Aquatic Invasive Plants and Implications for Future Distribution: A Case Study Using a Tank Cascade System in Sri Lanka. Climate 2021, 9, 31. [Google Scholar] [CrossRef]
- Rubasinghe, R.; Gunatilake, S.; Chandrajith, R. Geochemical characteristics of groundwater in different climatic zones of Sri Lanka. Environ. Earth Sci. 2015, 74, 3067–3076. [Google Scholar] [CrossRef]
- Wimalawansa, S.J.; Wimalawansa, S.A. Impact of changing agricultural practices on human health: Chronic kidney disease of multi-factorial origin in Sri Lanka. Wudpecker J. Agric. Res. 2014, 3, 110–124. [Google Scholar]
- Wimalawansa, S.A.; Wimalawansa, S.J. Agrochemical-related environmental pollution: Effects on human health. Glob. J. Biol. Agric. Health Sci. 2014, 3, 72–83. [Google Scholar]
- Darshika, T.; Jayawardane, S. Future climate projections for annual and seasonal rainfall in Sri Lanka using CMIP5 models. In Proceedings of the 1st International Conference on Climate Change, Colombo, Sri Lanka, 16–17 February 2017; The International Institute of Knowledge Management (TIIKM): Nugegoda, Sri Lanka, 2017; pp. 79–85. [Google Scholar]
- Withanachchi, S.S.; Köpke, S.; Withanachchi, C.R.; Pathiranage, R.; Ploeger, A. Water resource management in dry zonal paddy cultivation in Mahaweli River Basin, Sri Lanka: An analysis of spatial and temporal climate change impacts and traditional knowledge. Climate 2014, 2, 329–354. [Google Scholar] [CrossRef]
- Nisansala, W.D.; Abeysingha, N.S.; Islam, A.; Bandara, A.M. Recent rainfall trend over Sri Lanka (1987–2017). Int. J. Climatol. 2020, 40, 3417–3435. [Google Scholar] [CrossRef]
- Jamal, M.R.; Kristiansen, P.; Kabir, M.J.; Kumar, L.; Lobry de Bruyn, L. Trajectories of cropping system intensification under changing environment in south-west coastal Bangladesh. Int. J. Agric. Sustain. 2021, 19, 1–21. [Google Scholar] [CrossRef]
- Sahle, M.; Saito, O. Mapping and characterizing the Jefoure roads that have cultural heritage values in the Gurage socio-ecological production landscape of Ethiopia. Landsc. Urban Plan. 2021, 210, 104078. [Google Scholar] [CrossRef]











| Main Cascade Zone | River Basin | River Basin No | Number of VTCSs * | Area of Origin ** | ||
|---|---|---|---|---|---|---|
| GN Division | DS Division | District Secretarit | ||||
| North and North-central | Malwathu Oya | 90 | 189 | Demunnewa | Palugaswewa | Anuradhapura |
| Kala Oya | 93 | 91 | Palapathwala | Galewela | Matale | |
| Yan Oya | 67 | 80 | Habarana | Ritigala | Anuradhapura | |
| Ma Oya | 69 | 45 | Thurukkuragama | Kahatagasdigiliya | Anuradhapura | |
| Modaragam Aru | 92 | 45 | Kadurugaswewa | Thalawa | Anuradhapura | |
| Paranki Aru | 88 | 36 | Madukanda | Kebithigollewa | Vavuniya | |
| Mahaweli Ganga | 60 | 28 | Ohiya | Welimada | Badulla | |
| Kanakarayan Aru | 81 | 23 | Kallikulam | Vavuniya | Vavuniya | |
| Pali Aru | 86 | 18 | Puliyankulam Noth | Vavuniya North | Vavuniya | |
| Per Aru | 75 | 17 | Olumadu | Vavuniya North | Vavuniya | |
| Pankulam Aru | 64 | 12 | Galmetiyawa North | Horowpothana | Trincomalee | |
| Panna Oya | 63 | 9 | Morawewa South | Morawewa | Trincomalee | |
| Kunchikumban Aru | 65 | 9 | Galkadawala | Gomarankadawela | Trincomalee | |
| Mannal Aru | 73 | 8 | Olumadu | Vavuniya North | Vavuniya | |
| Nay Aru | 89 | 7 | Velankulam | Vengalacheddiculam | Vavuniya | |
| North-western | Deduru Oya | 99 | 164 | Kirindiwelpola | Thumpane | Kandy |
| Mi Oya | 95 | 67 | Moragaswewa | Hingurakgoda | Kurunegala | |
| Rathabala Oya | 98 | 24 | Moragolla | Kotavehera | Kurunegala | |
| South and South-eastern | Walawe Ganga | 18 | 49 | Pattipola | NuwaraEliya | NuwaraEliya |
| Menik Ganga | 26 | 36 | Pallegama | Passara | Badulla | |
| Kirinda Oya | 22 | 32 | Ranakeliya | Ella | Hambantota | |
| Mallala Oya | 20 | 18 | Balaharuwa | Wellawaya | Monaragala | |
| Karanda Oya | 37 | 12 | Kotagoda | Siyambalanduwa | Monaragala | |
| Kubukkan Oya | 31 | 9 | Udakiruwa | Lunugala | Badulla | |
| Kirama Oya | 14 | 7 | Radani Ara | Walasmulla | Hambantota | |
| Urubokka Oya | 16 | 7 | Urubokka | Pasgoda | Matara | |
| Maduru Oya | 54 | 7 | Dehigama | Rideemaliyadda | Badulla | |
| 1049 | ||||||
| Micro-Land Uses | Ecological Function |
|---|---|
| Upstream immediate catchment (Wew-ismaththa) | This is the area located just above the Gasgommana. It is an open area with few bushes and trees. It is above the High Flood Level (HFL) around the upstream portion of the tank bed. It raises the groundwater table through percolation and gradually releases water to the tank through subsurface flow. Further, it filters sediments and adsorps pollutants through phytometric trees. |
| Upstream shallow tank bed (Wew-thavula) | Uppermost part of the tank bed, where arrays of sedges and shrubs are grown. It slows down the inflow to the tank, holds suspended sediment and absorbs pollutants and reduces toxicity reaching the tank. It provides habitat for birds and enhances biodiversity. |
| Upstream tree belt (Gasgommana) and undergrowth meadow- water filter (Perahana) | Gasgommana is a strip of trees found at the periphery of the tank bed functioning as a wind barrier, which reduces the evaporation and temperature of the water body. The roots and rootlets of large trees make water cages creating a favourable environment for fish breeding. The meadow underneath Gasgommana (Perahana) filters the suspended silt transported from upstream Chena lands and demarcates the territory between humans and wild animals. Creates habitat for birds and small wild animals. |
| Upstream water holes (Godawala) and forest tank (Kuluwewa) | Traps sediment and allows clean water to enter the tank. Provides water to wild animals and domestic cattle during dry periods. Minimize the threats from wild animals. Creates harmony for coexistence between elephants and village inhabitants. Supports raising the groundwater table. |
| Upstream soil ridges (Iswetiya or potawetiya) | Slows down and diverts inflow coming from relatively sloping lands (at present tanks are heavily sedimented due to the absence of these soil ridges). |
| Downstream reservation- Interceptor (Kattakaduwa) | Creates diverse vegetation, as this land strip has four micro-climatic phases. Acts as a natural bio-filter absorbing salts and ferric ions in seepage water before it moves into the paddy fields. |
| Common drainage (Kiul- ela and Flora along the Kiul-ela) | Acts as the common drainage of the paddy field for removing salts and ferric ions to improve the soil fertility of the paddy tract. |
| Backyard reservation around the hamlet (Tis-bambe) | Used for sanitary purposes and as a resting place for buffaloes. Buffaloes protect dwellers from wild animals and malaria. |
| Land strips across paddy fields (Kurulu-paluwa) | A strip of paddy land left unharvested and dedicated for birds, cattle, and wild herbivores as a ritual. Attracts birds who ultimately control pests in paddy fields. |
Publisher’s Note: MDPI stays neutral with regard to jurisdictional claims in published maps and institutional affiliations. |
© 2021 by the authors. Licensee MDPI, Basel, Switzerland. This article is an open access article distributed under the terms and conditions of the Creative Commons Attribution (CC BY) license (https://creativecommons.org/licenses/by/4.0/).
Share and Cite
Ratnayake, S.S.; Kumar, L.; Dharmasena, P.B.; Kadupitiya, H.K.; Kariyawasam, C.S.; Hunter, D. Sustainability of Village Tank Cascade Systems of Sri Lanka: Exploring Cascade Anatomy and Socio-Ecological Nexus for Ecological Restoration Planning. Challenges 2021, 12, 24. https://doi.org/10.3390/challe12020024
Ratnayake SS, Kumar L, Dharmasena PB, Kadupitiya HK, Kariyawasam CS, Hunter D. Sustainability of Village Tank Cascade Systems of Sri Lanka: Exploring Cascade Anatomy and Socio-Ecological Nexus for Ecological Restoration Planning. Challenges. 2021; 12(2):24. https://doi.org/10.3390/challe12020024
Chicago/Turabian StyleRatnayake, Sujith S., Lalit Kumar, Punchi B. Dharmasena, Harsha K. Kadupitiya, Champika S. Kariyawasam, and Danny Hunter. 2021. "Sustainability of Village Tank Cascade Systems of Sri Lanka: Exploring Cascade Anatomy and Socio-Ecological Nexus for Ecological Restoration Planning" Challenges 12, no. 2: 24. https://doi.org/10.3390/challe12020024
APA StyleRatnayake, S. S., Kumar, L., Dharmasena, P. B., Kadupitiya, H. K., Kariyawasam, C. S., & Hunter, D. (2021). Sustainability of Village Tank Cascade Systems of Sri Lanka: Exploring Cascade Anatomy and Socio-Ecological Nexus for Ecological Restoration Planning. Challenges, 12(2), 24. https://doi.org/10.3390/challe12020024

