Multidimensional Prayer Inventory: Psychometric Properties and Clinical Applications
Abstract
:1. Introduction
1.1. Psychological Measurement of Prayer
1.2. The Multidimensional Prayer Inventory
1.3. The Present Study
2. Study 1. Exploration of the Internal Structure of the MPI
2.1. Materials and Methods
2.1.1. Participants and Procedure
2.1.2. Measures
2.1.3. Data Analytic Strategy
2.2. Results
2.3. Conclusions
3. Study 2. Confirmation of the Internal Structure of the MPI
3.1. Materials and Methods
3.1.1. Participants and Procedure
3.1.2. Measures
3.1.3. Data Analytic Strategy
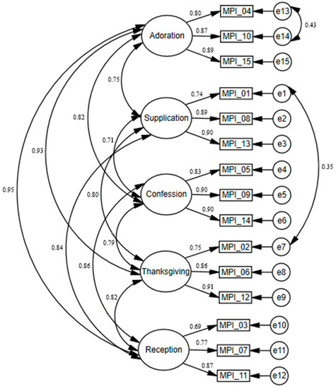
3.2. Results
3.3. Conclusions
4. Study 3: Construct Validation in Relation to Religiousness
4.1. Materials and Methods
4.1.1. Participants and Procedure
4.1.2. Measures
4.2. Results
4.3. Conclusions
5. Study 4: Clinical Applications of the MPI
5.1. Materials and Methods
5.1.1. Participants and Procedure
5.1.2. Measures
5.2. Results
5.3. Conclusions
6. General Discussion
Author Contributions
Funding
Institutional Review Board Statement
Informed Consent Statement
Data Availability Statement
Conflicts of Interest
References
- Arbuckle, James L. 2016. Amos (Version 24.0.0). Chicago: IBM SPSS. [Google Scholar]
- Bade, Mary K., and Stephen W. Cook. 1997. Functions and perceived effectiveness of prayer in the coping process. Paper presented at the Meeting of the American Psychological Association, Chicago, IL, USA, August 15–19. [Google Scholar]
- Bänziger, Sarah, Marinus van Uden, and Jacques Janssen. 2008. Praying and coping: The relation between varieties of praying and religious coping styles. Mental Health, Religion & Culture 11: 101–18. [Google Scholar] [CrossRef]
- Bartczuk, Rafał, and Beata Zarzycka. 2020. Theory-Driven Measurement of the Content of Prayer: Polish Revision of S. Huber’s Content of Prayer Scale. Mental Health, Religion & Culture 23: 477–93. [Google Scholar] [CrossRef]
- Bentler, Peter M., and Douglas G. Bonett. 1980. Significance Tests and Goodness of Fit in the Analysis of Covariance Structures. Psychological Bulletin 88: 588–606. [Google Scholar] [CrossRef]
- Bonelli, Raphael, Rachel E. Dew, Harold G. Koenig, David H. Rosmarin, and Sasan Vasegh. 2012. Religious and Spiritual Factors in Depression: Review and Integration of the Research. Depression Research and Treatment 2012: 962860. [Google Scholar] [CrossRef] [PubMed]
- Braam, Arjan W., Dorly J. H. Deeg, Jan L. Poppelaars, Aartjan T. F. Beekman, and Willem van Tilburg. 2007. Prayer and Depressive Symptoms in a Period of Secularization: Patterns among Older Adults in the Netherlands. The American Journal of Geriatric Psychiatry: Official Journal of the American Association for Geriatric Psychiatry 15: 273–81. [Google Scholar] [CrossRef]
- Bradshaw, Matt, Christopher G. Ellison, and Kevin J. Flannelly. 2008. Prayer, God Imagery, and Symptoms of Psychopathology. Journal for the Scientific Study of Religion 47: 644–59. [Google Scholar] [CrossRef]
- Bradshaw, Matt, Christopher G. Ellison, and Jack P. Marcum. 2010. Attachment to God, Images of God, and Psychological Distress in a Nationwide Sample of Presbyterians. International Journal for the Psychology of Religion 20: 130–47. [Google Scholar] [CrossRef] [Green Version]
- Brown, Laurence. 1994. The Human Side of Prayer. Birmingham: Religious Education Press. [Google Scholar]
- Central Statistical Office. 2019. Życie Religijne w Polsce: Wyniki Badania Spójności Społecznej 2018 (Religious Life in Poland: Results of the Social Cohesion Research 2018). Available online: https://stat.gov.pl/files/gfx/portalinformacyjny/pl/defaultaktualnosci/5500/8/1/1/zycie_religijne_w_polsce_wyniki_badania_spojnosci_spolecznej_2018.pdf (accessed on 15 October 2021).
- Chen, Fang. F. 2007. Sensitivity of goodness of fit indexes to lack of measurement invariance. Structural Equation Modeling 14: 464–504. [Google Scholar] [CrossRef]
- Cheung, Gordon W., and Roger B. Rensvold. 2002. Evaluating goodness-of-fit indexes for testing measurement invariance. Structural Equation Modeling 9: 233–55. [Google Scholar] [CrossRef]
- Diener, Ed, Robert A. Emmons, Randy J. Larsen, and Sharon Griffin. 1985. The Satisfaction with Life Scale. Journal of Personality Assessment 49: 71–75. [Google Scholar] [CrossRef]
- Dunn, Karen S., and Ann L. Horgas. 2000. The prevalence of prayer as a spiritual self-care modality in elders. Journal of Holistic Nursing 18: 337–51. [Google Scholar] [CrossRef]
- Ellison, Christopher G. 1995. Race, religious involvement and depressive symptomatology in a southeastern U.S. community. Social Science and Medicine 40: 1561–72. [Google Scholar] [CrossRef]
- Ellison, Christopher G., Matt Bradshaw, Kevin J. Flannelly, and Kathleen C. Galek. 2014. Prayer, Attachment to God, and Symptoms of Anxiety-Related Disorders among U.S. Adults. Sociology of Religion 75: 208–33. [Google Scholar] [CrossRef] [Green Version]
- Fincham, Frank D., Nathaniel M. Lambert, and Steven R. H. Beach. 2010. Faith and Unfaithfulness: Can Praying for Your Partner Reduce Infidelity? Journal of Personality and Social Psychology 99: 649–59. [Google Scholar] [CrossRef]
- Foster, Richard. 1992. Prayer: Finding the Heart’s True Home. London: Hodder & Stoughton. [Google Scholar]
- Hakstian, A. Ralph, and Peter D. McLean. 1989. Brief Screen for Depression. Psychological Assessment: A Journal of Consulting and Clinical Psychology 1: 139–41. [Google Scholar] [CrossRef]
- Hebert, Randy S., Qianyu Dang, and Richard Schulz. 2007. Religious beliefs and practices are associated with better mental health in family caregivers of patients with dementia: Findings from the REACH study. American Journal of Geriatric Psychiatry 15: 292–300. [Google Scholar] [CrossRef]
- James, William. 1902. Varieties of Religious Experience. A Study in Human Nature. New York: Longmans, Green and Co. [Google Scholar]
- Jors, Karin, Arndt Büssing, Niels Christian Hvidt, and Klaus Baumann. 2015. Personal prayer in patients dealing with chronic illness: A review of the research literature. Evidence-Based Complementary and Alternative Medicine: ECAM 2015: 927973. [Google Scholar] [CrossRef] [PubMed]
- Koenig, Harold G. 2002. Religion, congestive, heart failure, and chronic pulmonary disease. Journal of Religion and Health 31: 263–78. [Google Scholar] [CrossRef]
- Koenig, Harold G., and Arndt Büssing. 2010. The Duke University Religion Index (DUREL): A Five-Item Measure for Use in Epidemological Studies. Religions 1: 78–85. [Google Scholar] [CrossRef] [Green Version]
- Koenig, Harold G., Michael E. McCullough, and David B. Larson. 2001. Handbook of Religion and Health. New York: Oxford University Press. [Google Scholar]
- Ladd, Kevin L, and Bernard Spilka. 2002. Inward, Outward, and Upward: Cognitive Aspects of Prayer. Journal for the Scientific Study of Religion 41: 475–84. [Google Scholar] [CrossRef]
- Ladd, Kevin L, and Bernard Spilka. 2006. Inward, outward, upward prayer: Scale reliability and validation. Journal for the Scientific Study of Religion 45: 233–51. [Google Scholar] [CrossRef]
- Ladd, Kevin. L., and Bernard Spilka. 2013. Prayer: A review of the empirical literature. In APA Handbook of Psychology, Religion, and Spirituality: Context, Theory, and Research. Edited by Kenneth I. Pargament, Julie J. Exline and James W. Jones. Washington, DC: American Psychological Association, vol. 1, pp. 293–310. [Google Scholar] [CrossRef]
- Laird, Steven P., C. Richard Snyder, Michael A. Rapoff, and Sam Green. 2004. Measuring Private Prayer: Development, Validation, and Clinical Application of the Multidimensional Prayer Inventory. International Journal for the Psychology of Religion 14: 251–72. [Google Scholar] [CrossRef]
- Lazar, Aryeh. 2014. The Structure and Validity of the Multidimensional Prayer Inventory among Israeli Jewish Pray-ers. Psychology of Religion and Spirituality 6: 237–44. [Google Scholar] [CrossRef]
- Maltby, John, Christopher Alan Lewis, and Liza Day. 1999. Religious orientation and psychological well-being: The role of the frequency of personal prayer. British Journal of Health Psychology 4: 363–78. [Google Scholar] [CrossRef]
- Maltby, John, Christopher Alan Lewis, and Liza Day. 2008. Prayer and subjective well-being: The application of a cognitive-behavioural framework. Mental Health, Religion & Culture 11: 119–29. [Google Scholar] [CrossRef] [Green Version]
- Meredith, William. 1993. Measurement invariance, factor analysis and factorial invariance. Psychometrika 58: 525–43. [Google Scholar] [CrossRef]
- Nooney, Jennifer, and Eric Woodrum. 2002. Religious Coping and Church-Based Social Support as Predictors of Mental Health Outcomes: Testing a Conceptual Model. Journal for the Scientific Study of Religion 41: 359–68. [Google Scholar] [CrossRef]
- Paloutzian, Raymond F., and Craig W. Ellison. 1982. Loneliness, Spiritual Well-Being and the Quality of Life. Loneliness: A Sourcebook of Current Theory, Research and Therapy. In Loneliness: A Sourcebook of Current Theory, Research and Therapy. Edited by Letitia Anne Peplau and Daniel Perlman. New York: Wiley-Interscience, pp. 214–35. [Google Scholar]
- Pargament, Kenneth I., Harold G. Koenig, and Lisa M. Perez. 2000. The Many Methods of Religious Coping: Development and Initial Validation of the RCOPE. Journal of Clinical Psychology 56: 519–43. [Google Scholar] [CrossRef]
- Poloma, Margaret M., and George Gallup. 1991. Varieties of Prayer: A Survey Report. Harrisburg: Trinity Press. [Google Scholar]
- Poloma, Margaret M., and Brian F. Pendleton. 1989. Exploring Types of Prayer and Quality of Life: A Research Note. Review of Religious Research 31: 46–53. [Google Scholar] [CrossRef]
- Poloma, Margaret M., and Brian F. Pendleton. 1991. The effects of prayer and prayer experiences on measures of general well-being. Journal of Psychology and Theology 19: 71–83. [Google Scholar] [CrossRef]
- Schermelleh-Engel, Karin, Helfried Moosbrugger, and Hans Müller. 2003. Evaluating the Fit of Structural Equation Models: Tests of Significance and Descriptive Goodness-of-Fit Measures. Methods of Psychological Research 8: 23–74. [Google Scholar]
- Sharp, Shane. 2013. When Prayers Go Unanswered. Journal for the Scientific Study of Religion 52: 1–16. [Google Scholar] [CrossRef]
- Social Opinion Research Centre. 2018. Religijność Polaków i ocena sytuacji Kościoła katolickiego (Poles’ Religiosity and Evaluation of the Situation of the Catholic Church). Available online: https://www.cbos.pl/SPISKOM.POL/2018/K_147_18.PDF (accessed on 15 October 2021).
- Spilka, Bernard, and Kevin L. Ladd. 2013. The Psychology of Prayer: A Scientific Approach. New York: The Guilford Press. [Google Scholar]
- Tangney, June Price, and Ronda L. Dearing. 2003. Shame and Guilt. New York: Guilford Press. [Google Scholar]
- Vandenberg, Robert J. 2006. Introduction: Statistical and Methodological Myths and Urban Legends: Where, Pray Tell, Did They Get This Idea? Organizational Research Methods 9: 194–201. [Google Scholar] [CrossRef]
- Von der Embse, Nathaniel P., Emma-Catherine Scott, and Stephen P. Kilgus. 2015. Sensitivity to Change and Concurrent Validity of Direct Behavior Ratings for Academic Anxiety. School Psychology Quarterly 30: 244–59. [Google Scholar] [CrossRef] [PubMed]
- Whittington, Brandon, and Steven Scher. 2010. Prayer and subjective well-being: An examination of six different types of prayer. International Journal for the Psychology of Religion 20: 59–68. [Google Scholar] [CrossRef]
- Winkeljohn Black, Stephanie, Patrick Pössel, Benjamin D. Jeppsen, Annie C. Bjerg, and Don T. Wooldridge. 2015. Disclosure during Private Prayer as a Mediator between Prayer Type and Mental Health in an Adult Christian Sample. Journal of Religion and Health 54: 540–53. [Google Scholar] [CrossRef] [PubMed]
- You, Sukkyung, and Ji Eun Yoo. 2016. Prayer and Subjective Well-Being: The Moderating Role of Religious Support. Archive for the Psychology of Religion 38: 301–15. [Google Scholar] [CrossRef]
- Zarzycka, Beata, Anna Tychmanowicz, and Dariusz Krok. 2020. Religious Struggle and Psychological Well-Being: The Mediating Role of Religious Support and Meaning Making. Religions 11: 149. [Google Scholar] [CrossRef] [Green Version]
- Zarzycka, Beata, Kamil Tomaka, Katarzyna Zając, and Klaudia Marek. 2021. Feeling Guilty and Flattering God: The Mediating Role of Prayer. Journal of Psychology and Theology, 1–14. [Google Scholar] [CrossRef]

| Items | Factor Loadings | M | SD | |||||
|---|---|---|---|---|---|---|---|---|
| F1 | F2 | F3 | F4 | F5 | ||||
| T6 | I expressed my appreciation for my circumstances. | 0.93 | 0.42 | −0.59 | 0.44 | 0.58 | 4.52 | 1.64 |
| T12 | I thanked God for things occurring in my life. | 0.90 | 0.50 | −0.63 | 0.48 | 0.63 | 4.64 | 1.65 |
| T2 | I offered thanks for specific things. | 0.80 | 0.65 | −0.58 | 0.45 | 0.54 | 4.47 | 1.58 |
| S 1 | I made specific requests. | 0.35 | 0.91 | −0.40 | 0.33 | 0.35 | 4.47 | 1.58 |
| S 8 | I made various requests of God. | 0.52 | 0.85 | −0.53 | 0.52 | 0.52 | 4.91 | 1.59 |
| S 13 | I asked for assistance with my daily problems. | 0.56 | 0.79 | −0.53 | 0.58 | 0.54 | 4.94 | 1.66 |
| C 14 | I acknowledged faults and misbehavior. | 0.49 | 0.45 | −0.93 | 0.51 | 0.56 | 4.05 | 1.64 |
| C 9 | I confessed things that I had done wrong. | 0.55 | 0.42 | −0.92 | 0.48 | 0.53 | 3.97 | 1.65 |
| C 5 | I admitted inappropriate thoughts, feelings, and behaviors. | 0.50 | 0.42 | −0.91 | 0.54 | 0.51 | 4.03 | 1.65 |
| R 11 | I opened myself up to God for insight into my problems. | 0.36 | 0.44 | −0.55 | 0.91 | 0.58 | 4.11 | 1.75 |
| R 7 | I tried to be receptive to wisdom and guidance. | 0.54 | 0.33 | −0.49 | 0.86 | 0.66 | 4.11 | 1.72 |
| R 3 | I tried to be open to receiving new understanding of my problems. | 0.31 | 0.47 | −0.54 | 0.83 | 0.59 | 4.04 | 1.66 |
| A 10 | I praised God. | 0.59 | 0.38 | −0.60 | 0.61 | 0.93 | 4.08 | 1.71 |
| A 4 | I worshiped God. | 0.51 | 0.42 | −0.55 | 0.61 | 0.92 | 4.11 | 1.72 |
| A 15 | I devoted time to honoring the positive qualities of God. | 0.45 | 0.37 | −0.46 | 0.58 | 0.92 | 3.90 | 1.67 |
| Model | n | χ2 | df | TLI | CFI | NFI | SRMR | RMSEA |
|---|---|---|---|---|---|---|---|---|
| 1. Unidimensional | 357 | 833.64 | 90 | 0.816 | 0.842 | 0.827 | 0.060 | 0.152 |
| 2. Two dimensions (Relational, Instrumental) | 357 | 627.64 | 89 | 0.870 | 0.886 | 0.870 | 0.050 | 0.130 |
| 3. Two dimensions (Positive, Negative) | 357 | 608.98 | 89 | 0.870 | 0.890 | 0.873 | 0.051 | 0.128 |
| 4. Three dimensions (Positive Relational, Negative Relational, Instrumental) | 357 | 404.30 | 87 | 0.918 | 0.932 | 0.916 | 0.040 | 0.101 |
| 5. Five dimensions (Laird et al. 2004) | 357 | 306.49 | 80 | 0.937 | 0.952 | 0.936 | 0.035 | 0.089 |
| Models | χ2 | df | p | RMSEA | SRMR | CFI | ΔRMSEA | ΔSRMR | ΔCFI |
|---|---|---|---|---|---|---|---|---|---|
| Configural | 339.02 | 156 | 0.001 | 0.057 | 0.034 | 0.962 | |||
| Metric | 355.86 | 166 | 0.001 | 0.057 | 0.038 | 0.960 | 0.000 | 0.004 | 0.002 |
| Scalar | 383.82 | 181 | 0.001 | 0.056 | 0.039 | 0.957 | 0.001 | 0.001 | 0.003 |
| Variable | 1 | 2 | 3 | 4 | 5 | 6 | 7 | 8 | 9 | 10 | 11 | 12 |
|---|---|---|---|---|---|---|---|---|---|---|---|---|
| 1 OR | — | |||||||||||
| 2 NOR | 0.75 *** | — | ||||||||||
| 3 IR | 0.74 *** | 0.75 *** | — | |||||||||
| 4 God | 0.73 *** | 0.69 *** | 0.84 *** | — | ||||||||
| 5 Leadership | 0.61 *** | 0.56 *** | 0.59 *** | 0.60 *** | — | |||||||
| 6 Congregational | 0.48 *** | 0.46 *** | 0.47 *** | 0.47 *** | 0.56 *** | — | ||||||
| 7 Disclosure | 0.67 *** | 0.70 *** | 0.77 *** | 0.80 *** | 0.52 *** | 0.48 *** | — | |||||
| 8 Thanksgiving | 0.59 *** | 0.63 *** | 0.72 *** | 0.71 *** | 0.45 *** | 0.42 *** | 0.68 *** | — | ||||
| 9 Supplication | 0.59 *** | 0.59 *** | 0.65 *** | 0.69 *** | 0.37 *** | 0.37 *** | 0.70 *** | 0.75 *** | — | |||
| 10 Confession | 0.54 *** | 0.56 *** | 0.61 *** | 0.60 *** | 0.39 *** | 0.40 *** | 0.59 *** | 0.72 *** | 0.70 *** | — | ||
| 11 Reception | 0.57 *** | 0.60 *** | 0.68 *** | 0.67 *** | 0.45 *** | 0.42 *** | 0.66 *** | 0.75 *** | 0.74 *** | 0.75 *** | — | |
| 12 Adoration | 0.62 *** | 0.61 *** | 0.72 *** | 0.70 *** | 0.53 *** | 0.42 *** | 0.63 *** | 0.81 *** | 0.67 *** | 0.75 *** | 0.78 *** | — |
| M | 3.93 | 3.21 | 3.27 | 3.58 | 2.84 | 3.53 | 3.32 | 3.71 | 3.97 | 3.21 | 3.35 | 3.17 |
| SD | 1.52 | 1.87 | 1.20 | 1.12 | 1.00 | 0.83 | 0.09 | 1.83 | 1.84 | 1.65 | 1.66 | 1.70 |
| Alpha | — | — | 0.89 | 0.96 | 0.93 | 0.90 | 0.90 | 0.95 | 0.94 | 0.94 | 0.90 | 0.94 |
| Variable | 1 | 2 | 3 | 4 | 5 | 6 | 7 | 8 | 9 | 10 | |
|---|---|---|---|---|---|---|---|---|---|---|---|
| 1 | SWLS | — | |||||||||
| 2 | RWB | 0.25 *** | — | ||||||||
| 3 | EWB | 0.72 *** | 0.36 *** | — | |||||||
| 4 | DBR-SIS | −0.33 *** | 0.02 | −0.45 *** | — | ||||||
| 5 | BSD | −0.45 *** | −0.01 | −0.55 *** | 0.59 *** | — | |||||
| 6 | Thanksgiving | 0.26 *** | 0.73 *** | 0.29 *** | 0.07 | 0.03 | — | ||||
| 7 | Supplication | 0.18 *** | 0.73 *** | 0.23 *** | 0.11 * | 0.04 | 0.84 *** | — | |||
| 8 | Confession | 0.17 *** | 0.63 *** | 0.21 *** | 0.09 | 0.06 | 0.81 *** | 0.75 *** | — | ||
| 9 | Reception | 0.19 *** | 0.69 *** | 0.24 *** | 0.11 * | 0.04 | 0.83 *** | 0.77 *** | 0.80 *** | — | |
| 10 | Adoration | 0.27 *** | 0.75 *** | 0.28 *** | 0.03 | 0.03 | 0.81 *** | 0.72 *** | 0.78 *** | 0.81 *** | — |
| M | 3.97 | 3.59 | 3.93 | 4.79 | 24.64 | 3.35 | 3.59 | 3.13 | 3.03 | 2.89 | |
| SD | 1.10 | 1.25 | 0.89 | 2.20 | 8.30 | 1.84 | 1.95 | 1.76 | 1.64 | 1.77 | |
| Alpha | 0.79 | 0.93 | 0.88 | 0.79 | 0.68 | 0.94 | 0.94 | 0.94 | 0.89 | 0.95 | |
Publisher’s Note: MDPI stays neutral with regard to jurisdictional claims in published maps and institutional affiliations. |
© 2022 by the authors. Licensee MDPI, Basel, Switzerland. This article is an open access article distributed under the terms and conditions of the Creative Commons Attribution (CC BY) license (https://creativecommons.org/licenses/by/4.0/).
Share and Cite
Zarzycka, B.; Krok, D.; Tomaka, K.; Rybarski, R. Multidimensional Prayer Inventory: Psychometric Properties and Clinical Applications. Religions 2022, 13, 79. https://doi.org/10.3390/rel13010079
Zarzycka B, Krok D, Tomaka K, Rybarski R. Multidimensional Prayer Inventory: Psychometric Properties and Clinical Applications. Religions. 2022; 13(1):79. https://doi.org/10.3390/rel13010079
Chicago/Turabian StyleZarzycka, Beata, Dariusz Krok, Kamil Tomaka, and Radosław Rybarski. 2022. "Multidimensional Prayer Inventory: Psychometric Properties and Clinical Applications" Religions 13, no. 1: 79. https://doi.org/10.3390/rel13010079
APA StyleZarzycka, B., Krok, D., Tomaka, K., & Rybarski, R. (2022). Multidimensional Prayer Inventory: Psychometric Properties and Clinical Applications. Religions, 13(1), 79. https://doi.org/10.3390/rel13010079

