Research on Operation Safety of Offshore Wind Farms
Abstract
:1. Introduction
2. Methodology
3. Infrastructure Risks
3.1. Fault Tree for Infrastructure Risk
3.2. Risk Index of the Basic Events
3.3. Risk Assessment
- Second-order minimum cut sets: {cA11, cA17}, {cA10, cA17}, {cA8, cA17}, {cA15, cA17}, {cA6, cA17}, {cA13, cA17}, {cA7, cA17}, {cA9, cA17}, {cA1, cA17}, {cA3, cA17}, {cA11, cA18}, {cA2, cA17}, {cA14, cA17}, {cA12, cA17}, {cA10, cA18}, {cA8, cA18}, {cA15, cA18}, {cA6, cA18}, {cA13, cA18}, {cA7, cA18}, {cA9, cA18}, {cA1, cA18}, {cA3, cA18}, {cA2, cA18}, {cA14, cA18}, {cA12, cA18}, {cA11, cA16}, {cA10, cA16}, {cA8, cA16}, {cA15, cA16}, {cA6, cA16}, {cA13, cA16}, {cA7, cA16}, {cA9, cA16}, {cA1, cA16}, {cA3, cA16}, {cA2, cA16}, {cA14, cA16}, {cA12, cA16};
- Third-order minimum cut sets: {cA4, cA5, cA17}, {cA4, cA5, cA18}, {cA4, cA5, cA16}.
- Third-order minimum cut sets: {cB1, cB2, cB4}, {cB1, cB2, cB8}, {cB1, cB2, cB3}, {cB1, cB2, cB7}, {cB1, cB2, cB6}, {cB1, cB2, cB5}.
4. Equipment and Personnel Risk
4.1. Fault Tree for the Equipment Failure and Personnel Injury
4.2. Risk Index of the Basic Events
4.3. Risk Assessment
- Third-order minimum cut sets: {f1, f8, f17}, {f1, f6, f17}, {f1, f8, f18}, {f1, f2, f17}, {f1, f9, f17}, {f1, f10, f17}, {f1, f13, f17}, {f1, f6, f18}, {f1, f2, f18}, {f1, f14,f17}, {f1, f9, f18}, {f1, f5, f17}, {f1, f10, f18}, {f1, f13, f18}, {f1, f7, f17}, {f1, f3, f17}, {f1, f14, f18}, {f1, f5, f18}, {f1, f15, f17}, {f1, f4, f17}, {f1, f7, f18}, {f1, f3, f18}, {f1, f15, f18}, {f1, f4, f18}, {f1, f16, f17}, {f1, f16, f18};
- Fourth-order minimum cut sets: {f1, f11, f12, f17}, {f1, f11, f12, f18}.
- Second-order minimum cut sets: {l1, l13}, {l1, l7}, {l2, l13}, {l2, l7}, {l1, l12}, {l2, l12}, {l1, l8}, {l2, l8}, {l1, l9}, {l2, l9}, {l4, l13}, {l4, l7}, {l1, l14}, {l2, l14}, {l1, l6}, {l4, l12}, {l2, l6}, {l5, l13}, {l4, l8}, {l1, l11}, {l5, l7}, {l2, l11}, {l4, l9}, {l1, l10}, {l5, l12}, {l2, l10}, {l5, l8}, {l3, l13}, {l3, l7}, {l4, l14}, {l5, l9}, {l3, l12}, {l4, l6}, {l3, l8}, {l4, l11}, {l5, l14}, {l3, l9}, {l5, l6}, {l4, l10}, {l5, l11}, {l3, l14}, {l5, l10}, {l3, l6}, {l3, l11}, {l3, l10}.
- First-order minimum cut sets are as follows: {b10}, {b24}, {b9}, {b6}, {b7}, {b8}, {b23}, {b5}, {b2}, {b19}, {b1}, {b18}, {b4}, {b3}, {b25}, {b26}, {b27};
- Second-order minimum cut sets are {b12, b26}, {b12, b25}, {b22, b20}, {b12, b27}, {b13, b14}, {b11, b20}, {b13, b17}, {b21, b20}, {b13, b15}, {b13, b16}.
- First-order minimum cut set is as follows: {p1};
- Second-order minimum cut sets are as follows: {p12, p2}, {p15, p2}, {p5, p8}, {p12, p9}, {p14, p2}, {p13, p2}, {p5, p7}, {p11, p9}, {p6, p8}, {p12, p10}, {p4, p8}, {p6, p7}, {p11, p10}, {p4, p7}, {p3, p17}, {p3, p18}.
5. Navigation Risks of Wind Farm Waters
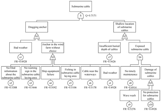
5.1. Fault Tree for Navigation Risk
5.2. Risk Index of the Basic Events
5.3. Risk Assessment
- Third-order minimum cut sets: { cC1, cC3, cC14}, { cC1, cC3, cC15}, { cC7, cC9, cC14}, { cC7, cC9, cC15}, { cC7, cC8, cC14}, { cC7, cC8, cC15}, { cC1, cC3, cC11}, { cC1, cC2, cC14}, { cC7, cC9, cC11}, { cC1, cC2, cC15}, { cC1, cC3, cC12}, { cC7, cC9, cC12}, { cC1, cC4, cC14}, { cC1, cC6, cC14}, { cC1, cC4, cC15}, { cC7, cC10, cC14}, { cC1, cC6, cC15}, { cC7, cC8, cC11}, {cC7, cC10, cC15}, {cC7, cC8, cC12}, {cC1, cC2, cC11}, {cC1, cC2, cC12}, {cC1, cC4, cC11}, { cC1, cC6, cC11}, {cC7, cC10, cC11}, {cC1, cC4, cC12}, {cC1, cC6, cC12}, {cC7, cC10, cC12}, {cC1, cC3, cC13}, { cC7, cC9, cC13}, {cC7, cC8, cC13}, {cC1, cC5, cC14}, {cC1, cC5, cC15}, {cC1, cC2, cC13}, {cC1, cC4, cC13}, {cC1, cC6, cC13}, {cC7, cC10, cC13}, {cC1, cC5, cC11}, {cC1, cC5, cC12}, {cC1, cC5, cC13}.
- Second-order minimum cut sets: {s3, s7}, {s2, s7}, {s6, s7}, {s5, s7}, {s4, s7}, {s1, s7};
- Third-order minimum cut sets: {s3, s8, s9}, {s2, s8, s9}, {s6, s8, s9}, {s5, s8, s9}, {s4, s8, s9}, {s3, s8, s10}, {s2, s8, s10}, {s1, s8, s9}, {s6, s8, s10}, {s5, s8, s10}, {s4, s8, s10}, {s1, s8, s10}.
6. Discussion
- (1)
- Collapse and corrosion are the main focuses of infrastructure risks of the offshore wind farm operation.
- (a)
- The top three risks for infrastructure collapse are gale, earthquake, and tide.
- (b)
- The top three risks for infrastructure corrosion are untimely overhauling, improper anti-corrosion measures, and salt spray.
- (2)
- Fire, lightning, blade failure, and personnel injury are the main events of equipment and personnel safety accidents.
- (a)
- The main causes of equipment fire are improper fire stopping methods, oil leakage, oily cotton, and other materials.
- (b)
- The main risks of lightning strikes are the high average number of thunderstorm days, poor contact between the flange of the tower and the electrode, and salt spray.
- (c)
- The main causes of turbine blade failure are the loose internal structure of the fan, brake failure, and imbalance impeller.
- (d)
- The main causes of personnel injury are working at height, misoperation, and live inspection.
- (3)
- Ship collisions and submarine cable accidents are the main navigation risks of offshore wind farms.
- (a)
- The risks of ship collisions are collision avoidance failure, bad weather, and customary routes in the wind farm.
- (b)
- The risks of submarine cable accidents are insufficient buried depth of cables, no timely maintenance, and wave wash.
- (1)
- Measures for infrastructure safety:
- (a)
- To reduce the risk of collapse, firstly, the design of the wind turbines should be well considered. Secondly, the manufacturing processes need to be improved. Thirdly, the qualified connection between the components should be guaranteed. Besides, periodic inspection and maintenance are indispensable.
- (b)
- To reduce the risk of corrosion, proper anti-corrosion measures for different parts of the turbines in different environments are needed. Moreover, corrosion monitoring and periodic maintenance should be well carried out.
- (2)
- Measures for equipment safety:
- (a)
- For fire prevention, fully functioning, maintenance, and inspection of the Fire Protection Systems are the keys. Refinements of related management regulations are also needed.
- (b)
- For lighting strikes, qualified and complete lighting protection devices are essential.
- (c)
- For blade failure, using proper blade design according to the wind farm location and environment is important. Keeping the smoothness of the surface of the blames is necessary to avoid flutter. Regular wind turbine inspections should be carefully conducted.
- (3)
- Measures for personal safety:
- (a)
- Improvement of the safety management systems and training to strengthen personnel safety awareness are needed.
- (b)
- Professional operation and maintenance ships should be equipped, and early warning systems and First Aid Center are also needed.
- (4)
- Measures for navigation safety:
- (a)
- Optimizing the planning and design before constructing the offshore wind farms is an efficient way to avoid significant impacts on existing navigation routes. Besides, competent traffic management is needed for efficient and safe navigation in and near wind farms.
- (b)
- The precautionary zones should be set where submarine cables lay. The placement of the submarine cables should be fielded in time. Besides, timely repairments are needed once any small faults occur.
7. Conclusions
Author Contributions
Funding
Institutional Review Board Statement
Informed Consent Statement
Data Availability Statement
Conflicts of Interest
Appendix A
| Event | Risk Factors | Ref. |
|---|---|---|
| Infrastructure risks | The failure of a primary steel member | [5] |
| Exposed to harsh and complex stresses (corrosion, physical loads, biological attack, and mechanical damage) | ||
| Environment (violent winds, large waves, temperature changes, infrared radiation, and ice and snow loads) | ||
| Collapse | Fractured bolts | [6] |
| Human factors (including both “ethical” failures and accidents) | ||
| Design flaws (many of which are often the result of unethical practices) | ||
| Material failures | ||
| Extreme conditions or environments | ||
| Collisions between vessels and offshore wind turbines | [19] | |
| Scouring | [20] | |
| Corrosion | Unsuitable constructive design | [3] |
| Coating failure (coating deterioration) and corrosion (metal loss) | ||
| Mechanical loading | ||
| Stability and function of the steel structures of offshore wind constructions | ||
| The mechanical variables include: loading frequency, stress intensity factor, loading waveform, load interaction effects (variable amplitude loading), residual/mean stresses, material type and geometry | [4] | |
| The metallurgical variables are microstructure and material composition, mechanical properties, heat treatment, etc. | ||
| The environmental variables include: temperature, pH, level of cathodic protection, coating type, oxygen concentration, etc. | ||
| Oxygen and humidity | [5] | |
| Site-specific factors (water temperature, salinity, chlorinity, water depth, and current speed) | ||
| The structures have long-term exposure to humidity with high salinity | ||
| Intensive influence of UV light | ||
| Wave action | ||
| Bird droppings | ||
| Mechanical load (e.g., ice drifts or floating objects) | ||
| Irregular inspection intervals | ||
| Maintenance and repair costs | ||
| Design life | ||
| Chemical attack | ||
| Abrasive action of waves and other substances in suspension (ice drift or floating objects) | ||
| The attack of microorganisms | ||
| Fire | Equipment and ignition source concentration | [7] |
| All offshore wind turbines are unattended | ||
| Wind turbine electrical equipment failure | ||
| Overload | ||
| Short circuit | ||
| Grounding fault | ||
| Technical defects | ||
| Improper selection of electrical and electronic components | ||
| Bolt loosening leads to high contact resistance | ||
| Excessive exposure to humidity, salt fog, and other environmental conditions | ||
| Limited operating experience | ||
| Lightning | Thunderstorm activity | [8] |
| The topographical conditions | ||
| The height of the wind turbines | ||
| The number of tall structures around | ||
| Blade failure | Lightning | [4] |
| Lightning strikes | [8] | |
| Strong winds | ||
| Large waves | ||
| Maintenance crew and spare parts cannot reach the wind farm immediately | ||
| Lightning | ||
| Fatigue cracks | [10] | |
| Environmental condition such as the free corrosion conditions | ||
| Loading conditions | ||
| Microstructure | ||
| Welding procedure | ||
| Residual stresses | ||
| Personnel injury | Noise | [9] |
| Sleeping troubles and poorer sleep quality | ||
| Poor air quality | ||
| Collision | External environment (wind, wave, tide, current, foggy) | [11] |
| Navigational failure (watchkeeping, radar, voyage planning, mechanical, breakdown, etc.) | ||
| Ship (traffic, size and type, mode of operation, etc.) | ||
| Collision mitigation measures (ARPA, SBV, RACON, rotation of platform, tug boat assistance, anchoring failure, etc.) | ||
| Offshore platform (geographical location, type, size, age, etc.) | ||
| Offshore wind farm is close to the traffic lanes for commercial and passenger ships | [12] | |
| Maneuvering and drifting collisions | ||
| Ship categories | [14] | |
| Minimum passing distance | ||
| Season and day/night time | ||
| Courses | ||
| Submarine cable | Caused by fishing or emergency anchoring by ships | [13] |
| Ships that are in an emergency may take immediate anchoring | ||
| Shipping activities in water depths lower than 200 m | ||
| Seawater corrosion | ||
| Seafloor sediment | ||
| Failure in wind turbine systems | High/low wind | [14] |
| Installation defects | ||
| Calibration error | ||
| Aging | ||
| Environmental shocks | ||
| Manufacturing and material defect | ||
| Connection fault | ||
| Corrosion | ||
| Icing | ||
| Maintenance errors | ||
| Overload | ||
| Fatigue | ||
| Lightning strike | ||
| Mechanical overload | ||
| Insulation failure | ||
| Insufficient lubrication | ||
| Software failure |
Appendix B






References
- Reimers, B.; Özdirik, B.; Kaltschmitt, M. Greenhouse gas emissions from electricity generated by offshore wind farms. Renew. Energy 2014, 72, 428–438. [Google Scholar] [CrossRef]
- G+ Global Offshore Wind Health and Safety Organisation. Available online: https://www.gplusoffshorewind.com/ (accessed on 25 June 2020).
- Momber, A. Quantitative performance assessment of corrosion protection systems for offshore wind power transmission platforms. Renew. Energy 2016, 94, 314–327. [Google Scholar] [CrossRef]
- Adedipe, O.; Brennan, F.; Kolios, A. Review of corrosion fatigue in offshore structures: Present status and challenges in the offshore wind sector. Renew. Sustain. Energy Rev. 2016, 61, 141–154. [Google Scholar] [CrossRef]
- Price, S.J.; Figueira, R.B. Corrosion Protection Systems and Fatigue Corrosion in Offshore Wind Structures: Current Status and Future Perspectives. Coatings 2017, 7, 25. [Google Scholar] [CrossRef]
- Chou, J.-S.; Tu, W.-T. Failure analysis and risk management of a collapsed large wind turbine tower. Eng. Fail. Anal. 2011, 18, 295–313. [Google Scholar] [CrossRef]
- Xing, H.; Liu, Q.-A.; Zheng, Q.-G.; Wang, Y.-X. Study on risk analysis and protection of electrical fire for offshore wind turbines. Renew. Energy Resour. 2013, 109–113. [Google Scholar]
- Becerra, M.; Long, M.; Schulz, W.; Thottappillil, R. On the estimation of the lightning incidence to offshore wind farms. Electr. Power Syst. Res. 2018, 157, 211–226. [Google Scholar] [CrossRef]
- Garrido, M.V.; Mette, J.; Mache, S.; Harth, V.; Preisser, A.M. Sleep quality of offshore wind farm workers in the German exclusive economic zone: A cross-sectional study. BMJ Open 2018, 8, e024006. [Google Scholar] [CrossRef] [Green Version]
- Chao, H.; Hu, B.; Xie, K.; Tai, H.-M.; Yan, J.; Li, Y. A Sequential MCMC Model for Reliability Evaluation of Offshore Wind Farms Considering Severe Weather Conditions. IEEE Access 2019, 7, 132552–132562. [Google Scholar] [CrossRef]
- Mujeeb-Ahmed, M.; Seo, J.K.; Paik, J.K. Probabilistic approach for collision risk analysis of powered vessel with offshore platforms. Ocean Eng. 2018, 151, 206–221. [Google Scholar] [CrossRef]
- Bela, A.; Le Sourne, H.; Buldgen, L.; Rigo, P. Ship collision analysis on offshore wind turbine monopile foundations. Mar. Struct. 2017, 51, 220–241. [Google Scholar] [CrossRef]
- Jiang, D.; Wu, B.; Yang, X.; van Gelder, P. A fuzzy evidential reasoning based approach for submarine power cable routing selection for offshore wind farms. Ocean Eng. 2019, 193, 106616. [Google Scholar] [CrossRef]
- Shafiee, M.; Dinmohammadi, F. An FMEA-Based Risk Assessment Approach for Wind Turbine Systems: A Comparative Study of Onshore and Offshore. Energies 2014, 7, 619–642. [Google Scholar] [CrossRef] [Green Version]
- Marugán, A.P.; Márquez, F.P.G.; Pérez, J.M.P. Optimal Maintenance Management of Offshore Wind Farms. Energies 2016, 9, 46. [Google Scholar] [CrossRef] [Green Version]
- Chen, W.-M.; Kim, H.; Yamaguchi, H. Renewable energy in eastern Asia: Renewable energy policy review and comparative SWOT analysis for promoting renewable energy in Japan, South Korea, and Taiwan. Energy Policy 2014, 74, 319–329. [Google Scholar] [CrossRef]
- Sinha, Y.; Steel, J.A. Failure Prognostic Schemes and Database Design of a Software Tool for Efficient Management of Wind Turbine Maintenance. Wind. Eng. 2015, 39, 453–477. [Google Scholar] [CrossRef]
- Wu, W.-S.; Yang, C.-F.; Chang, J.-C.; Château, P.-A.; Chang, Y.-C. Risk assessment by integrating interpretive structural modeling and Bayesian network, case of offshore pipeline project. Reliab. Eng. Syst. Saf. 2015, 142, 515–524. [Google Scholar] [CrossRef]
- Yu, Q.; Liu, K.; Chang, C.-H.; Yang, Z. Realising advanced risk assessment of vessel traffic flows near offshore wind farms. Reliab. Eng. Syst. Saf. 2020, 203, 107086. [Google Scholar] [CrossRef]
- Fazeres-Ferradosa, T.; Taveira-Pinto, F.; Romão, X.; Vanem, E.; Reis, M.; Das Neves, L. Probabilistic design and reliability analysis of scour protections for offshore windfarms. Eng. Fail. Anal. 2018, 91, 291–305. [Google Scholar] [CrossRef]
- Lee, Y.-S.; Choi, B.-L.; Lee, J.H.; Kim, S.Y.; Han, S. Reliability-based design optimization of monopile transition piece for offshore wind turbine system. Renew. Energy 2014, 71, 729–741. [Google Scholar] [CrossRef]
- Yang, H.; Zhu, Y.; Lu, Q.; Zhang, J. Dynamic reliability based design optimization of the tripod sub-structure of offshore wind turbines. Renew. Energy 2015, 78, 16–25. [Google Scholar] [CrossRef]
- Elsayed, A.E. Reliability Engineering, 2nd ed.; John Wiley & Sons, Inc.: Hoboken, NJ, USA, 2012. [Google Scholar]

















| Number | Risk Factor | Risk Index |
|---|---|---|
| cA1 | Tight deadlines | 0.5104 |
| cA2 | Unsafe construction | 0.491 |
| cA3 | Imperfect maintenance | 0.5004 |
| cA4 | Ship that lose stability | 0.523 |
| cA5 | Ship that is anchored near the wind turbine | 0.423 |
| cA6 | Inappropriate parameter settings for anti-lift of pile foundation | 0.529 |
| cA7 | Inappropriate parameter settings for anti-overturning | 0.5278 |
| cA8 | Unreasonable structure design | 0.5416 |
| cA9 | Loose bolts | 0.5184 |
| cA10 | Insufficient bolt strength | 0.548 |
| cA11 | Insufficient load bearing capacity of the foundation | 0.5926 |
| cA12 | Inaccurate hydrographic survey | 0.4682 |
| cA13 | Inaccurate geological survey | 0.528 |
| cA14 | Inappropriate corrosion prevention methods | 0.4756 |
| cA15 | No corrosion prevention methods for the infrastructure | 0.5408 |
| cA16 | Tide | 0.3402 |
| cA17 | Gale | 0.5312 |
| cA18 | Earthquake | 0.4462 |
| Number | Risk Factor | Risk Index |
|---|---|---|
| cB1 | Untimely overhauling | 0.5146 |
| cB2 | Improper anti-corrosion measures | 0.539 |
| cB3 | Improper equipment selection | 0.423 |
| cB4 | Salt spray | 0.5384 |
| cB5 | Tide | 0.3702 |
| cB6 | Marine organisms attached to the equipment structure | 0.39 |
| cB7 | Scouring | 0.4012 |
| cB8 | Metal structure of steel | 0.4416 |
| Number | Risk Factor | Risk Index |
|---|---|---|
| f1 | Improper fire stopping methods | 0.4756 |
| f2 | Lightning strike | 0.5272 |
| f3 | Improper electrical operation | 0.4698 |
| f4 | Mechanical damage to electrical devices | 0.457 |
| f5 | Salt spray corrosion | 0.484 |
| f6 | Overload | 0.5292 |
| f7 | Vulnerabilities in device’s manufacturing | 0.4728 |
| f8 | Violation of safety regulations | 0.5586 |
| f9 | Improper selection and installation of electrical devices | 0.5166 |
| f10 | Irrational design of electrical circuit | 0.5066 |
| f11 | Welding | 0.475 |
| f12 | Small space | 0.5052 |
| f13 | Overspeed | 0.5052 |
| f14 | Mechanical friction | 0.4904 |
| f15 | Increases in Electrical Contact Resistance | 0.4572 |
| f16 | Poor ventilation | 0.4074 |
| f17 | Oil leakage | 0.483 |
| f18 | Oily cotton and other materials | 0.4582 |
| Number | Risk Factor | Risk Index |
|---|---|---|
| l1 | High average number of thunderstorm days | 0.4704 |
| l2 | Poor contact between the flange of the tower and the electrode | 0.4658 |
| l3 | Large device sizes | 0.3926 |
| l4 | Salt spray | 0.4276 |
| l5 | Widespread use and exposure of composite materials | 0.4106 |
| l6 | No regular inspection of lightning protection facilities | 0.4898 |
| l7 | Unreliable conductive pathway | 0.5494 |
| l8 | Unqualified grounding resistance | 0.527 |
| l9 | Limited thermal capacity of the grounding devices | 0.5182 |
| l10 | Problems in grounding grid construction | 0.4678 |
| l11 | Local corrosion of grounding devices | 0.4768 |
| l12 | Poor design of lightning rod | 0.5388 |
| l13 | Wrong location of the lightning rod | 0.5526 |
| l14 | Errors in design of equalizing network | 0.4966 |
| Number | Risk Factor | Risk Index |
|---|---|---|
| b1 | Hyperthermic environment | 0.446 |
| b2 | Effect of chemical medium | 0.4826 |
| b3 | Ultraviolet irradiation | 0.3534 |
| b4 | Erosion by atmospheric particles | 0.4448 |
| b5 | Corrosion by salt spray | 0.4866 |
| b6 | Defects in blade design | 0.538 |
| b7 | Immature manufacturing processes | 0.5206 |
| b8 | Inexperienced manufacturers | 0.5194 |
| b9 | Imbalance impeller | 0.5578 |
| b10 | Loose internal structure of fan | 0.6132 |
| b11 | Gale | 0.506 |
| b12 | No timely repair | 0.5778 |
| b13 | Lightning | 0.4728 |
| b14 | Unqualified grounding resistance | 0.4774 |
| b15 | High humidity blade surface | 0.4326 |
| b16 | Decrease in blade insulation | 0.425 |
| b17 | Cracks in the connection between lightning attractor and blade | 0.4718 |
| b18 | Erosion by particles | 0.4458 |
| b19 | Erosion by water vapor | 0.4792 |
| b20 | Invasion of impurities such as particulate matter | 0.4458 |
| b21 | Fatigue | 0.4798 |
| b22 | Long service time of fan | 0.5264 |
| b23 | Over-power operation | 0.5052 |
| b24 | Brake failure | 0.5758 |
| b25 | Oil spilling | 0.4686 |
| b26 | Crack | 0.541 |
| b27 | Fouling on the surface of blades | 0.4006 |
| Number | Risk Factor | Risk Index |
|---|---|---|
| p1 | Noise | 0.404 |
| p2 | Working at height | 0.5532 |
| p3 | Landing and leaving the fan | 0.4786 |
| p4 | Residual charge inline | 0.486 |
| p5 | Wrong operation of the power switch | 0.5514 |
| p6 | Lightning strike | 0.4948 |
| p7 | Live inspection | 0.5352 |
| p8 | Misoperation | 0.5694 |
| p9 | Poor mechanical parts assembly | 0.5414 |
| p10 | Mechanical equipment | 0.4886 |
| p11 | Improper personnel protection equipment | 0.5344 |
| p12 | Violation of the operation procedure | 0.5744 |
| p13 | Fracture of protection safety rod | 0.5472 |
| p14 | Wrong fixed position of safety ropes | 0.5582 |
| p15 | Improper use of protection devices | 0.5708 |
| p16 | No professional operation and maintenance ships | 0.5286 |
| p17 | Maneuvering error | 0.4866 |
| Number | Risk Factor | Risk Index |
|---|---|---|
| cC1 | Collision avoidance failure | 0.5044 |
| cC2 | Lack of lookout | 0.5308 |
| cC3 | Low visibility | 0.568 |
| cC4 | Operation error | 0.5174 |
| cC5 | Electromagnetic interference from wind farms | 0.4544 |
| cC6 | Failure of navigation equipment | 0.5156 |
| cC7 | Bad weather | 0.5448 |
| cC8 | Mooring system failure | 0.5028 |
| cC9 | Steering failure | 0.5186 |
| cC10 | Propeller failure | 0.4774 |
| cC11 | Improper anti-collision facilities of fan foundation | 0.5456 |
| cC12 | No effective reminder in the late period of the collision avoidance process | 0.5366 |
| cC13 | Failure in remote monitoring | 0.4828 |
| cC14 | Customary routes in the wind farm | 0.5774 |
| cC15 | Equipment near the waterways | 0.5748 |
| Number | Risk Factor | Risk Index |
|---|---|---|
| s1 | Bad weather | 0.4928 |
| s2 | No filed information about the submarine cable | 0.5388 |
| s3 | No warning sign in the submarine cable laying area | 0.5446 |
| s4 | Ship equipment failure | 0.5092 |
| s5 | Fishing in submarine cable laying area | 0.5106 |
| s6 | Cable near the waterways | 0.5178 |
| s7 | Insufficient buried depth of cables | 0.5626 |
| s8 | No timely maintenance | 0.4914 |
| s9 | Wave wash | 0.5276 |
| s10 | No protection for submarine cables | 0.4126 |
Publisher’s Note: MDPI stays neutral with regard to jurisdictional claims in published maps and institutional affiliations. |
© 2021 by the authors. Licensee MDPI, Basel, Switzerland. This article is an open access article distributed under the terms and conditions of the Creative Commons Attribution (CC BY) license (https://creativecommons.org/licenses/by/4.0/).
Share and Cite
Mou, J.; Jia, X.; Chen, P.; Chen, L. Research on Operation Safety of Offshore Wind Farms. J. Mar. Sci. Eng. 2021, 9, 881. https://doi.org/10.3390/jmse9080881
Mou J, Jia X, Chen P, Chen L. Research on Operation Safety of Offshore Wind Farms. Journal of Marine Science and Engineering. 2021; 9(8):881. https://doi.org/10.3390/jmse9080881
Chicago/Turabian StyleMou, Junmin, Xuefei Jia, Pengfei Chen, and Linying Chen. 2021. "Research on Operation Safety of Offshore Wind Farms" Journal of Marine Science and Engineering 9, no. 8: 881. https://doi.org/10.3390/jmse9080881
APA StyleMou, J., Jia, X., Chen, P., & Chen, L. (2021). Research on Operation Safety of Offshore Wind Farms. Journal of Marine Science and Engineering, 9(8), 881. https://doi.org/10.3390/jmse9080881

