A Regional Operational Model for the North East Atlantic: Model Configuration and Validation
Abstract
1. Introduction
Objectives of the Study
2. Model Design and Implementation
2.1. Lateral Boundary Conditions
2.2. Surface Boundary Conditions
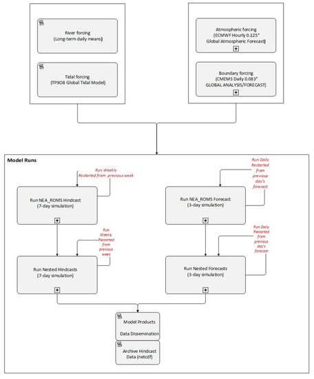
2.3. Operational Setup
2.4. Observations Data and Methods of Analysis
3. Validation of NEA_ROMS Results against Observations
3.1. Comparison between NEA_ROMS and ODYSSEA SST during the Simulation Period
3.2. Validation of NEA_ROMS Sea Surface Height against Tide Gauge Stations
3.3. Validation of NEA_ROMS with ARGO Floats Temperature and Salinity Profiles
3.4. Validation of NEA_ROMS with CTDs Temperature and Salinity Profiles
3.5. Validation of NEA_ROMS with GEKCO Surface Data
4. The Irish Coast Current (ICC)
5. Conclusions and Further Discussion
Author Contributions
Funding
Acknowledgments
Conflicts of Interest
References
- McCartney, M.S.; Mauritzen, C.M. On the origin of the warm inflow to the Nordic Seas. Prog. Oceanogr. 2001, 51, 125–214. [Google Scholar] [CrossRef]
- Holliday, N.P.; Pollard, R.T.; Read, J.F.; Leach, H. Water mass properties and fluxes in the Rockall Trough, 1975–1998. Deep Sea Res. 2000, 47, 1303–1332. [Google Scholar] [CrossRef]
- Holliday, N.P.; Bacon, S.; Cunningham, S.A.; Gary, S.F.; Karstensen, J.; King, B.A.; Li, F.; Mcdonagh, E.L. Subpolar North Atlantic Overturning and Gyre-Scale Circulation in the summers of 2014 and 2016. J. Geophys. Res. Ocean. 2018, 123, 4538–4559. [Google Scholar] [CrossRef]
- Pingree, R.D.; Le Cann, B. 1989. Celtic and Armorican slope and shelf residual currents. Prog. Oceanogr. 1989, 23, 303–338. [Google Scholar] [CrossRef]
- Turrell, W.R.; Jorge da Silva, A.; Mohn, C.; Griffiths, C.; Lavin, A.; Svendsen, E.; White, M. A Quasi-Synoptic Survey of the European Continental Shelf Edge during the SEFOS Project; ICES CM 1995, 1995/C:10; Hydrography Committee: Copenhagen, Denmark, 1995. [Google Scholar]
- Pingree, R.D.; Sinha, B.; New, A.L.; Waddington, I.; Head, R.N.; Nechvolodov, L.V. Will deep subtropical ring ‘Storm Physalia’ cross the Mid Atlantic Ridge and reach America? Mar. Biol. Assoc. UK 1996, 76, 553–567. [Google Scholar] [CrossRef]
- Huthnance, J.M.; Holt, J.T.; Wakelin, S.L. Deep ocean exchange with west-European shelf seas. Ocean Sci. 2009, 5, 621–634. [Google Scholar] [CrossRef]
- Huang, W.G.; Cracknell, A.P.; Vaughan, R.A.; Davies, P.A. A satellite and field view of the Irish Shelf Front. Cont. Shelf Res. 1991, 11, 543–562. [Google Scholar] [CrossRef]
- McCarthy, T.K.; Frankiewicz, P.; Cullen, P.; Blaszkowski, M.; O’Connor, W.; Doherty, D. Long term effects of hydropower installations and associated river regulation on River Shannon eel populations: Mitigation and management. Hydrobiologia 2008, 609, 109–124. [Google Scholar] [CrossRef]
- Brown, J.; Carillo, L.; Fernand, L.; Horsburgh, K.J.; Hill, A.E.; Young, E.F. Observations of the physical structure and seasonal jet-like circulation of the Celtic Sea and St. George’s Channel of the Irish Sea. Cont. Shelf Res. 2003, 23, 533–561. [Google Scholar] [CrossRef]
- Fernand, L.; Nolan, G.D.; Raine, R.; Chambers, C.E.; Dye, S.R.; White, M.; Brown, J. The Irish coastal current: A seasonal jet-like circulation. Cont. Shelf Res. 2006, 26, 1775–1793. [Google Scholar] [CrossRef]
- Hill, A.E.; Simpson, J.H. Low frequency variability of the Scottish Coastal Current induced by alongshore pressure gradients. Estuar. Coast. Shelf Sci. 1988, 27, 163–180. [Google Scholar] [CrossRef]
- Pinardi, N.; Allen, I.; Demirov, E.; De Mey, P.; Korres, G.; Lascratos, A.; Le Traon, P.Y.; Maillard, C.; Manzella, G.; Tziavos, C. Mediterranean Forecasting System: First Phase of Implementation (1998–2001). J. Ann. Geophys. 2003, 21, 1–21. [Google Scholar] [CrossRef]
- Holt, M.; Li, Z.; Osborne, J. Real time forecast modeling for the NW European Shelf Seas. In Building the European Capacity in Operational Oceanography; Elsevier Oceanography Series; Dahlin, H., Flemming, N.C., Nittis, K., Petersson, S.E., Eds.; Elsevier Science: Amsterdam, The Netherlands, 2003; Volume 69, pp. 484–489. [Google Scholar]
- Cure, M.; Lyons, K.; Nolan, G. Operational Forecasting in the IBIROOS Region. In Proceedings of the Adjoint Modeling and Applications, La Jolla, CA, USA, 24–26 October 2005. [Google Scholar]
- Elliott, A.; Hartnett, M.; O’Riain, G.; Dollard, B. The PRISM Project: Predictive Irish Sea Models; Final Report; Catchment to Coast Research Centre University of Wales Aberystwyth and Bangor Ceredigion: Cardiff, UK, 2007. [Google Scholar]
- Siddorn, J.R.; Allen, J.I.; Blackford, J.C.; Gilbert, F.J.; Holt, J.T.; Holt, M.W.; Osborne, J.P.; Proctor, R.; Mills, D.K. Modelling the hydrodynamics and ecosystem of the North-West European continental shelf for operational oceanography. Mar. Syst. 2007, 65, 417–429. [Google Scholar] [CrossRef]
- Kordzadze, A.A.; Demetrashvili, D.I. Operational forecast of hydrophysical fields in the Georgian Black Sea coastal zone within the ECOOP. Ocean Sci. 2011, 7, 793–803. [Google Scholar] [CrossRef]
- Korotaev, G.K.; Oguz, T.; Dorofeyev, V.L.; Demyshev, S.G.; Kubryakov, A.I.; Ratner, Y.B. Development of Black Sea nowcasting and forecasting system. Ocean Sci. 2011, 7, 629–649. [Google Scholar] [CrossRef]
- Stanev, E.V.; Schulz-Stellenfleth, J.; Staneva, J.; Grayek, S.; Seemann, J.; Petersen, W. Coastal observing and forecasting system for the German Bight estimates of hydrophysical states. Ocean Sci. 2011, 7, 569–583. [Google Scholar] [CrossRef]
- Zhuang, S.Y.; Fu, W.W.; She, J. A pre-operational three dimensional variational data assimilation system in the North/Baltic Sea. Ocean Sci. 2011, 7, 771–781. [Google Scholar] [CrossRef]
- Mateus, M.; Riflet, G.; Chambel, P.; Fernandes, L.; Fernandes, R.; Juliano, M.; Campuzano, F.; de Pablo, H.; Neves, R. An operational model for the West Iberian coast: Products and services. Ocean Sci. 2012, 8, 713–732. [Google Scholar] [CrossRef]
- Siddorn, J.R.; Furner, R. An analytical stretching function that combines the best attributes of geopotential and terrain-following vertical coordinates. Ocean Model. 2013, 66, 1–13. [Google Scholar] [CrossRef]
- Dabrowski, T.; Lyons, K.; Berry, A.; Cusack, C.; Nolan, G. An operational biogeochemical model of the North-East Atlantic: Model description and skill assessment. J. Mar. Syst. 2014, 129, 350–367. [Google Scholar] [CrossRef]
- Danabasoglu, G.; Yeager, S.G.; Bailey, D.; Behrens, E.; Bentsen, M.; Bi, D.; Biastoch, A.; Böning, C.; Bozec, A.; Canuto, V.M.; et al. North Atlantic simulations in Coordinated Ocean-ice Reference Experiments phase II (CORE-II). Part I: Mean states. Ocean Model. 2014, 73, 76–107. [Google Scholar] [CrossRef]
- Storkey, D.; Blaker, A.T.; Mathiot, P.; Megann, A.; Aksenov, Y.; Blockley, E.W.; Calvert, D.; Graham, T.; Hewitt, H.T.; Hyder, P.; et al. UK Global Ocean GO6 and GO7: A traceable hierarchy of model resolutions. Geosci. Model Dev. 2018, 11, 3187–3213. [Google Scholar] [CrossRef]
- Gutknecht, E.; Reffray, G.; Mignot, A.; Dabrowski, T.; Sotillo, M.G. Modelling the marine ecosystem of Iberia–Biscay–Ireland (IBI) European waters for CMEMS operational applications. Ocean Sci. 2019, 15, 1489–1516. [Google Scholar] [CrossRef]
- Fennel, K.; Wilkin, J.; Levin, L.; Moisan, J.; O’Reilly, J.; Haidvogel, D. Nitrogen cycling in the Middle Atlantic Bight: Results from a three-dimensional model and implications for the North Atlantic nitrogen budget. Glob. Biogeochem. Cycles 2006, 20, GB3007. [Google Scholar] [CrossRef]
- O’Dea, E.J.; Arnold, A.K.; Edwards, K.P.; Furner, R.; Hyder, P.; Martin, M.J.; Siddorn, J.R.; Storkey, D.; While, J.; Holt, J.T.; et al. An operational ocean forecast system incorporating NEMO and SST data assimilation for the tidally driven European North-West shelf. Oper. Oceanogr. 2012, 5, 3–17. [Google Scholar] [CrossRef]
- Sotillo, M.G.; Cailleau, S.; Lorente, P.; Levier, B.; Aznar, R.; Reffray, G.; Amo-Baladrón, A.; Chanut, J.; Benkiran, M.; Alvarez-Fanjul, E. The My Ocean IBI Ocean Forecast and Reanalysis Systems: Operational products and roadmap to the future Copernicus Service. Oper. Oceanogr. 2015, 8, 63–79. [Google Scholar] [CrossRef]
- Guihou, K.; Polton, J.; Wakelin, S.; O’Dea, E.; Holt, J. Kilometric Scale modeling of the North West European Shelf Seas: Exploring the spatial and temporal variability of internal tides. Geophys. Res. 2017, 123, 688–707. [Google Scholar] [CrossRef]
- Graham, J.A.; O’Dea, E.; Holt, J.; Polton, J.; Hewitt, H.T.; Furner, R.; Guihou, K.; Brereton, A.; Arnold, A.; Wakelin, S.; et al. AMM15: A new high-resolution NEMO configuration for operational simulation of the European north-west shelf. Geosci. Model Dev. 2018, 11, 681–696. [Google Scholar] [CrossRef]
- King, R.; While, J.; Martin, M.J.; Lea, D.J.; Lemieux-Dudon, B.; Waters, J.; O’Dea, E. Improving the initialisation of the Met Office operational shelf-seas model. Ocean Model. 2018, 130, 1–14. [Google Scholar] [CrossRef]
- Tinker, J.; Krijnen, J.; Wood, R.; Barciela, R.; Dye, S.R. What are the prospects for seasonal prediction of the marine environment of the North-west European Shelf? Ocean Sci. 2018, 14, 887–909. [Google Scholar] [CrossRef]
- Tonani, M.; Sykes, P.; King, R.R.; McConnell, N.; Péquignet, A.C.; O’Dea, E.; Graham, J.A.; Polton, J.; Siddorn, J. The impact of a new high-resolution ocean model on the Met Office North-West European Shelf forecasting system. Ocean Sci. 2019, 15, 1133–1158. [Google Scholar] [CrossRef]
- Ghantous, M.; Ayoub, N.; De Mey-Frémaux, P.; Vervatis, V.; Marsaleix, P. Ensemble Downscaling of a Regional Ocean Model. Ocean Model. 2020, 145, 101511. [Google Scholar] [CrossRef]
- Haidvogel, D.B.; Arango, H.; Budgell, W.P.; Cornuelle, B.D.; Curchitser, E.; Di Lorenzo, E.; Fennel, K.; Geyer, W.R.; Hermann, A.J.; Lanerolle, L.; et al. Ocean forecasting in terrain-following coordinates: Formulation and skill assessment of the Regional Ocean Modeling System. Comput. Phys. 2008, 227, 3595–3624. [Google Scholar] [CrossRef]
- Chiggiato, J.; Oddo, P. Operational ocean models in the Adriatic Sea: A skill assessment. Ocean Sci. 2008, 4, 61–71. [Google Scholar] [CrossRef]
- Chao, Y.; Li, Z.; Farrara, J.; McWilliams, J.C.; Bellingham, J.; Capet, X.; Chavez, F.; Choi, J.K.; Davis, R.; Doyle, J.; et al. Development, implementation and evaluation of a data-assimilative ocean forecasting system off the central California coast. Deep Sea Res. II 2009, 56, 100–126. [Google Scholar] [CrossRef]
- Wilkin, J.; Zhang, W.G.; Cahill, B.; Chant, R.C. Integrating coastal models and observations for studies of ocean dynamics, observing systems and forecasting. In Operational Oceanography in the 21st Century; Schiller, A., Brassington, G., Eds.; Springer: Dordrecht, The Netherlands, 2011; pp. 487–512. [Google Scholar] [CrossRef]
- Shchepetkin, A.F.; McWilliams, J.C. The Regional Ocean Modeling System: A split-explicit, free-surface, topography following coordinates ocean model. Ocean Model. 2005, 9, 347–404. [Google Scholar] [CrossRef]
- Large, W.G.; McWilliams, J.C.; Doney, S.C. Oceanic vertical mixing: A review and a model with a nonlocal boundary layer parameterization. Rev. Geophys. 1994, 32, 363–403. [Google Scholar] [CrossRef]
- Shchepetkin, A.F.; McWilliams, J.C. A method for Computing Horizontal Pressure-Gradient Force in an Oceanic Model with a Non- Aligned Vertical Coordinate. Geophys. Res. 2003, 108, 3090. [Google Scholar] [CrossRef]
- Keen, T.R.; Glenn, S.M. Factors influencing hindcast skill for modelling shallow water currents during Hurricane Andrew. J. Atmos. Ocean. Technol. 1998, 15, 221–236. [Google Scholar] [CrossRef]
- Keen, T.R.; Glenn, S.M. Shallow water currents during Hurricane Andrew. J. Geophys. Res. 1999, 104, 23443–23458. [Google Scholar] [CrossRef]
- Allahdadi, M.N.; Li, C. Numerical Simulation of Louisiana Shelf Circulation under Hurricane Katrina. J. Coast. Res. 2017, 34, 67–80. [Google Scholar] [CrossRef]
- Allahdadi, M.N.; Li, C. Effect of Stratification on Current Hydrodynamics over the Louisiana shelf during Hurricane Katrina. Water Sci. Eng. 2017, 10, 154–165. [Google Scholar] [CrossRef]
- Margolin, L.; Smolarkiewicz, P.K. Antidiffusive velocities for multipass donor cell advection. Siam J. Sci. Comput. 1988, 20, 907–929. [Google Scholar] [CrossRef]
- Madec, G.; the NEMO team. NEMO Ocean Engine, Note du Pôle de Modélisation 27; Institut Pierre-Simon Laplace (IPSL): Paris, France, 2008; ISSN 1288–1619. [Google Scholar]
- Brown, J.; Joyce, A.E.; Aldridge, J.N.; Young, E.F.; Fernand, L.; Gurbutt, P.A. Further Identification and Acquisition of Bathymetric Data for Irish Sea Modelling; DETR research contract CW075; 1999. Available online: https://www.bodc.ac.uk/resources/products/data/external_products/celtic_seas/documents/bathy_doc.pdf (accessed on 28 August 2020).
- Haney, R.L. On the pressure gradient force over steep bathymetry in sigma coordinates ocean models. Phys. Oceanogr. 1991, 21, 610–619. [Google Scholar] [CrossRef]
- Shapiro, R. Linear filtering. Math. Comput. 1975, 29, 1094–1097. [Google Scholar] [CrossRef]
- Flather, R.A. A tidal model of the northwest European continental shelf. Mem. Soc. R. Sci. Liege 1976, 6, 141–164. [Google Scholar]
- Shchepetkin, A.; McWilliams, J. Quasi-monotone advection schemes based on explicit locally adaptive dissipation. Mon. Weather Rev. 1998, 126, 1541–1580. [Google Scholar] [CrossRef]
- Marchesiello, P.; McWilliams, J.C.; Shchepetkin, A. Open boundary conditions for long term integration of regional oceanic models. Ocean Model. 2001, 3, 1–20. [Google Scholar] [CrossRef]
- Egbert, G.D.; Erofeeva, S.Y. Efficient inverse modeling of barotropic ocean tides. Atmos. Ocean. Technol. 2002, 19, 183–204. [Google Scholar] [CrossRef]
- Chapman, D.C. Numerical treatment of cross-shelf open boundaries in a barotropic coastal ocean model. Phys. Oceanogr. 1985, 15, 1060–1075. [Google Scholar] [CrossRef]
- Zavatarelli, M.; Pinardi, N.; Kourafalou, V.H.; Maggiore, A. Diagnostic and prognostic model studies of the Adriatic Sea circulation. Seasonal variability. Geophys. Res. 2002, 107, 3004. [Google Scholar] [CrossRef]
- Nagy, H.; Di-Lorenzo, E.; El-Gindy, E. The Impact of Climate Change on Circulation Patterns in the Eastern Mediterranean Sea Upper Layer Using Med-ROMS Model. Prog. Oceanogr. 2019, 175, 244. [Google Scholar] [CrossRef]
- Hellerman, S.; Rosenstein, M. Normal monthly wind stress over the world ocean with error estimates. Phys. Oceanogr. 1983, 13, 1093–1104. [Google Scholar] [CrossRef]
- Beron-Vera, F.J.; Ochoa, J.; Ripa, P. A note on the boundary conditions for salt and freshwater balances. Ocean Model. 1999, 1, 111–118. [Google Scholar] [CrossRef]
- Pawlowicz, R.; Beardsley, B.; Lentz, S. Classical tidal harmonic analysis including error estimates in MATLAB using T_TIDE. Comput. Geosci. 2002, 28, 929–937. [Google Scholar] [CrossRef]
- Flather, R.A.; Williams, J.A. Climate change effects on the storm surge: Methodologies and results. In Climate Scenarios for Water-Related and Coastal Impact; ECLAT-2 Workshop Report; Beersma, J., Agnew, M., Viner, D., Hulme, M., Eds.; CRU: Norwich, UK, 2000; pp. 66–78. [Google Scholar]
- Argo. Argo float data and metadata from Global Data Assembly Centre (Argo GDAC). SEANOE 2020. [Google Scholar] [CrossRef]
- Roemmich, D.; Johnson, G.C.; Riser, S.; Davis, R.; Gilson, J.; Owens, W.B.; Garzoli, S.L.; Schmid, C.; Ignaszewski, M. The Argo program observing the global ocean with profiling floats. Oceanography 2009, 22, 34–43. [Google Scholar] [CrossRef]
- Lumpkin, R.; Centurioni, L.; Perez, R. Fulfilling observing system implementation requirements with the global drifter array. Atmos. Ocean. Technol. 2016, 33, 685–695. [Google Scholar] [CrossRef]
- Gasparin, F.; Guinehut, S.; Mao, C.; Mirouze, I.; Rémy, E.; King, R.R.; Hamon, M.; Reid, R.; Storto, A.; Le Traon, P.Y.; et al. Requirements for an Integrated in situ Atlantic Ocean Observing System From Coordinated Observing System Simulation Experiments. Front. Mar. Sci. 2019, 6, 83. [Google Scholar] [CrossRef]
- Sudre, J.; Maes, C.; Garçon, V. On the global estimates of geostrophic and Ekman surface currents. Limnol. Oceanogr. Fluids Environ. 2013, 3, 21–39. [Google Scholar] [CrossRef]
- Ubelmann, C.; Klein, P.; Fu, L.L. Dynamic interpolation of sea surface height and potential applications for future high-resolution altimetry mapping. J. Atmos. Ocean. Technol. 2015, 32, 177–184. [Google Scholar] [CrossRef]
- Penduff, T.; Barnier, B.; Dewar, W.K.; O’Brien, J.J. Dynamical response of the oceanic eddy field to the North Atlantic Oscillation: A model-data comparison. J. Phys. Oceanogr. 2004, 34, 2615–2629. [Google Scholar] [CrossRef]
- Tonani, M.; Pinardi, N.; Fratianni, C.; Pistoia, J.; Dobricic, S.; Pensieri, S.; Alfonso, M.; Nittis, K. Mediterranean Forecasting System: Forecast andanalysis assessment through skill score. Ocean Sci. 2009, 5, 649–660. [Google Scholar] [CrossRef]
- Pettenuzzo, D.; Large, W.G.; Pinardi, N. On the corrections of ERA-40 surface flux products consistent with the Mediterranean heat and water budgets and the connection between basins surface total heat flux and NAO. Geophys. Res. 2010, 115, C06022. [Google Scholar] [CrossRef]
- Nagy, H.; Elgindy, A.; Pinardi, N.; Zavatarelli, M.; Oddo, P. A nested pre-operational model for the Egyptian shelf zone: Model configuration and validation/calibration. Dyn. Atmos. Ocean. 2017, 80, 75–96. [Google Scholar] [CrossRef]
- Allahdad, M.A.; He, R.; Neary, V.S. Predicting ocean waves along the US east coast during energetic winter storms: Sensitivity to whitecapping parameterizations. Ocean Sci. 2019, 15, 691–715. [Google Scholar] [CrossRef]
- Aijaz, S.; Ghantous, M.; Babanin, A.V.; Ginis, I.; Thomas, B.; Wake, G. Nonbreaking wave-induced mixing in upper ocean during tropical cyclones using coupled hurricane-ocean-wave modeling. J. Geophys. Res. Ocean. 2017, 122, 3939–3963. [Google Scholar] [CrossRef]
- Mungall, J.C.H.; Matthews, J.B. The M2 tide of the Irish Sea: Hourly configurations of the sea surface and of the depth-mean currents. Estuar. Coast. Mar. Sci. 1978, 6, 55–74. [Google Scholar] [CrossRef]
- Robinson, I.S. The tidal dynamics of the Irish and Celtic Seas. Geophys. J. Int. 1979, 56, 159–197. [Google Scholar] [CrossRef]
- O’Rourke, F.; Boyle, F.; Reynolds, A. Tidal energy update. Appl. Energy 2009, 87, 398–409. [Google Scholar] [CrossRef]
- O’Rourke, F.; Boyle, F.; Reynolds, A. Tidal current energy resource assessment in Ireland: Current status and future update. Renew. Sustain. Energy Rev. 2010, 14, 3206–3212. [Google Scholar] [CrossRef]
- Pugh, D.T. Tidal amphidrome movement and energy dissipation in the Irish Sea. Geophys. J. Int. 1981, 67, 515–527. [Google Scholar] [CrossRef]
- McGrath, T.; Nolan, G.; McGovern, E. Chemical characteristics of water masses in the Rockall Trough. Deep Sea Res. I Oceanogr. Res. Pap. 2011, 61, 57–73. [Google Scholar] [CrossRef]
- Lozier, M.S.; Stewart, N.M. On the temporally varying northward penetration of Mediterranean Overflow Water and eastward penetration of Labrador Sea Water. J. Phys. Oceanogr. 2008, 38, 2097–2103. [Google Scholar] [CrossRef]
- McCartney, M.S.; Talley, L.D. The subpolar mode water of the North Atlantic Ocean. J. Phys. Oceanogr. 1982, 12, 1169–1188. [Google Scholar] [CrossRef]
- Pickart, R.S.; Spall, M.A. Impact of Labrador Sea convection on the North Atlantic meridional overturning circulation. J. Phys. Oceanogr. 2007, 37, 2207–2227. [Google Scholar] [CrossRef]
- LeBel, D.A.; Smethie, W.M.; Rhein, M.; Kieke, D.; Fine, R.A.; Bullister, J.L.; Min, D.H.; Roether, W.; Weiss, R.F.; Andrié, C.; et al. The formation rate of North Atlantic Deep Water and eighteen degree water calculate from CFC-11 inventories observed during WOCE. Deep Sea Res. I 2008, 55, 891–910. [Google Scholar] [CrossRef]
- Xu, X.; Rhines, P.B.; Chassignet, E.P. On mapping the diapycnal water mass transformation of the upper North Atlantic Ocean. J. Phys. Oceanogr. 2018, 48, 2233–2258. [Google Scholar] [CrossRef]
- Lellouche, J.M.; Greiner, E.; Le Galloudec, O.; Garric, G.; Regnier, C.; Drevillon, M.; Benkiran, M.; Testut, C.E.; Bourdalle-Badie, R.; Gasparin, F.; et al. Recent updates to the Copernicus Marine Service global ocean monitoring and forecasting real-time 1/12° high-resolution system. Ocean Sci. 2018, 14, 1093–1126. [Google Scholar] [CrossRef]
- Graham, J.; Rosser, J.P.; O’dea, E.; Hewitt, H.T. Resolving the Shelf Break Exchange around the European Northwest Shelf. Geophys. Res. Lett. 2018, 45, 12–386. [Google Scholar] [CrossRef]
- Dobricic, S.; Pinardi, N.; Adani, M.; Tonani, M.; Fratianni, C.; Bonazzi, A.; Fernandez, V. Daily oceanographic analyses by Mediterranean Forecasting System at the basin scale. Ocean Sci. 2007, 3, 149–157. [Google Scholar] [CrossRef]
- Tonani, M.; Pinardi, N.; Dobricic, S.; Pujol, I.; Fratianni, C. A high resolution free surface model on the Mediterranean sea. J. Ocean Sci. 2008, 4, 1–14. [Google Scholar] [CrossRef]
- Nolan, G.D.; Lyons, K. Ocean climate variability on the western Irish Shelf, an emerging time series. In Proceedings of the ICES Annual Science Conference, Gothenburg, Sweden, 9–12 September 2006; p. 28. [Google Scholar]
- Xing, J.; Davies, A.M. The influence of shelf edge flows and wind upon the circulation on the Malin Shelf and in the Irish Sea. Cont. Shelf Res. 2001, 21, 21–45. [Google Scholar] [CrossRef]
- Lynch, D.R.; Smith, K.W.; Cahill, B. Seasonal mean circulation on the Irish shelf—A model-generated climatology. Cont. Shelf Res. 2004, 24, 2215–2244. [Google Scholar] [CrossRef]
- Porter, M.; Dale, A.C.; Jones, S.; Siemering, B.; Inall, M.E. Cross-slope flow in the Atlantic Inflow Current driven by the on-shelf deflection of a slope current. Deep Sea Res. Part I 2018, 140, 173–185. [Google Scholar] [CrossRef]











| Country | River Name | Mean Annual Discharge (m3/s) | River Salinity |
|---|---|---|---|
| Ireland | Shannon_Maigue | 195.57 | 0 |
| Erne | 96.72 | 0 | |
| Corrib | 101.87 | 0 | |
| Barrow-Nore-Suir_Anner | 130.87 | 0 | |
| Boyne | 37.63 | 0 | |
| Blackwater | 55.72 | 0 | |
| Moy | 56.16 | 0 | |
| Slaney | 31.83 | 0 | |
| Liffey | 10.93 | 0 | |
| Lee | 27.03 | 0 | |
| Feale_Galey | 26.16 | 0 | |
| Bandon | 15.00 | 0 | |
| Great Britain | Severn_Wye | 179.53 | 0 |
| Eden_Annan | 81.34 | 0 | |
| Ribble | 32.96 | 0 | |
| Tywi | 39.33 | 0 | |
| Dee | 31.03 | 0 | |
| Lune | 35.36 | 0 | |
| Tamar | 22.39 | 0 | |
| Teifi | 28.60 | 0 | |
| Taw_Torridge | 33.74 | 0 | |
| Derwent | 26.01 | 0 | |
| Leven | 43.82 | 0 | |
| Exe | 16.02 | 0 | |
| France | Blavet | 29.05 | 0 |
| Loire | 873.49 | 0 | |
| Seine | 579.11 | 0 | |
| Dordogne_Garonne | 730.72 | 0 | |
| Adour | 44.82 | 0 |
| Tidal Constituent | Gauge | NEA_ROMS | |||
|---|---|---|---|---|---|
| Amp | Phase | Amp | Phase | ||
| Aranmore | M2 | 1.22 | 161 | 1.29 | 156 |
| S2 | 0.44 | 194 | 0.46 | 189 | |
| N2 | 0.25 | 139 | 0.26 | 135 | |
| K1 | 0.12 | 154 | 0.14 | 142 | |
| O1 | 0.08 | 359 | 0.08 | 5 | |
| Q1 | 0.03 | 299 | 0.03 | 292 | |
| Ballycotton | M2 | 1.42 | 148 | 1.26 | 146 |
| S2 | 0.44 | 193 | 0.41 | 190 | |
| N2 | 0.26 | 128 | 0.23 | 128 | |
| K1 | 0.02 | 178 | 0.02 | 178 | |
| O1 | 0.03 | 35 | 0.02 | 55 | |
| Q1 | 0.01 | 340 | 0.01 | 348 | |
| Ballyglass | M2 | 1.16 | 158 | 1.21 | 152 |
| S2 | 0.41 | 191 | 0.43 | 185 | |
| N2 | 0.23 | 136 | 0.25 | 131 | |
| K1 | 0.14 | 122 | 0.16 | 116 | |
| O1 | 0.09 | 337 | 0.08 | 342 | |
| Q1 | 0.03 | 277 | 0.03 | 268 | |
| Castletownbere | M2 | 1.12 | 131 | 1.09 | 124 |
| S2 | 0.36 | 161 | 0.36 | 155 | |
| N2 | 0.23 | 108 | 0.22 | 101 | |
| K1 | 0.04 | 50 | 0.05 | 49 | |
| O1 | 0.01 | 279 | 0.02 | 277 | |
| Q1 | <0.01 | 185 | <0.01 | 184 | |
| Dunmore East | M2 | 1.38 | 150 | 1.20 | 150 |
| S2 | 0.45 | 199 | 0.43 | 198 | |
| N2 | 0.25 | 133 | 0.22 | 136 | |
| K1 | 0.04 | 178 | 0.04 | 177 | |
| O1 | 0.04 | 29 | 0.03 | 49 | |
| Q1 | 0.01 | 344 | 0.01 | 341 | |
| Galway | M2 | 1.57 | 141 | 1.64 | 137 |
| S2 | 0.55 | 172 | 0.58 | 170 | |
| N2 | 0.32 | 119 | 0.34 | 117 | |
| K1 | 0.09 | 76 | 0.10 | 79 | |
| O1 | 0.06 | 311 | 0.05 | 311 | |
| Q1 | 0.02 | 261 | 0.02 | 243 | |
| Howth | M2 | 1.44 | 325 | 1.39 | 318 |
| S2 | 0.41 | 357 | 0.41 | 349 | |
| N2 | 0.28 | 297 | 0.28 | 289 | |
| K1 | 0.10 | 198 | 0.11 | 187 | |
| O1 | 0.08 | 37 | 0.07 | 54 | |
| Q1 | 0.03 | 343 | 0.03 | 340 | |
| Malin Head | M2 | 1.12 | 178 | 1.19 | 172 |
| S2 | 0.42 | 206 | 0.44 | 201 | |
| N2 | 0.23 | 156 | 0.26 | 151 | |
| K1 | 0.09 | 167 | 0.11 | 154 | |
| O1 | 0.07 | 7 | 0.07 | 18 | |
| Q1 | 0.03 | 310 | 0.03 | 306 | |
| Tide Gauge Station | NEA_ROMS Bias (m) | NEA_ROMS RMSE (m) |
|---|---|---|
| Aranmore | 0 | 0.14 |
| Ballycotton | 0 | 0.16 |
| Ballyglass | −0.01 | 0.14 |
| Castletownbere | 0 | 0.14 |
| Dunmore East | 0.01 | 0.17 |
| Galway | 0 | 0.15 |
| Howth | 0 | 0.15 |
| Malin Head | 0.01 | 0.15 |
© 2020 by the authors. Licensee MDPI, Basel, Switzerland. This article is an open access article distributed under the terms and conditions of the Creative Commons Attribution (CC BY) license (http://creativecommons.org/licenses/by/4.0/).
Share and Cite
Nagy, H.; Lyons, K.; Nolan, G.; Cure, M.; Dabrowski, T. A Regional Operational Model for the North East Atlantic: Model Configuration and Validation. J. Mar. Sci. Eng. 2020, 8, 673. https://doi.org/10.3390/jmse8090673
Nagy H, Lyons K, Nolan G, Cure M, Dabrowski T. A Regional Operational Model for the North East Atlantic: Model Configuration and Validation. Journal of Marine Science and Engineering. 2020; 8(9):673. https://doi.org/10.3390/jmse8090673
Chicago/Turabian StyleNagy, Hazem, Kieran Lyons, Glenn Nolan, Marcel Cure, and Tomasz Dabrowski. 2020. "A Regional Operational Model for the North East Atlantic: Model Configuration and Validation" Journal of Marine Science and Engineering 8, no. 9: 673. https://doi.org/10.3390/jmse8090673
APA StyleNagy, H., Lyons, K., Nolan, G., Cure, M., & Dabrowski, T. (2020). A Regional Operational Model for the North East Atlantic: Model Configuration and Validation. Journal of Marine Science and Engineering, 8(9), 673. https://doi.org/10.3390/jmse8090673

