The Optimization Process for Seaside Operations at Medium-Sized Container Terminals with a Multi-Quay Layout
Abstract
1. Introduction
2. Literature Overview
2.1. General Problem Survey Papers
2.2. Berth Allocation and Crane Allocation as Isolated Problems in Related Papers
2.3. Integrated Solutions
2.4. Papers Where a Multi-Quay or Multi-Terminal Environment Is Considered
3. Problem Description and Methodology
3.1. Problem Description
- The availability of quay cranes (number of QCs to be assigned);
- Transport demand (number of containers);
- The distribution of containers across the ships’ holds/bays, or stowage plan;
- Crane production and utilization factor.
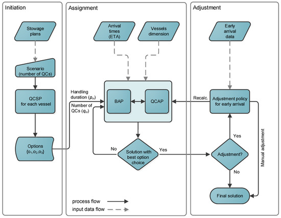
3.2. Methodology
4. Model Formulation
4.1. Assumptions
- Berths are divided into segments and marked from the outer to the inner side of the quay;
- Vessels are always berthed with a bow on the outer side of the quay;
- All berths are available, there are no depth restrictions;
- There are no priority vessels, all vessels have the same priority;
- Safety distances between the ships are ignored or may be incorporated into ships’ length;
- Maneuvering time and preparation times are considered as constant and are integrated with waiting and processing times;
- The number of assigned cranes is constant during the handling process;
- The allocated crane can be moved to another task (bay) before the previous one is completed;
- There is one terminal operator for both quays that offers the public service;
- There is a mutual agreement between the shipping company and the terminal operator where a policy for the port service exists.
4.2. Parameters and Variables
| Indices | |
| i, j | the index for vessels |
| k | the index for quays/terminals |
| t | the index for time windows |
| v | the index for scenarios |
| Sets | |
| V | set of vessels, V = {1, 2, …, n} |
| W | set of quays or terminals, W = {1, 2, …, m} |
| S | set of operational scenarios, S = {O1, O2, O3} |
| T | set of time windows, T = {1, 2, …, H} |
| Parameters | |
| ai | estimated time of arrival of the vessel i, . |
| li | length of the vessel i expressed in required berth positions, |
| ciw | unit cost of lost time due to waiting for free berth of the vessel i, |
| cie | unit cost of speed-up due to earlier arrival policy of the vessel i, |
| ωik | quay logistic cost coefficient for the vessel i if berthing at the quay k, , |
| WLk | length of the quay or terminal k, |
| QCk | number of quay cranes available at the quay/terminal k, |
| H | planning horizon |
| M | big integer number |
| Auxiliary variables | |
| piv | processing time or handling time of the vessel i in the scenario v, , |
| qiv | number of quay cranes assigned in the scenario v, , . |
| Decision variables | |
| bi | starting berth position of the vessel i, . |
| si | berthing time (start of handling operations) of the vessel i, |
| di | departure time of the vessel i, |
| wi | waiting time for free berth of the vessel i, |
| ei | time savings if earlier arrival is possible of the vessel i, |
| xik | set to 1 if vessel i is berthed on quay k, and 0 otherwise, , |
| yij | set to 1 if , and 0 if , |
| zij | set to 1 if , and 0 if |
| oiv | set to 1 if vessel i is processing according to scenario v, and 0 otherwise, , |
| rit | set to 1 if vessel i is processing in time windows t, and 0 otherwise, , |
| ritkv | set to 1 if vessel i is processing in time windows t at quay k according to scenario v, and 0 otherwise, , , , |
4.3. Objective Function
5. Experiment and Analysis of Results
5.1. Experiment Setup
- If increasing the number of cranes does not bring improvement in processing time, the corresponding scenario is excluded from the selection;
- If more than three scenarios are qualified, three of them with the best score (lower processing time) are selected;
- If there are less than three scenarios qualified, a dummy option with a big integer value for processing time is inserted to prevent it from being further considered as the option.
- Number of quays = 2;
- Number of cranes or each quay/terminal = 5;
- Length of each quay = 15;
- All unit costs = 1;
- Quay logistic cost coefficient = equal for both terminals = 1.
5.2. Results
5.3. Utilization Analysis
6. Conclusions
Author Contributions
Funding
Conflicts of Interest
Appendix A
| Vessel Arrivals | ||||||||||||
|---|---|---|---|---|---|---|---|---|---|---|---|---|
| Seed = 400 | Seed = 700 | |||||||||||
| λ = 3.2 | λ = 3.5 | λ = 3.2 | λ = 3.5 | Number of Cranes | Processing Time | |||||||
| n | a(1) | a(2) | a(3) | a(4) | l | opt1 | opt2 | opt3 | opt1 | opt2 | opt3 | TEU |
| 1 | 12 | 11 | 6 | 6 | 5 | 2 | 3 | 4 | 16 | 11 | 10 | 874 |
| 2 | 26 | 24 | 8 | 8 | 6 | 1 | 2 | 3 | 43 | 22 | 16 | 1157 |
| 3 | 29 | 27 | 31 | 29 | 6 | 2 | 3 | 4 | 24 | 16 | 14 | 1310 |
| 4 | 38 | 35 | 34 | 32 | 3 | 1 | 2 | M | 9 | 7 | M | 229 |
| 5 | 39 | 36 | 39 | 37 | 4 | 1 | 2 | M | 24 | 13 | M | 648 |
| 6 | 39 | 36 | 40 | 38 | 4 | 1 | 2 | 3 | 22 | 11 | 9 | 598 |
| 7 | 45 | 41 | 50 | 47 | 4 | 1 | 2 | 3 | 28 | 14 | 11 | 741 |
| 8 | 51 | 47 | 51 | 48 | 4 | 1 | 2 | 3 | 22 | 11 | 10 | 589 |
| 9 | 70 | 64 | 65 | 61 | 5 | 2 | 3 | 4 | 15 | 10 | 9 | 792 |
| 10 | 71 | 65 | 66 | 62 | 6 | 1 | 2 | 3 | 46 | 23 | 19 | 1247 |
| 11 | 76 | 69 | 77 | 72 | 4 | 1 | 2 | M | 20 | 12 | M | 548 |
| 12 | 78 | 71 | 79 | 74 | 3 | 1 | M | M | 8 | M | M | 210 |
| 13 | 82 | 75 | 81 | 76 | 5 | 1 | 2 | 3 | 27 | 14 | 10 | 724 |
| 14 | 90 | 82 | 94 | 87 | 3 | 1 | 2 | M | 13 | 10 | M | 359 |
| 15 | 96 | 88 | 99 | 91 | 7 | 2 | 3 | 4 | 32 | 21 | 19 | 1706 |
| 16 | 98 | 89 | 101 | 93 | 6 | 2 | 3 | 4 | 28 | 19 | 17 | 1492 |
| 17 | 112 | 102 | 119 | 109 | 4 | 1 | 2 | 3 | 19 | 10 | 7 | 516 |
| 18 | 114 | 104 | 120 | 109 | 6 | 2 | 3 | 4 | 23 | 15 | 12 | 1228 |
| 19 | 115 | 104 | 132 | 120 | 5 | 1 | 2 | 3 | 29 | 15 | 14 | 791 |
| 20 | 118 | 107 | 151 | 137 | 7 | 3 | 4 | 5 | 25 | 19 | 17 | 2023 |
| 21 | 140 | 127 | 157 | 142 | 6 | 2 | 3 | 4 | 23 | 15 | 14 | 1221 |
| 22 | 140 | 127 | 166 | 150 | 6 | 2 | 3 | 4 | 21 | 14 | 13 | 1126 |
| 23 | 145 | 132 | 176 | 159 | 5 | 2 | 3 | 4 | 12 | 8 | 7 | 624 |
| 24 | 150 | 137 | 186 | 168 | 4 | 1 | 2 | 3 | 24 | 12 | 8 | 638 |
| 25 | 157 | 143 | 190 | 172 | 6 | 1 | 2 | 3 | 33 | 17 | 13 | 904 |
| 26 | 160 | 146 | 199 | 180 | 6 | 2 | 3 | 4 | 21 | 14 | 12 | 1123 |
| 27 | 163 | 149 | 200 | 181 | 7 | 2 | 3 | M | 26 | 20 | M | 1384 |
| 28 | 175 | 160 | 204 | 185 | 6 | 2 | 3 | M | 22 | 16 | M | 1185 |
| 29 | 178 | 162 | 206 | 187 | 4 | 1 | 2 | 3 | 19 | 10 | 8 | 518 |
| 30 | 218 | 199 | 207 | 188 | 4 | 1 | 2 | 3 | 25 | 13 | 10 | 680 |
| 31 | 222 | 202 | 209 | 190 | 6 | 2 | 3 | 4 | 23 | 16 | 14 | 1251 |
| 32 | 231 | 210 | 212 | 193 | 5 | 1 | 2 | 3 | 31 | 15 | 14 | 824 |
| 33 | 238 | 216 | 214 | 195 | 3 | 1 | 2 | M | 13 | 10 | M | 354 |
| 34 | 241 | 218 | 218 | 199 | 4 | 1 | 2 | 3 | 16 | 8 | 7 | 423 |
| 35 | 248 | 225 | 227 | 207 | 6 | 2 | 3 | 4 | 21 | 14 | 13 | 1113 |
| 36 | 250 | 227 | 228 | 208 | 6 | 2 | 3 | M | 24 | 19 | M | 1311 |
| 37 | 257 | 233 | 231 | 211 | 3 | 1 | 2 | M | 10 | 5 | M | 271 |
| 38 | 260 | 235 | 253 | 231 | 6 | 2 | 3 | 4 | 24 | 16 | 14 | 1293 |
| 39 | 269 | 243 | 269 | 246 | 5 | 2 | 3 | 4 | 13 | 9 | 7 | 719 |
| 40 | 277 | 250 | 271 | 248 | 6 | 2 | 3 | 4 | 22 | 15 | 13 | 1187 |
| 41 | 284 | 256 | 272 | 249 | 3 | 1 | 2 | M | 10 | 6 | M | 256 |
| 42 | 294 | 265 | 289 | 265 | 5 | 1 | 2 | 3 | 30 | 15 | 13 | 813 |
| 43 | 301 | 271 | 292 | 268 | 5 | 1 | 2 | 3 | 33 | 17 | 16 | 899 |
| 44 | 304 | 273 | 300 | 275 | 3 | 1 | 2 | M | 11 | 8 | M | 299 |
| 45 | 314 | 282 | 311 | 285 | 3 | 1 | 2 | M | 13 | 10 | M | 354 |
| 46 | 316 | 284 | 311 | 285 | 5 | 1 | 2 | 3 | 27 | 14 | 9 | 729 |
| 47 | 317 | 285 | 313 | 287 | 6 | 2 | 3 | 4 | 25 | 17 | 15 | 1335 |
| 48 | 323 | 291 | 322 | 295 | 4 | 1 | 2 | 3 | 23 | 11 | 10 | 604 |
| 49 | 330 | 297 | 327 | 300 | 3 | 1 | 2 | M | 11 | 6 | M | 295 |
| 50 | 341 | 307 | 327 | 300 | 6 | 1 | 2 | 3 | 42 | 21 | 18 | 1126 |
| 51 | 342 | 308 | 328 | 301 | 3 | 1 | 2 | M | 12 | 8 | M | 330 |
| 52 | 349 | 314 | 349 | 320 | 5 | 2 | 3 | 4 | 17 | 12 | 11 | 928 |
| 53 | 357 | 321 | 351 | 321 | 7 | 2 | 3 | M | 33 | 22 | M | 1768 |
| 54 | 364 | 327 | 353 | 323 | 4 | 1 | 2 | 3 | 24 | 12 | 10 | 647 |
| 55 | 370 | 332 | 363 | 332 | 3 | 1 | 2 | M | 13 | 8 | M | 348 |
| 56 | 383 | 344 | 365 | 334 | 3 | 1 | 2 | M | 7 | 5 | M | 188 |
| 57 | 384 | 345 | 377 | 345 | 5 | 1 | 2 | 3 | 24 | 12 | 8 | 638 |
| 58 | 386 | 347 | 394 | 361 | 3 | 1 | 2 | M | 12 | 7 | M | 324 |
| 59 | 398 | 358 | 396 | 363 | 5 | 1 | 2 | 3 | 38 | 19 | 13 | 1008 |
| 60 | 414 | 372 | 398 | 364 | 6 | 2 | 3 | 4 | 20 | 13 | 10 | 1048 |
| 61 | 417 | 375 | 419 | 384 | 5 | 1 | 2 | M | 28 | 14 | M | 745 |
| 62 | 429 | 386 | 420 | 385 | 5 | 1 | 2 | 3 | 28 | 14 | 13 | 750 |
| 63 | 453 | 408 | 423 | 388 | 3 | 1 | 2 | M | 12 | 9 | M | 329 |
| 64 | 455 | 410 | 433 | 397 | 4 | 1 | 2 | M | 17 | 12 | M | 454 |
| 65 | 457 | 411 | 458 | 420 | 6 | 1 | 2 | 3 | 44 | 22 | 16 | 1185 |
| 66 | 477 | 429 | 461 | 423 | 4 | 1 | 2 | M | 22 | 11 | M | 588 |
| 67 | 488 | 439 | 464 | 426 | 5 | 1 | 2 | 3 | 31 | 16 | 11 | 832 |
| 68 | 490 | 441 | 475 | 436 | 5 | 2 | 3 | 4 | 17 | 11 | 10 | 902 |
| 69 | 526 | 473 | 476 | 437 | 3 | 1 | 2 | M | 12 | 7 | M | 321 |
| 70 | 536 | 482 | 488 | 448 | 5 | 1 | 2 | 3 | 22 | 11 | 9 | 592 |
| 71 | 544 | 489 | 488 | 448 | 6 | 2 | 3 | 4 | 22 | 15 | 14 | 1165 |
| 72 | 546 | 491 | 498 | 457 | 5 | 1 | 2 | 3 | 35 | 18 | 14 | 935 |
| 73 | 560 | 504 | 524 | 481 | 6 | 2 | 3 | M | 25 | 21 | M | 1336 |
| 74 | 575 | 518 | 576 | 528 | 4 | 1 | 2 | 3 | 25 | 12 | 10 | 661 |
| 75 | 589 | 531 | 603 | 553 | 5 | 1 | 2 | 3 | 31 | 16 | 13 | 836 |
| 76 | 603 | 544 | 604 | 554 | 4 | 1 | 2 | 3 | 22 | 11 | 8 | 596 |
| 77 | 615 | 555 | 607 | 557 | 7 | 2 | 3 | 4 | 25 | 17 | 13 | 1357 |
| 78 | 616 | 556 | 607 | 557 | 4 | 1 | 2 | 3 | 20 | 10 | 9 | 543 |
| 79 | 619 | 558 | 630 | 578 | 5 | 1 | 2 | 3 | 37 | 18 | 13 | 986 |
| 80 | 627 | 566 | 638 | 585 | 5 | 1 | 2 | 3 | 40 | 20 | 14 | 1075 |
| 81 | 632 | 570 | 639 | 586 | 4 | 1 | 2 | 3 | 19 | 10 | 7 | 517 |
| 82 | 635 | 573 | 647 | 593 | 5 | 1 | 2 | 3 | 28 | 14 | 12 | 754 |
| 83 | 635 | 573 | 657 | 602 | 6 | 1 | 2 | 3 | 49 | 24 | 17 | 1309 |
| 84 | 645 | 582 | 675 | 618 | 5 | 2 | 3 | 4 | 18 | 12 | 11 | 980 |
| 85 | 650 | 587 | 689 | 631 | 6 | 2 | 3 | M | 26 | 25 | M | 1370 |
| 86 | 658 | 595 | 694 | 635 | 3 | 1 | 2 | M | 10 | 6 | M | 257 |
| 87 | 666 | 602 | 699 | 640 | 6 | 2 | 3 | M | 26 | 22 | M | 1387 |
| 88 | 678 | 613 | 701 | 641 | 3 | 1 | 2 | M | 12 | 7 | M | 315 |
| 89 | 705 | 638 | 702 | 642 | 6 | 2 | 3 | M | 26 | 17 | M | 1381 |
| 90 | 731 | 662 | 706 | 645 | 3 | 1 | 2 | M | 10 | 7 | M | 257 |
| 91 | 743 | 673 | 713 | 651 | 6 | 2 | 3 | 4 | 19 | 13 | 12 | 1026 |
| 92 | 761 | 689 | 715 | 653 | 6 | 1 | 2 | 3 | 46 | 23 | 16 | 1243 |
| 93 | 768 | 696 | 724 | 661 | 3 | 1 | 2 | M | 10 | 7 | M | 268 |
| 94 | 772 | 700 | 724 | 661 | 7 | 2 | 3 | M | 29 | 20 | M | 1535 |
| 95 | 784 | 711 | 725 | 662 | 3 | 1 | 2 | M | 10 | 9 | M | 270 |
| 96 | 791 | 718 | 740 | 676 | 4 | 1 | 2 | 3 | 19 | 10 | 9 | 514 |
| 97 | 795 | 722 | 748 | 683 | 3 | 1 | 2 | M | 10 | 8 | M | 278 |
| 98 | 796 | 723 | 753 | 688 | 5 | 1 | 2 | 3 | 37 | 18 | 17 | 984 |
| 99 | 797 | 724 | 761 | 695 | 5 | 1 | 2 | 3 | 28 | 14 | 9 | 738 |
| 100 | 825 | 750 | 771 | 704 | 5 | 2 | 3 | 4 | 15 | 10 | 8 | 823 |
| QC | 1 | 2 | 3 | 4 | 5 | |||||
|---|---|---|---|---|---|---|---|---|---|---|
| Full | Split | Full | Split | Full | Split | Full | Split | Full | Split | |
| 1 | 32.5 | 32.5 | 16.66 | 16.27 | 12.47 | 10.84 | 10.12 | 10.12 | 10.12 | 10.12 |
| 2 | 42.98 | 42.98 | 21.85 | 21.5 | 16.31 | 16.32 | 16.31 | 16.32 | 16.31 | 16.32 |
| 3 | 48.64 | 48.64 | 24.4 | 24.32 | 16.99 | 16.27 | 13.65 | 13.54 | 13.65 | 13.52 |
| 4 | 8.53 | 8.53 | 6.52 | 6.54 | 6.52 | 6.53 | 6.52 | 6.53 | 6.52 | 6.53 |
| 5 | 24.13 | 24.13 | 12.54 | 12.54 | 12.54 | 12.54 | 12.54 | 12.54 | 12.54 | 12.54 |
| 6 | 22.26 | 22.26 | 12.15 | 11.13 | 8.82 | 8.82 | 8.82 | 8.82 | 8.82 | 8.82 |
| 7 | 27.53 | 27.53 | 14.36 | 13.77 | 11.6 | 10.61 | 10.6 | 10.6 | 10.6 | 10.6 |
| 8 | 21.91 | 21.91 | 11.82 | 10.97 | 9.47 | 9.47 | 9.47 | 9.47 | 9.47 | 9.46 |
| 9 | 29.45 | 29.45 | 15.04 | 14.73 | 10.7 | 9.82 | 8.49 | 8.49 | 8.49 | 8.49 |
| 10 | 46.29 | 46.29 | 24.09 | 23.15 | 18.76 | 18.76 | 18.76 | 18.76 | 18.76 | 18.76 |
| 11 | 20.37 | 20.37 | 11.81 | 11.81 | 11.83 | 11.83 | 11.83 | 11.83 | 11.83 | 11.83 |
| 12 | 7.81 | 7.81 | 7.81 | 7.81 | 7.81 | 7.81 | 7.81 | 7.81 | 7.81 | 7.81 |
| 13 | 26.92 | 26.92 | 13.88 | 13.46 | 10.12 | 10.08 | 10.07 | 10.07 | 10.07 | 10.07 |
| 14 | 13.32 | 13.32 | 10.15 | 10.15 | 10.15 | 10.15 | 10.15 | 10.15 | 10.15 | 10.15 |
| 15 | 63.34 | 63.34 | 31.71 | 31.71 | 23.59 | 21.12 | 18.75 | 18.75 | 18.73 | 18.73 |
| 16 | 55.38 | 55.38 | 28.62 | 27.7 | 19.96 | 18.48 | 17.04 | 17.05 | 17.04 | 17.05 |
| 17 | 19.22 | 19.22 | 10.02 | 9.61 | 7.47 | 6.59 | 6.59 | 6.59 | 6.59 | 6.59 |
| 18 | 45.62 | 45.62 | 22.87 | 22.87 | 16.45 | 15.27 | 12.98 | 11.46 | 10.54 | 10.23 |
| 19 | 29.38 | 29.38 | 15.03 | 14.69 | 14.32 | 14.32 | 14.32 | 14.32 | 14.32 | 14.32 |
| 20 | 75.1 | 75.1 | 37.92 | 37.59 | 25.82 | 25.07 | 21.02 | 18.79 | 16.85 | 16.43 |
| 21 | 45.32 | 45.32 | 22.73 | 22.73 | 15.88 | 15.11 | 13.64 | 13.64 | 13.64 | 13.62 |
| 22 | 41.86 | 41.86 | 22.49 | 20.93 | 15.77 | 13.95 | 12.52 | 12.52 | 12.52 | 12.52 |
| 23 | 23.25 | 23.25 | 12.08 | 11.63 | 8.4 | 7.75 | 7.1 | 7.1 | 7.1 | 7.1 |
| 24 | 23.73 | 23.73 | 13.14 | 11.87 | 10.55 | 8.02 | 8.01 | 8.01 | 8.01 | 8.01 |
| 25 | 33.37 | 33.37 | 16.96 | 16.7 | 12.64 | 12.66 | 12.66 | 12.65 | 12.66 | 12.66 |
| 26 | 41.7 | 41.7 | 21.5 | 20.85 | 15.26 | 13.9 | 11.82 | 11.83 | 11.82 | 11.83 |
| 27 | 51.45 | 51.45 | 25.83 | 25.83 | 19.55 | 19.55 | 19.55 | 19.55 | 19.55 | 19.55 |
| 28 | 44.02 | 44.02 | 22.86 | 22.02 | 16.53 | 16.12 | 16.12 | 16.12 | 16.12 | 16.12 |
| 29 | 19.3 | 19.3 | 9.89 | 9.67 | 7.76 | 7.76 | 7.76 | 7.76 | 7.76 | 7.76 |
| 30 | 25.26 | 25.26 | 12.82 | 12.7 | 9.42 | 9.42 | 9.42 | 9.42 | 9.42 | 9.42 |
| 31 | 46.46 | 46.46 | 23.63 | 23.26 | 16.02 | 15.49 | 13.62 | 13.63 | 13.63 | 13.62 |
| 32 | 30.63 | 30.63 | 15.39 | 15.33 | 13.9 | 13.9 | 13.9 | 13.9 | 13.9 | 13.9 |
| 33 | 13.12 | 13.12 | 10.37 | 10.37 | 10.37 | 10.37 | 10.37 | 10.37 | 10.37 | 10.37 |
| 34 | 15.75 | 15.75 | 8.49 | 7.88 | 7.3 | 7.29 | 7.3 | 7.29 | 7.3 | 7.29 |
| 35 | 41.33 | 41.33 | 21.01 | 20.7 | 14.42 | 13.78 | 13.09 | 13.09 | 13.09 | 13.09 |
| 36 | 48.68 | 48.68 | 24.53 | 24.36 | 18.61 | 18.61 | 18.59 | 18.61 | 18.59 | 18.61 |
| 37 | 10.09 | 10.09 | 5.57 | 5.04 | 4.97 | 4.48 | 4.97 | 4.48 | 4.97 | 4.48 |
| 38 | 48.03 | 48.03 | 24.05 | 24.05 | 17.23 | 16.04 | 14.37 | 13.81 | 13.81 | 13.78 |
| 39 | 26.77 | 26.77 | 13.47 | 13.38 | 9.77 | 8.92 | 7.32 | 7.31 | 7.32 | 7.31 |
| 40 | 44.12 | 44.12 | 22.12 | 22.11 | 15.23 | 14.71 | 13.05 | 13.05 | 13.05 | 13.05 |
| 41 | 9.53 | 9.53 | 5.89 | 5.88 | 5.89 | 5.88 | 5.89 | 5.88 | 5.89 | 5.88 |
| 42 | 30.25 | 30.25 | 15.29 | 15.13 | 12.69 | 12.69 | 12.69 | 12.69 | 12.69 | 12.69 |
| 43 | 33.41 | 33.41 | 17.04 | 16.71 | 15.93 | 15.93 | 15.93 | 15.93 | 15.93 | 15.93 |
| 44 | 11.14 | 11.14 | 7.59 | 7.59 | 7.59 | 7.59 | 7.59 | 7.59 | 7.59 | 7.59 |
| 45 | 13.16 | 13.16 | 9.62 | 9.62 | 9.62 | 9.62 | 9.62 | 9.62 | 9.62 | 9.62 |
| 46 | 27.13 | 27.13 | 13.74 | 13.64 | 10.11 | 9.16 | 9.14 | 9.16 | 9.14 | 9.16 |
| 47 | 49.56 | 49.56 | 26.35 | 24.78 | 19.52 | 16.58 | 16.38 | 15.21 | 15.18 | 15.18 |
| 48 | 22.43 | 22.43 | 11.53 | 11.22 | 10.21 | 10.22 | 10.22 | 10.22 | 10.22 | 10.22 |
| 49 | 10.96 | 10.96 | 6.14 | 6.14 | 6.14 | 6.14 | 6.14 | 6.14 | 6.14 | 6.14 |
| 50 | 41.87 | 41.87 | 21.88 | 20.93 | 19.14 | 18.01 | 18 | 18 | 18.01 | 18 |
| 51 | 12.26 | 12.26 | 7.97 | 7.97 | 7.97 | 7.97 | 7.97 | 7.97 | 7.97 | 7.97 |
| 52 | 34.5 | 34.5 | 17.5 | 17.25 | 12.29 | 11.5 | 10.89 | 10.91 | 10.89 | 10.91 |
| 53 | 65.66 | 65.66 | 33.28 | 32.84 | 23.24 | 22.24 | 22.23 | 22.23 | 22.23 | 22.23 |
| 54 | 24.04 | 24.04 | 12.06 | 12.02 | 10.39 | 10.39 | 10.39 | 10.39 | 10.39 | 10.39 |
| 55 | 12.94 | 12.94 | 7.4 | 7.41 | 7.4 | 7.42 | 7.4 | 7.42 | 7.4 | 7.42 |
| 56 | 7.01 | 7.01 | 4.53 | 4.53 | 4.53 | 4.53 | 4.53 | 4.53 | 4.53 | 4.53 |
| 57 | 23.76 | 23.76 | 12.36 | 11.89 | 8.2 | 7.97 | 7.97 | 7.97 | 7.97 | 7.97 |
| 58 | 12.04 | 12.04 | 6.9 | 6.9 | 6.9 | 6.9 | 6.9 | 6.9 | 6.9 | 6.9 |
| 59 | 37.46 | 37.46 | 18.96 | 18.73 | 13.19 | 13.19 | 13.19 | 13.19 | 13.19 | 13.19 |
| 60 | 38.95 | 38.95 | 19.6 | 19.48 | 13.57 | 12.98 | 10.51 | 10.24 | 10.22 | 10.22 |
| 61 | 27.68 | 27.68 | 15.17 | 13.84 | 13.78 | 13.78 | 13.78 | 13.77 | 13.78 | 13.77 |
| 62 | 27.88 | 27.88 | 14.23 | 13.94 | 12.47 | 12.45 | 12.47 | 12.45 | 12.47 | 12.45 |
| 63 | 12.23 | 12.23 | 8.6 | 8.6 | 8.6 | 8.6 | 8.6 | 8.6 | 8.6 | 8.6 |
| 64 | 16.92 | 16.92 | 12 | 12.01 | 12.01 | 12.01 | 12.01 | 12.01 | 12.01 | 12.01 |
| 65 | 44 | 44 | 22.64 | 22.01 | 15.81 | 15.81 | 15.81 | 15.81 | 15.81 | 15.79 |
| 66 | 21.86 | 21.86 | 11.41 | 11.39 | 11.39 | 11.38 | 11.39 | 11.38 | 11.39 | 11.38 |
| 67 | 30.9 | 30.9 | 16.82 | 15.45 | 11.21 | 11.1 | 11.1 | 11.1 | 11.1 | 11.09 |
| 68 | 33.51 | 33.51 | 16.99 | 16.78 | 12.73 | 11.17 | 9.87 | 9.87 | 9.87 | 9.87 |
| 69 | 11.92 | 11.92 | 6.74 | 6.75 | 6.74 | 6.74 | 6.74 | 6.74 | 6.74 | 6.74 |
| 70 | 22.05 | 22.05 | 11.05 | 11.05 | 9.04 | 9.04 | 9.04 | 9.04 | 9.04 | 9.04 |
| 71 | 43.26 | 43.26 | 22.53 | 21.64 | 15.71 | 14.42 | 13.85 | 13.85 | 13.85 | 13.85 |
| 72 | 34.73 | 34.73 | 17.57 | 17.41 | 14.25 | 14.25 | 14.27 | 14.25 | 14.27 | 14.25 |
| 73 | 49.58 | 49.58 | 25.65 | 24.79 | 20.45 | 20.45 | 20.45 | 20.45 | 20.45 | 20.45 |
| 74 | 24.57 | 24.57 | 12.74 | 12.28 | 10.22 | 10.22 | 10.22 | 10.22 | 10.22 | 10.22 |
| 75 | 31.09 | 31.09 | 16.42 | 15.55 | 13.13 | 13.13 | 13.13 | 13.13 | 13.13 | 13.13 |
| 76 | 22.18 | 22.18 | 11.57 | 11.09 | 8.85 | 7.84 | 7.84 | 7.84 | 7.84 | 7.84 |
| 77 | 50.43 | 50.43 | 25.62 | 25.31 | 18.03 | 16.82 | 13.28 | 13.28 | 13.26 | 13.28 |
| 78 | 20.21 | 20.21 | 10.62 | 10.11 | 8.7 | 8.72 | 8.7 | 8.72 | 8.7 | 8.72 |
| 79 | 36.66 | 36.66 | 18.99 | 18.33 | 13.23 | 12.95 | 12.96 | 12.95 | 12.96 | 12.96 |
| 80 | 39.94 | 39.94 | 20.03 | 20.05 | 14.29 | 14.18 | 14.17 | 14.18 | 14.17 | 14.17 |
| 81 | 19.23 | 19.23 | 9.64 | 9.62 | 6.68 | 6.68 | 6.68 | 6.68 | 6.68 | 6.68 |
| 82 | 28.05 | 28.05 | 14.05 | 14.03 | 11.42 | 11.42 | 11.41 | 11.42 | 11.41 | 11.42 |
| 83 | 48.63 | 48.63 | 25.6 | 24.32 | 17.05 | 17.05 | 17.05 | 17.03 | 17.05 | 17.03 |
| 84 | 36.41 | 36.41 | 18.63 | 18.2 | 12.9 | 12.14 | 11.1 | 11.1 | 11.1 | 11.1 |
| 85 | 50.88 | 50.88 | 26.14 | 25.44 | 24.51 | 24.51 | 24.51 | 24.5 | 24.51 | 24.5 |
| 86 | 9.55 | 9.55 | 5.47 | 5.47 | 5.47 | 5.47 | 5.47 | 5.47 | 5.47 | 5.47 |
| 87 | 51.51 | 51.51 | 26.62 | 25.79 | 21.43 | 21.44 | 21.44 | 21.44 | 21.44 | 21.44 |
| 88 | 11.69 | 11.69 | 7.06 | 7.07 | 7.06 | 7.06 | 7.06 | 7.06 | 7.06 | 7.06 |
| 89 | 51.28 | 51.28 | 27.33 | 25.68 | 17.44 | 17.1 | 17.07 | 17.07 | 17.07 | 17.07 |
| 90 | 9.55 | 9.55 | 6.78 | 6.78 | 6.78 | 6.78 | 6.78 | 6.78 | 6.78 | 6.78 |
| 91 | 38.11 | 38.11 | 19.2 | 19.07 | 13.62 | 12.72 | 12.09 | 12.09 | 12.09 | 12.09 |
| 92 | 46.17 | 46.17 | 23.1 | 23.1 | 16.23 | 16.23 | 16.23 | 16.23 | 16.23 | 16.23 |
| 93 | 9.97 | 9.97 | 6.94 | 6.94 | 6.94 | 6.94 | 6.94 | 6.94 | 6.94 | 6.94 |
| 94 | 57.05 | 57.05 | 29.89 | 28.55 | 20.54 | 19.58 | 19.58 | 19.56 | 19.58 | 19.56 |
| 95 | 10.03 | 10.03 | 8.45 | 8.45 | 8.45 | 8.45 | 8.45 | 8.45 | 8.45 | 8.45 |
| 96 | 19.12 | 19.12 | 11.57 | 9.56 | 8.98 | 8.97 | 8.98 | 8.97 | 8.98 | 8.97 |
| 97 | 10.33 | 10.33 | 7.4 | 7.41 | 7.4 | 7.41 | 7.4 | 7.41 | 7.4 | 7.41 |
| 98 | 36.54 | 36.54 | 18.58 | 18.28 | 16.87 | 16.87 | 16.87 | 16.87 | 16.87 | 16.87 |
| 99 | 27.47 | 27.47 | 14.32 | 13.74 | 9.86 | 9.16 | 8.57 | 8.57 | 8.57 | 8.57 |
| 100 | 30.61 | 30.61 | 15.75 | 15.34 | 10.71 | 10.2 | 8.26 | 8.26 | 8.26 | 8.24 |
| i | l | a | e | w | s | d | p | q | b | x (k = 1) | x (k = 2) |
|---|---|---|---|---|---|---|---|---|---|---|---|
| 1 | 5 | 12 | 0 | 0 | 12 | 22 | 10 | 4 | 1 | 0 | 1 |
| 2 | 6 | 26 | 0 | 0 | 26 | 42 | 16 | 3 | 4 | 0 | 1 |
| 3 | 6 | 29 | 4 | 0 | 25 | 39 | 14 | 4 | 10 | 1 | 0 |
| 4 | 3 | 38 | 0 | 0 | 38 | 45 | 7 | 2 | 1 | 0 | 1 |
| 5 | 4 | 39 | 0 | 0 | 39 | 52 | 13 | 2 | 6 | 1 | 0 |
| 6 | 4 | 39 | 0 | 0 | 39 | 48 | 9 | 3 | 1 | 1 | 0 |
| 7 | 4 | 45 | 0 | 0 | 45 | 56 | 11 | 3 | 7 | 0 | 1 |
| 8 | 4 | 51 | 0 | 0 | 51 | 61 | 10 | 3 | 2 | 1 | 0 |
| 9 | 5 | 70 | 0 | 0 | 70 | 79 | 9 | 4 | 11 | 0 | 1 |
| 10 | 6 | 71 | 0 | 0 | 71 | 90 | 19 | 3 | 1 | 1 | 0 |
| 11 | 4 | 76 | 0 | 0 | 76 | 88 | 12 | 2 | 7 | 1 | 0 |
| 12 | 3 | 78 | 0 | 0 | 78 | 86 | 8 | 1 | 4 | 0 | 1 |
| 13 | 5 | 82 | 0 | 0 | 82 | 92 | 10 | 3 | 11 | 0 | 1 |
| 14 | 3 | 90 | 2 | 0 | 88 | 98 | 10 | 2 | 13 | 1 | 0 |
| 15 | 7 | 96 | 3 | 0 | 93 | 112 | 19 | 4 | 6 | 0 | 1 |
| 16 | 6 | 98 | 0 | 0 | 98 | 115 | 17 | 4 | 7 | 1 | 0 |
| 17 | 4 | 112 | 0 | 0 | 112 | 119 | 7 | 3 | 1 | 0 | 1 |
| 18 | 6 | 114 | 0 | 1 | 115 | 130 | 15 | 3 | 6 | 1 | 0 |
| 19 | 5 | 115 | 0 | 0 | 115 | 130 | 15 | 2 | 1 | 1 | 0 |
| 20 | 7 | 118 | 0 | 1 | 119 | 136 | 17 | 5 | 9 | 0 | 1 |
| i | l | a | e | w | s | d | p | q | b | x (k = 1) | x (k = 2) |
|---|---|---|---|---|---|---|---|---|---|---|---|
| 1 | 6 | 13 | 0 | 0 | 13 | 27 | 14 | 4 | 1 | 1 | 0 |
| 2 | 6 | 22 | 0 | 0 | 22 | 35 | 13 | 4 | 1 | 0 | 1 |
| 3 | 5 | 32 | 0 | 0 | 32 | 39 | 7 | 4 | 1 | 1 | 0 |
| 4 | 4 | 42 | 0 | 0 | 42 | 50 | 8 | 3 | 1 | 1 | 0 |
| 5 | 6 | 46 | 0 | 0 | 46 | 59 | 13 | 3 | 10 | 0 | 1 |
| 6 | 6 | 55 | 4 | 0 | 51 | 63 | 12 | 4 | 4 | 1 | 0 |
| 7 | 7 | 56 | 0 | 0 | 56 | 82 | 26 | 2 | 1 | 0 | 1 |
| 8 | 6 | 60 | 0 | 0 | 60 | 76 | 16 | 3 | 10 | 0 | 1 |
| 9 | 4 | 62 | 0 | 1 | 63 | 71 | 8 | 3 | 4 | 1 | 0 |
| 10 | 4 | 63 | 0 | 0 | 63 | 76 | 13 | 2 | 12 | 1 | 0 |
| 11 | 6 | 65 | 0 | 11 | 76 | 92 | 16 | 3 | 10 | 0 | 1 |
| 12 | 5 | 68 | 0 | 3 | 71 | 86 | 15 | 2 | 7 | 1 | 0 |
| 13 | 3 | 70 | 0 | 1 | 71 | 84 | 13 | 1 | 1 | 1 | 0 |
| 14 | 4 | 74 | 0 | 2 | 76 | 84 | 8 | 2 | 12 | 1 | 0 |
| 15 | 6 | 83 | 0 | 1 | 84 | 98 | 14 | 3 | 1 | 1 | 0 |
| 16 | 6 | 84 | 0 | 0 | 84 | 108 | 24 | 2 | 4 | 0 | 1 |
| 17 | 3 | 87 | 0 | 0 | 87 | 92 | 5 | 2 | 7 | 1 | 0 |
| 18 | 6 | 109 | 0 | 0 | 109 | 123 | 14 | 4 | 7 | 1 | 0 |
| 19 | 5 | 125 | 0 | 0 | 125 | 132 | 7 | 4 | 1 | 1 | 0 |
| 20 | 6 | 127 | 0 | 0 | 127 | 140 | 13 | 4 | 1 | 0 | 1 |
| i | l | a | e | w | s | d | p | q | b | x (k = 1) | x (k = 2) |
|---|---|---|---|---|---|---|---|---|---|---|---|
| 1 | 4 | 15 | 0 | 0 | 15 | 22 | 7 | 3 | 1 | 0 | 1 |
| 2 | 5 | 23 | 0 | 0 | 23 | 35 | 12 | 3 | 11 | 1 | 0 |
| 3 | 6 | 33 | 0 | 0 | 33 | 50 | 17 | 3 | 5 | 0 | 1 |
| 4 | 5 | 51 | 0 | 0 | 51 | 62 | 11 | 4 | 1 | 0 | 1 |
| 5 | 6 | 65 | 1 | 0 | 64 | 89 | 25 | 3 | 7 | 0 | 1 |
| 6 | 3 | 70 | 0 | 0 | 70 | 76 | 6 | 2 | 1 | 1 | 0 |
| 7 | 6 | 75 | 0 | 0 | 75 | 101 | 26 | 2 | 4 | 1 | 0 |
| 8 | 3 | 77 | 2 | 0 | 75 | 82 | 7 | 2 | 13 | 0 | 1 |
| 9 | 6 | 78 | 1 | 0 | 77 | 94 | 17 | 3 | 10 | 1 | 0 |
| 10 | 3 | 82 | 0 | 0 | 82 | 89 | 7 | 2 | 1 | 0 | 1 |
| 11 | 6 | 89 | 0 | 0 | 89 | 101 | 12 | 4 | 10 | 0 | 1 |
| 12 | 6 | 91 | 0 | 3 | 94 | 110 | 16 | 3 | 10 | 1 | 0 |
| 13 | 3 | 100 | 0 | 1 | 101 | 108 | 7 | 2 | 1 | 0 | 1 |
| 14 | 7 | 100 | 0 | 1 | 101 | 121 | 20 | 3 | 9 | 0 | 1 |
| 15 | 3 | 101 | 0 | 0 | 101 | 110 | 9 | 2 | 1 | 1 | 0 |
| 16 | 4 | 116 | 0 | 0 | 116 | 125 | 9 | 3 | 12 | 1 | 0 |
| 17 | 3 | 124 | 0 | 0 | 124 | 132 | 8 | 2 | 9 | 0 | 1 |
| 18 | 5 | 129 | 0 | 0 | 129 | 146 | 17 | 3 | 1 | 1 | 0 |
| 19 | 5 | 137 | 0 | 0 | 137 | 146 | 9 | 3 | 1 | 0 | 1 |
| 20 | 5 | 147 | 0 | 0 | 147 | 155 | 8 | 4 | 1 | 0 | 1 |
| i | l | a | e | w | s | d | p | q | b | x (k = 1) | x (k = 2) |
|---|---|---|---|---|---|---|---|---|---|---|---|
| 1 | 5 | 11 | 0 | 0 | 11 | 21 | 10 | 4 | 1 | 0 | 1 |
| 2 | 6 | 24 | 0 | 0 | 24 | 40 | 16 | 3 | 4 | 0 | 1 |
| 3 | 6 | 27 | 4 | 0 | 23 | 37 | 14 | 4 | 5 | 1 | 0 |
| 4 | 3 | 35 | 0 | 0 | 35 | 42 | 7 | 2 | 1 | 0 | 1 |
| 5 | 4 | 36 | 0 | 1 | 37 | 50 | 13 | 2 | 12 | 1 | 0 |
| 6 | 4 | 36 | 0 | 1 | 37 | 46 | 9 | 3 | 1 | 1 | 0 |
| 7 | 4 | 41 | 0 | 0 | 41 | 52 | 11 | 3 | 12 | 0 | 1 |
| 8 | 4 | 47 | 0 | 0 | 47 | 57 | 10 | 3 | 8 | 1 | 0 |
| 9 | 5 | 64 | 0 | 0 | 64 | 73 | 9 | 4 | 4 | 0 | 1 |
| 10 | 6 | 65 | 0 | 0 | 65 | 84 | 19 | 3 | 10 | 1 | 0 |
| 11 | 4 | 69 | 0 | 0 | 69 | 81 | 12 | 2 | 6 | 1 | 0 |
| 12 | 3 | 71 | 0 | 0 | 71 | 79 | 8 | 1 | 1 | 0 | 1 |
| 13 | 5 | 75 | 0 | 0 | 75 | 85 | 10 | 3 | 7 | 0 | 1 |
| 14 | 3 | 82 | 0 | 0 | 82 | 95 | 13 | 1 | 1 | 0 | 1 |
| 15 | 7 | 88 | 3 | 0 | 85 | 104 | 19 | 4 | 7 | 1 | 0 |
| 16 | 6 | 89 | 4 | 0 | 85 | 102 | 17 | 4 | 4 | 0 | 1 |
| 17 | 4 | 102 | 0 | 0 | 102 | 109 | 7 | 3 | 5 | 0 | 1 |
| 18 | 6 | 104 | 0 | 0 | 104 | 119 | 15 | 3 | 1 | 1 | 0 |
| 19 | 5 | 104 | 0 | 0 | 104 | 119 | 15 | 2 | 7 | 1 | 0 |
| 20 | 7 | 107 | 0 | 2 | 109 | 126 | 17 | 5 | 9 | 0 | 1 |
| i | l | a | e | w | s | d | p | q | b | x (k = 1) | x (k = 2) |
|---|---|---|---|---|---|---|---|---|---|---|---|
| 1 | 6 | 22 | 0 | 0 | 22 | 36 | 14 | 4 | 1 | 0 | 1 |
| 2 | 6 | 30 | 0 | 0 | 30 | 43 | 13 | 4 | 1 | 1 | 0 |
| 3 | 5 | 39 | 0 | 0 | 39 | 46 | 7 | 4 | 5 | 0 | 1 |
| 4 | 4 | 48 | 0 | 0 | 48 | 56 | 8 | 3 | 6 | 0 | 1 |
| 5 | 6 | 52 | 0 | 0 | 52 | 65 | 13 | 3 | 1 | 1 | 0 |
| 6 | 6 | 60 | 4 | 0 | 56 | 68 | 12 | 4 | 10 | 0 | 1 |
| 7 | 7 | 61 | 0 | 0 | 61 | 87 | 26 | 2 | 9 | 1 | 0 |
| 8 | 6 | 65 | 0 | 0 | 65 | 81 | 16 | 3 | 1 | 1 | 0 |
| 9 | 4 | 67 | 0 | 1 | 68 | 76 | 8 | 3 | 5 | 0 | 1 |
| 10 | 4 | 68 | 0 | 0 | 68 | 81 | 13 | 2 | 1 | 0 | 1 |
| 11 | 6 | 70 | 0 | 11 | 81 | 97 | 16 | 3 | 1 | 1 | 0 |
| 12 | 5 | 73 | 0 | 3 | 76 | 91 | 15 | 2 | 5 | 0 | 1 |
| 13 | 3 | 75 | 0 | 1 | 76 | 89 | 13 | 1 | 10 | 0 | 1 |
| 14 | 4 | 79 | 0 | 2 | 81 | 89 | 8 | 2 | 1 | 0 | 1 |
| 15 | 6 | 87 | 0 | 2 | 89 | 103 | 14 | 3 | 10 | 0 | 1 |
| 16 | 6 | 88 | 0 | 0 | 88 | 112 | 24 | 2 | 7 | 1 | 0 |
| 17 | 3 | 91 | 0 | 0 | 91 | 96 | 5 | 2 | 2 | 0 | 1 |
| 18 | 6 | 111 | 0 | 0 | 111 | 125 | 14 | 4 | 6 | 0 | 1 |
| 19 | 5 | 126 | 0 | 0 | 126 | 133 | 7 | 4 | 1 | 0 | 1 |
| 20 | 6 | 128 | 0 | 0 | 128 | 141 | 13 | 4 | 6 | 1 | 0 |
| i | l | a | e | w | s | d | p | q | b | x (k = 1) | x (k = 2) |
|---|---|---|---|---|---|---|---|---|---|---|---|
| 1 | 4 | 10 | 0 | 0 | 10 | 17 | 7 | 3 | 1 | 0 | 1 |
| 2 | 5 | 17 | 0 | 0 | 17 | 29 | 12 | 3 | 1 | 1 | 0 |
| 3 | 6 | 26 | 0 | 0 | 26 | 43 | 17 | 3 | 10 | 0 | 1 |
| 4 | 5 | 42 | 0 | 0 | 42 | 53 | 11 | 4 | 5 | 1 | 0 |
| 5 | 6 | 55 | 0 | 0 | 55 | 81 | 26 | 2 | 4 | 0 | 1 |
| 6 | 3 | 59 | 0 | 0 | 59 | 65 | 6 | 2 | 1 | 1 | 0 |
| 7 | 6 | 64 | 0 | 0 | 64 | 86 | 22 | 3 | 10 | 0 | 1 |
| 8 | 3 | 65 | 3 | 0 | 62 | 69 | 7 | 2 | 4 | 1 | 0 |
| 9 | 6 | 66 | 0 | 0 | 66 | 83 | 17 | 3 | 7 | 1 | 0 |
| 10 | 3 | 69 | 0 | 0 | 69 | 76 | 7 | 2 | 13 | 1 | 0 |
| 11 | 6 | 75 | 0 | 1 | 76 | 95 | 19 | 2 | 1 | 1 | 0 |
| 12 | 6 | 77 | 0 | 6 | 83 | 99 | 16 | 3 | 7 | 1 | 0 |
| 13 | 3 | 85 | 0 | 0 | 85 | 95 | 10 | 1 | 4 | 0 | 1 |
| 14 | 7 | 85 | 0 | 1 | 86 | 106 | 20 | 3 | 9 | 0 | 1 |
| 15 | 3 | 86 | 0 | 0 | 86 | 96 | 10 | 1 | 1 | 0 | 1 |
| 16 | 4 | 100 | 0 | 0 | 100 | 109 | 9 | 3 | 1 | 1 | 0 |
| 17 | 3 | 107 | 0 | 0 | 107 | 115 | 8 | 2 | 7 | 0 | 1 |
| 18 | 5 | 112 | 0 | 0 | 112 | 129 | 17 | 3 | 1 | 1 | 0 |
| 19 | 5 | 119 | 0 | 0 | 119 | 128 | 9 | 3 | 6 | 0 | 1 |
| 20 | 5 | 128 | 0 | 0 | 128 | 136 | 8 | 4 | 1 | 0 | 1 |
References
- Vis, I.F.A.; De Koster, R.M.B.M. Transshipment of containers at a container terminal: An overview. Eur. J. Oper. Res. 2003, 147, 1–16. [Google Scholar] [CrossRef]
- Steenken, D.; Voß, S.; Stahlbock, R. Container terminal operation and operations research—A classification and literature review. OR Spectr. 2004, 26, 3–49. [Google Scholar] [CrossRef]
- Bierwirth, C.; Meisel, F. A survey of berth allocation and quay crane scheduling problems in container terminals. Eur. J. Oper. Res. 2010, 202, 615–627. [Google Scholar] [CrossRef]
- Bierwirth, C.; Meisel, F. A follow-up survey of berth allocation and quay crane scheduling problems in container terminals. Eur. J. Oper. Res. 2015, 244, 675–689. [Google Scholar] [CrossRef]
- Stahlbock, R.; Voß, S. Operations research at container terminals: A literature update. OR Spectr. 2007, 30, 1–52. [Google Scholar] [CrossRef]
- Rashidi, H.; Tsang, E.P. Novel constraints satisfaction models for optimization problems in container terminals. Appl. Math. Model. 2013, 37, 3601–3634. [Google Scholar] [CrossRef]
- Murty, K.G.; Liu, J.; Wan, Y.-W.; Linn, R. A decision support system for operations in a container terminal. Decis. Support Syst. 2005, 39, 309–332. [Google Scholar] [CrossRef]
- Carlo, H.J.; Vis, I.F.A.; Roodbergen, K.J. Seaside operations in container terminals: Literature overview, trends, and research directions. Flex. Serv. Manuf. J. 2013, 27, 224–262. [Google Scholar] [CrossRef]
- Imai, A.; Nishimura, E.; Papadimitriou, S. The dynamic berth allocation problem for a container port. Transp. Res. Part B Methodol. 2001, 35, 401–417. [Google Scholar] [CrossRef]
- Nishimura, E.; Imai, A.; Papadimitriou, S. Berth allocation planning in the public berth system by genetic algorithms. Eur. J. Oper. Res. 2001, 131, 282–292. [Google Scholar] [CrossRef]
- Lim, A. The berth planning problem. Oper. Res. Lett. 1998, 22, 105–110. [Google Scholar] [CrossRef]
- Kim, K.H.; Moon, K.C. Berth scheduling by simulated annealing. Transp. Res. Part B Methodol. 2003, 37, 541–560. [Google Scholar] [CrossRef]
- Guan, Y.; Cheung, R.K. The berth allocation problem: Models and solution methods. OR Spectr. 2004, 26, 75–92. [Google Scholar] [CrossRef]
- Imai, A.; Sun, X.; Nishimura, E.; Papadimitriou, S. Berth allocation in a container port: Using a continuous location space approach. Transp. Res. Part B Methodol. 2005, 39, 199–221. [Google Scholar] [CrossRef]
- Imai, A.; Nishimura, E.; Hattori, M.; Papadimitriou, S. Berth allocation at indented berths for mega-containerships. Eur. J. Oper. Res. 2007, 179, 579–593. [Google Scholar] [CrossRef]
- Zhou, P.-F.; Kang, H.-G. Study on Berth and Quay-crane Allocation under Stochastic Environments in Container Terminal. Syst. Eng. Theory Pract. 2008, 28, 161–169. [Google Scholar] [CrossRef]
- Dulebenets, M.A. Application of Evolutionary Computation for Berth Scheduling at Marine Container Terminals: Parameter Tuning Versus Parameter Control. IEEE Trans. Intell. Transp. Syst. 2017, 19, 25–37. [Google Scholar] [CrossRef]
- Yıldırım, M.S.; Aydın, M.M.; Gökkuş, Ü. Simulation optimization of the berth allocation in a container terminal with flexible vessel priority management. Marit. Policy Manag. 2020, 47, 1–16. [Google Scholar] [CrossRef]
- Corry, P.; Bierwirth, C. The Berth Allocation Problem with Channel Restrictions. Transp. Sci. 2019, 53, 708–727. [Google Scholar] [CrossRef]
- Song, Y.; Zhang, J.; Liu, M.; Chu, C. The berth allocation optimisation with the consideration of time-varying water depths. Int. J. Prod. Res. 2018, 57, 488–516. [Google Scholar] [CrossRef]
- De, A.; Pratap, S.; Kumar, A.; Tiwari, M. A hybrid dynamic berth allocation planning problem with fuel costs considerations for container terminal port using chemical reaction optimization approach. Ann. Oper. Res. 2018, 290, 783–811. [Google Scholar] [CrossRef]
- Park, Y.-M.; Kim, K.H. A scheduling method for Berth and Quay cranes. OR Spectr. 2003, 25, 1–23. [Google Scholar] [CrossRef]
- Meisel, F.; Bierwirth, C. A Framework for Integrated Berth Allocation and Crane Operations Planning in Seaport Container Terminals. Transp. Sci. 2013, 47, 131–147. [Google Scholar] [CrossRef]
- Türkoğulları, Y.B.; Taşkın, Z.C.; Aras, N.; Altınel, İ.K. Optimal berth allocation, time-variant quay crane assignment and scheduling with crane setups in container terminals. Eur. J. Oper. Res. 2016, 254, 985–1001. [Google Scholar] [CrossRef]
- Agra, A.; Oliveira, M. MIP approaches for the integrated berth allocation and quay crane assignment and scheduling problem. Eur. J. Oper. Res. 2018, 264, 138–148. [Google Scholar] [CrossRef]
- Xi, X.; Liu, C.; Miao, L.; Xi, X.; Liu, C.; Miao, L. Reactive strategy for discrete berth allocation and quay crane assignment problems under uncertainty. Comput. Ind. Eng. 2018, 126, 196–216. [Google Scholar] [CrossRef]
- Karam, A.; Eltawil, A. Functional integration approach for the berth allocation, quay crane assignment and specific quay crane assignment problems. Comput. Ind. Eng. 2016, 102, 458–466. [Google Scholar] [CrossRef]
- Iris, Ç.; Lam, J.S.L. Recoverable robustness in weekly berth and quay crane planning. Transp. Res. Part B Methodol. 2019, 122, 365–389. [Google Scholar] [CrossRef]
- Wang, K.; Zhen, L.; Wang, S.; Laporte, G. Column Generation for the Integrated Berth Allocation, Quay Crane Assignment, and Yard Assignment Problem. Transp. Sci. 2018, 52, 812–834. [Google Scholar] [CrossRef]
- Tasoglu, G.; Yildiz, G. Simulated annealing based simulation optimization method for solving integrated berth allocation and quay crane scheduling problems. Simul. Model. Pract. Theory 2019, 97, 101948. [Google Scholar] [CrossRef]
- Zheng, F.; Li, Y.; Chu, F.; Liu, M.; Xu, Y. Integrated berth allocation and quay crane assignment with maintenance activities. Int. J. Prod. Res. 2018, 57, 3478–3503. [Google Scholar] [CrossRef]
- Karam, A.; Eltawil, A.B.; Reinau, K.H. Energy-Efficient and Integrated Allocation of Berths, Quay Cranes, and Internal Trucks in Container Terminals. Sustainability 2020, 12, 3202. [Google Scholar] [CrossRef]
- Wang, T.; Wang, X.; Meng, Q. Joint berth allocation and quay crane assignment under different carbon taxation policies. Transp. Res. Part B Methodol. 2018, 117, 18–36. [Google Scholar] [CrossRef]
- Wang, T.; Du, Y.; Fang, D.; Li, Z.-C. Berth Allocation and Quay Crane Assignment for the Trade-off Between Service Efficiency and Operating Cost Considering Carbon Emission Taxation. Transp. Sci. 2020, 54, 1307–1331. [Google Scholar] [CrossRef]
- Imai, A.; Nishimura, E.; Papadimitriou, S. Berthing ships at a multi-user container terminal with a limited quay capacity. Transp. Res. Part E Logist. Transp. Rev. 2008, 44, 136–151. [Google Scholar] [CrossRef]
- Dulebenets, M.A.; Golias, M.M.; Mishra, S. A collaborative agreement for berth allocation under excessive demand. Eng. Appl. Artif. Intell. 2018, 69, 76–92. [Google Scholar] [CrossRef]
- Hendriks, M.P.M.; Armbruster, D.; Laumanns, M.; Lefeber, E.; Udding, J.T. Strategic allocation of cyclically calling vessels for multi-terminal container operators. Flex. Serv. Manuf. J. 2012, 24, 248–273. [Google Scholar] [CrossRef]
- Gharehgozli, A.H.; Roy, D.; De Koster, R. Sea container terminals: New technologies and OR models. Marit. Econ. Logist. 2016, 18, 103–140. [Google Scholar] [CrossRef]
- Chen, J.H.; Lee, D.-H.; Cao, J.X. Heuristics for quay crane scheduling at indented berth. Transp. Res. Part E Logist. Transp. Rev. 2011, 47, 1005–1020. [Google Scholar] [CrossRef]
- Imai, A.; Nishimura, E.; Papadimitriou, S. Marine container terminal configurations for efficient handling of mega-containerships. Transp. Res. Part E Logist. Transp. Rev. 2013, 49, 141–158. [Google Scholar] [CrossRef]
- Frojan, P.; Correcher, J.F.; Alvarez-Valdes, R.; Koulouris, G.; Tamarit, J.M. The continuous Berth Allocation Problem in a container terminal with multiple quays. Expert Syst. Appl. 2015, 42, 7356–7366. [Google Scholar] [CrossRef]
- Correcher, J.F.; Bossche, T.V.D.; Álvarez-Valdés, R.; Berghe, G.V. The berth allocation problem in terminals with irregular layouts. Eur. J. Oper. Res. 2019, 272, 1096–1108. [Google Scholar] [CrossRef]
- Krimi, I.; Todosijević, R.; Benmansour, R.; Ratli, M.; El Cadi, A.A.; Aloullal, A. Modelling and solving the multi-quays berth allocation and crane assignment problem with availability constraints. J. Glob. Optim. 2020, 78, 349–373. [Google Scholar] [CrossRef]
- Lee, D.-H.; Jin, J.; Chen, J.H. Terminal and yard allocation problem for a container transshipment hub with multiple terminals. Transp. Res. Part E Logist. Transp. Rev. 2012, 48, 516–528. [Google Scholar] [CrossRef]
- Peng, J.; Zhou, Z.; Li, R. A Collaborative Berth Allocation Problem with Multiple Ports Based on Genetic Algorithm. J. Coast. Res. 2015, 73, 290–297. [Google Scholar] [CrossRef]
- Ma, H.L.; Chung, S.; Chan, H.K.; Cui, L. An integrated model for berth and yard planning in container terminals with multi-continuous berth layout. Ann. Oper. Res. 2017, 273, 409–431. [Google Scholar] [CrossRef]
- Venturini, G.; Iris, Ç.; Kontovas, C.A.; Larsen, A. The multi-port berth allocation problem with speed optimization and emission considerations. Transp. Res. Part D Transp. Environ. 2017, 54, 142–159. [Google Scholar] [CrossRef]
- Schepler, X.; Balev, S.; Michel, S.; Sanlaville, É. Global planning in a multi-terminal and multi-modal maritime container port. Transp. Res. Part E Logist. Transp. Rev. 2017, 100, 38–62. [Google Scholar] [CrossRef]
- Kim, K.H.; Park, Y.-M. A crane scheduling method for port container terminals. Eur. J. Oper. Res. 2004, 156, 752–768. [Google Scholar] [CrossRef]
- Grubišić, N.; Dundović, Č.; Žuškin, S. A split task solution for quay crane scheduling problem in mid-size container terminals. Tech. Gaz. 2016, 23, 1723–1730. [Google Scholar] [CrossRef]







| Vessel Class | Length [m] | Capacity [TEU] | Positions [Bays] | Size Range [m] | li | hup | Dmax |
|---|---|---|---|---|---|---|---|
| CMA Agadir | 139 | 966 | B01–B26 | 120–165 | 3 | 26 | 37 |
| CMA Africa IV | 228 | 3600 | B01–B52 | 166–230 | 4 | 52 | 69 |
| APL China | 276 | 4832 | B01–B62 | 231–276 | 5 | 62 | 77 |
| CMA Bizet | 300 | 6628 | B01–B72 | 277–330 | 6 | 72 | 92 |
| CMA Andromeda | 363 | 11400 | B01–B86 | 331–365 | 7 | 86 | 132 |
| λ | 2 | 3 | 3.2 | 3.3 | 3.5 | 4 |
|---|---|---|---|---|---|---|
| n | 720 | 1080 | 1152 | 1188 | 1260 | 1440 |
| Q [000 TEU/year] | 580 | 875.2 | 930.1 | 966.9 | 1027 | 1179.2 |
| QC | 1 | 2 | 3 | 4 | 5 | |||||
|---|---|---|---|---|---|---|---|---|---|---|
| Case/Ship | Full | Split | Full | Split | Full | Split | Full | Split | Full | Split |
| 1 | 32.5 | 32.5 | 16.66 | 16.27 | 12.47 | 10.84 | 10.12 | 10.12 | 10.12 | 10.12 |
| 2 | 42.98 | 42.98 | 21.85 | 21.5 | 16.31 | 16.32 | 16.31 | 16.32 | 16.31 | 16.32 |
| 3 | 48.64 | 48.64 | 24.4 | 24.32 | 16.99 | 16.27 | 13.65 | 13.54 | 13.65 | 13.52 |
| 4 | 8.53 | 8.53 | 6.52 | 6.54 | 6.52 | 6.53 | 6.52 | 6.53 | 6.52 | 6.53 |
| Seed = 400, λ = 3.2 | ||||||||
| Case | V | a | a(T) | TEU | Z | Solving Time (min) | Z′ | Z″ |
| 1 | 1–20 | 12–118 | 12–118 | 17,782 | 283 | 1.07 | 279 | 326 |
| 2 | 21–40 | 140–277 | 20–157 | 18,149 | 273 | 0.39 | 273 | 307 |
| 3 | 41–60 | 284–414 | 20–150 | 13,937 | 237 | 0.07 | 237 | 249 |
| 4 | 61–80 | 417–627 | 9–219 | 16,188 | 263 | 0.03 | 263 | 272 |
| 5 | 81–100 | 632–825 | 8–201 | 16,206 | 270 | 0.05 | 270 | 286 |
| Seed = 700, λ = 3.2 | ||||||||
| Case | V | a | a(T) | TEU | Z | Solving Time (min) | Z′ | Z″ |
| 6 | 1–20 | 6–151 | 6–151 | 17,782 | 267 | 0.05 | 267 | 287 |
| 7 | 21–40 | 157–271 | 13–127 | 18,149 | 311 | 19.49 | 302 | 428 |
| 8 | 41–60 | 272–398 | 8–134 | 13,937 | 236 | 0.04 | 236 | 244 |
| 9 | 61–80 | 419–638 | 11–230 | 16,188 | 267 | 0.08 | 267 | 279 |
| 10 | 81–100 | 639–771 | 15–147 | 16,206 | 281 | 0.80 | 279 | 380 |
| Seed = 400, λ = 3.5 | ||||||||
| Case | V | a | a(T) | TEU | Z | Solving Time (min) | Z′ | Z″ |
| 11 | 1–20 | 11–107 | 11–107 | 17,782 | 289 | 2.24 | 286 | 332 |
| 12 | 21–40 | 127–250 | 7–130 | 18,149 | 280 | 0.66 | 278 | 317 |
| 13 | 41–60 | 256–372 | 16–132 | 13,937 | 240 | 0.14 | 240 | 254 |
| 14 | 61–80 | 375–566 | 15–206 | 16,188 | 264 | 0.04 | 264 | 272 |
| 15 | 81–100 | 570–750 | 18–198 | 16,206 | 270 | 0.04 | 270 | 286 |
| Seed = 700, λ = 3.5 | ||||||||
| Case | V | a | a(T) | TEU | Z | Solving Time (min) | Z′ | Z″ |
| 16 | 1–20 | 6–137 | 6–137 | 17,782 | 270 | 0.12 | 270 | 292 |
| 17 | 21–40 | 142–248 | 22–128 | 18,149 | 313 | 68.6 | 303 | 442 |
| 18 | 41–60 | 249–364 | 9–124 | 13,937 | 238 | 0.08 | 237 | 248 |
| 19 | 61–80 | 384–585 | 24–225 | 16,188 | 267 | 0.07 | 267 | 281 |
| 20 | 81–100 | 586–704 | 10–128 | 16,206 | 292 | 2.68 | 289 | 416 |
Publisher’s Note: MDPI stays neutral with regard to jurisdictional claims in published maps and institutional affiliations. |
© 2020 by the authors. Licensee MDPI, Basel, Switzerland. This article is an open access article distributed under the terms and conditions of the Creative Commons Attribution (CC BY) license (http://creativecommons.org/licenses/by/4.0/).
Share and Cite
Grubisic, N.; Krljan, T.; Maglic, L. The Optimization Process for Seaside Operations at Medium-Sized Container Terminals with a Multi-Quay Layout. J. Mar. Sci. Eng. 2020, 8, 891. https://doi.org/10.3390/jmse8110891
Grubisic N, Krljan T, Maglic L. The Optimization Process for Seaside Operations at Medium-Sized Container Terminals with a Multi-Quay Layout. Journal of Marine Science and Engineering. 2020; 8(11):891. https://doi.org/10.3390/jmse8110891
Chicago/Turabian StyleGrubisic, Neven, Tomislav Krljan, and Livia Maglic. 2020. "The Optimization Process for Seaside Operations at Medium-Sized Container Terminals with a Multi-Quay Layout" Journal of Marine Science and Engineering 8, no. 11: 891. https://doi.org/10.3390/jmse8110891
APA StyleGrubisic, N., Krljan, T., & Maglic, L. (2020). The Optimization Process for Seaside Operations at Medium-Sized Container Terminals with a Multi-Quay Layout. Journal of Marine Science and Engineering, 8(11), 891. https://doi.org/10.3390/jmse8110891
