Boundary Element Modelling Aspects for the Hydro-Elastic Analysis of Flexible Marine Propellers
Abstract
1. Introduction
2. Flow and Structural Response Characterisation
2.1. Structural Frequency Ratio
- ; quasi-static regime, structural response dominated by stiffness.
- ; resonance regime, structural response dominated by damping.
- ; dynamic regime, structural response dominated by mass.
2.2. Propeller Flow Reduced Frequency
2.3. Seiun–Maru Propeller Frequencies
3. Hydrodynamic Method for Propeller Forces
3.1. Potential Flow Theory
3.2. Integral Formulation for Disturbance Potential
3.3. Numerical Formulation
3.3.1. Geometry Discretisation
- : Number of surfaces, is 2; the blade surfaces and the hub surfaces.
- : Number of symmetries for each surface. In general, is equal to the number of propeller blades.
- : Number of panels in the streamwise direction.
- : Number of panels in the radial direction.
- : Number of panels on the wake sheet in the streamwise direction.
- : Number of panels on the wake sheet in the radial direction.
3.3.2. Steady Flow and Rigid Propeller Formulation
3.3.3. Unsteady Flow and Rigid Propeller Formulation
3.3.4. Unsteady Flow and Flexible Propeller Formulation
3.3.5. The Kutta Condition for Flexible Propellers
3.3.6. The Wake Geometry of Flexible Propellers
4. Propeller Fluid Added Mass and Hydrodynamic Damping
4.1. Decomposition of Total Pressure Field
4.2. Fluid Added Mass and Hydrodynamic Damping Matrices
- (1)
- and are negligible.
- (2)
- The influence coefficient matrices can be taken time-invariant.
- (3)
- The summed key- and symmetry influence coefficients matrices can be used.
- (4)
- The blade deformation can be neglected in the kinematic boundary condition.
- (5)
- The fluctuating part of the hydrodynamic damping in case of an non-uniform wakefield is negligible.
4.3. Fluid Added Mass Validation
5. Hydrodynamic Loads on a Plunging Hydrofoil
5.1. Fluid Added Mass and Hydrodynamic Damping of a Plunging Hydrofoil
5.2. Circulatory and Non-Circulatory Forces on a Plunging Hydrofoil
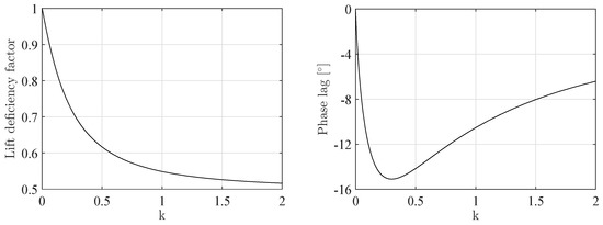
- For small reduced frequency, the amplitude of the circulatory plunge force is underestimated with the low frequency limit of the hydrodynamic damping force as obtained from Equation (44). This is a result of neglecting the pressure term due to in the derivation of the closed form expressions. However, the circulatory plunge force is well in antiphase with the body velocity.
- For small reduced frequency, the amplitude of the non-circulatory plunge force agrees well with the low frequency limit of the added mass force as obtained from Equation (50). However, the non-circulatory plunge force is not perfectly in antiphase with the body acceleration. This phase lag is due to unsteady wake effects.
- For high reduced frequency, the amplitude of the non-circulatory plunge force agrees well with the high frequency limit of the added mass force as obtained from Equation (51). Furthermore, the non-circulatory plunge force is well in antiphase with the body acceleration.
- For high reduced frequency, the amplitude of the circulatory plunge force approaches the high frequency limit of the hydrodynamic damping force as obtained from Equations (45).
6. Steady and Unsteady Flexible Propeller Calculations with Different BEM-FEM Coupled Approaches
- (1)
- How important is the re-calculation of key and symmetry body and wake influence coefficients in the BEM modelling?
- (2)
- Is it valid to use for the symmetry surface influence coefficients at time step the symmetry influence coefficients of time step k, in order to reduce computer memory?
- (3)
- Can the hydro-elastic response of flexible propellers be accurately predicted by modelling the fluid added mass and hydrodynamic damping effects with the closed form expressions and what has been taken for the the fluid added mass and hydrodynamic damping matrix, i.e., the low frequency limit, high frequency limit or something in between?
- (4)
- As the structural response is stiffness dominated, would a quasi-static FEM calculation be sufficient?
6.1. BEM Models for Steady and Unsteady Flexible Propeller Calculations
- panel normal vectors become time-dependent, which is reflected in the panel source strengths.
- pressures have to be evaluated from the computed velocity potentials on a modified grid.
- influence coefficients of key- and symmetry blades and wake surfaces become time-dependent.
- Fully geometry dependent BEM model with fluid added mass and hydrodynamic damping effects implicitly included, denoted by FGDI-BEM.
- Fully geometry dependent BEM model with fluid added mass and hydrodynamic damping effects explicitly included, denoted by FGDE-BEM.
- Partially geometry dependent BEM model with fluid added mass and hydrodynamic damping effects implicitly included, denoted by PGDI-BEM.
6.1.1. FGDI-BEM Model
6.1.2. FGDE-BEM Model
6.1.3. PGDI-BEM Model
6.2. Steady and Unsteady BEM-FEM Coupling
6.3. Steady Analyses with FGD-BEM Model and PGD-BEM Model
6.4. Unsteady Analyses
6.4.1. Unsteady Analyses with FGDI-BEM, PGDI-BEM and FGDE-BEM Model
6.4.2. Unsteady Analyses with FGDE-BEM Model
7. Conclusions
Author Contributions
Acknowledgments
Conflicts of Interest
References
- Mulcahy, N.; Prusty, B.; Gardiner, C. Hydroelastic tailoring of flexible composite propellers. Ship Offshore Struct. 2010, 5, 359–370. [Google Scholar] [CrossRef]
- He, X.; Hong, Y.; Wang, R. Hydroelastic optimisation of a composite marine propeller in a non-uniform wake. Ocean Eng. 2012, 39, 14–23. [Google Scholar] [CrossRef]
- Taketani, T.; Kimura, K.; Ando, S.; Yamamoto, K. Study on performance of a ship propeller using a composite material. In Proceedings of the Third International Symposium on Marine Propulsors, Launceston, Tasmania, Australia, 5–8 May 2013. [Google Scholar]
- Solomon Raj, S.; Ravinder Reddy, P. Bend-twist coupling and its effect on cavitation inception of composite marine propeller. Int. J. Mech. Eng. Technol. 2014, 5, 306–314. [Google Scholar]
- Kuo, J.; Vorus, W. Propeller blade dynamic stress. In Proceedings of the Tenth Ship Technology and Research (STAR) Symposium, Norfolk, VA, USA, 21–24 May 1985; pp. 39–69. [Google Scholar]
- Georgiev, D.; Ikehata, M. Hydro-elastic effects on propeller blades in steady flow. J. Soc. Naval Archit. Jpn. 1998, 184, 1–14. [Google Scholar] [CrossRef]
- Young, Y. Time-dependent hydro-elastic analysis of cavitating propulsors. J. Fluids Struct. 2007, 23, 269–295. [Google Scholar] [CrossRef]
- Blasques, J.; Berggreen, C.; Andersen, P. Hydro-elastic analysis and optimization of a composite marine propeller. Mar. Struct. 2010, 23, 22–38. [Google Scholar] [CrossRef]
- Ghassemi, H.; Ghassabzadeh, M.; Saryazdi, M. Influence of the skew angle on the hydro-elastic behaviour of a composite marine propeller. J. Eng. Marit. Environ. 2012, 226, 346–359. [Google Scholar]
- Sun, H.; Xiong, Y. Fluid-structure interaction analysis of flexible marine propellers. Appl. Mech. Mater. 2012, 226–228, 479–482. [Google Scholar] [CrossRef]
- Lee, H.; Song, M.; Suh, J.; Chang, B.J. Hydro-elastic analysis of marine propellers based on a BEM-FEM coupled FSI algorithm. Int. J. Naval Archit. Ocean Eng. 2014, 6, 562–577. [Google Scholar] [CrossRef]
- Maljaars, P.; Dekker, J. Hydro-elastic analysis of flexible marine propellers. In Maritime Technology and Engineering; Guedes Soares, C., Santos, T., Eds.; CRC Press-Taylor & Francis Group: London, UK, 2014; pp. 705–715. [Google Scholar]
- Maljaars, P.; Bronswijk, L.; Windt, J.; Grasso, N.; Kaminski, M. Experimental validation of fluid–structure interaction computations of flexible composite propellers in open water conditions using BEM-FEM and RANS-FEM methods. J. Mar. Sci. Eng. 2018, 6. [Google Scholar] [CrossRef]
- Baker, G. Vibration patterns of propeller blades. Trans. NECIES 1940, 57, 1040–1041. [Google Scholar]
- Fischer, R. Singing propellers—Solution and case histories. Mar. Technol. 2008, 45, 221–227. [Google Scholar]
- Carlton, J. Marine Propellers and Propulsion; Butterworth Heinemann: Oxford, UK, 1994. [Google Scholar]
- Theodorsen, T. General Theory of Aerodynamic Instability and the Mechanism of Flutter; NACA Report 496; 1935. [Google Scholar]
- Ukon, Y.; Yuasa, H. Pressure distribution and blade stress on a higly skewed propeller. In Proceedings of the 19th Symposium of Naval Hydrodynamics, Seoul, Korea, 23–28 August 1992; pp. 793–814. [Google Scholar]
- Vaz, G. Modelling of Sheet Cavitation on Hydrofoils and Marine Propellers Using Boundary Element Methods. Ph.D Thesis, Instituto Superior Técnico, Lisbon, Portugal, 2005. [Google Scholar]
- Vaz, G.; Bosschers, J. Modelling of three dimensional sheet cavitation on marine propellers using a boundary element method. In Proceedings of the Sixth International Symposium on Cavitation, Wageningen, The Netherlands, 11–15 September 2006. [Google Scholar]
- Morino, L.; Kuo, C. Subsonic potential aerodynamics for complex configurations: A general theory. AIAA J. 1974, 12, 191–197. [Google Scholar]
- La Mantia, M.; Dabnichki, P. Influence of the wake model on the thrust of oscillating foil. Eng. Anal. Bound. Elem. 2011, 35, 404–414. [Google Scholar] [CrossRef]
- La Mantia, M.; Dabnichki, P. Unsteady panel method for flapping foil. Eng. Anal. Bound. Elem. 2009, 33, 572–580. [Google Scholar] [CrossRef]
- Katz, J.; Plotkin, A. Low-Speed Aerodynamics; Camebridge University Press: New York, NY, USA, 2001. [Google Scholar]
- Young, J. Numerical Simulation of the Unsteady Aerodynamics of Flapping Airfoils. Ph.D Thesis, The University of New South Wales, Sydney, Australia, 2005. [Google Scholar]
- Boswell, R. Design, Cavitation Performance and Open-Water Performance of a Series of Research Skewed Propellers; Report 3339, DTNSRDC; 1971. [Google Scholar]
- Maljaars, P.; Kaminski, M.; den Besten, J. Finite element modelling and model updating of small scale composite propellers. Compos. Struct. 2017, 176, 154–163. [Google Scholar] [CrossRef]
- Abbott, I.; von Doenhoff, A. Theory of Wing Sections; Dover Publications: Mineola, NY, USA, 1959. [Google Scholar]
- Mun̎ch, C.; Ausoni, P.; Braun, O.; Farhat, M.; Avellan, F. Fluid–structure coupling for an oscillating hydrofoil. J. Fluids Struct. 2010, 26, 1018–1033. [Google Scholar] [CrossRef]
- Maljaars, P.; Kaminski, M.; den Besten, J. A new algorithm for computing the steady state fluid–structure interaction response of periodic problems. J. Fluids Struct. 2018. submitted. [Google Scholar]
- Beulen, B.; Rutten, M.; van de Vosse, F. A time-periodic approach for fluid–structure interaction in distensible vessels. J. Fluids Struct. 2009, 25, 954–966. [Google Scholar] [CrossRef]
- Degroote, J.; Haelterman, R.; Annerel, S.; Bruggeman, P.; Vierendeels, J. Performance of partitioned procedures in fluid–structure interaction. Comput. Struct. 2010, 88, 446–457. [Google Scholar] [CrossRef]
- Young, Y.; Chae, E.; Akcabay, D. Hybrid algorithm for modeling of fluid–structure interaction in incompressible, viscous flows. Acta Mech. Sin. 2012, 28, 1030–1041. [Google Scholar] [CrossRef]
- Kato, H.; Kodama, Y. Microbubbles as a skin friction reduction device—A midterm review of the research. In Proceedings of the 4th Symposium on Smart Control of Turbulence, Tokyo, Japan, 2–4 March 2003. [Google Scholar]
- Gindroz, B.; Hoshino, T.; Pylkkanen, J. 22nd ITTC Propulsion Committee Propeller RANS/Panel Method Workshop. In Proceedings of the 22nd ITTC, Grenoble, France, 5–6 April 1998. [Google Scholar]





















| Diameter | 3600 mm |
| Pitch Ratio (mean) | 0.92 |
| Expanded Area Ratio | 0.7 |
| Number of Blades | 5 |
| Blade Thickness Ratio | 0.0496 |
| Boss Ratio | 0.1972 |
| Total Skew Angle | 45 |
| Rake Angle | −3.03 |
| Blade Section | Modified SRI-B |
| J | V (m/s) | (rpm) | (kN) |
|---|---|---|---|
| 0.3 | 2.98 | 165 | 96.6 |
| 0.5 | 5.72 | 191 | 96.0 |
| 0.7 | 9.97 | 237 | 96.2 |
| 0.9 | 19.6 | 364 | 97.3 |
© 2018 by the authors. Licensee MDPI, Basel, Switzerland. This article is an open access article distributed under the terms and conditions of the Creative Commons Attribution (CC BY) license (http://creativecommons.org/licenses/by/4.0/).
Share and Cite
Maljaars, P.; Kaminski, M.; Den Besten, H. Boundary Element Modelling Aspects for the Hydro-Elastic Analysis of Flexible Marine Propellers. J. Mar. Sci. Eng. 2018, 6, 67. https://doi.org/10.3390/jmse6020067
Maljaars P, Kaminski M, Den Besten H. Boundary Element Modelling Aspects for the Hydro-Elastic Analysis of Flexible Marine Propellers. Journal of Marine Science and Engineering. 2018; 6(2):67. https://doi.org/10.3390/jmse6020067
Chicago/Turabian StyleMaljaars, Pieter, Mirek Kaminski, and Henk Den Besten. 2018. "Boundary Element Modelling Aspects for the Hydro-Elastic Analysis of Flexible Marine Propellers" Journal of Marine Science and Engineering 6, no. 2: 67. https://doi.org/10.3390/jmse6020067
APA StyleMaljaars, P., Kaminski, M., & Den Besten, H. (2018). Boundary Element Modelling Aspects for the Hydro-Elastic Analysis of Flexible Marine Propellers. Journal of Marine Science and Engineering, 6(2), 67. https://doi.org/10.3390/jmse6020067

