Next Article in Journal
AI-Based Interpolation of Ship Dry Docking Operation Data
Previous Article in Journal
Nonlinear Dynamics and Control of Tension Leg Platform Floating Wind Turbines: A Review
 
 
Font Type:
Arial Georgia Verdana
Font Size:
Aa Aa Aa
Line Spacing:
Column Width:
Background:
Article

Research on an Obstacle Avoidance System for Unmanned Vessels Based on Millimeter-Wave Radar

School of Energy and Power Engineering, Jiangsu University of Science and Technology, Zhenjiang 212003, China
*
Author to whom correspondence should be addressed.
J. Mar. Sci. Eng. 2026, 14(3), 306; https://doi.org/10.3390/jmse14030306
Submission received: 15 November 2025 / Revised: 13 January 2026 / Accepted: 27 January 2026 / Published: 4 February 2026
(This article belongs to the Section Ocean Engineering)

Abstract

To address the common shortcomings of traditional artificial potential field methods in complex water environments, this paper proposes an improved artificial potential field obstacle avoidance method based on a scoring weighting mechanism. It also designs a real-time obstacle avoidance system for unmanned surface vehicles (USVs) primarily utilizing millimeter-wave radar as the sensing modality. This method utilizes obstacle information from millimeter-wave radar, introducing a scoring mechanism that comprehensively considers distance, azimuth, and motion state to dynamically adjust repulsive weighting within the artificial potential field. This enables adaptive obstacle avoidance decision-making in complex multi-obstacle scenarios. Compared to traditional artificial potential field methods, the proposed approach effectively mitigates local minima and unreachable target issues while enhancing obstacle avoidance path stability and safety without compromising real-time performance. Simulation analysis and real-vessel experiments validate the method’s strong feasibility and engineering applicability in complex environments.

1. Introduction

With the continuous maturation of automation technology, perception devices centred on artificial intelligence have experienced rapid development. Among these, unmanned vessels have garnered significant attention for their outstanding capabilities in maritime reconnaissance and monitoring, aquatic ecosystem conservation, and waterborne search and rescue operations [1,2,3]. Within complex and dynamic aquatic environments, obstacles often remain imperceptible to the naked eye, posing substantial hazards to unmanned vessel navigation. Enhancing unmanned vessels’ ability to perceive obstacles in real-time and achieve automatic obstacle avoidance constitutes a core challenge for autonomous navigation [4,5].
Currently, sensors employed for obstacle detection in unmanned vessels predominantly utilise LiDAR [6] and cameras [7]. Reference [8] proposes a real-time volumetric perception method based on radar-camera fusion to enhance unmanned vessel perception in complex environments. This approach combines the extensive environmental data provided by radar with the high-precision visual information from cameras. Through an efficient fusion algorithm, it generates accurate real-time obstacle volume models, thereby achieving more precise environmental perception. Experimental results demonstrate that the fusion system significantly improves obstacle localisation accuracy and recognition capability while reducing collision risks. However, the laser signals emitted by LiDAR are insufficiently dense, leading to less accurate identification of moving targets. Furthermore, LiDAR exhibits weaker interference resistance and is susceptible to rain, fog, and strong light conditions. While cameras offer lower costs compared to LiDAR, their obstacle recognition accuracy is limited and can be disrupted by factors such as sea spray and reflections. In contrast, millimeter-wave radar point clouds exhibit high robustness under adverse weather and low-visibility conditions. Studies [9,10] both utilise sparse 3D point clouds generated by millimeter-wave radar. Through preprocessing techniques such as denoising, clustering, and temporal correlation, they extract stable dynamic features from raw radar reflection signals, thereby enhancing perception accuracy and anti-interference capabilities. Reference [11] combines radar-SLAM (Simultaneous Localization and Mapping) with cross-modal deep learning networks to transform inherently sparse, interference-prone millimeter-wave radar point clouds into high-density 3D environmental maps rivalling LiDAR in accuracy, thereby advancing the practicality of millimeter-wave radar for map construction in adverse conditions. Moreover, millimeter-wave radar’s ranging and velocity estimation capabilities demonstrate superior accuracy [12,13], yielding particularly outstanding performance in autonomous driving technologies [14].
Obstacle avoidance technology [15,16,17] constitutes a core research focus for unmanned vessels. Commonly employed algorithms include the A* algorithm [18,19], the dynamic window algorithm (DWA) [20,21,22], and the artificial potential field (APF) method [23]. Among these, the artificial potential field method offers advantages in local planning, making it widely applied in local path planning for unmanned vessels [24]. Furthermore, its simplicity in model construction and intuitive implementation have established it as a crucial foundation for numerous researchers undertaking improvement and extension studies. Reference [25] proposes an enhanced artificial potential field algorithm integrating multi-source sensor data assistance with deep reinforcement learning (DRL). This enables unmanned vessels to achieve superior escape capability, path optimisation, and obstacle avoidance stability in three-dimensional underwater environments, thereby realising safer and more efficient path planning in both static and dynamic conditions. Reference [26] proposes an enhanced artificial potential field (APF) algorithm. By incorporating segmented attraction fields, novel repulsion functions, a vessel domain priority assessment aligned with the International Regulations for Preventing Collisions at Sea (COLREGS), and partial adaptation of the Dynamic Window Approach (DWA), it achieves smoother collision-avoidance paths and stronger target-reachability for unmanned vessels in complex navigation scenarios. Simulation results demonstrate approximately 71.8% improved path smoothness compared to traditional APF. Reference [27] proposes a dynamic obstacle avoidance strategy combining State-Tracking Collision Detection (SCD) with simulated annealing-enhanced artificial potential field (SAPF). This enables unmanned vessels to both predict risks in advance when encountering moving obstacles and escape local minima during potential field optimisation, thereby achieving safer, more efficient, and adaptive obstacle avoidance path planning.
This paper presents a millimeter-wave radar-based obstacle avoidance control system for unmanned surface vehicles (unmanned vessels). It aims to enhance unmanned vessel obstacle detection by improving interference resistance and measurement accuracy, while strengthening local avoidance capabilities against obstacles in diverse motion states. The system utilises the pulse detection principle of millimeter-wave radar to acquire obstacle information including relative velocity, angle, and motion state. Based on this data, an obstacle avoidance score is calculated and integrated into an improved artificial potential field algorithm with weighted scoring. An embedded microprocessor controls the propulsion system to achieve autonomous obstacle avoidance. Finally, experimental testing validates the feasibility of the proposed method, demonstrating the system’s robust performance in both safety and effectiveness during obstacle avoidance.

2. Overall Design of the Obstacle Avoidance System

2.1. System Composition

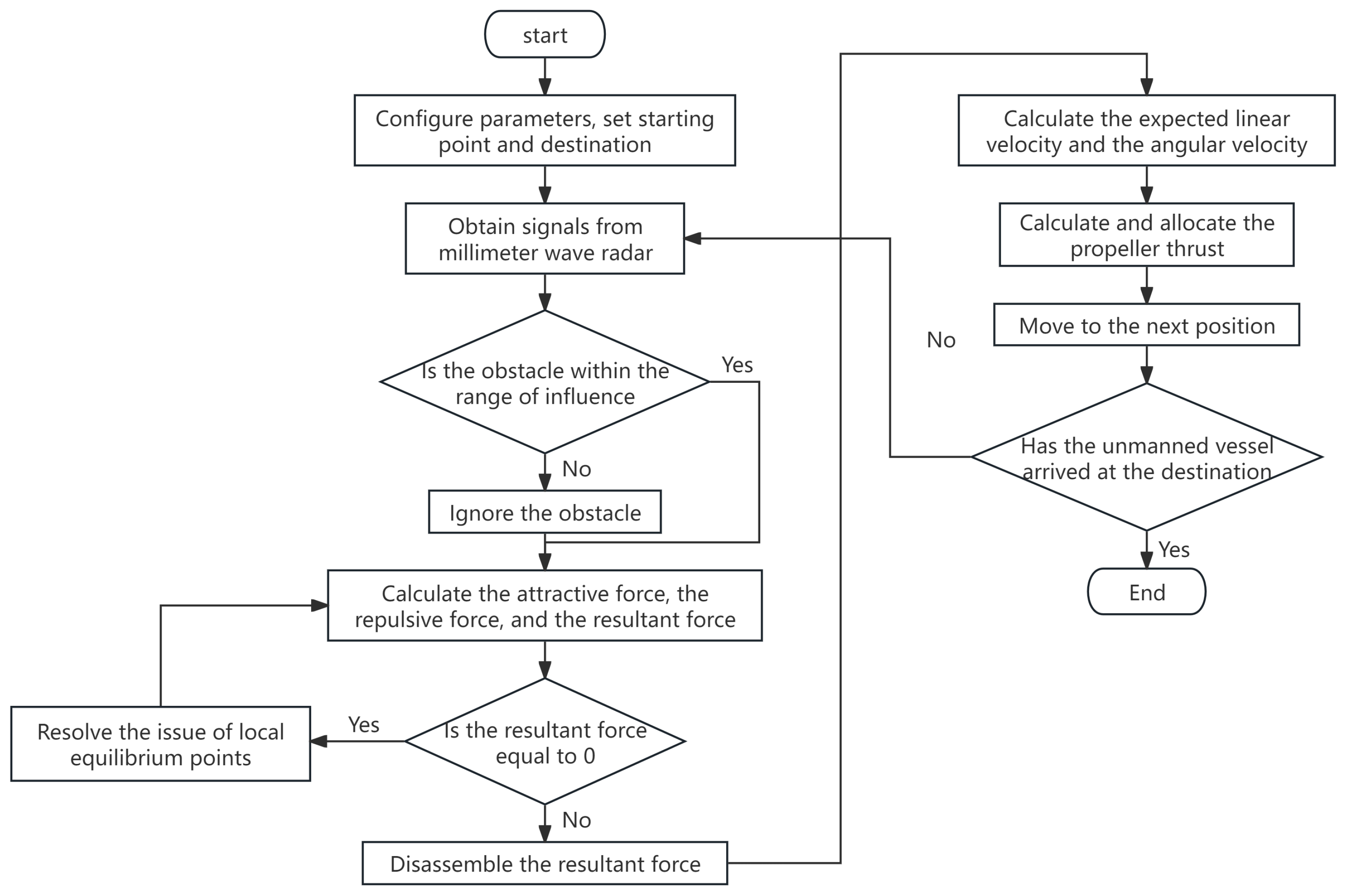
The overall architecture of the unmanned vessel is shown in Figure 1. The millimeter-wave radar-based obstacle avoidance system for the unmanned vessel consists of a radar recognition module, an information-processing module, and a motor control module, as illustrated in Figure 2. A millimeter-wave radar mounted at the bow forms the radar recognition module, acquiring obstacle information through the radar’s antenna principle. The information-processing module serves as the core of the entire obstacle avoidance system. The overall obstacle avoidance control and motion execution process, as illustrated in Figure 3, primarily involves receiving and processing radar data to generate obstacle avoidance scores. Based on the improved artificial potential field method, it calculates the thrust required for the unmanned vessel’s propellers, converts this thrust into control signals, and transmits them to the drive control module to regulate the vessel’s speed and direction.

2.2. Improved Artificial Potential Field Method

2.2.1. Traditional Artificial Potential Field Method

The APF method is an intuitive and effective path-planning algorithm that provides real-time navigation and obstacle avoidance capabilities for autonomous driving technologies [28], hence its widespread application in autonomous vessel navigation and path-planning research. In the traditional artificial potential field method [29], the gravitational potential field function U a t t and repulsive potential field function U r e q are expressed as follows:
U a t t = 1 2 η a t t d d e s
U r e q = 1 2 η r e q 1 d 1 d 0 2 0 d d 0 0 d > d 0
where η a t t and η r e q denote the proportional gain coefficients for the gravitational and repulsive potential fields, respectively, d d e s represents the distance between the unmanned vessel and the target point, d denotes the distance between the vessel and the obstacle, and d 0 signifies the maximum influence range of the obstacle exerting repulsive force upon the vessel. Taking the derivative of the gravitational potential function U a t t and the repulsive potential function U r e q yields the magnitudes of gravitational force F a t t and repulsive force F r e q as shown in Figure 4:
F a t t = U a t t = η a t t d d e s
F r e q = η r e q 1 d 1 d 0 1 d 2 0 d d 0 0 d > d 0
The total potential field U and resultant force F for the unmanned vessel can then be expressed by the following formula:
U = U a t t + i = 0 n U r e q
F = F a t t + i = 0 n F r e q

2.2.2. Score-Weighted Potential Field Algorithm

Whilst the traditional APF method is streamlined, it inevitably possesses inherent limitations. The vector superposition of attraction and repulsion forces readily generates local minima, trapping unmanned platforms within “potential wells” and preventing further progression [30]. Furthermore, the potential field function relies solely on obstacle distance information, resulting in delayed processing of obstacle motion states and relative orientations. Fixed potential field parameters prevent adaptive adjustments based on environmental complexity or obstacle risk, leading to either excessive or insufficient avoidance manoeuvres. To address the aforementioned issues, this paper introduces a scoring-weighted artificial potential field (scoring-weighted APF) method based on millimeter-wave radar perception data. This approach constructs a dynamic obstacle avoidance scoring model incorporating multiple factors such as distance, relative velocity, and azimuth. The scoring results are embedded as weighting parameters within the potential field calculation, thereby enabling adaptive adjustment of the influence intensity of obstacles. The scoring-weighted mechanism enables the unmanned vessel to distinguish between different obstacle types, increasing repulsive force towards rapidly approaching dynamic obstacles while reducing interference with distant or stationary ones. This effectively mitigates the local minima issue inherent in traditional APF methods, enhancing the stability and safety of dynamic obstacle avoidance. When the system receives obstacle information transmitted by millimeter-wave radar, it will immediately calculate obstacle avoidance scores for each obstacle. This score is then integrated with a specific weighting into the repulsive force calculation of the traditional artificial potential field method, as illustrated in Figure 5. Compared to Figure 3, moving obstacles exhibit significantly higher weighting coefficients in the APF method, generating stronger repulsive forces against the unmanned vessel and forming a new resultant force F s w .
The obstacle avoidance score comprises three components: distance score ( s c o r e 1 ), velocity score ( s c o r e 2 ), and azimuth score ( s c o r e 3 ). The system calculates these scores based on continuous millimeter-wave radar measurements of the unmanned vessel’s distance to obstacles (d), relative angle ( θ ), and obstacle velocity (v) during navigation. Each score corresponds to an adjustable weighting factor ( w 1 , w 2 , w 3 ), which may be fine-tuned prior to experimentation according to water surface conditions, subject to the constraint:
w 1 + w 2 + w 3 = 1
Among these, w 1 serves as the weight for the distance factor and holds the dominant position among the three weights. This is because obstacles at close range may pose an immediate threat to the unmanned vessel even at relatively low relative speeds. Therefore, w 1 is set within the range [0.4, 0.6]. w 2 is designated as the secondary dominant factor, whose influence applies only to moving obstacles. It enhances avoidance intensity for high-speed approaching obstacles while preventing excessive interference with static or low-speed targets, with its range constrained to [0.2, 0.4]; The azimuth factor primarily characterizes the relative positional relationship of obstacles relative to the unmanned vessel’s heading. Obstacles directly ahead significantly impact navigational safety, while lateral obstacles primarily influence the steering adjustment process. Therefore, w 3 serves as an auxiliary correction factor with a value range of [0.1, 0.3].
The specific process for calculating the obstacle avoidance score is as follows.
  • Calculate the s c o r e 1 based on distance. Establish an inverse relationship between w 1 and d, such that objects closer in distance receive higher scores:
    s c o r e 1 = w 1 d
  • Calculate the s c o r e 2 based on motion state. For moving objects whose direction conflicts with the unmanned vessel’s direction, an effective score is calculated. Let its velocity be v; the higher the velocity, the higher the score:
    s c o r e 2 = w 2 v v t h r e s h
    where v t h r e s h represents the hazardous speed threshold, set at 2 m/s.
  • Calculate the s c o r e 3 based on angle. The closer the angle is to the object directly ahead of the unmanned vessel, the higher the score:
s c o r e 3 = w 3 cos θ
Summing the three scores yields the final comprehensive obstacle avoidance score s c o r e . This is used to modify the repulsive force gain coefficient within the artificial potential field, forming a new repulsive force gain coefficient η s w . This ensures the repulsive force generated by obstacles increases with the score, maintaining a smooth, progressive growth trend:
η s w = η r e q + η r e q ( e s c o r e 1 )
In the improved artificial potential field method, the repulsive force exerted by obstacles on the unmanned vessel can be expressed as:
F r e q = η s w 1 d 1 d 0 1 d 2 0 d d 0 0 d > d 0

2.2.3. Improvement of Local Equilibrium Point Issues

During actual obstacle avoidance, the traditional APF method frequently encounters situations where the resultant force becomes zero, causing the unmanned vessel to stall, as illustrated in Figure 6. This primarily manifests in two typical scenarios: (1) When an obstacle and the target point lie on the same straight line, the repulsive force generated by the obstacle opposes the direction of the target attraction with comparable magnitude, trapping the vessel in equilibrium between the two forces and preventing further forward movement; (2) when the unmanned vessel simultaneously detects multiple symmetrically distributed obstacles, the repulsive forces from each obstacle cancel each other out, forming a local equilibrium point with the attractive forces and impeding motion. To address these issues, this paper introduces an escape mechanism based on the score-weighted artificial potential field model to ensure continuous motion and stable obstacle avoidance performance in complex environments.
As illustrated in Figure 7, for Scenario 1, with only one obstacle within influence range, when the unmanned vessel becomes trapped at this equilibrium point, the obstacle’s angle relative to the unmanned vessel is treated as 30°, and its repulsive force towards the unmanned vessel is recalculated. For Scenario 2, the escape mechanism primarily relies on the obstacle’s composite score. When the unmanned vessel encounters a local equilibrium point issue, the system linearly adjusts the repulsion coefficient η s w for each obstacle. This ensures that obstacles with higher scores exert stronger repulsive forces, while the influence of lower-scoring obstacles is automatically diminished. This achieves adaptive differentiation of obstacle importance. The adjusted repulsion coefficient η s w l is expressed as follows:
η s w l = η m i n + ( η m a x η m i n ) s c o r e
where η m a x and η m i n denote the upper and lower limits of respectively. Considering the propulsion system capabilities of the unmanned vessel, η m i n is set to 5 to ensure basic obstacle avoidance functionality under all conditions, preventing failure due to insufficient repulsive force. η m a x is set to 15 to limit repulsive force gain overflow, thereby preventing abrupt heading changes or motion oscillations in the unmanned vessel.
Substituting η s w l into Equation (12) allows for the adjustment of the repulsive force exerted by each obstacle on the unmanned vessel. Based on this repulsive force, the resultant force F s w is recalculated to enable the vessel to escape the local equilibrium point.

2.2.4. Motion Execution of the Unmanned Vessel

Following the calculation of the resultant force using an improved artificial potential field model, the unmanned vessel’s motion control system determines the actual propulsion and steering commands based on this resultant force, thereby achieving continuous obstacle avoidance and target tracking. As illustrated in Figure 8, using the unmanned vessel itself as the coordinate system, the resultant force and repulsive force are decomposed into lateral and longitudinal components, respectively. These components are then superimposed to yield the resultant force F s w , its lateral component F s w x , and its longitudinal component F s w y . Through F s w x and F s w y , the desired heading ψ e and the magnitude of the resultant force F s w m can be obtained:
ψ e = arctan F s w x F s w y
F s w m = F s w x 2 + F s w y 2
The magnitude of the resultant force reflects the combined intensity of attractive and repulsive forces within the potential field, thus serving as a reference for the desired propulsion velocity of the unmanned vessel. Based on this, the linear velocity v v e s s e l and angular velocity ω v e s s e l are defined as follows:
v v e s s e l = k v F s w m ω v e s s e l = k ω ( ψ e ψ )
where ψ denotes the unmanned vessel’s current heading. k v denotes the linear velocity adjustment coefficient, set to 0.9. This coefficient, slightly less than 1, enhances the stability of the unmanned vessel’s navigation while ensuring timely obstacle avoidance. k ω represents the angular velocity adjustment coefficient, primarily used to make relative adjustments to the angular velocity generated during obstacle avoidance. If set too low, it may result in insufficient steering response and directional correction speed, increasing collision risk; therefore, it is set to 1.1. These linear velocity v v e s s e l and angular velocity ω v e s s e l parameters, combined with F s w m , are utilised to regulate the thrust of the unmanned vessel’s left thruster T L and right thruster T R :
T L = k t ( v v e s s e l b 2 ω v e s s e l ) T R = k t ( v v e s s e l + b 2 ω v e s s e l )
where b denotes the distance between the two thrusters. k t represents the thrust adjustment coefficient. Combined with the required PWM (Pulse Width Modulation) control value for the thruster, which ranges from 1000 to 2000 μs, the value is set to 500.

2.3. Selection of Millimeter-Wave Radar

This paper employs the 77 GHz long-range millimeter-wave radar ARS408 manufactured by Continental AG of Germany, as shown in Figure 9. As a mature industrial product, this radar achieves a field of view (FOV) of ± 60 within its near-range beam and up to ± 9 at long range. It can simultaneously detect multiple stationary and moving targets with relative velocities ranging from −400 to 200 km/h, reliably outputting obstacle information even in complex environments. This research leverages obstacle distance, azimuth, and relative velocity data processed autonomously by the radar to execute subsequent obstacle avoidance decisions and motion control for unmanned vessels.

3. Experiments and Results

3.1. Simulation and Analysis

To validate the effectiveness of the obstacle avoidance system, a simulation test platform was designed to evaluate the improved artificial potential field method’s performance in handling static obstacles, dynamic obstacles, and local equilibrium points. In the simulation experiments, factors such as water resistance and sensor noise were not considered. Therefore, the parameters for this study were specifically configured as shown in Table 1.
In the simulation environment, the unmanned vessel is simplified to a point mass model, with a starting point at (0,0) and an endpoint at (20,20). Figure 10 shows a static obstacle comparison scenario, where only fixed obstacles exist in the environment. Only fixed obstacles exist in the environment. Figure 11 depicts a dynamic obstacle scenario where an obstacle moves from the black circle to the white circle at 0.7 m/s. In this scenario, the speed rating enabled the unmanned vessel to initiate course adjustments before obstacles approached within a hazardous distance, achieving proactive avoidance. Figure 12 and Figure 13 illustrate typical scenarios of local equilibrium points. Under these conditions, the traditional artificial potential field method often encounters situations where attractive and repulsive forces are nearly equal in magnitude and direction, causing the unmanned vessel to decelerate or even stall in front of obstacles. By introducing a scoring mechanism that adaptively adjusts repulsive force weights, the force field structure is redistributed. This enables the unmanned vessel to successfully escape local minima and complete obstacle avoidance tasks.

3.2. Full-Scale Ship Experiments

In this paper, we also designed an experimental platform for an unmanned vessel driven by dual thrusters, as shown in Figure 14. The primary equipment installed on the unmanned vessel includes a millimeter-wave radar and two thrusters, along with a GPS (Global Positioning System) system to determine its current position, as illustrated in Figure 15. The primary parameters of the unmanned vessel and equipment are shown in Table 2. In safe and open-water areas, the unmanned vessel maintains straight-line navigation directly ahead, with the millimeter-wave radar installation angle aligned with the vessel’s heading. During experiments, static obstacle scenarios were constructed by deploying stationary floating objects, while moving floating objects simulated dynamic obstacles.
Throughout the experiment, the unmanned vessel equipped with a millimeter-wave radar system continuously gathered obstacle data. This information was integrated with an enhanced artificial potential field method to control obstacle avoidance. The vessel’s current navigation data were transmitted to the host computer software at 0.5 s intervals, as illustrated in Figure 16. The host computer also displayed real-time maps and operational views of the unmanned vessel via GPS.
With the initial vessel speed set at 1 m/s, Figure 17 illustrates obstacle avoidance in a static obstacle environment, where two obstacles are positioned to the vessel’s left front; Figure 18 depicts obstacle avoidance in a dynamic obstacle environment, where Obstacle 1 and Obstacle 2 move at 0.8 m/s and 1.1 m/s, respectively; Figure 19 and Figure 20 illustrate local equilibrium points. The unmanned vessel successfully escapes equilibrium points to complete obstacle avoidance for obstacles positioned directly ahead or symmetrically distributed.
Data exported from the host computer was collated, providing the latitude and longitude coordinates of the starting and ending points, along with the linear velocity v v e s s e l and angular velocity ω v e s s e l at the commencement of obstacle avoidance, as shown in Table 3. Experimental results indicate minimal numerical errors during the unmanned vessel’s obstacle avoidance process, validating the effectiveness of the proposed avoidance system.

3.3. Analysis and Discussion

Compared to traditional artificial potential field methods that rely solely on distance information to construct repulsive forces, the improved artificial potential field method proposed in this paper can more accurately characterize the impact of different types of obstacles on the navigational safety of unmanned vessels. This effectively mitigates issues such as local minima, oscillating obstacle avoidance trajectories, and delayed responses to dynamic obstacles. Simulation and real-vessel experimental results demonstrate that in complex scenarios involving static obstacles, dynamic obstacles, and symmetrically distributed obstacles, the proposed method generates smoother and more stable obstacle avoidance trajectories, significantly enhancing system robustness and safety. Compared to reinforcement learning-based methods [31], the proposed improved artificial potential field method can be operated without requiring offline training. Its core achieves real-time local obstacle avoidance through analytical potential field construction and scoring mechanism adjustment. RL methods typically require substantial training samples and prolonged training periods to obtain parameters for the policy network. Moreover, training outcomes exhibit sensitivity to environmental distributions, potentially limiting their generalization capabilities in unseen environments. Furthermore, RL methods often necessitate manual adjustments to state and action space design and reward function weights during training, resulting in relatively weaker overall system debugging and mathematical interpretability. In contrast, the proposed method, based on explicit geometric risk metrics, demonstrates stable obstacle avoidance performance under static obstacles, dynamic obstacles, and local minima conditions, while offering superior real-time capability and interpretability.

4. Conclusions

This paper addresses the limitations of traditional artificial potential field methods in unmanned vessel obstacle avoidance, such as local optima, avoidance instability, and inadequate response to dynamic obstacles. It proposes a millimeter-wave radar-based scoring-weighted potential field obstacle avoidance control system. Leveraging the millimeter-wave radar’s high-precision target detection capabilities, the system acquires real-time obstacle information including distance, azimuth, and velocity. Based on this data, an obstacle avoidance scoring model is designed to comprehensively quantify threat levels from three dimensions: distance, velocity, and azimuth. By incorporating this weighted scoring into the repulsive force calculation of the traditional artificial potential field method, the system achieves dynamic weighting for obstacles with varying motion states and spatial distributions. This enables smoother and more stable obstacle avoidance for the unmanned vessel in complex environments.
For control implementation, an STM32F407 embedded microprocessor serves as the control core, acquiring millimeter-wave radar data via a CAN (Controller Area Network) bus. The system calculates the direction and magnitude of resultant forces based on real-time perception data, generating linear and angular velocity commands to control thrusters for autonomous obstacle avoidance navigation. Experimental results demonstrate the unmanned vessel’s effective obstacle avoidance in both static and dynamic obstacle scenarios. During avoidance manoeuvres, linear and angular velocity changes exhibit continuity with minimal error, showcasing excellent real-time performance, stability, and safety.
The experiments in this paper were conducted in inland lakes and idealized simulation environments, and have not yet fully considered the uncertainties introduced by factors such as wind-wave disturbances, sensor noise, and multi-object occlusion in complex marine environments. Therefore, certain limitations remain. Future research will explore multi-sensor fusion methods integrating visual, lidar, and millimeter-wave radar data. By leveraging the complementary nature of multi-modal features, these approaches aim to achieve higher-precision environmental modeling and dynamic target recognition, thereby enhancing the robustness and reliability of environmental perception. Concurrently, the proposed obstacle avoidance method will be integrated with the Collision Regulations for Vessels at Sea (COLREGs) and a high-level navigation decision-making module. This integration will ensure that local path-planning results not only meet safety requirements but also comply with navigation regulations and maintain feasibility.

Author Contributions

Conceptualization, P.S.; Methodology, P.S.; Software, P.S.; Validation, P.S. and H.C.; Formal analysis, P.S.; Investigation, X.Y. and C.W.; Resources, X.Y.; Data curation, P.S.; Writing—original draft, P.S.; Writing—review & editing, P.S. All authors have read and agreed to the published version of the manuscript.

Funding

This research received no external funding.

Data Availability Statement

Data are contained within the article.

Conflicts of Interest

The authors declare no conflicts of interest.

References

  1. Kale, S. Developments in Unmanned Surface Vehicles (unmanned vessels): A Review. Int. Conf. Appl. Eng. Nat. Sci. 2023, 1, 596–600. [Google Scholar]
  2. Bowen, X.; Yu, M.; Liu, Z.; Tan, Y.; Sun, Y.; Li, B. A review of path planning for unmanned surface vehicles. J. Mar. Sci. Eng. 2023, 11, 1556. [Google Scholar] [CrossRef]
  3. Er, M.J.; Ma, C.; Liu, T.; Gong, H. Intelligent Motion Control of Unmanned Surface Vehicles: A Critical Review. Ocean Eng. 2023, 280, 114562. [Google Scholar] [CrossRef]
  4. Gao, D.; Zhou, P.; Shi, W.; Wang, T.; Wang, Y. A Dynamic Obstacle Avoidance Method for Unmanned Surface Vehicle under COLREGs. J. Mar. Sci. Eng. 2022, 10, 901. [Google Scholar]
  5. Liu, G.; Zheng, H.; Liu, S.; Shen, B.; Xu, W. Hierarchical Dynamic Trajectory Planning for Autonomous Underwater Vehicles: Algorithms and Experiments. Ocean Eng. 2024, 307, 118221. [Google Scholar] [CrossRef]
  6. Park, J.-H.; Roh, M.-I.; Lee, H.-W.; Jo, Y.-M.; Ha, J.; Son, N.-S. Multi-Vessel Target Tracking with Camera Fusion for Unmanned Surface Vehicles. Int. J. Nav. Archit. Ocean Eng. 2024, 16, 100608. [Google Scholar]
  7. Li, Z.; Xi, Q.; Shi, Z.; Wang, Q. Monocular Vision Guidance for Unmanned Surface Vehicle Recovery. Appl. Sci. 2024, 14, 5104. [Google Scholar] [CrossRef]
  8. Xu, H.; Zhang, X.; He, J.; Yu, Y.; Cheng, Y. Real-Time Volumetric Perception for Unmanned Surface Vehicles Through Fusion of Radar and Camera. IEEE Trans. Instrum. Meas. 2024, 73, 1–12. [Google Scholar] [CrossRef]
  9. Lyu, Y.; Lin, H.; Wu, J.; Liang, X.; Zhao, C. Robust Radar Inertial Odometry in Dynamic 3D Environments. Drones 2024, 8, 197. [Google Scholar] [CrossRef]
  10. Dang, X.; Fan, K.; Li, F.; Tang, Y.; Gao, Y.; Wang, Y. Multi-Person Action Recognition Based on Millimeter-Wave Radar Point Cloud. Appl. Sci. 2024, 14, 7253. [Google Scholar]
  11. Zeng, Z.; Wen, J.; Luo, J.; Ding, G.; Geng, X. Dense 3D Point Cloud Environmental Mapping Using Millimeter-Wave Radar. Sensors 2024, 24, 6569. [Google Scholar] [CrossRef]
  12. Soumya, A.; Mohan, C.K.; Linga, R.C. Recent Advances in mmWave Radar-Based Sensing, Its Applications, and Machine Learning Techniques: A Review. Sensors 2023, 23, 8901. [Google Scholar] [CrossRef] [PubMed]
  13. Fan, L.; Wang, J.; Chang, Y.; Li, Y.; Wang, Y.; Cao, D. 4D mmWave Radar for Autonomous Driving Perception: A Comprehensive Survey. IEEE Trans. Intell. Veh. 2024, 9, 4606–4620. [Google Scholar] [CrossRef]
  14. Kong, H.; Huang, C.; Yu, J.; Shen, X. A Survey of mmWave Radar-Based Sensing in Autonomous Vehicles, Smart Homes and Industry. IEEE Commun. Surv. Tutor. 2025, 27, 463–508. [Google Scholar]
  15. Xiao, G.; Zheng, G.; Ren, B.; Wang, Y.; Hong, X.; Zhang, Z. A Test Method for Obstacle-Avoidance Performance of Unmanned Surface Vehicles Based on Mobile-Buoy–Shore Multisource-Sensing-Data Fusion. J. Mar. Sci. Eng. 2022, 10, 819. [Google Scholar] [CrossRef]
  16. Chen, Q.; Yang, J.; Zhao, W.; Tao, L.; Mao, J.; Lu, C. AI-Based Dynamic Avoidance in Deep-Sea Mining. Ocean Eng. 2024, 311, 118945. [Google Scholar]
  17. Hart, F.; Waltz, M.; Okhrin, O. Two-Step Dynamic Obstacle Avoidance. Knowl.-Based Syst. 2024, 302, 112402. [Google Scholar]
  18. Farid, G.; Cocuzza, S.; Younas, T.; Razzaqi, A.A.; Wattoo, W.A.; Cannella, F.; Mo, H. Modified A-Star (A*) Approach to Plan the Motion of a Quadrotor UAV in Three-Dimensional Obstacle-Cluttered Environment. Appl. Sci. 2022, 12, 5791. [Google Scholar]
  19. Meng, T.; Yang, T.; Huang, J.; Jin, W.; Zhang, W.; Jia, Y.; Wan, K.; Xiao, G.; Yang, D.; Zhong, Z. Improved Hybrid A-Star Algorithm for Path Planning in Autonomous Parking System Based on Multi-Stage Dynamic Optimization. Int. J. Automot. Technol. 2023, 24, 459–468. [Google Scholar]
  20. Wang, Z.; Li, G. Research on Path Planning Algorithm of Driverless Ferry Vehicles Combining Improved A* and DWA. Sensors 2024, 24, 4041. [Google Scholar] [CrossRef]
  21. Li, J.; Wan, L.; Huang, Z.; Chen, Y.; Tang, H. Hybrid Path Planning Strategy Based on Improved PSO Combined with DWA for Unmanned Surface Vehicles. J. Mar. Sci. Eng. 2024, 12, 1268. [Google Scholar] [CrossRef]
  22. Gong, X.; Gao, Y.; Wang, F.; Zhu, D.; Zhao, W.; Wang, F.; Liu, Y. A Local Path Planning Algorithm for Robots Based on Improved DWA. Electronics 2024, 13, 2965. [Google Scholar] [CrossRef]
  23. Kozlov, E.; Muslimov, T. Artificial Potential Field Method for Path and Trajectory Planning of Unmanned Aerial Vehicles: A Review. Unmanned Syst. 2025. prepublish. [Google Scholar] [CrossRef]
  24. Chang, L.; Shan, L.; Zhang, W.; Jiang, C.; Wang, W.; Dai, Y. A LiDAR and Reasoning-Based Artificial Potential Field for Mobile Robot Navigation in Unknown and Dynamic Environments. Adv. Eng. Inform. 2025, 67, 103519. [Google Scholar] [CrossRef]
  25. Xing, T.; Wang, X.; Ding, K.; Ni, K.; Zhou, Q. Improved Artificial Potential Field Algorithm Assisted by Multisource Data for AUV Path Planning. Sensors 2023, 23, 6680. [Google Scholar] [CrossRef] [PubMed]
  26. Li, L.; Wu, W.; Li, Z.; Wang, F. Collision Avoidance Method for Unmanned Ships Using a Modified APF Algorithm. Front. Mar. Sci. 2025, 12, 1550529. [Google Scholar] [CrossRef]
  27. Li, Y.; Ma, Y.; Cao, J.; Yin, C.; Ma, X. An Obstacle Avoidance Strategy for AUV Based on State-Tracking Collision Detection and Improved Artificial Potential Field. J. Mar. Sci. Eng. 2024, 12, 695. [Google Scholar] [CrossRef]
  28. Fang, J.; Zhihao, Y.; Mengxue, L.; Han, X.; Weiliang, Z.; Long, W. A New Hybrid Reinforcement Learning with Artificial Potential Field Method for UAV Target Search. Sensors 2025, 25, 2796. [Google Scholar] [CrossRef]
  29. Zhang, Y.; Liu, K.; Gao, F.; Zhao, F. Research on Path Planning and Path Tracking Control of Autonomous Vehicles Based on Improved APF and SMC. Sensors 2023, 23, 7918. [Google Scholar] [CrossRef]
  30. Zhai, L.; Liu, C.; Zhang, X.; Wang, C. Local Trajectory Planning for Obstacle Avoidance of Unmanned Tracked Vehicles Based on APF Method. IEEE Access 2024, 12, 19665–19681. [Google Scholar] [CrossRef]
  31. Liu, L.; Shan, Q.; Xu, Q. USVs Path Planning for Maritime Search and Rescue Based on POS-DQN: Probability of Success-Deep Q-Network. J. Mar. Sci. Eng. 2024, 12, 1158. [Google Scholar] [CrossRef]
Figure 1. Overall architecture of unmanned vessels.
Figure 1. Overall architecture of unmanned vessels.
Jmse 14 00306 g001
Figure 2. Overall framework of the obstacle avoidance system.
Figure 2. Overall framework of the obstacle avoidance system.
Jmse 14 00306 g002
Figure 3. Flowchart of the obstacle avoidance control and motion execution.
Figure 3. Flowchart of the obstacle avoidance control and motion execution.
Jmse 14 00306 g003
Figure 4. Traditional artificial potential field algorithm model.
Figure 4. Traditional artificial potential field algorithm model.
Jmse 14 00306 g004
Figure 5. Improved artificial potential field algorithm.
Figure 5. Improved artificial potential field algorithm.
Jmse 14 00306 g005
Figure 6. Local equilibrium point scenario: (a) Scenario 1. (b) Scenario 2.
Figure 6. Local equilibrium point scenario: (a) Scenario 1. (b) Scenario 2.
Jmse 14 00306 g006
Figure 7. Escaping local equilibrium point scenario: (a) Scenario 1. (b) Scenario 2.
Figure 7. Escaping local equilibrium point scenario: (a) Scenario 1. (b) Scenario 2.
Jmse 14 00306 g007
Figure 8. The decomposition of resultant force.
Figure 8. The decomposition of resultant force.
Jmse 14 00306 g008
Figure 9. Millimeter-wave radar (Continental Automotive GmbH, Hanover, Germany).
Figure 9. Millimeter-wave radar (Continental Automotive GmbH, Hanover, Germany).
Jmse 14 00306 g009
Figure 10. Static obstacle simulation scenario comparison: (a) Improved APF. (b) Traditional APF.
Figure 10. Static obstacle simulation scenario comparison: (a) Improved APF. (b) Traditional APF.
Jmse 14 00306 g010
Figure 11. Dynamic obstacle simulation scenario comparison: (a) Improved APF. (b) Traditional APF.
Figure 11. Dynamic obstacle simulation scenario comparison: (a) Improved APF. (b) Traditional APF.
Jmse 14 00306 g011
Figure 12. Simulation scenario comparison for Scenario 1 of local equilibrium points: (a) Improved APF. (b) Traditional APF.
Figure 12. Simulation scenario comparison for Scenario 1 of local equilibrium points: (a) Improved APF. (b) Traditional APF.
Jmse 14 00306 g012
Figure 13. Simulation scenario comparison for Scenario 2 of local equilibrium points: (a) Improved APF. (b) Traditional APF.
Figure 13. Simulation scenario comparison for Scenario 2 of local equilibrium points: (a) Improved APF. (b) Traditional APF.
Jmse 14 00306 g013
Figure 14. Experimental platform.
Figure 14. Experimental platform.
Jmse 14 00306 g014
Figure 15. Experimental Equipment: (a) STM32F407 (YouXin Electronic, Shenzhen, China). (b) GPS Module (Xiao Yi Intelligence, Guangzhou, China). (c) Thruster (Xuzhou Yuxin Electromechanical Co., Ltd., Xuzhou, China).
Figure 15. Experimental Equipment: (a) STM32F407 (YouXin Electronic, Shenzhen, China). (b) GPS Module (Xiao Yi Intelligence, Guangzhou, China). (c) Thruster (Xuzhou Yuxin Electromechanical Co., Ltd., Xuzhou, China).
Jmse 14 00306 g015
Figure 16. Host computer data display.
Figure 16. Host computer data display.
Jmse 14 00306 g016
Figure 17. Obstacle avoidance in static obstacle scenarios.
Figure 17. Obstacle avoidance in static obstacle scenarios.
Jmse 14 00306 g017
Figure 18. Obstacle avoidance in dynamic obstacle scenarios.
Figure 18. Obstacle avoidance in dynamic obstacle scenarios.
Jmse 14 00306 g018
Figure 19. Scenario 1 of local equilibrium point avoidance.
Figure 19. Scenario 1 of local equilibrium point avoidance.
Jmse 14 00306 g019
Figure 20. Scenario 2 of local equilibrium point avoidance.
Figure 20. Scenario 2 of local equilibrium point avoidance.
Jmse 14 00306 g020
Table 1. Experimental parameter configuration.
Table 1. Experimental parameter configuration.
ParametersValue
η a t t 1.0
η r e q 50.0
d 0 5 m
w 1 0.5
w 2 0.3
w 3 0.2
Table 2. Equipment parameters.
Table 2. Equipment parameters.
NameValueNameValue
Vessel length1.5 mVessel width0.8 m
Displacement38 kgThruster voltage24 V
Thruster power450 WThruster thrust7 kg
GPS accuracy2 mGPS update frequency1 Hz
Table 3. Obstacle avoidance experiment data.
Table 3. Obstacle avoidance experiment data.
NameStatic ObstacleDynamic ObstacleLocal Equilibrium Point (Scenario 1)Local Equilibrium Point (Scenario 2)
Longitude of the starting point ()119.363755119.363789119.363704119.363698
Latitude of the starting point ()32.18206732.18210732.18203332.182082
Longitude of the destination ()119.364129119.364193119.364095119.364125
Latitude of the destination ()32.18233632.18228732.18231932.182353
Planned v v e s s e l (m/s)0.78090.89140.75230.9127
Actual v v e s s e l (m/s)0.77530.90160.75950.9308
Planned ω v e s s e l (rad/s)0.71591.44640.61071.5374
Actual ω v e s s e l (m/s)0.73371.47110.60811.5507
Disclaimer/Publisher’s Note: The statements, opinions and data contained in all publications are solely those of the individual author(s) and contributor(s) and not of MDPI and/or the editor(s). MDPI and/or the editor(s) disclaim responsibility for any injury to people or property resulting from any ideas, methods, instructions or products referred to in the content.

Share and Cite

MDPI and ACS Style

Shi, P.; Yang, X.; Wu, C.; Cheng, H. Research on an Obstacle Avoidance System for Unmanned Vessels Based on Millimeter-Wave Radar. J. Mar. Sci. Eng. 2026, 14, 306. https://doi.org/10.3390/jmse14030306

AMA Style

Shi P, Yang X, Wu C, Cheng H. Research on an Obstacle Avoidance System for Unmanned Vessels Based on Millimeter-Wave Radar. Journal of Marine Science and Engineering. 2026; 14(3):306. https://doi.org/10.3390/jmse14030306

Chicago/Turabian Style

Shi, Peixiang, Xinglin Yang, Chentao Wu, and Huan Cheng. 2026. "Research on an Obstacle Avoidance System for Unmanned Vessels Based on Millimeter-Wave Radar" Journal of Marine Science and Engineering 14, no. 3: 306. https://doi.org/10.3390/jmse14030306

APA Style

Shi, P., Yang, X., Wu, C., & Cheng, H. (2026). Research on an Obstacle Avoidance System for Unmanned Vessels Based on Millimeter-Wave Radar. Journal of Marine Science and Engineering, 14(3), 306. https://doi.org/10.3390/jmse14030306

Note that from the first issue of 2016, this journal uses article numbers instead of page numbers. See further details here.

Article Metrics

Back to TopTop