Next Article in Journal
Sedimentary–Tectonic Evolution and Paleogeographic Characteristics of the Paleozoic in the Ordos Basin
Previous Article in Journal
Development of an Early Warning System for Compound Coastal and Fluvial Flooding: Implementation at the Alfeios River Mouth, Greece
error_outline You can access the new MDPI.com website here. Explore and share your feedback with us.
 
 
Font Type:
Arial Georgia Verdana
Font Size:
Aa Aa Aa
Line Spacing:
Column Width:
Background:
Article

Integrated Sail–Hull–Turbine Assessment for Wind Power Generation Ship Using Experiment and CFD

by
Nguyen Thi Huyen Trang
1,2,*,
Taiga Mitsuyuki
1,3,*,
Yoshiaki Hirakawa
1,3,
Thi Pham-Truong
1,2 and
Shun Yokota
4
1
Typhoon Science and Technology Research Center, Yokohama National University, Yokohama 240-8501, Japan
2
Faculty of Transportation Mechanical Engineering, University of Science and Technology—The University of Danang, Da Nang 550000, Vietnam
3
Faculty of Engineering, Yokohama National University, Yokohama 240-8501, Japan
4
Interfaculty Graduate School of Innovative and Practical Studies, Yokohama National University, Yokohama 240-8501, Japan
*
Authors to whom correspondence should be addressed.
J. Mar. Sci. Eng. 2026, 14(2), 111; https://doi.org/10.3390/jmse14020111
Submission received: 23 December 2025 / Revised: 3 January 2026 / Accepted: 4 January 2026 / Published: 6 January 2026
(This article belongs to the Section Ocean Engineering)

Abstract

Wind power generation ships (WPG ships), which combine rigid sails for propulsion and underwater turbines for onboard power generation, have attracted increasing attention as a promising concept for utilizing renewable energy at sea. This study presents an integrated assessment of a WPG ship by combining towing-tank experiments, CFD simulations using ANSYS Fluent, and theoretical analysis to evaluate the coupled performance of sails, hull, and underwater turbines. First, sail thrust and bare-hull resistance were quantified to identify the effective operating-speed range under Beaufort 6–8 wind conditions, and the optimal number of rigid sails was determined. Based on a thrust–resistance balance at a representative rated operating point, two turbine configurations (two and four turbines) were preliminarily sized. The results show that ten rigid sails can provide near-maximum thrust without excessive aerodynamic interference, and the installation of turbines significantly reduces the feasible operating range compared to the bare-hull case. For the two-turbine configuration, a common effective ship-speed range of 6.58–8.0 m/s is obtained, whereas the four-turbine configuration is restricted to 6.58–7.44 m/s due to wake losses, additional appendage drag, and near-free-surface effects. The four-turbine configuration exhibits approximately 30% lower total power output than the two-turbine configuration. These findings demonstrate that an integrated, system-level evaluation is essential for WPG ship design and indicate that the two-turbine configuration offers a more favorable balance between power generation capability and operational flexibility.

1. Introduction

In the context of the maritime industry’s transition toward sustainable energy solutions, the utilization of renewable energy from wind and ocean currents has emerged as a highly promising research trend. One innovative approach is the wind power generation ship (WPG ship), which combines a rigid sail system to provide primary propulsion with underwater turbines that harvest energy while the ship is underway [1,2].
For such a system to achieve maximum operational efficiency, the number and arrangement of sails play a critical role in optimizing the vessel’s speed. Selecting an appropriate number of sails and arranging them in an optimal configuration enables the ship to fully exploit wind-generated thrust while minimizing adverse aerodynamic interactions between sails, which could otherwise reduce the propulsion efficiency.
This study focuses on evaluating the influence of sail quantity and arrangement configuration on the ability of a WPG to achieve optimal cruising speed. The findings are expected to contribute to the development of more effective design strategies aimed at enhancing the utilization of renewable energy at sea.
Several investigations have shown the significant potential of aerodynamic rigid sails in enhancing the efficiency of wind energy utilization for ships. Jo et al. [3] developed an optimization framework that integrates high-fidelity CFD simulations, evolutionary algorithms, and Kriging surrogate modeling to determine the optimal configuration of angle of attack, flap length, and flap deflection angle for multiple wing-sails, demonstrating thrust improvements of over 10% even when three-dimensional effects are considered. Meanwhile, the Wind Challenger project [4] has proven the practical applicability of a large-scale multi–rigid sail system on a 180,000 DWT bulk carrier, achieving a speed of 14 knots and an average 30% savings in propulsive energy from wind power on the Yokohama–Seattle route. Other studies, such as that by Zhu et al. [5], have shown that improving the sail cross-section shape (e.g., crescent-shaped profiles) can enhance thrust performance and reduce fuel consumption by approximately 9% compared to a vessel without sails, although attention must be paid to flow separation and tip vortices, which can adversely affect structural stability. Fang et al. [6] proposed a dual rigid wing-sail configuration with different cross-sectional profiles (NACA 0020 for the mainsail and NACA 0016 for the trailing sail) and used CFD simulations in ANSYS Fluent to investigate the effects of geometric ratios and spacing. The results demonstrated a 37.1% increase in peak lift coefficient compared to conventional soft sails. Malmek et al. [7] developed a rapid aerodynamic prediction method that combines a semi-empirical lifting line model with a 3D interaction model, enabling accurate prediction of driving force, moments, and stall angles for multi-wing-sail systems at a fraction of the computational cost of full 3D CFD, making it suitable for early-stage design and configuration comparisons. Wang et al. [8] employed RANS CFD simulations to evaluate the influence of horizontal and longitudinal spacing, as well as horizontal offset arrangements, on multi-wing-sail performance; their findings indicated that optimal spacing in a double-row configuration is 4c horizontally and 10c longitudinally, which minimizes adverse interactions and reduces the risk of stall. Finally, Ölçer et al. [9] optimized the renewable energy capture for a ship’s propulsion system by combining rigid wind sails and solar power through two models: one to determine the optimal sail angle under varying wind conditions, and another to optimize deck area allocation between the wind and solar systems to maximize total power output. In a bulk carrier case study, this approach achieved up to a 36% reduction in CO2 emissions compared to a conventional vessel, and results indicated that reducing the vessel’s speed to 56% of its original value would allow it to operate solely on the renewable energy harvested onboard.
Recent studies have emphasized the importance of aerodynamic and hydrodynamic interference effects when multiple energy-related devices are installed on ships. For rigid sail propulsion, van Reen et al. [10] demonstrated that aerodynamic interference between multiple wing-sails can lead to significant thrust penalties depending on layout configuration, highlighting the limitations of component-level optimization. Similarly, hydrodynamic wake interactions have been shown to strongly affect the performance of rotating marine devices, as reported by Lin et al. [11], while system-level experimental studies on auxiliary devices further indicate that integrating additional devices into ship systems introduces complex trade-offs between performance and control [12].
While most previous studies have focused on optimizing the performance of individual sails by examining parameters, e.g., angle of attack, flap geometry, or sail spacing, such component-level optimization does not necessarily guarantee optimal performance at the ship-system level. In practical wind power generation ships, rigid sails operate in conjunction with the ship hull and underwater turbines, and their performance is inherently coupled through aerodynamic and hydrodynamic interactions. The objective of this study is therefore not to evaluate the efficiency of sails in isolation, but to assess the coupled performance of the entire system, including rigid sails, hull resistance, and turbine-induced drag and wake effects. By treating the vessel as an integrated unit, the present work explicitly captures the interaction between aerodynamic thrust generated by the sails, hydrodynamic resistance of the hull, and additional losses introduced by underwater turbines, which together determine the feasible operating range and overall performance of the WPG ship. This approach makes it possible to assess whether a given configuration of sails and turbines is truly effective and practical, rather than assuming that maximizing the efficiency of each component separately will necessarily lead to the best outcome for the whole ship.
In order to achieve this objective, this study combines experimental measurements in the towing tank with numerical simulations using ANSYS Fluent. The experimental campaign provides direct data on resistance and thrust under controlled conditions, while the CFD simulations allow a wider exploration of operating parameters such as wind speed, sail arrangement, and turbine dimensions.
The remainder of this paper is organized as follows: Section 2 describes the ship model, principal parameters, and the experimental setup. Section 3 presents the towing-tank experiments conducted to evaluate sail thrust and hull resistance. Section 4 introduces the CFD methodology and numerical settings used in this study. Section 5 discusses the integrated performance assessment of the wind power generation ship, including operating range evaluation and turbine configuration comparison. Finally, Section 6 summarizes the main conclusions and outlines future research directions.

2. Overview of the WPG Ship

According to Geospatial Information Authority of Japan, coastal areas facing the open ocean and headlands often experience strong winds, forming favorable wind corridors. The western Pacific is also one of the windiest regions in the world, where strong winds frequently occur around tropical storms. Therefore, this region experiences many days with wind speeds between 10 and 20 m/s (Beaufort 6–8).
The WPG ship is designed to operate under strong wind conditions or near—but safely away from—typhoons, taking advantage of the frequent winds in the Beaufort 6–8 range. Winds above Beaufort 8 (over 20 m/s) pose high risks to control and structure, while below Beaufort 6, the wind force is insufficient to maintain steady propulsion for large vessels. In summary, Beaufort 6–8 represents the “sweet spot” for the design and operation of the WPG ship—strong enough for full sail propulsion while maintaining safe operating margins. Therefore, in this study, the wind range corresponding to Beaufort 6–8 (10–20 m/s) is selected for investigation of the WPG ship.
The main structure of the WPG ship is divided into three main parts: the hull, the propulsion system, and the power generation system, as illustrated in Figure 1.
The hull adopted in this study is a single-hull vessel, based on the well-established KCS model [13] rather than a newly developed design. The WPG ship is required to provide sufficient energy storage capacity and maintain adequate speed for efficient wind-power generation.
Among available wind-assisted propulsion systems, hard sails and Flettner rotors are the most widely adopted on large vessels. Compared to Flettner rotors, hard sails offer several advantages: they deliver more stable thrust, can be flexibly adjusted to wind angle, and have a simpler structure and maintenance [14]. For these reasons, hard sails are selected in this study as auxiliary propulsion to generate thrust for the vessel, providing a reliable and energy efficient option [15]. The operational target is that the ship sails entirely by wind under strong wind conditions, while combining wind and electric power during normal operation.
The power generation system consists of underwater turbines installed at a 30 ° downward angle, symmetrically placed on both sides of the hull. A similar dual-turbine setup is used in the MAXBlade project, where two large-diameter tidal turbines are mounted on the floating Orbital O2 platform [16]. In this paper, two configurations are analyzed: one with two turbines and another with four turbines. When operating in lower wind conditions (e.g., Beaufort 4–5), the vessel can still maintain navigation using sail-assisted propulsion and, if necessary, auxiliary electric propulsion. In this regime, the underwater turbines are not deployed but are folded or retracted to minimize hydrodynamic resistance, as illustrated in our previous work. This operational mode avoids unnecessary drag and prevents inefficient power generation under low inflow velocities [1].
Based on the structural configuration described above, the research workflow adopted in this study is illustrated in Figure 2.

3. Experiments

The experiments were conducted in the towing tank of Yokohama National University. The ship model was constructed in accordance with ITTC 7.5-01-01-01 [17], with a length of 1.5 m, corresponding to a scale ratio of 1/153 relative to the full-scale vessel. The model scale was determined primarily based on Froude similarity in order to preserve the dominant hydrodynamic characteristics of the ship, especially those related to wave generation and wave–ship interaction. The selected scale also satisfies the practical limitations of the towing tank and the wind generation system used in the experiments.
The main particulars of KCS are summarized in Table 1. The hull dimensions used in this study are based on the reference KCS hull form, which has been widely adopted in previous experimental and numerical studies.
Two types of experiments were carried out in this study:
  • Towing test to determine the ship’s resistance;
  • Thrust estimation test.
Measurement items and hardware are shown in Figure 3 and Table 2.

3.1. Towing Test to Determine the Ship’s Resistance

Resistance tests were conducted to determine the bare-hull resistance of the ship over a range of forward speeds. The experimentally measured resistance values were then compared with the corresponding numerical simulation results, providing an initial assessment of the accuracy and reliability of the simulation approach.
This experiment was performed in accordance with ITTC 2001 standards [18]. A model of the ship was connected to a towing carriage via a load cell, which measured the towing force required to move the model at a constant speed. The load cell was installed in line with the towing point to record only the longitudinal (resistance) component of the force. The test was conducted in calm water for a bare hull without appendages configuration.

3.2. Thrust Estimation Test

The primary objectives of the thrust estimation test were to directly measure sail thrust, to compare thrust efficiency under different numbers of sails, and to evaluate the effects of wind velocity and sail angle of attack on thrust generation.
The thrust estimation test was conducted under the following conditions: a ship model equipped with rigid sails was placed in a calm-water environment without waves and subjected to a steady airflow generated by a blower. The number of sails varied (one, two, or three) to compare thrust performance. The model was moored in a fixed position to ensure that the total thrust generated by the sails was fully transmitted to a load cell. The experiment was performed at different wind velocities and with varying sail angles of attack (0°, 7.5°, and 15°) to investigate the influence of the angle of attack on thrust. The choice of these values is based on previous research [3,19] showing that sails achieve their highest thrust when operating near a beam reach condition, where the apparent wind approaches the sail at roughly 90°. At this orientation, the sail can simultaneously generate significant lift and thrust, offering the most favorable balance between efficiency and stability.
The load cell, installed between the hull and the fixed frame of the towing tank, converted the mechanical force into an electrical voltage signal. Prior to testing, the load cell was calibrated by suspending known weights to establish a voltage–force (N) relationship. When wind acted on the sails, the generated thrust pulled the hull forward, transferring the force through the load cell; the recorded voltage was then interpolated to determine the actual thrust.
Since thrust is proportional to the square of the wind speed, the effective wind speed was defined as the root mean square value (RMS) of the velocity field over the sail area:
V e f = 1 A A V ( x , z ) 2 d A
where A is the projected sail area, and V ( x , z ) is the local measured velocity. The mooring-test layout and the load-cell-to-model-ship connection are shown in Figure 4 and Figure 5.

4. CFD Simulations

While experiments in towing tanks provide valuable reference data, they are limited in scope and flexibility. CFD makes it possible to study the interaction of sails, hull, and turbines under a wide range of operating conditions that cannot be easily reproduced in physical experiments. In particular, CFD allows the evaluation of aerodynamic forces on sails, hydrodynamic resistance of the hull, and the performance of underwater turbines in a systematic and controlled way. By using ANSYS Fluent together with available experimental results, the overall performance of the wind-powered ship can be assessed more completely. The numerical analysis of the power generation ship was divided into four main parts. All CFD simulations were performed using three grid levels (coarse, medium, and fine) in order to assess grid convergence and ensure mesh-independent solutions.
Part 1—Aerodynamic simulations of the sails in air: CFD is used to study thrust under different wind speeds, number of sails, and angles of attack. Selected results are compared with towing-tank thrust data for validation.
Part 2—Resistance simulations of the bare hull: The ship is simulated without sails or turbines in a two-phase domain to obtain resistance at different speeds. Results are compared with towing-tank tests to check the reliability of the CFD setup.
Part 3—Preliminary evaluation of turbine size: Based on the results from the first two simulations, a preliminary estimation of the turbine dimensions was carried out. CFD simulations were performed to analyze the drag force of the turbine operating in water. The numerical predictions were then compared with theoretical calculations, allowing an initial validation of the turbine performance.
Part 4—Total resistance of the ship–turbine system: The final stage calculates the total resistance of the hull with turbines installed. By accounting for both the bare-hull resistance and the extra drag from the turbines, this analysis gives a clearer view of the overall hydrodynamic performance and allows the suitability of each turbine configuration to be assessed.

4.1. Aerodynamic Simulations of the Sails

The aerodynamic performance of the rigid wing-sails was studied using CFD in air. Thrust was evaluated for different numbers of sails (1–14) and angles of attack. Principal particulars of the hard sail are shown in Table 3. Wind speed was also varied across a realistic operational range, from 10 m/s to 20 m/s, in order to assess performance under moderate-to-strong wind conditions. Governing equations are used in this case [20]:
Continuity equation:
· u = 0
Momentum equation (RANS):
ρ ( u t + u · u ) = p + · [ μ e f f ( u + ( u ) T ] + ρ g
μ e f f = μ + μ t
where:
u—Velocity vector, m / s .
p—Static pressure, Pa .
μ , μ t , μ e f f —effective viscosity, Dynamic viscosity, Turbulent (eddy) viscosity, kg/m·s, respectively.
ρ —fluid density, kg / m 3 .
The CFD domain was a rectangular wind tunnel with enough clearance to limit wall effects. A velocity inlet was applied at the upstream boundary, and a pressure outlet was applied at the downstream side. The sails were modeled as no-slip walls. Mesh refinement was added near the sail surfaces to resolve the boundary layer and possible separation at higher angles of attack (Figure 6). For the sail thrust simulations, the flow is characterized by strong pressure gradients and possible separation on the sail surface. The k– ω SST model is well known for its ability to capture such aerodynamic behavior more reliably than standard k– ϵ models. In this study, a set of angles of attack (0°, 7.5°, 15°) was considered. The CFD model for sail thrust was first calibrated at a reference wind speed using experimental data. After calibration, the same numerical setup was applied to other wind speeds without further modification in order to ensure consistency and to evaluate the predictive capability of the model.

4.2. Resistance Simulations of Bare Ship

The hydrodynamic resistance of the power generation ship was investigated using CFD simulations carried out in a two-phase environment of water and air. This setup was chosen to accurately represent the free-surface effects at the air–water interface, which strongly influence wave-making resistance and overall hull performance. The computational domain was constructed as a large rectangular tank around the ship model to minimize boundary effects. The free surface was treated with the Volume of Fluid (VOF) multiphase model, allowing the interface between water and air to be captured dynamically. For the ship resistance calculations, the k– ω SST turbulence model is suitable for predicting near-wall flow and free-surface-related effects, which are critical for resistance estimation. The k– ω formulation near the wall allows for better resolution of the boundary layer without relying heavily on wall functions.
The governing equations were solved using the Reynolds-Averaged Navier–Stokes (RANS) formulation, coupled with the k– ω SST turbulence model [20]:
Continuity equation: Equation (2)
Momentum equation (RANS):
ρ u t + u · u = p + · μ eff u + ( u ) T + ρ g + F σ .
Surface-tension force (CSF model):
F σ = σ k α l
k = n
n = α l α l
Volume-fraction transport (liquid phase):
α l t + u · α l = 0
Boundary conditions were defined as follows: velocity inlet at the bow with flow speed matching the towing-tank test cases, pressure outlet at the stern, side and top boundaries as walls, and the hull modeled as a no-slip wall with standard wall functions. Simulations were carried out at several forward speeds within the operating range of the vessel. The CFD model was first verified at a representative ship speed to confirm the suitability of the mesh resolution, turbulence model, and numerical settings. The same numerical setup was then applied to all other operating conditions, and the results were validated against towing-tank experiments. This step identifies the practical speed range of the bare hull and provides validation for the numerical model before adding sails and turbines.

4.3. Preliminary Evaluation of Turbine Size

In this study, when operating in strong wind conditions, the ship uses wind propulsion exclusively. In other conditions, the WPG ship uses both wind propulsion and electricity stored onboard. The number and area of sail are selected to optimize T s a i l . During the power generation process under the influence of a strong wind, the thrust generated by the hard sails must be balanced with the resistance from the hull and underwater turbines at ship speed V s :
R P G = T s a i l ( V s ) R s h i p ( V s )
Based on the turbine-drag values, two configurations are considered in this study: Option 1: two turbines, one on each side; Option 2: four turbines, arranged as two in series on each side; to limit interference between turbines in the same streamwise direction, the center-to-center spacing between them is set to 100 m.
The underwater turbines used in this study are of the two-bladed type. For the turbine blades, the NACA 63-618 [21,22] profile is selected because it provides stable lift and low drag in underwater flows with relatively high incoming velocity (about 7–10 m/s), which matches the ship’s operating speed and the expected flow speed through the turbines. This profile also maintains good performance in dense fluid conditions, making it suitable for large-diameter underwater turbines.
Option 1: Two turbines (one per side)
This arrangement avoids streamwise wake interaction and therefore maximizes power for a fixed R P G .
The turbine resistance R P G can be calculated using the following formula [23]:
R P G = n P G · ρ s e a · π r 2 V s 2 · C P G
where
n P G —number of turbines.
ρ s e a —seawater density [kg/m3].
r—radius of underwater turbine.
V s —optimal ship speed [m/s].
C P G —turbine resistance coefficient.
The radius of the underwater turbine is calculated using the following equation:
r = R P G π · ρ s e a · C P G · V s 2
Option 2: Four turbines (two in series per side, 100 m spacing)
Two rotors arranged in the streamwise direction incur a wake interaction; the downstream rotor experiences reduced inflow and elevated turbulence. This means it encounters a lower incoming velocity and higher turbulence intensity due to wake effects. In this study, the wake interference factor for the four-turbine configuration f T 2 = 0.6–0.8 [24] was adopted from the existing literature, representative of spacings in the far-wake regime for rotor diameters of interest. Direct CFD simulation of the wake interactions was not performed because the turbines operate under load, and their actual operating conditions depend on the coupled hydrodynamic and electrical behavior. As a result, it is not straightforward to define appropriate and consistent boundary conditions for such simulations. Despite this simplification, the adopted wake factor enables a transparent system-level comparison between different turbine configurations, allowing this study to capture the relative influence of turbine number and operating conditions.
With respect to the turbine spacing, the distance between turbines was preliminarily set to 100 m based on both hydrodynamic and practical considerations. From a hydrodynamic perspective, this spacing helps to reduce the influence of wake interaction between upstream and downstream turbines, which is known to significantly affect turbine performance and efficiency. In addition, the selected spacing is compatible with the internal arrangement of the vessel, allowing sufficient space for the installation of generators, supporting structures, and auxiliary systems while maintaining longitudinal structural integrity and overall stability. The chosen configuration therefore represents a practical compromise between hydrodynamic performance, structural feasibility, and onboard layout. The thrust allocation per side is as follows:
R T 2 = f T 2 · R T 1
where R T 1 and R T 2 are the upstream and downstream rotor resistances, respectively.
Both rotors are constrained to have the same diameter D and the same thrust coefficient C P G . Sizing is performed on the upstream rotor under uniform inflow V s h i p :
r = R P G π · ρ s e a · C P G V s 2 ( 1 + f T 2 )
A CFD model with only the turbine was set up in ANSYS Fluent to calculate the axial resistance produced by the rotor when it extracts energy from the flow. Seawater is used as the working fluid with a density of ρ = 1025   kg / m 3 . The flow domain is a cylindrical channel around the rotor, and the rotor zone is defined as a Moving Reference Frame (MRF) to represent steady rotation (Figure 7). Boundary conditions include a uniform Velocity Inlet ( V s = 8   m / s ), a Pressure Outlet ( 0   Pa gauge), no-slip walls on the blade surfaces, and slip walls on the lateral boundaries to avoid excessive blockage effects. Turbulence is modeled using the k– ω SST model with second-order spatial discretization. For the turbine simulations, the flow involves rotation, strong shear, and wake development. The k– ω SST model has been widely applied in turbomachinery and marine turbine studies due to its stable performance in rotating flows and its capability to capture separation and wake characteristics.
For a wind power generation (WPG) ship, the turbine is connected to a generator and therefore operates under load rather than rotating freely. Under this condition, conducting controlled towing-tank experiments becomes impractical, and direct experimental validation of turbine resistance is not available. As a result, the turbine resistance in this study was evaluated by benchmarking against theoretical predictions instead of experimental measurements. Under this operating assumption, the rotation rate is not determined freely by fluid motion. Instead, the angular velocity ω P G is prescribed to maintain a constant tip speed ratio λ for each rotor diameter. The tip-speed ratio is defined as the ratio between the blade tip speed and the inflow velocity. With a given inflow velocity V s and rotor radius R; ω is obtained from the following equation:
ω P G = λ V s R
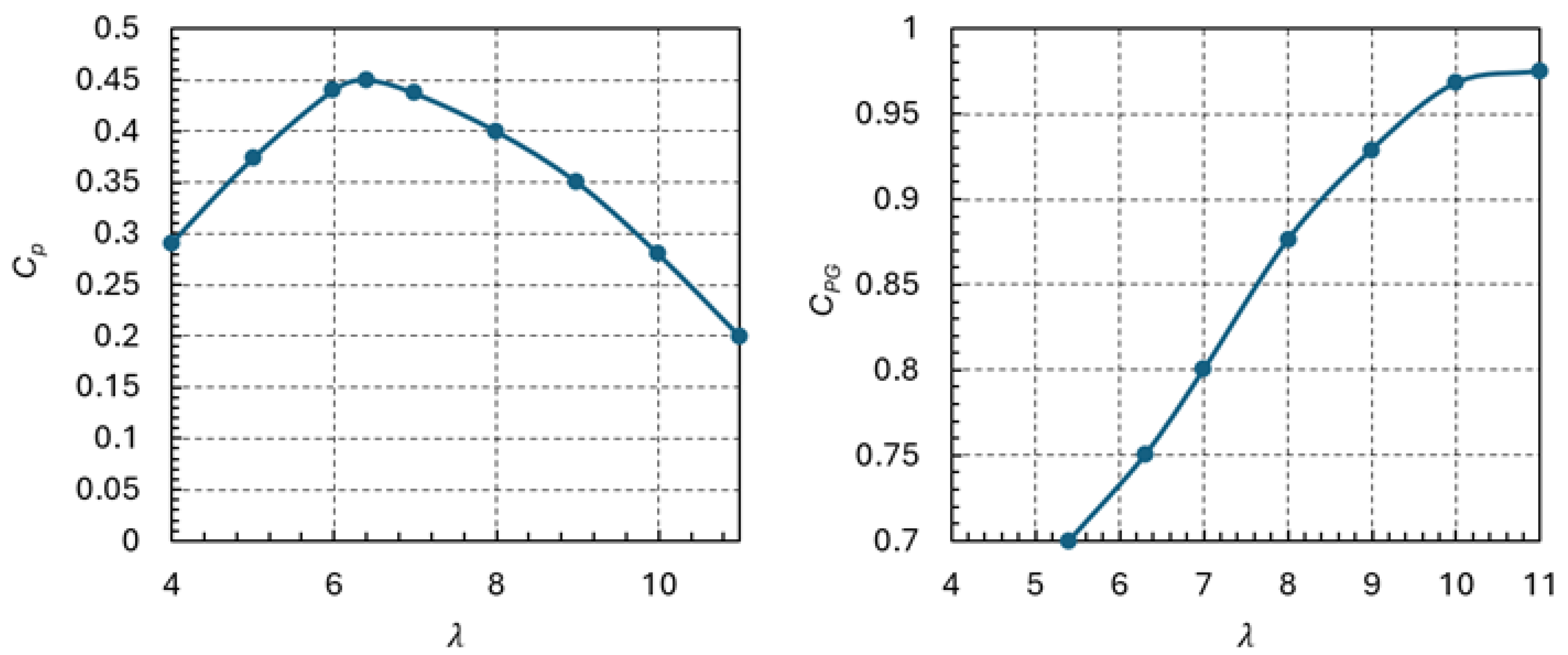
Figure 8 shows the C P λ and C T λ ( C P G λ ) characteristic curves of the rotor with the NACA 63-618 profile.
In a rotating frame of reference with angular velocity ω P G and relative velocity u r , governing equations are used in this case [20]:
· u r = 0
Momentum equation (RANS form in rotating frame):
ρ u t + u r u r = p + · μ e f f u r + u r T + ρ g 2 ρ ω P G · u r ρ Ω · Ω · r

4.4. Total Resistance of the Ship–Turbine System

In this section, the total resistance of the ship–turbine system is evaluated by explicitly accounting for the coupled effects of the hull and the underwater turbines. The principal parameters of the ship–turbine system adopted for the two boom configurations considered in this study are summarized in Table 4.
The model comprises a ship hull equipped with either two turbines (one per side) or four turbines (two per side) (Figure 9). The computational domain consists of a main fluid enclosure and 2 cylindrical rotating sub-domains around the rotors (Figure 10). A Boolean Subtract was used to remove the cylinders from the main enclosure, forming conformal interfaces between the stationary and rotating zones. The ship is assumed to move at different forward speeds from 4–13 m/s, and the coordinate system is fixed to the hull.
The flow field was modeled as a two-phase system of air and water using the Volume of Fluid (VOF) method to capture the free-surface interface. Both surface tension and compressibility effects were neglected. Air was set as the primary phase and water as the secondary phase.
Each turbines was enclosed within a cylindrical sub-domain treated as a Moving Reference Frame (MRF). An angular velocity of 2.7   rad / s was prescribed about the (x) axis. The surrounding domain remained stationary. Mesh interfaces were defined between the rotating zones and the outer domain, connecting the stationary enclosure surfaces to the rotating turbine faces. The mesh (Figure 10) is composed of unstructured tetrahedral elements with local refinement in regions near the hull, turbines, and free surface. The total number of elements in the case of 2 turbines is approximately 1.9 million. The boundary conditions are summarized in Table 5. The simulations employed a pressure-based solver with gravity applied in the negative z-direction. Table 6 presents the grid independence study for the total resistance of the ship–turbine system, illustrating the convergence behavior obtained using three different grid levels.
The turbulence was modeled using the k– ω SST formulation to ensure numerical consistency across all cases. Using a single turbulence model avoids introducing additional uncertainties when comparing the performance of different configurations. The VOF multiphase model was applied in implicit form.
The total resistance of the ship–turbine system was not directly validated by experiments. It was obtained by combining the calibrated hull resistance model and the turbine resistance model (extrapolation). This approach allows consistent evaluation of the coupled system while maintaining the same numerical framework.

5. Results and Discussion

5.1. Performance Evaluation of Sail Thrust and Hull Resistance

The experimental results for the KCS model under beam reach conditions (wind approaching from the side) reveal clear and consistent trends (Figure 11). First, the thrust generated by the sails increases significantly as the number of sails is increased from one to three. This outcome is expected, since a larger sail area provides more surface to harness wind energy, thereby amplifying the overall aerodynamic driving force. Second, the angle of attack of the sails also plays a decisive role: at 0 ° , the thrust remains relatively low, while increasing the angle of attack to 7.5 ° and 15 ° results in a substantial rise in thrust across all wind speeds. This behavior aligns well with aerodynamic theory and with findings from earlier studies [25,26], which indicate that sails achieve maximum efficiency when operating at oblique angles to the incoming wind. These results show that increasing both the number of sails and the angle of attack improves propulsive performance, and the 15 ° case provides the highest thrust among the tested conditions.
Figure 12 compares the sail thrust obtained from CFD simulations and from the experimental measurements. A consistent trend can be observed for all tested angles of attack, with thrust increasing with wind speed and higher angles of attack producing larger thrust values. For the cases of 7.5° and 15°, the CFD results tend to overestimate the measured thrust, with discrepancies in the range of approximately 3–20%. One important reason for this difference is the Reynolds number mismatch between the numerical simulations and the experiments. The experiments were conducted using a 1 ÷ 153 scale model, resulting in relatively low Reynolds numbers, whereas the CFD simulations were performed at full scale. At low Reynolds numbers, the aerodynamic performance of the sail is more sensitive to viscous effects and flow separation, which can lead to reduced lift and increased drag compared to full-scale conditions. In addition, the CFD simulations assume idealized conditions with a steady inflow and a perfectly rigid sail, while the experimental setup inevitably involves flow non-uniformity and small model motions. These factors further contribute to the observed differences between numerical and experimental results. For the case of 0° angle of attack, the CFD results slightly underpredict the measured thrust. In the numerical model, the sail is perfectly aligned with the incoming flow and produces almost no lift, whereas in the experiment small-scale conditions, unavoidable yaw deviations generate a finite effective angle of attack, resulting in additional thrust. Despite these differences, the agreement in overall trends between CFD and experiments is considered satisfactory. The experimental results, although affected by scale effects, remain valuable for assessing the thrust–resistance relationship and for comparing different sail configurations under consistent conditions.
Figure 13 shows how thrust changes with the number of sails at four wind speeds (10–20 m/s). In all wind conditions, thrust increases as more sails are added, but the increase is not linear. From about 1 to 10 sails, the growth is strong, whereas beyond this point the rise becomes very small. At 20 m/s, thrust increases from roughly 900 kN (3 sails) to about 5500 kN (10 sails), but additional sails after the tenth produce only minor gains. The same pattern appears at 17 m/s, where thrust levels off around 4300 kN once the number of sails reaches 10. At 14 m/s and 10 m/s, the curve has the same shape but with lower magnitudes. The results show that aerodynamic interaction between nearby sails reduces the benefit of adding more units. Thrust increases only slightly beyond ten sails, so in this study, ten is selected as a practical number based on performance and installation considerations.
Figure 14 compares the ship resistance obtained from CFD simulations and towing-tank measurements over a speed range of approximately 4–13 m/s. In the medium-speed range, the two results show good agreement, with differences generally within 5%. This behavior can be explained by the fact that, at these speeds, the total resistance of the ship is dominated by wave-making resistance, which is much less sensitive to Reynolds number effects. As a result, despite the difference in scale between the model tests and the full-scale CFD simulations, the resistance trends remain consistent. At higher speeds, however, the CFD results tend to grossly overpredict the resistance, and the discrepancy becomes more pronounced beyond approximately 12 m/s, where the resistance rises rapidly. In this regime, the difference can reach approximately 20%. This behavior is consistent with the Reynolds number mismatch between the model-scale experiments and the full-scale simulations. At the model scale, viscous effects and boundary-layer development are not fully representative of full-scale conditions, which leads to an underestimation of frictional resistance in the experiments. In contrast, the full-scale CFD captures stronger viscous effects, resulting in higher predicted resistance at high speeds.
As a result, although the experiments and simulations are conducted at different scales, the agreement in overall trends remains acceptable, and the combined results are considered suitable for evaluating resistance characteristics and identifying the effective operating range of the ship. Additionally, 7–10 m/s is considered the suitable operating range, since the resistance is not excessive, the prediction remains reliable, and the ship performs most efficiently.

5.2. Turbine Dimensions

This section presents a preliminary sizing procedure for the underwater turbines based on the selected sail plan, the vessel’s preferred operating-speed window, and the resulting thrust–resistance balance. First, the feasible operating range is identified from the sail thrust and bare-hull resistance. A representative rated operating point is then defined as a reference condition for consistent turbine matching and for comparing different turbine configurations. Finally, the turbine diameter and rotor speed are determined using single-turbine simulations, and the corresponding power output is evaluated. Figure 15 shows the turbine resistance in the wind–ship speed plane, where the contour values represent R P G = T s a i l R h u l l . The curve R P G = 0 indicates the boundary where sail thrust balances hull resistance, i.e., the ship can just maintain its speed.
To select a representative operating point for turbine sizing, the vessel’s preferred operating-speed range was considered first. The ship performs most efficiently at 7–10 m/s; therefore, a ship speed of 8 m/s was chosen as a midpoint of this range rather than adopting the lower or upper limits. For the wind condition, Beaufort 6–8 corresponds approximately to 10–20 m/s. Within this range, 17 m/s was selected to represent a strong but realistic wind condition while avoiding the extreme case of 20 m/s, which could overestimate available thrust and lead to oversized turbines.
At the rated point A, ( V s , V w ) = ( 8   m / s , 17   m / s ) , the sails generate approximately 4000 kN of thrust, whereas the hull resistance is about 1500 kN, leaving a net surplus of roughly 2500 kN. This surplus represents the thrust margin available to compensate for turbine-induced drag while maintaining forward motion. Therefore, point A is used as the reference condition for determining turbine diameter and rotor speed, and the corresponding power output is evaluated using Equation (18).
Turbine resistance coefficient C P G plays an important role in estimating turbine drag. In practice, the turbine is coupled to a generator, which imposes a significant load. However, within the scope of this study, the generator is not selected or modeled; therefore, C P G = 0.75 is taken for a loaded-turbine condition with relatively high values and is referenced from prior studies [21,22,27,28] and from diagrams in Figure 8. The selected condition reflects the rotor type (two-bladed rotors), and the resulting diameter is checked against tip speed ratio λ and cavitation limits [29].
Two configurations were examined. With two turbines (one per side), each unit carries about 1250 kN, which, for C P G = 0.75 , gives a rotor diameter of 8 m. With four turbines (two per side), the diameter becomes 5 m (Table 7). Theoretical diameters are rounded to practical sizes to fit manufacturing limits.

5.3. Assessment of Effective Turbine Operating Conditions

In this study, the effective operating range is defined as the ship-speed region where sail thrust, total resistance, and turbine efficiency (power coefficient) simultaneously satisfy the design criteria.
Figure 16 compares ship resistance in three cases: the bare hull, the hull with two turbines, and the hull with four turbines under the same rotor loading, C P G = 0.75 ; two turbines with D = 8   m ; and four turbines with D = 5   m . In all cases, resistance increases rapidly with ship speed due to the strong nonlinear growth of wave-making and turbine loading. Attaching turbines shifts the resistance curve upward across the entire speed range. For the bare hull, the practical operating speed is roughly 7–10 m/s, where the resistance remains acceptable. When turbines are installed, this window becomes lower and narrower 6–8 m/s, because the added resistance grows rapidly with speed. At lower speeds (4–6 m/s), the increase is still modest since the turbines extract only limited kinetic energy. Above about 8 m/s, the turbine loading dominates, and the resistance rises much faster than in the naked hull case.
Figure 17 shows the operating range of the ship equipped with turbines, plotted as a function of wind speed and ship speed. The colored field represents the net driving force T R . The curve T = R marks the boundary where thrust equals total resistance:
  • Above the curve: ship can maintain that speed ( T > R ).
  • Below the curve: insufficient thrust ( T < R ).
To evaluate the turbine performance under varying operating conditions, the power coefficient C P is used as the primary indicator of aerodynamic efficiency, since it represents the fraction of the available kinetic energy that is converted into useful power [30]:
P o u t p u t = 1 2 C P · ρ · A · V s 3 · η
where
-
rated flow velocity V s is also the speed of the ship.
-
the maximum power coefficient C P m a x achievable at the optimal tip speed ratio.
-
the overall system efficiency η (mechanical drivetrain, generator, and power electronics): η = 0.8 .
A turbine operates efficiently when its C P remains close to the maximum value on the C P –TSR curve. In this region, the blade loading is well balanced, avoiding both excessive drag (low TSR) and insufficient energy extraction (high TSR). Conversely, when C P drops far below the peak value, the turbine becomes aerodynamically inefficient, even if the flow speed and thus the theoretical resource remain high.
For this reason, a practical criterion is adopted: the turbine is considered to operate in its optimal region when the following condition is met:
Δ C P = C P m a x C P C P m a x · 100 % 10 %
This defines a region around the peak where the turbine can still be seen as working effectively. In this study, two boundary points, L m a x and L m i n , are selected to represent the upper and lower ends of the speed range where the turbine keeps C P to at least 90 % of its maximum value. The hatched region in Figure 17 corresponds to this effective operating range, where C P 0.9 · C P m a x . Outside this range, the turbine performance drops clearly and is not taken as efficient operation in this study. With this assumption, the rotational speed ω is kept constant by generator control and equal to the value at Point A. The operating parameters for L m i n and L m a x are calculated and listed in Table 8 and Table 9 and shown in Figure 17. For the 2-turbine case, applying the criterion C P 0.9 · C P m a x gives an effective wind range of 13.3–20 m/s, corresponding to ship speeds of 6.58–9.03 m/s. When intersected with the optimal resistance range (≈4–8 m/s), the common effective ship-speed band becomes 6.58–8 m/s, where both sail thrust and turbine power remain effective.
For the 4-turbine case, the acceptable region is narrower (13.1–14.85 m/s wind), with ship speeds of 6.58–7.44 m/s. After combining with resistance results, the final operating band is 6.58–7.44 m/s. The rated point A lies outside this band. The main reason is that the two downstream turbines operate in the wake of the upstream pair, reducing efficiency and significantly shrinking the feasible operating region. In addition to wake interaction, other factors also contribute to the reduced performance, including the increased appendage drag associated with the larger number of turbines and the influence of near-free-surface effects. These effects are particularly relevant for the four-turbine arrangement, where turbines are located closer to the free surface and interact more strongly with the hull flow.
In the present analysis, the turbine resistance coefficient and tip speed ratio were treated as constant in order to allow a transparent system-level comparison between different turbine configurations. This approach represents a simplified, one-way coupling between the sails, hull, and turbines. It is acknowledged that more advanced turbine control strategies, such as variable loading or variable-speed operation, could modify the operating envelope by altering the balance between thrust, resistance, and power extraction. For example, a higher turbine loading would increase hydrodynamic resistance and reduce ship speed, while a lighter loading could allow higher speed but lower power extraction. Such effects may influence the absolute performance level and potentially shift the optimal operating range.
Figure 18 compares the turbine output at the three operating points L m i n , A, and L m a x for both layouts. For the both turbine configurations, the power at L m a x is higher than at the rated point A, while the power at L m i n is lower than at A. This is expected because the ship speed, and hence the inflow velocity V s , enters the power relation P o u t C P · V s 3 ; small changes in V s around A produce large changes in P o u t even when C P stays close to its peak.
For the four-turbine case (rotor radius 2.5 m), the output is lower at all three points than for the two-turbine layout (radius 4 m). The difference is on the order of 30% at each operating point, reflecting both the smaller swept area, the wake losses, and additional appendage drag acting on the downstream rotors.
In summary, the 4-turbine arrangement has some practical advantages: smaller individual rotors and a more even longitudinal distribution, which may be favorable for ship stability and integration. However, the effective operating range of all four turbines together is much narrower, and the delivered power is clearly lower. A possible improvement would be to tilt or offset the two downstream turbines so that their rotors are placed outside the wakes of the upstream ones. Variable-speed or load-control strategies for the generators should also be considered to maintain an optimal TSR as operating conditions change. Based on the present performance estimates, the 2-turbine configuration offers a more attractive balance between power output, operating range, and installation effort.
It is noted that the wake factor has a significant influence on the rated power of the turbine system, especially for configurations with four turbines. When the wake factor increases, the inflow velocity to the downstream turbine decreases, leading to a reduction in the total power output. Conversely, when the wake factor is lower, the flow loss is reduced and the overall power increases. However, the variation of the wake factor mainly affects the absolute value of the power, while the overall trend in the comparison between different configurations remains unchanged. In particular, the four-turbine configuration is always more sensitive to wake losses than the two-turbine configuration due to the cumulative wake interaction, and this behavior does not change within a reasonable range of wake factor variation. Therefore, although the wake factor can influence the quantitative difference between the two arrangements, the main conclusion regarding the performance difference between the two-turbine and four-turbine configurations remains valid.
The integration of large-diameter turbines (5–8 m) into the ship hull introduces several challenges related to both structural design and operational control. From a structural perspective, large turbines generate considerable hydrodynamic forces and moments, particularly under strong current conditions or at higher vessel speeds. These loads must be safely transmitted to the hull through appropriately reinforced supporting structures. In addition, the installation of large turbines requires substantial internal space, which affects the arrangement of the hull structure, ballast tanks, machinery spaces, and power transmission systems. A more detailed investigation of these structural aspects is therefore required in future studies.
From an operational and control standpoint, the turbines cannot operate efficiently under all conditions. When the vessel travels at higher speeds or encounters moderate wind conditions, keeping the turbines deployed would lead to increased hydrodynamic resistance and reduced overall efficiency. For this reason, as mentioned before, the turbines are designed to be foldable when power generation is not required. This arrangement helps to minimize drag and avoid unnecessary structural loading. The operation of the turbines must also be coordinated with vessel speed, wind and wave conditions, and the power generation mode. This requires an integrated control strategy involving the propulsion system, the turbine generators, and the onboard energy management system.
It should be noted that the present conclusions are derived based on the KCS hull form, which represents a slender container ship with relatively low resistance characteristics. While the quantitative results are specific to this hull geometry, the qualitative trends identified in this study—such as the saturation of sail thrust with increasing sail number and the dominant influence of wake interference in multi-turbine configurations—are governed by fundamental aerodynamic and hydrodynamic interactions and are expected to be transferable to other displacement-type vessels. Accordingly, the configuration of approximately ten sails and two turbines should be interpreted as a rule-of-thumb rather than a universal optimum. For fuller hull forms, such as bulk carriers or tankers, differences in resistance characteristics and deck layout may shift the optimal balance. In addition, sail arrangements on vessels with large block coefficients or on catamarans would differ substantially, which could lead to significantly different optimal outcomes.

6. Conclusions

This study presented an integrated performance assessment of a wind power generation ship by jointly considering rigid sail thrust, hull resistance, and underwater turbine-induced drag and wake effects. Rather than optimizing individual components in isolation, the analysis focused on system-level behavior and feasible operating ranges under the target wind conditions of Beaufort 6–8. The investigation was carried out using a combination of towing-tank experiments and CFD simulations with ANSYS Fluent. The results show that ten rigid sails achieve near-maximum thrust without severe aerodynamic interference; however, the installation of turbines significantly reduces the feasible operating range compared to the bare-hull case. A representative rated operating point A with ( V s , V w ) = ( 8   m / s , 17   m / s ) was selected to characterize the main operating condition of the vessel and to determine the turbine size. The effective operating band of ship speed was defined as the range in which the turbines operate efficiently, where the power coefficient satisfies C P 0.9 · C P m a x , bounded by two limiting points, L m i n and L m a x . For the two-turbine configuration, the effective ship-speed range extends from 6.58 to 8.0 m/s, whereas the four-turbine configuration is limited to a narrower range of 6.58–7.44 m/s.
The results show that the feasible operating range of the vessel is strongly constrained by the interaction between sail thrust and turbine-induced resistance. The four-turbine configuration experiences significant wake interference, resulting in a much narrower effective operating range and approximately 30% lower total power output compared with the two-turbine configuration. This performance degradation is attributed not only to wake losses, but also to increased appendage drag associated with the larger number of turbines and the influence of near-free-surface effects. Consequently, in terms of overall operational efficiency, the two-turbine arrangement offers a more favorable balance between power output, operational flexibility, and installation effort for the present ship configuration. Nevertheless, further studies incorporating vessel stability, structural design, technological feasibility, and economic evaluation are required to determine the optimal turbine configuration in a comprehensive and practical sense.
These results of this study underline the importance of integrated assessment when designing wind-powered generation ships and provide practical guidance for selecting turbine configurations at the early design stage.
The present study is subject to several limitations. First, the use of a scaled physical model inevitably introduces Reynolds number effects, which may influence the accuracy of the resistance measurements at higher ship speeds as well as the aerodynamic performance of the sails. Although Froude similarity was maintained, viscous effects cannot be fully preserved at model scale, especially for sail aerodynamics and high-speed resistance components. Second, the CFD simulations do not directly resolve the turbine operation under realistic generator loading conditions. Instead, the turbine effects were incorporated through prescribed wake factors and generator load assumptions. As a result, the interaction between the turbine, the wake development, and the surrounding flow was not fully captured in a fully coupled manner. Third, the present study did not consider the influence of active control strategies on turbine operation. In practice, control schemes such as variable rotational speed or load control could modify the operating point of the turbines and potentially affect the overall performance ranking of different configurations. The impact of such control strategies on the operating envelope therefore remains an important topic for future investigation.

Author Contributions

Conceptualization, T.M., Y.H., and N.T.H.T.; methodology, N.T.H.T., Y.H., T.M., and T.P.-T.; validation, N.T.H.T., Y.H., and S.Y.; investigation, Y.H., N.T.H.T., and S.Y.; writing—original draft preparation, N.T.H.T.; writing—review and editing, N.T.H.T., T.M., and T.P.-T.; visualization, T.M., N.T.H.T., and T.P.-T.; supervision, T.M. and Y.H.; project administration, T.M. All authors have read and agreed to the published version of the manuscript.

Funding

This work was supported by the Japan Science and Technology Agency Moonshot R&D Program Grant JPMJMS2282.

Data Availability Statement

The original contributions presented in this study are included in the article. Further inquiries can be directed to the corresponding authors.

Conflicts of Interest

The authors declare no conflicts of interest.

References

  1. Trang, N.T.H.; Mitsuyuki, T.; Hirakawa, Y.; Sadakata, K.; Nakamura, Y. Experimental and Numerical Study on the Seakeeping Performance of a Wind-Powered Generation Ship Considering Boom Configurations. J. Mar. Sci. Eng. 2025, 13, 412. [Google Scholar] [CrossRef]
  2. Mitsuyuki, T.; Ebihara, H.; Kado, S. Concept Design of Typhoon Power Generation Ship Using System Simulation. In Proceedings of the 15th International Marine Design Conference (IMDC-2024), Amsterdam, The Netherlands, 2–6 June 2024. [Google Scholar] [CrossRef]
  3. Jo, Y.; Lee, H.; Choi, S. Aerodynamic Design Optimization of Wing-Sails. In Proceedings of the 31st AIAA Applied Aerodynamics Conference, San Diego, CA, USA, 24–27 June 2013. [Google Scholar] [CrossRef]
  4. Ouchi, K.; Uzawa, K.; Kanai, A.; Katori, M. Wind Challenger: The Next Generation Hybrid Sailing Vessel. In Proceedings of the International Symposium on Marine Propulsors, Launceston, Australia, 5–8 May 2013; pp. 562–567. [Google Scholar]
  5. Zhu, H.; Yao, H.D.; Thies, F.; Ringsberg, J.W.; Ramne, B. Propulsive Performance of a Rigid Wingsail with Crescent-Shaped Profiles. Ocean Eng. 2023, 285, 115349. [Google Scholar] [CrossRef]
  6. Fang, S.; Tian, C.; Zhang, Y.; Xu, C.; Ding, T.; Wang, H.; Xia, T. Aerodynamic Analysis of Rigid Wing Sail Based on CFD Simulation for the Design of High-Performance Unmanned Sailboats. Mathematics 2024, 12, 2481. [Google Scholar] [CrossRef]
  7. Malmek, K.; Larsson, L.; Werner, S.; Ringsberg, J.W.; Bensow, R.; Finnsgård, C. Rapid Aerodynamic Method for Predicting the Performance of Interacting Wing Sails. Ocean Eng. 2024, 293, 116596. [Google Scholar] [CrossRef]
  8. Wang, H.; Li, C.; Zuo, C.; Yuan, J.; Wu, B. CFD Investigation of the Spacing of the Aerodynamic Characteristics for Multiple Wingsails on Ships. J. Mar. Sci. Eng. 2024, 12, 985. [Google Scholar] [CrossRef]
  9. Ölçer, A.I.; Nyanya, M.N.; Vu, H.B.; Schönborn, A. Wind and Solar Assisted Ship Propulsion Optimisation and Its Application to a Bulk Carrier. Sustain. Energy Technol. Assess. 2021, 47, 101397. [Google Scholar]
  10. van Reen, S.; Lin, J.; Niu, J.; Sharpe, P.; Li, X.; Yao, H.D. Reducing Aerodynamic Interference Through Layout Optimization of Symmetrically Cambered Wingsails: A Comparative Study of In-Line and Parallel Configurations. J. Mar. Sci. Eng. 2025, 13, 1998. [Google Scholar] [CrossRef]
  11. Lin, J.; Yao, H.D.; Wang, C.; Su, Y.; Yang, C. Hydrodynamic performance of a rim-driven thruster improved with gap geometry adjustment. Eng. Appl. Comput. Fluid Mech. 2023, 17, 2183902. [Google Scholar] [CrossRef]
  12. Lin, J.; Wang, S.; Han, Y.; Yao, H.D.; Su, Y. Experimental investigation and intelligent control of the magnus anti-rolling device for ship stability at zero speed. Ocean Eng. 2024, 308, 118328. [Google Scholar] [CrossRef]
  13. MOERI Container Ship (KCS). 2023. Available online: http://www.simman2008.dk/kcs/container.html (accessed on 9 October 2025).
  14. Khan, L.; Macklin, J.; Peck, B.; Morton, O.; Souppez, J.B.R. A Review of Wind-Assisted Ship Propulsion for Sustainable Commercial Shipping. In Proceedings of the Wind Propulsion Conference, Online, 15–16 September 2021. [Google Scholar]
  15. Ma, Y.; Bi, H.; Hu, M.; Zheng, Y.; Gan, L. Hard Sail Optimization and Energy Efficiency Enhancement for Sail-Assisted Vessel. Ocean Eng. 2019, 173, 687–699. [Google Scholar] [CrossRef]
  16. Europe, O.E. MAXBlade Project to Develop World’s Largest Tidal Turbine Blade. 2025. Available online: https://maxblade.tech/project-overview (accessed on 11 February 2025).
  17. International Towing Tank Conference (ITTC). ITTC—Recommended Procedures and Guidelines. Ship Models. Procedure No. 7.5-01-01-01, Revision 04. 2017. Available online: https://www.ittc.info/media/7975/75-01-01-01.pdf (accessed on 9 October 2025).
  18. International Towing Tank Conference (ITTC). ITTC—Recommended Procedures and Guidelines. Resistance Test. Procedure No. 75-02-02-01. 2017. Available online: https://www.ittc.info/media/9595/75-02-02-01.pdf (accessed on 9 October 2025).
  19. Anderson, B.D. The Physics of Sailing. Phys. Today 2008, 61, 38–43. [Google Scholar] [CrossRef]
  20. ANSYS Inc. ANSYS Fluent Theory Guide; ANSYS Inc.: Canonsburg, PA, USA, 2021. [Google Scholar]
  21. Lust, E.E.; Luznik, L.; Flack, K.A.; Walker, J.M.; Van Benthem, M.C. The Influence of Surface Gravity Waves on Marine Current Turbine Performance. Int. J. Mar. Energy 2013, 3–4, 27–40. [Google Scholar] [CrossRef]
  22. Rahimian, M.; Walker, J.; Penesis, I. Performance of a Horizontal Axis Marine Current Turbine: A Comprehensive Evaluation Using Experimental, Numerical, and Theoretical Approaches. Energy 2018, 148, 965–976. [Google Scholar] [CrossRef]
  23. Ouchi, K. Concept of Hydrogen Supply Chain Using ‘Wind Hunter’ the Hydrogen MCH Production Sailing Ship. Jpn. Soc. Nav. Archit. Ocean. Eng. 2023, 37, 287–291. [Google Scholar]
  24. Adaramola, M.S.; Krogstad, P.Å. Experimental Investigation of Wake Effects on Wind Turbine erformance. Renew. Energy 2011, 36, 2078–2086. [Google Scholar] [CrossRef]
  25. Marchaj, C.A. Aero-Hydrodynamics of Sailing; International Marine Publishing Co.: Camden, NJ, USA, 1980. [Google Scholar]
  26. Yasuda, A.; Taniguchi, T.; Katayama, T. Numerical Investigation of Aerodynamic Interactions Between Rigid Sails Attached to Ship. J. Mar. Sci. Eng. 2024, 12, 1425. [Google Scholar] [CrossRef]
  27. Bahaj, A.S.; Molland, A.F.; Chaplin, J.R.; Batten, W.M.J. Power and Thrust Measurements of Marine Current Turbines Under Various Hydrodynamic Flow Conditions. Renew. Energy 2007, 32, 407–426. [Google Scholar] [CrossRef]
  28. Tatum, S.C.; Frost, C.H.; Allmark, M.; O’Doherty, D.M.; Prickett, T.O.P.W.; Grosvenor, R.I.; Byrne, C.B. Wave–Current Interaction Effects on Tidal Stream Turbine Performance and Loading Characteristics. Int. J. Mar. Energy 2016, 14, 161–179. [Google Scholar] [CrossRef]
  29. Hill, F.S.C.; Neary, V.S.; Guala, M. Performance and Wake Characterization of a Model Hydrokinetic Turbine: The Reference Model 1 (RM1) Dual Rotor Tidal Energy Converter. Energies 2020, 13, 5145. [Google Scholar] [CrossRef]
  30. Salem, H.; Mohammedredha, A.; Alawadhi, A. High Power Output Augmented Vertical Axis Wind Turbine. Fluids 2023, 8, 70. [Google Scholar] [CrossRef]
Figure 1. The WPG ship.
Figure 1. The WPG ship.
Jmse 14 00111 g001
Figure 2. Integrated sail–hull–turbine assessment workflow.
Figure 2. Integrated sail–hull–turbine assessment workflow.
Jmse 14 00111 g002
Figure 3. Measurement hardware. (a) Anemometer; (b) Air blower; and (c) Load cell.
Figure 3. Measurement hardware. (a) Anemometer; (b) Air blower; and (c) Load cell.
Jmse 14 00111 g003
Figure 4. Layout of mooring test.
Figure 4. Layout of mooring test.
Jmse 14 00111 g004
Figure 5. Connection of load cell and model ship.
Figure 5. Connection of load cell and model ship.
Jmse 14 00111 g005
Figure 6. The computational domain of sails and grid around the hard sail profile.
Figure 6. The computational domain of sails and grid around the hard sail profile.
Jmse 14 00111 g006
Figure 7. The computational domain of turbine.
Figure 7. The computational domain of turbine.
Jmse 14 00111 g007
Figure 8. C P λ and C T λ ( C P G λ ) characteristic curves of rotor with NACA 63-618 profile.
Figure 8. C P λ and C T λ ( C P G λ ) characteristic curves of rotor with NACA 63-618 profile.
Jmse 14 00111 g008
Figure 9. Model of WPG. (up) with 2 turbines; (down) with 4 turbines.
Figure 9. Model of WPG. (up) with 2 turbines; (down) with 4 turbines.
Jmse 14 00111 g009
Figure 10. Computational grid around the ship hull and turbines.
Figure 10. Computational grid around the ship hull and turbines.
Jmse 14 00111 g010
Figure 11. Experimental thrust results for different sail numbers and angles of attack.
Figure 11. Experimental thrust results for different sail numbers and angles of attack.
Jmse 14 00111 g011
Figure 12. Comparison of experimental and CFD results at different angles of attack in case of 3 sails.
Figure 12. Comparison of experimental and CFD results at different angles of attack in case of 3 sails.
Jmse 14 00111 g012
Figure 13. Relationship between sail number and thrust (CFD results).
Figure 13. Relationship between sail number and thrust (CFD results).
Jmse 14 00111 g013
Figure 14. Resistance of KCS.
Figure 14. Resistance of KCS.
Jmse 14 00111 g014
Figure 15. Operating map of turbine resistance and selection of rated point A.
Figure 15. Operating map of turbine resistance and selection of rated point A.
Jmse 14 00111 g015
Figure 16. Resistance of system ship and turbines with C P G = 0.75.
Figure 16. Resistance of system ship and turbines with C P G = 0.75.
Jmse 14 00111 g016
Figure 17. Operating range (Thrust–Resistance) ((left) 2 turbines; (right) 4 turbines) with C P G = 0.75.
Figure 17. Operating range (Thrust–Resistance) ((left) 2 turbines; (right) 4 turbines) with C P G = 0.75.
Jmse 14 00111 g017
Figure 18. The rated power.
Figure 18. The rated power.
Jmse 14 00111 g018
Table 1. Principal particulars of KCS.
Table 1. Principal particulars of KCS.
Principal ParticularsSymbolFull ScaleModel Ship
Length between perpendiculars L P P [m]230.001.50
Breadth B W L [m]32.200.21
HeightD [m]19.000.12
Draftd [m]10.800.07
Block coefficient C B 0.65050.6505
Midship section coefficient C M 0.98490.9849
Displacement[m3]52,0300.0144
Metacentric height G M [m]0.600.004
Radius of gyration (roll) κ x x / B 0.380.383
Radius of gyration (pitch, yaw) κ y y / L P P , κ z z / L P P 0.250.25
Table 2. Measurement items.
Table 2. Measurement items.
Measurement HardwareMeasurement Items
Wave probesWave height [m], wave period [s]
Load cellForce and moment (thrust, drag, torque)
AnemometerWind speed
GoProExperimental video
Table 3. Principal particulars of hard sail.
Table 3. Principal particulars of hard sail.
ItemValue
Height [m]50
Width [m]30
Thickness [m]3
Number of sails, n sails 1–14
Table 4. Principal parameters of the ship–turbine system for different boom configurations.
Table 4. Principal parameters of the ship–turbine system for different boom configurations.
ItemSymbol2-Boom Type4-Boom Type
Real ShipModelReal ShipModel
Length between perpendiculars [m] L P P 2306.88472306.8847
Wetted surface area [m2] S wet 13,83113,831
Froude number F r 0.1760.1960.1760.196
Reynolds number R e 2.015 × 10 9 9.755 × 10 6 2.015 × 10 9 9.755 × 10 6
Number of turbines n P G 2244
Seawater density [kg/m3] ρ sea 1025102510251025
Table 5. Boundary conditions.
Table 5. Boundary conditions.
ZoneTypeDescription
InletVelocity inletUniform 8 m/s water/air inflow from bow
OutletPressure outlet 0   Pa gauge pressure at stern
Side/Top wallsSymmetry or wallFar-field or slip wall
Bottom wallWall (no-slip)Seabed or domain floor
Ship hullWall (no-slip)Stationary wall in moving frame
Turbine bladesWall (no-slip)Inside rotating domain (MRF)
Interface-left/rightInterface (internal)Connects rotating and stationary fluid zones
Table 6. Grid independence study for turbine configurations.
Table 6. Grid independence study for turbine configurations.
ConfigurationMesh LevelTotal Elements (Million)Resistance at Ship Speed 7.58 m/s (kN)Difference (%)
2-turbine configurationCoarse2.8635314.54
Medium3.213699
Fine4.0339135.79
4-turbine configurationCoarse3.3238123.61
Medium3.863902
Fine4.573783−3.05
Table 7. Parameters of rotor.
Table 7. Parameters of rotor.
Configuration C PG Turbine Radius R [m] ω [rad/s]
Upstream TurbinesDownstream Turbines
2-turbine configuration0.754.013.0
4-turbine configuration0.752.520.816.64
Table 8. Operating parameters at L min and L max for the 2-turbine configuration.
Table 8. Operating parameters at L min and L max for the 2-turbine configuration.
V s [m/s] V w [m/s]Tip Speed Ratio λ C p % Δ C p
Rated point A8.0017.06.500.450%
Upper limit L max 9.0320.05.760.426.67%
Lower limit L min 6.5813.37.900.40510%
Table 9. Operating parameters at L min and L max for the 4-turbine configuration.
Table 9. Operating parameters at L min and L max for the 4-turbine configuration.
V s [m/s] V w [m/s]Upstream TurbinesDownstream Turbines
Tip Speed Ratio λ C p % Δ C p Tip Speed Ratio λ C p % Δ C p
Upper limit L max 7.4414.856.990.434.44%5.590.40510%
Lower limit L min 6.5813.17.900.4110%6.320.442.22%
Disclaimer/Publisher’s Note: The statements, opinions and data contained in all publications are solely those of the individual author(s) and contributor(s) and not of MDPI and/or the editor(s). MDPI and/or the editor(s) disclaim responsibility for any injury to people or property resulting from any ideas, methods, instructions or products referred to in the content.

Share and Cite

MDPI and ACS Style

Trang, N.T.H.; Mitsuyuki, T.; Hirakawa, Y.; Pham-Truong, T.; Yokota, S. Integrated Sail–Hull–Turbine Assessment for Wind Power Generation Ship Using Experiment and CFD. J. Mar. Sci. Eng. 2026, 14, 111. https://doi.org/10.3390/jmse14020111

AMA Style

Trang NTH, Mitsuyuki T, Hirakawa Y, Pham-Truong T, Yokota S. Integrated Sail–Hull–Turbine Assessment for Wind Power Generation Ship Using Experiment and CFD. Journal of Marine Science and Engineering. 2026; 14(2):111. https://doi.org/10.3390/jmse14020111

Chicago/Turabian Style

Trang, Nguyen Thi Huyen, Taiga Mitsuyuki, Yoshiaki Hirakawa, Thi Pham-Truong, and Shun Yokota. 2026. "Integrated Sail–Hull–Turbine Assessment for Wind Power Generation Ship Using Experiment and CFD" Journal of Marine Science and Engineering 14, no. 2: 111. https://doi.org/10.3390/jmse14020111

APA Style

Trang, N. T. H., Mitsuyuki, T., Hirakawa, Y., Pham-Truong, T., & Yokota, S. (2026). Integrated Sail–Hull–Turbine Assessment for Wind Power Generation Ship Using Experiment and CFD. Journal of Marine Science and Engineering, 14(2), 111. https://doi.org/10.3390/jmse14020111

Note that from the first issue of 2016, this journal uses article numbers instead of page numbers. See further details here.

Article Metrics

Back to TopTop