Next Article in Journal
An Anchorage Decision Method for the Autonomous Cargo Ship Based on Multi-Level Guidance
Next Article in Special Issue
CEH-DETR: A State Space-Based Framework for Efficient Multi-Scale Ship Detection
Previous Article in Journal
Identifying the Importance of Key Performance Indicators for Enhanced Maritime Decision-Making to Avoid Navigational Accidents
Previous Article in Special Issue
Research on Improved PPO-Based Unmanned Surface Vehicle Trajectory Tracking Control Integrated with Pure Pursuit Guidance
 
 
Font Type:
Arial Georgia Verdana
Font Size:
Aa Aa Aa
Line Spacing:
Column Width:
Background:
Article

Framework for the Development of a Process Digital Twin in Shipbuilding: A Case Study in a Robotized Minor Pre-Assembly Workstation

by
Ángel Sánchez-Fernández
1,*,
Elena-Denisa Vlad-Voinea
1,
Javier Pernas-Álvarez
2,
Diego Crespo-Pereira
2,
Belén Sañudo-Costoya
3 and
Adolfo Lamas-Rodríguez
3
1
Centro Mixto de Investigación Navantia—UDC, Universidade da Coruña, Batallones s/n Campus Industrial de Ferrol, 15403 Ferrol, Spain
2
Universidade da Coruña, Campus Industrial de Ferrol, CITENI, Grupo Integrado de Ingeniería, Campus de Esteiro s/n, 15403 Ferrol, Spain
3
Navantia S.A, S.M.E, Taxonera, 11, 15403 Ferrol, Spain
*
Author to whom correspondence should be addressed.
J. Mar. Sci. Eng. 2026, 14(1), 106; https://doi.org/10.3390/jmse14010106
Submission received: 5 December 2025 / Revised: 26 December 2025 / Accepted: 30 December 2025 / Published: 5 January 2026

Abstract

This article proposes a framework for the development of process digital twins (DTs) in the shipbuilding sector, based on the ISO 23247 standard and structured around the achievement of three levels of digital maturity. The framework is demonstrated through a real pilot cell developed at the Innovation and Robotics Center of NAVANTIA—Ferrol shipyard, incorporating various cutting-edge technologies such as robotics, artificial intelligence, automated welding, computer vision, visual inspection, and autonomous vehicles for the manufacturing of minor pre-assembly components. Additionally, the study highlights the crucial role of discrete event simulation (DES) in adapting traditional methodologies to meet the requirements of Process digital twins. By addressing these challenges, the research contributes to bridging the gap in the current state of the art regarding the development and implementation of Process digital twins in the naval sector.

1. Introduction

As technological advances like Artificial Intelligence (AI), Internet of Things (IoT) and robotics become more prevalent, businesses are embarking on an era of automation, aiming to enhance and optimize their manufacturing processes. The exponential growth of data generation is intricately linked to this phase of digitalization, serving as the catalyst driving the transformation to Industry 4.0 across various industrial sectors. This data can be analyzed to gain deeper insights into the process and enable the application of various optimization methodologies. This is where digital twin (DT) technology has emerged as a transformative approach in different industries, allowing the virtual representations of physical objects and systems to enhance understanding, optimization, and decision-making.
In the manufacturing domain, DTs have shown great potential to revolutionize processes and drive efficiency gains. However, to the best of our knowledge, the application of process DTs in the naval sector remains relatively unexplored. We suggest that this situation arises because of several factors:
  • Complexity of shipbuilding: The naval industry operates in a highly customized, make-to-order environment, which poses challenges for automating manufacturing processes.
  • Lack of process automation: Shipbuilding requires a significant level of human involvement due to the heterogeneity of the products, the low repetitiveness of the tasks and the variability in the workplace environments.
  • Security Concerns: The sensitive nature of military vessels, such as frigates and ships, raises concerns about data transmission and system interconnections.
With the three points described above, the high difficulty associated with the development of digital twins in the naval sector is justified, and therefore, the scarcity of them.
In this article, the aim is to address this research gap by proposing a comprehensive framework for the development of process DTs in the naval sector and to present a case study evaluated in a minor pre-assembly cell at the Innovation and Robotics Center of NAVANTIA—Ferrol shipyard. The minor pre-assembly welding cell serves as an ideal testing ground, incorporating cutting-edge technologies such as robotics, artificial intelligence-automated welding, computer vision, visual inspection, and autonomous guided vehicles (AGVs).
In this way, the development of Connected Smart Factories (CSF) is pursued in this work. Therefore, the vertical integration of the production system (Factory–Edge–Cloud) becomes a key element in this CSF concept, in addition to the data storage and processing, which remains a challenge for many companies. The more analyzed data, the easier it is to predict or manage the next steps and anticipate possible problems.
Related to the above, Cyber-Physical Systems (CPS) are automated systems that connect physical processes with digital infrastructures through two-way vertical communication (OT-IT). They encompass the physical and the virtual part, so their development is closely related to digitization, robotics, internet of things and cloud computing. In contrast to traditional embedded systems that are designed as stand-alone devices, CPSs focus on the networking of multiple devices [1]. This implies that there is feedback between the physical and digital system.
In this study, Discrete Event Simulation (DES) serves as the simulator used to develop the DT. DES models play a crucial role in the initial design and operation phases by enabling the exploration of what-if scenarios in processes. They provide the capability to predict, with a certain level of confidence, the behavior of the real process under specific conditions. This allows for experimentation with various scenarios without interrupting the actual process and, consequently, avoiding production costs.
For all these reasons, simulation models have been used for decades to test processes and apply modifications to them. Today, a multitude of simulation tools exist, but most of them are stand-alone applications with no direct connection to real systems [2] or these connections do not allow for effective DTs developments.
So, being able to feed the models with real system data would increase the reliability of the results of these, because they would represent with greater reliability what is going on in the real plant. This would be the function of the digital twin. Also, DT goes one step further, allowing synchronization between the real part and the digital part, automating the exchange of information, updating the model, and serving both the predictive part and the monitoring of the real system.
Although simulation is a major part of digital twins, the two fields do not have the same purposes. Thus, the development of digital twins encompasses not only modeling and simulation (M&S) but also the use of technologies such as IoT or cloud computing [2]. This research specifically addresses that challenge by proposing a framework that integrates simulation with IoT through the necessary connecting elements, thereby enabling an efficient operational environment consistent with the standardized digital twin framework.
Accordingly, this paper is structured as follows. Section 2 reviews the literature on digital twins, including their origins, definitions, maturity levels, use cases, and the identification and application of the standard related to DT frameworks. Section 3 defines and characterizes the maturity levels of digital twins in relation to the technologies incorporated. Section 4 presents the proposed DT framework, grounded in ISO 23247 [3], for the studied process within robotic cells in shipbuilding; the Section DES Methodology for the DT further details the DES methodology applied to the implemented DT. Section 5 introduces the case study of the Minor Pre-Assembly Cell Level 1 DT, describing both the production process (Section 5.1) and the DT development (Section 5.2), where the API for querying historical data is presented along with an example of anomaly detection in the process. Finally, Section 6 outlines the main conclusions drawn from this work.

2. Literature Review

The notion of the digital twin began to emerge in 2002 when Professor Grieves, based at the University of Michigan, first coined the term “digital twin” within the context of product lifecycle management (PLM) courses. This model consisted of three elements that make up the DT: the real space, the virtual space, and the data flow space. Since then, many researchers have attempted to develop the concept [4].
Recent literature from 2013 to 2022 indicates that the digital twin has garnered significant attention in manufacturing and energy, while industries such as aerospace, automotive and naval sectors have shown slower rates of adoption [5]. The shipbuilding industry represents one of the most complex processes in all industries due to its build-to-order nature and construction according to each client’s specifications. The study explores how digital twins in the shipbuilding domain can significantly enhance three key aspects, with particular emphasis on the ship manufacturing process [6]. The research highlights the potential of digital twin technologies to optimize production efficiency, improve design accuracy, and support lifecycle management of vessels. However, it also points out the current deficiency in the integration of platforms within digital twin systems, as evidenced by the fact that projects remain scattered across multiple technical domains, systems, software applications, and information silos [7]. Moreover, complications arise from an organizational standpoint, manifested in the subcontracting of technical management, staffing, and complex ownership structures [8].
Within the naval sector, the concept of the Ship digital twin (SDT) is defined, and the main stages of its formulation process are described [9]. An iterative four-step procedure is proposed for developing an SDT: purpose definition, data acquisition and processing, modeling, and model validation. The study identifies several potential applications of the digital twin, including decision support, predictive maintenance, cost reduction, personnel training, and overall process optimization—key enablers within the broader context of Industry 4.0, as also highlighted in [10]. Extending this discussion to a practical context, a digital twin applied to a Shipyard 4.0 framework is presented, extending the approach to the entire shipbuilding process [11]. This implementation addresses the inherent complexity of ship construction through a monitoring system that aligns material and resource identifiers with production processes, effectively mapping the information flows between the physical system and its digital counterpart.
The advantages of holistic ship design compared to traditional design approaches, as well as the significant potential of a digital twin in this process, are explained in the literature [7]. An online DT prototype for an oceanographic vessel is proposed, its architecture is described, and its suitability for creating virtual prototypes in a remote-control center is demonstrated [12]. A theoretical methodology for creating a digital twin at different stages of the ship’s lifecycle, from design to operation, is presented [13].
Furthermore, an obstacle detection and trajectory planning system for autonomous surface maritime vessels based on 3D simulation environment data is developed [14]. A digital twin of a research vessel is developed to study energy consumption [15]. The possibility of utilizing the DT in cruise ship construction is explored [16]. A digital twin model for a ship’s AC propulsion and power system is demonstrated, employing the Open Simulation Platform (OSP) for system integration and co-simulation, with several simulations conducted to validate the OSP environment concept [17]. A comprehensive review of digital twins for ships and offshore platforms is provided, emphasizing their utility in optimizing design, maintenance, production, and sustainability [18]. The potential of digital twins for a polar research and supply vessel is discussed [19].
Finally, the development of a process digital twin is discussed, and the interpretation of DT requirements is presented through its application to a water production plant on board a ship [20]. As observed, no papers discussing something akin to a process/plant DT (according to our conception) have been found. The most prominent papers explore the product DT.
Furthermore, there is a strong importance placed on cybersecurity due to a lack of necessary requirements for implementing use cases that enhance security [21].
DT technology has revolutionized the manufacturing industry by providing virtual representations of physical objects and systems throughout their lifecycle. Drawing from notable studies we explore the concept of DTs and their potential to revolutionize industrial practices. Due to this, the present study will focus on creating a process twin of a specific stage rather than the entire shipbuilding process.
On the other hand, the concept of digital maturity requires clarification. A digital twin maturity model aims to provide an assessment tool to understand the levels at which digital twin implementations and their functionalities belong [22]. It can aspire to establish a roadmap for continuous development towards higher levels. It can also help technical discussions focus on relevant issues at the same level and identify issues at different levels. There are 5 levels based on perspective capability: Mirroring, Monitoring and control, Modeling and Simulation, Federated, and Autonomous [23].
Siemens classifies DTs into three categories [24]. First, product DTs offer virtual representations of individual products, allowing for performance validation under various conditions and supporting digital modifications. Second, unit/system DTs provide de-tailed replicas of components, equipment, materials, and intelligent environments, enabling comprehensive data-driven insights across the manufacturing process. At the plant system level, these DTs integrate production capacity models, process models, and product design attributes, reflecting the interplay between product and process.
The DT concept has been extensively studied and classified in various ways across industries. digital twins applied to production are categorized into two main types: Unit/System digital twin and System of Systems (SoS) digital twin [24]. The Unit/System digital twin encompasses components, equipment (e.g., CNC machines and robots), materials, and intelligent environments, while the System of Systems digital twin enables collaboration between cyber–physical systems at the system level and digital twins, allowing integration across various processes and resources.
Additionally, multiple definitions of digital twins are analyzed and categorized, highlighting their diverse perspectives [25]. The study applies hierarchical clustering algorithms to group these definitions into distinct clusters, offering a comprehensive visualization of the DT landscape.
Focusing on the levels of digital maturity, the three types of simulators differ in their level of interaction with external systems and their ability to perform simulations in real-time and connect to external equipment for closed-loop testing. Offline simulators run simulations independently, online simulators interact with online control systems, and real-time simulators perform simulations in real-time and can connect to external equipment for HIL testing [26].
On the other hand, regarding the framework and implementation of DTs, multiple proposals have been presented for manufacturing processes of different natures, yet these developments largely lacked a unified standard. This gap was addressed in 2021 with the publication of the ISO 23247 standard [3], which provides a structured framework and a set of guidelines for the realization of DTs. At the same time, the standard is intentionally flexible in its application to industrial DTs, thereby facilitating the integration of a wide range of tools within the defined framework.
An architecture under the ISO 23247 standard is proposed and implemented, demonstrating its flexibility through the incorporation of open protocols (e.g., MQTT), 3D modeling, and immersive technologies, while also evidencing the advantages of digital twins in error resolution compared to conventional methods [27]. Similarly, the ISO 23247 standard is adapted to digital twin applications and extended to domains such as aerospace, automotive, and machining centers [28,29,30]. These studies provide detailed analyses of the framework’s defined entities and layers, demonstrating its versatility across different industrial contexts. Apart from these practical implementations, the National Institute of Standards and Technology (NIST) presents three use case scenarios based on the ISO 23247 standard [31], providing guidance on the procedures to adopt and clarifying the methodology for implementing digital twins. These use cases—Machine Health digital twin, Scheduling and Routing digital twin, and Virtual Commissioning digital twin—illustrate the applicability of the framework across different manufacturing contexts. Regarding applications of the standard with significant interest from a manufacturing perspective, robotic cells stand out [32,33]. The applicability of the ISO 23247 standard is validated through a practical case study involving an industrial cell for additive manufacturing [32]. In this work, a digital twin is developed whose architecture incorporates the four previously defined layers, addressing monitoring systems, traceability, simulation, and cloud storage, while also leveraging open protocols and low-cost/open-source tools. However, no current implementations of digital twins in the shipbuilding domain have been developed under the ISO 23247 framework, particularly those employing tools such as discrete-event simulation to represent the physical process.
In summary, there is a noticeable scarcity of research focusing on DTs applied to product and process in the naval sector. Consequently, this article aims to address this gap and provide a specialized perspective within the maritime industry by proposing a classification framework based on the digital maturity of the DT, while considering the reference framework established by ISO 23247.

3. Digital Twin Definition and Digital Maturity Levels

Throughout this section, the concept of DT proposed in this work will be defined, as well as the different digital maturity levels it can reach.
Based on the examination of the existing literature, which reveals a diversity of digital twin definitions, we define a digital twin as follows: A digital twin is an accurate virtual representation of a system, whether it is a product or process, consisting of a set of digital information and 3D modeling which represents the behavior of that system in a trustworthy manner and is connected and integrated with its physical counterpart. Additionally, this integration allows for real-time monitoring and analysis of the system response to specific situations enabling the improvement and optimization of the system in terms of performance, operational efficiency, and responsiveness.
In this way, the phases, or stages to obtain a digital twin are defined (Figure 1), as well as the different levels of digital maturity that it can achieve depending on its functionality.
Stage 1. Three-dimensional Modeling: This involves the 3D modeling of a product, system, or installation so it contains the necessary information of its real counterpart.
Stage 2. Simulation model: A simulation model is a digital representation of a product or process, so its behavior is identical to its real counterpart. Simulation models allow, through experimentation, to test the behavior of such a product or process under different situations or scenarios, making it possible to analyze any changes without disturbing the real process. It is considered a second stage because it starts from the CAD models of what you want to replicate (stage 1) plus a behavior logic.
Stage 3. Connected DT: At this stage, the first level of digital twin is reached, as the definition included at the beginning of this section indicates that it must be connected to the real system. The connection implies that the simulation model is fed with data taken directly from the plant, process or machine involved, working as an open loop. This data can be taken in real time or deferred through historical data.
Stage 4. Smart DT: This stage incorporates artificial intelligence as a tool, which enables the DT to optimize the decision-making and forecasting process. In this way, DT Level 2 is achieved which uses artificial intelligence to learn from the data collected and provide relevant future information about the process. This level is still used as a decision support tool, as the information loop remains open.
Stage 5. Autonomous DT: The final phase represents the digital twin Level 3 which is the most advanced development, as it will be able to operate autonomously, with the ability to make decisions in real time considering what is happening in its real counterpart. This means that the DT can have control over the real part, so that the data flow is bidirectional. Stage 5 includes all the features present in the previous levels.
On the other hand, regardless of its level of digital maturity, DT applications can be classified into three main fields: products, plants, or processes.
  • Product digital twin: Applicability to an object, system, or system of systems (SoS).
  • Plant digital twin: Applicability to a productive activity focused on the physical assets in the production plant, the status of the equipment, the visualization and real time monitoring but without attention to its planning.
  • Process digital twin: Applicability to a manufacturing process, line or logistic system focused on the analysis of planning, scheduling, and process flow.
As it is explained before, DT development reaches different levels of digital maturity to accomplish different goals.
Level 1, which is formed by an accurate simulation model that uses real data extracted from the plant to carry out the simulations, is used to solve high-level issues (i.e., planning or scheduling) by proposing mitigation plans. It can be said that it acts on the process level, without interfering in the assets themselves or in the material’s manufacturing conditions. In this way, it can be used to optimize scheduling and resources allocation.
Level 2 incorporates AI tools to improve decision-making regarding the operations performed by each working station. That is, if there is a sub-operation that is dispensable at a certain point in the manufacturing process, the DT can recommend not performing it if it is not going to bring a benefit to the process.
Level 3 encompasses all the functionalities of the previous levels and provides more detailed decisions. It even analyzes the process parameters in case optimization is needed. It works as a global level orchestrator, which considers low-level variables. In this way, the quality of decisions improves. This orchestrator not only enhances efficiency and productivity but also enables real-time monitoring and adaptation, facilitating agile responses to dynamic production demands.
At this latter level, something to be aware of is that its definition allows it to autonomously and bidirectionally connect with the system in real time, condition that should be taken into consideration due to the safety problems it could generate in a manufacturing line. Understanding this capability, each sector and use case must determine the most appropriate level of digital maturity to fulfill its objectives while adhering to all security and quality constraints.

4. Proposed DT Framework Based on ISO 23247

In this section, a physical and digital framework will be proposed to develop a process digital twin.
As shown in Figure 2, the proposed framework for developing a process digital twin follows the ISO 23247 standard, employing DES software Siemens Tecnomatix Plant Simulation, version 22.0.1 as its main component to replicate the behavior of the physical counterpart. This standard, grounded in IoT principles, defines a digital twin framework organized into four primary layers.
At the field level, the framework specifies the modeling of physical components, referred to as Observable Manufacturing Elements (OMEs). In the case study described in this work, these consist of a welding process involving two robotic arms (for positioning and welding, respectively), the welding table, and the plate and profile buffers. Further details on the complete specification of this process are discussed in Section 5.
To bridge these with the virtual domain, it introduces the data acquisition and preprocessing layer, defined as the Data Collection and Device Control Entity (DCDCE). This entity encompasses the Data Collection Sub-Entity—responsible for signal acquisition, preprocessing, and resource identification—as well as the Device Control Sub-Entity, which manages the translation of control decisions into physical actuation and ensures the identification of devices and controllers. In order to make real-world data available in the DES model, it is necessary to integrate a series of physical sensors, devices, and connections into the real system to obtain the different types of data that can add value to the analysis. These real-world data are collected from the PLC master of the minor pre-assemblies welding cell. The PLC communicates with its communication module, which exchanges process signals and HMI-related information (e.g., alarms, warnings, and messages) through dedicated databases and standardized descriptors. Building upon this layer, the data acquisition process is handled by an IPC that generates a message anytime a variable of interest changes. This message, containing the updated value and timestamp, is then sent to an MQTT broker, where other devices can subscribe to the associated topic and retrieve the data. Depending on the variable, the messages are generated either cyclically or upon a value change. To make the data usable in the DT, a custom program was developed to clean, validate, and process it. The output of this program is a CSV file that consists of a collection of process times, which are used as inputs in Plant Simulation through Siemens’ IoT platform, Insights Hub.
At the core of the ISO 23247 framework lies the Digital Twin Entity (DTE), often referred to as the ‘heart’ of the digital twin. The DTE is responsible for managing the digital representation of the physical system, ensuring its synchronization with real-world data and enabling advanced functionalities. According to the standard, it is organized into three main sub-entities: the Operation and Management Sub-Entity, which oversees the maintenance, synchronization, and visualization of the digital model; the Application and Service Sub-Entity, which provides value-added functionalities such as discrete-event simulation, co-simulation, or predictive analysis; and the Resource Access and Interchange Sub-Entity, which guarantees secure and interoperable communication among different components.
In our proposed framework, the DES-based model is embedded within this Core Entity, leveraging these functions to replicate the behavior of the welding process and to provide meaningful insights into system performance. Moreover, Siemens Insights Hub has also been positioned within the DTE, since its main role is to act as a cloud-based service platform for storing process data, enabling analytics, and exposing APIs that facilitate interoperability with the simulation environment. These functionalities correspond directly to the Resource Access and Interchange sub-entity, as defined by ISO 23247. While its graphical user interfaces support user interaction, its primary contribution to the architecture lies in the provision of services and data integration capabilities that strengthen the core of the digital twin.
From this integration, the processed data can be seamlessly transferred to the DES model. Depending on the configuration, the model may rely on average process times or, alternatively, on statistical distributions fitted to the empirical data, the latter enabling a more accurate representation of system variability. Beyond processing times, additional insights can be derived from patterns captured in the real system, such as the probability of specific events (e.g., non-valid products), which further refine the behavioral algorithms of the DES model.
Once the working environment is established, enabling the transfer of real operational data from the process to the digital twin, all simulation results are evaluated prior to any action on the physical system, since real-time actuation is not feasible in all industrial sectors. A crucial element of the architecture in this context is the way data are visualized. According to ISO 23247, this role is fulfilled by the Digital Twin User Entity (UE), which provides the interfaces through which human users interact with the core of the digital twin, analyze the outputs of the models, and support decision-making based on the insights generated. In this sense, the UE becomes a key layer for bridging the technical functionalities of the twin with the capacity to take informed actions in the real process.
In our case, three complementary visualization methods have been incorporated. First, the graphical user interface of Siemens Insights Hub enables users to visualize real process data collected over defined periods of time, filter them according to specific criteria, and use these datasets as input for locally executed simulations with historical records. Second, experimental reports generated from the simulation environment provide structured analyses of system behavior, allowing users to identify performance trends, validate hypotheses, and obtain a deeper understanding of process dynamics. Finally, the native GUI of Plant Simulation facilitates the direct assessment of key performance indicators (KPIs) associated with the welding process, highlighting potential bottlenecks, productivity inefficiencies, or failure modes.
Together, these visualization strategies provide a solid foundation for understanding the process through real and simulated data, thereby enabling stakeholders to make evidence-based decisions before acting upon the physical system.
Finally, the Cross System Entity (CSE), as defined by ISO 23247, provides the overarching security layer of the digital twin architecture. Its main role is to ensure secure communication and controlled data exchange across entities, preventing unauthorized access and safeguarding system integrity.

DES Methodology for the DT

The methodology for using a discrete event simulation (DES) model in digital twin applications must be tailored to each case, depending on the initial conditions and analysis methods.
A DES model uses input variables ( X i ,   j ,   k ), where
  • (i): model element (e.g., workstation; queue);
  • (j): specific variable for each element (e.g.; setup time; process time);
  • (k): item or time series index.
Some ( X i ,   j ,   k ) are fixed, while others follow statistical distributions fitted to empirical data.
Events are tracked as random variables ( T i ,   j ,   k ,   l ), where (l) is the run number for experiment replications. The distribution of event times is inferred from simulation outcomes.
Performance measures for each model element are represented as ( Y i ,   j ,   l ), which are aggregated statistics (omitting the item index for clarity).
Simulation experiments in a digital twin can be set up using either randomized or synchronized initial conditions:
  • Randomized initial conditions: The model starts from a hypothetical scenario, such as an empty process or a steady-state situation.
  • Synchronized initial conditions: The model is initialized with real or historical plant data, including the current state of items, workstations, transport systems, and storage areas.
This choice affects how the simulation reflects reality and the type of analysis that can be performed.
Simulation execution modes in a Digital Twin can be classified as:
  • Validation/diagnosis experiments: These compare simulation results with real plant data, using synchronized initial conditions and historical records. Discrepancies help identify model errors or physical system issues, with the DES model detecting inconsistencies and triggering alarms.
  • Forecasting/optimization experiments: These use the simulation to predict future performance or optimize operations. The model may start from current or randomized conditions, and results are reported to plant managers to support decision-making.
When using the DES model to detect deviations, our approach is to compare the time of occurrence of the events in real time with the empirical distribution of the event times in the simulation or the model statistics with the same statistics computed for the real process. We can then adopt an approach like the way in which we would apply a hypothesis test. Let τ i , j , k be the observation of the event i , j , k in the real plant and t i , j , k , l a sample of size n for the same event in the simulation.
We can then obtain the percentile of the observed value in the empirical sample. Let p i , j , k be the percentile of the observed value τ i , j , k in the empirical sample t i , j , k , l . Then, if we set a confidence level 1 α for the null hypothesis that the event time follows the empirical distribution, we will reject it if p i , j , k < α / 2 or p i , j , k 1 α / 2 . If we reject the null hypothesis, then we would trigger the alarm in the DT signaling that there has been a significant deviation. The α value to trigger the alarm should not be too high because otherwise the DT will trigger alarms constantly.
Finally, we can summarize the ways of using the DES methodology to work as a component of the DT in the following table (Table 1), linking it with the maturity level of the DT.

5. Case Study: Minor Pre-Assembly Cell Level 1 DT

5.1. Process Description

This section will explain the process carried out in the automated minor pre-assemblies welding cell. However, it is necessary to explain what a minor pre-assembly is.
A ship is built in blocks, and these in turn can be divided into sub-blocks, (see Figure 3). If the construction elements continue to be divided into smaller pieces each time, minor pre-assemblies are obtained, they are the simplest elements that form the ship structure. These pieces are mostly made up of a base, and one or several welded profiles (Figure 4).
This fully automatized cell allows the assembly, welding, and visual inspection of some minor pre-assemblies in the shipbuilding process.
The main assets that form the cell are two robots (picking and welding), the welding table, a gantry with 3D identification cameras and the element input and output trays. Figure 5 shows these assets.
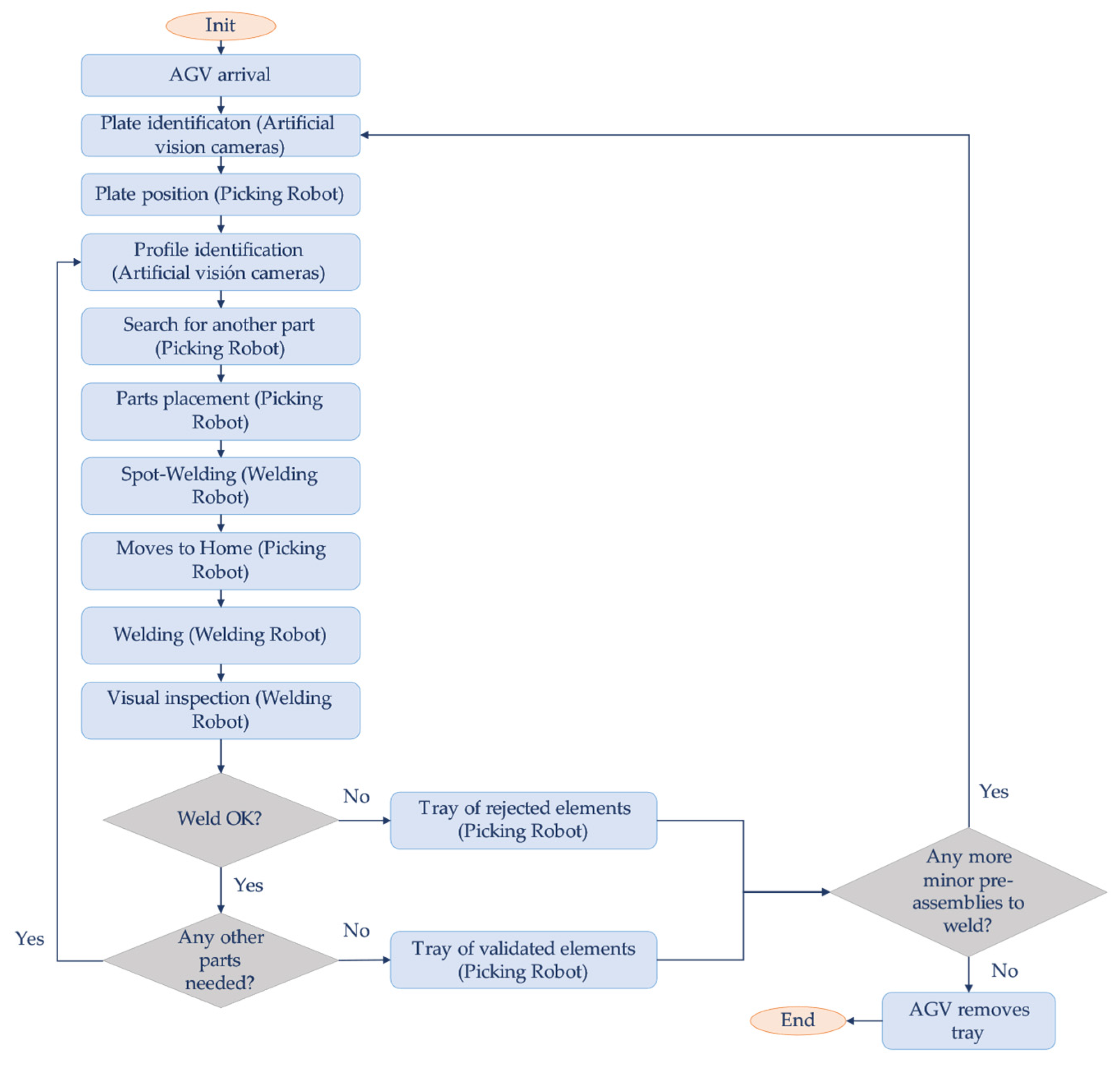
The process starts with the AGV carrying a tray with the main parts (plates and profiles) to the central rail of the cell’s entrance gantry. The remaining trays, located on the sides of the central one, are used to deposit the pre-welded parts, one of them for the validated parts and the other for the discarded ones.
Once the tray is in position, a 3D artificial vision (AV) system, consisting of two cameras and a blue light spotlight, takes a 3D image and analyzes the contents of the tray. In the first phase, the AV system identifies the plate corresponding to the manufacturing order and calculates the gripping point so that the picking robot can carry out the appropriate trajectory and grip the plate with the gripper.
When the plate has been identified through the AV system, the picking robot moves to the central tray to pick up the plate and transport it to the welding table. When the plate is deposited on the table, different pneumatic actuators are activated to clamp and fix the part.
Once the plate positioning process has been completed, the picking robot returns to its initial position and the AV system resumes operation to identify the profile. Analogous to the plate process, the picking robot moves to the tray to pick up the profile and position it on the base, preparing both parts for the subsequent welding. While the picking robot positions and holds the profile on the base, the welding robot makes a spot-welding to fix the part and allow the picking robot to withdraw and return to the initial position.
At this moment, the welding robot starts to weld. Once finished, the welding beads are inspected by a laser profilometer. The robot has both the welding torch and the profilometer in its tool, to operate with one or another the robot only must rotate its wrist and operate the corresponding equipment. The profilometer captures a series of 3D images of the bead, which are processed with an automated visual inspection, allowing surface defects to be identified to validate or not the welding process.
If the minor pre-assembly requires the welding of several profiles, the cell repeats the process.
The final process, with the minor pre-assembly already welded and inspected, is its removal from the welding table to the corresponding tray. After finishing the manufacturing process, the AGV would remove the tray with the welded and valid minor pre-assemblies to continue with the process.
The operation described above is illustrated in the following process flow diagram (Figure 6).

5.2. DT Development

Firstly, a simulation model of the cell has been developed in the DES software, ensuring that its behavior is equivalent to the physical twin (Figure 7). To achieve that, the model simulates each operation individually. So, the operations represented in the simulation model are the following:
Plates and profiles identification;
Loading process;
Robotized welding;
Robotized visual inspection;
Unloading process.
To develop the DT, real-world data are integrated following the architecture described in the previous section (Section 4), establishing communication between the main process parameters and Siemens Insights Hub [34]. This platform is responsible for managing and visualizing the data within the DT and subsequently transmitting them to the Plant Simulation model. Figure 8 illustrates the Insights Hub interface, where the user specifies the data interval of interest, thereby retrieving the corresponding historical records for a selected block and ship.
Once this selection is made, the API provides access to three main categories of information. First, the system reports warnings related to issues that occurred during welding and/or inspection, thus enabling the extraction of detailed diagnostic information. Second, it displays the type and proportion of preassemblies completed relative to the total, considering the multiple variants defined by geometry, size, and profile structure. Finally, the dashboard menu allows users to query three complementary aspects: (i) the visualization of previously manufactured subassemblies together with their associated attributes (e.g., identification number, processing time, welding and inspection speed); (ii) the statistical distribution characterizing the entire processing cycle; and (iii) the disaggregated statistical distributions by specific tasks, including part loading, positioning, welding, and inspection.
After processing, the duration of each operation can be retrieved, as illustrated in Figure 9, together with the statistical distribution associated with each task. This enables a comprehensive characterization of the real process, providing the necessary input for discrete-event simulation. As noted earlier, these values are subsequently stored on Siemens’ IoT Insights Hub platform, which enables the bidirectional connection between the platform and the DES model in Plant Simulation (Figure 10). Alternatively, the same information can be analyzed independently, and used to design specific experiments, as will be demonstrated in the numerical example presented below.
Finally, a numerical example is provided to illustrate the application of the digital twin for real-time anomaly detection. An experiment was conducted in which the DES model was used to simulate the production of 359 minor preassemblies within the manufacturing cell. Although some preassemblies are repeated throughout the experiment, the dataset includes more than 100 distinct minor preassembly types. This minor preassemblies share similar overall dimensions and processing times, which are of the same order of magnitude as those shown in Figure 10.
Despite these common characteristics, the composition of the 359 preassemblies is highly variable, as the number of profiles and their orientation on the plate differ significantly from one minor preassembly to another. The DES model was calibrated using the most recent data available from the real plant. Based on this calibrated model, an empirical simulated dataset was obtained for two groups of variables:
  • The time of the event “Exit workstation” for each minor pre-assembly.
  • The statistic “time between departures” for the same workstation, which measures the time lapse from the exit of one minor pre-assembly to the next.
We then manually reduced the welding rate of the workstation by 50% in the simulation for all the items after one week of operation to recreate what would happen if there was some problem in the real plant which caused an abrupt reduction in performance. We performed one simulation run with this scenario and introduced it in the DT as if it was a real “observation”. We then applied the methodology described in Section DES Methodology for the DT to verify that the DT is able to detect the anomaly and trigger an alarm.
Figure 11 shows the results obtained in this experiment. As we can see, once the anomaly in the workstation welding rate is introduced, the time between departures starts to frequently deviate beyond the normal 1–99% percentile of the simulated sample. This triggers alarms to inform the managers that there is a mismatch between the model and the real plant that would require further analysis to understand the causes. Figure 12 shows the event time in the simulation and the “observed” one. In this chart there is a longer delay until the anomaly is detected, but it would indicate a delay in the overall delivery date and, therefore, it is a more critical KPI to understand the practical consequences of the anomaly.
As this example illustrates, the DES model provides a baseline reference connected to real production data, enabling continuous monitoring of plant performance and the detection of deviations. This approach enables the assessment of the DT capability to capture the consequences of anomalous conditions and to support informed analysis and decision-making in real industrial scenarios.

6. Conclusions

In this work, we introduce a comprehensive framework for the development of Process digital twins within the shipbuilding industry, demonstrated through an application focused on a robotized minor pre-assembly workstation. In so doing, we initially present our definition of the Process digital twin, specifying its requirements based on three levels of digital maturity. These levels are achieved through the integration of different technologies based on five stages from the basic model to autonomous systems. Based on this, we present the development framework where discrete-event simulation plays a central role. Moreover, we adapt the traditional DES methodology to the new requirements of process digital twins. In doing so, we build upon ISO 23247, the standard that establishes the foundational framework for digital twins, analyzing its proposed layers, the key elements defined within them, and the interconnections across entities. This provides the basis for designing a framework compliant with the standard and tailored to manufacturing in the shipbuilding domain, thereby embedding DES within the emerging requirements of process-oriented digital twins. Finally, a real case study is presented to illustrate the application of this framework.
Through extensive literature review, we identify the challenges arising from the distinct characteristics of the naval sector and the blurred distinction between simulation models and digital twins. In this respect, our framework aims to offer clarity on digital twin development, delineating the role of discrete-event simulation and its integration with complementary technologies. Our primary contribution lies in clarifying and formalizing the concept of the digital twin within shipbuilding manufacturing processes. From a theoretical perspective, this work identifies the key elements required for the development of digital twins in shipbuilding environments, grounded in existing standards and aligned with prior contributions in this field.
Building upon this theoretical foundation, the proposed approach advances towards practical implementation by constructing a digital twin framework tailored to the shipbuilding context. This framework bridges the gap between academic theory and industrial application through the real integration of a robotic manufacturing cell, enabling data acquisition and connectivity via IoT tools such as Insights Hub. These data are subsequently incorporated into a digital twin developed in Plant Simulation and exploited in real industrial scenarios for anomaly detection.
In line with ISO 23247, the framework highlights the importance of a structured definition of layers and interconnections, ensuring that DES is not employed in isolation but as part of an integrated digital twin ecosystem. In particular, the API developed within Siemens Insights Hub is emphasized as a key enabler for bridging real process data with the simulation environment, thereby securing an effective bidirectional connection and allowing the exploitation of the advantages identified for process digital twins.
Furthermore, the proposed framework recognizes the distinct roles played by the different enabling technologies and emphasizes the need to align digital twin maturity levels with application requirements, acknowledging that increased complexity does not necessarily lead to superior solutions. Accordingly, the development of a process-level Digital Twin should be tailored to the specific process and its associated decision-making, mitigating the risks of cost overruns and schedule deviations.
In this work, the DES model is positioned as the core component of the digital twin, as it enables both predictive and prescriptive analyses. However, the role of the DES model evolves as the digital twin matures. The implementation presented in this study corresponds to a Level 1 digital twin, enabling real-time decision support through emulation of the actual system and automatic data updates for deviation identification. At the same time, this implementation establishes the foundation for subsequent research aimed at increasing the digital twin’s maturity and enhancing the overall quality and value of the solution. Future developments may include the integration of artificial intelligence tools to streamline repetitive tasks (such as experiment setup, result reporting, and user assistance during digital twin operation) as well as progression towards higher maturity levels in which increased autonomy is granted to the digital twin.
Ultimately, the application of the proposed framework to the robotized minor preassembly cell has provided valuable insights during the framework validation stage, demonstrating its contribution to process analysis and improvement. In summary, the incorporation of the digital twin facilitates remote diagnostics and troubleshooting, reducing downtime and operational costs in complex, non-serialized manufacturing sectors such as shipbuilding.

Author Contributions

Conceptualization, Á.S.-F., E.-D.V.-V., J.P.-Á., D.C.-P., B.S.-C. and A.L.-R.; methodology, Á.S.-F., E.-D.V.-V., J.P.-Á., D.C.-P., B.S.-C. and A.L.-R.; software, Á.S.-F., E.-D.V.-V., J.P.-Á., D.C.-P., B.S.-C. and A.L.-R.; validation, Á.S.-F., E.-D.V.-V., J.P.-Á., D.C.-P., B.S.-C. and A.L.-R.; investigation, Á.S.-F., E.-D.V.-V., J.P.-Á., D.C.-P., B.S.-C. and A.L.-R.; writing—original draft preparation, Á.S.-F., E.-D.V.-V., J.P.-Á., D.C.-P., B.S.-C. and A.L.-R.; writing—review and editing, Á.S.-F., E.-D.V.-V., J.P.-Á., D.C.-P., B.S.-C. and A.L.-R.; visualization, Á.S.-F., E.-D.V.-V., J.P.-Á., D.C.-P., B.S.-C. and A.L.-R.; supervision, Á.S.-F., E.-D.V.-V., J.P.-Á., D.C.-P., B.S.-C. and A.L.-R.; project administration, Á.S.-F., E.-D.V.-V., J.P.-Á., D.C.-P., B.S.-C. and A.L.-R. All authors have read and agreed to the published version of the manuscript.

Funding

This work has been supported by Xunta de Galicia through Axencia Galega de Innovación (GAIN) by grant IN853C 2022/01, Centro Mixto de Investigación UDC—NAVANTIA “O estaleiro do futuro”, which is ongoing until the end of September 2025. The support was inherited from both the starting and consolidation stages of the same project throughout 2015–2018 and 2018–2012, respectively. This stage is also co-funded by ERDF funds from the EU in the framework of program FEDER Galicia 2021–2027.

Data Availability Statement

Data available on request.

Acknowledgments

This work has been conducted within Navantia’s Digital Transformation Department and the staff of the Joint Research Center associated with the University of A Coruña. The experimental work has been carried out in the facilities of the Innovation and Robotics Center of Navantia Ferrol shipyard.

Conflicts of Interest

Authors Belén Sañudo-Costoya and Adolfo Lamas-Rodríguez were employed by the company Navantia S.A, S.M.E. The remaining authors declare that the research was conducted in the absence of any commercial or financial relationships that could be construed as a potential conflicts of interest.

References

  1. Jazdi, N. Cyber physical systems in the context of Industry 4.0. In Proceedings of the 2014 IEEE International Conference on Automation, Quality and Testing, Robotics, AQTR, Cluj-Napoca, Romania, 22–24 May 2014; IEEE Computer Society: Washington, DC, USA, 2014. [Google Scholar] [CrossRef]
  2. Taylor, S.J.E.; Johansson, B.; Jeon, S.; Lee, L.-H.; Lendermann, P.; Shao, G. Using Simulation and Digital Twins to Innovate: Are We Getting Smarter? In Proceedings of the 2021 Winter Simulation Conference (WSC), Phoenix, AZ, USA, 13–15 December 2021; IEEE: Washington, DC, USA, 2021. [Google Scholar] [CrossRef]
  3. ISO 23247-1:2021; Automation Systems and Integration—Digital Twin Framework for Manufacturing—Part 1: Overview and General Principles. International Organization for Standardization. ISO: Geneva, Switzerland, 2021.
  4. Grieves, M.; Vickers, J. Digital twin: Mitigating unpredictable, undesirable emergent behavior in complex systems. In Transdisciplinary Perspectives on Complex Systems: New Findings and Approaches; Springer International Publishing: Berlin, Germany, 2016; pp. 85–113. [Google Scholar] [CrossRef]
  5. Mauro, F.; Kana, A.A. Digital twin for ship life-cycle: A critical systematic review. Ocean Eng. 2023, 269, 113479. [Google Scholar] [CrossRef]
  6. Liu, J.; Zhang, Y.; Liu, Z.; Leng, J.; Zhou, H.; Gu, S.; Liu, X. Digital twins enable shipbuilding. Alex. Eng. J. 2024, 107, 915–931. [Google Scholar] [CrossRef]
  7. Stachowski, T.-H.; Kjeilen, H. Holistic Ship Design-How to Utilise a Digital Twin in Concept Design Through Basic and Detailed Design. In Proceedings of the International Conference on Computer Applications in Shipbuilding 2017, Singapore, 26–28 September 2017. [Google Scholar]
  8. Øyvind Smogeli, K. Project Name: DNV GL Maritime Marine Cybernetics Advisory Report Title: Customer: Digital Twin Report for DMA Digital Twins for Blue Denmark Danish Maritime Authority Customer Contact: Mogens Schrøder Bech Organisation Unit: Marine Cybernetics Advisory. 2018. Available online: https://www.dnvgl.com (accessed on 7 August 2025).
  9. Assani, N.; Matić, P.; Katalinić, M. Ship’s Digital Twin—A Review of Modelling Challenges and Applications. Appl. Sci. 2022, 12, 6039. [Google Scholar] [CrossRef]
  10. Javaid, M.; Haleem, A.; Suman, R. Digital Twin applications toward Industry 4.0: A review. Cogn. Robot. 2023, 3, 71–92. [Google Scholar] [CrossRef]
  11. Iwańkowicz, R.; Rutkowski, R. Digital Twin of Shipbuilding Process in Shipyard 4.0. Sustainability 2023, 15, 9733. [Google Scholar] [CrossRef]
  12. Al-Begain, K.; Iacono, M.; Campanile, L.; Bargiela, A. European Council for Modelling and Simulation, and Kuwait College of Science & Technology. In Proceedings of the 35th ECMS International Conference on Modelling and Simulation, ECMS 2021, Online, 31 May–2 June 2021. [Google Scholar]
  13. Giering, J.E.; Dyck, A. Maritime Digital Twin architecture A concept for holistic Digital Twin application for shipbuilding and shipping. At-Automatisierungstechnik 2021, 69, 1081–1095. [Google Scholar] [CrossRef]
  14. Raza, M.; Prokopova, H.; Huseynzade, S.; Azimi, S.; Lafond, S. Towards Integrated Digital-Twins: An Application Framework for Autonomous Maritime Surface Vessel Development. J. Mar. Sci. Eng. 2022, 10, 1469. [Google Scholar] [CrossRef]
  15. Hatledal, L.I.; Skulstad, R.; Li, G.; Styve, A.; Zhang, H. Co-simulation as a Fundamental Technology for Twin Ships. Model. Identif. Control 2020, 41, 297–311. [Google Scholar] [CrossRef]
  16. Arrichiello, V.; Gualeni, P. Systems engineering and digital twin: A vision for the future of cruise ships design, production and operations. Int. J. Interact. Des. Manuf. 2020, 14, 115–122. [Google Scholar] [CrossRef]
  17. Perabo, F.; Smogeli, Ø.; Park, D.; Jamt, L.; Zadeh, M.K. Digital Twin Modelling of Ship Power and Propulsion Systems: Application of the Open Simulation Platform (OSP). In Proceedings of the 2020 IEEE 29th International Symposium on Industrial Electronics (ISIE), Delft, The Netherlands, 17–19 June 2020. [Google Scholar]
  18. Chen, B.Q.; Soares, C.G. Review of digital twin of ships and offshore structures. In Developments in Maritime Technology and Engineering—Proceedings of the 5th International Conference on Maritime Technology and Engineering, MARTECH 2020; CRC Press/Balkema: Boca Raton, FL, USA, 2021; pp. 445–451. [Google Scholar] [CrossRef]
  19. Bekker, A. Exploring the Blue Skies Potential of Digital Twin Technology for a Polar Supply and Research Vessel. In Proceedings of the 13th International Marine Design Conference, Helsinki, Finland, 10–14 June 2018; Available online: https://www.researchgate.net/publication/325699005 (accessed on 20 September 2025).
  20. Ingenieros Navales de España (Congreso de ingeniería naval e industria marítima). Summaries of Papers of the 62nd International Congress of Naval Engineering and Maritime Industry (62 CIIN). Available online: https://62congreso.ingenierosnavales.com/resumen-trabajos-62-ciin/ (accessed on 7 August 2025).
  21. Eckhart, M.; Ekelhart, A.; Allison, D.; Almgren, M.; Ceesay-Seitz, K.; Janicke, H.; Nadjm-Tehrani, S.; Rashid, A.; Yampolskiy, M. Security-Enhancing Digital Twins: Characteristics, Indicators, and Future Perspectives. IEEE Secur. Priv. 2023, 21, 64–75. [Google Scholar] [CrossRef]
  22. Kim, Y.-W. Digital Twin maturity model. In Proceedings of the WEB 3D 2020 Industrial Use Cases Workshop on Digital Twin Visualization, Online, 11–13 November 2020. [Google Scholar] [CrossRef]
  23. Siemens Software. Gemelo Digital. Siemens AG. Available online: https://www.sw.siemens.com/es-ES/technology/digital-twin/ (accessed on 10 October 2025).
  24. Onaji, I.; Tiwari, D.; Soulatiantork, P.; Song, B.; Tiwari, A. Digital twin in manufacturing: Conceptual framework and case studies. Int. J. Comput. Integr. Manuf. 2022, 35, 831–858. [Google Scholar] [CrossRef]
  25. Semeraro, C.; Lezoche, M.; Panetto, H.; Dassisti, M. Digital twin paradigm: A systematic literature review. Comput. Ind. 2021, 130, 103469. [Google Scholar] [CrossRef]
  26. Dufour, C.; Soghomonian, Z.; Li, W. Hardware-in-the-Loop Testing of Modern On-Board Power Systems Using Digital Twins. In Proceedings of the 2018 International Symposium on Power Electronics, Electrical Drives, Automation and Motion (SPEEDAM), Amalfi, Italy, 20–22 June 2018; pp. 118–123. [Google Scholar] [CrossRef]
  27. Caiza, G.; Sanz, R. Immersive Digital Twin under ISO 23247 Applied to Flexible Manufacturing Processes. Appl. Sci. 2024, 14, 4204. [Google Scholar] [CrossRef]
  28. Shtofenmakher, A.; Shao, G. Adaptation of ISO 23247 to Aerospace Digital Twin Applications: On-Orbit Collision Avoidance and Space-Based Debris Detection. In Proceedings of the AIAA SciTech Forum 2024, American Institute of Aeronautics and Astronautics, Orlando, FL, USA, 8–12 January 2024. [Google Scholar] [CrossRef]
  29. Melo, V.; Barbosa, J.; Mota, G.; de la Prieta, F.; Leitão, P. Design of an ISO 23247 Compliant Digital Twin for an Automotive Assembly Line. In Proceedings of the 7th IEEE International Conference on Industrial Cyber-Physical Systems (ICPS), St. Louis, MO, USA, 12–15 May 2024. [Google Scholar] [CrossRef]
  30. Cabral, J.V.A.; Rodriguez, E.; Alvares, A.J. Digital Twin Implementation for Machining Center Based on ISO 23247 Standard. IEEE Lat. Am. Trans. 2023, 21, 628–635. [Google Scholar] [CrossRef]
  31. Shao, G. Use Case Scenarios for Digital Twin Implementation Based on ISO 23247; National Institute of Standards and Technology (NIST): Gaithersburg, MD, USA, 2021. [Google Scholar] [CrossRef]
  32. Cabral, J.V.A.; Álvares, A.J.; de Carvalho, G.C. Digital Twin Implementation for an Additive Manufacturing Robotic Cell based on the ISO 23247 Standard. IEEE Lat. Am. Trans. 2024, 22, 651–658. [Google Scholar] [CrossRef]
  33. Wallner, B.; Zwölfer, B.; Trautner, T.; Bleicher, F. Digital Twin Development and Operation of a Flexible Manufacturing Cell using ISO 23247. Procedia CIRP 2023, 120, 1149–1154. [Google Scholar] [CrossRef]
  34. Siemens Digital Industries Software. Insights Hub. Available online: https://plm.sw.siemens.com/en-US/insights-hub/ (accessed on 10 October 2025).
Figure 1. Digital maturity levels.
Figure 1. Digital maturity levels.
Jmse 14 00106 g001
Figure 2. Digital Twin Framework according to ISO 23247.
Figure 2. Digital Twin Framework according to ISO 23247.
Jmse 14 00106 g002
Figure 3. Sub-block location inside a ship.
Figure 3. Sub-block location inside a ship.
Jmse 14 00106 g003
Figure 4. Parts that made-up a minor pre-assembly.
Figure 4. Parts that made-up a minor pre-assembly.
Jmse 14 00106 g004
Figure 5. Cell assets. Courtesy of Navantia. S.A. S.M.E. (Ferrol, Spain).
Figure 5. Cell assets. Courtesy of Navantia. S.A. S.M.E. (Ferrol, Spain).
Jmse 14 00106 g005
Figure 6. Process flow chart.
Figure 6. Process flow chart.
Jmse 14 00106 g006
Figure 7. Real cell and digital twin model. Courtesy of Navantia. S.A. S.M.E.
Figure 7. Real cell and digital twin model. Courtesy of Navantia. S.A. S.M.E.
Jmse 14 00106 g007
Figure 8. Insights Hub interface for process data visualization and analysis of decontextualized process data. English translations: Visualización previa (Preassembly visualization), Ciclo completo (Complete cycle), División en jobs (Job-based division), Ayuda (Help), Atrás (Back), Soldadura (Welding), Inspección (Inspection), Resumen tipos de geometrías soldadas (Summary of welded geometry types), and Info (Information).
Figure 8. Insights Hub interface for process data visualization and analysis of decontextualized process data. English translations: Visualización previa (Preassembly visualization), Ciclo completo (Complete cycle), División en jobs (Job-based division), Ayuda (Help), Atrás (Back), Soldadura (Welding), Inspección (Inspection), Resumen tipos de geometrías soldadas (Summary of welded geometry types), and Info (Information).
Jmse 14 00106 g008
Figure 9. Operations’ process times.
Figure 9. Operations’ process times.
Jmse 14 00106 g009
Figure 10. DES model connection to the IoT platform.
Figure 10. DES model connection to the IoT platform.
Jmse 14 00106 g010
Figure 11. Anomaly detection chart using the DT. It shows the 1% and 99% percentiles of the time between departures from the workstation. The line in blue is the “observed” time between departures from the simulation run with the anomaly. The vertical line in purple is the time in which the anomaly is generated.
Figure 11. Anomaly detection chart using the DT. It shows the 1% and 99% percentiles of the time between departures from the workstation. The line in blue is the “observed” time between departures from the simulation run with the anomaly. The vertical line in purple is the time in which the anomaly is generated.
Jmse 14 00106 g011
Figure 12. Exit workstation event chart. It shows the 1% and 99% percentiles of the exit event time from the workstation. The line in blue is the “observed” event time.
Figure 12. Exit workstation event chart. It shows the 1% and 99% percentiles of the exit event time from the workstation. The line in blue is the “observed” event time.
Jmse 14 00106 g012
Table 1. DES conditions.
Table 1. DES conditions.
Initial ConditionsMode of ExecutionConnected DTSmart DTAutonomous DT
Synchronized historicalValidationValidate the model hypothesis and the distributions fitted
Synchronized historicalDiagnosisPeriodically check deviations between the real process and the expected performanceReal time identification of deviations
Synchronized currentForecastingPeriodically verify the capacity of the workshopReal time detection of future delay risks
RandomizedOptimizationOffline simulation experiments to optimize the plantNot used
Synchronized currentOptimizationNot usedPeriodically develop contingency plans when the future capacity is not enough.Real time decision making. The DES model evaluates the scenarios generated by the orchestrator.
Disclaimer/Publisher’s Note: The statements, opinions and data contained in all publications are solely those of the individual author(s) and contributor(s) and not of MDPI and/or the editor(s). MDPI and/or the editor(s) disclaim responsibility for any injury to people or property resulting from any ideas, methods, instructions or products referred to in the content.

Share and Cite

MDPI and ACS Style

Sánchez-Fernández, Á.; Vlad-Voinea, E.-D.; Pernas-Álvarez, J.; Crespo-Pereira, D.; Sañudo-Costoya, B.; Lamas-Rodríguez, A. Framework for the Development of a Process Digital Twin in Shipbuilding: A Case Study in a Robotized Minor Pre-Assembly Workstation. J. Mar. Sci. Eng. 2026, 14, 106. https://doi.org/10.3390/jmse14010106

AMA Style

Sánchez-Fernández Á, Vlad-Voinea E-D, Pernas-Álvarez J, Crespo-Pereira D, Sañudo-Costoya B, Lamas-Rodríguez A. Framework for the Development of a Process Digital Twin in Shipbuilding: A Case Study in a Robotized Minor Pre-Assembly Workstation. Journal of Marine Science and Engineering. 2026; 14(1):106. https://doi.org/10.3390/jmse14010106

Chicago/Turabian Style

Sánchez-Fernández, Ángel, Elena-Denisa Vlad-Voinea, Javier Pernas-Álvarez, Diego Crespo-Pereira, Belén Sañudo-Costoya, and Adolfo Lamas-Rodríguez. 2026. "Framework for the Development of a Process Digital Twin in Shipbuilding: A Case Study in a Robotized Minor Pre-Assembly Workstation" Journal of Marine Science and Engineering 14, no. 1: 106. https://doi.org/10.3390/jmse14010106

APA Style

Sánchez-Fernández, Á., Vlad-Voinea, E.-D., Pernas-Álvarez, J., Crespo-Pereira, D., Sañudo-Costoya, B., & Lamas-Rodríguez, A. (2026). Framework for the Development of a Process Digital Twin in Shipbuilding: A Case Study in a Robotized Minor Pre-Assembly Workstation. Journal of Marine Science and Engineering, 14(1), 106. https://doi.org/10.3390/jmse14010106

Note that from the first issue of 2016, this journal uses article numbers instead of page numbers. See further details here.

Article Metrics

Back to TopTop