Hydrodynamic Optimization and Motion Stability Enhancement of Underwater Glider Combining CFD and MOPSO
Abstract
1. Introduction
2. Optimized Geometric Model and Numerical Method
2.1. Optimized Geometric Model
2.2. Forces and Moments Acting on the Underwater Glider
2.3. Governing Equations
2.4. Boundary Conditions
2.5. Mesh Independence
2.6. Numerical Method Validation
3. Multi-Objective Optimization Method
3.1. Optimization Objectives
3.2. Sampling Method and Surrogate Model
3.3. Multi-Objective Optimization
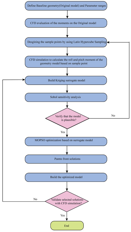
3.4. CFD-MOPSO Optimization Procedure
- A set of 60 sample points was generated within the defined parameter ranges using LHS method.
- CFD simulations were performed for each sample points to calculate the roll and pitch moments under the specified disturbance conditions.
- The CFD results were used to construct a Kriging surrogate model, which approximates the relationship between parameters of hydrofoils and moments in the roll and pitch directions.
- The accuracy of the surrogate model was validated, and Sobol sensitivity analysis was conducted to indicate the influence ranking of parameters on motion stability in different directions.
- The surrogate model was coupled with the MOPSO algorithm to search for Pareto-optimized solutions that minimize both roll and pitch moments.
- Selected Pareto solutions were evaluated again by using CFD simulations to confirm their accuracy and effectiveness.
4. Results and Analysis
4.1. Validation of Surrogate Model Accuracy
4.2. Sensitivity Analysis
4.3. Optimization Results
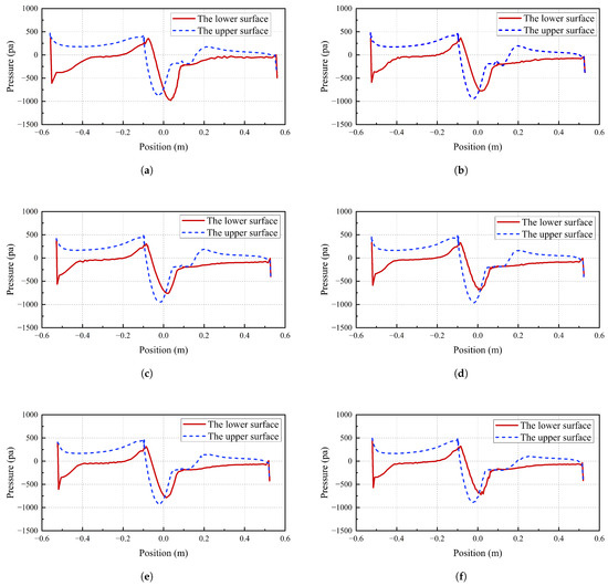
4.4. Field Analysis
5. Conclusions
Author Contributions
Funding
Data Availability Statement
Conflicts of Interest
References
- Lock, A.; Spiers, G.; Hostetler, B.; Ray, J.; Wallschläger, D. Multi-dimensional water quality assessment of an urban drinking water source elucidated by high resolution underwater towed vehicle mapping. Water Res. 2016, 93, 289–295. [Google Scholar] [CrossRef] [PubMed]
- Politikos, D.V.; Fakiris, E.; Davvetas, A.; Klampanos, I.A.; Papatheodorou, G. Automatic detection of seafloor marine litter using towed camera images and deep learning. Mar. Pollut. Bull. 2021, 164, 111974. [Google Scholar] [CrossRef]
- Huang, H.; Zhou, Z.; Li, J.; Tang, Q.; Zhang, W.; Gang, W. Investigation on the mechanical design and manipulation hydrodynamics for a small sized, single body and streamlined i-auv. Ocean. Eng. 2019, 186, 106106. [Google Scholar]
- Wu, X.; Jiang, D.; Yun, J.; Liu, X.; Sun, Y.; Tao, B.; Tong, X.; Xu, M.; Kong, J.; Liu, Y. Attitude stabilization control of autonomous underwater vehicle based on decoupling algorithm and pso-adrc. Front. Bioeng. Biotechnol. 2022, 10, 843020. [Google Scholar] [CrossRef]
- Leonard, N.E. Stability of a bottom-heavy underwater vehicle. Automatica 1997, 33, 331–346. [Google Scholar] [CrossRef]
- Chen, X.; Yu, L.; Liu, L.Y.; Yang, L.; Xu, S.; Wu, J. Multi-objective shape optimization of autonomous underwater vehicle by coupling cfd simulation with genetic algorithm. Ocean. Eng. 2023, 286, 115722. [Google Scholar] [CrossRef]
- Lin, Y.; Guo, J.; Li, H.; Zhu, H.; Huang, H.; Chen, Y. Study on the motion stability of the autonomous underwater helicopter. J. Mar. Sci. Eng. 2022, 10, 60. [Google Scholar] [CrossRef]
- Wei, T.; Lu, D.; Zeng, Z.; Lian, L. Trans-media kinematic stability analysis for hybrid unmanned aerial underwater vehicle. J. Mar. Sci. Eng. 2022, 10, 275. [Google Scholar] [CrossRef]
- Phillips, A.B.; Furlong, M.; Turnock, S.R. The use of computational fluid dynamics to determine the dynamic stability of an autonomous underwater vehicle. In Proceedings of the OCEANS 2007 Europe MTS/IEEE Conference and Exhibition, Aberdeen, Scotland, 18–21 June 2007. [Google Scholar]
- Yuan, Z.; Jin, L. A dynamic model to maintain the depth of underwater towed system. In Proceedings of the 2012 International Conference on System Science and Engineering (ICSSE), Dalian, China, 30 June–2 July 2012; pp. 499–504. [Google Scholar]
- Saout, O.; Ananthakrishnan, P. Hydrodynamic and dynamic analysis to determine the directional stability of an underwater vehicle near a free surface. Appl. Ocean. Res. 2011, 33, 158–167. [Google Scholar] [CrossRef]
- Park, J.; Rhee, S.H.; Im, J.; Ji, B.H.; Lee, S.J. Experimental study on the towing stability of a towed underwater object. Int. J. Nav. Archit. Ocean. Eng. 2023, 15, 100539. [Google Scholar] [CrossRef]
- Yang, X.; Wu, J.; Xu, S. Dynamic analysis of underwater towed system under undulating motion mode of towed vehicle. Appl. Ocean. Res. 2022, 121, 103083. [Google Scholar] [CrossRef]
- Lyu, D.; Song, B.; Pan, G.; Yuan, Z.; Li, J. Winglet effect on hydrodynamic performance and trajectory of a blended-wing-body underwater glider. Ocean. Eng. 2019, 188, 106303. [Google Scholar] [CrossRef]
- Meyers, L.M.; Msomi, V. Hydrodynamic analysis of an underwater glider wing using ansys fluent as an investigation tool. Mater. Today Proc. 2021, 45, 5456–5461. [Google Scholar] [CrossRef]
- Minowa, A.; Toda, M. Stability analyses on a towed underwater vehicle motion control system using a high-gain observer. Adv. Control Appl. Eng. Ind. Syst. 2021, 3, e77. [Google Scholar] [CrossRef]
- Fu, X.; Lei, L.; Yang, G.; Li, B. Multi-objective shape optimization of autonomous underwater glider based on fast elitist non-dominated sorting genetic algorithm. Ocean. Eng. 2018, 157, 339–349. [Google Scholar] [CrossRef]
- Wu, Q.; Wu, H.; Jiang, Z.; Tan, L.; Yang, Y.; Yan, S. Multi-objective optimization and driving mechanism design for controllable wings of underwater gliders. Ocean. Eng. 2023, 286, 115534. [Google Scholar] [CrossRef]
- Wu, X.; Yu, P.; Zhang, C.; Wang, Q.; Zhu, Z.; Wang, T. Shape optimization of underwater glider for maximum gliding range with uncertainty factors considered. Ocean. Eng. 2023, 287, 115869. [Google Scholar] [CrossRef]
- Li, Z.; Chen, Y.; Chen, H.; Sun, Z.; Ye, X.; Xue, G. Hydrodynamic performance optimization and adjustment prediction of a novel deep-sea towed body with adjustable hydrofoils. Ocean. Eng. 2024, 296, 116937. [Google Scholar] [CrossRef]
- Myring, D.F. A theoretical study of body drag in subcritical axisymmetric flow. Aeronaut. Q. 1976, 27, 186–194. [Google Scholar] [CrossRef]
- West, G.S.; Apelt, C.J. The effects of tunnel blockage and aspect ratio on the mean flow past a circular cylinder with reynolds numbers between 104 and 105. J. Fluid Mech. 1982, 114, 361–377. [Google Scholar] [CrossRef]
- Liu, H.; Huang, T.T. Summary of DARPA SUBOFF Experimental Program Data; Naval Surface Warfare Center, Carderock Division (NEWCCD): Potomac, MD, USA, 1998. [Google Scholar]
- Qu, Y.; Wu, Q.; Zhao, X.; Huang, B.; Fu, X.; Wang, G. Numerical investigation of flow structures around the darpa suboff model. Ocean. Eng. 2021, 239, 109866. [Google Scholar] [CrossRef]
- Phoemsapthawee, S.; Boulluec, M.L.; Laurens, J.-M.; Deniset, F. Numerical study on hydrodynamic behavior of an underwater glider. In Proceedings of the ASME 2011 30th International Conference on Ocean, Offshore and Arctic Engineering, Rotterdam, The Netherlands, 19–24 June 2011; Volume 6, Ocean Engineering. pp. 521–526. [Google Scholar]
- Kennedy, J.; Eberhart, R. Particle swarm optimization. In Proceedings of the ICNN’95-International Conference on Neural Networks, Perth, WA, Australia, 27 November–1 December 1995; Volume 4, pp. 1942–1948. [Google Scholar]
- Shi, Y.; Eberhart, R. A modified particle swarm optimizer. In Proceedings of the 1998 IEEE International Conference on Evolutionary Computation Proceedings. IEEE World Congress on Computational Intelligence (Cat. No. 98TH8360), Anchorage, AK, USA, 4–9 May 1998; pp. 69–73. [Google Scholar]
- Coello, C.A.C.; Pulido, G.T.; Lechuga, M.S. Handling multiple objectives with particle swarm optimization. IEEE Trans. Evol. Comput. 2004, 8, 256–279. [Google Scholar] [CrossRef]
- Sobol, I.M. The distribution of points in a cube and the approximate evaluation of integrals. USSR Comput. Math. Math. Phys. 1967, 7, 86–112. [Google Scholar] [CrossRef]
- Matheron, G. Principles of geostatistics. Econ. Geol. 1963, 58, 1246–1266. [Google Scholar] [CrossRef]
















| Symbol | Parameter | Initial Value | Range |
|---|---|---|---|
| CLength | Chord length of main foil | 0.21 | [0.10, 0.30] |
| SLength | Wingspan of main foil | 1.19 | [1.00, 1.50] |
| TWLength | Wingspan of tail foil | 0.56 | [0.40, 0.60] |
| WHLength | The distance from main body’s leading edge to main foil | 0.32 | [0.30, 0.40] |
| WTLength | The distance from main body’s tailing edge to tail foil | 0.26 | [0.20, 0.30] |
| Total Number of Meshes | Resistance |
|---|---|
| 1.89 × 105 | 231.90 |
| 9.28 × 105 | 118.32 |
| 12.01 × 105 | 115.95 |
| 19.26 × 105 | 115.08 |
| 48.11 × 105 | 114.81 |
| Optimization Points | SLength | CLength | TWLength | WHLength | WTLength |
|---|---|---|---|---|---|
| original model | 1.190 | 0.210 | 0.560 | 0.320 | 0.260 |
| Model A | 1.125 | 0.121 | 0.600 | 0.374 | 0.251 |
| Model B | 1.125 | 0.100 | 0.596 | 0.353 | 0.266 |
| Model C | 1.114 | 0.100 | 0.578 | 0.346 | 0.272 |
| Model D | 1.112 | 0.100 | 0.558 | 0.340 | 0.275 |
| Model E | 1.107 | 0.100 | 0.531 | 0.335 | 0.275 |
| Models | Rolling Moment | Pitching Moment |
|---|---|---|
| Original model | 5.63 | 112.84 |
| Model A | 3.72 | 54.80 |
| Model B | 2.49 | 59.91 |
| Model C | 2.01 | 66.30 |
| Model D | 1.82 | 73.06 |
| Model E | 1.75 | 87.52 |
| Models | Rolling Moments of the Upper Surface | Rolling Moments of the Lower Surface |
|---|---|---|
| Original model | 20.16 | −34.35 |
| Model A | 15.66 | −29.19 |
| Model B | 14.64 | −28.63 |
| Model C | 14.53 | −28.10 |
| Model D | 13.16 | −27.87 |
| Model E | 12.98 | −27.48 |
| Models | Pitching Moments of the Upper Surface | Pitching Moments of the Lower Surface |
|---|---|---|
| Original model | 210.39 | −236.50 |
| Model A | 191.32 | −200.74 |
| Model B | 192.24 | −201.07 |
| Model C | 193.84 | −201.31 |
| Model D | 195.50 | −203.94 |
| Model E | 198.43 | −204.51 |
Disclaimer/Publisher’s Note: The statements, opinions and data contained in all publications are solely those of the individual author(s) and contributor(s) and not of MDPI and/or the editor(s). MDPI and/or the editor(s) disclaim responsibility for any injury to people or property resulting from any ideas, methods, instructions or products referred to in the content. |
© 2025 by the authors. Licensee MDPI, Basel, Switzerland. This article is an open access article distributed under the terms and conditions of the Creative Commons Attribution (CC BY) license (https://creativecommons.org/licenses/by/4.0/).
Share and Cite
Zhang, T.; Wu, J.; Yang, X.; Chen, X. Hydrodynamic Optimization and Motion Stability Enhancement of Underwater Glider Combining CFD and MOPSO. J. Mar. Sci. Eng. 2025, 13, 1749. https://doi.org/10.3390/jmse13091749
Zhang T, Wu J, Yang X, Chen X. Hydrodynamic Optimization and Motion Stability Enhancement of Underwater Glider Combining CFD and MOPSO. Journal of Marine Science and Engineering. 2025; 13(9):1749. https://doi.org/10.3390/jmse13091749
Chicago/Turabian StyleZhang, Tian, Jiaming Wu, Xianyuan Yang, and Xiaodong Chen. 2025. "Hydrodynamic Optimization and Motion Stability Enhancement of Underwater Glider Combining CFD and MOPSO" Journal of Marine Science and Engineering 13, no. 9: 1749. https://doi.org/10.3390/jmse13091749
APA StyleZhang, T., Wu, J., Yang, X., & Chen, X. (2025). Hydrodynamic Optimization and Motion Stability Enhancement of Underwater Glider Combining CFD and MOPSO. Journal of Marine Science and Engineering, 13(9), 1749. https://doi.org/10.3390/jmse13091749

