Pulse-Driven Surface Hardening and Advanced Electrospark Alloying for Maritime Applications
Abstract
1. Introduction
2. Materials and Methods
- pulse frequency: 400, 600, 800, 1000 Hz;
- pulse energy: 0.05; 0.1; 0.5; 1.0; 5.0 J;
- electrode material: according to Table 1;
- treatment duration: 20–180 s.
3. Comparison of ESA with Other Surface Hardening Methods
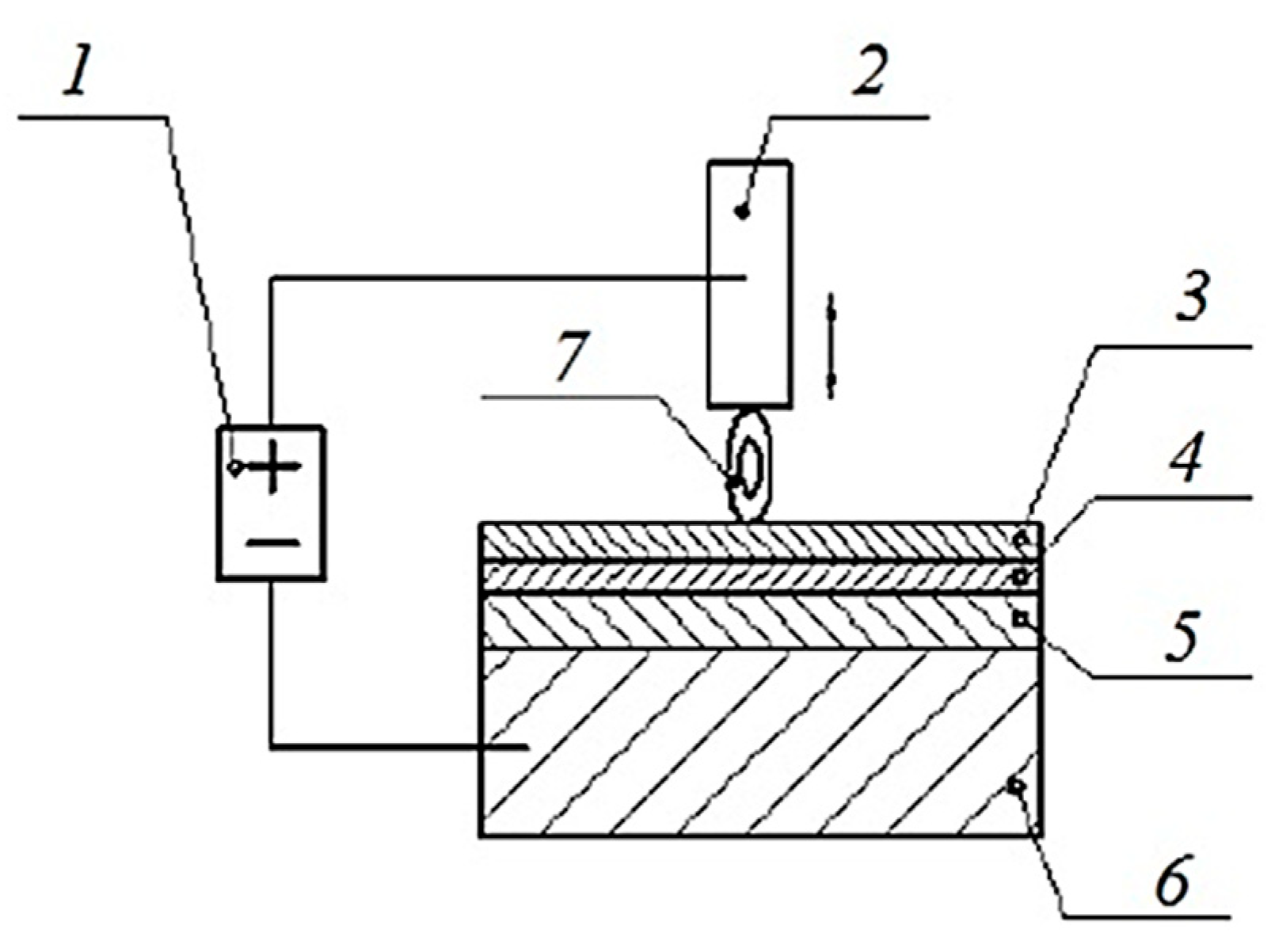
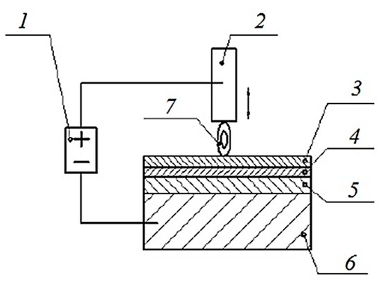
4. Technological Fundamentals of Electrospark Alloying (ESA)
4.1. Integrated Mathematical–Physical Model of the ESA Process
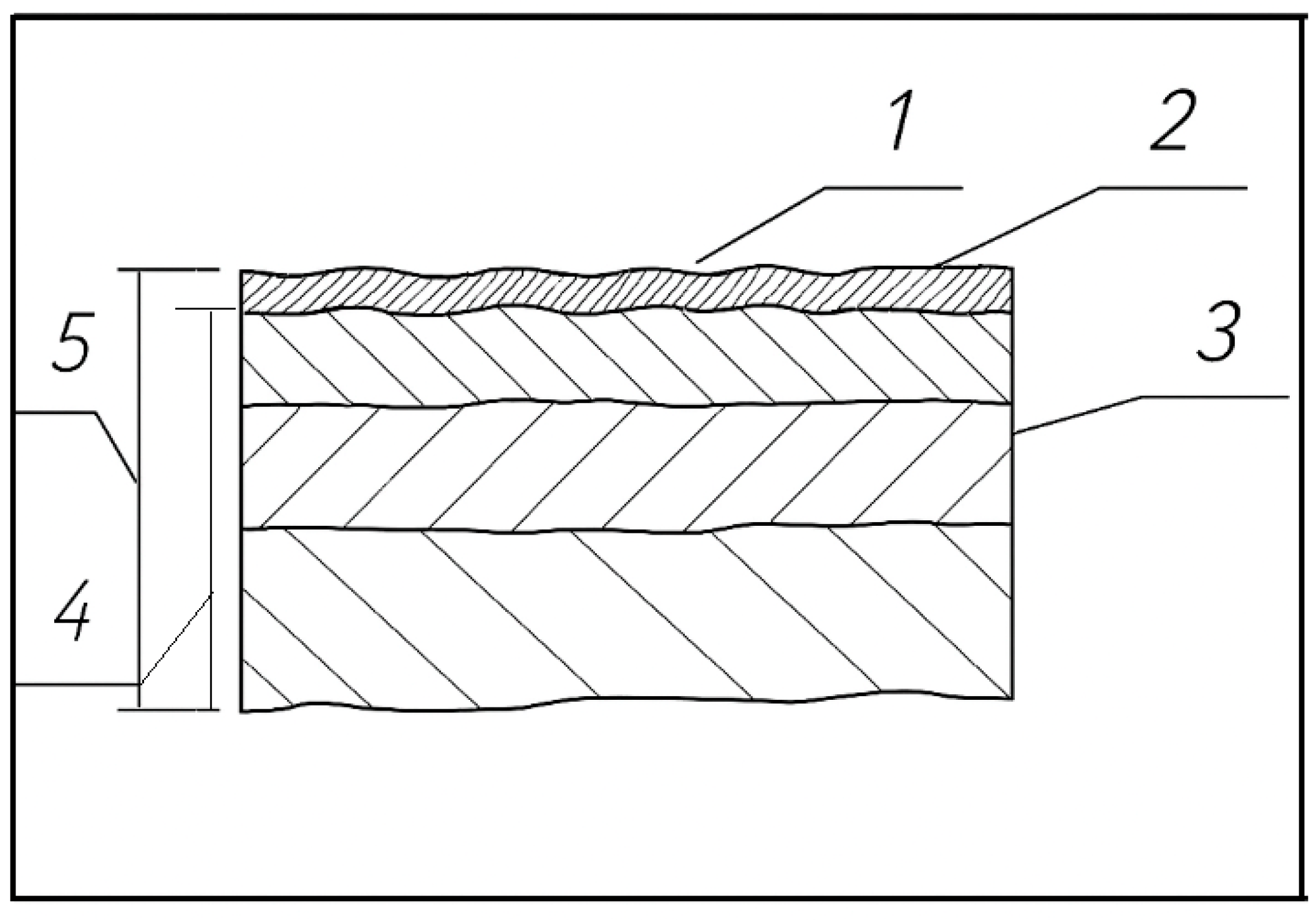
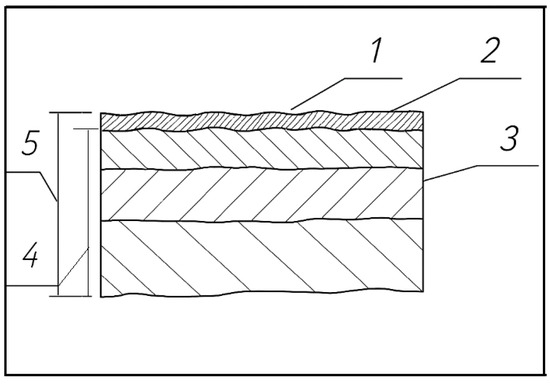
4.2. Surface Layer Formation and Microstructure
- Zone 1: Transferred Anode Material;
- Zone 2: White Layer from Remelted Workpiece;
- Zone 3: Heat-Affected Zone (Haz);
- Zone 4: Plastic Deformation Zone;
- Zone 5: Transition into Base Metal.
4.3. Polar Transfer and Phase Interaction
- during the electrical erosion of both electrodes, a polarity effect is noticeable, where the erosion rate of one electrode is greater than the other;
- electrical erosion rates are influenced by the chemical composition of the electrode materials, the part, the surrounding environment, etc.
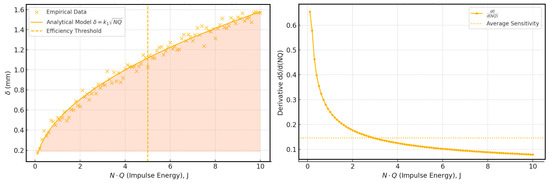
4.4. Influence of Discharge Parameters
4.5. ESA Coating Performance Under Varied Marine Environmental Conditions
5. Discussion
6. Conclusions
- The optimised ESA parameters ensured uniform coatings with a thickness of 85–110 μm, reducing thickness loss during abrasive wear by 40–47%.
- Coating microhardness increased by 35–48% depending on the electrode type, reaching 912 ± 15 HV0.1 for NiCrBSi and 865 ± 12 HV0.1 for Stellite 6.
- Adhesive strength increased by 22–30%, with a maximum of 74 ± 3 MPa, 10–15% higher than coatings obtained by HVOF or laser hardening.
- Corrosion resistance improved by 37–42% in salt fog tests (NaCl 5%, 720 h), significantly enhancing durability in marine environments.
- Comparison with traditional methods (HVOF, laser hardening, electrolytic chromium plating) confirmed higher energy efficiency and the feasibility of local repairs without dismantling parts.
Author Contributions
Funding
Data Availability Statement
Acknowledgments
Conflicts of Interest
Abbreviations
| ESA | Electrospark Alloying |
| HVOF | High-Velocity Oxy-Fuel |
References
- Guduru, R.K.; Dixit, U.; Kumar, A. A critical review on thermal spray based manufacturing technologies. Mater. Today Proc. 2022, 62 Pt 13, 7265–7269. [Google Scholar] [CrossRef]
- Poza, P.; Garrido-Maneiro, M.Á. Cold-sprayed coatings: Microstructure, mechanical properties, and wear behaviour. Prog. Mater. Sci. 2022, 123, 100839. [Google Scholar] [CrossRef]
- Wypych, A.; Jankowiak, T.; Sumelka, W. Mechanical and Microstructural Properties of Thermally Sprayed Metallic Materials in Compression Tests over a Vast Range of Strain Rates. Materials 2023, 16, 7566. [Google Scholar] [CrossRef]
- Fauchais, P.; Vardelle, M.; Vardelle, A. Beyond Traditional Coatings: A Review on Thermal-Sprayed Functional and Smart Coatings. J. Therm. Spray Technol. 2019, 28, 598–644. [Google Scholar] [CrossRef]
- Brandt, O.C. Mechanical properties of HVOF coatings. J. Therm. Spray Technol. 1995, 4, 147–152. [Google Scholar] [CrossRef]
- Bolelli, G.; Candeli, A.; Koivuluoto, H.; Lusvarghi, L.; Manfredini, T.; Vuoristo, P. Microstructure-based thermo-mechanical modelling of thermal spray coatings. Mater. Des. 2015, 73, 20–34. [Google Scholar] [CrossRef]
- Melnyk, O.; Onyshchenko, S.; Koryakin, K. Nature and Origin of Major Security Concerns and Potential Threats to the Shipping Industry. Sci. J. Silesian Univ. Technol. Ser. Transp. 2021, 113, 145–153. [Google Scholar] [CrossRef]
- Sun, W.; Chu, X.; Huang, G.; Liao, H. Current Implementation Status of Cold Spray Technology: A Short Review. J. Therm. Spray Technol. 2022, 31, 923–955. [Google Scholar] [CrossRef] [PubMed]
- Choi, S.R.; Zhu, D.; Miller, R.A. Mechanical Properties of Plasma-Sprayed ZrO2-8 wt% Y2O3 Thermal Barrier Coatings. Int. J. Appl. Ceram. Technol. 2004, 1, 330–342. [Google Scholar] [CrossRef]
- Lakkannavar, V.; Yogesha, K.B.; Prasad, C.D.; Phanden, R.K.; Srinivasa, G.; Prasad, S.C. Thermal spray coatings on high-temperature oxidation and corrosion applications—A comprehensive review. Results Surf. Interfaces 2024, 16, 100250. [Google Scholar] [CrossRef]
- Zhang, C.; Xie, L.; Li, Q.; Zhang, G.; Chang, C.; Li, H.; Ma, X.; Liu, L. Influence of Ni, Al, W Doping on Microstructure, Corrosion and Wear Resistance of HVOF Spraying Fe-Based Amorphous Alloy Coatings. J. Mater. Res. Technol. 2025, 35, 1010–1029. [Google Scholar] [CrossRef]
- Zhang, F.; Chen, X.; Liu, H.; Che, L.; Pan, L.; Zhou, T.; Guo, C. Recent Developments in CoCrFeNi-Based High Entropy Alloy Coatings: Design, Synthesis, and Properties. J. Alloys Compd. 2025, 1018, 179193. [Google Scholar] [CrossRef]
- Javed, M.A.; Ang, A.S.M.; Bhadra, C.M.; Piola, R.; Neil, W.C.; Berndt, C.C.; Leigh, M.; Howse, H.; Wade, S.A. Corrosion and mechanical performance of HVOF WC-based coatings with alloyed nickel binder for use in marine hydraulic applications. Surf. Coat. Technol. 2021, 418, 127239. [Google Scholar] [CrossRef]
- Babak, V.; Shchepetov, V.; Kharchenko, O.; Kharchenko, O. Wear-Resistant Protective Coating; Naukova Dumka: Kyiv, Ukraine, 2022; 112p, (In Ukrainian). [Google Scholar] [CrossRef]
- Frangini, S.; Masci, A.; Di Bartolomeo, A. Cr7C3-Based Cermet Coating Deposited on Stainless Steel by Electrospark Process: Structural Characteristics and Corrosion Behavior. Surf. Coat. Technol. 2002, 149, 279–286. [Google Scholar] [CrossRef]
- Gitlevich, A.E.; Mikhailov, V.V.; Parkansky, N.Y.; Revutsky, V.M. Electrospark Alloying of Metallic Surfaces; Shtiintsa: Kishinev, Moldova, 1985; pp. 1–240. ISBN 5-376-00059-4. [Google Scholar]
- Ageev, E.V.; Ageeva, E.V.; Karpenko, V.Y.; Osminina, A.S. Studying Tungsten-Containing Electroerosion Powders and Alloys Synthesized from Them. J. Nano-Electron. Phys. 2014, 6, 03049. Available online: https://jnep.sumdu.edu.ua/download/numbers/2014/3/articles/en/jnep_2014_V6_03049.pdf (accessed on 15 July 2025).
- Nikolenko, S.V.; Kuz’menko, A.P.; Timakov, D.I.; Abakymov, P.V. Nanostructuring a Steel Surface by Electrospark Treatment with New Electrode Materials Based on Tungsten Carbide. Surf. Eng. Appl. Electrochem. 2011, 47, 217–224. [Google Scholar] [CrossRef]
- Enrique, P.D.; Keshavarzkermani, A.; Esmaeilizadeh, R.; Peterkin, S.; Jahed, H.; Toyserkani, E.; Zhou, N.Y. Enhancing Fatigue Life of Additive Manufactured Parts with Electrospark Deposition Post-Processing. Addit. Manuf. 2020, 36, 101526. [Google Scholar] [CrossRef]
- Liu, Y.; Wang, D.; Deng, C.; Huo, L.; Wang, L.; Cao, S. Feasibility Study on Preparation of Coatings on Ti–6Al–4V by Combined Ultrasonic Impact Treatment and Electrospark Deposition. Mater. Des. 2014, 63, 488–492. [Google Scholar] [CrossRef]
- He, F.; Wang, Z.; Han, B.; Wu, Q.; Chen, D.; Li, J.; Wang, J.; Liu, C.; Kai, J. Solid Solubility, Precipitates, and Stacking Fault Energy of Micro-Alloyed CoCrFeNi High Entropy Alloys. J. Alloys Compd. 2018, 769, 490–502. [Google Scholar] [CrossRef]
- Zheng, T.; Hu, X.; He, F.; Wu, Q.; Han, B.; Chen, D.; Li, J.; Wang, Z.; Wang, J.; Kai, J.; et al. Tailoring Nanoprecipitates for Ultra-Strong High-Entropy Alloys via Machine Learning and Prestrain Aging. J. Mater. Sci. Technol. 2021, 69, 156–167. [Google Scholar] [CrossRef]
- Li, Z.-Y.; Cai, Z.-B.; Wu, Y.-P.; Zhu, M.-H. Effect of Nitrogen Ion Implantation Dose on Torsional Fretting Wear Behavior of Titanium and Its Alloy. Trans. Nonferrous Met. Soc. China 2017, 27, 324–335. [Google Scholar] [CrossRef]
- Li, Y.; Sun, K.; Liu, P.; Liu, Y.; Chui, P. Surface Nanocrystallization Induced by Fast Multiple Rotation Rolling on Ti-6Al-4V and Its Effect on Microstructure and Properties. Vacuum 2014, 101, 102–106. [Google Scholar] [CrossRef]
- Duan, H.-Q.; Han, Y.-F.; Lü, W.-J.; Mao, J.-W.; Wang, L.-Q.; Zhang, D. Effect of Solid Carburization on Surface Microstructure and Hardness of Ti-6Al-4V Alloy and (TiB+La2O3)/Ti-6Al-4V Composite. Trans. Nonferrous Met. Soc. China 2016, 26, 1871–1877. [Google Scholar] [CrossRef]
- Wang, J.; Liu, M. Study on the Tribological Properties of Hard Films Deposited on Biomedical NiTi Alloy. Mater. Chem. Phys. 2011, 129, 40–45. [Google Scholar] [CrossRef]
- Che, F.; Zhang, P.; Meng, Y.; Luo, Z.; Lin, L.; Silberschmidt, V.V. Mesoscale Damage Behavior and Meso-Macroscale Correlation of Low-Cycle Fatigue in Z2CND18.12N Austenitic Stainless Steel. Mater. Sci. Eng. A 2022, 854, 143894. [Google Scholar] [CrossRef]
- Monisha, K.; Shariff, S.; Raju, R.; Manonmani, J.; Jayaraman, S. Titanium Boride and Titanium Silicide Phase Formation by High Power Diode Laser Alloying of B4C and SiC Particles with Ti: Microstructure, Hardness and Wear Studies. Mater. Today Commun. 2022, 31, 103741. [Google Scholar] [CrossRef]
- Zhang, L.; Wang, Q.; Ren, J.; Xin, C.; Chen, D.; Lu, X. Comparative Study on the Effect of Test Temperature on Tensile and Charpy Impact Properties of Ti–5Al–1V–1Sn–1Zr-0.8Mo Alloy. Mater. Sci. Eng. A 2023, 879, 145231. [Google Scholar] [CrossRef]
- Xu, S.-H.; Lan, J.-J.; Han, M.; Zhang, H.-B.; Shen, K.-J.; Lin, J.-P.; Cao, H.-z.; Zheng, G.-q. Effect of Rhenium Addition on Microstructure and Mechanical Properties of Ti−48Al−2Cr−2Nb Alloys. Trans. Nonferrous Met. Soc. China 2025, 35, 474–485. [Google Scholar] [CrossRef]
- Klenam, D.; McBagonluri, F.; Bamisaye, O.; Asumadu, T.; Ankah, N.; Bodunrin, M.; Andrews, A.; Soboyejo, W. Corrosion Resistant Materials in High-Pressure High-Temperature Oil Wells: An Overview and Potential Application of Complex Concentrated Alloys. Eng. Fail. Anal. 2024, 157, 107920. [Google Scholar] [CrossRef]
- Yi, H.; Wang, Q.; Zhang, W.; Cao, H. Wire-Arc Directed Energy Deposited Mg-Al Alloy Assisted by Ultrasonic Vibration: Improving Properties via Controlling Grain Structures. J. Mater. Process. Technol. 2023, 321, 118134. [Google Scholar] [CrossRef]
- Brown, E.; Sheldon, G.L.; Bayoumi, A.E. A Parametric Study of Improving Tool Life by Electrospark Deposition. Wear 1990, 138, 137–151. [Google Scholar] [CrossRef]
- Blazynski, T. Metal Forming. In Manufacturing Engineer’s Reference Book; Elsevier: Oxford, UK, 1993; pp. 4/1–4/130. [Google Scholar] [CrossRef]
- Kurennov, S.; Smetankina, N.; Pavlikov, V.; Dvoretskaya, D.; Radchenko, V. Mathematical Model of the Stress State of the Antenna Radome Joint with the Load-Bearing Edging of the Skin Cutout. In International Conference on Reliable Systems Engineering (ICoRSE)—2021; Lecture Notes in Networks and Systems; Cioboată, D.D., Ed.; Springer: Cham, Switzerland, 2022; Volume 305, pp. 287–295. [Google Scholar] [CrossRef]
- Kurennov, S.; Smetankina, N. Stress-Strain State of a Double Lap Joint of Circular Form. Axisymmetric Model. In Integrated Computer Technologies in Mechanical Engineering—2021; Lecture Notes in Networks and Systems; Nechyporuk, M., Pavlikov, V., Kritskiy, D., Eds.; Springer: Cham, Switzerland, 2022; Volume 367, pp. 36–46. [Google Scholar] [CrossRef]
- Merculov, V.; Kostin, M.; Martynenko, G.; Smetankina, N.; Martynenko, V. Improving the Accuracy of the Behaviour Simulation of the Material of the Turbojet Aircraft Engine Fan Rotor Blades in the Event of a Bird Strike by Using Adapted Finite Element Computational Models. Mater. Today Proc. 2022, 59, 1797–1803. [Google Scholar] [CrossRef]
- Haponova, O.; Tarelnyk, V.; Tarelnyk, N.; Laponog, G. Investigation of Aluminum Electrospark Alloyed Coatings on Steels. Metall. Mater. Trans. A 2025, 56, 4204–4229. [Google Scholar] [CrossRef]
- Mikhailov, V.; Gitlevich, A.; Verkhoturov, A.; Mikhailyuk, A.; Belyakov, A.; Konevtsov, L. Electrospark Alloying of Titanium and Its Alloys: The Physical, Technological, and Practical Aspects. Part I. The Peculiarities of the Mass Transfer and the Structural and Phase Transformations in the Surface Layers and Their Wear and Heat Resistance. Surf. Eng. Appl. Electrochem. 2013, 49, 373–395. [Google Scholar] [CrossRef]
- Ikolenko, S.; Konevtsov, L.; Gordienko, P.; Panin, E.; Velichko, S. Effect of Chromium Addition and Regimes during Electrospark Alloying with Aluminum Matrix Anode Material of Steel 45. Eng. Technol. Syst. 2021, 31, 449–469. [Google Scholar] [CrossRef]
- Yan, J.; Lopes, J.G.; Chan, K.; Scotchmer, N.; Oliveira, J.P.; Zhou, Y.N.; Peng, P. Microstructure Characterization of AlCrFeCoNi High-Entropy Alloy Coating on Inconel 718 by Electrospark Deposition. Mater. Charact. 2025, 225, 115139. [Google Scholar] [CrossRef]
- Kuptsov, K.A.; Sheveyko, A.N.; Mukanov, S.K.; Bazlov, A.I.; Zaitsev, A.A.; Shtansky, D.V. Effect of Boron Content and Heat Treatment on Microstructural Evolution and Tribocorrosion Behavior of HEA FeCrNiCoMo–Bx Coatings. Mater. Today Commun. 2025, 48, 113342. [Google Scholar] [CrossRef]
- Melnyk, O.M.; Onishchenko, O.A.; Shyshkin, O.V.; Volkov, O.M.; Volyanskyy, S.M.; Maulevych, V.O.; Kreitser, K.O. Enhancing Shipboard Technical Facility Performance through the Utilization of Low-Sulfur Marine Fuel Grades. J. Chem. Technol. 2024, 32, 233–245. [Google Scholar] [CrossRef]
- Onishchenko, O.; Bukaros, A.; Melnyk, O.; Yarovenko, V.; Voloshyn, A.; Lohinov, O. Ship Refrigeration System Operating Cycle Efficiency Assessment and Identification of Ways to Reduce Energy Consumption of Maritime Transport. Stud. Syst. Decis. Control 2023, 481, 641–652. [Google Scholar] [CrossRef]
- Melnyk, O.; Onyshchenko, S.; Onishchenko, O.; Koskina, Y.; Lohinov, O.; Veretennik, O.; Stukalenko, O. Fundamental Concepts of Deck Cargo Handling and Transportation Safety. Eur. Transp.—Trasp. Eur. 2024, 98, 1–18. [Google Scholar] [CrossRef]
- Melnyk, O.; Onishchenko, O.; Onyshchenko, S.; Yaremenko, N.; Maliuha, E.; Honcharuk, I.; Shamov, O. Innovative Technologies for the Maritime Industry: Hydrogen Fuel as a Promising Direction. Stud. Syst. Decis. Control 2024, 510, 23–34. [Google Scholar] [CrossRef]
- Melnyk, O.; Onyshchenko, S.; Onishchenko, O.; Shibaev, O.; Volyanskaya, Y. A Comprehensive Approach to Structural Integrity Analysis and Maintenance Strategy for Ship’s Hull. J. Marit. Res. 2024, 21, 36–44. Available online: https://www.jmr.unican.es/jmr/article/download/759/783/3152 (accessed on 15 July 2025).
- Melnyk, O.; Onyshchenko, S.; Onishchenko, O.; Shumylo, O.; Voloshyn, A.; Ocheretna, V.; Fedorenko, O. Implementation Research of Alternative Fuels and Technologies in Maritime Transport. Stud. Syst. Decis. Control 2024, 510, 13–21. [Google Scholar] [CrossRef]
- ISO 24373:2018; Welding Consumables—Solid Wires and Rods for Fusion Welding of Nickel and Nickel Alloys—Classification. ISO: Geneva, Switzerland, 2018.
- ISO 18274:2018; Welding Consumables—Solid Wires and Rods for Fusion Welding of Nickel and Nickel Alloys—Classification. ISO: Geneva, Switzerland, 2018.
- ASTM B117-19; Standard Practice for Operating Salt Spray (Fog) Apparatus. ASTM International: West Conshohocken, PA, USA, 2019.
- Konoval, V.P.; Umanskyi, O.P.; Bondarenko, O.A.; Haltsov, K.M.; Leitans, A.; Boiko, I.; Martseniuk, I.S. Detonation-Sprayed Coatings of (Ti, Cr)B2–NiAlCr Composite Materials I. Deposition Technique and Composition and Microstructure of Coatings. Powder Metall. Met. Ceram. 2020, 59, 308–317. [Google Scholar] [CrossRef]
- Radek, N.; Broncek, J.; Fabian, P.; Pietraszek, J.; Antoszewski, K. Properties of the Electro-Spark Deposited Coatings—Technology and Applications. Mater. Sci. Forum 2015, 818, 61–64. [Google Scholar] [CrossRef]
- Penyashki, T.; Kostadinov, G.; Kandeva, M. Improvement of Surface Properties of Carbon Steel through Electrospark Coatings from Multicomponent Hard Alloys. Materials 2024, 18, 2211. [Google Scholar] [CrossRef]
- Wang, J.; Zhang, M.; Dai, S.; Zhu, L. Research Progress in Electrospark Deposition Coatings on Titanium Alloy Surfaces: A Short Review. Coatings 2023, 13, 1473. [Google Scholar] [CrossRef]
- Tarelnyk, V.; Konoplianchenko, I.; Gaponova, O.; Antoszewski, B.; Kundera, C.; Martsynkovskyy, V.; Dovzhyk, M.; Dumanchuk, M.; Vasilenko, O. Application of Multicomponent Wear-Resistant Nanostructures Formed by Electrospark Alloying for Protecting Surfaces of Compression Joint Parts. In Microstructure and Properties of Micro- and Nanoscale Materials, Films, and Coatings (NAP 2019); Springer Proceedings in Physics; Pogrebnjak, A., Bondar, O., Eds.; Springer: Singapore, 2020; Volume 240, pp. 247–263. [Google Scholar] [CrossRef]
- Burkov, A.A.; Kulik, M.A.; Khe, V.K.; Krutikova, V.O. Electrospark Deposition of Ti–Al–Cr–B Coatings on Titanium Alloy VT3-1. Met. Sci. Heat Treat. 2024, 65, 698–705. [Google Scholar] [CrossRef]
- ISO 14067:2018; International Organization for Standardization. Greenhouse Gases—Carbon Footprint of Products—Requirements and Guidelines for Quantification. ISO: Geneva, Switzerland, 2018.
- Kuptsov, K.A.; Antonyuk, M.N.; Bondarev, A.V.; Sheveyko, A.N.; Shtansky, D.V. Electrospark Deposition of Wear and Corrosion Resistant Ta(Zr)C–(Fe, Mo, Ni) Coatings to Protect Stainless Steel from Tribocorrosion in Seawater. Wear 2021, 486–487, 204094. [Google Scholar] [CrossRef]















| Electrode Code | Standard Designation (EN/UNS) | Main Elements (wt.%) | Manufacturer |
|---|---|---|---|
| E-CoCr1 | EN ISO 24373: S Co1 (UNS R30021) | Co: 60.5; Cr: 28.0; W: 4.5; C: 1.8; Fe: 2.1; Ni: 3.1 | Oerlikon Metco AG (Wohlen, Switzerland) |
| E-NiCrMo1 | EN ISO 18274: S Ni 6082 (UNS N06082) | Ni: 68.0; Cr: 20.5; Mo: 6.0; Fe: 3.0; C: 0.2 | Oerlikon Metco AG (Wohlen, Switzerland) |
| E-TiB2 | Custom (high-entropy) | Ti: 45.0; B: 35.0; Al: 10.0; Fe: 5.0; Si: 5.0 | Weldstone GmbH (Burbach, Germany) |
| E-NiAlCr | EN ISO 18274: S Ni 4060 (custom) | Ni: 55.0; Al: 20.0; Cr: 15.0; Fe: 5.0; Si: 5.0 | Weldstone GmbH (Burbach, Germany) |
| Electrode Type | Material Grade | Pulse Energy (J) | Discharge Frequency (Hz) | Electrode Feed Rate (mm/min) | Applied Load (N) | Treatment Duration (s) |
|---|---|---|---|---|---|---|
| Cobalt-based | Stellite 6 | 0.4 | 150 | 6 | 18 | 50 |
| Nickel-based | NiCrBSi | 0.5 | 200 | 8 | 20 | 60 |
| Titanium-based | VT1-0 | 0.3 | 120 | 5 | 15 | 40 |
| Boron-based | B4C | 0.2 | 100 | 5 | 15 | 45 |
| Component Type | Operating Conditions | Recommended Electrode Material | Processing Objective |
|---|---|---|---|
| Pump Shaft | Contact with saltwater, cavitation | NiCrB | Corrosion resistance |
| Ship Propeller | High friction, seawater exposure | CoCr | Wear resistance |
| Bearing | Vibrations, limited access | TiC or WC | Hardness, self-lubrication |
| Seal | Chemical exposure, pressure fluctuations | TiN | Barrier stability |
| Method | Heat Input | Energy Efficiency | Environmental Impact | Equipment Cost | Coating Thickness | Applicability for Marine Repairs |
|---|---|---|---|---|---|---|
| ESA (Electrospark) | Very low | High | Very low (no emissions) | Low | 10–200 μm | Excellent |
| Laser Hardening | Medium | Medium | Medium (requires shielding) | High | 0.1–2 mm | Moderate |
| Thermal Spraying | High | Low | High (dust, waste gases) | Very High | 100–500 μm | Low (needs dry, clean setup) |
| HVOF Spraying | High | Medium | Medium to High | Very High | 100–300 μm | Limited |
| Induction Hardening | High | Medium | Medium (energy intensive) | Medium | 1–3 mm | Moderate |
| Electroplating | Low | Low | High (toxic chemicals) | Low | <100 μm | Low |
Disclaimer/Publisher’s Note: The statements, opinions and data contained in all publications are solely those of the individual author(s) and contributor(s) and not of MDPI and/or the editor(s). MDPI and/or the editor(s) disclaim responsibility for any injury to people or property resulting from any ideas, methods, instructions or products referred to in the content. |
© 2025 by the authors. Licensee MDPI, Basel, Switzerland. This article is an open access article distributed under the terms and conditions of the Creative Commons Attribution (CC BY) license (https://creativecommons.org/licenses/by/4.0/).
Share and Cite
Melnyk, O.; Onishchenko, O.; Kurdiuk, S.; Bulgakov, M.; Fomin, O.; Píštěk, V.; Kučera, P. Pulse-Driven Surface Hardening and Advanced Electrospark Alloying for Maritime Applications. J. Mar. Sci. Eng. 2025, 13, 1624. https://doi.org/10.3390/jmse13091624
Melnyk O, Onishchenko O, Kurdiuk S, Bulgakov M, Fomin O, Píštěk V, Kučera P. Pulse-Driven Surface Hardening and Advanced Electrospark Alloying for Maritime Applications. Journal of Marine Science and Engineering. 2025; 13(9):1624. https://doi.org/10.3390/jmse13091624
Chicago/Turabian StyleMelnyk, Oleksiy, Oleg Onishchenko, Serhii Kurdiuk, Mykola Bulgakov, Oleksij Fomin, Václav Píštěk, and Pavel Kučera. 2025. "Pulse-Driven Surface Hardening and Advanced Electrospark Alloying for Maritime Applications" Journal of Marine Science and Engineering 13, no. 9: 1624. https://doi.org/10.3390/jmse13091624
APA StyleMelnyk, O., Onishchenko, O., Kurdiuk, S., Bulgakov, M., Fomin, O., Píštěk, V., & Kučera, P. (2025). Pulse-Driven Surface Hardening and Advanced Electrospark Alloying for Maritime Applications. Journal of Marine Science and Engineering, 13(9), 1624. https://doi.org/10.3390/jmse13091624

