Battery-Powered AGV Scheduling and Routing Optimization with Flexible Dual-Threshold Charging Strategy in Automated Container Terminals
Abstract
1. Introduction
- (1)
- The FDTC strategy is proposed to adapt to the transition between peak and off-peak of dynamic arriving vessels.
- (2)
- A collaborative optimization model of B-AGV scheduling and route planning is established under the FDTC strategy.
- (3)
- A rule algorithm based on Dijkstra-Pns is designed to solve the problem in combination with the actual scenario.
2. Literature Review
3. Problem Description
4. Mathematical Model
4.1. Flexible Dual-Threshold Charging (FDTC) Strategy
- (1)
- Safety margin: > 0.15 (minimum State-of-Charge for station return)
- (2)
- Threshold ordering: > (strict inequality)
- (3)
- Efficiency bound: ≤ 0.7 (upper limit of fast-charging zone).
4.2. Model Assumption and Notation Definition
- (1)
- Only the unloading process of imported containers is considered.
- (2)
- Each B-AGV handles each container once time
- (3)
- The number of charging stations is sufficient.
- (4)
- The operational efficiency of the YC and QC is constant.
- (5)
- The movement of the YC and QC is not considered.
| Sets | |
| I | Set of import containers, i, |
| Set of import containers for vessel b, | |
| Set of containers that buffer h has completed at the current moment t,η | |
| Set of containers that QC q has completed at the current moment t, Ψ | |
| Set of containers that B-AGV a has completed at the current moment t, | |
| Set of B-AGVs, | |
| B | Set of vessel types, b |
| Q | Set of QC, |
| S | Set of charging stations, s |
| H | Set of yard buffers, h. |
| N | Set of path nodes, n,m |
| Set of virtual nodes, O,D | |
| Threshold set for the charging strategy, | |
| Parameter | |
| The distance between node n and m | |
| Time taken for B-AGV a to reach QC q to load the container i | |
| Time taken for B-AGV a to reach buffer h to complete the unloading of container i | |
| Time taken for B-AGV a to reach QC q through the charging station s to load the container i | |
| Waiting time for B-AGV a on the QC q to load the container i | |
| Waiting time for B-AGV a in the buffer h to complete the the unloading of container i | |
| Waiting time for B-AGV a on the QC q through the charging station s to load the container i | |
| B-AGV charging time at the charging station | |
| The moment when B-AGV a completed all the tasks | |
| The moment when B-AGV a arrives at the QC q to load the container i | |
| The moment when B-AGV a arrives at the buffer h to complete the unloading of container i | |
| The moment when B-AGV a arrives at the QC q through the charging station s to load the container i | |
| Operating time for the container from the vessel to the QC platform | |
| Operating time for the container from the QC platform to the B-AGV | |
| Operating time for the container from the buffer area to the yard | |
| Operating time for the container from the B-AGV to the buffer area | |
| Terminal productivity of period p | |
| Loading status of B-AGV, = 1 refers to container load and = 2 refers to empty load | |
| The moment when B-AGV a arrives at node n in status | |
| Time taken for the B-AGV to pass through the node in status | |
| Speed of B-AGV in status | |
| Waiting time for B-AGV a to complete the task of container i at node n in status | |
| Traveling time generated by changing the travel path during the execution task of container i. | |
| Remaining power for B-AGV a when completing the container i | |
| Threshold for charging demand generated by B-AGV | |
| Threshold for B-AGV to end charging | |
| Charging rate of high-speed charging | |
| Charging rate of low-speed charging | |
| Energy consumption coefficient per unit distance traveled without container loaded | |
| Energy consumption coefficient per unit distance traveled with container loaded | |
| Intermediate variables | |
| Equals to 1 if the QC q is assigned to the vessel b to unload the container i, 0 otherwise. | |
| Equals to1 if the B-AGV travels from node n to node m considering path conflict when performing the container task i, 0 otherwise. | |
| Equals to 1 if the B-AGV travels from node n to node m without considering path conflict when performing the container task i, 0 otherwise. | |
| Equals to 1 if the container i is traveled from node n to buffer h, 0 otherwise. | |
| Equals to 1 if the container i is traveled from buffer h to node n, 0 otherwise. | |
| Equals to 1 if the container i is traveled from node n to QC q, 0 otherwise. | |
| Equals to 1 if the container i is traveled from QC q to node n, 0 otherwise. | |
| Equals to 1 if the container i is traveled from node n to the charging station s, 0 otherwise. | |
| Equals to 1 if the container i is traveled from charging station s to node n, 0 otherwise. | |
| Equals to 1 if the B-AGV a arrives at the QC q from the virtual node O for loading the container i to yard buffer h, 0 otherwise. | |
| Equals to 1 if the B-AGV a unloading the container i from QC q to yard buffer h arrives at virtual node D, 0 otherwise. | |
| Decision variables | |
| Equals to 1 if the container i is operated by B-AGV a from the QC q to the buffer h, 0 otherwise. | |
| Equals to 1 if the container i is operated by B-AGV a from buffer h to the QC q, 0 otherwise. | |
| Equals to1 if the container i is operated by B-AGV a from the buffer h to the QC q through the charging station s, 0 otherwise. |
4.3. Model Formulation
- (a)
- Task assignment constraints are shown as follows:
- (b)
- Decision continuous constraints are shown as follows:
- (c)
- Battery charging constraints are shown as follows:
- (d)
- Route continuity constraints are shown as follows:
- (e)
- Route conflict constraints are shown as follows:
- (f)
- Decision variables are shown as follows:
4.4. Model Solution
- (1)
- The Gurobi solver has relatively large memory requirements and a slow computation speed, which limits its ability to solve large-scale cases with complex road network configurations. When the number of containers requiring unloading reaches 15, the Gurobi solver fails to produce a solution due to excessively long computation time.
- (2)
- The results indicate that when the number of unloaded containers cannot be evenly distributed among the B-AGVs or when excessively many B-AGVs are available for assignment, the solution time substantially increases. Except when containers are evenly distributable in Case 1, solution times for evenly distributable containers in other cases are significantly shorter than for non-distributable scenarios. Comparing Case 3 and Case 2, when the number of B-AGVs is 2, the required solution time paradoxically decreases despite an increase in the number of containers needing unloading.
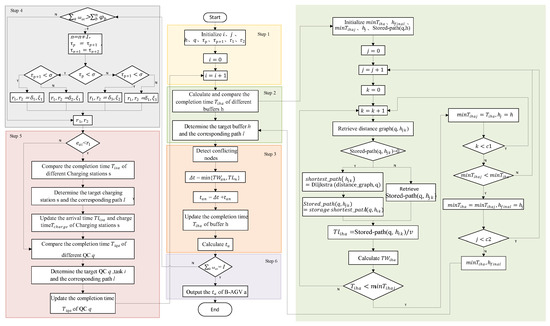
5. Dijkstra-Pns Algorithm
5.1. Theory of the Dijkstra-Pns Algorithm
5.2. Steps of Dijkstra-Pns Algorithm
| Algorithm 1 Regional Target and Route Search: |
| 1: = M 2: = null 3: stored_path(q,h) = 0 4: for set in {, , , }: 5: min = M 6: = null 7: for in : 8: distance_graph = retrieve distance graph () 9: if stored_path(q, ) = 0 10: shortest_path(q, ) = Dijkstra(distance_graph, q) // constraint (19)–(25) 11: stored_path(q, ) = shortest_path(q, ) 12: else 13: shortest_path(q, ) = retrieve stored_path(q, ) 14: = shortest_path (q, )/v 15: satisfies constraint (A3) 16: = + // constraint (A1)–(A4) 17: if < min: 18: min = 19: = h 20: end for 21: if min < min: 22: min = min 23: = 24: end for 25: Determine = 1 |
5.3. Case Study
- (1)
- For the same number of containers, the larger the number of B-AGVs, the shorter the time. This is mainly due to the increased number of B-AGVs operating simultaneously.
- (2)
- For the same number of B-AGV, the larger the number of containers, the longer the time. Because the increase in the number of containers has affected the operation time.
- (3)
- The Gap between Gurobi solver and Dijkstra-Pns algorithm is smaller, which the maximum running time of B-AGVs can be accurately solved. The error is mainly due to the accumulation of random numbers.
6. Numerical Experiments
6.1. Experimental Settings
6.2. Solution of Numerical Experiments
6.2.1. Comparison of Threshold Setting
- (1)
- The difference between the FDTC and STC strategies exhibits an overall cumulative trend, albeit with fluctuations. This indicates that the FDTC strategy is generally superior to the STC strategy, yet at certain stages, the STC strategy proves more effective. The specific reasons for the fluctuations will be explained in detail in the following case analysis.
- (2)
- In the FDTC 1 strategy, the difference between peak and off-peak charging time settings of B-AGV is the median among the five strategies, which shows the best effect and saves over 9 h.
6.2.2. Results of Numerical Experiments
- (1)
- Table 9 shows that the running time has been reduced from 69.37 h to 60.25 h, a decrease of 13% comparing STC and FDTC. On average, the running time required for each B-AGV to complete a single container unloading task decreases from 7.97 to 6.92 min, with a reduction rate of 13.17%.
- (2)
- Using the characteristics of nonlinear charging, the charging time in the task cycle decreases from 21.34 h to 16.13 h, i.e., a decrease of 24.41%.
- (3)
- By adjusting the quantity of B-AGVs during peak and off-peak periods, we reduce the conflict congestion of B-AGVs in the yard, QCs, and routes. The conflict congestion delay decreases from 10.10 h to 7.57 h, i.e., a decrease of 25.04%.
- (4)
- Starting from the overall operation of the terminal, increasing the quantity of B-AGVs during peak hours helps reduce the waiting time of QCs for B-AGVs. The average waiting time of each QC decreases from 18.07 to 10.70, i.e., a 40.78% decrease of 7.37 h.
6.2.3. Analysis of Numerical Experiments
6.3. Comparison of Numerical Experiments
7. Conclusions
Author Contributions
Funding
Data Availability Statement
Conflicts of Interest
Abbreviations
| ACT | Automated Container Terminal |
| B-AGV | Battery-powered automatic guided vehicle |
| D-AGV | Diesel-powered automatic guided vehicle |
| QC | Quay crane |
| YC | Yard crane |
| FDTC | Flexible dual-threshold charging |
| STC | Static threshold charging |
| Dijkstra-Pns | Dijkstra-Partition neighborhood search |
Appendix A
Appendix A.1
Appendix A.2
Appendix A.3
References
- Wang, P.; Mo, M.; Zhang, Z.; Qin, W.; Huang, H.; Zou, Y. A new container trans-marshalling problem in perpendicular layout automated container terminals. Comput. Ind. Eng. 2025, 207, 104181. [Google Scholar] [CrossRef]
- Chen, X.; Meng, Q.; Lin, X.; Guan, H. Conflict-free routing and flowpath design for automated guided vehicles in container terminals. Transp. Res. Part E Logist. Transp. Rev. 2025, 200, 104181. [Google Scholar] [CrossRef]
- Yang, X.; Hu, H.; Jin, J. Battery-powered automated guided vehicles scheduling problem in automated container terminals for minimizing energy consumption. Ocean Coast. Manag. 2023, 246, 106873. [Google Scholar] [CrossRef]
- Ma, N.; Zhou, C.; Stephen, A. Simulation model and performance evaluation of battery-powered AGV systems in automated container terminals. Simul. Model. Pract. Theory 2021, 106, 102146. [Google Scholar] [CrossRef]
- Zhou, C.; Zhu, S.; Bell, M.G.H.; Lee, L.H.; Chew, E.P. Emerging technology and management research in the container terminals: Trends and the COVID-19 pandemic impacts. Ocean Coast. Manag. 2022, 230, 106318. [Google Scholar] [CrossRef] [PubMed]
- Song, X.; Chen, N.; Zhao, M.; Wu, Q.; Liao, Q.; Ye, J. Novel AGV resilient scheduling for automated container terminals considering charging strategy. Ocean Coast. Manag. 2024, 250, 107014. [Google Scholar] [CrossRef]
- Niu, Y.; Yu, F.; Yao, H.; Yang, Y. Multi-equipment coordinated scheduling strategy of U-shaped automated container terminal considering energy consumption. Comput. Ind. Eng. 2022, 174, 108804. [Google Scholar] [CrossRef]
- McHaney, R. Modelling battery constraints in discrete event automated guided vehicle simulations. Int. J. Prod. Res. 2007, 33, 3023–3040. [Google Scholar] [CrossRef]
- Wang, W.; Zhao, J. Partial linear recharging strategy for the electric fleet size and mix. Eur. J. Oper. Res. 2022, 308, 929–948. [Google Scholar] [CrossRef]
- Singh, N.; Akcay, A.; Dang, Q.-V.; Martagan, T.; Adan, I. Dispatching AGVs with battery constraints using deep reinforcement learning. Comput. Ind. Eng. 2024, 187, 109678. [Google Scholar] [CrossRef]
- Singh, N.; Dang, Q.-V.; Akcay, A.; Adan, I.; Martagan, T. A matheuristic for AGV scheduling with battery constraints. Eur. J. Oper. Res. 2022, 298, 855–873. [Google Scholar] [CrossRef]
- Li, Y.; Li, L.; Liu, R.; Pan, E. A reinforcement learning hybrid genetic algorithm for charge scheduling optimization in battery swapping stations at automated container terminals. Comput. Ind. Eng. 2025, 207, 111285. [Google Scholar] [CrossRef]
- Xing, Z.; Liu, H.; Wang, T.; Lin, Y.; Peng, C.E.; Choon, T.K.; Haobin, L. AGV charging scheduling with capacitated charging stations at automated ports. Transp. Res. Part E: Logist. Transp. Rev. 2025, 197, 104080. [Google Scholar] [CrossRef]
- Gao, Y.; Chang, D.; Chen, C.-H.; Sha, M. A digital twin-based decision support approach for AGV scheduling. Eng. Appl. Artif. Intell. 2024, 130, 107687. [Google Scholar] [CrossRef]
- Schmidt, J.; Meyer-Barlag, C.; Eisel, M.; Kolbe, L.M.; Appelrath, H.-J. Using battery-electric AGVs in container terminals—Assessing the potential and optimizing the economic viability. Res. Transp. Bus. Manag. 2015, 17, 99–111. [Google Scholar] [CrossRef]
- De Ryck, M.; Versteyhe, M.; Shariatmadar, K. Resource management in decentralized industrial Automated Guided Vehicle systems. J. Manuf. Syst. 2020, 54, 204–214. [Google Scholar] [CrossRef]
- Yu, M.; Liu, X.; Xu, Z.; He, L.; Li, W.; Zhou, Y. Automated rail-water intermodal transport container terminal handling equipment cooperative scheduling based on bidirectional hybrid flow-shop scheduling problem. Comput. Ind. Eng. 2023, 186, 109696. [Google Scholar] [CrossRef]
- Maurizio, B.; Andrea, M.; Adriano, M.; Teresa, M.; Claudio, S. Exact and heuristic solution approaches for the multi-objective. Transp. Res. Procedia 2024, 78, 369–376. [Google Scholar] [CrossRef]
- Zhou, X.; Zhu, J. An Improved Bounded Conflict-Based Search for Multi-AGV Pathfinding in Automated Container Terminals. Comput. Model. Eng. Sci. 2024, 139, 046363. [Google Scholar] [CrossRef]
- Zhong, M.; Yang, Y.; Dessouky, Y.; Postolache, O. Multi-AGV scheduling for conflict-free path planning in automated container terminals. Comput. Ind. Eng. 2020, 142, 106371. [Google Scholar] [CrossRef]
- Zhuang, Z.; Zhang, Z.; Teng, H.; Qin, W.; Fang, H. Optimization for integrated scheduling of intelligent handling equipment with bidirectional flows and limited buffers at automated container terminals. Comput. Oper. Res. 2022, 145, 105863. [Google Scholar] [CrossRef]
- Zhang, X.; Li, H.; Sheu, J.-B. Integrated scheduling optimization of AGV and double yard cranes. Transp. Res. Part B 2024, 179, 102871. [Google Scholar] [CrossRef]
- Hu, Y.; Wang, M.; Min, R.; Liu, J.; Lukinykh, V.F.; Tang, S.; Zhao, D. Coordinated scheduling optimization of quay cranes and AGVs in automated container terminals. Comput. Oper. Res. 2025, 182, 107147. [Google Scholar] [CrossRef]
- Wang, Z.; Zeng, Q. A branch-and-bound approach for AGV dispatching and routing problems in automated container terminals. Comput. Ind. Eng. 2022, 166, 107968. [Google Scholar] [CrossRef]
- Zhang, Z.; Chen, J.; Guo, Q. Application of Automated Guided Vehicles in Smart Automated Warehouse Systems: A Survey. Comput. Model. Eng. Sci. 2022, 134, 1529–1563. [Google Scholar] [CrossRef]
- Hu, Y.; Dong, L.; Xu, L. Multi-AGV dispatching and routing problem based on a three-stage decomposition method. Math. Biosci. Eng. 2020, 17, 5150–5172. [Google Scholar] [CrossRef]
- Ji, S.; Luan, D.; Chen, Z.; Guo, D. Integrated scheduling in automated container terminals considering AGV conflict-free routing. Transp. Lett. 2020, 13, 501–513. [Google Scholar] [CrossRef]
- Bell, M.G.H.; Wang, Z.; Cheung, K.-F.; Zhu, S. A system dynamics analysis of the trans-Pacific trade lane during the pandemic. Transp. Res. Part A Policy Pract. 2023, 176, 103802. [Google Scholar] [CrossRef]
- Kawakami, T.; Takata, S. Battery Life Cycle Management for Automatic Guided Vehicle Systems. In Design for Innovative Value Towards a Sustainable Society; Springer: Dordrecht, The Netherlands, 2012; pp. 403–408. [Google Scholar]
- Shi, J.; Tian, M.; Han, S.; Wu, T.-Y.; Tang, Y. Electric vehicle battery remaining charging time estimation considering charging accuracy and charging profile prediction. J. Energy Storage 2022, 49, 104132. [Google Scholar] [CrossRef]
- Murakami, K. Time-space network model and MILP formulation of the conflict-free routing problem of a capacitated AGV system. Comput. Ind. Eng. 2020, 141, 106270. [Google Scholar] [CrossRef]
- Peng, Y.; Li, X.; Wang, W.; Wei, Z.; Bing, X.; Song, X. A method for determining the allocation strategy of on-shore power supply from a green container terminal perspective. Ocean Coast. Manag. 2019, 167, 158–175. [Google Scholar] [CrossRef]











| Title | Charging Strategy | Task Scheduling | Route Planning | Conflict Route | Peak and Off-Peak of Terminal Operations | Nonlinear Charging | Methodology | |
|---|---|---|---|---|---|---|---|---|
| STC | FDTC | |||||||
| [9] | √ | √ | Hybrid LNS | |||||
| [10] | √ | √ | √ | √ | DRL | |||
| [11] | √ | √ | ALNS-LP | |||||
| [12] | √ | √ | √ | RLHGA | ||||
| [13] | √ | √ | √ | GA | ||||
| [14] | √ | √ | √ | √ | digital twin | |||
| [17] | √ | PSO-ATCM | ||||||
| [18] | √ | √ | √ | GA | ||||
| [19] | √ | √ | √ | IBCBS | ||||
| [20] | √ | √ | √ | HGA-PSO | ||||
| [21] | √ | √ | √ | ALNS | ||||
| [24] | √ | √ | √ | B&B, TGH | ||||
| [26] | √ | √ | √ | CRS-BAGA | ||||
| This paper | √ | √ | √ | √ | √ | √ | Dijkstra-PNS | |
| Number of Containers (TEU) | Number of B-AGVs | Value of the Objective Function (s) | Solution Time (s) | |
|---|---|---|---|---|
| Case1 | 12 | 2 | 1323.3 | 8.6 |
| 12 | 3 | 845.79 | 25.46 | |
| 12 | 4 | 637.17 | 2571.90 | |
| Case2 | 15 | 2 | 1804.50 | 4736.31 |
| 15 | 3 | 1086.39 | 69.19 | |
| 15 | 4 | --- | >4088 | |
| Case3 | 18 | 2 | 2045.1 | 26.70 |
| 18 | 3 | 1326.99 | 614.29 | |
| 18 | 4 | --- | >6406 | |
| Case4 | 21 | 2 | --- | >4516 |
| 21 | 3 | 1804.50 | 3913.31 | |
| 21 | 4 | --- | >4566 |
| Number of Containers/TEU | Number of B-AGVs | Value of the Objective Function/s | Gap | |
|---|---|---|---|---|
| Gurobi | Dijkstra-Pns | |||
| 12 | 2 | 1323.30 | 1308.40 | 1.1% |
| 12 | 3 | 845.79 | 867.59 | −2.5% |
| 12 | 4 | 637.17 | 645.28 | −1.2% |
| 15 | 2 | 1804.50 | 1672.89 | 7.2% |
| 15 | 3 | 1086.39 | 1126.11 | −3.6% |
| 15 | 4 | --- | 1124.91 | --- |
| 18 | 2 | 2045.1 | 2005.29 | 1.9% |
| 18 | 3 | 1326.99 | 1414.73 | −6.6% |
| 18 | 4 | --- | 1402.40 | --- |
| 21 | 2 | --- | 2361.29 | --- |
| 21 | 3 | 1804.50 | 1724.14 | 4.4% |
| 21 | 4 | --- | 1752.54 | --- |
| Parameter | Value |
|---|---|
| Horizontal spacing | 8 m |
| Vertical spacing | 6 m |
| QC operating time | U(60,90) s |
| Buffer and QC platforms operating time | 20 s |
| YC operating time | U(50, 80) s |
| No-load speed | 6 m/s |
| Load speed | 4 m/s |
| No-load energy consumption | 0.002%/m |
| Load energy consumption | 0.004%/m |
| Number of QCs | 11 |
| Number of yards | 20 |
| Number of B-AGVs | 40 |
| Buffer for each yard | 5 |
| Terminal productivity | 19.88 |
| Efficient charging rate | 0.9 |
| Inefficient charging | 0.3 |
| High-efficiency charging interval | 0.0–0.7 |
| Low-efficiency charging interval | 0.7–1 |
| Type (k) | (m) | |
|---|---|---|
| Small, 1 | 50–150 | 500–1000 |
| Medium, 2 | 150–300 | 1000–3000 |
| Large, 3 | 300–400 | 4000–8000 |
| Type Number of QC Capacity | Less than 1000 TEUs | 1000–3000 TEUs | 3000–5000 TEUs | More than 5000 TEUs |
|---|---|---|---|---|
| Small | 2 | - | - | - |
| Medium | 2 | 2 or 3 | 3 | - |
| Large | - | - | 5 | 6 |
| FDTC1 | FDTC2 | FDTC3 | FDTC4 | FDTC5 | |
|---|---|---|---|---|---|
| OPOP | (0.2, 1.0) | (0.2, 1.0) | (0.2, 1.0) | (0.2, 1.0) | (0.2, 1.0) |
| OPP | (0.5, 1.0) | (0.6, 1.0) | (0.6, 1.0) | (0.4, 1.0) | (0.4, 1.0) |
| POP | (0.2, 0.5) | (0.2, 0.5) | (0.2, 0.6) | (0.2, 0.5) | (0.2, 0.4) |
| PP | (0.3, 0.7) | (0.3, 0.7) | (0.3, 0.7) | (0.3, 0.7) | (0.3, 0.7) |
| Container Operation Volume/TEU | Maximum Running Time/h | Gap | Total Charging Time/h | Gap | Total Delay Time/h | Gap | QC Waiting Time/h | Gap | ||||
|---|---|---|---|---|---|---|---|---|---|---|---|---|
| STC | FDTC | STC | FDTC | STCS | FDTC | STCS | FDTC | |||||
| 3443 | 5.31 | 6.28 | −18% | 57.77 | 63.56 | −10% | 40.25 | 38.87 | 3% | 5.42 | 4.30 | 21% |
| 7618 | 16.38 | 12.68 | 23% | 179.11 | 119.11 | 33% | 74.91 | 58.34 | 22% | 34.21 | 16.76 | 51% |
| 8015 | 28.55 | 22.82 | 20% | 348.11 | 213.78 | 39% | 103.15 | 72.88 | 29% | 82.92 | 36.56 | 56% |
| 8524 | 29.21 | 23.29 | 20% | 371.22 | 218.22 | 41% | 104.65 | 73.14 | 30% | 82.99 | 37.17 | 55% |
| 8341 | 30.23 | 24.03 | 21% | 404.44 | 219.89 | 46% | 104.70 | 78.64 | 25% | 89.44 | 37.17 | 58% |
| 6154 | 46.63 | 41.86 | 10% | 580.67 | 502.22 | 14% | 224.81 | 135.91 | 40% | 104.92 | 49.76 | 53% |
| 6274 | 47.891 | 41.86 | 13% | 592.22 | 503.11 | 15% | 232.45 | 135.96 | 42% | 122.50 | 83.07 | 32% |
| 7812 | 57.48 | 50.34 | 12% | 751.11 | 572.89 | 24% | 255.07 | 168.62 | 34% | 178.24 | 106.79 | 40% |
| 6921 | 58.72 | 51.37 | 13% | 754.00 | 573.89 | 24% | 264.29 | 178.13 | 33% | 180.32 | 106.79 | 41% |
| 4399 | 69.37 | 60.25 | 13% | 853.66 | 645 | 24% | 404.34 | 303.08 | 25% | 180.73 | 107.04 | 41% |
| Charging Strategy | Maximum Running Time/h | Average Charging Time/h | Average Delay Time/h | Average Crane Waiting Time/h |
|---|---|---|---|---|
| STC | 69.37 | 21.34 | 10.10 | 18.07 |
| FDTC | 60.25 | 16.13 | 7.57 | 10.70 |
| Gap | 13% | 24% | 25% | 41% |
| Container Operation Volume/TEU | Charging Strategy | Maximum Running Time/h | Gap | Average Charging Time/h | Gap | Average Delay Time/h | Gap | Average QC Waiting Time/h | Gap | |
|---|---|---|---|---|---|---|---|---|---|---|
| Case 1 | 20,889 | STC | 69.37 | 13% | 21.34 | 24% | 10.10 | 25% | 18.07 | 41% |
| FDTC | 60.25 | 16.13 | 7.57 | 10.70 | ||||||
| Case 2 | 17,746 | STC | 72.73 | 8% | 18.99 | 23% | 16.87 | 4% | 16.24 | 44% |
| FDTC | 67.01 | 14.7 | 16.26 | 9.06 | ||||||
| Case 3 | 13,952 | STC | 56.9 | 9% | 14.44 | 34% | 15.33 | 5% | 11.71 | 44% |
| FDTC | 52.06 | 9.60 | 14.50 | 6.53 | ||||||
| Case 4 | 13,629 | STC | 55.58 | 7% | 13.24 | 5% | 15.24 | 24% | 11.03 | 45% |
| FDTC | 51.81 | 12.62 | 11.56 | 6.07 | ||||||
| Case 5 | 11,597 | STC | 51.46 | 4% | 11.88 | 11% | 15.84 | 4% | 8.54 | 24% |
| FDTC | 49.26 | 10.60 | 15.25 | 6.53 |
Disclaimer/Publisher’s Note: The statements, opinions and data contained in all publications are solely those of the individual author(s) and contributor(s) and not of MDPI and/or the editor(s). MDPI and/or the editor(s) disclaim responsibility for any injury to people or property resulting from any ideas, methods, instructions or products referred to in the content. |
© 2025 by the authors. Licensee MDPI, Basel, Switzerland. This article is an open access article distributed under the terms and conditions of the Creative Commons Attribution (CC BY) license (https://creativecommons.org/licenses/by/4.0/).
Share and Cite
Guo, W.; Hu, H.; Sha, M.; Lian, J.; Yang, X. Battery-Powered AGV Scheduling and Routing Optimization with Flexible Dual-Threshold Charging Strategy in Automated Container Terminals. J. Mar. Sci. Eng. 2025, 13, 1526. https://doi.org/10.3390/jmse13081526
Guo W, Hu H, Sha M, Lian J, Yang X. Battery-Powered AGV Scheduling and Routing Optimization with Flexible Dual-Threshold Charging Strategy in Automated Container Terminals. Journal of Marine Science and Engineering. 2025; 13(8):1526. https://doi.org/10.3390/jmse13081526
Chicago/Turabian StyleGuo, Wenwen, Huapeng Hu, Mei Sha, Jiarong Lian, and Xiongfei Yang. 2025. "Battery-Powered AGV Scheduling and Routing Optimization with Flexible Dual-Threshold Charging Strategy in Automated Container Terminals" Journal of Marine Science and Engineering 13, no. 8: 1526. https://doi.org/10.3390/jmse13081526
APA StyleGuo, W., Hu, H., Sha, M., Lian, J., & Yang, X. (2025). Battery-Powered AGV Scheduling and Routing Optimization with Flexible Dual-Threshold Charging Strategy in Automated Container Terminals. Journal of Marine Science and Engineering, 13(8), 1526. https://doi.org/10.3390/jmse13081526

