Next Article in Journal
Propeller Open-Water Test Method for Hybrid Contra Rotating Propeller
Previous Article in Journal
Hydrodynamic Analysis of a NREL 5 MW Monopile Wind Turbine Under the Effect of the 30 October 2020 İzmir-Samos Tsunami
 
 
Font Type:
Arial Georgia Verdana
Font Size:
Aa Aa Aa
Line Spacing:
Column Width:
Background:
Article

A Two-Tier Genetic Algorithm for Real-Time Virtual–Physical Fusion in Unmanned Carrier Aircraft Scheduling

by
Jian Yin
1,2,
Bo Sun
3,
Yunsheng Fan
1,2,*,
Liran Shen
1,2 and
Zhan Shi
1,2
1
College of Marine Electrical Engineering, Dalian Maritime University, Dalian 116026, China
2
Key Laboratory of Technology and System for Intelligent Ships of Liaoning Province, Dalian 116026, China
3
Beijing Institute of Space Systems Engineering, Beijing 100176, China
*
Author to whom correspondence should be addressed.
J. Mar. Sci. Eng. 2025, 13(5), 856; https://doi.org/10.3390/jmse13050856
Submission received: 24 March 2025 / Revised: 19 April 2025 / Accepted: 23 April 2025 / Published: 25 April 2025
(This article belongs to the Section Ocean Engineering)

Abstract

To address the key challenges of poor real-time interaction, insufficient integration of operating rules, and limited virtual–physical synergy in current carrier-based aircraft scheduling simulations, this study proposes an immersive digital twin platform that integrates a two-layer genetic algorithm (GA) with hardware-in-the-loop (HIL) semi-physical validation. The platform architecture combines high-fidelity 3D visualization-based modeling (of aircraft, carrier deck, and auxiliary equipment) with real-time data exchange via TCP/IP, establishing a collaborative virtual–physical simulation environment. Three key innovations are presented: (1) a two-tier genetic algorithm (GA)-based scheduling model is proposed to coordinate global planning and dynamic execution optimization for carrier-based aircraft operations; (2) a systematic constraint integration framework incorporating aircraft taxiing dynamics, deck spatial constraints, and safety clearance requirements into the scheduling system, significantly enhancing tactical feasibility compared to conventional approaches that oversimplify multidimensional operational rules; (3) an integrated virtual–physical simulation architecture merging virtual reality interaction with HIL verification, establishing a collaborative digital twin–physical device platform for immersive visualization of full-process operations and dynamic spatiotemporal evolution characterization. Experimental results indicate that this work bridges the gap between theoretical scheduling algorithms and practical naval aviation requirements, offering a standardized testing platform for intelligent carrier-based aircraft operations.

1. Introduction

Carrier-based aircraft are the primary source of combat capability for surface ships and play a pivotal role in establishing control over both maritime and aerial domains. Given the complex physical layout of the ship’s deck, the scheduling of aviation support and flight operations for carrier aircraft significantly impacts operational efficiency. However, the high costs associated with the experimental validation of scheduling schemes pose a considerable challenge. Therefore, a simulation system that accurately replicates real-world conditions offers the most effective approach for testing and evaluating scheduling algorithms.
As intelligence and complexity continue to evolve, traditional simulation platforms have become inadequate in addressing the requirements of multi-domain system collaboration and dynamic verification across multiple scenarios. The research and application of simulation platforms that integrate perception, decision-making, and control have increasingly gained prominence in the field of simulation systems. These platforms are essential for the development and testing of unmanned systems.
Zhang Zehao et al. [1] introduced an integrated simulation platform for UAV sensing, decision-making, and control, based on real-world scenarios. They developed a comprehensive framework that includes an interaction engine, simulation rendering engine, and data processing engine, among other components. This platform provides significant support for the research and development of intelligent UAVs by incorporating real-world scenarios and electromagnetic environments. Liu Zhenlei et al. [2] established a virtual simulation teaching platform focused on three-dimensional virtual interactive operations at the Aviation Engineering Practice Training Center. This platform offers a practical solution for higher education institutions facing limitations in real-world teaching. It not only reduces costs, but also enhances student engagement and safety during training. Xie Xiaogang et al. [3] improved the functionality of their self-developed Easy-Laser platform by creating an efficient simulation model component library tailored to laser engagement research, significantly enhancing the platform’s simulation capabilities and the flexibility of result evaluation.
Yang Xingjie et al. [4] developed a mixed-reality vehicle–road co-simulation platform using the Unity engine, addressing safety and cost challenges in ICVIS verification and offering an innovative solution for intelligent transportation simulation. Wu Xiaojie et al. [5] designed a satellite cooperative constellation simulation platform based on inter-satellite link characteristics, providing an effective tool for collaborative verification in large-scale constellation missions. Zhang Lianyi et al. [6] proposed a multi-agent distributed collaborative training simulation platform that integrates a deep reinforcement learning framework with a distributed simulation system to enable multi-UAV collaborative modeling and training. Through modular design and functional requirement analysis, Xu Tao et al. [7] introduced a novel approach to enhance the quality and efficiency of test tasks, effectively addressing several bottlenecks in traditional equipment combat testing. Lu Xiaowei et al. [8] developed a simulation platform for testing the pointing accuracy of satellite-borne data transmission antennas, achieving precise verification of satellite-to-ground and inter-satellite pointing angles, thereby providing critical testing support for complex space missions.
Currently, research on carrier-based aircraft visualization technology predominantly concentrates on isolated aspects, such as carrier-based aircraft support [9,10,11,12] and takeoff and landing visualization [13,14,15,16]. However, there is a notable lack of visual studies encompassing the entire process of carrier-based aircraft movement on the aircraft carrier’s deck during aviation support operations. This gap limits the ability to fully visualize the entire operational process of carrier-based aircraft, thereby complicating the verification of the overall accuracy and effectiveness of aircraft transfer, guidance, and control.
Che Kai et al. [16] employed Unreal Engine 4 (UE4) to develop a landing visualization system for carrier-based aircraft, allowing for real-time monitoring of the aircraft’s landing status. Li Mingxin [17] developed a shipborne helicopter group scheduling simulation system using the UE, which provides real-time feedback on the status of group scheduling.
Additionally, Mu Lin et al. [11] developed a visual simulation platform for the operational support process of carrier-based aircraft. Liu Yujie [14] and Liu Zixuan [15] designed a virtual simulation system for the departure of carrier aircraft. Zhang Hao [18] created a simulation system for carrier aircraft transfer on the deck using semi-physical simulation technology. Li Wickham [19] developed a carrier aircraft scheduling simulation system based on MES (Manufacturing Execution System) technology.
Li Runze et al. [12] integrated real-world testing and virtual simulation technology through the use of LVC (Live–Virtual–Constructive), thereby reducing testing costs. Liu Jianchao et al. [20] further advanced this approach by designing and developing a combat command training system based on LVC technology. They employed interface programming and dynamic QoS (Quality of Service) technology to facilitate the encapsulation and integration of the digital engineering model.
The aforementioned research provides a diverse range of technical approaches for simulating complex systems across various scenarios. However, the visualization of carrier-based aircraft scheduling involves multiple dynamic factors, such as changes in the state of the aircraft and real-time feedback on these changes. Existing platforms, however, are insufficient in integrating complex scenarios and providing real-time feedback, as shown in Table 1.
The visualization method for carrier aircraft scheduling and dispatching in the simulation of surface aviation support tasks establishes an integrated technical framework that achieves comprehensive, standardized, and realistic real-time representation through three key innovations. A two-tier genetic algorithm (GA)-based scheduling model is proposed to coordinate global planning and dynamic execution optimization for carrier-based aircraft operations. By introducing a hierarchical decision-making mechanism at the strategic and tactical levels, the model achieves globally optimal scheduling solutions while ensuring adaptability to real-time operational uncertainties. A systematic constraint integration framework is developed by incorporating critical operational rules—including aircraft taxiing dynamics, deck spatial constraints, and safety clearance requirements—into the scheduling system. This approach significantly enhances the engineering applicability and tactical feasibility of scheduling schemes compared to prior studies that overlooked these multidimensional constraints. An integrated virtual–physical simulation architecture is designed, combining virtual reality interaction technology with semi-physical hardware-in-the-loop verification. This architecture establishes a collaborative digital twin–physical device platform, enabling immersive visualization of full-process carrier aircraft operations and dynamic spatiotemporal evolution characterization of the aircraft carrier deck.
The structure of this paper is as follows: first, an overview of the current research on visual simulation systems for carrier aircraft job scheduling is provided. The second section presents the architectural design of the immersive simulation platform proposed in this study. The third chapter details the key technologies underlying the simulation platform and the process of constructing the immersive real-time simulation system. In the fourth chapter, the scheduling algorithm model used in the experimental cases is introduced. The fifth chapter presents a case analysis of the experimental platform, including the results of the scheduling algorithm and the simulation outcomes from the platform, as well as the development of the virtual–real simulation demonstration platform based on dynamic capture, with the corresponding case results. Finally, the paper concludes with a summary of the research findings and an outlook on future work.

2. Immersive Simulation Platform Design

To develop an immersive simulation platform capable of supporting the full-process simulation and real-time feedback of carrier aircraft scheduling, this paper proposes a modular-based simulation architecture. As shown in Figure 1, the platform consists primarily of the model base, simulation models, behavior simulation module, and analysis and decision module, with each module operating cooperatively through data interfaces. The modular design ensures both functional flexibility and enhanced real-time performance and interactivity in complex system simulations, providing a solid technical foundation for the realization of immersive carrier-based aircraft scheduling simulations.

2.1. Subsection

The software Cinema 4D (Version: Maxon Cinema 4D R26) is employed to create various models, including those of carrier aircraft, aircraft carriers, tractors, and other related elements. Utilizing Cinema 4D’s advanced modeling capabilities, highly accurate 3D models of the aircraft wings, aircraft carrier deck, and other supporting facilities are developed and imported into the Unity 3D (2022.3.17f1c1) engine for real-time rendering. With its efficient rendering capabilities and physics simulation system, the Unity 3D engine provides a smooth and realistic virtual environment for the platform.

2.2. Kinematic Modeling

In the simulation of the takeoff, landing, and transfer processes of carrier aircraft, dynamic and kinematic models are employed to simulate the aircraft’s trajectory. Interpolation techniques are applied to smooth the takeoff and landing trajectories, ensuring a natural and fluid simulation of these processes.
Due to the slow movement speed of the unmanned carrier aircraft in the process of transportation and the flat surface of the aircraft carrier deck, it can be assumed that the tires do not slide during the movement. Due to the slow movement, the inertial force and lateral force can be ignored, and the relationship of the rodless traction system can be simplified, as in Figure 2.
In Figure 2, x 0 ( t ) represents the azimuth angle of the tractor; x 1 ( t ) represents the angle difference between the tractor and the unmanned carrier aircraft; x 2 ( t ) represents the traction azimuth angle of the unmanned carrier aircraft under the traction system; x ( t ) represents the horizontal position of the two rear wheels of the unmanned carrier aircraft; u ( t ) represents the steering angle of the tractor; y ( t ) represents the vertical position of the center of the two rear wheels of the unmanned carrier aircraft; L 1 represents the front and rear wheelbase of the unmanned carrier aircraft; L 2 denotes the front and rear wheel pitch of the tractor. According to Figure 2, its kinematic equation is obtained as follows.
x 0 ( t + 1 ) = x 0 ( t ) + v Δ t L 1 tan ( u ( t ) ) x 1 ( t ) = x 0 ( t ) x 2 ( t ) x 2 ( t + 1 ) = x 2 ( t ) + v Δ t L 2 sin ( x 1 ( t ) ) x ( t + 1 ) = x ( t ) + v Δ t cos ( x 1 ( t ) ) cos ( x 2 ( t + 1 ) + x 2 ( t ) 2 ) y ( t + 1 ) = y ( t ) + v Δ t cos ( x 1 ( t ) ) sin ( x 2 ( t + 1 ) + x 2 ( t ) 2 )
Considering that the traction system is limited by the wheel structure, the movement path is constrained by the minimum turning radius:
r r min
The turning radius is constrained by limiting the maximum angular velocity. Since the speed of the unmanned carrier aircraft is small when it is transferred on the deck, the linear velocity and angular velocity are constrained:
v v max ω ω max

2.3. Interactive Data Update

Through the TCP/IP network communication protocol, data are exchanged with the simulation computer to obtain the movement and state data of the carrier aircraft on the deck. The simulation computer is responsible for calculating the attitude changes in the carrier aircraft in the virtual scene, while the Unity 3D engine performs real-time rendering of the aircraft model and drives its movement in the scene based on the data received, ensuring that the simulation closely reflects the actual situation.
The operational process of the platform is illustrated in Figure 3. The real-time simulation focuses on the takeoff, landing, and deck transportation processes of carrier aircraft, which are divided into three main stages: model creation and loading, data interaction and processing, and simulation calculation and rendering display.

3. Construction of Immersive Simulation Platform

3.1. Construction of Model

3.1.1. Model of Carrier Aircraft

The construction process of the carrier aircraft model consists of three components: the fuselage, the arm, and the landing gear:
(1) The fuselage is created using Cinema 4D software, where a sphere is transformed into an editable object. Techniques such as stretching, scaling, and surface editing are applied to shape it into an elongated sphere, with additional details added through embedding and extrusion.
(2) The manipulator arm is modeled using a rectangle in Cinema 4D. The general shape is refined using soft selection, and a smooth manipulator arm is created by adjusting the wiring and subdivision surfaces. The bridge tool is used to connect the fuselage and manipulator. Finally, the shape of the connection is fine-tuned using tools for stretching, scaling, extrusion, and vertex movement, as shown in Figure 4.
The landing gear is constructed using two cylinders, which are connected using the bridge tool. The shape is then refined using tools for stretching, scaling, extrusion, and vertex movement.
To improve rendering efficiency and reduce memory usage, textures are applied to the model’s surface to enhance detail and realism. The C4D texture mapping tools are utilized to adjust the tiling, rotation, and scaling of the textures, ensuring they align with the model’s shape and size. Additionally, advanced material effects in C4D, such as reflection, refraction, and scattering, are employed to enhance the model’s fidelity, achieving the optimal rendering effect.

3.1.2. Block Cable Model

Additionally, the state of the flight deck barrier cable is simulated using the Verlet integration method, which more accurately reflects the physical characteristics of the barrier cable during the landing of the carrier aircraft. A new particle system is created in Unity, with fixation conditions applied to ensure that the start and end points of the particles remain stationary, and their positions are not updated by the Verlet integration formula at each frame. The appearance and behavior of the cable are simulated by adjusting the shape and size parameters of the particles. The Verlet integration formula used is as follows:
x n e w = 2 x c u r r e n t x p r e v i o u s + a ( d t ) 2
where a is the acceleration of the particle, d t is the time step, x n e w is the next time position of the particle, x c u r r e n t is the current position of the particle, and x p r e v i o u s is the last position of the particle.
In each frame, the Verlet integration formula is used to iteratively calculate the new position of each particle. The position at the next moment is determined based on the current particle position, the previous position, and the force acting on the particle. This process is repeated for each frame, ensuring that the particles’ motion is updated continuously.
The rigidity of the rope is maintained by keeping the distance between neighboring particles constant. After each position update, it is necessary to ensure that the distance between particles adheres to the specified rope length. This requires adjusting the positions of neighboring particles to satisfy the length constraint. The formula for calculating the distance between two particles is as follows:
d i s t a n c e = x p a r t i c l e 1 x p a r t i c l e 2
If the distance between particles exceeds a specified length, such as the initial set length of the rope segment, a position adjustment is required to maintain a constant distance between neighboring particles. Let the desired distance be denoted as L , and the particle positions are adjusted as follows:
Δ x = d i s t a n c e L d i s t a n c e x p a r t i c l e 2 x p a r t i c l e 1
This adjustment ensures that the distance between particles remains within the initially defined range, thereby maintaining the physical rigidity of the rope, as illustrated in Figure 5. Once the particle positions are updated and the constraints are applied, the line renderer is utilized to visually represent the rope by connecting all particles into a continuous line. The current positions of the particles are passed to the line renderer, which generates the overall appearance of the rope. Additionally, to prevent performance issues, the number of particles in the system is controlled by adjusting the emission rate and the particle lifetime.

3.2. Kinematics Modeling

The kinematic models are mainly related to the aircraft transportation and taxiing and takeoff and landing operations on the surface of the ship. The dynamic and kinematic modeling used in this paper is mainly based on the literature [17,18].

3.2.1. Model of Carrier Aircraft Taxiing

The relationship between the change rate γ ˙ , ψ ˙ , θ ˙ and ω x , ω y , ω z T of the Euler angle during the aircraft taxiing phase is as follows.
ω x ω y ω z = 1 sin θ s 0 0 sin γ cos θ s sin γ 0 cos γ cos θ s cos γ γ ˙ ψ ˙ θ ˙
Among them, because the aircraft in the ground taxiing phase, the height of the center of mass is almost unchanged, so:
v z = v ˙ z = 0 γ = 0 θ = θ s
Here, the pitch angle of the aircraft is the stop pitch angle θ s , and ω x , ω y , ω z T is the angular velocity vector of the aircraft rotating around the coordinate axis. The kinematics formula of the aircraft in taxiing phase is as follows.
γ ˙ = ω x + ω y tan θ s = 0 ψ ˙ = ω y sec θ s θ ˙ = ω z = 0
d x d t , d y d t , d z d t T = v x , v y , v z r

3.2.2. Takeoff Model of Carrier Aircraft

In the process of the aircraft leaving the ground to the safe altitude, the ground coordinate system is selected as the reference coordinate system, and the kinetic equation of the aircraft mass center is as follows.
d v x d t = 1 m F x d v y d t = 1 m F y d v z d t = 1 m F z
where v = v x , v y , v z T is the aircraft ground velocity vector, F = F x , F y , F y T is the aircraft subjected to the ground force vector. The airframe coordinate system is chosen as the reference coordinate system. Taking into account the symmetry of the airframe in the X O Z plane relative to this coordinate system, the dynamic equations governing the aircraft’s rotation around each axis of the airframe coordinate system are as follows:
M x = I x d ω x d t I z x ω x ω y + d ω z d t + I z I x ω y ω z M y = I y d ω y d t I y z ω x ω y + d ω z d t + I x I z ω z ω y M z = I z d ω z d t I x y ω y ω z + d ω x d t + I y I x ω x ω y
where ω x , ω y , ω z T is the vector of the angular velocity of the aircraft rotating around the coordinate axis, and M x , M y , M y T is the vector of the ground conjunction moment of the aircraft subjected to the external force relative to each coordinate axis.
γ ˙ = ω x tan θ ω y cos γ ω z sin γ ψ ˙ = 1 cos θ ω y cos γ ω z sin γ θ ˙ = ω y cos γ + ω z sin γ
The body axis system is selected as the reference coordinate system, and the velocities ( x ˙ d , y ˙ d , z ˙ d ) of the center of mass relative to each axis of the earth axis system are:
x ˙ d = v x cos ψ cos θ + v y sin ψ sin γ cos ψ sin θ cos γ + v z sin ψ cos γ + cos ψ sin θ sin γ y ˙ d = v x sin θ + v y cos θ cos γ v z cos ϑ sin γ z ˙ d = v x sin ψ cos θ + v y cos ψ sin γ + sin ψ sin θ cos γ + v z cos ψ cos γ sin ψ sin θ sin γ
The aircraft’s azimuth in space can be determined by integrating the equation provided in Equation (11) above.

3.2.3. Model of Carrier Aircraft Landing

When the carrier aircraft lands, the carrier aircraft lands towards the ideal landing area. The glide line equation of carrier aircraft landing is as follows:
x M cos a cos b = y N sin a cos b = z J sin b
where M is the coordinates of the landing point of the carrier aircraft in the X direction, N is the coordinates of the landing point of the carrier aircraft in the Y direction, J is the coordinates of the landing point of the carrier aircraft in the Z direction, a is the declination angle of the deck, and b is the landing angle of the carrier aircraft.
The shipborne mechanism thinks that the ship point is a circular area, and the carrier-based aircraft lands randomly in this area when landing on the ship, then the calculation formula of M and N is:
M = m + r 2 r r a n d · R A N D M A X N = n r 2 M m 2 + 2 r 2 M m 2 r a n d · R A N D M A X
where m is the X -direction coordinate of the center of the ideal landing area, n is the Y-direction coordinate of the center of the ideal landing area, and r is the radius of the ideal landing area, r a n d · / R A N D M A X is a random value within 0 to 1.
According to the above formula, the three-dimensional space coordinates of the carrier aircraft landing point can be obtained:
x M cos a cos b = y N sin a cos b = z J sin b k 1 x k 1 + k 2 y k 2 + k 3 z k 3 + H s = 0
where k 1 , k 2 , k 3 is the normal vector of the deck plane and H s represents the heave distance of the carrier deck. The stress analysis of the barrier cable is as follows:
M d 2 S d t 2 = F e 2 T e sin θ F f D
where F e is the aircraft thrust; T e is the arresting cable tension; θ is the angle between the connecting position of the arresting cable and the two reversing pulleys; S is the aircraft taxiing distance; F f is the deck friction; and D is the air resistance.
The deck friction drag F f suffered by the aircraft is very small and negligible, that is, F f = 0 . After the aircraft successfully hooks the arresting cable, the engine shuts down to reduce the length of the glide, that is, the aircraft thrust F e = 0 . Thus, Equation (18) can be simplified as follows:
M d 2 S d t 2 = 2 T e sin θ

3.3. DOF Technique and Model DOF Control

DOF (degree of freedom) technology is utilized to control the freedom of movement of the 3D model’s nodes, with mechanisms established for freedom range, child node in-heritance, and triggering. This enables the real-time simulation of complex actions, such as the folding and unfolding of carrier aircraft wings and the lifting and lowering of flight deck baffles. As a result, the platform can dynamically present a variety of intricate operations of carrier aircraft, thereby enhancing the overall simulation experience.
In the scene simulation, to enable the folding and unfolding of the carrier aircraft’s wing and the lifting of the flight deck flapper, DOF technology is applied in the design of the related body structures within the 3D model. This allows the model to possess DOF nodes, controlling all child nodes based on a predefined range of freedoms, enabling displacement or rotation as required. The wing structure of the carrier aircraft forms a complex multi-joint system, with multiple DOF nodes at the wing fold. The flight deck baffle plate serves to block airflow behind the carrier aircraft during takeoff, with its primary operational processes involving lifting and landing, as shown in Figure 6.
A range of DOF is assigned to each DOF node to restrict the displacement or rotation of the object. For wing folding, defined as rotation around the wing’s tail, the angle ranges from 0° to 90°. For the baffle, translation along the vertical axis is set, with movement occurring between 0 and the maximum height.
Hierarchical control ensures that the entire structure moves according to the predefined logic and sequence. The DOF nodes on the carrier aircraft’s wing drive other sub-component nodes (such as flaps or control surfaces) to move or rotate synchronously.
In the simulation system, the deck division area triggers an event-driven mechanism to activate the DOF nodes. When the carrier aircraft is preparing for takeoff, the wings are gradually deployed based on the distance traveled from the gate to the ejection position. The baffle is raised when the aircraft reaches the gate and ceases its movement.

3.4. Data Interaction

Socket communication is used to realize the communication between Unity and the simulator. The Socket client is written in Unity to realize real-time data transmission and real-time update.

3.4.1. Path Data

According to the waypoint transmitted by the network protocol, the carrier aircraft model moved to the waypoint, and the head of the carrier aircraft was toward the next waypoint, so as to realize the smooth path movement of the carrier aircraft. The steps are as follows:
(1) Fetch and parse the data transmitted by the communication protocol.
(2) Generate waypoints according to the analyzed data in Unity, generate quadratic Bezier curve based on the known data points in Unity, generate more detailed waypoints on the existing curve by using the generated quadratic Bezier curve segmentation, and form a smoother natural path trajectory. The path of a quadratic Bezier curve is given by a function B t at a given point P 0 , P 1 , P 2 :
B t = 1 t 2 P 0 + 2 t 1 t P 1 + t 2 P 2 , t 0 , 1
(3) The path following is realized by the position of the moving object, and the head of the carrier aircraft is oriented to the next waypoint, so as to realize the smooth path movement of the carrier aircraft.
The coordinate system in Unity3D engine is inconsistent with the coordinate system established in the aircraft carrier model research. Corresponding coordinate transformation should be carried out to convert different spatial descriptions to ensure the spatial consistency between each simulation node. The attitude given by the carrier aircraft is under absolute coordinates, and the two points need to be uniformly converted to the relative coordinate system of the aircraft carrier model to match.
If any point ( x , y , z ) in the aircraft carrier model coordinate system is assumed, the transformation formula between ( x , y , z ) and the corresponding point ( x , y , z ) in the aircraft flight coordinate system is as follows.
[ x , y , z ] T = A [ x , y , z ] T
where A is the coordinate transformation matrix:
A = A θ A φ A ψ A θ = cos θ 0 sin θ 0 1 0 sin θ 0 cos θ A φ = 1 0 0 0 cos φ sin φ 0 sin φ cos φ A ψ = cos ψ sin ψ 0 sin ψ cos ψ 0 0 0 1
The coordinates of the center of gravity of the entity of the aircraft carrier model in the earth coordinate system based on the motion model are ( X , Y , Z ) , and the three attitude angles (yaw angle, pitch angle and roll angle) are denoted by θ , φ , ψ . In the visual simulation system, the coordinates of the aircraft carrier model in the absolute coordinate system are ( x , y , z ) , and the rotation angles around the X, Y, and Z axes are, respectively. There is a corresponding relationship:
h = ψ r = φ p = θ

3.4.2. Status Data

In addition to the basic data of the aircraft movement, the simulation also needs to simulate the changes in the ship operation state in real time, including but not limited to the current position, heading angle, altitude, and other information on the state of the carrier aircraft, and the state of the key equipment such as the landing gear and flaps of the carrier aircraft. The operating parameters such as speed and the amount of oil of the carrier aircraft and the state of the carrier aircraft in different mission stages (such as taxiing, takeoff, landing, traction, etc.) were used to ensure the consistency between the simulation model and the scheduling system.
In order to make the operator observe the attitude of the carrier aircraft as comprehensive as possible, in order to improve the display effect, multi-channel and multi-view window is used to display, and different channels correspond to the specified perspective.

4. The Scheduling Algorithm Based on GA

In recent years, the genetic algorithm (GA) has emerged as a widely adopted optimization technique, demonstrating remarkable success in scheduling problems due to its robust global search capability and adaptability. This is particularly evident in complex multi-objective, multi-constraint optimization scenarios such as carrier-based aircraft scheduling, where GA has shown superior performance [23,26].
By simulating the processes of natural selection and genetic variation, GA iteratively evolves an initial population toward high-quality solutions. This evolutionary mechanism makes GA exceptionally suitable for solving high-dimensional, nonlinear scheduling problems with intricate constraints, where traditional optimization methods often struggle.
In order to better construct the optimization model of carrier-based aircraft dispatch operation scheduling, before establishing the model, the assumptions are as follows:
S1: The operation is non-preemptive, that is, uninterruptable;
S2: Ignoring the influence of aircraft folding or unfolding wings on the taxiing path, the taxiing process is carried out according to the path library, that is, the taxiing time is mainly determined by the aircraft’s parking position and the selected takeoff position;
S3: The task is static scheduling, without other external interference;
S4: The arrangement information, station point information and takeoff position information of carrier-based aircraft on deck are known;

4.1. Carrier Aircraft Dispatch

In the process of optimizing the objective function, when the maximum time is optimal, other related targets can also obtain the optimal value at the same time.
  M i n ( m a x ( T n j ) )
In the formula, T n j represents the takeoff completion time of aircraft j in the n-th dispatch. The corresponding constraints are as follows. The symbolic variable description is shown in Table 2.
(1) For any aircraft, only one takeoff position can be selected for the ejection takeoff operation. A j is j process set for the aircraft.
i = 1 M k b i , j k = 1 j N , k A j
(2) For a takeoff position in any state, one aircraft at most can take off.
j N b i , j k 1 i , k
(3) The completion and departure time constraints of any aircraft after processing on a machine at any takeoff position.
C i , j k ( t ) = S i , j k ( t ) + P i , j k D i , j k ( t ) S i , j k ( t ) + P i , j k
(4) Priority constraints on the same aircraft before and after the operation process. For an aircraft, only after the completion of the previous operation can the next operation be carried out.
S i , j k ( t ) C i , j k 1 ( t ) S i , j k ( t ) = D i , j k 1 ( t ) k > 1 , i M k , j N
(5) Takeoff safety constraints. During the ejection takeoff process, all takeoff positions can take off at most one aircraft at a time.
j = 1 n i = 1 M k b i , j k 1
(6) Takeoff safety wake interval constraint. The takeoff interval between any two aircraft j p , j q from the same catapult during the takeoff phase must not be less than the minimum interval Δ T 1 .
S i , j q k ( t ) + M ( 1 a j q , j p k , i ) C i , j p k ( t ) + Δ T 1 S i , j p k ( t ) + M a j q , j p k , i C i , j p k ( t ) + Δ T 1
(7) The takeoff interval between any two aircraft j p and j q on different catapults i and i must not be less than the minimum interval Δ T 2 .
S i , j q k ( t ) + M ( 1 a j q , j p k , i ) C i , j p k ( t ) + Δ T 2 S i , j p k ( t ) + M a j q , j p k , i C i , j p k ( t ) + Δ T 2

4.2. Carrier Aircraft Landing Recovery Dispatch

The essence of carrier aircraft landing scheduling optimization problem is to improve the landing speed of carrier aircraft under the premise of ensuring the safety of carrier aircraft landing. Its model can be described as I = { 1 , 2 , , n } aircraft group to be guaranteed, under the premise of meeting various constraints, landing sequentially in order to minimize the objective function of the landing sequence. In Equation (32), T m i represents the landing completion time of carrier aircraft i in the m-th scheduling, and max ( T m i ) represents the latest landing time among all carrier aircraft landing times, that is, the optimization objective is to minimize the maximum landing completion time. The corresponding constraints are as follows:
M i n ( m a x ( T m i ) )
(1) The wake interval time Δ T s i j at the landing point is constrained by Equation (33) to avoid flight accidents caused by the exhaust gas discharged by the engine of the forward aircraft being inhaled by the engine of the subsequent carrier aircraft. Where i , l I , m = 0 , 1 , , N , represents the landing completion time of carrier aircraft j in the m-th scheduling, T j m represents the landing completion time of carrier aircraft i in the m-th scheduling, and Δ T s i j represents the wake interval time between carrier aircraft i and j in the landing.
T j m Δ T s i j + T i m
(2) The time constraint of deck clearance is expressed as Equation (34). During this period, the carrier aircraft that successfully landed on the ship slowed down to a stop, and the deck staff removed the blocking cable from the tail of the carrier aircraft, and then checked the landing runway.
T j m Δ T c + T i m
(3) For the carrier aircraft with a return flight, its return flight landing may conflict with the subsequent carrier aircraft landing. In this case, it is necessary to let the returning carrier aircraft adjust its landing time after the return flight to solve the conflict; otherwise, the subsequent carrier aircraft cannot land. ( T i m ) l a n d i n g represents the landing time of carrier aircraft i that is currently making a return flight, and Δ T r represents the minimum adjustment time required for carrier aircraft i to make a return flight.
T j m Δ T r + ( T i m ) l a n d i n g
(4) The landing sequence of carrier aircraft should follow a certain logical sequence. In each scheduling process, it must be ensured that the landing sequence of carrier aircraft conforms to the actual situation. The order constraint should be set as Equation (36). That is, if carrier aircraft j lands before carrier aircraft i, then T j m must be larger than T i m .
T j m > T i m
(5) It is agreed that at most one carrier aircraft can carry out the landing recovery operation at each time. In Equation (37), if I i m = 1 , then carrier aircraft i lands in this cycle; if I i m = 0 , then carrier aircraft i does not land in this cycle.
i = 1 m I i m = 1
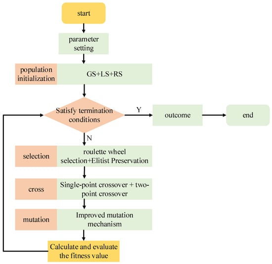
In summary, GA is used to make reasonable plans for job scheduling, and the operation time planning of carrier aircraft is realized. The specific flow of the algorithm is shown in Figure 7.
In order to comprehensively consider the operation process of the aircraft, this paper uses the two-layer GA for scheduling optimization. The inner GA is mainly aimed at landing and optimizes the latest completion time of the landing. In the outer GA, the ejection dispatch is considered to optimize the latest takeoff completion time. Under the outer individual (a takeoff sequence), the landing schedule is optimized by calling the inner GA, and the inner optimal solution and the corresponding optimal fitness are returned.
Define the objective function as Equation (38), Among them, C L m a x = m a x ( T m i ) represents the maximum completion time of takeoff and C D m a x = m a x ( T n j ) represents the latest completion time of landing. ω L and ω D denote the corresponding weight values, which can be used to adjust the emphasis of the algorithm. P is the penalty generated by violating the constraint.
m i n F = ω L C L m a x + ω D C D m a x + P
The pseudocode for the algorithm is as follows (Algorithm 1):
Algorithm 1: Scheduling optimization algorithm based on two-layer GA.
Input:
Population size PD, PL, maximum algebra GD, GL, crossover rate pc, mutation rate pm, penalty factor λ D and λ L , optimal scheduling sequence π* and σ*.
// Outer initialization
Initialize population P D   =   { σ 1 ,   ,   σ P D } randomly
for   g D = 1 to GD do
 for each σ in PL do
  // Inter GA
  (π*, FL*) = InnerGA(Aeroplane set, Resource collection, Safe interval, Population size, Maximum algebra, Crossover rate, mutation rate, Penalty factor)
   C L m a x computeDepartureTime(π*)
   C D m a x computeLandingTime(σ)
   p e n a l t y D sumOverConstraints(σ, …)
  FD ( π )     ω L C L m a x + ω D C D m a x + λ D p e n a l t y D
 end for
PLGA_Operator(PL, pc, pm) // Selection, crossover, mutation, elite retention
 if Converged(PD) then break
end for
σ* ← bestIndividual(PL)
(π*, FL*) = InnerGA(Aeroplane set, Resource collection, Safe interval, Population size, Maximum algebra, Crossover rate, mutation rate, Penalty factor)
return σ * ,   π * ,   C D m a x ( σ * ) ,   C L m a x (π*)
Function InnerGA(Aeroplane set, Resource collection, Safe interval, Population size, Maximum algebra, Crossover rate, mutation rate, Penalty factor)
Initialize population P L   =   { π 1 ,   ,   π P L } randomly
for   g L = 1 to GL do
 for each π in PL do
   C L m a x computeLandingTime(π)
   p e n a l t y L sumOverConstraints(π, …)
   F L   ( π )     C L m a x + λ L p e n a l t y L
 end for
PLGA_Operator(PL, pc, pm)
 if Converged(PL) then break
end for
π* ← bestIndividual(PL)
return π*, FL(π*)
end Function

5. Immersive Simulation Platform Application Case

5.1. Results of Scheduling Case Experiment

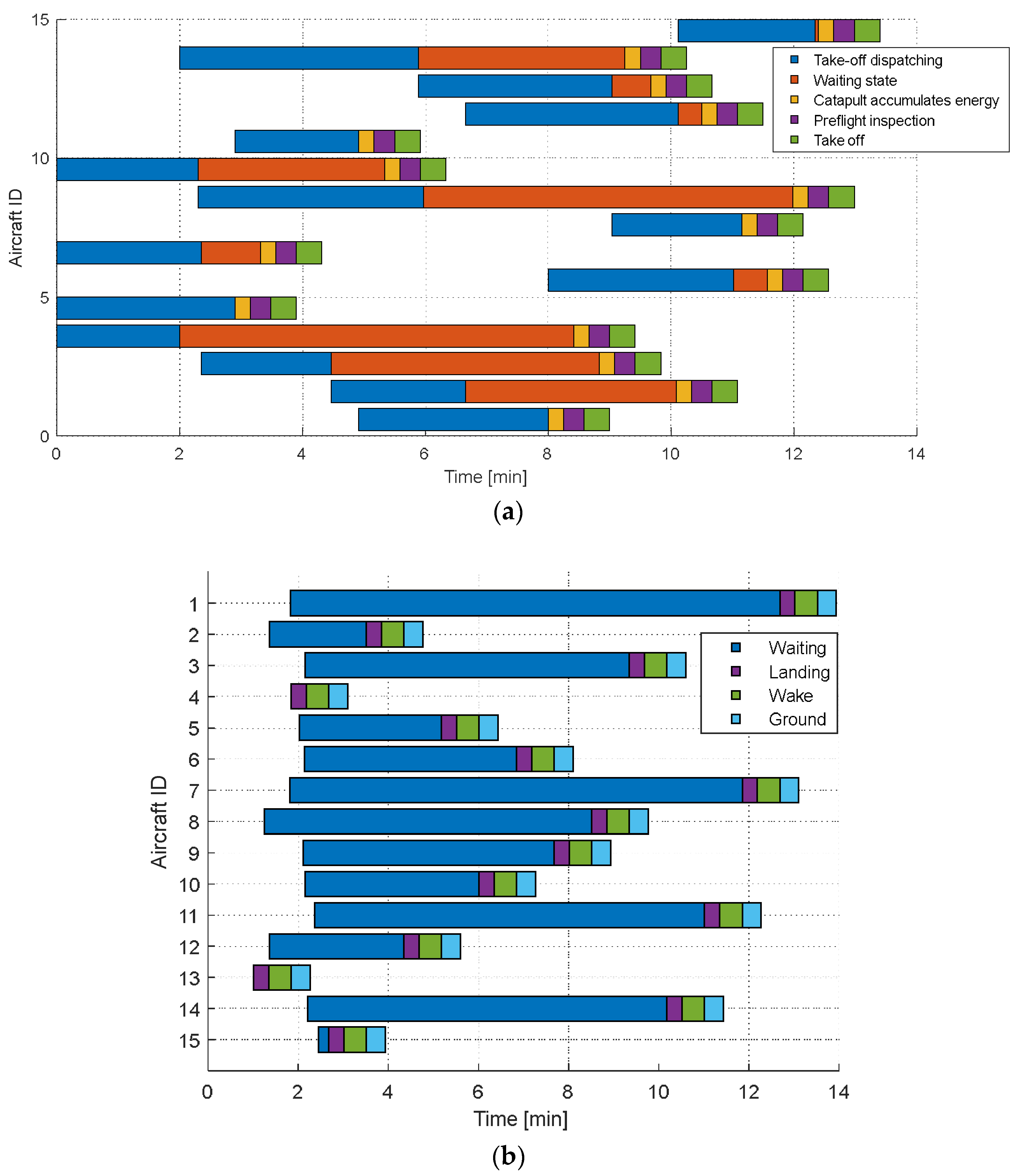
Taking the Ford-class aircraft carrier as an example, the scheduling algorithm of the aircraft carrier deck carrier aircraft is tested. Considering the demand pressure of different tasks, the experiment is divided into two groups. During the experiment, it is assumed that all carrier-based aircraft are fault-free to ensure the effectiveness and reliability of the scheduling algorithm. The experiment is based on the version of MATLAB R2021a, and the Gantt chart is used to visually analyze the scheduling results, so as to visually display the operation time and sequence of each carrier-based aircraft.
One set of experiments consisted of 15 sorties for takeoff operations, and the other consisted of 15 sorties for landing recovery. The experimental results are shown in Figure 8.

5.2. Application Case of Simulation Platform Based on Unity

To verify the practical application of the designed immersive simulation platform for carrier aircraft scheduling, this paper selects typical operational scenarios for simulation demonstration. The case study encompasses three stages: carrier aircraft initialization, takeoff and scheduling, and dispatching and support operations post-landing. This structure highlights the platform’s modeling, simulation, and interaction capabilities in complex scenarios. The deck modeling utilizes the public Ford aircraft carrier, and the scheduling planning is carried out using an improved genetic algorithm.
In the simulation scenario, carrier aircraft are initialized on the carrier deck according to the predefined layout, as shown in Figure 9. The aircraft arrangement scheme fully considers the spatial layout of the ship’s deck, the traction path, and other supporting equipment. Through the dynamic visualization function of the platform, the initial position of the carrier aircraft can be adjusted in real-time, allowing for the observation of its impact on the subsequent scheduling process.
The carrier aircraft performs taxiing, queuing, and takeoff operations sequentially in accordance with the task requirements, as shown in Figure 10. The different color curves represent the path curves of the corresponding aircraft dispatch planning. The dashed line indicates the planned path of the carrier aircraft. Based on the scheduled Gantt chart in Figure 8a, the aircraft follows the planned trajectory to the designated takeoff position, as determined by the dynamic model, in preparation for takeoff. The optimal scheduling path for each carrier aircraft is calculated in real time through the behavior simulation module, thereby preventing path conflicts and scheduling bottlenecks. Simultaneously, the communication simulation module receives and provides real-time feedback on the status information of the carrier aircraft, such as position, taxiing speed, and takeoff progress, ensuring the efficiency and safety of the entire takeoff process.
As shown in Gantt chart in Figure 8b, after the carrier aircraft completes its mission and returns to the mother ship, the successfully landed aircraft must be towed to the designated support position by the tractor. The entire process, including landing, taxiing, and towing to the support position, is simulated, as depicted in Figure 11. In this figure, the green trajectory represents the planned path of the previous aircraft that has just been towed to the support position, while the red trajectory illustrates the motion planning path of the carrier aircraft being towed by the tractor following the current landing sequence.
Through the simulation case, it can be seen that the simulation platform constructed in this paper can effectively simulate the whole process of carrier aircraft job scheduling, which is specifically shown as follows.
(1) Intuitive visualization effect: real-time display of the whole process simulation of carrier aircraft from takeoff to support is realized, which is convenient for users to observe and adjust the scheduling scheme;
(2) Strong flexibility: it supports dynamic configuration of various initial deployment schemes and task scenarios, and has good adaptability and scalability.

5.3. Application Case of Simulation Platform Based on Motion Capture

Based on the experimental platform of the Liaoning Province Key Laboratory of Intelligent Ship Technology and Systems, a 1:48 scale ship surface model was constructed. This model incorporates an indoor camera and a motion capture system for real-time tracking, while the UDP communication protocol is utilized to exchange data with the simulation platform. These data include the position, speed, attitude, and other state information of the carrier aircraft on the ship’s surface. Using the scaled model, the actual trajectory and scheduling process of the carrier-based aircraft can be simulated at a reduced scale, enabling more efficient and accurate simulation and analysis.
The motion capture system utilizes multiple high-definition cameras for synchronized shooting to capture the motion data of the carrier aircraft on the model, as shown in Figure 12. By obtaining real-time dynamic information of the carrier aircraft and integrating it with the virtual ship model in the simulation system, a closed-loop control system is established. This allows the simulation platform to continuously update the real-time state of the carrier aircraft.
In the motion simulation of landing recovery, after the successful landing of the carrier aircraft, its engine is shut down, and it must be towed to the designated support position by a tractor. The motion command data from the host computer is transmitted to the moving object within the motion capture system via UDP. The Unity 3D terminal then receives the real-time information of the moving object broadcast by the motion capture network over the LAN and instantiates the real-time display on the terminal. The physical scale model used in the experiment is shown in Figure 13.
By comparing (a) and (b) in Figure 14, it is evident that in the dynamic capture system, the motion attitude of the scaled carrier-based aircraft is fed back in real time and displayed on the host computer. The use of dynamic capture technology on the scaled model effectively reduces the cost and risk associated with actual carrier aircraft scheduling experiments, while enhancing the application of the simulation platform in carrier aircraft scheduling and operational tasks. The curve description in Figure 14 is the same as that in Figure 11.

6. Conclusions

In this paper, Unity 3D display technology is used to study the movement trajectory of the carrier-based aircraft on the ship surface and the real-time takeoff of the carrier-based aircraft, and the whole process of the carrier-based aircraft on the ship surface is calculated by data-driven and model-driven. The method provided in this paper can well simulate the movement scene of carrier-based aircraft in the aircraft carrier, for researchers to observe, evaluate, and make decisions on the transfer, takeoff, landing, and deck arrangement process of carrier-based aircraft, and provide simulation support for subsequent research on carrier-based aircraft intelligent guidance and scheduling technology, which has significant application value.

Author Contributions

Conceptualization, Y.F. and B.S.; methodology, Y.F. and B.S.; software, J.Y. and Z.S.; validation, J.Y. and L.S.; formal analysis, J.Y. and Z.S.; investigation, Z.S.; resources, Y.F.; data curation, Z.S. and L.S.; writing—original draft preparation, J.Y. and Z.S.; writing—review and editing, Y.F. and L.S.; visualization, J.Y. and Y.F.; supervision, Y.F. and L.S.; project administration, Y.F. and L.S.; funding acquisition, Y.F. All authors have read and agreed to the published version of the manuscript.

Funding

This research was funded by the Key Program for Basic Research of China (grant number JCKY2023206B026), National Key Research and Development Program of China (grant number 2022YFB4301401), National Natural Science Foundation of China (grant number 61976033), Pilot Base Construction and Pilot Verification Plan Program of Liaoning Province of China (grant number 2022JH24/10200029), Technology research project of open bidding for selecting the best candidates of Dalian (2024JB11PT007), Program of Graduate Education and Teaching Reform (grant number LNYJG2024142, YJG2024707), Fundamental Research Funds for the Central Universities (grant number 3132023512), China Postdoctoral Science Foundation (grant number 2022M710569), Liaoning Province Doctor Startup Fund (grant number 2022-BS-094).

Data Availability Statement

The original contributions presented in this study are included in the article. Further inquiries can be directed to the corresponding author.

Conflicts of Interest

The authors declare no conflicts of interest.

References

  1. Zhang, Z.H.; Mao, W.R.; Ding, W.R.; Jiang, P. Research on an integrated simulation platform for drone perception and control based on real-world scenarios. In Proceedings of the 6th Academic Conference on System Engineering—System Engineering and High Quality Development, Kunming, China, 22–26 November 2024; pp. 1049–1054. [Google Scholar]
  2. Liu, Z.L.; Zhu, W.A.; Qi, M.X.; Li, C.; Wang, D. Design and development of the virtual simulation platform for aviation engineering training center. In Proceedings of the 20th Shenyang Science Annual Conference, Shenyang, China, 21–23 August 2023; pp. 58–62. [Google Scholar]
  3. Xie, X.G.; Zhang, F.Z.; Zhang, Y.S.; Luo, W.; Su, H. Universal simulation platform for laser combat. In Proceedings of the 36th China Simulation Conference, Yangzhou, China, 18–20 October 2024; pp. 300–305. [Google Scholar]
  4. Yang, X.J.; Xu, H.F.; Xu, Z.G.; Cui, Z.C. Hybrid reality micro-mobility collaborative simulation evaluation platform. In Proceedings of the 2024 World Transportation Conference, Qingdao, China, 26–28 June 2024; pp. 617–621. [Google Scholar]
  5. Wu, X.J.; Peng, H.W.; Wen, Z.; Luo, R.; Tian, J.; Li, J. Research on satellite collaborative constellation simulation test platform considering link characteristics. In Proceedings of the 2023 the 7th National Conference on Cluster Intelligence and Collaborative Control, Nanjing, China, 24–27 November 2023; pp. 373–378. [Google Scholar]
  6. Zhang, L.Y.; Xu, Y.; Chen, Q.R.; Wang, Q. A multi-agent distributed collaborative training simulation platform. In Proceedings of the 34th China Simulation Conference and the 21st Asian Simulation Conference, Changsha, China, 14–16 April 2022; pp. 512–521. [Google Scholar]
  7. Xu, T.; Song, J.H.; Liu, Z.L.; Li, L.; Feng, Q.Q. Research on the construction of digital equipment combat test system simulation platform. In Proceedings of the Fourth Academic Conference on System Engineering—System Engineering in Digital Transformation, Xian, China, 5–7 August 2022; pp. 366–372. [Google Scholar]
  8. Lu, X.W.; Guan, W.T. Design and Verification of space-borne data transmission antenna pointing test simulation platform. In Proceedings of the 8th Annual High Resolution Earth Observation Symposium, Beijing, China, 25–27 May 2022; pp. 69–82. [Google Scholar]
  9. Liu, Z.; Chen, J.F.; Ma, J.F.; Ma, C.H. Simulation system for carrier-based aircraft ammunition support scheduling. J. Syst. Simul. 2024, 36, 1621–1630. [Google Scholar]
  10. Zheng, M.; Yan, S.W.; Chu, X.M.; Zhou, Y.Q.; Xie, S. Typical deployment plan reduction and scheduling optimization for shipborne aircraft. Chin. J. Ship Res. 2021, 16, 1–8. [Google Scholar]
  11. Mu, L.; Wu, J.R.; Liu, D.; Tian, Y.L.; Yang, S.C.; Liu, H. Research on optimization simulation of ship surface support process based on virtual reality. Adv. Aeronaut. Sci. Eng. 2024, in press. [Google Scholar]
  12. Li, R.Z.; Xiao, F.; Chang, Z.C.; Luo, Y.L.; Yu, C.L. Virtual and real interaction design for lvc simulation in aviation support systems. In Proceedings of the 34th China Simulation Conference & 21st Asian Simulation Conference, Changsha, China, 14–16 April 2022; pp. 937–941. [Google Scholar]
  13. Deng, Z.; Liu, X.; Dou, Y.; Su, X.; Li, H.; Wang, L.; Wang, X. Autonomous sortie scheduling for carrier aircraft fleet under towing mode. Def. Technol. 2025, 43, 1–12. [Google Scholar] [CrossRef]
  14. Liu, Y.J.; Cui, K.K.; Han, W.; Li, Y. Research on ipsco-based shipborne aircraft departure planning. Syst. Eng. Electron. 2024, 46, 1337–1345. [Google Scholar]
  15. Liu, Z.X.; Wan, B.; He, S.X.; Guo, F.; Liu, Y.J. Takeoff operation scheduling method of carrier aircraft based on ha algorithm. Syst. Eng. Electron. Technol. 2024, 46, 1691–1702. [Google Scholar]
  16. Che, K.; Bai, L.T.; Yang, Z.R.; Wen, P.C.; Li, P.; Du, C.L. Autonomous ship landing simulation system design and implementation based on visual guidance. Aeronaut. Comput. Tech. 2023, 53, 16–19. [Google Scholar]
  17. Li, M.X. Optimization and Simulation Research of Shipborne Helicopter Group Scheduling Based on ue4. Master’s Thesis, Harbin Engineering University, Harbin, China, 2024. [Google Scholar]
  18. Zhang, H. Research on Hardware-in-Kind Simulation Platform and Simulation of Carrier Aircraft Transportation. Master’s Thesis, Wuhan University of Technology, Wuhan, China, 2019. [Google Scholar]
  19. Li, W.H. Application of MES technology in carrier aircraft scheduling simulation system. Ship Sci. Technol. 2023, 45, 186–189. [Google Scholar]
  20. Liu, J.C.; Dong, F.; Ji, S.Y.; Wu, Q. Based on lvc’s shipborne aircraft combat command training system design. Mod. Def. Technol. 2024, 52, 130–138. [Google Scholar]
  21. Guo, F.; Han, W.; Liu, Y.J.; Liu, J.; Su, X.C.; Cheng, L. Scheduling for maintenance and service support of carrier aircraft based on variable operation process. Acta Aeronaut. Astronaut. Sinica 2024, in press. [Google Scholar] [CrossRef]
  22. Wu, H.N.; Han, W.; Pan, Z.S.; Guo, F.; Su, X.C. Shipborne aircraft group operation planning method based on multi-layer encoding genetic algorithm. Syst. Eng. Electron. Technol. 2025, 47, 555–567. [Google Scholar]
  23. Yuan, Z.L.; He, F.; Zhao, J.B.; Wang, S.C.; Jiang, M.M. Optimized method for task assignment of aircraft carrying and ammunition transshipment scheduling. Acta Armamentarii 2024, in press. [Google Scholar] [CrossRef]
  24. Zhang, G.; Wang, L.; Deng, Z.; Liu, X.; Su, X.; Li, H.; Lu, C.; Liu, K.; Wang, X. Landing scheduling for carrier aircraft fleet considering bolting probability and aerial refueling. Def. Technol. 2025, in press. [Google Scholar] [CrossRef]
  25. Nagano, M.S.; de Jesus, T.D.; Rossi, F.L. Identifying potential routes and airports in Brazil: An integration of the route selection and fleet assignment problems. Case Stud. Transp. Policy 2025, 20, 101423. [Google Scholar] [CrossRef]
  26. Lyu, X.F.; Yang, D.Z.; Ma, L.; Zheng, X.M. Carrier-based aircraft ammunition loading scheduling based on improved genetic algorithm. Electron. Opt. Control 2024, 31, 82–86. [Google Scholar]
Figure 1. System architecture diagram of simulation platform.
Figure 1. System architecture diagram of simulation platform.
Jmse 13 00856 g001
Figure 2. Schematic of the mathematical model.
Figure 2. Schematic of the mathematical model.
Jmse 13 00856 g002
Figure 3. Flow chart of the simulation platform operation.
Figure 3. Flow chart of the simulation platform operation.
Jmse 13 00856 g003
Figure 4. Three-dimensional schematic diagram of the fuselage (the top is a fighter, the bottom is an early warning aircraft).
Figure 4. Three-dimensional schematic diagram of the fuselage (the top is a fighter, the bottom is an early warning aircraft).
Jmse 13 00856 g004
Figure 5. Interactive effect diagram of the blocking cable.
Figure 5. Interactive effect diagram of the blocking cable.
Jmse 13 00856 g005
Figure 6. Schematic diagram of wing folding of carrier aircraft.
Figure 6. Schematic diagram of wing folding of carrier aircraft.
Jmse 13 00856 g006
Figure 7. Block diagram of GA scheduling algorithm based on optimization.
Figure 7. Block diagram of GA scheduling algorithm based on optimization.
Jmse 13 00856 g007
Figure 8. Gantt chart results of scheduling jobs based on GA. (a) Gantt chart for operation scheduling of 15 sorties; (b) Gantt chart for landing recovery operation scheduling of 15 sorties.
Figure 8. Gantt chart results of scheduling jobs based on GA. (a) Gantt chart for operation scheduling of 15 sorties; (b) Gantt chart for landing recovery operation scheduling of 15 sorties.
Jmse 13 00856 g008
Figure 9. Schematic diagram of the carrier aircraft initialization layout.
Figure 9. Schematic diagram of the carrier aircraft initialization layout.
Jmse 13 00856 g009
Figure 10. Schematic diagram of takeoff and dispatch of carrier aircraft.
Figure 10. Schematic diagram of takeoff and dispatch of carrier aircraft.
Jmse 13 00856 g010
Figure 11. Schematic diagram of carrier aircraft landing support transfer.
Figure 11. Schematic diagram of carrier aircraft landing support transfer.
Jmse 13 00856 g011
Figure 12. Schematic diagram of the composition of the motion capture system.
Figure 12. Schematic diagram of the composition of the motion capture system.
Jmse 13 00856 g012
Figure 13. Traction system comprising tractor and shipboard unit.
Figure 13. Traction system comprising tractor and shipboard unit.
Jmse 13 00856 g013
Figure 14. Demonstration of case results of moving capture. (a) Motion of the physical scale model; (b) real-time display of Unity terminal.
Figure 14. Demonstration of case results of moving capture. (a) Motion of the physical scale model; (b) real-time display of Unity terminal.
Jmse 13 00856 g014
Table 1. The main research topics and methods of carrier aircraft job scheduling at present.
Table 1. The main research topics and methods of carrier aircraft job scheduling at present.
StudyApplication ScenarioTechniqueLimitations
Guo F et al. [21]Carrier-based aircraft maintenance support operation schedulingParticle Swarm Optimization (IPSO), Resource-Constrained Multi-Project Scheduling ModelProne to local optima, fails to consider obstacle interference on support paths
Wu H et al. [22]Carrier-based aircraft group combat mission planningMulti-layer encoded genetic algorithm, convex optimization trajectory planningHigh computational complexity, lacks optimization of mission planning and resource scheduling
Yuan Z et al. [23]Carrier-based aircraft ammunition support task allocation and transportation schedulingImproved genetic algorithm, safe A* path planning, greedy algorithmSerial use of multiple algorithms leads to error accumulation; greedy algorithm ignores dynamic changes in task priorities
Zhang G et al. [24]Carrier-based aircraft landing schedulingImproved firefly algorithmLow optimization efficiency for high-dimensional discrete decision variables
Nagano et al. [25]Optimization of route selection and fleet allocationMILP-based integration of route selection and fleet allocation problemsFails to consider real-world constraints such as airport capacity limits and flight schedule coordination
Table 2. Symbolic variable table.
Table 2. Symbolic variable table.
Symbolic VariableSignifiedRemark
i M c = { 1 , 2 , , m } Ejector M c is the set of catapult
j N = { 1 , 2 , , n } Operating aircraft number N is airplane set
k A j Process number A j is j process set for aircraft
M k M c Ejector set of process k--
S i , j k ( t ) Aircraft operation start timeAircraft j of ejection position i in process k
C i , j k ( t ) End time of aircraft operation
D i , j k ( t ) Aircraft operation departure time
P i , j k Processing timeThe operating time of aircraft j on catapult i of process k
a j m , j n k , i a j m , j n k , i = 1 0 1 indicates that j m precedes j n on catapult i in operation k; otherwise, it is 0
b i , j k b i , j k = 1   0   1 indicates that aircraft j operates on catapult i in operation k; otherwise, it is 0
Disclaimer/Publisher’s Note: The statements, opinions and data contained in all publications are solely those of the individual author(s) and contributor(s) and not of MDPI and/or the editor(s). MDPI and/or the editor(s) disclaim responsibility for any injury to people or property resulting from any ideas, methods, instructions or products referred to in the content.

Share and Cite

MDPI and ACS Style

Yin, J.; Sun, B.; Fan, Y.; Shen, L.; Shi, Z. A Two-Tier Genetic Algorithm for Real-Time Virtual–Physical Fusion in Unmanned Carrier Aircraft Scheduling. J. Mar. Sci. Eng. 2025, 13, 856. https://doi.org/10.3390/jmse13050856

AMA Style

Yin J, Sun B, Fan Y, Shen L, Shi Z. A Two-Tier Genetic Algorithm for Real-Time Virtual–Physical Fusion in Unmanned Carrier Aircraft Scheduling. Journal of Marine Science and Engineering. 2025; 13(5):856. https://doi.org/10.3390/jmse13050856

Chicago/Turabian Style

Yin, Jian, Bo Sun, Yunsheng Fan, Liran Shen, and Zhan Shi. 2025. "A Two-Tier Genetic Algorithm for Real-Time Virtual–Physical Fusion in Unmanned Carrier Aircraft Scheduling" Journal of Marine Science and Engineering 13, no. 5: 856. https://doi.org/10.3390/jmse13050856

APA Style

Yin, J., Sun, B., Fan, Y., Shen, L., & Shi, Z. (2025). A Two-Tier Genetic Algorithm for Real-Time Virtual–Physical Fusion in Unmanned Carrier Aircraft Scheduling. Journal of Marine Science and Engineering, 13(5), 856. https://doi.org/10.3390/jmse13050856

Note that from the first issue of 2016, this journal uses article numbers instead of page numbers. See further details here.

Article Metrics

Back to TopTop