Research on the Detection Method of Cyanobacteria in Lake Taihu Based on Hyperspectral Data from ZY-1E
Abstract
1. Introduction
2. Materials and Method
2.1. Study Area
2.2. In Situ Measured Algal Bloom Data in Lake Taihu
2.3. Hyperspectral Imager AHSI on Board ZY-1E
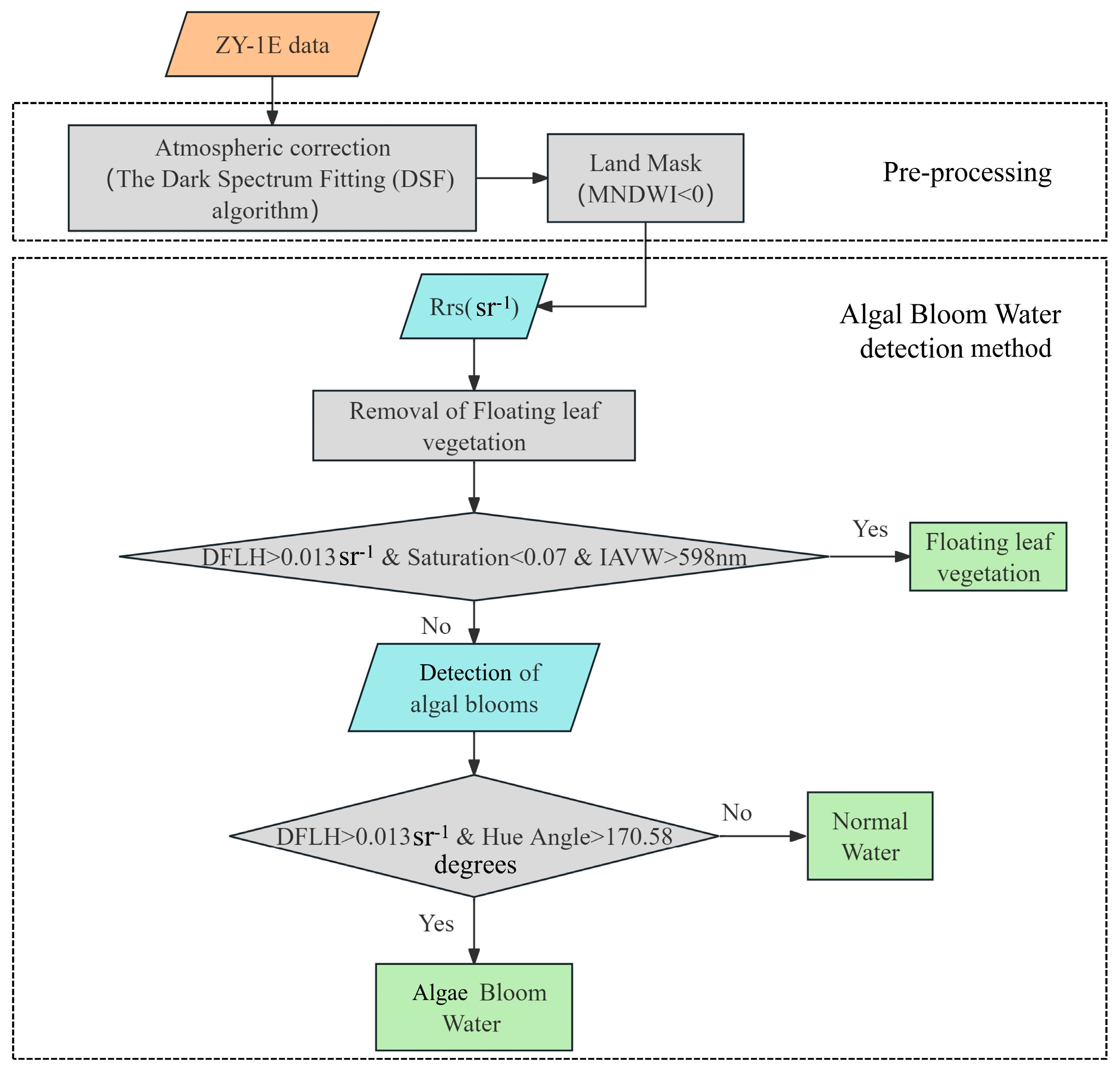
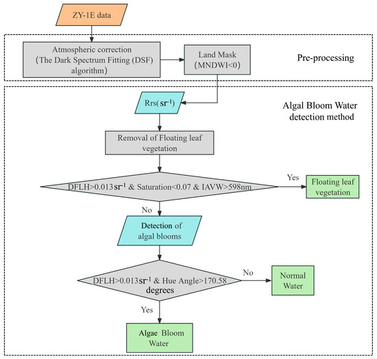
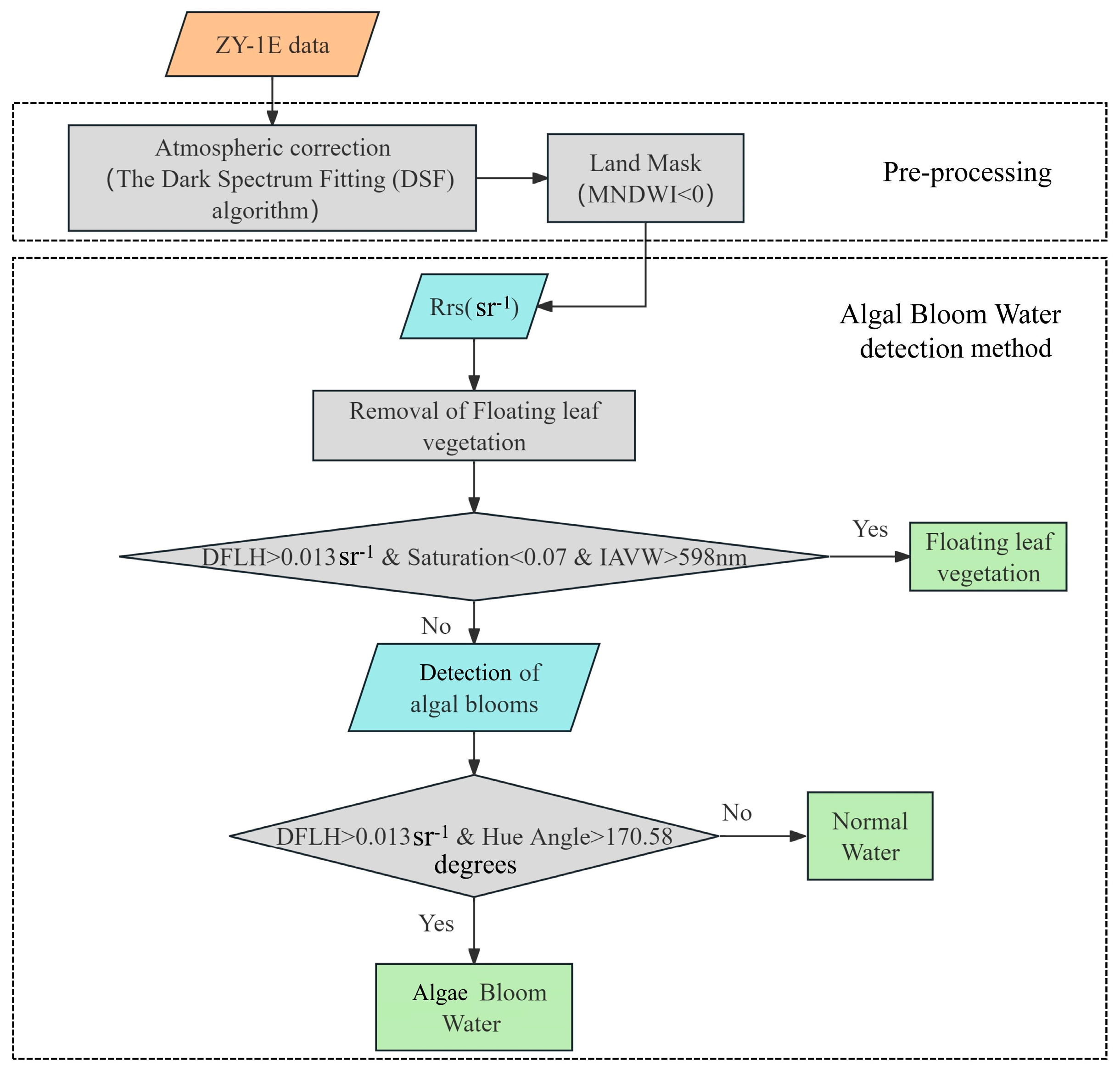
2.4. Method
2.4.1. Atmospheric Correction
2.4.2. The Methods of Chromatic Parameters
2.4.3. Improved Apparent Visual Wavelength (IAVW)
2.4.4. Water Extraction
2.4.5. Dynamic Fluorescence Line Height (DFLH)
2.4.6. The Method of Detecting the Algae Bloom in Lake Taihu
2.4.7. Accuracy Assessment
3. Result
3.1. DFLH, Colorimetric Parameters, IAVW Distribution Characteristics
3.1.1. Characterization of the DFLH Distribution
3.1.2. Characterization of the Distribution of Colorimetric Parameters
3.1.3. Characterization of the Distribution of IAVW
3.2. Establishment of Algal Bloom Water Body Detection Methods for Lake Taihu Based on In Situ Measured Data
3.3. The Detection of the Algal Blooms in Lake Taihu
4. Discussion
4.1. Effect of Atmospheric Correction on DFLH, Colorimetric Parameters, IAVW
4.2. The Analysis of Algal Bloom Range Detection Results in Lake Taihu
4.3. Analysis of the Discrimination Ability of Chromatic Parameters for Distinguishing Algal Blooms with Different Colors
5. Conclusions
- (1)
- The model accuracy has been validated based on in situ field measurements. In the modeling datasets, the OA value is 0.81, and the F1-score is 0.86. In the validation datasets, the OA value is 0.83, and the F1-score is 0.89. The model demonstrated high accuracy. The three separated water body types still exhibited some overlap in their chromatic characteristics, which may be caused by atmospheric correction challenges and adjacency effects.
- (2)
- From the detection results of the algae bloom based on the image data obtained from the AHSI on board ZY-1E. Among the in situ measured points in Lake Taihu, eighteen measured points were correctly detected, while one point was incorrectly detected. The overall accuracy (OA) and F1-score were 0.95 and 0.95, respectively. Compared with the algal bloom detecting model based on spectral characteristics, the model constructed using water color characteristics achieves higher accuracy and better reflects the optical properties of Lake Taihu’s water body. These results demonstrate that the algal bloom detection method in this study is effective to detect the algal bloom in Lake Taihu on 6 September 2020 with ZY-1E satellite data.
Author Contributions
Funding
Institutional Review Board Statement
Informed Consent Statement
Data Availability Statement
Acknowledgments
Conflicts of Interest
Appendix A
| Number | Longitude (°E) | Latitude (°N) | Number | Longitude (°E) | Latitude (°N) |
|---|---|---|---|---|---|
| 1 | 120.344 | 31.413 | 14 | 120.069 | 31.257 |
| 2 | 120.166 | 34.455 | 15 | 119.975 | 31.204 |
| 3 | 120.262 | 31.330 | 16 | 120.059 | 31.189 |
| 4 | 120.212 | 31.343 | 17 | 120.139 | 31.173 |
| 5 | 120.124 | 31.371 | 18 | 120.212 | 31.155 |
| 6 | 120.020 | 31.381 | 19 | 120.193 | 31.080 |
| 7 | 120.019 | 31.311 | 20 | 120.119 | 31.094 |
| 8 | 120.107 | 31.297 | 21 | 120.039 | 31.010 |
| 9 | 120.202 | 31.292 | 22 | 120.305 | 30.972 |
| 10 | 120.273 | 31.283 | 23 | 120.234 | 30.980 |
| 11 | 120.316 | 31.208 | 24 | 120.169 | 30.996 |
| 12 | 120.242 | 31.219 | 25 | 120.102 | 31.006 |
| 13 | 120.171 | 31.236 |
| Range | Number | Longitude (°E) | Latitude (°N) | Range | Number | Longitude (°E) | Latitude (°N) |
|---|---|---|---|---|---|---|---|
| a | 1 | 120.019 | 31.404 | b | 5 | 120.113 | 31.243 |
| 2 | 120.021 | 31.397 | 6 | 120.112 | 31.234 | ||
| 3 | 120.007 | 31.392 | 7 | 120.100 | 31.245 | ||
| 4 | 120.023 | 31.395 | 8 | 120.094 | 31.250 | ||
| 5 | 120.156 | 31.386 | c | 1 | 120.141 | 30.985 | |
| 6 | 120.032 | 31.387 | 2 | 120.135 | 30.995 | ||
| 7 | 120.045 | 31.368 | 3 | 120.130 | 30.986 | ||
| 8 | 120.030 | 31.366 | 4 | 120.126 | 31.000 | ||
| b | 1 | 120.095 | 31.282 | 5 | 120.118 | 30.993 | |
| 2 | 120.081 | 31.284 | 6 | 120.115 | 31.004 | ||
| 3 | 120.077 | 31.268 | 7 | 120.104 | 30.997 | ||
| 4 | 120.076 | 31.252 | 8 | 120.103 | 31.007 |
References
- Dai, Y.; Yang, S.; Zhao, D.; Hu, C.; Xu, W.; Anderson, D.M.; Li, Y.; Song, X.-P.; Boyce, D.G.; Gibson, L. Coastal phytoplankton blooms expand and intensify in the 21st century. Nature 2023, 615, 280–284. [Google Scholar] [CrossRef] [PubMed]
- Huisman, J.; Codd, G.A.; Paerl, H.W.; Ibelings, B.W.; Verspagen, J.M.; Visser, P.M. Cyanobacterial blooms. Nat. Rev. Microbiol. 2018, 16, 471–483. [Google Scholar] [CrossRef]
- Wynne, T.T.; Stumpf, R.P.; Litaker, R.W.; Hood, R.R. Cyanobacterial bloom phenology in Saginaw Bay from MODIS and a comparative look with western Lake Erie. Harmful Algae 2021, 103, 101999. [Google Scholar] [CrossRef]
- McCabe, R.M.; Hickey, B.M.; Trainer, V.L. The Pacific Northwest Harmful Algal Blooms Bulletin. Harmful Algae 2023, 127, 102480. [Google Scholar] [CrossRef]
- Watson, S.B.; Ridal, J.; Boyer, G.L. Taste and odour and cyanobacterial toxins: Impairment, prediction, and management in the Great Lakes. Can. J. Fish. Aquat. Sci. 2008, 65, 1779–1796. [Google Scholar] [CrossRef]
- Brooks, B.W.; Lazorchak, J.M.; Howard, M.D.; Johnson, M.V.V.; Morton, S.L.; Perkins, D.A.; Reavie, E.D.; Scott, G.I.; Smith, S.A.; Steevens, J.A. Are harmful algal blooms becoming the greatest inland water quality threat to public health and aquatic ecosystems? Environ. Toxicol. Chem. 2016, 35, 6–13. [Google Scholar] [CrossRef]
- Huo, D.; Gan, N.; Geng, R.; Cao, Q.; Song, L.; Yu, G.; Li, R. Cyanobacterial blooms in China: Diversity, distribution, and cyanotoxins. Harmful Algae 2021, 109, 102106. [Google Scholar] [CrossRef]
- Wang, X.; Liu, R. Spatial analysis and eutrophication assessment for chlorophyll a in Taihu Lake. Environ. Monit. Assess. 2005, 101, 167–174. [Google Scholar]
- Dong, X.; Bennion, H.; Battarbee, R.; Yang, X.; Yang, H.; Liu, E. Tracking eutrophication in Taihu Lake using the diatom record: Potential and problems. J. Paleolimnol. 2008, 40, 413–429. [Google Scholar] [CrossRef]
- Li, Y. Inland Water Color Parameters Retrieval and Algal Bloom Monitoring Using Multi-Source Remote Sensing. Ph.D. Thesis, Institute of Remote Sensing and Digital Earth, Chinese Academy of Sciences, University of Chinese Academy of Sciences, Beijing, China, 2017. [Google Scholar]
- Cao, Z.; Jing, Y.; Zhang, Y.; Lai, L.; Liu, Z.; Yang, Q. Innovative remote sensing identification of cyanobacterial blooms inspired from pseudo water color. Remote Sens. 2022, 15, 215. [Google Scholar] [CrossRef]
- Huang, C.; Li, Y.; Yang, H.; Sun, D. Detection of algal bloom and factors influencing its formation in Taihu Lake from 2000 to 2011 by MODIS. Environ. Earth Sci. 2014, 71, 3705–3714. [Google Scholar] [CrossRef]
- Zhu, Q.; Li, J.; Zhang, F.; Shen, Q. Distinguishing Cyanobacterial Bloom from Floating Leaf Vegetation in Lake Taihu Based on Medium-Resolution Imaging Spectrometer (MERIS) Data. IEEE J. Sel. Top. Appl. Earth Obs. Remote Sens. 2018, 11, 34–44. [Google Scholar] [CrossRef]
- Ahn, Y.-H.; Shanmugam, P.; Ryu, J.-H.; Jeong, J.-C. Satellite detection of harmful algal bloom occurrences in Korean waters. Harmful Algae 2006, 5, 213–231. [Google Scholar] [CrossRef]
- Shen, F.; Tang, R.; Sun, X.; Liu, D. Simple methods for satellite identification of algal blooms and species using 10-year time series data from the East China Sea. Remote Sens. Environ. 2019, 235, 111484. [Google Scholar] [CrossRef]
- Song, H.; Pan, X.; Xie, W.; Yang, Y. Eutrophic water information extraction based on modified augmented normalized difference water index. J. Lake Sci. 2025, 37. [Google Scholar]
- Wang, J.; Zhang, Y.; Zhi, L.; Wang, Y. Comparative Analysis of Multiple Blue-Green Algae Bloom Monitoring Methods in Taihu Lake Using MODIS Time Series Data. J. N. China Univ. Water Resour. Electr. Power Nat. Sci. Ed. 2023. [Google Scholar]
- Yin, Y.; Ma, L.; Li, P. Hue-Subregion Weighted Constrained Hue-Plane Preserving Camera Characterization. Acta Opt. Sin. 2024, 44, 0933001. [Google Scholar]
- Gao, X.; Huang, M.; Wang, Y.; Li, Y.; Li, X.; Yan, Z.; Xu, Y.; Liu, Y. Color calculation accuracy of LED display based on CIE1931 color matching functions. Acta Opt. Sin. 2022, 42, 2233001. [Google Scholar]
- Dev, P.J.; Sukenik, A.; Mishra, D.R.; Ostrovsky, I. Cyanobacterial pigment concentrations in inland waters: Novel semi-analytical algorithms for multi-and hyperspectral remote sensing data. Sci. Total Environ. 2022, 805, 150423. [Google Scholar] [CrossRef]
- Reinart, A.; Kutser, T. Comparison of different satellite sensors in detecting cyanobacterial bloom events in the Baltic Sea. Remote Sens. Environ. 2006, 102, 74–85. [Google Scholar] [CrossRef]
- Cogliati, S.; Sarti, F.; Chiarantini, L.; Cosi, M.; Lorusso, R.; Lopinto, E.; Miglietta, F.; Genesio, L.; Guanter, L.; Damm, A. The PRISMA imaging spectroscopy mission: Overview and first performance analysis. Remote Sens. Environ. 2021, 262, 112499. [Google Scholar] [CrossRef]
- Kramer, S.J.; Siegel, D.A.; Maritorena, S.; Catlett, D. Modeling surface ocean phytoplankton pigments from hyperspectral remote sensing reflectance on global scales. Remote Sens. Environ. 2022, 270, 112879. [Google Scholar] [CrossRef]
- Garcia, R.A.; Fearns, P.R.; McKinna, L.I. Detecting trend and seasonal changes in bathymetry derived from HICO imagery: A case study of Shark Bay, Western Australia. Remote Sens. Environ. 2014, 147, 186–205. [Google Scholar] [CrossRef]
- Guo, Y.; Mokany, K.; Ong, C.; Moghadam, P.; Ferrier, S.; Levick, S.R. Plant species richness prediction from DESIS hyperspectral data: A comparison study on feature extraction procedures and regression models. ISPRS J. Photogramm. Remote Sens. 2023, 196, 120–133. [Google Scholar] [CrossRef]
- Valentini, E.; Taramelli, A.; Marinelli, C.; Martin, L.P.; Fassari, M.; Troffa, S.; Mzid, N.; Casa, R.; Pignatti, S. Hyperspectral mixture models in the CHIME mission implementation for topsoil texture retrieval. J. Geophys. Res. Biogeosci. 2023, 128, e2022JG007272. [Google Scholar] [CrossRef]
- Zhao, E.; Gao, C.; Han, Q.; Yao, Y.; Wang, Y.; Yu, C.; Yu, H. An operational land surface temperature retrieval methodology for Chinese second-generation Huanjing disaster monitoring satellite data. IEEE J. Sel. Top. Appl. Earth Obs. Remote Sens. 2022, 15, 1283–1292. [Google Scholar] [CrossRef]
- Zhang, R.; Zhou, W.; Chen, H.; Zhang, L.; Zhang, L.; Ma, P.; Zhao, S.; Wang, Z. Aerosol Information Retrieval from GF-5B DPC Data over North China Using the Dark Dense Vegetation Algorithm. Atmosphere 2023, 14, 241. [Google Scholar] [CrossRef]
- Dierssen, H.M.; Kudela, R.M.; Ryan, J.P.; Zimmerman, R.C. Red and black tides: Quantitative analysis of water-leaving radiance and perceived color for phytoplankton, colored dissolved organic matter, and suspended sediments. Limnol. Oceanogr. 2006, 51, 2646–2659. [Google Scholar] [CrossRef]
- Song, T.; Liu, G.; Zhang, H.; Yan, F.; Fu, Y.; Zhang, J. Lake Cyanobacterial Bloom Color Recognition and Spatiotemporal Monitoring with Google Earth Engine and the Forel-Ule Index. Remote Sens. 2023, 15, 3541. [Google Scholar] [CrossRef]
- Liu, J.L.; Zhao, X.H.; Kang, X.Y.; Zhuang, M.M.; Ding, X.W.; Zhao, L.J.; Wen, Q.L.; Zhu, Y.; Gu, K.; Bao, Q.J.; et al. Good news: We can identify Ulva species erupted in the Yellow Sea more easily and cheaply now. Conserv. Genet. Resour. 2020, 12, 447–449. [Google Scholar] [CrossRef]
- Vandermeulen, R.A.; Mannino, A.; Craig, S.E.; Werdell, P.J. 150 shades of green: Using the full spectrum of remote sensing reflectance to elucidate color shifts in the ocean. Remote Sens. Environ. 2020, 247, 111900. [Google Scholar] [CrossRef]
- Men, J.; Chen, X.; Hou, X.; Tian, J.; Song, Q.; Tian, L. OC_3S: An optical classification and spectral scoring system for global waters using UV–visible remote sensing reflectance. ISPRS J. Photogramm. Remote Sens. 2023, 200, 153–172. [Google Scholar] [CrossRef]
- Dierssen, H.M.; Vandermeulen, R.A.; Barnes, B.B.; Castagna, A.; Knaeps, E.; Vanhellemont, Q. QWIP: A quantitative metric for quality control of aquatic reflectance spectral shape using the apparent visible wavelength. Front. Remote Sens. 2022, 3, 869611. [Google Scholar] [CrossRef]
- Bi, S.; Hieronymi, M. Holistic optical water type classification for ocean, coastal, and inland waters. Limnol. Oceanogr. 2024, 69, 1547–1561. [Google Scholar] [CrossRef]
- Neville, R.; Gower, J. Passive remote sensing of phytoplankton via chlorophyll α fluorescence. J. Geophys. Res. 1977, 82, 3487–3493. [Google Scholar] [CrossRef]
- Vos, W.; Donze, M.; Bueteveld, H. On the reflectance spectrum of algae in water: The nature of the peak at 700 nm and its shift with varying concentration. In Communications on Sanitary Engineering and Water Management; TU Delft: Delft, The Netherlands, 1986; Volume 7, 22p. [Google Scholar]
- Zhao, D.; Zhang, F.; Yang, J.; Guo, H.; Zhao, L. The optimized spectral bands ratio for the relation of sun-induced chlorophyll fluorescence height with high chlorophyll a concentration of algal bloom waters. Acta Oceanol. Sin. 2005, 27, 146–153. [Google Scholar]
- Lavigne, H.; Ruddick, K.; Vanhellemont, Q. Monitoring of high biomass Phaeocystis globosa blooms in the Southern North Sea by in situ and future spaceborne hyperspectral radiometry. Remote Sens. Environ. 2022, 282, 113270. [Google Scholar] [CrossRef]
- Vanhellemont, Q. Adaptation of the dark spectrum fitting atmospheric correction for aquatic applications of the Landsat and Sentinel-2 archives. Remote Sens. Environ. 2019, 225, 175–192. [Google Scholar] [CrossRef]
- Liu, X.-y.; Shen, C.; Cui, W.-X.; Yang, Q.; Yu, D.-f.; Gao, H.; Yang, L.; Zhou, Y.; Zhao, X.-x. Evaluation of various atmospheric correction methods in the processing of Landsat8/OLI data in Jiaozhou Bay. Spectrosc. Spectr. Anal. 2022, 42, 2513–2521. [Google Scholar]
- Vanhellemont, Q. Sensitivity analysis of the dark spectrum fitting atmospheric correction for metre- and decametre-scale satellite imagery using autonomous hyperspectral radiometry. Opt. Express 2020, 28, 29948–29965. [Google Scholar] [CrossRef]
- Woerd, H.J.; Wernand, M.R. True colour classification of natural waters with medium-spectral resolution satellites: SeaWiFS, MODIS, MERIS and OLCI. Sensors 2015, 15, 25663–25680. [Google Scholar] [CrossRef]
- Bukata, R.P.; Jerome, J.H.; Kondratyev, A.S.; Pozdnyakov, D.V. Optical Properties and Remote Sensing of Inland and Coastal Waters; CRC Press: Boca Raton, FL, USA, 1995. [Google Scholar]
- Xu, H. A Study on Information Extraction of Water Body with the Modified Normalized Difference Water Index (MNDWI). J. Remote Sens. 2005, 9, 589–595. [Google Scholar]
- Wang, S.; Li, J.; Zhang, B.; Spyrakos, E.; Tyler, A.N.; Shen, Q.; Zhang, F.; Kuster, T.; Lehmann, M.K.; Wu, Y.; et al. Trophic state assessment of global inland waters using a MODIS-derived Forel-Ule index. Remote Sens. Environ. 2018, 217, 444–460. [Google Scholar] [CrossRef]
- Qin, B.; Yang, G.; Ma, J.; Wu, T.; Li, W.; Liu, L.; Deng, J.; Zhou, J. Spatiotemporal Changes of Cyanobacterial Bloom in Large Shallow Eutrophic Lake Taihu, China. Front. Microbiol. 2018, 9, 451. [Google Scholar] [CrossRef]
- Song, T.; Zhang, H.; Xu, Y.; Dai, X.; Fan, F.; Wang, Y.; Liu, G. Cyanobacterial blooms in Lake Taihu: Temporal trends and potential drivers. Sci. Total Environ. 2024, 942, 173684. [Google Scholar] [CrossRef]
- Xu, Y.; Zhao, L. Analysis of Spatial and Temporal Changes of Cyanobacteria Bloom in Taihu Lake Based on Remote Sensing Technology. Water Resour. South North Water Divers. 2023, 52, 5–6. [Google Scholar]
- Zhao, D.; Luo, Q.; Qiu, Z. Chromaticity-Based Discrimination of Algal Bloom from Inland and Coastal Waters Using In Situ Hyperspectral Remote Sensing Reflectance. Water 2024, 16, 2276. [Google Scholar] [CrossRef]
- Liu, X.; Shi, C.; Xu, X.; Li, X.; Xu, Y.; Huang, H.; Zhao, Y.; Zhou, Y.; Shen, H.; Chen, C.; et al. Spatial distributions of β-cyclocitral and β-ionone in the sediment and overlying water of the west shore of Taihu Lake. Sci. Total Environ. 2017, 579, 430–438. [Google Scholar] [CrossRef]
















| In Situ Measurement Time | The Number of Data Points | The Bio-Datasets Information |
|---|---|---|
| September 2014 | 17 | Rrs, algal density, and the aquatic vegetation characteristics datasets |
| November 2016 | 30 | Rrs, algal density, and the aquatic vegetation characteristics datasets |
| September 2017 | 43 | Rrs, algal density, and the aquatic vegetation characteristics datasets |
| October 2018 | 23 | Rrs, algal density, and the aquatic vegetation characteristics datasets |
| 6 September 2020 | 19 | algal density |
| Payload Information | AHSI |
|---|---|
| Spectral Range | 0.4~2.5 μm |
| Number of Bands | VNIR: 76 |
| SWIR: 90 | |
| Spectral Resolution | VNIR: 10 nm |
| SWIR: 20 nm | |
| Spatial Resolution | ≤30 m |
| Swath Width | ≥60 km |
| Revisit Period | 55 days |
| Types of Water Bodies | Parameter Thresholds |
|---|---|
| Normal Water Body | DFLH < 0.013 sr−1 or Hue Angle < 170.58 degrees (Remove Floating Leaf Vegetation Water Body Area) |
| Algal Bloom Water Body | DFLH > 0.013 sr−1 and Hue Angle > 170.58 degrees (Remove Floating Leaf Vegetation Water Body Area) |
| Floating Leaf Vegetation Water Body | DFLH > 0.013 sr−1, Saturation < 0.07, and IAVW > 598 nm |
| Type of Dataset | Overall Accuracy (OA) | F1-Score |
|---|---|---|
| Modeling datasets | 0.81 | 0.86 |
| Validation datasets | 0.83 | 0.89 |
| Types of Water Bodies | Range of Algal Density (Cells/L) |
|---|---|
| Normal Water Body | 4.46 × 105~8.64 × 106 |
| Algal Bloom Water Body | 9.11 × 106~3.35 × 107 |
| Accuracy Metrics | Value |
|---|---|
| Number of Correctly Detected Points | 18 |
| Number of Incorrectly Detected Points | 1 |
| Overall Accuracy (OA) | 0.95 |
| F1-score | 0.95 |
| Model | Detection Model | Demo | OA | F1-Score |
|---|---|---|---|---|
| Our model | f(DFLH, a, s, IAVW) | see Table 3 | 0.95 | 0.95 |
| Wynne et al.’s model | CI = (−SS(678)) × 1.33 SS(678) = X1 − X2 − (X3 − X2) × (678 − 667)/(748 − 667) | X1 = Rrs(678), X2 = Rrs(667), X3 = Rrs(748). | 0.68 | 0.57 |
| Song et al.’s model | MANDWI = (B + G + R − 2.2 × SWIR2)/(B + G + R − 2.2 × SWIR2) | B = Rrs(482), G = Rrs(561), R = Rrs(655), SWIR2 = Rrs(2201) | 0.53 | 0.31 |
| Types of the Water Color | Parameter Threshold |
|---|---|
| Dark-colored water body | 0.013 sr−1 < DFLH < 0.037 sr−1 (Remove Floating Leaf Vegetation Water Body Area) |
| Bright-colored water body | 0.037 sr−1 < DFLH < 0.095 sr−1 (Remove Floating Leaf Vegetation Water Body Area) |
| Highlight-colored water body | DFLH > 0.095 sr−1 (Remove Floating Leaf Vegetation Water Body Area) |
Disclaimer/Publisher’s Note: The statements, opinions and data contained in all publications are solely those of the individual author(s) and contributor(s) and not of MDPI and/or the editor(s). MDPI and/or the editor(s) disclaim responsibility for any injury to people or property resulting from any ideas, methods, instructions or products referred to in the content. |
© 2025 by the authors. Licensee MDPI, Basel, Switzerland. This article is an open access article distributed under the terms and conditions of the Creative Commons Attribution (CC BY) license (https://creativecommons.org/licenses/by/4.0/).
Share and Cite
Luo, Q.; Zhao, D.; Qiu, Z.; Jiang, S.; Zhang, Y. Research on the Detection Method of Cyanobacteria in Lake Taihu Based on Hyperspectral Data from ZY-1E. J. Mar. Sci. Eng. 2025, 13, 540. https://doi.org/10.3390/jmse13030540
Luo Q, Zhao D, Qiu Z, Jiang S, Zhang Y. Research on the Detection Method of Cyanobacteria in Lake Taihu Based on Hyperspectral Data from ZY-1E. Journal of Marine Science and Engineering. 2025; 13(3):540. https://doi.org/10.3390/jmse13030540
Chicago/Turabian StyleLuo, Qinshun, Dongzhi Zhao, Zhongfeng Qiu, Sheng Jiang, and Yuanzhi Zhang. 2025. "Research on the Detection Method of Cyanobacteria in Lake Taihu Based on Hyperspectral Data from ZY-1E" Journal of Marine Science and Engineering 13, no. 3: 540. https://doi.org/10.3390/jmse13030540
APA StyleLuo, Q., Zhao, D., Qiu, Z., Jiang, S., & Zhang, Y. (2025). Research on the Detection Method of Cyanobacteria in Lake Taihu Based on Hyperspectral Data from ZY-1E. Journal of Marine Science and Engineering, 13(3), 540. https://doi.org/10.3390/jmse13030540

