A Dynamic Cloud Center of Gravity Model for Real-Time System-Level Health Status Assessment of Intelligent Ship
Abstract
1. Introduction
- (1)
- This work presents an indicator system designed for condition assessment, which is grounded in the FAST method. For unmanned ships, it provides a more accurate representation of the technical status of an ISS.
- (2)
- A dynamic health model for condition assessment is proposed based on an improved cloud barycenter. The health value could be updated with new monitored data, and the continuous health value could be obtained.
- (3)
- A dynamic cloud barycenter model with adaptive sliding window control was developed for system-level health assessment under time-varying conditions. It integrates multi-type indicator normalization (e.g., cost, interval, benefit) and probabilistic–fuzzy uncertainty quantification, overcoming the limitations of static weight allocation in traditional methods.
2. Problem Description and Framework
2.1. System Characterization and Modeling Premises
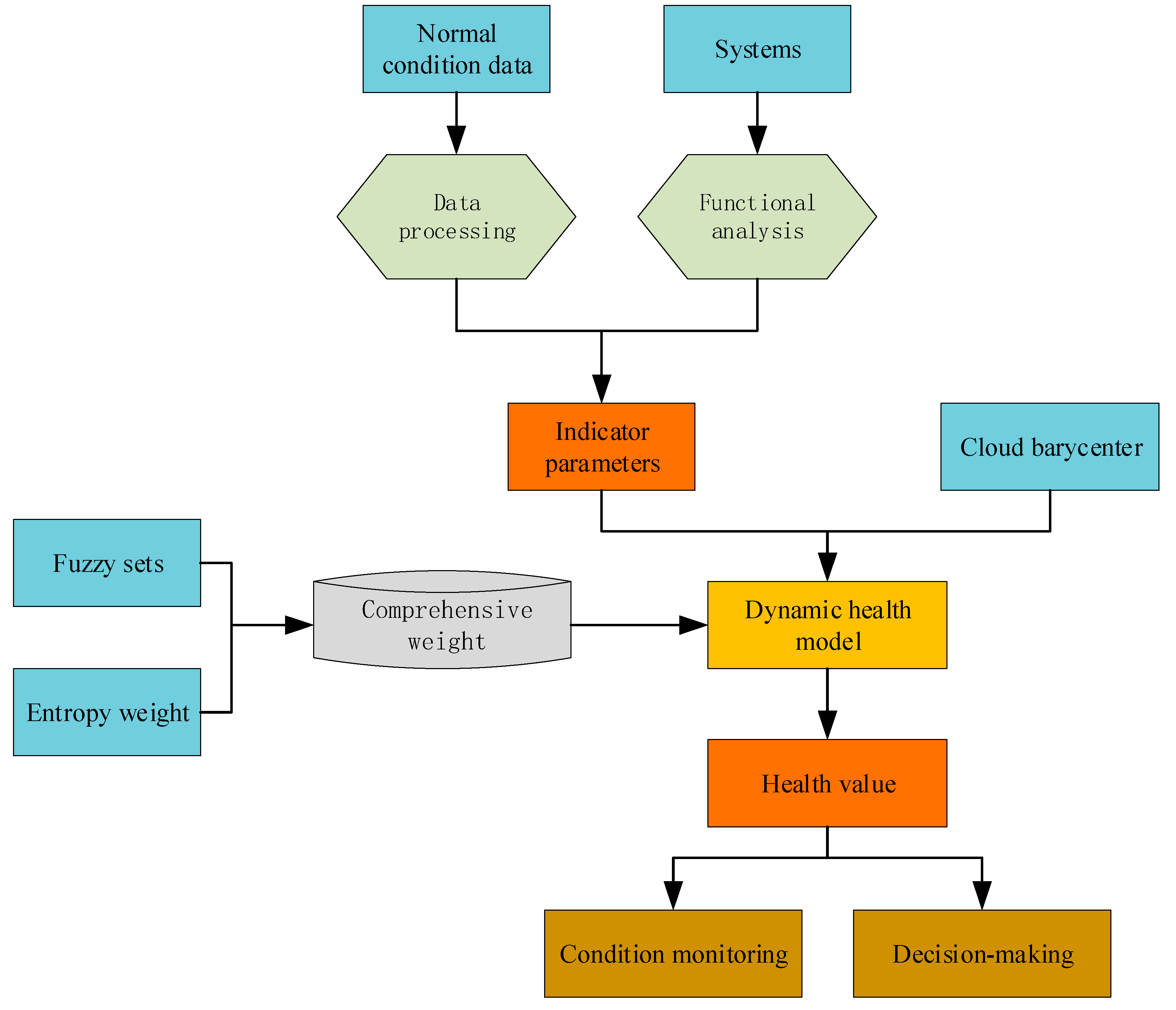
2.2. Framework
3. Methodology
3.1. Cloud Barycenter Method
3.1.1. Gaussian Cloud Model
3.1.2. Cloud Barycenter
- (1)
- Extraction of digital features
- (2)
- Calculation of the deviation degree
- (3)
- Determination of the weight of the indicators
- (4)
- Calculation of the deviation
- (5)
- Determination of the health value
- (1)
- Obtaining the assessment results
3.1.3. Improved Cloud Barycenter
3.2. Indicator System and Comprehensive Weight
3.2.1. Indicator System
3.2.2. Comprehensive Weight
3.3. Dynamic Reliability Assessment of a System
3.4. Reliability Analysis of Health Value
4. Case Study
4.1. System Description
4.2. Implementation of the Method
4.2.1. Condition Assessment Indicator System
- (1)
- System functions
- (2)
- Functional analysis
- (3)
- Functional arrangement
- (4)
- Determining indicator parameters
- (5)
- Determining the datum of the parameters
4.2.2. Weight Calculation
- (1)
- Subjective weight
- (2)
- Objective weight
- (3)
- Combination weight
4.2.3. Continuous Online Condition Assessment
4.3. Comments and Discussions
5. Conclusions
Author Contributions
Funding
Institutional Review Board Statement
Informed Consent Statement
Data Availability Statement
Conflicts of Interest
References
- Thieme, C.A.; Utne, I.B. Safety performance monitoring of autonomous marine systems. Reliab. Eng. Syst. Saf. 2017, 159, 264–275. [Google Scholar] [CrossRef]
- Jardine, A.K.S.; Lin, D.; Banjevic, D. A review on machinery diagnostics and prognostics implementing condition-based maintenance. Mech. Syst. Signal Process. 2006, 20, 1483–1510. [Google Scholar] [CrossRef]
- Wang, W.; Kobbacy, K.; Murthy, D. Condition-Based Maintenance Modelling, Complex System Maintenance Handbook; Springer: London, UK, 2008. [Google Scholar]
- Jing, L.; Zhao, M.; Li, P.; Xu, X. A convolutional neural network based feature learning and fault diagnosis method for the condition monitoring of gearbox. Measurement 2017, 111, 1–10. [Google Scholar] [CrossRef]
- Lei, Y.; Li, N.; Guo, L.; Li, N.; Yan, T.; Lin, J. Machinery health prognostics: A systematic review from data acquisition to RUL prediction. Mech. Syst. Signal Process. 2018, 104, 799–834. [Google Scholar] [CrossRef]
- Cocozza-Thivent, C.; Eymard, R.; Mercier, S. A finite-volume scheme for dynamic reliability models. IMA J. Numer. Anal. 2006, 26, 446–471. [Google Scholar] [CrossRef][Green Version]
- Lin, Y.-H.; Li, Y.-F.; Zio, E. Fuzzy Reliability Assessment of Systems With Multiple-Dependent Competing Degradation Processes. IEEE Trans. Fuzzy Syst. 2015, 23, 1428–1438. [Google Scholar] [CrossRef]
- Wang, H.; Hong, R.; Chen, J.; Tang, M. Intelligent Health Evaluation Method of Slewing Bearing Adopting Multiple Types of Signals from Monitoring System. Int. J. Eng. Trans. A Basics 2015, 28, 573–582. [Google Scholar]
- Wang, J.; Zhang, L.; Zheng, Y.; Wang, K. Adaptive prognosis of centrifugal pump under variable operating conditions. Mech. Syst. Signal Process. 2019, 131, 576–591. [Google Scholar] [CrossRef]
- Wang, D.; Tse, P.W. Prognostics of slurry pumps based on a moving-average wear degradation index and a general sequential Monte Carlo method. Mech. Syst. Signal Process. 2015, 56–57, 213–229. [Google Scholar] [CrossRef]
- Yang, H.-H.; Huang, M.-L.; Lai, C.-M.; Jin, J.-R. An approach combining data mining and control charts-based model for fault detection in wind turbines. Renew. Energy 2018, 115, 808–816. [Google Scholar] [CrossRef]
- Liang, T.; Meng, Z.; Xie, G.; Fan, S. Multi-Running State Health Assessment of Wind Turbines Drive System Based on BiLSTM and GMM. IEEE Access 2020, 8, 143042–143054. [Google Scholar] [CrossRef]
- Hu, A.; Bai, Z.; Lin, J.; Xiang, L. Intelligent condition assessment of industry machinery using multiple type of signal from monitoring system. Measurement 2020, 149, 107018. [Google Scholar] [CrossRef]
- Nguyen, K.T.P.; Phuc, D.; Tuan, H.K.; Berenguer, C.; Grall, A. Joint optimization of monitoring quality and replacement decisions in condition-based maintenance. Reliab. Eng. Syst. Saf. 2019, 189, 177–195. [Google Scholar] [CrossRef]
- Azadeh, A.; Sheikhalishahi, M.; Khalili, S.M.; Firoozi, M. An integrated fuzzy simulation-fuzzy data envelopment analysis approach for optimum maintenance planning. Int. J. Comput. Integr. Manuf. 2014, 27, 181–199. [Google Scholar] [CrossRef]
- Barabady, J.; Kumar, U. Reliability analysis of mining equipment: A case study of a crushing plant at Jajarm Bauxite Mine in Iran. Reliab. Eng. Syst. Saf. 2008, 93, 647–653. [Google Scholar] [CrossRef]
- Azadeh, A.; Seif, J.; Sheikhalishahi, M.; Yazdani, M. An integrated support vector regression-imperialist competitive algorithm for reliability estimation of a shearing machine. Int. J. Comput. Integr. Manuf. 2016, 29, 16–24. [Google Scholar] [CrossRef]
- Azadeh, A.; Asadzadeh, S.M.; Seif, J. An integrated simulation-analysis of variance methodology for effective analysis of CBM alternatives. Int. J. Comput. Integr. Manuf. 2014, 27, 624–637. [Google Scholar] [CrossRef]
- Rana, M.M.; Xiang, W.; Wang, E. Smart grid state estimation and stabilization. Int. J. Electr. Power Energy Syst. 2018, 102, 152–159. [Google Scholar] [CrossRef]
- Sun, J.; Wang, F.; Ning, S. Aircraft air conditioning system health state estimation and prediction for predictive maintenance. Chin. J. Aeronaut. 2020, 33, 947–955. [Google Scholar] [CrossRef]
- Li, H.; Hu, Y.G.; Yang, C.; Chen, Z.; Ji, H.T.; Zhao, B. An improved fuzzy synthetic condition assessment of a wind turbine generator system. Int. J. Electr. Power Energy Syst. 2013, 45, 468–476. [Google Scholar] [CrossRef]
- Zhao, Y.; Li, D.; Dong, A.; Kang, D.; Lv, Q.; Shang, L. Fault Prediction and Diagnosis of Wind Turbine Generators Using SCADA Data. Energies 2017, 10, 1210. [Google Scholar] [CrossRef]
- Liu, Y.; Zuo, M.J.; Li, Y.-F.; Huang, H.-Z. Dynamic Reliability Assessment for Multi-State Systems Utilizing System-Level Inspection Data. IEEE Trans. Reliab. 2015, 64, 1287–1299. [Google Scholar] [CrossRef]
- Moghaddass, R.; Zuo, M.J.; Liu, Y.; Huang, H.-Z. Predictive analytics using a nonhomogeneous semi-Markov model and inspection data. IIE Trans. 2015, 47, 505–520. [Google Scholar] [CrossRef]
- Lie, J.; Zio, E. System dynamic reliability assessment and failure prognostics. Reliab. Eng. Syst. Saf. 2017, 160, 21–36. [Google Scholar] [CrossRef]
- Xing, J.; Zeng, Z.; Zio, E. A framework for dynamic risk assessment with condition monitoring data and inspection data. Reliab. Eng. Syst. Saf. 2019, 191, 106552. [Google Scholar] [CrossRef]
- Zhang, Y.; Zhang, P.; Zhang, B.; Sun, P. Health Condition Assessment of Marine Systems Based on an Improved Radar Chart. Math. Probl. Eng. 2020, 2020, 8878908. [Google Scholar] [CrossRef]
- You, L.; Zhang, J.; Li, Q.; Ye, N. Structural reliability analysis based on fuzzy random uncertainty. Eksploat. I Niezawodn. -Maint. Reliab. 2019, 21, 599–609. [Google Scholar] [CrossRef]
- Koc, M.L.; Koc, D.I. A cloud theory based reliability analysis method and its application to reliability problems of breakwaters. Ocean. Eng. 2020, 209, 107534. [Google Scholar] [CrossRef]
- Wang, Z.; Huang, H.-Z.; Li, Y.; Pang, Y.; Xiao, N.-C. An approach to system reliability analysis with fuzzy random variables. Mech. Mach. Theory 2012, 52, 35–46. [Google Scholar] [CrossRef]
- He, Y.; Zhao, Y.; Han, X.; Zhou, D.; Wang, W. Functional risk-oriented health prognosis approach for intelligent manufacturing systems. Reliab. Eng. Syst. Saf. 2020, 203, 107090. [Google Scholar] [CrossRef]
- Li, D.; Cheung, D.; Shi, X.M.; Ng, V. Uncertainty reasoning based on cloud models in controllers. Comput. Math. Appl. 1998, 35, 99–123. [Google Scholar] [CrossRef]
- Li, D.; Liu, C.; Gan, W. A New Cognitive Model: Cloud Model. Int. J. Intell. Syst. 2009, 24, 357–375. [Google Scholar] [CrossRef]
- Kavousi-Fard, A.; Niknam, T.; Fotuhi-Firuzabad, M. A Novel Stochastic Framework Based on Cloud Theory and theta-Modified Bat Algorithm to Solve the Distribution Feeder Reconfiguration. IEEE Trans. Smart Grid 2016, 7, 740–750. [Google Scholar]
- Yang, H.; Xu, G.; Fan, X. A reliability analysis method of cloud theory—Monte Carlo based on performance degradation data. Eksploat. I Niezawodn. Maint. Reliab. 2015, 17, 435–442. [Google Scholar] [CrossRef]
- Zhang, C.; Shi, Q.; Liu, T. Air base damage evaluation using cloud barycenter evaluation method. In Frontiers of Advanced Materials and Engineering Technology; Pts 1–3; Chen, R., Sun, D., Sung, W.P., Eds.; Trans Tech Publications: Bäch, Switzerland, 2012; pp. 803–807. [Google Scholar]
- Zhang, C.; Shi, Q.; Liu, T. Study on Application of Cloud Barycenter Evaluation Method to Battle Damage Assessment. Comput. Simul. 2012, 29, 28–31. [Google Scholar]
- Li, D.; Liu, C.; Du, Y.; Han, X. Artificial Intelligence with Uncertainty. J. Softw. 2004, 15, 1583–1594. [Google Scholar]
- Wang, G.; Xu, C. Cloud Model-A Bidirectional Cognition Model between Concept’s Extension and Intension. In Advanced Machine Learning Technologies and Applications; Hassanien, A.E., Salem, A.B.M., Ramadan, R., Kim, T.H., Eds.; Springer: Berlin/Heidelberg, Germany, 2012; pp. 391–400. [Google Scholar]
- Liu, C.; Feng, M.; Dai, X.; Li, D. A New Algorithm of Backward Cloud. J. Syst. Simul. 2004, 16, 2417–2420. [Google Scholar]
- Wu, T.; Qin, K. Image Segmentation Using Cloud Model and Data Field. Pattern Recognit. Artif. Intell. 2012, 25, 397–405. [Google Scholar]
- Eric, R.Z. System Reliability Theory: Models, Statistical Methods, and Applications. Technometrics 2004, 46, 495–496. [Google Scholar]
- Zhang, P.; Sun, P.; Zhang, Y.; Jiang, X. Adaptive baseline model for autonomous marine equipment and systems. ISA Trans. 2020, 112, 326–336. [Google Scholar] [CrossRef] [PubMed]
- Cattaneo, M.E.G.V. The likelihood interpretation as the foundation of fuzzy set theory. Int. J. Approx. Reason. 2017, 90, 333–340. [Google Scholar] [CrossRef]















| Equipment | Parameter | Type | Unit | Threshold | ||
|---|---|---|---|---|---|---|
| Lower Limit | Optimal | Upper Limit | ||||
| DF | Cost | bar | 0.2 | 0.2 | 0.8 | |
| AF | Cost | bar | 0.2 | 0.3 | 0.8 | |
| HT | Interval | cSt | 7.0 | 12.0–14.0 | 20.0 | |
| SP | Fixed | bar | 3.0 | 5.0 | 5.0 | |
| CP | Fixed | bar | 6.0 | 8.0 | 11.0 |
| Expert | Indicator System | ||||
|---|---|---|---|---|---|
| DF | AF | HT | SP | CP | |
| E_1 | 10–20 | 10–20 | 15–25 | 20–30 | 20–30 |
| E_2 | 5–15 | 10–20 | 25–35 | 10–20 | 25–35 |
| E_3 | 5–15 | 10–20 | 20–30 | 30–40 | 10–20 |
| E_4 | 1–10 | 10–20 | 15–25 | 20–35 | 20–35 |
| E_5 | 5–18 | 14–25 | 25–35 | 15–28 | 18–26 |
| E_6 | 20–30 | 20–28 | 15–25 | 13–20 | 13–20 |
| E_7 | 1–10 | 1–10 | 20–40 | 20–40 | 20–40 |
| E_8 | 12–17 | 8–12 | 22–28 | 18–22 | 28–32 |
| Opinion Level | Class A | Class B | Class C |
|---|---|---|---|
| Score | 3 | 2 | 1 |
| Duty | Chief engineer | Second engineer | Third (Fourth) engineer |
Disclaimer/Publisher’s Note: The statements, opinions and data contained in all publications are solely those of the individual author(s) and contributor(s) and not of MDPI and/or the editor(s). MDPI and/or the editor(s) disclaim responsibility for any injury to people or property resulting from any ideas, methods, instructions or products referred to in the content. |
© 2025 by the authors. Licensee MDPI, Basel, Switzerland. This article is an open access article distributed under the terms and conditions of the Creative Commons Attribution (CC BY) license (https://creativecommons.org/licenses/by/4.0/).
Share and Cite
Guo, L.; Wang, T.; Dong, X.; Zhang, P.; Zeng, H.; Zhang, J. A Dynamic Cloud Center of Gravity Model for Real-Time System-Level Health Status Assessment of Intelligent Ship. J. Mar. Sci. Eng. 2025, 13, 384. https://doi.org/10.3390/jmse13020384
Guo L, Wang T, Dong X, Zhang P, Zeng H, Zhang J. A Dynamic Cloud Center of Gravity Model for Real-Time System-Level Health Status Assessment of Intelligent Ship. Journal of Marine Science and Engineering. 2025; 13(2):384. https://doi.org/10.3390/jmse13020384
Chicago/Turabian StyleGuo, Lei, Tianjian Wang, Xiao Dong, Peng Zhang, Hong Zeng, and Jundong Zhang. 2025. "A Dynamic Cloud Center of Gravity Model for Real-Time System-Level Health Status Assessment of Intelligent Ship" Journal of Marine Science and Engineering 13, no. 2: 384. https://doi.org/10.3390/jmse13020384
APA StyleGuo, L., Wang, T., Dong, X., Zhang, P., Zeng, H., & Zhang, J. (2025). A Dynamic Cloud Center of Gravity Model for Real-Time System-Level Health Status Assessment of Intelligent Ship. Journal of Marine Science and Engineering, 13(2), 384. https://doi.org/10.3390/jmse13020384

