Comparative Analysis of the Alternative Energy: Case of Reducing GHG Emissions of Estonian Pilot Fleet
Abstract
1. Introduction
2. Literature Review
3. Research Environment
4. Methodology
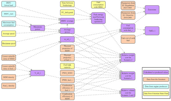
4.1. Data Collection and Calculation
4.2. Fleet Performance and Alternative Fuels
4.3. Assessing Shipping Emissions
5. Results
5.1. Initial GHG Emissions
5.2. Weight and Volume
5.3. Operational Cost
5.4. Alternative Fuels’ GHG Emissions
5.4.1. Biomethane
5.4.2. HVO
5.4.3. Biodiesel
6. Conclusions
Author Contributions
Funding
Institutional Review Board Statement
Informed Consent Statement
Data Availability Statement
Conflicts of Interest
References
- European Commission. The European Green Deal. Available online: https://commission.europa.eu/strategy-and-policy/priorities-2019-2024/european-green-deal_en (accessed on 23 December 2024).
- European Environment Agency. EU Maritime Transport: First Environmental Impact Report Acknowledges Good Progress Towards Sustainability and Confirms That More Effort Is Needed to Prepare for Rising Demand. Available online: https://www.eea.europa.eu/highlights/eu-maritime-transport-first-environmental (accessed on 23 December 2024).
- Armstrong, J. Climate Impacts of Exemptions to EU’s Shipping Proposals Arbitrary Exemptions Undermine Integrity of Shipping Laws Transport & Environment Further Information Acknowledgements; Transport & Environment: Brussels, Belgium, 2022. [Google Scholar]
- Pilotage. Available online: https://www.imo.org/en/ourwork/safety/pages/pilotage.aspx (accessed on 23 December 2024).
- Lappalainen, J.; Kunnaala, V.; Tapaninen, U. Present Pilotage Practices in Finland. WMU J. Marit. Aff. 2014, 13, 77–99. [Google Scholar] [CrossRef]
- Kunnaala, V.; Lappalainen, J.; Tapaninen, U. Review of Pilotage Processes and Indicators in Pilotage Organisations. WMU J. Marit. Aff. 2013, 12, 99–114. [Google Scholar] [CrossRef]
- Marine-Pilots.Com. What Is a Pilot Boat? Available online: https://www.marine-pilots.com/articles/733662-what-is-pilot-boat (accessed on 23 December 2024).
- EUR-Lex. Directive—2010/65—EN. Available online: https://eur-lex.europa.eu/legal-content/EN/ALL/?uri=CELEX:32010L0065 (accessed on 23 December 2024).
- EU Union Submission to the 77 Th Session of the International Maritime Organization’s Marine Environment Protection Committee Proposing to Introduce Life Cycle Guidelines to Estimate Well-to-Wake Greenhouse Gas (GHG) Emissions of Sustainable Alternative Fuels to Incentivise Their Uptake at Global Level. 2021. Available online: https://data.consilium.europa.eu/doc/document/ST-10585-2021-INIT/en/pdf (accessed on 1 January 2025).
- Waterborne.Eu. Zero Emission Waterborne Transport. Available online: https://www.waterborne.eu/partnership/partnership (accessed on 23 December 2024).
- Finnpilot Continues Partnership with SeaFocus. Available online: https://seafocus.international/news-and-blogs/f/finnpilot-continues-partnership-with-seafocus (accessed on 23 December 2024).
- DanPilot. Environmental Social Governance, DanPilot Creating Safety at Sea and in Port; DanPilot: Svendborg, Denmark, 2023. [Google Scholar]
- NetZeroCities. Gothenburg’s Pilot Activity: FastForward Green City Zone. Available online: https://netzerocities.eu/gothenburgs-pilot-activity-fastforward-green-city-zone/ (accessed on 23 December 2024).
- Johansson, M.; Vierth, I.; Holmgren, K.; Cullinane, K. The Climate and Environmental Effects of Policies for Moving Freight Transport from Road to Other Modes: The Case of Sweden. Case Stud. Transp. Policy 2024, 15, 101151. [Google Scholar] [CrossRef]
- Ministry of Climate and Environment. Introducing Zero-Emission Requirements in the World Heritage Fjords. 2024. Available online: https://www.regjeringen.no/en/aktuelt/introducing-zero-emission-requirements-in-the-world-heritage-fjords/id3051481/#:~:text=The%20government%20is%20introducing%20zero,fjords%20and%20promote%20sustainable%20tourism (accessed on 2 January 2025).
- EUR-Lex. Regulation—2023/1805—EN. Available online: https://eur-lex.europa.eu/eli/reg/2023/1805/oj (accessed on 23 December 2024).
- European Commission. Reducing Emissions from the Shipping Sector. Available online: https://climate.ec.europa.eu/eu-action/transport/reducing-emissions-shipping-sector_en (accessed on 23 December 2024).
- European Commission. EU Emissions Trading System (EU ETS). Available online: https://climate.ec.europa.eu/eu-action/eu-emissions-trading-system-eu-ets_en (accessed on 23 December 2024).
- Zamboni, G.; Scamardella, F.; Gualeni, P.; Canepa, E. Comparative Analysis among Different Alternative Fuels for Ship Propulsion in a Well-to-Wake Perspective. Heliyon 2024, 10, e26016. [Google Scholar] [CrossRef] [PubMed]
- Paulauskiene, T.; Bucas, M.; Laukinaite, A. Alternative Fuels for Marine Applications: Biomethanol-Biodiesel-Diesel Blends. Fuel 2019, 248, 161–167. [Google Scholar] [CrossRef]
- Mohd Noor, C.W.; Noor, M.M.; Mamat, R. Biodiesel as Alternative Fuel for Marine Diesel Engine Applications: A Review. Renew. Sustain. Energy Rev. 2018, 94, 127–142. [Google Scholar] [CrossRef]
- Jeevahan, J.; Mageshwaran, G.; Joseph, G.B.; Raj, R.B.D.; Kannan, R.T. Various Strategies for Reducing Nox Emissions of Biodiesel Fuel Used in Conventional Diesel Engines: A Review. Chem. Eng. Commun. 2017, 204, 1202–1223. [Google Scholar] [CrossRef]
- Mirhashemi, F.S.; Sadrnia, H. NOX Emissions of Compression Ignition Engines Fueled with Various Biodiesel Blends: A Review. J. Energy Inst. 2020, 93, 129–151. [Google Scholar] [CrossRef]
- Saxena, V.; Kumar, N.; Saxena, V.K. A Comprehensive Review on Combustion and Stability Aspects of Metal Nanoparticles and Its Additive Effect on Diesel and Biodiesel Fuelled C.I. Engine. Renew. Sustain. Energy Rev. 2017, 70, 563–588. [Google Scholar] [CrossRef]
- Demirbaş, A. Biodiesel Production from Vegetable Oils by Supercritical Methanol. J. Sci. Ind. Res. 2005, 64, 858–865. Available online: https://www.researchgate.net/publication/228658417_Biodiesel_production_from_vegetable_oils_by_supercritical_methanol (accessed on 23 December 2024).
- Kesieme, U.; Pazouki, K.; Murphy, A.; Chrysanthou, A. Biofuel as an Alternative Shipping Fuel: Technological, Environmental and Economic Assessment. Sustain. Energy Fuels 2019, 3, 899–909. [Google Scholar] [CrossRef]
- Araujo, V.K.W.S.; Hamacher, S.; Scavarda, L.F. Economic Assessment of Biodiesel Production from Waste Frying Oils. Bioresour. Technol. 2010, 101, 4415–4422. [Google Scholar] [CrossRef] [PubMed]
- You, Y.; Der Shie, J.L.; Chang, C.Y.; Huang, S.H.; Pai, C.Y.; Yu, Y.H.; Chang, C.H. Economic Cost Analysis of Biodiesel Production: Case in Soybean Oil. Energy Fuels 2007, 22, 182–189. [Google Scholar] [CrossRef]
- Nasir, H.; Tian, T. A Comparative Study on Alternative Marine Fuels: Economic, Technology, Environmental and Safety Issues. Master’s Thesis, Chalmers University of Technology, Göteborg, Sweden, 2024. [Google Scholar]
- Report—Utrecht University & Port of Amsterdam—Thesis: Assessment and Comparison of Alternative Maritime Fuels (2021). 2021. Available online: https://www.hernieuwbarebrandstoffen.nl/post/utrecht-university-port-of-amsterdam-thesis-assessment-and-comparison-of-alternative-maritime-fuels (accessed on 23 December 2024).
- Xing, H.; Stuart, C.; Spence, S.; Chen, H. Alternative Fuel Options for Low Carbon Maritime Transportation: Pathways to 2050. J. Clean. Prod. 2021, 297, 126651. [Google Scholar] [CrossRef]
- Livaniou, S.; Papadopoulos, G.A. Liquefied Natural Gas (LNG) as a Transitional Choice Replacing Marine Conventional Fuels (Heavy Fuel Oil/Marine Diesel Oil), towards the Era of Decarbonisation. Sustainability 2022, 14, 16364. [Google Scholar] [CrossRef]
- Lee, H.; Lee, J.; Roh, G.; Lee, S.; Choung, C.; Kang, H. Comparative Life Cycle Assessments and Economic Analyses of Alternative Marine Fuels: Insights for Practical Strategies. Sustainability 2024, 16, 2114. [Google Scholar] [CrossRef]
- Wang, Y.; Wright, L.A.; Bergman, M. A Comparative Review of Alternative Fuels for the Maritime Sector: Economic, Technology, and Policy Challenges for Clean Energy Implementation. World 2021, 2, 456–481. [Google Scholar] [CrossRef]
- Ampah, J.D.; Yusuf, A.A.; Afrane, S.; Jin, C.; Liu, H. Reviewing Two Decades of Cleaner Alternative Marine Fuels: Towards IMO’s Decarbonization of the Maritime Transport Sector. J. Clean. Prod. 2021, 320, 128871. [Google Scholar] [CrossRef]
- Bilgili, L. A Systematic Review on the Acceptance of Alternative Marine Fuels. Renew. Sustain. Energy Rev. 2023, 182, 113367. [Google Scholar] [CrossRef]
- Karvounis, P.; Tsoumpris, C.; Boulougouris, E.; Theotokatos, G. Recent Advances in Sustainable and Safe Marine Engine Operation with Alternative Fuels. Front. Mech. Eng. 2022, 8, 994942. [Google Scholar] [CrossRef]
- Rivarolo, M.; Rattazzi, D.; Magistri, L.; Massardo, A.F. Multi-Criteria Comparison of Power Generation and Fuel Storage Solutions for Maritime Application. Energy Convers. Manag. 2021, 244, 114506. [Google Scholar] [CrossRef]
- Van Veldhuizen, B.; van Biert, L.; Visser, K.; Hopman, H. Comparative Analysis of Alternative Fuels for Marine SOFC Systems. In Proceedings of the 15th International Symposium on Practical Design of Ships and Other Floating Structures—PRADS 2022, Dubrovnik, Croatia, 9–13 October 2022; Available online: https://www.researchgate.net/publication/366971670_Comparative_Analysis_of_Alternative_Fuels_for_Marine_SOFC_Systems (accessed on 23 December 2024).
- Interview with Bengt Ramne. Available online: https://www.fastwater.eu/news/wp-news/interview-with-bengt-ramne (accessed on 23 December 2024).
- Offshore Energy. World’s 1st Methanol-Powered Pilot Boat Launched. Available online: https://www.offshore-energy.biz/worlds-1st-methanol-powered-pilot-boat-launched/ (accessed on 23 December 2024).
- Hansson, J.; Månsson, S.; Brynolf, S.; Grahn, M. Alternative Marine Fuels: Prospects Based on Multi-Criteria Decision Analysis Involving Swedish Stakeholders. Biomass Bioenergy 2019, 126, 159–173. [Google Scholar] [CrossRef]
- Foretich, A.; Zaimes, G.G.; Hawkins, T.R.; Newes, E. Challenges and Opportunities for Alternative Fuels in the Maritime Sector. Marit. Transp. Res. 2021, 2, 100033. [Google Scholar] [CrossRef]
- Welaya, Y.M.A.; El Gohary, M.M.; Ammar, N.R. A Comparison between Fuel Cells and Other Alternatives for Marine Electric Power Generation. Int. J. Nav. Archit. Ocean. Eng. 2011, 3, 141–149. [Google Scholar] [CrossRef]
- Moirangthem, K. Alternative Fuels for Marine and Inland Waterways; European Commission—Joint Research Centre Technical Reports; Institute for Energy and Transport: Petten, The Netherlands, 2016. [Google Scholar] [CrossRef]
- Helgason, R.; Cook, D.; Davíðsdóttir, B. An Evaluation of the Cost-Competitiveness of Maritime Fuels—A Comparison of Heavy Fuel Oil and Methanol (Renewable and Natural Gas) in Iceland. Sustain. Prod. Consum. 2020, 23, 236–248. [Google Scholar] [CrossRef]
- Dublin Port. Dublin Port Company Completes Successful First Round of HVO Fuel Trial in Pilot Boat. Available online: https://www.dublinport.ie/fuel-trial-in-pilot-boat/ (accessed on 23 December 2024).
- Alkaner, S.; Zhou, P. A Comparative Study on Life Cycle Analysis of Molten Carbon Fuel Cells and Diesel Engines for Marine Application. J. Power Sources 2006, 158, 188–199. [Google Scholar] [CrossRef]
- Deniz, C.; Zincir, B. Environmental and Economical Assessment of Alternative Marine Fuels. J. Clean Prod. 2016, 113, 438–449. [Google Scholar] [CrossRef]
- Law, L.C.; Foscoli, B.; Mastorakos, E.; Evans, S. A Comparison of Alternative Fuels for Shipping in Terms of Lifecycle Energy and Cost. Energies 2021, 14, 8502. [Google Scholar] [CrossRef]
- Crepeau, G.; Gaillard, P.; Van Der Merwe, D.; Schaberg, P. Engine Impacts and Opportunities of Various Fuels, Including GTL and FAME: Toward Specific Engine Calibration? SAE Tech. Pap. 2009. [Google Scholar] [CrossRef]
- Perčić, M.; Vladimir, N.; Koričan, M.; Jovanović, I.; Haramina, T. Alternative Fuels for the Marine Sector and Their Applicability for Purse Seiners in a Life-Cycle Framework. Appl. Sci. 2023, 13, 13068. [Google Scholar] [CrossRef]
- Sjölin, K.; Holmgren, E. A Proton Exchange Membrane & Solid Oxide Fuel Cell Comparison. Bachelor Thesis, Chalmers University of Technology, Gothenburg, Sweden, 2019. [Google Scholar]
- Department of Energy. Comparison of Fuel Cell Technologies. Available online: https://www.energy.gov/eere/fuelcells/comparison-fuel-cell-technologies (accessed on 23 December 2024).
- Pilot Boat. “World First” as Vestas Pins Hopes on Green Hydrogen to Slash Emissions by a Third. Recharge. Available online: https://www.rechargenews.com/energy-transition/pilot-boat-world-first-as-vestas-pins-hopes-on-green-hydrogen-to-slash-emissions-by-a-third/2-1-1252941?zephr_sso_ott=uXjyTa (accessed on 23 December 2024).
- Ashrafi, M.; Lister, J.; Gillen, D. Toward a Harmonization of Sustainability Criteria for Alternative Marine Fuels. Marit. Transp. Res. 2022, 3, 100052. [Google Scholar] [CrossRef]
- Solakivi, T.; Paimander, A.; Ojala, L. Cost Competitiveness of Alternative Maritime Fuels in the New Regulatory Framework. Transp. Res. D Transp. Environ. 2022, 113, 103500. [Google Scholar] [CrossRef]
- Zhang, J.; Zhang, Z.; Liu, D.; Zhang, J.; Zhang, Z.; Liu, D. Comparative Study of Different Alternative Fuel Options for Shipowners Based on Carbon Intensity Index Model Under the Background of Green Shipping Development. J. Mar. Sci. Eng. 2024, 12, 2044. [Google Scholar] [CrossRef]
- Zou, J.; Yang, B. Evaluation of Alternative Marine Fuels from Dual Perspectives Considering Multiple Vessel Sizes. Transp. Res. D Transp. Environ. 2023, 115, 103583. [Google Scholar] [CrossRef]
- Kim, J.S.; Choi, J.H. Feasibility Study on Bio-Heavy Fuel as an Alternative for Marine Fuel. Renew. Energy 2023, 219, 119543. [Google Scholar] [CrossRef]
- Scania Group. Scania Group Marine Power Solutions. Available online: https://www.scania.com/content/dam/scanianoe/market/master/products-and-services/engines/pdf/specs/marine/DI16094M_445-468kW.pdf.l (accessed on 23 December 2024).
- MTU Solutions. MTU, 8V/10V 2000 M70 Marine Engine Specifications. Available online: https://www.mtu-solutions.com/eu/en.html (accessed on 23 December 2024).
- Volvo Penta D13-MH Marine Engine Specifications. Available online: https://www.volvopenta.com/marine/all-marine-engines/d13-mh/ (accessed on 23 December 2024).
- Volvo Penta D16-MH Marine Engine Specifications. Available online: https://pubs.volvopenta.com/ProdDocs/Home/Disclaimer?publication=47706705&lang=en-US (accessed on 23 December 2024).
- Volvo Penta D11-MH Marine Engine Specifications. Available online: https://www.volvopenta.com/marine/all-marine-engines/d11/ (accessed on 23 December 2024).
- Maesco FPT N40 ENT M25 Marine Engine Specifications. Available online: https://www.fptindustrial.com/en/engines/Marine/Commercial/N40 (accessed on 23 December 2024).
- Psaraftis, H.N.; Lagouvardou, S. Ship Speed vs. Power or Fuel Consumption: Are Laws of Physics Still Valid? Regression Analysis Pitfalls and Misguided Policy Implications. Clean. Logist. Supply Chain. 2023, 7, 100111. [Google Scholar] [CrossRef]
- Vlaskos, I.; Codan, E.; Alexandrakis, N.; Papalambrou, G.; Ioannou, M.; Kyrtatos, N.; Boom, R. Design and Performance of a Controlled Turbocharging System on Marine Diesel Engines. In Proceedings of the ASME 2006 Internal Combustion Engine Division Fall Technical Conference, ICEF 2006, Sacramento, CA, USA, 5–8 November 2006; pp. 369–379. [Google Scholar] [CrossRef]
- Gülmez, Y. The Role of Advancing Fuel Injection Timing in Mitigating the Negative Impact of Exhaust Back-Pressure on Diesel Engines’ Performance. Proc. Inst. Mech. Eng. Part A J. Power Energy 2023, 238, 280–291. [Google Scholar] [CrossRef]
- Tauzia, X.; Hetet, J.F.; Chesse, P.; Grosshans, G.; Mouillard, L. Computer Aided Study of the Transient Performances of a Highly Rated Sequentially Turbocharged Marine Diesel Engine. Proc. Inst. Mech. Eng. Part A J. Power Energy 1998, 212, 185–196. [Google Scholar] [CrossRef]
- Wissner, N.; Healy, S.; Cames, M.; Sutter, J. Methanol as a Marine Fuel. Available online: https://www.oeko.de/en/publications/methanol-as-a-marine-fuel/ (accessed on 3 January 2025).
- Man Energy Solutions. The Methanol-Fuelled MAN B&W LGIM Engine Application; MAN Energy Solutions: Copenhagen, Denmark, 2021. [Google Scholar]
- Current Prices for Methanol in the 1st Quarter of 2024. Available online: https://www.penpet.com/news/methanol-1st-quarter-2024 (accessed on 3 January 2025).
- Engines. WinGD. Available online: https://wingd.com/products-solutions/engines (accessed on 3 January 2025).
- Dierickx, J.; Dejaegere, Q.; Peeters, J.; Sileghem, L.; Verhelst, S. Performance and Emissions of a High-Speed Marine Dual-Fuel Engine Operating with Methanol-Water Blends as a Fuel. Fuel 2023, 333, 126349. [Google Scholar] [CrossRef]
- Estonian Ministry of Economic Affairs and Communications. Estonian Hydrogen Roadmap 2023; Estonian Ministry of Economic Affairs and Communications: Tallinn, Estonia, 2023.
- Blue Hydrogen Price Index. Businessanalytiq. Available online: https://businessanalytiq.com/procurementanalytics/index/blue-hydrogen-price-index/ (accessed on 3 January 2025).
- Methanol Institute. Methanol Price. Available online: https://www.methanol.org/methanol-price-supply-demand/ (accessed on 3 January 2025).
- Svanberg, M.; Ellis, J.; Lundgren, J.; Landälv, I. Renewable methanol as a fuel for the shipping industry. Renew. Sustain. Energy Rev. 2018, 94, 1217–1228. [Google Scholar] [CrossRef]
- Szeto, W.; Leung, D.Y.C. Is Hydrotreated Vegetable Oil a Superior Substitute for Fossil Diesel? A Comprehensive Review on Physicochemical Properties, Engine Performance and Emissions. Fuel 2022, 327, 125065. [Google Scholar] [CrossRef]
- Bayraktar, M.; Yuksel, O.; Pamik, M. An evaluation of methanol engine utilization regarding economic and upcoming regulatory requirements for a container ship. Sustain. Prod. Consum. 2023, 39, 345–356. [Google Scholar] [CrossRef]
- Lövdahl, J.; Magnusson, M. Evaluation of Ammonia as a Potential Marine Fuel. Master’s Thesis, Chalmers University of Technology, Gothenburg, Sweden, 2019. [Google Scholar]
- Machaj, K.; Kupecki, J.; Malecha, Z.; Morawski, A.W.; Skrzypkiewicz, M.; Stanclik, M.; Chorowski, M. Ammonia as a Potential Marine Fuel: A Review. Energy Strategy Rev. 2022, 44, 100926. [Google Scholar] [CrossRef]
- Zincir, B. A Short Review of Ammonia as an Alternative Marine Fuel for Decarbonised Maritime Transportation. Available online: https://drive.google.com/file/d/1L33CmDDbmMj7oh7098u1dKxOWkkCxvw4/view (accessed on 3 January 2025).
- Sendzikiene, E.; Rimkus, A.; Melaika, M.; Makareviciene, V.; Pukalskas, S. Impact of Biomethane Gas on Energy and Emission Characteristics of a Spark Ignition Engine Fuelled with a Stoichiometric Mixture at Various Ignition Advance Angles. Fuel 2015, 162, 194–201. [Google Scholar] [CrossRef]
- Kim, D.; Kim, S.; Oh, S.; No, S.Y. Engine Performance and Emission Characteristics of Hydrotreated Vegetable Oil in Light Duty Diesel Engines. Fuel 2014, 125, 36–43. [Google Scholar] [CrossRef]
- Zhou, X.; Li, T.; Wang, N.; Wang, X.; Chen, R.; Li, S. Pilot Diesel-Ignited Ammonia Dual Fuel Low-Speed Marine Engines: A Comparative Analysis of Ammonia Premixed and High-Pressure Spray Combustion Modes with CFD Simulation. Renew. Sustain. Energy Rev. 2023, 173, 113108. [Google Scholar] [CrossRef]
- Niki, Y.; Nitta, Y.; Sekiguchi, H.; Hirata, K. Diesel Fuel Multiple Injection Effects on Emission Characteristics of Diesel Engine Mixed Ammonia Gas into Intake Air. J. Eng. Gas Turbine Power 2019, 141, 061020. [Google Scholar] [CrossRef]
- Gross, C.W.; Kong, S.C. Performance Characteristics of a Compression-Ignition Engine Using Direct-Injection Ammonia—DME Mixtures. Fuel 2013, 103, 1069–1079. [Google Scholar] [CrossRef]
- Bloom Energy. Hydrogen Power Generation and the Significance of Efficiency 2; Bloom Energy: San Jose, CA, USA, 2023. [Google Scholar]
- McPhail, S.; Leto, L.; Boigues-Muñoz, C. The Yellow Pages of SOFC Technology—International Status of SOFC Deployment 2012–2013; Enea: Rome, Italy, 2013. [Google Scholar]
- Cummins Inc. Stationary Solutions Fuel Cell Power Systems; Cummins Inc.: Columbus, IN, USA, 2024. [Google Scholar]
- Quantum Commodity Intelligence. News, Prices, Analysis & Data. Available online: https://www.qcintel.com/ (accessed on 3 January 2025).
- Estonian Biogas Association Biogaas & Biometaan. Eesti Biogaasi Assotsiatsioon. Available online: https://www.eestibiogaas.ee/biogaas-biometaan (accessed on 2 January 2025).
- Thori Tanklad. Eesti. Available online: https://www.thoritanklad.ee/ (accessed on 2 January 2025).
- Sugiyama, K.; Goto, I.; Kitano, K.; Mogi, K.; Honkanen, M. Effects of Hydrotreated Vegetable Oil (HVO) as Renewable Diesel Fuel on Combustion and Exhaust Emissions in Diesel Engine. SAE Int. J. Fuels Lubr. 2011, 5, 205–217. [Google Scholar] [CrossRef]
- Hulkkonen, T.; Hillamo, H.; Sarjovaara, T.; Larmi, M. Experimental Study of Spray Characteristics between Hydrotreated Vegetable Oil (HVO) and Crude Oil Based EN 590 Diesel Fuel. SAE Tech. Pap. 2011. [Google Scholar] [CrossRef]
- De Graaf, K.T.; Hus, I.H.E.; Van Leeuwen, H.J.; Van de Kaa, G. Towards sustainable energy technologies in the maritime industry: The dominance battle for hydrogen fuel cell technology. Int. J. Hydrogen Energy 2025, 100, 156–162. [Google Scholar] [CrossRef]
- Wärtsilä 25 Ammonia. Available online: https://www.wartsila.com/marine/wartsila-25-ammonia (accessed on 3 January 2025).
- Rauch, J.; Haloua, F. Calorific Value of Biomethane: Comparative Measurements Using Reference Gas Calorimeters. J. Phys. Conf. Ser. 2018, 1065, 202007. [Google Scholar] [CrossRef]
- Ammenberg, J.; Gustafsson, M.; Eklund, M. Perspectives on Biomethane as a Transport Fuel within a Circular Economy, Energy, and Environmental System. Available online: https://www.ieabioenergy.com/blog/publications/perspectives-on-biomethane-as-transport-fuel-within-a-circular-economy-energy-and-environmental-system/ (accessed on 3 January 2025).
- MAN B&W. ME-GI. Available online: https://www.man-es.com/marine/products/two-stroke-engines/me-gi?utm_medium=maxperf&utm_source=google&utm_campaign=campaign_ft_sic_valuechain_240901&utm_term=sic&gad_source=1&gclid=Cj0KCQiArby5BhCDARIsAIJvjIQGvyacsLSRvURpfmqkY-sUFo_b7Kt7wj6a8P0HUJSBTRJd-aEGZUkaAtfrEALw_wcB (accessed on 3 January 2025).
- Yanmar, A. Study on Combustion Improvement in Dual-Fuel Engine for Biogas Applications. YANMAR Technical Review. Available online: https://www.yanmar.com/global/about/technology/technical_review/2023/12_3.html (accessed on 3 January 2025).
- Gaikwad, M.S.; Jadhav, K.M.; Kolekar, A.H.; Chitragar, P.R. Combustion Characteristics of Biomethane—Diesel Dual-Fueled CI Engine with Exhaust Gas Recirculation. Biofuels 2021, 12, 369–379. [Google Scholar] [CrossRef]
- Reiter, A.J.; Kong, S.C. Combustion and Emissions Characteristics of Compression-Ignition Engine Using Dual Ammonia-Diesel Fuel. Fuel 2011, 90, 87–97. [Google Scholar] [CrossRef]
- Elkafas, A.G.; Rivarolo, M.; Gadducci, E.; Magistri, L.; Massardo, A.F. Fuel Cell Systems for Maritime: A Review of Research Development, Commercial Products, Applications, and Perspectives. Processes 2022, 11, 97. [Google Scholar] [CrossRef]
- Malik, V.; Srivastava, S.; Bhatnagar, M.K.; Vishnoi, M. Comparative Study and Analysis between Solid Oxide Fuel Cells (SOFC) and Proton Exchange Membrane (PEM) Fuel Cell—A Review. Mater. Today Proc. 2021, 47, 2270–2275. [Google Scholar] [CrossRef]
- Methanol—Price—Chart. Available online: https://tradingeconomics.com/commodity/methanol (accessed on 3 January 2025).
- Wang, Y.; Pang, Y.; Xu, H.; Martinez, A.; Chen, K.S. PEM Fuel Cell and Electrolysis Cell Technologies and Hydrogen Infrastructure Development—A Review. Energy Environ. Sci. 2022, 15, 2288–2328. [Google Scholar] [CrossRef]
- Hauth, M.; Becker, D.; Rechberger, J. Solid Oxide Fuel Cell—A Key Technology for a Highly Efficient Energy System. MTZ Worldwide 2021, 82, 58–63. [Google Scholar] [CrossRef]
- EUR-Lex. Implementing Regulation—2023/180—EN. Available online: https://eur-lex.europa.eu/eli/reg/2023/180 (accessed on 23 December 2024).
- Moreno-Gutiérrez, J.; Calderay, F.; Saborido, N.; Boile, M.; Rodríguez Valero, R.; Durán-Grados, V. Methodologies for Estimating Shipping Emissions and Energy Consumption: A Comparative Analysis of Current Methods. Energy 2015, 86, 603–616. [Google Scholar] [CrossRef]
- Winther, M. Ship Emissions and Air Pollution in Denmark: Present Situation and Future Scenarios; Danish Ministry of the Environment: Copenhagen, Denmark, 2009.
- Jalkanen, J.P.; Brink, A.; Kalli, J.; Pettersson, H.; Kukkonen, J.; Stipa, T. A Modelling System for the Exhaust Emissions of Marine Traffic and Its Application in the Baltic Sea Area. Atmos. Chem. Phys. 2009, 9, 9209–9223. [Google Scholar] [CrossRef]
- Wang, C.; Corbett, J.J.; Firestone, J. Modeling Energy Use and Emissions from North American Shipping: Application of the Ship Traffic, Energy, and Environment Model. Environ. Sci. Technol. 2007, 41, 3226–3232. [Google Scholar] [CrossRef] [PubMed]
- Dalsøren, S.B.; Eide, M.S.; Endresen, O.; Mjelde, A.; Gravir, G.; Isaksen, I.S.A. Update on Emissions and Environmental Impacts from the International Fleet of Ships: The Contribution from Major Ship Types and Ports. Atmos. Chem. Phys. 2009, 9, 2171–2194. [Google Scholar] [CrossRef]
- Endresen, Ø.; Sørgård, E.; Behrens, H.L.; Brett, P.O.; Isaksen, I.S.A. A Historical Reconstruction of Ships’ Fuel Consumption and Emissions. J. Geophys. Res. Atmos. 2007, 112. [Google Scholar] [CrossRef]
- EUR-Lex. European Union Directive—2018/2001—EN. Available online: https://eur-lex.europa.eu/legal-content/EN/TXT/?uri=CELEX%3A32018L2001 (accessed on 2 January 2025).
- ClassNK Pathway to Zero-Emission in International Shipping—Understanding the 2023 IMO GHG Strategy. Available online: https://www.classnk.or.jp/hp/pdf/info_service/ghg/PathwaytoZero-EmissioninInternationalShipping_ClassNK_EN.pdf (accessed on 2 January 2025).
- International Council on Clean Transportation. Accounting for Well-to-Wake Carbon Dioxide Equivalent Emissions in Maritime Transportation Climate Policies. Available online: https://theicct.org/publication/accounting-for-well-to-wake-carbon-dioxide-equivalent-emissions-in-maritime-transportation-climate-policies/ (accessed on 2 January 2025).
- Calculation of Fuel CO2 Emissions. Network for Transport Measures. Available online: https://www.transportmeasures.org/en/wiki/manuals/sea/calculation-of-fuel-co2-emissions/ (accessed on 23 December 2024).
- Oh, J.; Kim, D.; Roussanaly, S.; Lim, Y. Greenhouse gas emissions of shipping with onboard carbon capture under the FuelEU Maritime regulation: A well-to-wake evaluation of different propulsion scenarios. Chem. Eng. J. 2024, 498, 155407. [Google Scholar] [CrossRef]
- Bellot, A.; Baumler, R.; Bouallou, C.; Nemer, M.; Ölcer, A. A cradle-to-grave assessment of carbon and energy footprints of ships using synthetic fuel for net-zeros operations. Ocean. Eng. 2024, 310, 118392. [Google Scholar] [CrossRef]
- Life Cycle Assessment (LCA) for Shipping. Available online: https://www.bergermaritiem.nl/en/life-cycle-assessment-lca-shipping (accessed on 17 January 2025).
- Applications of Life Cycle Assessment in Shipping. Available online: https://www.researchgate.net/publication/280313533_Applications_of_Life_Cycle_Assessment_in_Shipping (accessed on 17 January 2025).
- Moreno-Gutiérrez, J.; Durán-Grados, V. Calculating ships’ real emissions of pollutants and greenhouse gases: Towards zero uncertainties. Sci. Total Environ. 2021, 750, 141471. [Google Scholar] [CrossRef]
- International Maritime Organisation IMO Framework on Life Cycle GHG Intensity of Marine Fuels (LCA). Available online: https://www.imo.org/en/OurWork/Environment/Pages/Lifecycle-GHG---carbon-intensity-guidelines.aspx (accessed on 2 January 2025).
- Lloyds Register Availability of E-Fuels and E-Fuel-Capable Vessels. Available online: https://www.lr.org/en/knowledge/research-reports/2024/zemba-report/ (accessed on 2 January 2025).
- Ozkan, M.; Narappa, A.B.; Namboodiri, T.; Chai, Y.; Babu, M.; Jennings, J.S.E.; Gao, Y.; Tasneem, S.; Lam, J.; Talluri, K.R.; et al. Forging a Sustainable Sky: Unveiling the Pillars of Aviation e-Fuel Production for Carbon Emission Circularity. iScience 2024, 27, 109154. [Google Scholar] [CrossRef]
- Kapetanović, M.; Núñez, A.; van Oort, N.; Goverde, R.M.P. Energy Use and Greenhouse Gas Emissions of Traction Alternatives for Regional Railways. Energy Convers. Manag. 2024, 303, 118202. [Google Scholar] [CrossRef]
- SINTEF SFI Smart Maritime. Available online: https://www.sintef.no/en/projects/2015/smart-maritime/ (accessed on 2 January 2025).
- EFuel Alliance. Aviation. Available online: https://www.efuel-alliance.eu/political-demands/aviation (accessed on 2 January 2025).
- Peacock, J.; Cooper, R.; Waller, N.; Richardson, G. Decarbonising aviation at scale through synthesis of sustainable e-fuel: A techno-economic assessment. Int. J. Hydrogen Energy 2024, 50, 869–890. [Google Scholar] [CrossRef]
- Transport & Environment. E-Fuels Observatory for Shipping. Available online: https://www.transportenvironment.org/articles/e-fuels-observatory-for-shipping (accessed on 2 January 2025).
- Clean Shipping Coalition. Key Design Considerations for GFS and the Basket of Measures. Available online: https://cleanshipping.org/wp-content/uploads/2024/03/ISWG-GHG-16-2-19-Key-design-considerations-for-GFS-and-the-basket-of-measures-CSC.pdf (accessed on 2 January 2025).
- Sustainable Shipping Initiative. Availability of Sustainable Biofuels. Available online: https://www.sustainableshipping.org/wp-content/uploads/2022/01/Availability-of-Sustainable-Biofuels-Report-updated-final.pdf (accessed on 2 January 2025).
- EMSA—European Maritime Safety Agency. Update on Potential of Biofuels for Shipping. Available online: https://www.emsa.europa.eu/newsroom/latest-news/item/4834-update-on-potential-of-biofuels-for-shipping.html (accessed on 2 January 2025).
- IEA. An Introduction to Biogas and Biomethane—Outlook for Biogas and Biomethane: Prospects for Organic Growth—Analysis. Available online: https://www.iea.org/reports/outlook-for-biogas-and-biomethane-prospects-for-organic-growth/an-introduction-to-biogas-and-biomethane (accessed on 2 January 2025).
- European Commission. Biomethane Country Fiches—Estonia. 2023. Available online: https://energy.ec.europa.eu/publications/2023-biomethane-country-fiches_en (accessed on 2 January 2025).
- Estonian Biogas Association Estonian Biomethane Roadmap 2030 (2050). Available online: https://www.eestibiogaas.ee/_files/ugd/1f4d17_3ec36a951ceb4b63b3fc429d0fc510a9.pdf (accessed on 2 January 2025).
- Äripäev. Riik Suunab Biometaani Tootmise Suurendamisse Ligi 20 Miljonit Eurot. Available online: https://www.pollumajandus.ee/uudised/2024/05/30/riik-suunab-biometaani-tootmise-suurendamisse-ligi-20-miljonit-eurot (accessed on 2 January 2025).
- Lloyds Register. Fuel for Thought Biofuel Report. Available online: https://www.lr.org/en/knowledge/research-reports/2024/fuel-for-thought-biofuel-report/?creative=718481107124&keyword=biofuels%20for%20shipping&matchtype=p&network=g&device=c&utm_source=google&utm_campaign=&utm_medium=cpc&utm_content=&utm_term=biofuels%20for%20shipping&gad_source=1 (accessed on 2 January 2025).
- ERR. Estonia Aims to Quadruple Use of Green Fuels by 2030. Available online: https://news.err.ee/1609280163/estonia-aims-to-quadruple-use-of-green-fuels-by-2030 (accessed on 2 January 2025).
- GoodFuels. HVO for Coastal and Inland Shipping. Available online: https://www.goodfuels.com/hvo-coastal-inland-shipping (accessed on 2 January 2025).
- Abraham, E.J.; Linke, P.; Rawashdeh, M.; Rousseau, J.; Burton, G.; Al-Mohannadi, D.M. Large-scale shipping of low-carbon fuels and carbon dioxide towards decarbonized energy systems: Perspectives and challenges. Int. J. Hydrogen Energy 2024, 63, 217–230. [Google Scholar] [CrossRef]
- Mærsk Mc-Kinney Møller Center for Zero Carbon Shipping. FuelEU Explainer: Is the Industry Ready for 2025? Available online: https://www.zerocarbonshipping.com/news/fueleu-explainer-is-the-industry-ready-for-2025/ (accessed on 2 January 2025).
- IEA Bioenergy. Advanced Biofuels—Potential for Cost Reduction. Available online: https://www.ieabioenergy.com/wp-content/uploads/2020/02/T41_CostReductionBiofuels-11_02_19-final.pdf (accessed on 2 January 2025).






| Ship | Ice Purpose | Home Port | Year Built | LOA [m] | BOA [m] | Draught [m] | Displacement [t] |
|---|---|---|---|---|---|---|---|
| AHTO-01 | icebreaker | Muuga | 2009 | 16 | 5.3 | 2.47 | 63.68 |
| AHTO-02 | icebreaker | Pärnu | 2011 | 16 | 5.3 | 2.47 | 63.68 |
| AHTO-06 | ice-capable—10 cm | Kunda | 2002 | 13.5 | 4.56 | 1.6 | 14.6 |
| AHTO-07 | icebreaker | moving ports | 2014 | 16 | 5.3 | 2.43 | 63.68 |
| AHTO-09 | icebreaker | Roomassaare | 2014 | 16 | 5.3 | 2.43 | 63.68 |
| AHTO-12 | depreciated | Kunda | 1966 | 12.5 | 3.95 | 1.5 | 22.6 |
| AHTO-14 | summer | Heltermaa | 2015 | 14.22 | 4.5 | 0.83 | 21.4 |
| AHTO-15 | summer | moving ports | 2015 | 18.37 | 5.1 | 1.6 | 35.5 |
| AHTO-17 | ice-capable—10 cm | Roomassaare | 2003 | 13.5 | 4.55 | 1.61 | 14.6 |
| AHTO-19 | ice-capable—10 cm | Virtsu | 2003 | 14.1 | 4.56 | 1.61 | 15.7 |
| AHTO-20 | ice-capable—10 cm | Pärnu | 2003 | 14.1 | 4.46 | 1.61 | 16 |
| AHTO-21 | ice-capable—10 cm | Heltermaa | 2004 | 14.1 | 4.56 | 1.61 | 16 |
| AHTO-23 | ice-capable—10 cm | moving ports | 2004 | 14.1 | 4.56 | 1.61 | 16 |
| AHTO-25 | ice-capable—15 cm | Muuga | 2006 | 19.5 | 5.45 | 1.85 | 36.4 |
| AHTO-26 | ice-capable—15 cm | Meeruse | 2007 | 19.5 | 5.45 | 1.85 | 35.8 |
| AHTO-27 | ice-capable—15 cm | Paldiski | 2008 | 19.5 | 5.45 | 1.85 | 35.8 |
| AHTO-28 | ice-capable—15 cm | Rohuneeme | 2008 | 19.5 | 5.45 | 1.85 | 35.8 |
| AHTO-29 | summer | moving ports | 2010 | 17.6 | 5.4 | 1.4 | 25 |
| Ship | Avg. Fuel Consumption [L/Mile] | Fuel Capacity [m3] | Max Speed [kn] | Avg Speed [kn] | Engine Power [kW] | Engine Model |
|---|---|---|---|---|---|---|
| AHTO 01-02-07-09 | 11.61 | 6.3 | 10.4 | 7.8 | 852 | DG SCANIA DI16 |
| AHTO 06-17-19-20-21-23 | 4.88 | 1.1 | 22 | 19.8 | 525 | MTU 8V2000M70 |
| AHTO 12 | 2 | 2.76 | 8 | 4.6 | 162 | IVECO |
| AHTO 14 | 5.97 | 1.6 | 27 | 25.6 | 736 | Volvo-Penta D13 |
| AHTO 15 | 6.18 | 3.0 | 27 | 22.8 | 958 | Volvo-Penta D16 |
| AHTO 25-26-27-28 | 7.79 | 5.5 | 22 | 19.4 | 900 | MTU 10V2000M72 |
| AHTO 29 | 7.02 | 4.0 | 35 | 30.6 | 1176 | Volvo-Penta IPS 1050 |
| Area | Boat | Distance Max nm | Maximum Number Pilotages in 24 h | Total Distance of Pilotage in 24 h | |
|---|---|---|---|---|---|
| Location | Winter | Summer | Pcs | m | |
| Kunda/Loksa | Kunda | 7 | 13 | 8 | 60 |
| Paldiski | Paldiski | 8 | 8 | 11 | 90 |
| Pärnu | Pärnu | 3 | 7 | 9 | 65 |
| Tallinn/Muuga | Meeruse | 8 | 8 | 5 | 40 |
| Hundipea | 20 | 20 | 15 | 150 | |
| Muuga | 20 | 20 | 14 | 160 | |
| Väinameri | Roomassaare | 12 | 12 | 3 | 36 |
| Virtsu | 30 | 30 | 3 | 50 | |
| Heltermaa | 30 | 30 | 3 | 50 | |
| Veere | 0 | 20 | 1 | 20 | |
| Full Load | Lower Load | |||||
|---|---|---|---|---|---|---|
| BSFC | Rpm | Rated Power | BSFC | Rpm | Rated Power | |
| g/kWh | kW | g/kWh | kW | |||
| AHTO 01-02-07-09 | 213 | 1800 | 468 | 205 | 1500 | 445 |
| AHTO 06-17-19-20-21-23 | 214 | 2250 | 720 | 205 | 1950 | 475 |
| AHTO 12 | 220 | 2800 | 184 | 215 | 1400 | 92 |
| AHTO 14 | 216 | 2400 | 735 | 206 | 1900 | 400 |
| AHTO 15 | 210 | 1800 | 479 | 200 | 1200 | 400 |
| AHTO 25-26-27-28 | 213 | 2250 | 900 | 211 | 1950 | 585 |
| AHTO 29 | 212 | 2300 | 564 | 201 | 1400 | 185 |
| Lower Heating Value | Density | Relative Engine Gravimetric Energy Density | Fuel Cost | Relative Thermal Efficiency | |
|---|---|---|---|---|---|
| (MJ/kg) | (t/m3) | (€/ton) | |||
| MDO | 42.7 [49,71,72] | 0.84 [49] | 1 | 672 [73] | 1 |
| Methanol | 19.9 [49,71,72] | 0.79 [49] | 0.78 [74] | 381 [75,76,77,78] | 1.03 [72,79] |
| Biodiesel | 37.5 [21,80,81] | 0.88 [21,81,82] | 1 | 1127 [73] | 0.96 [21,80] |
| HVO100 | 44.1 [82,83,84] | 0.78 [83,84,85] | 1 | 1456 [73] | 0.99 [82,86,87,88,89] |
| H2 (SOFC) | 120 [49,71,72] | 0.023 * [49] | 0.65 [90,91,92,93,94,95] | 5000 [96,97] | 1.3 [74,98] |
| H2 (PEMFC) | 120 [49,71,72] | 0.021 * [49] | 1.01 [90,91,92,93,94,95] | 5000 [96,97] | 1.21 [74,91,99] |
| Ammonia | 18.6 [71,72,85,100,101] | 0.68 [90,98] | 0.78 [74,102] | 590 [73] | 1.03 [102,103,104,105] |
| Biomethane | 36 [103,106] | 0.25 * [92,93,94] | 0.89 [107] | 1150 [78,108] | 1.04 [109,110] |
| Pilotage Area | WtT Emissions | TtW Emissions | WtW Emissions | WtW Emissions |
|---|---|---|---|---|
| [kgCO2eq] | [kgCO2eq] | [kgCO2eq] | [tCO2eq] | |
| Kunda-Loksa | 6592 | 34,895 | 41,486 | 41.5 |
| Paldiski | 26,860 | 142,195 | 169,055 | 169.1 |
| Pärnu | 25,563 | 135,325 | 160,888 | 160.9 |
| Tallinn | 109,656 | 580,503 | 690,159 | 690.2 |
| Väinameri | 47,086 | 249,266 | 296,352 | 296.4 |
| TOTAL | 215,756 | 1,142,185 | 1,357,940 | 1357.9 |
| MDO | Methanol | Biodiesel | HVO100 | H2 Blue SOFC | H2 Blue PEM | Ammonia | Biomethane | |
|---|---|---|---|---|---|---|---|---|
| AHTO 01-02-07-09 | 1 | 1.74 | 1.11 | 0.98 | 0.77 | 0.57 | 1.83 | 1.13 |
| AHTO 06-17-19-20-21-23 | 1 | 1.51 | 1.06 | 0.99 | 1.15 | 0.78 | 1.55 | 1.12 |
| AHTO 12 | 1 | 1.88 | 1.15 | 0.98 | 0.55 | 0.45 | 1.99 | 1.13 |
| AHTO 14 | 1 | 1.51 | 1.06 | 0.99 | 1.14 | 0.77 | 1.56 | 1.13 |
| AHTO 15 | 1 | 1.58 | 1.07 | 0.99 | 1.04 | 0.71 | 1.63 | 1.13 |
| AHTO 25-26-27-28 | 1 | 1.71 | 1.11 | 0.98 | 0.83 | 0.60 | 1.79 | 1.13 |
| AHTO 29 | 1 | 1.59 | 1.08 | 0.99 | 1.01 | 0.70 | 1.65 | 1.13 |
| MDO | Methanol | Biodiesel | HVO100 | H2 Blue (SOFC) | H2 Blue (PEM) | Ammonia | Biomethane | |
|---|---|---|---|---|---|---|---|---|
| AHTO 01-02-07-09 | 5.3 | 11.8 | 6.2 | 5.6 | 5.3 | 5.7 | 16.1 | 18.0 |
| AHTO 06-17-19-20-21-23 | 0.9 | 2.1 | 1.1 | 0.9 | 9.3 | 10.0 | 2.8 | 3.1 |
| AHTO 12 | 2.3 | 5.2 | 2.7 | 2.5 | 23.3 | 25.0 | 7.1 | 7.9 |
| AHTO 14 | 1.3 | 3.0 | 1.6 | 1.4 | 13.5 | 14.5 | 4.1 | 4.6 |
| AHTO 15 | 2.5 | 5.6 | 2.9 | 2.7 | 25.4 | 27.2 | 7.7 | 8.6 |
| AHTO 25-26-27-28 | 4.6 | 10.3 | 5.4 | 4.9 | 46.5 | 49.8 | 14.1 | 15.7 |
| AHTO 29 | 3.4 | 7.5 | 3.9 | 3.6 | 33.8 | 36.2 | 10.3 | 11.4 |
| MDO | Methanol | Biodiesel | HVO100 | H2 Blue (SOFC) | H2 Blue (PEM) | Ammonia | Biomethane | |
|---|---|---|---|---|---|---|---|---|
| AHTO-01 | 0.46 | 0.62 | 0.47 | 0.45 | 0.62 | 0.41 | 0.63 | 0.51 |
| AHTO-02 | 0.60 | 0.93 | 0.64 | 0.60 | 0.67 | 0.45 | 0.96 | 0.68 |
| AHTO-06 | 0.85 | 1.20 | 0.88 | 0.85 | 1.11 | 0.73 | 1.22 | 0.96 |
| AHTO-07 | 0.44 | 0.59 | 0.45 | 0.44 | 0.62 | 0.41 | 0.60 | 0.49 |
| AHTO-09 | 0.47 | 0.65 | 0.48 | 0.46 | 0.63 | 0.41 | 0.65 | 0.52 |
| AHTO-12 | 0.25 | 0.34 | 0.26 | 0.25 | 0.35 | 0.23 | 0.34 | 0.28 |
| AHTO-14 | 1.54 | 2.63 | 1.70 | 1.51 | 1.29 | 0.93 | 2.75 | 1.74 |
| AHTO-15 | 1.08 | 1.74 | 1.17 | 1.07 | 1.06 | 0.74 | 1.81 | 1.22 |
| AHTO-17 | 0.87 | 1.24 | 0.90 | 0.87 | 1.12 | 0.74 | 1.27 | 0.98 |
| AHTO-19 | 0.96 | 1.42 | 1.00 | 0.95 | 1.14 | 0.76 | 1.45 | 1.07 |
| AHTO-20 | 0.99 | 1.49 | 1.05 | 0.98 | 1.15 | 0.77 | 1.53 | 1.11 |
| AHTO-21 | 1.15 | 1.81 | 1.23 | 1.13 | 1.19 | 0.82 | 1.87 | 1.29 |
| AHTO-23 | 1.42 | 2.37 | 1.55 | 1.40 | 1.26 | 0.90 | 2.47 | 1.60 |
| AHTO-25 | 0.95 | 1.61 | 1.05 | 0.94 | 0.82 | 0.59 | 1.68 | 1.08 |
| AHTO-26 | 0.92 | 1.54 | 1.01 | 0.90 | 0.81 | 0.58 | 1.61 | 1.04 |
| AHTO-27 | 0.65 | 0.99 | 0.69 | 0.64 | 0.74 | 0.50 | 1.02 | 0.73 |
| AHTO-28 | 0.71 | 1.11 | 0.76 | 0.70 | 0.75 | 0.52 | 1.15 | 0.80 |
| AHTO-29 | 0.74 | 1.07 | 0.77 | 0.74 | 0.94 | 0.63 | 1.09 | 0.84 |
| Original Tank Volume | MDO | Methanol | Biodiesel | HVO100 | H2 Blue (SOFC) | H2 Blue (PEM) | Ammonia | Biomethane | |
|---|---|---|---|---|---|---|---|---|---|
| AHTO-01 | 5.3 | 0.5 | 1.1 | 0.6 | 0.5 | 4.9 | 5.3 | 1.5 | 1.7 |
| AHTO-02 | 5.3 | 1.8 | 4.0 | 2.1 | 1.9 | 18.1 | 19.4 | 5.5 | 6.1 |
| AHTO-06 | 0.9 | 0.5 | 1.0 | 0.5 | 0.5 | 4.6 | 5.0 | 1.4 | 1.6 |
| AHTO-07 | 5.3 | 0.4 | 0.8 | 0.4 | 0.4 | 3.6 | 3.8 | 1.1 | 1.2 |
| AHTO-09 | 5.3 | 0.6 | 1.3 | 0.7 | 0.6 | 5.8 | 6.3 | 1.8 | 2.0 |
| AHTO-12 | 2.3 | 0.08 | 0.2 | 0.09 | 0.08 | 0.8 | 0.8 | 0.2 | 0.3 |
| AHTO-14 | 1.3 | 3.7 | 8.3 | 4.3 | 4.0 | 37.5 | 40.2 | 11.4 | 12.7 |
| AHTO-15 | 2.5 | 3.0 | 6.8 | 3.5 | 3.2 | 30.6 | 32.8 | 9.3 | 10.4 |
| AHTO-17 | 0.9 | 0.5 | 1.2 | 0.6 | 0.6 | 5.3 | 5.7 | 1.6 | 1.8 |
| AHTO-19 | 0.9 | 0.8 | 1.8 | 0.9 | 0.8 | 7.9 | 8.5 | 2.4 | 2.7 |
| AHTO-20 | 0.9 | 0.9 | 2.0 | 1.0 | 1.0 | 9.0 | 9.6 | 2.7 | 3.0 |
| AHTO-21 | 0.9 | 1.4 | 3.1 | 1.6 | 1.5 | 13.9 | 14.9 | 4.2 | 4.7 |
| AHTO-23 | 0.9 | 2.2 | 5.0 | 2.6 | 2.4 | 22.3 | 23.9 | 6.8 | 7.6 |
| AHTO-25 | 4.6 | 4.2 | 9.5 | 4.9 | 4.5 | 42.5 | 45.5 | 12.9 | 14.4 |
| AHTO-26 | 4.6 | 3.9 | 8.8 | 4.6 | 4.2 | 39.6 | 42.5 | 12.0 | 13.4 |
| AHTO-27 | 4.6 | 1.7 | 3.8 | 2.0 | 1.8 | 17.1 | 18.3 | 5.2 | 5.8 |
| AHTO-28 | 4.6 | 2.2 | 4.9 | 2.6 | 2.3 | 22.1 | 23.7 | 6.7 | 7.5 |
| AHTO-29 | 3.4 | 1.3 | 2.8 | 1.5 | 1.3 | 12.6 | 13.6 | 3.8 | 4.3 |
| Ship | MDO | Methanol | Biodiesel | HVO | H2 Blue | H2 Blue | Ammonia | Biomethane | ||||
|---|---|---|---|---|---|---|---|---|---|---|---|---|
| Main Fuel | Pilot Fuel | Main Fuel | Pilot Fuel | SOFC | PEM | Main Fuel | Pilot Fuel | Main Fuel | Pilot Fuel | |||
| AHTO-01 | 614 | 1140 | 60.0 | 688 | 36 | 595 | 168 | 173 | 872 | 218 | 675 | 21 |
| AHTO-02 | 25,356 | 47,049 | 2476 | 28,405 | 1495 | 24,551 | 6917 | 7156 | 35,990 | 8998 | 27,843 | 861 |
| AHTO-06 | 10,080 | 18,703 | 984 | 11,292 | 594 | 9760 | 2750 | 2845 | 14,307 | 3577 | 11,069 | 342 |
| AHTO-07 | 829 | 1538 | 81 | 929 | 49 | 803 | 226 | 234 | 1177 | 294 | 910 | 28 |
| AHTO-09 | 2897 | 5374 | 283 | 3245 | 171 | 2805 | 790 | 818 | 4111 | 1028 | 3181 | 98.4 |
| AHTO-12 | 512 | 951 | 50 | 574 | 30 | 496 | 140 | 147 | 727 | 182 | 563 | 17 |
| AHTO-14 | 27,531 | 51,084 | 2689 | 30,842 | 1623 | 26,657 | 7511 | 7770 | 39,077 | 9769 | 30,232 | 935 |
| AHTO-15 | 102,786 | 190,720 | 10,038 | 115,144 | 6060 | 99,523 | 28,041 | 29,007 | 145,891 | 36,473 | 112,868 | 3491 |
| AHTO-17 | 70,010 | 13,006 | 685 | 7852 | 413 | 6787 | 1912 | 1978 | 9949 | 2487 | 7697 | 238 |
| AHTO-19 | 11,239 | 20,853 | 1098 | 12,590 | 663 | 10,882 | 3066 | 3172 | 15,952 | 3988 | 12,341 | 382 |
| AHTO-20 | 14,119 | 26,198 | 1379 | 15,817 | 835 | 13,671 | 3852 | 3985 | 20,040 | 5010 | 15,504 | 480 |
| AHTO-21 | 13,351 | 24,773 | 1304 | 14,956 | 787 | 12,927 | 3642 | 3768 | 18,950 | 4738 | 14,661 | 453 |
| AHTO-23 | 26,322 | 48,841 | 2571 | 29,487 | 1552 | 25,487 | 7181 | 7428 | 373,614 | 9340 | 28,904 | 894 |
| AHTO-25 | 90,590 | 168,090 | 8847 | 101,482 | 5341 | 87,714 | 24,713 | 25,566 | 128,581 | 32,145 | 99,475 | 3077 |
| AHTO-26 | 66,038 | 122,534 | 6449 | 73,978 | 3894 | 63,942 | 18,016 | 18,637 | 937,323 | 23,433 | 72,515 | 2243 |
| AHTO-27 | 47,408 | 87,967 | 4630 | 53,109 | 2795 | 45,903 | 12,933 | 13,379 | 67,290 | 16,823 | 52,059 | 1610 |
| AHTO-28 | 8193 | 15,201 | 800 | 9178 | 483 | 79,323 | 2235 | 2312 | 11,628 | 2907 | 8996 | 278 |
| AHTO-29 | 10,950 | 20,319 | 1069 | 12,267 | 646 | 10,603 | 2987 | 3090 | 15,543 | 3886 | 12,024 | 372 |
| MGO | Methanol | Biodiesel | HVO100 | H2 Blue (SOFC) | H2 Blue (PEM) | Ammonia | Biomethane | |
|---|---|---|---|---|---|---|---|---|
| AHTO-01 | 413 | 475 | 800 | 866 | 838 | 867 | 661 | 790 |
| AHTO-02 | 17,039 | 19,590 | 33,017 | 35,747 | 34,587 | 35,779 | 27,280 | 32,599 |
| AHTO-06 | 6774 | 7788 | 13,125 | 14,211 | 13,749 | 14,223 | 10,845 | 12,959 |
| AHTO-07 | 557 | 640 | 1079 | 1169 | 1131 | 1170 | 892 | 1066 |
| AHTO-09 | 1946 | 2238 | 3772 | 4083 | 3951 | 4087 | 3116 | 3724 |
| AHTO-12 | 344 | 396 | 667 | 722 | 699 | 723 | 551 | 659 |
| AHTO-14 | 18,501 | 21,270 | 35,849 | 38,813 | 37,553 | 38,848 | 29,621 | 35,395 |
| AHTO-15 | 69,072 | 79,410 | 133,840 | 144,905 | 140,203 | 145,037 | 110,586 | 132,144 |
| AHTO-17 | 4710 | 5415 | 9127 | 9882 | 9561 | 9891 | 7541 | 9012 |
| AHTO-19 | 7552 | 8683 | 14,634 | 15,844 | 15,330 | 15,858 | 12,091 | 14,449 |
| AHTO-20 | 9488 | 10,908 | 18,385 | 19,905 | 19,259 | 19,923 | 15,191 | 18,152 |
| AHTO-21 | 8972 | 10,315 | 17,385 | 18,822 | 18,211 | 18,839 | 14,364 | 17,164 |
| AHTO-23 | 17,689 | 20,336 | 34,275 | 37,108 | 35,904 | 37,142 | 28,320 | 33,840 |
| AHTO-25 | 60,876 | 69,987 | 117,959 | 127,711 | 123,567 | 127,828 | 97,464 | 116,464 |
| AHTO-26 | 44,378 | 51,019 | 85,990 | 93,099 | 90,078 | 93,184 | 71,049 | 84,900 |
| AHTO-27 | 31,858 | 36,627 | 61,732 | 66,835 | 64,666 | 66,896 | 51,006 | 60,949 |
| AHTO-28 | 5505 | 6329 | 10,668 | 11,550 | 11,175 | 11,560 | 8814 | 10,533 |
| AHTO-29 | 7359 | 8460 | 14,259 | 15,438 | 14,937 | 15,452 | 11,781 | 14,078 |
Disclaimer/Publisher’s Note: The statements, opinions and data contained in all publications are solely those of the individual author(s) and contributor(s) and not of MDPI and/or the editor(s). MDPI and/or the editor(s) disclaim responsibility for any injury to people or property resulting from any ideas, methods, instructions or products referred to in the content. |
© 2025 by the authors. Licensee MDPI, Basel, Switzerland. This article is an open access article distributed under the terms and conditions of the Creative Commons Attribution (CC BY) license (https://creativecommons.org/licenses/by/4.0/).
Share and Cite
Otsason, R.; Laasma, A.; Gülmez, Y.; Kotta, J.; Tapaninen, U. Comparative Analysis of the Alternative Energy: Case of Reducing GHG Emissions of Estonian Pilot Fleet. J. Mar. Sci. Eng. 2025, 13, 305. https://doi.org/10.3390/jmse13020305
Otsason R, Laasma A, Gülmez Y, Kotta J, Tapaninen U. Comparative Analysis of the Alternative Energy: Case of Reducing GHG Emissions of Estonian Pilot Fleet. Journal of Marine Science and Engineering. 2025; 13(2):305. https://doi.org/10.3390/jmse13020305
Chicago/Turabian StyleOtsason, Riina, Andres Laasma, Yiǧit Gülmez, Jonne Kotta, and Ulla Tapaninen. 2025. "Comparative Analysis of the Alternative Energy: Case of Reducing GHG Emissions of Estonian Pilot Fleet" Journal of Marine Science and Engineering 13, no. 2: 305. https://doi.org/10.3390/jmse13020305
APA StyleOtsason, R., Laasma, A., Gülmez, Y., Kotta, J., & Tapaninen, U. (2025). Comparative Analysis of the Alternative Energy: Case of Reducing GHG Emissions of Estonian Pilot Fleet. Journal of Marine Science and Engineering, 13(2), 305. https://doi.org/10.3390/jmse13020305

