Coastal Hazard and Vulnerability Assessment in Cameroon
Abstract
1. Introduction and Background of the Study
2. Methodology
2.1. General Presentation of the Cameroon Coastal Region
- Northern Cameroon lowlands and troughs (300–500 m) consist of a vast relief of plain, including the Benue basin (Garoua plain), which meanders on the Alantika mountains to the west. It also comprises the Diamaré plain hemmed into the northwest by the Mandara volcanic mountains (1444 m) which progressively give way northeastwards to the Lake Chad depression. The vegetation is savannah and bush.
- In the middle of the country, the Adamawa Plateau (1000 to 1500 m) slopes gently towards the Sanaga Valley to the south and collapses sharply to the north over the Benue basin. A rugged region covered by the equatorial forest stretches south of Adamawa. Almost all the rivers that crisscross Cameroon are born in Adamawa.
- The southern Cameroonian Plateau is a topographic feature between 650 and 900 m. It extends from west to east, from Yaoundé to the Central African border, and covers 1/3 of the country.
- The western highlands connect to the central plateau by a large area of ancient volcanoes (like the Bamboutos Mountains and Manengouba peak at more than 2000 m) and basaltic plateaus (Bamileke Plateau, Bamoun Plateau, and Grassfield Plateau). Westwards to this region, Cameroon Mountain rises to a 4094 m peak and overlooks the coast at Limbe.
- The coastal region, about 100 km wide towards the north, narrows towards the south to form a soft, sandy coastline with a deep indentation, the Douala Bay. Southwards of this city, the coast is the domain of the mangrove (estuary of Wouri), and, further south, it is characterized by beautiful beaches. The coastal lowlands cannot be isolated from the mountains above (Cameroon Mountains and Rumpi Hills Figure 2 and Figure 3), because they are located less than 150 km from the coast and influence both the relief and the surrounding climate.
2.1.1. Cameroon’s Coastal Region
2.1.2. Coastal Topography
- Soft coasts
- Rocky shores
2.1.3. Climate
2.1.4. Vegetation
2.1.5. Population
2.1.6. Soils and Economy
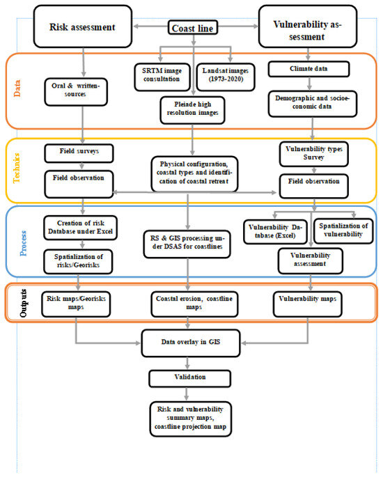
2.2. Methodological Approaches
2.2.1. Assessing Coastal Hazards
2.2.2. Hazard Quantification
2.2.3. Assessing Coastal Vulnerability to Climate Change
2.2.4. Shoreline Dynamics and Mapping of the Coastal Erosion
- Uncertainties and errors
- Pixel error
- Uncertainty rate on individual transects
- Vulnerability mapping
3. Findings and Interpretations
3.1. Cameroon Coastal Geohazards
3.1.1. Coastal Seismic Hazards
3.1.2. Coastal Volcanic Hazards
3.1.3. Coastal Landslide Hazards
3.1.4. Hydrometeorological or Climatic Hazards
3.2. Climate Change Evolution and Impacts on Vulnerability in Coastal Areas
3.2.1. Coastal Flood Hazards in Cameroon
3.2.2. Coastal Erosion in Cameroon
3.2.3. Sea Level Change Assessment in Cameroon
3.2.4. Coastal Vulnerability
- Geohazard vulnerability
- Seismic and volcanic hazard vulnerabilities
- Coastal vulnerability to landslides
- Coastal Urbanization and vulnerability.
- Coastal vulnerability to hydrometeorological or climatic hazards.
3.2.5. Climate as a Determinant Forcing Factor
3.2.6. Impacts of Meteorological Hazards on Livelihoods
3.2.7. Anthropogenic-Induced Coastal Hazards in Cameroon
- Kribi Coastline dynamics
- Anthropogenic influence on coastal dynamics
- Risks related to oil spills and pollution
3.3. Overall Coastal Vulnerability Indices
3.3.1. Physical Coastal Vulnerability Index (CVIP)
3.3.2. Social Coastal Vulnerability Index (CVIS)
3.3.3. Economic Coastal Vulnerability Index (CVIE)
3.3.4. Integrated Coastal Vulnerability Index (ICVI)
- Synthesis of coastal vulnerability indices on the Cameroonian coast
3.4. The Way Forward?
- A specific policy on coastal areas that integrates risk management and ecosystems-based approaches and policies.
- The creation of not only marine parks, but also great humid zones along the coastal region which possess at least 10 national parks
- The promotion of green spaces and the reforestation of mangroves together with support to ecotourism projects and a reasonable tourism development
- The protection of spawning grounds and avoidance of water turbidity, etc.
- Environmental education together with coast management and the transplantation of sea turtle eggs into secure enclosures as well as incentives to find an alternative to eating sea turtle meat. This goes in line with the fight against plastic pollution and the illegal dumping of waste into the sea.
- At the same time, the principle should stipulate how to dispose of the pollutants produced by oil and gas exploration and development in the coastal zone, as well as ship oil spills and ballast.
- There was a proposal for artificial reefs and if this is carried out, scientific monitoring must be set up after the immersion of the artificial reefs (an inspection of the structure of the modules, a qualitative and quantitative assessment of the species fixed and living around the modules, and monitoring of the sediments close to the modules (fattening zones and scouring)
- The last recommendation to address is that of environmental and spatial justice as the Kribi coast is concerned because the port project has been realized without the real participation of the local population and pygmies (indigenous people) who have been threatened and marginalized since the port implementation. The aim is related to the creation of a socioeconomic development model compatible with the protection of resources and marine heritage
4. Conclusions
Author Contributions
Funding
Institutional Review Board Statement
Informed Consent Statement
Data Availability Statement
Conflicts of Interest
Abbreviations
| AfCFTA | African Continental Free Trade Area |
| CDC | Cameroon Development Corporation |
| CESER | Conseils économiques sociaux et environnementaux de l’Atlantique |
| CVI | coastal vulnerability index |
| DSAS | Digital Shoreline Analysis System |
| EPR | End point rate |
| ETM | Enhance Thematic Mapper |
| IAS | invasive alien species |
| ICVI | integrated coastal vulnerability index |
| ICZM | integrated coastal zone management |
| IPCC | Intergovernmental Panel on Climate Change |
| HCV | high conservation value |
| HEVECAM | Hévéa du Cameroun – Cameroon Rubber Company |
| MINEPDED | Ministère de l’Environnement, de la Protection de la Nature et du Développement durable—Ministry of Environment, nature protection and Sustainable Development |
| NRO | National Risks Observatory |
| PAMOL | Palm Oil Limited |
| SLR | sea level rise |
| SOCAPALM | Société Camerounaise des palmeraies – Cameroon Palm Plantation Corporation |
| SONARA | Société Nationale de raffinage – National Refinery Corporation |
| TM | Thematic Mapper |
| UN | United Nations |
| UN-ISDR | United Nations International Strategy for Disaster Reduction |
| UNDRR | United Nations Disaster Risks Reduction |
| USGS | United States Geological Survey |
| WIOMSA | Western Indian Ocean Marine Science Association |
Appendix A

| Data | Path and Row | Resolution m | Code | Sensors | Seasons | Aim |
|---|---|---|---|---|---|---|
| 1973 | ||||||
| 1 February 1973 | LM01_L1TP_200 058 | 30 | 8 bits | Mss | Dry | Coastline extraction |
| 6 January 1973 | LM02_L1TP_200 057 | 30 | 8 bits | Mss | Dry | Coastline extraction |
| 27 November 1973 | LM03_L1TP_201 057 | 30 | 8 bits | Mss | Dry | Coastline extraction |
| 2000 | ||||||
| 6 November2000 | LE7 186 058 | 30 | 8 bits | ETM | Dry | Coastline extraction and classification |
| 5 March 2000 | LE7 186 058 | 30 | 8 bits | ETM | Dry | Coastline extraction and classification |
| 16 January 2000 | LE7 186 058 | 30 | 8 bits | ETM | Dry | Coastline extraction and classification |
| 2017 | ||||||
| 21 February 2017 | LC08 187 058 | 30/15 | 16 bits | L8 | Dry | Classification |
| 31 March 2017 | LC08 187 058 | 30/15 | 16 bits | L8 | Dry | Classification (Kribi) |
| 15 January 2017 | LC8 186 058 | 30/15 | 16 bits | L8 | Dry | Coastline extraction |
| 2020 | ||||||
| 20 December 2020 | LC08 186 058 | 30/15 | 16 bits | L8 | Dry | Coastline extraction |
| 27 December2020 | LC08 186 058 | 30/15 | 16 bits | L8 | Dry | Coastline extraction |
| Projected Climate Parameters | Scenarios | Time Horizons | |||
|---|---|---|---|---|---|
| 2021–2040 | 2041–2060 | 2061–2080 | 2081–2100 | ||
| Rainfall trend scenario in % | RCP 2.6 | −2 to 2 | 2 to 7 | 5 to 10 | −0 to 1 |
| RCP 4.5 | −1 to 1 | −1 to 1 | 1 to 5 | 1 to 4 | |
| RCP 8.5 | 4 to 7 | 1 to 3 | 2 to 5 | 2 to 5 | |
| Temperature trend scenario in °C | RCP 2.6 | 0.5 to 1 | 0.7 to 1 | 2 to 3 | 2 to 3 |
| RCP 4.5 | 0.5 to 1 | 1 to 1.5 | 2.5 to 3.5 | 2.5 to 3.5 | |
| RCP 8.5 | 0.5 to 1 | 1 to 1.5 | 3 to 4 | 4 to 5 | |



References
- UN-Habitat. The State of African Cities 2014; Re-Imagining Sustainable Urban Transitions: Nairobi, Kenya, 2014; Available online: https://www.gwp.org/globalassets/global/toolbox/references/the-state-of-african-cities-2014_re-imagining-sustainable-urban-transitions-un-habitat-2014.pdf (accessed on 19 July 2024).
- WIOMSA, UN-Habitat. Coastal Cities of the Western Indian Ocean Region and the Blue Economy: Status Report; WIOMSA and UN-Habitat: Zanzibar, Tanzania, 2021; Available online: https://unhabitat.org/sites/default/files/2021/12/blue_economy_status_report_final-oct_21.pdf (accessed on 20 November 2024).
- Cosby, A.G.; Lebakula, V.; Smith, C.N.; Wanik, D.W.; Bergene, K.; Rose, A.N.; Swanson, D.; Bloom, D.E. Accelerating growth of human coastal populations at the global and continent levels: 2000–2018. Sci. Rep. 2024, 14, 22489. [Google Scholar] [CrossRef] [PubMed]
- Reimann, L.; Vafeidis, A.T.; Honsel, L.E. Population development as a driver of coastal risk: Current trends and future pathways. Camb. Prism. Coast. Futures 2023, 1, e14. [Google Scholar] [CrossRef]
- Krien, N.; Michel-Guillou, E. Place des risques côtiers dans les représentations sociales du cadre de vie d’habitants de communes littorales. Les Cah. Int. Psychol. Soc. 2014, 101, 101–122. Available online: https://shs.cairn.info/revue-les-cahiers-internationaux-de-psychologie-sociale-2014-1-page-101?lang=fr&tab=auteurs (accessed on 15 April 2020). [CrossRef]
- Burton, I.; Kates, R.W.; White, G.F. The Environment as Hazard; Oxford University Press: New York, NY, USA, 1978. [Google Scholar]
- Mukhopadhyay, S.; Puopolo, K.M. Risk Assessment in Neonatal Early-Onset Sepsis. Semin. Perinatol. 2012, 36, 408–415. [Google Scholar] [CrossRef] [PubMed]
- Birkmann, J.; Cardona, O.D.; Carreño, M.L.; Barbat, A.H.; Pelling MSchneiderbauer, S.; Kienberger, S.; Keiler, M.; Alexander DZeil, P.; Welle, T. Framing vulnerability, risk and societal responses: The MOVE framework. Nat. Hazards 2013, 67, 193–211. [Google Scholar] [CrossRef]
- Robin, M. Etude des risques côtiers sous l’angle de la géomatique. Ann. Géographie 2002, 627–628, 471–502. [Google Scholar] [CrossRef]
- Wisner, B.; Blaikie, P.; Cannon, T.; Davis, I. At Risk: Natural Hazards Natural Hazards, People’s Vulnerability and Disasters; Routledge: Oxfordshire, UK, 2004. [Google Scholar]
- Tchindjang, M. Lake Nyos, a multirisk vulnerability appraisal. Geosciences 2018, 8, 312. [Google Scholar] [CrossRef]
- Xu, J.; Wang, Z.; Shen, F.; Ouyang, C.; Tu, Y. Natural disasters and social conflict: A systematic literature review. Int. J. Disaster Risk Reduct. 2016, 17, 38–48. [Google Scholar] [CrossRef]
- United Nations International Strategy for Disaster Reduction Secretariat’s (UN-ISDR). Global Assessment Report on Disaster Reduction. Relationship Between Natural Disasters and Poverty: A Fiji Case Study; (SOPAC) Miscellaneous Report 678; Pacific Islands Applied Geoscience Commission: Suva, Fiji, 2009. [Google Scholar]
- UNDRR. Human Cost of Disasters: An Overview of the Last 20 Years 2000–2019. 2020. Available online: https://www.undrr.org/media/48008/download?startDownload=20241205 (accessed on 22 March 2022).
- Ritchie, H.; Rosado, P.; Roser, M. Natural Disasters. How Many People Die from Disasters, and How Are These Impacts Changing over Time? Published Online at OurWorldinData.org. 2022. Available online: https://ourworldindata.org/natural-disasters (accessed on 15 October 2024).
- Filoche, A. 210 Millions de Dollars Pour Sauver les côtes d’Afrique de l’Ouest. 2018. Available online: https://lepetitjournal.com/cotonou/actualites/210-millions-de-dollars-pour-sauver-les-cotes-dafrique-de-louest-228562 (accessed on 30 July 2019).
- Mbaye, A.A.; Gueye, A.; Gueye, F.; Sarr, K.Y.; Gueye, F. Climate Change and Migration in West African Coastal Zones; AERC Working Paper Series: CC-008; African Economic Research Consortium: Nairobi, Kenya, 2021. [Google Scholar]
- Croitoru, L.; Miranda, J.J.; Sarraf, M. The Cost of Coastal Zone Degradation in West Africa: Benin, Côte d’Ivoire, Senegal and Togo; Report from the West African Coastal Areas Management Program; World Bank Group: Washington, DC, USA, 2019. [Google Scholar]
- Lahlah, S. Les Inondations en Algérie. Actes des Journées Techniques/Risques. Naturels: Inondation, Prévision, Protection. 15–16 décembre 2004 à Batna. 2004, pp. 43–57. Available online: https://crstra.dz/telechargement/seminaires/les-actes-des-journees-techniques-risque-naturels-iniondatio.pdf (accessed on 11 December 2024).
- Chouari, W. Évaluation des terres à risque de submersion marine liée aux changements climatiques: Le cas de Sebkha de l’Ariana (Tunisie Nord-Orientale). In Revue Territoire d’Afrique, «Les Impacts du Changement Climatique sur les Littoraux d’Afrique»; Université Cheikh Anta-Diop: Dakara, Sénégal, 2017; Volume 9, pp. 29–40. [Google Scholar]
- Ali, R.A.; Snoussi, M.; Kasmi, S. Coastal development and risks of flooding in Morocco: The cases of Tahaddart and Saidia coasts. J. Afr. Earth Sci. (Middle East) 2020, 164, 103771. [Google Scholar] [CrossRef]
- The World Bank. Natural Disasters and Climate Change: Climate Change Adaptation and Natural Disasters Preparedness in the Coastal Cities of North Africa; The World Bank: Washington, DC, USA, 2011. [Google Scholar]
- Wade, S.; Rudant, J.P.; Ba, K.; Ndoye, B. Télédétection et gestion des catastrophes naturelles : Application à l’étude des inondations urbaines de Saint Luis et du ravinement lié à l’érosion hydrique à Nioro-Du-Rip (Sénégal). Rev. De Télédétection 2008, 8, 203–210. Available online: https://hal.archives-ouvertes.fr/hal-00434297/file/Vol8No3_203_210.pdf (accessed on 15 March 2020).
- Rey, T.; Fanget, C. Inadéquation entre les temporalités côtières et le temps de décision et des actions au Sénégal: L’exemple de la brèche de barbarie. In Revue Territoire d’Afrique: Les Impacts du Changement Climatique sur les Littoraux d’Afrique; Université Cheikh Anta-Diop: Dakara, Sénégal, 2017; Volume 9, pp. 5–15. [Google Scholar]
- Vami, H.; Saley, B.; Wade, S.; Djagoua, E.V.; Kouame, F.; Kouadjo, A. Cartographie du risque d’inondation par une approche couplée de la télédétection et des Systèmes d’Informations Géographiques (SIG) dans le Département de Sinfra (Centre-Ouest de la Côte d’Ivoire). Eur. Sci. J. 2014, 10, 2. Available online: https://eujournal.org/index.php/esj/article/viewFile/2588/2449 (accessed on 11 December 2024).
- Adetunji, M.A.; Oyeleye Oyewale, I. Assessment and control measures of flood risk in Ajibode area of ibadan, Oyo state, Nigeria. Int. J. Phys. Hum. Geogr. 2018, 6, 1–16. Available online: www.eajournals.org (accessed on 12 August 2024).
- Mfon Enobong, I.; Chukwuemeka Oguike, M.; Ubi Eteng Ubi, S.; Etim Ndifreke, M. Causes and Effects of Flooding in Nigeria: A Review. Int. J. Phys. Hum. Geogr. 2022, 5, 4526–4533. [Google Scholar] [CrossRef]
- Popoola, O.O. Spatio-Temporal Assessment of Shoreline Changes and Management of the Transgressive Mud Coast, Nigeria. Eur. Sci. J. 2022, 18, 99–127. [Google Scholar] [CrossRef]
- Ovono, Z.M. Effet des changements climatiques en Afrique Centrale: Le cas de l’érosion côtière sur le littoral du Gabon. Rev. Territ. D’afrique 2017, 9, 17–27. [Google Scholar]
- World Disaster Report 2015: Focus on Local Actors, the Key to Humanitarian Effectiveness. IFRC. 2015. Available online: https://reliefweb.int/report/world/world-disasters-report-2015 (accessed on 24 July 2018).
- Mbevo Fendoung, P. Analyse de la Vulnérabilité et des Stratégies d’Adaptation aux Changements Climatiques en zone Côtière Camerounaise: Cas de Cap Cameroun dans l’Arrondissement de Douala 6ème. Mémoire de Master en Géographie, Université de Yaoundé1, Yaoundé, Cameroun, 2016. [Google Scholar]
- Madoungou Ndjeunda, G.M.; Faure, F.E. Réflexion sur la pollution par les hydrocarbures dans les ports du Golfe de Guinée: Le cas des ports de Libreville/Owendo, d’Abidjan et de Douala/Bonabéri. In Construire la ville Portuaire de Demain en Afrique Atlantique; Tchindjang, M., Steck, B., Bopda, A., Eds.; Editions EMS: Caen, Normandie-France, 2019; Chapter 18; pp. 456–490. [Google Scholar]
- Centre d’études Stratégiques d’Afrique. L’élévation du Niveau de la mer Assiège les Villes Côtières Africaines en Plein Essor. 2022. Available online: https://africacenter.org/fr/spotlight/lelevation-du-niveau-de-la-mer-assiege-les-villes-cotieres-africaines-en-plein-essor/ (accessed on 20 December 2024).
- OCDE-ONU. Dynamiques de l’Urbanisation Africaine 2022. Le Rayonnement Economique des villes Africaines. 2022. Available online: https://www.afdb.org/fr/documents/dynamiques-de-lurbanisation-en-afrique-2022-le-rayonnement-economique-des-villes-africaines (accessed on 20 December 2024).
- BAFD/OCDE/PNUD. Perspectives Économiques en Afrique: Entrepreneuriat et Industrialisation; Éditions OCDE: Paris, France, 2017. [Google Scholar]
- Tchindjang, M. Paradoxes et Risques dans les Hautes Terres Camerounaises: Multifonctionnalité Naturelles et sous Valorisation Humaine; Unpublished Habilitation à diriger les recherches (HDR), Université de Paris 7. 2012. Available online: https://www.academia.edu/4204170/Paradoxes_et_risques_dans_les_hautes_terres_camerounaises_multifonctionnalit%C3%A9_naturelle_et_sous_valorisation_humaine (accessed on 20 December 2024).
- Sighomnou, D. Analyse et Redéfinition des Régimes Climatiques et Hydrologiques du Cameroun: Perspectives d’évolution des Ressources en eau. Doctoral Dissertation, Univ Yaoundé I, Yaoundé, Cameroun, 2004. [Google Scholar]
- MINEPDED. Deuxième Communication Nationale sur les Changements Climatiques; MINEPDED: Yaoundé, Cameroon, 2015. [Google Scholar]
- MINEPDED. Plan National d’Adaptation au Changement Climatique (PNACC) du Cameroun; MINEPDED: Yaoundé, Cameroon, 2015. [Google Scholar]
- Letouzey, R. Notice de la Carte Phytogéographique du Cameroun au 1/500000. Fascicule N°2, Région Afromontagnarde et Etage Submontagnard, Groupements 104 à 135; Fascicule N°4: Domaine de la Forêt Dense Humide Toujours Verte (Avec Groupements n° 185 à 267); Institut de la carte de la végétation (Toulouse) et Intitut de la Recherche Agronomique: Yaoundé, Cameroon, 1985; Volume 27–62, pp. 95–142. [Google Scholar]
- Remmits, F.; Dick, E.; Rademaker, M. Methodology and Assessment of the Nexus between Climate Hazards and Security of Nations and Regions. In Report on Climate Security Assessment: Risk Assessment and Matrix Methodology; Hague Centre for Strategic Studies: Den Haag, The Netherlands, 2020; pp. 30–34. Available online: https://www.jstor.org/stable/resrep29550.9 (accessed on 23 December 2024).
- Zlateva, P.; Velev, D. A Method for Risk Assessment from Natural Disasters Using an Actuarial Model. J. Econ. Bus. Manag. 2016, 4, 395–399. [Google Scholar] [CrossRef]
- Gornitz, V.; Rosenzweig, C.; Hillel, D. Is sea level rising or falling? Nature 1994, 371, 481. [Google Scholar] [CrossRef]
- Torresan, S. Methods for Assessing Coastal Vulnerability to Climate Change. ClimaSouth, CMCC. Euro-Mediterranean Center on Climate Change (CMCC), RAAS-Risk Assessment and Adaptation Strategies, Venice: 2016. Available online: www.cmcc.it/it/divisions/raas (accessed on 20 August 2018).
- Tonkin; Taylor. Coastal Flood Hazard Assessment for Northland Region 2019–2020; Job No: 1012360.1000.v4; Tonkin & Taylor, Ltd., 2021. Available online: https://www.nrc.govt.nz/media/nfbhwhgs/t-t-cfhz-report-2021.pdf (accessed on 23 December 2024).
- Hzami, A.; Heggy, E.; Amrouni, O.; Mahé, G.; Maanan, M.; Abdeljaouad, S. Alarming coastal vulnerability of the deltaic and sandy beaches of North Africa. Sci. Rep. 2021, 11, 2320. [Google Scholar] [CrossRef] [PubMed]
- Noor, N.M.; Abdul Maulud, K.N. Coastal Vulnerability: A Brief Review on Integrated Assessment in Southeast Asia. J. Mar. Sci. Eng. 2022, 10, 595. [Google Scholar] [CrossRef]
- Roukounis, C.N.; Tsihrintzis, V.A. Indices of Coastal Vulnerability to Climate Change: A Review. Environ. Process. 2022, 9, 29. [Google Scholar] [CrossRef]
- Hauser, L.T.; Boni, R.A.; Minderhoud, P.; Teatini, P.; Woillez, M.-N.; Almar, R.; Avornyo Yao, S.; Addo Appeaning, K. A scoping study on coastal vulnerability to relative sea-level rise in the Gulf of Guinea. AFD Res. Pap. 2023, 1–42. [Google Scholar] [CrossRef]
- Dada Olusegun, A.; Almar, R.; Morand, P. Coastal vulnerability assessment of the West African coast to flooding and erosion. Sci. Rep. 2024, 14, 890. [Google Scholar] [CrossRef]
- Theocharidis, C.; Doukanari, M.; Kalogirou, E.; Christofi, D.; Mettas, C.; Kontoes, C.; Hadjimitsis, D.; Argyriou, A.V.; Eliades, M. Coastal Vulnerability Index (CVI) Assessment: Evaluating Risks Associated with Human-Made Activities along the Limassol Coastline, Cyprus. Remote Sens. 2024, 16, 3688. [Google Scholar] [CrossRef]
- Lin, Z.; Singh, M. Assessing Coastal Vulnerability and Evaluating the Effectiveness of Natural Habitats in Enhancing Coastal Resilience: A Case Study in Shanghai, China. Sustainability 2024, 16, 609. [Google Scholar] [CrossRef]
- Thieler, E.R.; Himmelstoss, E.A.; Zichichi, J.L.; Ergul, A. Digital Shoreline Analysis System (DSAS) Version 4.0—An ArcGIS Extension for Calculating Shoreline Change, (version 4.4 July 2017), Open-File Report 2008-1278; U.S. Geological Survey: Reston, VA, USA, 2017. [Google Scholar] [CrossRef]
- Jamont, M.F. Etude des Aléas Naturels sur le «Sud Vendée et Marais Poitevin. Rapport de Phase 2 Caractérisation des Aléas de Référence». 2014. Available online: www.vendee.gouv.fr/IMG/pdf/Rapport_Phase_2.pdf (accessed on 12 August 2023).
- Ruggiero, P.; Kratzmann, M.G.; Himmelstoss, E.A.; Reid, D.; Allan, J.; Kaminsky, G. National Assessment of Shoreline Change: Historical Shoreline Change Along the Pacific Northwest Coast; US Geological Survey: Reston, VA, USA, 2013. [Google Scholar]
- USGS. Statewide Analysis of the Drainage-Area Ratio Method for 34 Streamflow Percentile Ranges in Texas; Scientific Investigations Report 2006-5286; USGS: Conroe, TX, USA, 2006. [Google Scholar] [CrossRef]
- Mbevo Fendoung, P.; Tchindjang, M.; Hubert Ferrari, A. Weakening of Coastlines and Coastal Erosion in the Gulf of Guinea: The Case of the Kribi Coast in Cameroon. Land 2022, 11, 1557. [Google Scholar] [CrossRef]
- Zogning, A. Le Mont Cameroun, un Volcan Actif. Contribution à l’étude de Géographie Physique Appliquée. Thèse de Doctorat de 3e Cycle, Université de Yaoundé, Yaoundé, Cameroon. Unpublished Ph.D. thesis.
- Tchindjang, M. Mapping of the Natural Hazards in Cameroon. In Proceedings of the 26th international cartographic Conference, Dresden, Germany, 25–30 August 2013; Available online: https://icaci.org/files/documents/ICC.../403_proceeding.pdf (accessed on 19 July 2015).
- Krenkel, E. Die Seismizitdt Afrikas. In Zentralblatt fur Mineralogie Geologie und Palàontologie; 6; Schweizerbart’sche Verlagshandlung: Stuttgart, Germany, 1923. [Google Scholar]
- Ambraseys, N.N.; Adams, R.D. Seismicity of West Africa. Ann. Geophys. 1986, 4B, 679–702. [Google Scholar]
- Ntepe, N. Significance of Recent Eruptions of Mt. Cameroon Volcano, Cameroon (Central Africa). A Monograph on Multidisciplinary Monitoring and Applications on Feeding Mechanism and Prediction of Mt. Cameroon Eruptions; National Printing Press: Buea, Cameroon, 2015. [Google Scholar]
- Ntepe, N.; Bekoa, A. Evidence of temperature anomaly associated with the 1959 eruption of Mount Cameroon (West Africa). Sci. Techol. Dev. 1998, 6, 13–18. [Google Scholar]
- Rothé, J.-P. Résumé Annuel d’Information sur les Catastrophes Naturelles; UNESCO: Paris, France, 1976. [Google Scholar]
- Van Niekerk, D.; Nemakonde Livhuwani, D. A normative model for integrating organizations for disaster risk reduction and climate change adaptation within SADC member states. Disaster Prev. Manag. Int. J. 2017, 26, 361–376. [Google Scholar] [CrossRef]
- Ntepe, N.; Aka, F.T.; Ubangoh, R.U.; Ateba, B.; Nnange, J.M.; Hell, J.V. The July 2002 earthquake in the Kribi region: Geological context and a preliminary evaluation of seismic risk in southwestern Cameroon. J. Afr. Earth Sci. 2004, 40, 163–172. [Google Scholar]
- Ndibi, E.D.; Mbossi, E.F.; Wokwenmendam, N.P.; Ateba, B.; Ndougsa-Mbarga, T. Probabilistic Seismic Hazard Assessment for the Main Cities Along the Continental Section of the Cameroon Volcanic Line. Arab. J. Geosci. 2021, 14, 796. [Google Scholar] [CrossRef]
- Suh, C.E.; Sparks, R.S.J.; Fitton, J.G.; Ayonghe, S.N. The 1999 and 2000 eruptions of Mount Cameroon: Eruption behavior and petrochemistry of lava. Bull. Volcanol. 2003, 65, 267–281. [Google Scholar] [CrossRef]
- Bardintzeff, J.M. Volcanologie, 4th ed.; Dunod: Paris, France, 2011. [Google Scholar]
- Ayonghe, S.N.; Suh, C.E.; Ntasin, E.B.; Samalang, P.; Fantong, W. Hydrologcally, seismically and tectonically triggered landslides along the Cameroon Volcanic Line, Cameroon. Afr. Geosci. Rev. 2002, 9, 325–335. [Google Scholar]
- Tsou Nzitouo, M. Impacts Environnementaux et Risques Induits par les Activités Agropastorales à Magha’a (Sud Ouest Cameroun); Mémoire de Maîtrise de Géographie, GRN; Université de Yaoundé I: Yaoundé, Cameroon, 2007; Unpublish MSc memoir. [Google Scholar]
- Tchindjang, M.; Amougou, J.A.; Abossolo, S.A.; Bessoh Bell, S. Challenges of climate change, landscape dynamics and environmental risks in Cameroon. In Landscape Evolution, Neotectonics and Quaternary Environmental Change in Southern Cameroon; Runge, J., Ed.; Palaeoecology of Africa; Taylor & Francis Group: London, UK, 2012; Chapter 5; Volume 31, pp. 237–286. [Google Scholar]
- MINEPDED. Etude sur la Vulnérabilité et de l’Adaptation du Cameroun aux Changements Climatiques dans le cadre de la TNC et BUR1; MINEPDED: Yaoundé, Cameroon, 2021. [Google Scholar]
- Abine Etoyiva, R. GIS and Remote Sensing Assessment of Landslide Susceptibility along the Cameroon Volcanic Line: West Region, Cameroon. J. Geogr. Nat. Disasters 2019, 15, 10000269. [Google Scholar]
- Oppenheimer, M.; Glavovic, B.; Hinkel, J.; Van de Wal, R.; Magnan, A.K.; Abd-Elgawad, A.; Cai, R.; Cifuentes-Jara, M.; Deconto, R.M.; Ghosh, T.; et al. Sea Level Rise and Implications for Low-Lying Islands, Coasts and Communities. In IPCC Special Report on the Ocean and Cryosphere in a Changing Climate; Pörtner, H.-O., Roberts, D.C., Masson-Delmotte, V., Zhai, P., Tignor, M., Poloczanska, E., Mintenbeck, K., Alegri, A., Nicolai, M., Okem, A., et al., Eds.; Cambridge University Press: Cambridge, UK; New York, NY, USA, 2019; pp. 321–445. [Google Scholar] [CrossRef]
- IPCC. Climate Change 2022: Impacts, Adaptation and Vulnerability. In Contribution of Working Group II to the Sixth Assessment Report of the Intergovernmental Panel on Climate Change; Portner, H.-O., Roberts, D.C., Tignor, M., Poloczanska, E.S., Mintenbeck, K., Alegria, A., Craig, M., Langsdorf, S., Loschke, S., Moller, V., et al., Eds.; Cambridge University Press: Cambridge, UK; New York, NY, USA, 2023; pp. 37–118. [Google Scholar]
- Marengo, J.A.; Jones, R.; Alves, L.M.; Valverde, M.C. Future change of temperature and precipitation extremes in South America as derived from the PRECIS regional climate modeling system. Int. J. Climatol. 2009, 29, 2241–2255. [Google Scholar] [CrossRef]
- Submersion Marine et Erosion Côtière: Connaître, Prévenir et gérer les Risques Naturels Littoraux sur la Façade Atlantique. Synthèse; 2015. Available online: https://ceser.paysdelaloire.fr/wp-content/uploads/2020/03/synthese-submersion_marine_2015.pdf (accessed on 20 May 2020).
- Mbevo Fendoung, P. Vulnérabilité et adaptation des populations de Cap Cameroun aux risques naturels. In Construire la Ville Portuaire de Demain en Afrique Atlantique; Tchindjang, M., Steck, B., Bopda, A., Eds.; Editions EMS: Caen, Normandie-France, 2019; Chapter 22; pp. 569–611. [Google Scholar]
- Climate Service Centre (CSC). Scénarios de Changement Climatique pour le Bassin du Congo; Haensler, A., Jacob, D., Kabat, P., Ludwig, F., Eds.; Climate Service Center Report No. 11; Climate Service Centre (CSC): Hamburg, Germany, 2013; Available online: https://www.climate-service-center.de/imperia/md/content/csc/kongo/raport-final_francais_scenarios-des-changements-climatiques.pdf (accessed on 13 November 2024).
- United Nations. Surging SEAS in a Warming World: The Latest Science on Present-Day Impacts and Future Projections of Sea-Level Rise. 2024. Available online: https://www.un.org/sites/un2.un.org/files/slr_technical_brief_26_aug_2024.pdf (accessed on 13 November 2024).
- Pigeon, P. Réflexions sur la Géographie des Risques dits Naturels. Ann. De Géographie 2002, 627–628, 452–470. Available online: https://www.persee.fr/doc/geo_0003-4010_2002_num_111_627_21624 (accessed on 13 November 2024). [CrossRef]
- Brooks, N. Vulnerability, Risk and Adaptation: A Conceptual Framework, Tyndall Centre for Climate Change Research; University of East Anglia: Norwich, UK, 2003. [Google Scholar]
- Blaikie, P.; Cannon, T.; Davis, I.; Wisner, B. At Risk: Natural Hazards, People’s Vulnerability and Disasters, 2nd ed.; Routledge: London, UK, 2014. [Google Scholar] [CrossRef]
- Guillard, C. Evaluation et cartographie du risque de glissement de terrain d’une zone située au Nord de Lisbonne. In Mémoire Master, Systèmes Territoriaux, Développement Durable et aide à la Décision; Ecole Nationale Supérieure des Mines: St Etienne, France, 2009. [Google Scholar]
- Fattal, P.; Maanan, M.; Tillier, I.; Rollo, N.; Robin, M.; Pottier, P. Coastal Vulnerability to Oil Spill Pollution: The Case of Noirmoutier Island (France). J. Coast. Res. 2010, 26, 879–887. [Google Scholar] [CrossRef]
- Gèze, B. Géographie physique et Géologie du Cameroun Occidental. In Contribution à l’étude pétrographique du Cameroun par Élisabeth Jérémine; Mémoire du Muséum d’Histoire Naturelle N° 17; Ed du Muséum: Paris, France, 1943. [Google Scholar]
- Ayonghe, S.N.; Ntasin, E.B. The geological control and triggering mechanisms of landslides of 20th July of 2003 within the Bamboutos Caldera, Cameroon. J. Cameroon Acad. Sci. 2008, 7, 191–204. [Google Scholar]
- Fossi Fotsi, Y.; Brenon, I.; Pouvreau, N.; Onguene, R.; Ferret, Y.; Djombe, D.; Coulombier, T.; Etame, J. Dynamique du maximum de turbidité dans le système estuarien du Wouri (Cameroun). In 752 XVIèmes Journées, Le Havre. Journées Nationales Génie Côtier -Génie Civil; Editions Paralia: Nantes, France, 2020; pp. 221–232. [Google Scholar] [CrossRef]
- Fossi Fotsi, Y.; Pouvreau, N.; Brenon, I.; Onguene, R.; Etame, J. Temporal (1948–2012) and Dynamic Evolution of the Wouri Estuary Coastline within the Gulf of Guinea. J. Mar. Sci. Eng. 2019, 7, 343. [Google Scholar] [CrossRef]
- SETEC; RAINBOW; CEDRE; PAK. Etudes Hydroenvironnementales (dont Hydrosédimentaires) et Elaboration des Plans de Préservation du port Autonome de Kribi; Rapport 42267/4; PAK: Kribi, Cameroon, 2021. [Google Scholar]
- Royal Haskoning. Regional Environmental Assessment (REA) of the Kribi Region; National Hydrocarbon Corporation (SNH): Yaoundé, Cameroon, 2008. [Google Scholar]
- Godard, O. La justice Climatique Mondiale. Comm Repères; Editions La découverte: Paris, France, 2015. [Google Scholar]
- Carrasco De La Cruz, P.M. The Knowledge Status of Coastal and Marine Ecosystem Services-Challenges, Limitations and Lessons Learned From the Application of the Ecosystem Services Approach in Management. Front. Mar. Sci. 2021, 8, 684770. [Google Scholar] [CrossRef]
- Makponse, Makpondéou, Cotonou, Capitale Economique du Benin, Contestée dans son Leadership. Regardsuds 2019, 1. Available online: https://regardsuds.org/cotonou-capitale-economique-du-benin-contestee-dans-son-leadership/ (accessed on 22 July 2024).
- UN. Hyogo Framework for Action 2005–2015: Building the Resilience of Nations and Communities to Disasters; United Nations Office for Disaster Risk Reduction: Geneva, Switzerland, 2015; Available online: http://www.unisdr.org/files/1037_hyogoframeworkforactionenglish.pdf (accessed on 15 May 2018).
- UN. Sendai Framework for Disaster Risk Reduction 2015–2030. In Proceedings of the UN World Conference on Disaster Risk 87. Reduction, Sendai, Japan, 14–18 March 2015; United Nations Office for Disaster Risk Reduction: Geneva, Switzerland, 2015. Available online: http://www.wcdrr.org/uploads/Sendai_Framework_for_Disaster_Risk_Reduction_2015-2030.pdf (accessed on 15 May 2018).
- Ngoran, S.D.; Xue, X.Z. Addressing urban sprawl in Douala, Cameroon: Lessons from Xiamen integrated coastal management. J. Urban Manag. 2015, 4, 53–72. [Google Scholar] [CrossRef]
- Ouattara, Z.A.; Kabo-Bah, A.T.; Dongo, K.; Akpoti, K. A Review of sewerage and drainage systems typologies with case study in Abidjan, Côte d’Ivoire: Failures, policy and management techniques perspective. Cogent Eng. 2019, 10, 2178125. [Google Scholar] [CrossRef]
- Rochette, J.; Unger, S.; Herr, D.; Johnson, D.; Nakamura, T.; Packeiser, T.; Alexander, P.; Visbeck, M.; Wright, A.; Cebrian, D. The regional approach to the conservation and sustainable use of marine biodiversity in areas beyond national jurisdiction. Mar. Policy 2014, 49, 109–117. [Google Scholar] [CrossRef]
- Comley, J.; Rochette, J. Integrated coastal management plans. In Guidelines for Pacific Island Countries and Territories; INTEGRE and RESCCUE Report; SPC: Noumea, New Caledonia, 2015. [Google Scholar]
- Celliers, L.; Colenbrander, D.R.; Breetzke, T.; Oelofse, G. Towards increased degrees of integrated coastal management in the City of Cape Town, South Africa. Ocean Coast. Manag. 2015, 105, 138–153. [Google Scholar] [CrossRef]
- Oujidi, B.; Aitali, R.; El Bouch, M.; Layachi, M.; Kabriti, M.; Abid, A.; El Ouamari, N.; Skalli, A.; Chahban, M.; Akodad, M.; et al. SWOT analysis of the integrated coastal zone management (ICZM) in Marchica Lagoon Ecosystem, Morocco. In E3S Web of Conferences 2024; EDP Sciences: Les Ulis, France, 2024; Volume 502, p. 02002. [Google Scholar] [CrossRef]
- Ngoran, S.D.; Xue, X.; Ndah, A.B. Exploring the Challenges of Implementing Integrated Coastal Management and Achieving Sustainability within the Cameroon Coastline. J. Integr. Coast. Zone Manag./Rev. De Gestão Costeira Integr. 2016, 16, 45–56. [Google Scholar] [CrossRef]
- Pittman, J.; Armitage, D. Governance across the land-sea interface: A systematic review. Environ. Sci. Policy 2016, 64, 9–17. [Google Scholar] [CrossRef]
- Yuan, W.; Chang, Y.C. Land and sea coordination: Revisiting integrated coastal management in the context of community interests. Sustainability 2021, 13, 8183. [Google Scholar] [CrossRef]
- Seebens, H.; Gastner, M.T.; Blasius, B. The risk of marine bioinvasion caused by global shipping. Ecol. Lett. 2013, 16, 782–790. [Google Scholar] [CrossRef] [PubMed]



























| Agroecological Zone | Relief | Climate | Vegetation and Biodiversity | Soils | Agricultural Production and Economy |
|---|---|---|---|---|---|
| Coastal zone with monomodal rainfall | Mountains (Rumpi hills, Bakossi mountains, Cameroon Mountains, Koupe Mountains, etc.) highest peak of Cameroon (4100 m), Many volcanic lakes, Coastal plains | 3000–9000 mm/year with a monomodal regime and 03 dry months. Average annual temperature: 25–27° with 15–24° close to the Cameroon Mountain areas | Evergreen coastal forests, Mangrove Swamp forests, and Montane and submontane forests (fauna, great apes, elephants, gazelle, Mandrill, and chimpanzee) | Very fertile nitosols, lithosols, alluvial and colluvial soils on slopes, fluvisols, aquisols, hydromorphic soils, chromic and melanic andosols, poorly evolved soils, and raw mineral lithosols in Mount Cameroon | Cocoa, coffee, oil palm, vegetable crops, rubber tree, tea tree, pepper, pineapple, and plantain Many industries and sea ports More than 40% of the National GDP |
| Events Felt or Recorded | Year 1951–1960 | Year 1961–1970 | Year 1971–1980 | Year 1981–1990 | Year 1991–2000 | Year 2001–2010 | Year 2011–2020 | Year 2021–2030 |
|---|---|---|---|---|---|---|---|---|
| Earthquake | 5 | 3 | 5 | 10 | 12 | 13 | 15 | 10 |
| Floods | 0 | 0 | 0 | 4 | 7 | 26 | 17 | 25 |
| Landslide | 0 | 1 | 0 | 2 | 7 | 12 | 9 | 1 |
| Volcanism | 0 | 0 | 0 | 3 | 1 | 1 | 0 | 0 |
| Rank | Structural Damages (P1) | Functional Losses (P2) | Personal Injuries (P3) | Hazards Perception (P4) |
|---|---|---|---|---|
| 1 | Non-structural or light damage, stability unaffected | no resettlement, no unavoidable change | No injury, no death, no homeless, undisturbed road traffic, and very low density of travelers | Hazard well perceived and well known |
| 2 | Walls’ cracking, unaffected stability, non-urgent repair | 1–10 resettlements, no road deviation | Slight injury, no homeless, no traffic disruption, and low density of travelers | Hazard well perceived and known |
| 3 | Major deformations, walls cracked, structural cracking, and evacuation required | More than 10 resettlements, without deviation or deviation of less than 20 km | Serious injury or illness, with or without shelter, and a large number of travelers | Hazard perceived and poorly known |
| 4 | Fracturing of structures, separation of parts, partial collapse, breach, evacuation, rehabilitation compromised | More than 10 resettlements with road deviation of less than 50 km | Severe injury or threat requiring hospitalization, many homeless, travelers blocked, and deviation needed | Hazard weakly perceived and unknown |
| 5 | Partial or total collapse, evacuation, rehabilitationHigh livelihood fatality | More than 10 resettlements, with road deviation of more than 50 km | Death, resettlement, deviation for long-term permanent disabling injury, and fatality | Hazard not perceived and unknown |
| Ranking score signification for hazards | Minor 1–2 | Low 3–7 | Medium/moderate 8–14 | Critical 15–19 | Catastrophic 20–25 |
| Ranking score for viulnerability | Very Low 1 | Low 2 | Medium/moderate 3 | High 4 | Very high 5 |
| N° | Type of Coast | Corresponding Locality or District | Main Hazards | Vulnerability |
|---|---|---|---|---|
| 1 | Rocky/volcanic with cliff | West coast (Limbe to Idenau) | Seism, volcanism, floods, SLR, erosion, and landslide | Loss of marine habitats and ecosystems and socioeconomic vulnerability (fisheries, tourism, and agriculture) |
| 2 | Semi indented, semi rocky, and soft | Kribi | Seism, floods, and erosion | Loss of marine habitats and ecosystems and socioeconomic vulnerability (fisheries, tourism, and aquaculture) |
| 3 | Plain and alluvial plain low cliff | Campo | Floods and erosion | Loss of marine habitats and ecosystems and socioeconomic vulnerability (fisheries and tourism) |
| 4 | Estuary and beaches | Douala | Seism, floods, erosion, and SLR | Loss of marine habitats and ecosystems spawning ground, socioeconomic vulnerability (fisheries and tourism), loss of property and infrastructure, and salt water intrusion |
| 5 | Mangroves and sand beaches | Manoka and Rio del Rey | Seism, floods, erosion, and SLR | Loss of marine habitats, spawning ground, and ecosystems; socioeconomic vulnerability (fisheries and tourism); and loss of property and infrastructure |
| Variables | Very Low 1 | Low 2 | Medium/Moderate 3 | High 4 | Very High 5 |
|---|---|---|---|---|---|
| Localities | West Coast | Kribi | Campo | Douala | Manoka and Rio del Rey |
| Geomorphology | Rocky/volcanic | Semi indented, semi rocky, and soft | Plain and alluvial plain low cliff | Estuary and beaches | Mangroves and sand beaches |
| Coastal slope | >20 | 2–10 | 0.7–2 | 0.4–0.25 | <0.25 |
| Relative sea level change (m) | <2 | 2–2.5 | 2.5–3 | 3–3.25 | >3.25 |
| Shoreline erosion/accretion (m/year) | >10 | 3–5 | −3 + 1 | −10 | −15 |
| Mean tidal range (m) | >6 | 4–6 | 2–4 | 1–2 | <1 |
| Mean wave height (m) | 30–35 | 15–20 | 10–5 | 4 | <4 |
| Years | 1973–1986 | 1986–2000 | 2000–2017 |
|---|---|---|---|
| RMS error | 0.1 | 0.1 | / |
| Mesureament error | 32 | 42 | 48 |
| Pixel error | 2 | 4 | 3 |
| Annual error EPR: ECI | 0.7–1.3 | ||
| Type of Hazards/Parameters | Personal Injuries (X1) | Functional Losses (X2) | Structural Damages (X3) | Hazard Perception (X4) | Severity (X1 + X2 + X + 3 + X4)/4 | Frequency | Final Vulnerability |
|---|---|---|---|---|---|---|---|
| Earthquake | 1 | 1 | 2 | 4 | 2 | 1 | 2 |
| Volcanic eruption | 5 | 5 | 5 | 4 | 4.75 | 2 | 9.50 |
| Landslides | 5 | 5 | 5 | 5 | 5 | 3 | 15 |
| Parameters | Limbe | Kribi | Tiko | Douala |
|---|---|---|---|---|
| Country area pays (Sq) | 475,650 | |||
| Total population | 200,000 | 120,000 | 134,649 | 4,063,000 |
| Urban population | 112,641 | 120,000 | 95,885 | 3,063,000 |
| Urban area (Sq) | 12.9 | 1885 | 9.8 | 210 |
| Urban density (inh/km2) | 8731 | 64 | 9041 | 14,586 |
| Data year record | 2021 | 2021 | 2021 | 2021 |
| Urbanization rate | 60 | 65 | 55 | 85 |
| Type of Hazards/Parameters | Personal Injuries (X1) | Functional Losses (X2) | Structural Damages (X3) | Hazard Perception (X4) | Severity (X + X2 + X3 + X4)/4 | Frequency | Final Vulnerability |
|---|---|---|---|---|---|---|---|
| Floods | 5 | 3 | 4 | 4 | 4 | 5 | 20 |
| Coastal erosion | 2 | 3 | 3 | 5 | 3.25 | 5 | 16.25 |
| Sea level rise | 2 | 3 | 3 | 5 | 3.25 | 4 | 13 |
| Parameters | Floods | Storms, Intensive Rainfall | Erosion | Sea Level Rise | Total | Average | Exposition Index |
|---|---|---|---|---|---|---|---|
| Ecosystem services (1) | |||||||
| Soil water | 2 | 2 | 3 | 3 | 10 | 2.5 | 62.5 |
| Water supply | 3 | 3 | 3 | 4 | 13 | 3.25 | 81.25 |
| Forestry, reforestation | 3 | 4 | 3 | 3 | 13 | 3,25 | 81.25 |
| Soils | 3 | 3 | 3 | 3 | 12 | 3 | 75 |
| Total | 11 | 12 | 12 | 13 | 48 | 12 | 300 |
| Average 1 | 2.75 | 3 | 3 | 3.25 | 12 | 3 | 75 |
| Livelihood activities (2) | |||||||
| Food crop | 5 | 4 | 3 | 4 | 16 | 4 | 100 |
| Livestock | 3 | 3 | 2 | 3 | 11 | 2.75 | 68.75 |
| Fishing | 2 | 2 | 2 | 3 | 9 | 2,25 | 56.25 |
| Trade | 4 | 3 | 3 | 3 | 13 | 3,25 | 81.25 |
| Handicraft | 3 | 3 | 2 | 2 | 10 | 2,50 | 62.5 |
| Casual labors | 4 | 3 | 3 | 3 | 13 | 3.25 | 81.25 |
| Road transportation | 4 | 5 | 3 | 3 | 15 | 3.75 | 93.95 |
| Tourism | 5 | 4 | 3 | 3 | 15 | 3,75 | 93.95 |
| Total | 30 | 27 | 21 | 24 | 102 | 25.5 | 637.9 |
| Average 2 | 3.75 | 3.38 | 2.63 | 3 | 12.75 | 3.19 | 79.74 |
| Livelihood actors (3) | |||||||
| Small farmers | 5 | 5 | 3 | 4 | 17 | 4,25 | 106.25 |
| Fishers | 5 | 4 | 3 | 3 | 15 | 3.75 | 93.95 |
| Traders | 5 | 3 | 4 | 3 | 15 | 3.75 | 93.95 |
| Others | 3 | 3 | 3 | 3 | 12 | 3 | 75 |
| Total | 18 | 15 | 13 | 13 | 59 | 14.75 | 369.15 |
| Average 3 | 4.5 | 3.75 | 3.25 | 3.25 | 14.75 | 3.68 | 92.28 |
| General total | 59 | 54 | 46 | 50 | 209 | 52.25 | 1307.05 |
| General average | 3.69 | 3.39 | 2.88 | 3.13 | 13.06 | 3.27 | 81.69 |
| Impact index | 69.18 | 63.56 | 54 | 58.68 | 244.88 | 61.31 | 1531.68 |
| Cities | Douala | Kribi | Limbe | Idenau/Bibundi | ||||
|---|---|---|---|---|---|---|---|---|
| Hazards | 2020 | 2030 | 2020 | 2030 | 2020 | 2030 | 2020 | 2030 |
| Floods | ||||||||
| Coastal erosion | ||||||||
| Sea level rise/marine submergence | ||||||||
Disclaimer/Publisher’s Note: The statements, opinions and data contained in all publications are solely those of the individual author(s) and contributor(s) and not of MDPI and/or the editor(s). MDPI and/or the editor(s) disclaim responsibility for any injury to people or property resulting from any ideas, methods, instructions or products referred to in the content. |
© 2025 by the authors. Licensee MDPI, Basel, Switzerland. This article is an open access article distributed under the terms and conditions of the Creative Commons Attribution (CC BY) license (https://creativecommons.org/licenses/by/4.0/).
Share and Cite
Tchindjang, M.; Mbevo Fendoung, P.; Kamgho, C. Coastal Hazard and Vulnerability Assessment in Cameroon. J. Mar. Sci. Eng. 2025, 13, 65. https://doi.org/10.3390/jmse13010065
Tchindjang M, Mbevo Fendoung P, Kamgho C. Coastal Hazard and Vulnerability Assessment in Cameroon. Journal of Marine Science and Engineering. 2025; 13(1):65. https://doi.org/10.3390/jmse13010065
Chicago/Turabian StyleTchindjang, Mesmin, Philippes Mbevo Fendoung, and Casimir Kamgho. 2025. "Coastal Hazard and Vulnerability Assessment in Cameroon" Journal of Marine Science and Engineering 13, no. 1: 65. https://doi.org/10.3390/jmse13010065
APA StyleTchindjang, M., Mbevo Fendoung, P., & Kamgho, C. (2025). Coastal Hazard and Vulnerability Assessment in Cameroon. Journal of Marine Science and Engineering, 13(1), 65. https://doi.org/10.3390/jmse13010065

