Next Article in Journal
Assessing the Influence of the Benthic/Pelagic Exchange on the Nitrogen and Phosphorus Status of the Water Column, under Physical Forcings: A Modeling Study
Previous Article in Journal
A Sensitivity Analysis of Ship–Bridge Spacing under the Coupling Effect of Turbulence and Ship Motion
 
 
Font Type:
Arial Georgia Verdana
Font Size:
Aa Aa Aa
Line Spacing:
Column Width:
Background:
Article

Calculation Method for Sortie Mission Reliability of Shipborne Unmanned Vehicle Group

College of Mechanical and Electrical Engineering, Harbin Engineering University, Harbin 150001, China
*
Author to whom correspondence should be addressed.
J. Mar. Sci. Eng. 2024, 12(8), 1309; https://doi.org/10.3390/jmse12081309
Submission received: 1 July 2024 / Revised: 1 August 2024 / Accepted: 1 August 2024 / Published: 2 August 2024

Abstract

To ensure unmanned vehicles can perform a sortie mission quickly, efficiently, safely and reliably after receiving the command, it is necessary to calculate the sortie mission reliability of the shipborne unmanned vehicle group before loading. Aimed at the layout and sortie characteristics of an unmanned vehicle group, a sortie mission network model and a calculation method for sortie mission reliability are designed in this paper. Firstly, this paper uses space partition to parallel search for equal-length minimal paths based on the two-terminal network reliability. Secondly, this paper adopts the sum of disjoint products to process the equal-length minimal path set, innovatively proposing a calculation method for the sortie mission reliability of the shipborne unmanned vehicle group. Finally, the sortie mission reliability for three typical cases was calculated and compared with the Monte Carlo method. The comparative analysis indicates that the proposed method is both accurate and efficient, thereby corroborating its scientific validity and practical effectiveness. This study fills the gap in the field of sortie mission reliability and lays a theoretical foundation for subsequent research. Meanwhile, the method proposed in this paper can also be extended to the reliability calculation of a multiple-vehicle sortie mission in similar enclosed spaces.

1. Introduction

A shipborne unmanned vehicle refers to a combat vehicle with the ocean as its activity space and a marine transportation vessel as its carrier. It has characteristics of unmanned operation and intelligence, which can perform complex and diversified missions [1]. However, a single shipborne unmanned vehicle is usually limited by many factors when performing its mission. Therefore, in intelligent naval warfare, a shipborne unmanned vehicle is usually deployed in a group to perform combat missions efficiently and reliably [2]. A shipborne unmanned vehicle group is a type of vehicle group that uses network transmission to enable mission information sharing among multiple unmanned vehicles by simulating the biological cluster mode [3]. With the development of intelligent technologies including complex environment perception technology, accurate reasoning and decision-making technology and multi-machine synergy technology, shipborne unmanned vehicle groups are becoming increasingly prominent in intelligent naval warfare [4]. Meanwhile, the real-time dynamic environment and the complex and variable mission commands also demand higher mission reliability of shipborne unmanned vehicle groups [5].
The mission reliability problems of shipborne unmanned vehicle groups can be categorized into sortie mission reliability problem, combat mission reliability problem and recovery mission reliability problem according to different mission processes [6]. Currently, the mission reliability studies of unmanned vehicle groups are all focused on combat mission reliability. By establishing the system reliability model of unmanned vehicle groups, the probability of successfully performing combat missions can be calculated. Gai et al. [7] proposed a discrete event system simulation method based on multi-simulation to evaluate the combat mission reliability of shipborne vehicles. Ma et al. [8] developed a method to assess the mission reliability of individual flight vehicles based on operational mission parameters. Dui et al. [9] designed a structural optimization method for an unmanned vehicle group, aimed at improving the reliability of completing combat missions in specific operational vehicles.
However, research on the reliability of sortie missions and recovery missions is still in its exploratory stages [10]. The sortie mission reliability problem refers to the ability of a shipborne unmanned vehicle to be activated from the deployment point until it safely leaves the transportation vessel to perform the combat mission according to the sortie mission command. At present, when loading an unmanned vehicle, the maritime transportation vessels in many countries aim at carrying more unmanned vehicles and obtaining higher deck utilization rates by compressing the layout chamber space. If some of the shipborne unmanned vehicles break down due to vehicle malfunction in a sortie mission, it will cause a blockage of the exit and thus prevent the remaining unmanned vehicles from performing the sortie mission. Therefore, it is necessary to calculate the sortie mission reliability before loading to ensure the shipborne unmanned vehicle group can perform the sortie mission quickly and efficiently after receiving the mission command.
The calculation for the sortie mission reliability of a shipborne unmanned vehicle group can use the known calculation method of combat mission reliability as the theoretical basis. In the known combat mission reliability studies, calculation of the combat mission reliability for a single-machine unmanned vehicle usually adopts the Markov Stochastic Process Theory, the Fault Tree Analysis, the Monte Carlo-Based Simulation Analysis and other methods; a multi-machine unmanned vehicle group is often analyzed by mapping the space relationship of vehicles into a network structure and constructing a reliability network model [11,12,13]. However, unlike performing combat missions, when unmanned vehicles perform sortie missions, the sortie space is usually small and semi-enclosed. This results in complex space constraints between vehicle individuals and between the vehicle and the environment due to the tight layout scheme. When a vehicle is an individual sortie, it will change the space constraints of the surrounding vehicle individuals, making it necessary to constantly reconstruct the mission network. Therefore, the traditional static modeling method cannot be used for the sortie mission network of an unmanned vehicle group which requires constant reconstruction. The static modeling method consumes a lot of time and resources in reconstructing the network, while a suitable dynamic modeling method can not only simulate the dynamic changes of an unmanned vehicle group when they perform sortie missions, but also reduce the resource consumption and calculation time [14]. Pan, Zhao, SHIN, et al. [15,16,17] analyzed various dynamic modeling methods such as Dynamic Reliability Block Diagram Method, Dynamic Monte Carlo Method and Dynamic Fault Tree Method in detail, and reviewed the characteristics, advantages, disadvantages and application situations of each method
Gaur et al. [18] pointed that the most general, fast and efficient way to calculate network reliability at present is to calculate the two-terminal reliability of the network. In the standard definition of two-terminal network reliability, network reliability is the probability that it can be connected from the source node to the end node. When the shipborne unmanned vehicle group receives the sortie mission command, these shipborne unmanned vehicles will sortie in an orderly sequence, and there is one and only one shipborne unmanned vehicle to complete the sortie mission through the exit at one time. Therefore, calculating the sortie mission reliability of the shipborne unmanned vehicle group can be viewed as calculating the two-terminal reliability of the sortie mission network, where the source node is the first vehicle to perform the sortie mission, and the terminal node is the last vehicle to complete the sortie mission. Zhou et al. [19] proposed to deform the network appropriately and used the reliability block diagram method to transform the solving problem into a two-terminal reliability problem. He also believed that the problem can be solved accurately by using the minimal path set-based classical analytical method and the sum of disjoint products method, or it can be solved approximatively by using Monte Carlo simulation. Sebastio et al. [20] found that compared with the exhaustive enumeration, preferentially searching for the minimal paths that contributed significantly to the reliability calculation facilitated the rapid narrowing of the upper and lower bounds of the reliability and thus increased the speed of accurate calculation. Dragoi et al. [21] proved that given different initial solutions, the importance of each minimal path changed and the calculation efficiency of the sum of the disjoint products method could be improved after sequencing minimal paths according to their importance. Bai et al. [22] proposed the state space partition method, which partitioned the global solution space into several parallel subspaces, and the parallel search in each subspace could improve the search speed. Lee et al. [23,24] proposed a method that combines big data and artificial intelligence models to enhance the reliability of unmanned vehicles by improving data processing and predictive models. These studies offer new perspectives for mission network construction, dynamic network modeling and system simulation verification.
Therefore, the research on the reliability block diagram method, minimal path set method, disjoint product method and search and sorting algorithms can provide a certain theoretical basis for the sortie mission reliability of shipborne unmanned vehicle groups. At the same time, the sortie mission network of a shipborne unmanned vehicle group should be continuously reconstructed according to different sortie scenarios. This requires combining the above theories with dynamic network modeling methods to establish a dynamic reliability network that conforms to the characteristics of a shipborne unmanned vehicle sortie mission, and propose a minimal path search algorithm and disjoint product formula for a matching network model.
To address the above issues, this paper proposes a method to calculate the sortie mission reliability of a shipborne unmanned vehicle group, as illustrated in Figure 1. The method constructs a sortie mission reliability network of a shipborne unmanned vehicle group by analyzing the layout characteristics, and proposes a minimal path search algorithm by analyzing the sortie characteristics to quickly calculate the sortie mission reliability of a shipborne unmanned vehicle group.
In summary, this paper makes the following contributions:
  • A sortie mission reliability network model of a shipborne unmanned vehicle group is established based on the dynamic reliability block diagram method.
  • A minimal path search algorithm based on space partition is designed. The algorithm can quickly search for the important minimal paths according to the sortie characteristics, and sequence the searched minimal paths according to their importance simultaneously.
  • A calculation formula for the sortie mission reliability of a shipborne unmanned vehicle group is proposed. The formula can be used as the basis for the subsequent sortie mission reliability studies and provides theoretical support for loading and deciding the layout scheme of unmanned vehicles.
The rest of the paper is organized as follows: Section 2 describes the sortie mission network modeling process of a shipborne unmanned vehicle group. Section 3 illustrates the minimal path search algorithm based on the space partition and the sum of disjoint products method. Section 4 demonstrates the effectiveness of the above model and algorithm through case calculation and method comparison. Section 5 discusses the research results of this paper and its limitations. Section 6 gives the conclusion and future research plans.

2. Sortie Mission Network Model

As the space constraints between the vehicles of the shipborne unmanned vehicle group are constantly changing during the sortie mission, the reliability dependency between the vehicles is also constantly changing. This section is organized as follows: Firstly, it describes the layout characteristics of a shipborne unmanned vehicle group. Then, it analyzes the sortie characteristics of the shipborne unmanned vehicle. Finally, it proposes the sortie mission network model based on dynamic reliability block diagram.

2.1. Layout Characteristics

Shipborne unmanned vehicles are usually deployed in a designated layout area on the interior deck of a transportation vessel to form the shipborne unmanned vehicle group [25]. The layout area is usually chosen in the chamber which is flat and fully accessible with fewer columns. At the current stage, a majority of the utilization schemes for the layout area are based on dividing lanes; i.e., according to the space size of the vehicle, a number of parallel lanes are set up along the stern direction, and the vehicles are loaded one by one in units of their length. A minority of the utilization schemes use the automated loading algorithm, the intelligent optimization algorithm and other methods to transform the layout problem into a two-dimensional packing problem according to the two-dimensional dimensions of the vehicle and the layout space. The lane division scheme results in some space waste in the area around the edge of the layout outside the lanes and the area around the narrower width of the vehicle within the same lane [26]. For the automated loading, an algorithm is used. Although the layout area can be fully utilized, the tight accumulation of vehicles will compress the transfer space of the vehicles, thus reducing the sortie mission reliability of the shipborne unmanned vehicle group.

2.2. Sortie Characteristics

At the current stage, the transportation vessels in many countries are equipped with multiple decks for loading various kinds of unmanned vehicles [27]. To facilitate the performance of the sortie and recovery missions, a complex system of channels is usually set up between the decks, as well as springboards at the bow, stern and side of the vessel. During sortie missions, the shipborne unmanned vehicle needs to be transferred from deck to deck through the ramp and elevator. Then, the vehicle will choose to sortie from the flight deck, the bow door, the stern door or the gangway jumper depending on its type and space size [28]. In the sortie process of a shipborne unmanned vehicle group, the vehicle close to the exit usually takes priority, and the subsequent vehicles will sortie sequentially according to the mission command and space constraints.

2.3. Network Model

From the above analysis, it can be seen that the key to constructing the sortie mission network model of a shipborne unmanned vehicle group is to correctly represent the initial space constraint relationship between each vehicle and the changing space constraint relationship during the sortie mission.
The reliability block diagram method is a graphical method used on the large complex system to analyze the system reliability and the effect of component failure rate on complex system reliability. The dynamic reliability block diagram is an extension of the reliability block diagram that adds a “dormant” state to each component beyond “working” and “failed”. It can be modeled according to the reliability interaction dependencies between the components.
Combing the layout and sortie characteristics of a shipborne unmanned vehicle group, the following assumptions are proposed for the sortie mission network model based on the dynamic reliability block diagram method:
  • The sortie mission network system has only two states: “working” and “failed”.
  • The arc has three states: “working”, “failed” and “dormant”.
  • The nodes do not fail.
  • The arcs are independent of each other, i.e., the failure or dormancy of one arc does not affect the other arcs.
  • There is one and only one source node and terminal node.
Based on the above assumptions, the sortie mission network model of a shipborne unmanned vehicle group is proposed as follows:
N = P Q = R X i Y i T B j V j S j F j
where
  • N is the sortie mission network of the shipborne unmanned vehicle group;
  • P is a node in the network;
  • Q is an arc in the network;
  • R is the source node, denoting the start stage of the sortie mission;
  • T is the terminal node, denoting the end stage of the sortie mission;
  • X i denotes the information contained in the input arc of the i-th node in the network;
  • Y i denotes the information contained in the output arc of the i t h node in the network;
  • B j denotes the serial number of the j-th arc in the network;
  • V j denotes the vehicle number represented by the j-th arc in the network;
  • S j denotes the state of the j-th arc in the network;
  • F j denotes the normal working probability of the vehicle represented by the j-th arc in the network.
The node set P consists of the source node R , the terminal node T and the base nodes ( X i , Y i ) . Where there is one and only one R and T , the number of base nodes i is determined by the number of unmanned vehicles in the layout space and the space constraint relationship.
The arc set Q consists of base arcs, each of which has its serial number B j , state S j and the vehicle information V j and F j . The number of arcs j is determined by the number of node sets P . The state of the arc S j changes with the change of the space constraint relationship of the vehicle carried by the arc. If and only if the vehicle meets the sortie conditions and does not break down, the state of the arc is “working”; if the vehicle meets the sortie conditions but breaks down, the state of the arc is “failed”; if the vehicle does not meet the sortie conditions, the state of the arc is “dormant”.
There are mainly three kinds of space constraints to determine whether the shipborne unmanned vehicle meets the sortie conditions: forward sortie, lateral sortie and backward sortie. If the vehicle meets at least one of the above space constraints, the vehicle is considered to meet the sortie condition.
Suppose that in the layout space, the center point of the exit is the coordinate origin, the orientation of the exit is the X -axis; the direction of the exit is the Y -axis. Then, R t = R e c t a n g l e [ a , b , c , d ] denotes the planar rectangle vector, consisting of x = a , x = b , y = c and y = d . For any shipborne unmanned vehicle, its center point is noted as ( x 0 , y 0 ) ; its length is L 0 ; its width is W 0 . The width of the exit is noted as 2 D W . The X -direction maximum coordinate of the layout space is X m a x ; the Y -direction minimum/maximum coordinate is Y m i n / Y m a x . Then, the space constraints of the shipborne unmanned vehicle sortie are as follows:
  • R t 1 > R t 2 + R t 3 R ( i ) R t 1 =
  • When R i R t 3 = , and R ( i ) R t 5 ± 1 = | R t 3 | > | R t 2 | | R t 5 ± 1 | > | R t 2 |
  • When R i R t 3 , let R t 2 = R t 5 ± 1 , and R t 2 1 2
  • | R t 4 | > | R t 2 | R ( i ) R t 4 = R t 4 3
where
  • R t 1 denotes the planar rectangle vector formed by the unmanned vehicle and the exit, R t 1 = R e c t a n g l e [ 0 , x 0 + L 0 / 2 , D W , D W ] ;
  • R t 2 denotes the planar rectangular vector represented by the currently calculated unmanned vehicle itself, R t 2 = R e c t a n g l e x 0 L 0 2 , x 0 + L 0 2 , y 0 W 0 2 , y 0 + W 0 2 ;
  • R t 3 denotes the planar rectangular vector formed by the forward space of the unmanned vehicle and the exit, R t 3 = R e c t a n g l e 0 , x 0 L 0 2 , m i n D W , y 0 W 0 2 , m a x D W , y 0 + W 0 2 ;
  • R t 4 denotes the planar rectangular vector formed by the backward space of the unmanned vehicle and the direction maximum coordinate of the layout space, R t 4 = R e c t a n g l e [ x 0 + L 0 / 2 , X m a x , y 0 W 0 / 2 , y 0 + W 0 / 2 ] ;
  • R t 5 n denotes the planar rectangular vector represented by the unmanned vehicle itself after moving n body lengths laterally, R t 5 n = R e c t a n g l e x 0 L 0 2 , x 0 + L 0 2 , m i n Y m i n , y 0 + n 0.5 W 0 , m a x Y m a x , y 0 + n + 0.5 W 0 ;
  • R ( i ) denotes the vector of planar rectangles represented by any unmanned vehicle numbered i except the currently calculated unmanned vehicle;
  • | R t | denotes the area of the current planar rectangular vector;
  • denotes that the planar rectangle in the left of the symbol meets the space constraints in the right of the symbol.
The sortie mission network model construction process is as follows:
  • Step 1: Input information about the shipborne unmanned vehicle group.
  • Step 2: Calculate the sortie mission sequence of a shipborne unmanned vehicle based on space constraints.
  • Step 3: Map the sortie mission sequence to network nodes.
  • Step 4: Connect two nodes if the output information of one node matches the input information of another, creating an arc.
  • Step 5: Map the shipborne unmanned vehicle information onto the arcs.
  • Step 6: Determine the state of the arc based on the calculations from Step 1 and the vehicle information it represents.
  • Step 7: Output the sortie mission network model.
The flowchart for constructing the sortie mission network model of the shipborne unmanned vehicle group is shown in Figure 2.

3. Calculation Method for Sortie Reliability

By constructing the sortie mission network of the shipborne unmanned vehicle group, this paper converts the sortie sequence of shipborne unmanned vehicles into a stream of network nodes or a set of arcs with the source node as the input and the terminal node as the output. In this way, the sortie mission reliability problem of a shipborne unmanned vehicle group is converted into a two-terminal network reliability problem.
In reliability diagram theory, the two-terminal network reliability is obtained by calculating the connectivity probability between the source node and the terminal node. To calculate the two-terminal network reliability of the network model constructed by the reliability block diagram, the minimal path set method is usually used. However, for the minimal path set, most of the minimal paths are not independent of each other and there exists some same arcs as an intersection. This leads to the need for disjointing the minimal path set when calculating the reliability of the two-terminal network [29].
This section is organized as follows: Firstly, it gives a basic description of the calculation method for sortie reliability. Secondly, it proposes a minimal path search algorithm suitable for the sortie mission network of the shipborne unmanned vehicle group. Then, it disjoints the searched minimal path set. Finally, it proposes a calculation formula for the sortie mission reliability of the shipborne unmanned vehicle group.

3.1. Basic Description

If two nodes are noted as P 1 and P 2 , and P 2 can be reached from P 1 after a sequence of arcs, then this sequence of arcs is a path from P 1 to P 2 . If any arc is removed from the sequence of arcs, the sequence of arcs will not be a path from P 1 to P 2 , and the sequence of arcs becomes a minimal path from P 1 to P 2 . Additionally, the number of arcs is referred to be the length of the arc sequence.
If two minimal paths are noted as W 1 and W 2 , then W 1 and W 2 become equal-minimal paths to each other when they have the same length and do not intersect exactly (i.e., the arc sequences are not identical).
If w 1 , w 2 , , w n are noted as the total arcs in a minimal path, W and C ( w i ) is the probability that arc w i works, then the connectivity probability C ( W ) of the minimal path W is the probability that all the arcs work, i.e.,
C ( W ) = i = 1 n C ( w i )
If W 1 , W 2 , , W m are noted as the total minimal paths between the source node and the terminal node in the network, the two-terminal network reliability D is
D = C i = 1 m W i
If W and U are two intersecting minimal paths, w 1 , w 2   , , w r are the events that the arcs belonging to W but not to U can work properly; w ¯ 1 , w ¯ 2 , , w ¯ r are the events that these arcs break down, then
W + U = W + W ¯ U = W + W U ¯ U = W + w ¯ 1 U + w 1 w ¯ 2 U + + w 1 w 2 w ¯ r U
According to Equation (3), Equation (2) can be expanded as
D = C W 1 + W ¯ 1 W 2 + + W 1 W 2 W m 1 ¯ W m = C W 1 + C W ¯ 1 W 2 + + C W 1 W 2 W m 1 ¯ W m
From the definition of the sortie mission reliability problem of the shipborne unmanned vehicle group and the network model, it can be known that all the minimal paths in the above network are of equal length and the length is the number of unmanned vehicles. If L ( W ) is noted as the length of the minimal path W , and A is the number of unmanned vehicles in the shipborne unmanned vehicle group, then L ( W 1 ) = L ( W 2 ) = = L ( W m ) = A . Therefore, unlike other minimal path search algorithms for two-terminal networks, the sortie mission network of a shipborne unmanned vehicle group requires a search algorithm that can quickly search for the equal-length minimal path set whose length is A. When designing the search algorithm, it is necessary to consider the need to sequence the searched equal-length minimal paths according to their contributions to the sortie mission reliability calculation so as to shorten the time for disjointing the equal-length minimal path set.

3.2. Equal-Length Minimal Path Search Algorithm

Graph-search algorithms like the depth-first search, breadth-first search, the Floyd algorithm, the Dijkstra algorithm etc. are usually used in searching for minimal paths. The core idea of the above algorithms is to travel all the nodes in the network through node search, or to accelerate the search for important minimal paths by adding heuristic information during the search process.
Based on the analysis in the above section, it can be known that unlike the traditional minimal path search, the sortie mission reliability problem of the shipborne unmanned vehicle group requires searching for the equal-length minimal path set whose length is the total number of unmanned vehicles. If only the above graph search algorithms are used, not only will it find the minimal paths that do not meet the length condition, but also occupy a lot of resources and increase the search time.
Therefore, the core idea of the equal-length minimal path search algorithm is as follows: firstly, it searches for a minimal path that meets the length condition as an initial solution; secondly, it searches for the new solution by using the parallel search algorithm based on space partition; then, it uses the searched solution as a new initial solution to continue searching; finally, it obtains the equal-length minimal path set.

3.2.1. Initial Solution Search

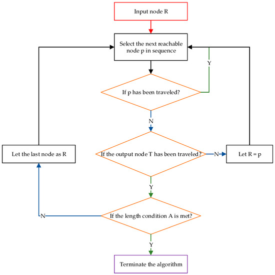
For the node i , there are G i nodes that can be reached next, noted as H 1 , ,   H G i . G = ( G 1 , ,   G n ) is noted as the number of arcs away from the nodes 1 , 2 , ,   n . Z = ( z ( i , k ) ) is noted as the route matrix, where z i , k = H k ; i = 1 , 2 , ,   n ;   k = 1 , 2 , , G i . That is, the i t h line of Z records the node number that node i can reach in one step. In order to indicate that the next nodes of node i have been completely traveled and to distinguish the input nodes, it is necessary to add another element z ( i , G i + 1 ) = 1 , i = R 0 , i R in each line of Z . At this time, Z is still the route matrix of the network. Then, a function E on node P is defined with the initial value E i = 1 , i = R 1 , i = T 0 , e l s e . The function E works by changing its value to 1 when a node has been traveled. During the process of searching for the minimal path, it can be used to determine whether the following nodes repeat with the nodes that have already been traveled. Once E = 1 , it means that the output node T has been reached, i.e., a minimal path has been found.
Suppose one step travels to node j , z ( j , k ) is the label of the node to be traveled thereafter. If z ( j , k ) = 0 , it means that all branches after node j have been traveled. At this point, it should be backward one node from j , i.e., explore further from a node in front of j . If z ( j , k ) > 0 and E ( z ( j , k ) ) = 0 , it means that the nodes are not repeated and have not reached the output node T . If z ( j , k ) > 0 and E ( z ( j , k ) ) = 1 , it means that a minimal path has been found.
Once the length of the searched minimal path is A , it indicates that a minimal path that meets the length condition has been found and the algorithm ends.
Therefore, the specific steps of the initial solution search algorithm are as follows:
  • Step 1: Take the input node R as the starting node;
  • Step 2: From the starting node, select the next reachable node p in sequence;
  • Step 3: Determine whether the node p has been traveled. If yes, go to Step 2;
  • Step 4: Determine whether the output node T has been reached. If not, take p as the start node and go to Step 2;
  • Step 5: Determine whether the length condition A is met. If not, step back and take the last node as the start node. Then, go to Step 2;
  • Step 6: The algorithm ends.
The flowchart for the initial solution search algorithm is shown in Figure 3.

3.2.2. Parallel Search Based on Space Partition

The basic idea of the parallel search algorithm based on space partition is as follows: firstly, the initial solution is partitioned into A segments of unit-length arcs, and the solution space is partitioned into A parallel subspaces at the same time according to the position of each segment; secondly, the new arcs are searched along the guiding direction of the sub-objective function; thirdly, whether the search is legal or not is judged based on the connecting relationship between the new arcs (if it is not legal, the searching direction will be updated); finally, the above operations are repeated to obtain the new solution. For this purpose, some necessary definitions and notations are introduced.
The initial solution searched is noted as I S . The i t h solution searched is noted as I S ( i ) . The solution set of equal-length minimal paths is T S .
Definition 1. 
If the node P i has an output arc and it directs to P j , then P i is the parent node of P j and P j is the child node of P i . Meanwhile, the set consisting of P i is the parent set of P j and the set consisting of P j is the child set of P i .
{ P i } = S u p { P j } { P j } = S u b { P i }
Definition 2. 
Suppose there is an arc Q . The set of arcs that have the same input node as Q is called the neighborhood of Q , noted as N b h ( Q ) .
Definition 3. 
Suppose there are arcs Q i and Q j . If the output node of Q i is the same as the input node Q j , then the union set of and its neighborhood N b h ( Q j ) is a subdomain of Q i , noting S u b ( Q i ) = Q j N b h ( Q j ) .
Definition 4. 
Suppose there are arcs Q i and Q j in I S and Q j S u b ( Q j ) ; there are arcs Q i and Q j in I S ( 1 ) and Q j S u b ( Q j ) . If Q j N b h ( Q j ) , the movement from Q j to Q j is translation; if Q j N b h ( Q j ) , the movement from Q j to Q j is jump.
For any solution I S ( i ) , a sub-objective function is needed to guide the arcs to translate or jump during the search process, and a total objective function is needed to determine whether the solution is legal or not (if not, the solution is discarded, and then the new search continues). If S F is noted as the sub-objective function, then
S F = m a x { d i s [ Q | Q ( I S | I S T S ) ] }
If OF is noted as the total objective function, then
O F = m a x { d i s [ Q | Q I S Q ( I S | I S T S ) ] }
During the search process, the searched arcs can be temporarily blocked to ensure that the unsearched arcs are searched with priority. Meanwhile, the concepts of search lists, blacklists, list lengths and unblocking criteria are introduced to prevent the subsequent searches from falling into local optimization. Where the search list consists of the arc Q and its neighborhood N b h ( Q ) , the black list is used to temporarily store the arcs that have been searched; the list length is the number of arcs stored in the black list; the unblocking criterion refers to releasing the first stored arc in the black list when the number of searches on the arc Q in the initial solution is equal to the list length. When the solutions in the solution set T S meet the given reliability calculation error, it is determined that the search algorithm meets the termination condition, at which point the algorithm ends (the reliability error calculation will be explained in Section 3.3).
Therefore, the specific steps of the parallel search algorithm based on space partition are as follows:
  • Step 1: Obtain the length L of the initial solution I S and divide I S into L segments. Let x = 1 , y = 0 , z = 1 .
  • Step 2: If y = 0 , translate in N b h ( Q x ) to obtain Q x with the guiding direction of S F ; if y = 1 , jump in S u b ( Q x ) to obtain Q x with the guiding direction of S F .
  • Step 3: Add Q x to the blacklist, updating the list length, judging the unlocking criteria, and counting Q x into I S ( z ) .
  • Step 4: If x = L , then let I S = I S ( z ) and go to Step 7; If x L , then x = x + 1   a n d   y = 0 .
  • Step 5: Translate in N b h ( Q x ) to obtain Q x with the guiding direction of S F .
  • Step 6: If Q x S u b ( Q x 1 ) , go to Step 3; if Q x S u b ( Q x 1 ) , let y = 1 and go to Step 2;
  • Step 7: If the algorithm termination condition is not met, the solution I S ( z ) is counted in T S , updating S F and O F , letting z = z + 1 , and going back to Step 1. If the algorithm termination condition is met, stop the search and output T S .
The T S obtained from the above steps is the equal-length minimal path set.
The flowchart for the parallel search algorithm based on space partition is shown in Figure 4.

3.3. Disjoint Process

Knowing that T S = { I S } , the mission reliability of the shipborne unmanned vehicle group is obtained from Equations (1) and (2) as
D = C { i = 1 r I S }
Based on Equations (3) and (4), Equation (8) can be transformed into
D = C ( I S ( 1 ) ) + C ( I S ( 1 ) ¯ I S ( 2 ) ) + + C ( I S ( 1 ) I S ( 2 ) I S ( i 1 ) ¯ I S ( i ) ) + + C ( I S ( 1 ) I S ( 2 ) I S ( r 1 ) ¯ I S ( r ) )
From Equation (3), for any C ( I S ( 1 ) I S ( i 1 ) ¯ I S ( i ) ) , I S ( 1 ) I S ( i 1 ) ¯ and I S ( i ) are independent of each other. Thus, Equation (9) can be transformed into
D = C ( I S ( 1 ) ) + C ( I S ( 1 ) ¯ ) C ( I S ( 2 ) ) + + C ( I S ( 1 ) I S ( 2 ) I S ( i 1 ) ¯ ) C ( I S ( i ) ) + + C ( I S ( 1 ) I S ( 2 ) I S ( r 1 ) ¯ ) C ( I S ( r ) )
From the definition of the equal-length minimal path, it can be known that
C ( I S ( 1 ) ) = C ( I S ( 2 ) ) = = C ( I S ( i ) ) = = C ( I S ( r ) ) = i = 1 A N P i
where N P denotes the probability that each shipborne unmanned vehicle works normally, and N P ¯ = 1 N P denotes the probability that each shipborne unmanned vehicle breaks down. Therefore, Equation (10) can be simplified as
D = ( i = 1 A N P i ) [ 1 + C ( I S ( 1 ) I S ( 2 ) ¯ ) + + C ( I S ( 1 ) I S ( 2 ) I S ( i 1 ) ¯ ) + + C ( I S ( 1 ) I S ( 2 ) I S ( r 1 ) ¯ ) ]
From Equation (3), it can be seen that in C ( I S ( 1 ) I S ( i 1 ) ¯ ) , due to N P ¯ = 1 N P < 1 , as i increases, the order of magnitude of C ( I S ( 1 ) I S ( i 1 ) ¯ ) strictly decreases. This is the reason for setting the total objective function in parallel search algorithms based on space partition: to prioritize searching for arcs that contribute significantly to the reliability calculation. Plus, the algorithm ends when the order of magnitude of the probability of the searched arcs after disjointing Is less than three orders of the given reliability calculation error.
Therefore, if noting i = 1 A N P i = C ( I S ) and C ( I S ( 1 ) I . I S ( r 1 ) ¯ ) = C ( i = 1 r 1 I S ( i ) ) , the calculation formula for the sortie mission reliability of the shipborne unmanned vehicle group is
D = C ( I S ) × { 1 + i = 2 r C [ j = 1 i 1 I S ( j ) ] }

4. Case Study

To demonstrate the feasibility and validity of the calculation method for the sortie mission reliability of the shipborne unmanned vehicle group, this paper gives three typical layout schemes of shipborne unmanned vehicles. Firstly, the sortie mission network model is constructed by using the Visual Studio 2020 software and the C++ language. Secondly, the sortie reliability calculation method is compiled, by which the sortie mission reliability of the three layout schemes is calculated, respectively. Thirdly, the Monte Carlo simulation proposed by Zhou Chen for the combat mission reliability problem is used to approximately solve the sortie mission reliability problem of the above schemes. Finally, the calculation results and calculation time of the two methods are compared.

4.1. Case Description

It is assumed that there exists a 65 m in length and 20 m in width transportation vessel dock. The exit is located in the middle of the forward side of the chamber and it is 8 m in width. The unmanned vehicles to be loaded are 10 m in length and 5 m in width. Before the unmanned vehicles are loaded, three typical layout schemes are provided, which are
  • Scheme 1: Load 12 unmanned vehicles, deployed loosely in the entire dock space;
  • Scheme 2: Load 12 unmanned vehicles, deployed compactly in front of the exits, only 5 m away from the exits;
  • Scheme 3: Load 15 unmanned vehicles, deployed compactly in the entire dock space.
To provide decision support to the commander, the sortie mission reliability of the three layout schemes needs to be calculated, respectively. The three layout schemes are shown in Figure 5, Figure 6 and Figure 7. In these figures, the white rectangle represents the transport ship dock, the orange rectangle represents the exit located and the purple rectangle represents the shipborne unmanned vehicle.
The location coordinates of each vehicle are shown in Table 1.

4.2. Sortie Mission Reliability Analysis

Firstly, the three schemes are modeled according to the network model proposed in Section 2.3. Then, the minimal path search algorithm proposed in Section 3.2 is used to search for the equal-length minimal path sets, TS1, TS2 and TS3. Finally, the sortie mission reliability of each layout scheme is calculated according to the calculation formula for sortie mission reliability of a shipborne unmanned vehicle group under different unmanned vehicle failure rates. The specific sortie mission reliability data of the three schemes are shown in the following Table 2.
The curve graphs based on the data in the above table are shown in Figure 8, Figure 9, Figure 10 and Figure 11.
From the curves in Figure 8 and Figure 9, it can be seen that when the number of unmanned vehicles is the same, the sortie mission reliability of the loose layout scheme is higher than that of the compact layout scheme; when the layout scheme is the same, the more unmanned vehicles there are, the lower the sortie mission reliability is.
Meanwhile, from the curves in Figure 10 and Figure 11, it can be seen that improving the layout scheme can increase the sortie reliability of the shipborne unmanned vehicle group, but this improvement is not constant—it increases first and then decreases. This indicates that when the failure rate of an unmanned vehicle is low, the sortie reliability can be increased by improving the arrangement method; when the failure rate of an unmanned vehicle is high, it is still necessary to prioritize the maintenance of the vehicle to ensure the sortie reliability of the vehicle group.

4.3. Method Comparison

To verify the scientific validity and effectiveness of the proposed method, the Monte Carlo method is used to simulate the above three typical cases in the same calculating environment to obtain the approximate solution for sortie mission reliability. The solving process of the Monte Carlo method is as follows: Firstly, the mission network is constructed. Secondly, the state of the network is randomly sampled (mainly sampling the state of arcs in the network). Thirdly, the connectivity of the numerous mission networks obtained by the sampling lock is judged. Finally, the percentage of connected networks in all samples is counted, and the connectivity probability is the approximate solution for the sortie mission reliability of the shipborne unmanned vehicle group.
The approximate solutions for sortie mission reliability obtained by the above process are shown in Table 3.
The average calculation time of the two methods is shown in Table 4.
From Table 2 and Table 3, it can be seen that the calculation results of the method proposed in this paper are nearly identical with the results of the Monte Carlo method, and the average error is 5.01 × 10 5 . The former is an exact solution and the latter is an approximate solution. The two calculation results prove each other, indicating the scientific validity and effectiveness of the proposed method. From Table 4, it can be seen that the exact analytical method proposed in this paper has better calculating performance.

5. Discussion

In this study, an innovative calculation method for the sortie mission reliability of a shipborne unmanned vehicle group is proposed. This method meticulously constructs a network model of the sortie mission based on the layout and sortie characteristics of the unmanned vehicle group. By employing an efficient shortest path search algorithm, we swiftly calculate the sortie mission reliability. The calculation formulae for sortie mission reliability of a shipborne unmanned vehicle group have been pioneered, and the scientific validity and practicality of this method have been verified through detailed computational analysis of three typical cases.
In previous studies, there has been little focus on specific methods for calculating the sortie mission reliability of a shipborne unmanned group. This research fills this gap, providing crucial assurance for the operational efficiency and safety of an unmanned group in real missions. Through pre-mission reliability calculations, potential risk factors can be identified and eliminated in advance, significantly reducing the probability of mission failure and thereby minimizing the economic losses associated with failure. This advancement not only conserves costs in both military and industrial sectors, but also enhances resource utilization efficiency, promoting the long-term sustainable development of unmanned system technology.
Although this method primarily focuses on a shipborne unmanned vehicle group, its core theories and methodologies are equally applicable to scenarios involving multiple vehicles and multiple missions within confined spaces. For example, fields such as emergency rescue, industrial automation and space exploration can all benefit from the methods proposed in this study, improving the coordination and cooperation among devices and thereby enhancing the overall reliability of missions. Additionally, our method is scalable and can be applied to reliability calculations for a larger group of vehicle, providing robust theoretical support for mission execution in similar real-world scenarios.
Despite the fact that our method demonstrates exceptional performance in multiple cases, there is still room for improvement. For instance, in our model assumptions, we assume that nodes do not fail, and that arcs are relatively independent. We consider the assumption of node reliability to be feasible within a reasonable scope. However, if nodes within the network are also subject to failure, we can first determine all the minimal paths under the assumption of complete node reliability, and then account for all nodes traversed by each minimal path. In this way, a minimal path’s success means that all the arcs and nodes it comprises are operational. Therefore, our method remains applicable.
Regarding the assumption of relative independence among arcs, it does present some limitations. As foundational research, we primarily focus on the overall sortie mission reliability of the shipborne unmanned vehicle, without delving deeply into the impact of individual vehicle failures on other vehicles. In future research, we will further consider this issue and develop a more comprehensive reliability calculation model.

6. Conclusions

To bridge the gap in the research on sortie mission reliability of an shipborne unmanned vehicle group, this paper has constructed a sortie mission network model based on the layout characteristics and sortie features, transforming the reliability problem into a two-terminal network reliability issue. However, specific challenges have been encountered in this process, including how to efficiently search for equal-length shortest paths and how to address the reliability issues associated with these paths.
In response to the complexity of equal-length minimal path searches, a parallel search algorithm for an equal-length minimal path set has been designed and implemented. This algorithm effectively reduces the search space using spatial partitioning techniques, thereby enhancing computational efficiency. To address the correlation among sets of equal-length minimal path, the principle of disjoint path sets has been referenced and extended, resulting in an innovative approach.
The method proposed in this paper, as well as the Monte Carlo method, were used to calculate and analyze three typical cases. By comparing the results of the two methods, the scientific, fast and effective nature of our method was verified. The research results indicate that the method proposed in this paper can provide accurate quantitative indicators for the decision-making of the layout of a shipborne unmanned vehicle group. This study has laid a foundation for future research, which can be expanded and applied in various aspects. For example, the reliability calculation model has been further optimized to improve the accuracy and speed of calculation, or artificial intelligence and big data technologies have been combined for smarter scheduling and management of shipborne unmanned vehicle groups.

Author Contributions

Conceptualization, H.S. and N.W.; methodology, H.S. and Q.L.; software, H.S.; validation, H.S.; formal analysis, H.S.; investigation, H.S.; resources, H.S.; data curation, H.S.; writing—original draft preparation, H.S.; writing—review and editing, H.S.; visualization, H.S. All authors have read and agreed to the published version of the manuscript.

Funding

This research was funded by the Central University Basic Research Business Fund Project of Harbin Engineering University under Grant No. 3072021CFJ0707.

Institutional Review Board Statement

Not applicable.

Informed Consent Statement

Not applicable.

Data Availability Statement

The original contributions presented in the study are included in the article; further inquiries can be directed to the corresponding author.

Acknowledgments

The authors would like to thank the associate editor and all the reviewers for their constructive suggestions. Meanwhile, they would like to thank Landie Su from Shandong Normal University for her valuable assistance with the language of this paper.

Conflicts of Interest

The authors declare no conflicts of interest.

References

  1. Zhang, Y.; Zhuang, Z.; Gao, F.; Wang, J.; Han, Z. Multi-Agent Deep Reinforcement Learning for Secure UAV Communications. In Proceedings of the IEEE Wireless Communications and Networking Conference (WCNC), Seoul, Republic of Korea, 25–28 May 2020. [Google Scholar]
  2. Jia, J.; Chen, X.; Wang, W.; Liao, H.; Zhu, G. Cooperative Control of Multi-UAV for Multi-Targets Encirclement and Tracking Based on Potential Game. In Proceedings of the 42nd Chinese Control Conference (CCC), Tianjin, China, 24–26 July 2023. [Google Scholar]
  3. Fang, X.; Xie, L. Distributed Formation Maneuver Control Using Complex Laplacian. LEEE Trans. Autom. Control 2023, 69, 1850–1857. [Google Scholar] [CrossRef]
  4. Ryan, N.S.; Mac, S.; Stephen, L.S.; Burton, H.J.; Daniela, R.; Gaurav, S.S. Persistent ocean monitoring with underwater gliders: Adapting sampling resolution. J. Field Robot. 2011, 28, 714–741. [Google Scholar]
  5. Kewei, Z.; Zongzhe, L.; Xiallin, Z.; Boxin, Z. Dynamic Multi-UAV Cooperative Reconnaissance Task Assignment Based on ICNP. In Proceedings of the 5th International Conference on Mechanical, Control and Computer Engineering (ICMCCE), Harbin, China, 25–27 December 2020. [Google Scholar]
  6. Fan, J.; Li, D.; Li, R.; Yang, T.; Wang, Q. Analysis for cooperative combat system of manned-unmanned aerial vehicles and combat simulation. In Proceedings of the IEEE International Conference on Unmanned Systems (ICUS), Beijing, China, 27–29 October 2017. [Google Scholar]
  7. Gai, J.; Zhang, Y.; Du, X.; Sun, M.; Liu, B.; Tan, J.; Tian, H. Mission Reliability Evaluation of Dynamic Distributed Cooperative Systems Based on Multi-agent Modeling and Simulation. In Proceedings of the 5th International Conference on System Reliability and Safety Engineering (SRSE), Beijing, China, 20–23 October 2023. [Google Scholar]
  8. Ma, X.; Wang, Z.; Guan, T.; Ma, T. Aircraft reliability assessment for an individual mission based on recordable flight parameters. Qual. Reliab. Eng. Int. 2018, 34, 1605–1614. [Google Scholar] [CrossRef]
  9. Dui, H.; Zhang, C.; Bai, G.; Chen, L. Mission reliability modeling of UAV swarm and its structure optimization based on importance measure. Reliab. Eng. Syst. Saf. 2021, 215, 107879. [Google Scholar] [CrossRef]
  10. Wang, L.; Zhao, X.; Zhang, Y.; Wang, X.; Ma, T.; Gao, X. Unmanned aerial vehicle swarm mission reliability modeling and evaluation method oriented to systematic and networked mission. Chin. J. Aeronaut. 2021, 34, 466–478. [Google Scholar] [CrossRef]
  11. Wang, Z.; Li, H.; Li, Z. Aircraft Mission Reliability Evaluation Based on Monte Carlo Simulation. In Proceedings of the 2nd International Conference on Computational Modeling, Simulation and Data Analysis (CMSDA), Zhuhai, China, 2–4 December 2022. [Google Scholar]
  12. Cao, C.; Guo, Y.; Zhong, M.; Liang, X.; Wang, H.; Yi, H. Reliability analysis based on dynamic Bayesian networks: A case study of an unmanned surface vessel. Ocean Eng. 2021, 240, 109970. [Google Scholar]
  13. Moon, C.; Ahn, J. Markov Decision Process-based Potential Field Technique for UAV Planning. J. Korean Soc. Ind. Appl. Math. 2021, 25, 149–161. [Google Scholar]
  14. Chen, Z.; Zhou, Z.; Zhang, L.; Cui, C.; Zhong, J. Mission reliability modeling and evaluation for reconfigurable unmanned weapon system-of-systems based on effective operation loop. J. Syst. Eng. Electron. 2023, 34, 588–597. [Google Scholar] [CrossRef]
  15. Pan, X.; Zhang, Y.; Wan, Y. A dynamic reliability analysis method based on support vector machine and Monte Carlo simulation. J. Comput. Methods Sci. Eng. 2020, 20, 149–155. [Google Scholar] [CrossRef]
  16. Zhao, J.; Lu, Y.; Zhang, Q.; Zhang, X. Overview of System Reliability Modeling Tools. In Proceedings of the 7th International Conference on Education, Management, Computer and Medicine (EMCM 2016), Shenyang, China, 29–31 December 2016. [Google Scholar]
  17. Seung, K.S.; Poong, H.S. Review of various dynamic modeling methods and development of an intuitive modeling method for dynamic systems. Nucl. Eng. Technol. 2008, 40, 375–386. [Google Scholar]
  18. Vaibhav, G.; Om, P.Y.; Gunjan, S.; Ajay, P.S.R. A literature review on network reliability analysis and its engineering applications. J. Risk Reliab. 2021, 235, 167–181. [Google Scholar]
  19. Zhou, C.; Song, B.; Shang, B.; Wang, Y.; Ke, E. System of systems contribution rate evaluation based on operational network reliability. Syst. Eng. Electron. 2021, 43, 1875–1883. [Google Scholar]
  20. Stefano, S.; Kishor, S.T.; Wang, D.; Yin, X. Fast computation of bounds for two-terminal network reliability. Eur. J. Oper. Res. 2014, 238, 810–823. [Google Scholar]
  21. Vlad-Florin, D.; Valeriu, B. Fast Reliability Ranking of Matchstick Minimal Networks. Networks 2021, 79, 479–500. [Google Scholar]
  22. Bai, G.; Zuo, M.J.; Tian, Z. Ordering Heuristics for Reliability Evaluation of Multistate Networks. IEEE Trans. Reliab. 2015, 64, 1015–1023. [Google Scholar] [CrossRef]
  23. Lee, E.; Khan, J.; Zaman, U.; Ku, J.; Kim, S.; Kim, K. Synthetic Maritime Traffic Generation System for Performance Verification of Maritime Autonomous Surface Ships. Appl. Sci. 2024, 14, 1176. [Google Scholar] [CrossRef]
  24. Lee, E.; Khan, J.; Son, W.-J.; Kim, K. An Efficient Feature Augmentation and LSTM-Based Method to Predict Maritime Traffic Conditions. Appl. Sci. 2023, 13, 2556. [Google Scholar] [CrossRef]
  25. Wang, Y.; Gu, Y.; Zhang, X.; Li, K.; Guan, G. Research on the intelligent layout method of ship multi-deck cabins based on improved SLP and GMBOA. Ocean Eng. 2024, 295, 116873. [Google Scholar] [CrossRef]
  26. Sun, X.; Wang, S.; Wang, Z.; Liu, C.; Yin, Y. A semi-automated approach to stowage planning for Ro-Ro ships. Ocean Eng. 2022, 247, 110648. [Google Scholar] [CrossRef]
  27. Tan, G.; Zhuang, J.; Zou, J.; Wan, L. Coordination control for multiple unmanned surface vehicles using hybrid behavior-based method. Ocean Eng. 2021, 232, 109147. [Google Scholar] [CrossRef]
  28. Ross, J.; Seto, M.; Johnston, C. Autonomous Landing of Rotary Wing Unmanned Aerial Vehicles on Underway Ships in a Sea State. J. Intell. Robot. Syst. 2021, 104, 1. [Google Scholar] [CrossRef]
  29. Shi, Y. Calculation of Network System Reliability Based on Improved Disjointed Minimal Path Set. In Proceedings of the International Conference on E-Product E-Service and E-Entertainment, Henan, China, 7–9 November 2010. [Google Scholar]
Figure 1. The methodology diagram of calculation method for sortie mission reliability of shipborne unmanned vehicle group.
Figure 1. The methodology diagram of calculation method for sortie mission reliability of shipborne unmanned vehicle group.
Jmse 12 01309 g001
Figure 2. The flowchart for constructing the sortie mission network model of the shipborne unmanned vehicle group.
Figure 2. The flowchart for constructing the sortie mission network model of the shipborne unmanned vehicle group.
Jmse 12 01309 g002
Figure 3. The flowchart for the initial solution search algorithm.
Figure 3. The flowchart for the initial solution search algorithm.
Jmse 12 01309 g003
Figure 4. The flowchart for the parallel search algorithm based on space partition.
Figure 4. The flowchart for the parallel search algorithm based on space partition.
Jmse 12 01309 g004
Figure 5. Layout Scheme 1.
Figure 5. Layout Scheme 1.
Jmse 12 01309 g005
Figure 6. Layout Scheme 2.
Figure 6. Layout Scheme 2.
Jmse 12 01309 g006
Figure 7. Layout Scheme 3.
Figure 7. Layout Scheme 3.
Jmse 12 01309 g007
Figure 8. Different layouts with the same quantity.
Figure 8. Different layouts with the same quantity.
Jmse 12 01309 g008
Figure 9. Different quantities with the same layout.
Figure 9. Different quantities with the same layout.
Jmse 12 01309 g009
Figure 10. Low failure rate situation (1% to 10%) sortie mission reliability for shipborne unmanned vehicle group.
Figure 10. Low failure rate situation (1% to 10%) sortie mission reliability for shipborne unmanned vehicle group.
Jmse 12 01309 g010
Figure 11. High failure rate situation (within 60%) sortie mission reliability for shipborne unmanned vehicle group.
Figure 11. High failure rate situation (within 60%) sortie mission reliability for shipborne unmanned vehicle group.
Jmse 12 01309 g011
Table 1. Layout positions of each scheme.
Table 1. Layout positions of each scheme.
Number of the VehicleLayout Scheme 1Layout Scheme 2Layout Scheme 3
1(14, 6)(10, 6)(10, 6)
2(28, 6)(22, 6)(22, 6)
3(42, 6)(34, 6)(34, 6)
4(56, 6)(46, 6)(46, 6)
5(14, 0)(10, 0)(58, 6)
6(28, 0)(22, 0)(10, 0)
7(42, 0)(34, 0)(22, 0)
8(56, 0)(46, 0)(34, 0)
9(14, −6)(10, −6)(46, 0)
10(28, −6)(22, −6)(58, 0)
11(42, −6)(34, −6)(10, −6)
12(56, −6)(46, −6)(22, −6)
13nullnull(34, −6)
14nullnull(46, −6)
15nullnull(58, −6)
Note: The coordinate system is consistent with the space constraints described in Section 2.3.
Table 2. Sortie mission reliability of each scheme.
Table 2. Sortie mission reliability of each scheme.
Failure Rate of the VehicleLayout Scheme 1Layout Scheme 2Layout Scheme 3
1%99.5871%97.7577%93.9984%
2%98.6859%95.3732%88.0507%
3%97.1586%92.6583%82.2438%
4%95.2195%89.7862%76.6372%
5%92.9132%86.7706%71.2638%
6%90.3507%83.6800%66.1517%
7%87.4923%80.4499%61.3124%
8%84.4215%77.1372%56.7483%
9%81.2647%73.8334%52.4601%
10%77.9176%70.4365%48.4350%
20%43.9068%38.5081%26.4797%
30%18.1996%16.0103%11.0093%
40%5.3396%4.8442%3.3311%
50%1.1291%1.0662%0.7332%
60%0.1554%0.1515%0.1042%
Table 3. Approximate solutions for the sortie mission reliability of each scheme.
Table 3. Approximate solutions for the sortie mission reliability of each scheme.
Failure Rate of the VehicleLayout Scheme 1Layout Scheme 2Layout Scheme 3
1%99.5738%97.7923%93.9796%
2%98.6821%95.2994%88.0518%
3%97.2421%92.5787%82.2843%
4%95.1590%89.8472%76.6677%
5%92.9446%86.7791%71.2590%
6%90.3064%83.7451%66.1393%
7%87.5227%80.5267%61.3393%
8%84.4428%77.1436%56.7633%
9%81.2097%73.7927%52.4160%
10%77.8557%70.4870%48.4748%
20%43.9088%38.5260%26.4560%
30%18.2036%16.0035%11.0011%
40%5.3358%4.8440%3.3287%
50%1.1287%1.0667%0.7338%
60%0.1552%0.1514%0.1041%
Table 4. Calculation time comparison.
Table 4. Calculation time comparison.
Layout Scheme 1Layout Scheme 2Layout Scheme 3
Exact analytic method0.5738 s0.4269 s0.6531 s
Approximate simulated method1.2567 s1.2173 s1.7172 s
Disclaimer/Publisher’s Note: The statements, opinions and data contained in all publications are solely those of the individual author(s) and contributor(s) and not of MDPI and/or the editor(s). MDPI and/or the editor(s) disclaim responsibility for any injury to people or property resulting from any ideas, methods, instructions or products referred to in the content.

Share and Cite

MDPI and ACS Style

Shi, H.; Wang, N.; Liu, Q. Calculation Method for Sortie Mission Reliability of Shipborne Unmanned Vehicle Group. J. Mar. Sci. Eng. 2024, 12, 1309. https://doi.org/10.3390/jmse12081309

AMA Style

Shi H, Wang N, Liu Q. Calculation Method for Sortie Mission Reliability of Shipborne Unmanned Vehicle Group. Journal of Marine Science and Engineering. 2024; 12(8):1309. https://doi.org/10.3390/jmse12081309

Chicago/Turabian Style

Shi, Han, Nengjian Wang, and Qinhui Liu. 2024. "Calculation Method for Sortie Mission Reliability of Shipborne Unmanned Vehicle Group" Journal of Marine Science and Engineering 12, no. 8: 1309. https://doi.org/10.3390/jmse12081309

APA Style

Shi, H., Wang, N., & Liu, Q. (2024). Calculation Method for Sortie Mission Reliability of Shipborne Unmanned Vehicle Group. Journal of Marine Science and Engineering, 12(8), 1309. https://doi.org/10.3390/jmse12081309

Note that from the first issue of 2016, this journal uses article numbers instead of page numbers. See further details here.

Article Metrics

Back to TopTop