A Multi-Objective Scheduling Strategy for a Hybrid Energy System for Antarctic Coastal Research Stations
Abstract
1. Introduction
2. Climate Conditions and Conventional Energy System of Zhongshan Station
2.1. Climate Conditions of Zhongshan Station
2.2. Conventional Energy System of Zhongshan Station
3. Hybrid Energy System of Zhongshan Station
3.1. Design of the Hybrid Energy System
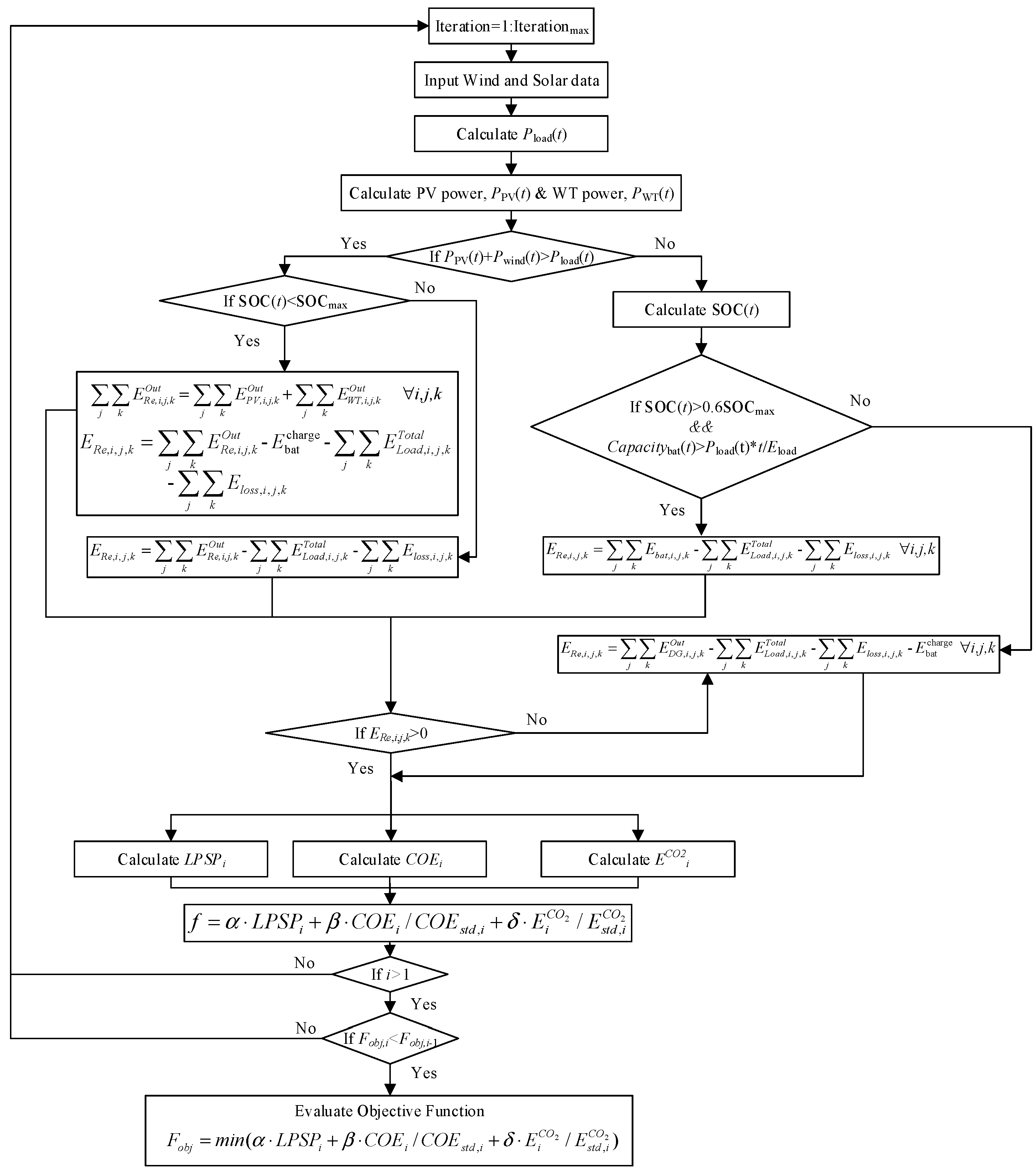
3.2. Energy Management Strategy
4. Mathematical Formulation
4.1. Objective Function
4.2. Design Constraints
4.2.1. Power Demand and Supply Balance
4.2.2. Thermal Demand and Supply Balance
4.2.3. Electrical Network Constraints
4.2.4. Heating Network Constraints
4.3. Numerical Study
4.3.1. The Energy Demand Characteristics of Zhongshan Station
4.3.2. The Heat Demand Characteristics of Zhongshan Station
4.3.3. Technical Assumptions Regarding Zhongshan Station
- (1)
- The losses in thermal storage occupy 10% of the stored energy, and the average heat losses during the heating distribution are 5% of the total distributed heat;
- (2)
- The maximum installation area of the solar thermal collector is 1000 m2 in each building and is limited by the roof area, while the maximum capacities of the boiler and heat storage facility are set as 2000 kW and 2500 kWh, respectively;
- (3)
- The power grid and gas networks already exist among the building clusters;
- (4)
- The carbon intensities of natural gas and grid electricity are assumed to be 0.22 kg-CO2/kWh and 0.88 kg-CO2/kWh, respectively;
- (5)
- The interest rate is assumed to be 6%; and based on this, the CRF of the equipment can be calculated according to Equation (3);
- (6)
- The base simulation emphasizes the importance of the economic and environmental aspects equally; thus, both of the corresponding weighting coefficients a and b (referring to the objective function introduced in Section 3) are assumed to be 0.5.
4.4. Results and Discussion
4.4.1. Scheduling Results
4.4.2. Typical Scenario Analysis
5. Conclusions and the Future Work
Author Contributions
Funding
Institutional Review Board Statement
Informed Consent Statement
Data Availability Statement
Acknowledgments
Conflicts of Interest
Appendix A
References
- Fretwell, P.; Pritchard, H.D.; Vaughan, D.G.; Bamber, J.L.; Barrand, N.E.; Bell, R.; Bianchi, C.; Bingham, R.G.; Blankenship, D.D.; Casassa, G.; et al. Bedmap2: Improved ice bed, surface and thickness datasets for Antarctica. Cryosphere 2013, 7, 375–393. [Google Scholar] [CrossRef]
- Otosaka, I.; Horwath, M.; Mottram, R.; Nowicki, S. Mass Balances of the Antarctic and Greenland Ice Sheets Monitored from Space. Surv. Geophys. 2023, 44, 1615–1652. [Google Scholar] [CrossRef]
- Prošek, P.; Barták, M.; Láska, K.; Suchánek, A.; Hájek, J.; Kapler, P. Facilities of J. G. Mendel Antarctic station: Technical and technological solutions with a special respect to energy sources. Czech Polar Rep. 2013, 3, 38–57. [Google Scholar] [CrossRef][Green Version]
- Dou, Y.; Zuo, G.; Chang, X.; Chen, Y. A Study of a Standalone Renewable Energy System of the Chinese Zhongshan Station in Antarctica. Appl. Sci. 2019, 9, 1968. [Google Scholar] [CrossRef]
- Zuo, G.; Dou, Y.; Chang, X.; Chen, Y. Design and Application of a Standalone Hybrid Wind–Solar System for Automatic Observation Systems Used in the Polar Region. Appl. Sci. 2018, 8, 2376. [Google Scholar] [CrossRef]
- Schavan, A. Germany’s energy research plan. Science 2010, 330, 295. [Google Scholar] [CrossRef]
- Brown, C.I. Renewable Energy Systems for the Australian Antarctic Stations. Ph.D. Thesis, University of Tasmania, Hobart Tasmania, Australia, 1998. [Google Scholar]
- Pattyn, F. Construction and Operation of the New Belgian Research Station. Dronning Maud Land, Antarctica; Final Comprehensive Environmental Evaluation (CEE); Belgian Federal Public Planning Service Science Policy: Brussels, Belgium, 2007.
- Teetz, H.W.; Harms, T.M.; Backström, T.W. Assessment of the wind power potential at SANAE IV base, Antarctica: A technical and economic feasibility study. Renew. Energy 2003, 28, 2037–2061. [Google Scholar] [CrossRef]
- Olivier, J.R.; Harms, T.M.; Esterhuyse, D.J. Technical and economic evaluation of the utilization of solar energy at South Africa’s SANAE IV base in Antarctica. Renew. Energy 2008, 33, 1073–1084. [Google Scholar] [CrossRef]
- Wolf, P. Solar energy utilization in overall energy budget of the Johann Gregor Mendel Antarctic station during austral summer season. Czech Polar Rep. 2015, 5, 1–11. [Google Scholar] [CrossRef]
- Obara, S.; Morizaneet, Y.; Morel, J. A study of small-scale energy networks of the Japanese Syowa Base in Antarctica by distributed engine generators. Appl. Energy 2013, 111, 113–128. [Google Scholar] [CrossRef]
- Obara, S.; Kanai, T.; Ishizawa, K.; Morel, J. Investigation of fuel reduction effect of the Antarctic Syowa Base microgrid by introduction of local-supply-and-local-consumption energy. J. Therm. Sci. Tech 2014, 9, JTST0013. [Google Scholar] [CrossRef]
- Obara, S.; Hamanaka, R.; El-Sayed, A.G. Design methods for microgrids to address seasonal energy availability-A case study of proposed Showa Antarctic Station retrofits. Appl. Energy 2019, 236, 711–727. [Google Scholar] [CrossRef]
- Tin, T.; Sovacool, B.K.; Blake, D.; Magill, P.; El Naggar, S.; Lidstrom, S.; Ishizawa, K.; Berte, J. Energy efficiency and renewable energy under extreme conditions: Case studies from Antarctica. Renew. Energy 2010, 35, 1715–1723. [Google Scholar] [CrossRef]
- Boccaletti, C.; Di Felice, P.; Santini, E. Integration of renewable power systems in an Antarctic Research Station. Renew. Energy 2014, 62, 582–591. [Google Scholar] [CrossRef]
- Cabezas, M.D.; Wolfram, E.A.; Franco, J.I.; Fasoli, H.J. Hydrogen vector for using PV energy obtained at Esperanza Base, Antarctica. Int. J. Hydrogen. Energy 2017, 42, 23455–23463. [Google Scholar] [CrossRef]
- Christo, T.M.; Perron, S.; Fardin, J.F.; Simonetti, D.S.; Alvarez, C.E. Demand-side energy management by cooperative combination of plans: A multi-objective method applicable to isolated communities. Appl. Energy 2019, 240, 453–472. [Google Scholar] [CrossRef]
- de Christo, M.T.; Fardin, J.F. Design and analysis of hybrid energy systems: The Brazilian Antarctic Station case. Renew. Energy 2016, 88, 236–246. [Google Scholar] [CrossRef]
- Melikoglu, M. Current status and future of ocean energy sources: A global review. Ocean. Eng. 2018, 148, 563–573. [Google Scholar] [CrossRef]
- Zhang, G.; Khan, I.A.; Daraz, A.; Basit, A.; Khan, M.I. Load Frequency Control of Marine Microgrid System Integrated with Renewable Energy Sources. J. Mar. Sci. Eng. 2023, 11, 844. [Google Scholar] [CrossRef]
- Cao, H.; Zeng, X.H.; Wu, X.P.; Zhang, Z.T. A hybrid wind and rainwater energy harvesting system for applications in sea-crossing bridges. Ocean. Eng. 2021, 234, 109267. [Google Scholar] [CrossRef]
- Li, X.D.; Peng, Y.; Wang, W.Y.; Huang, J.; Liu, H.K.; Song, X.Q. A method for optimizing installation capacity and operation strategy of a hybrid renewable energy system with offshore wind energy for a green container terminal. Ocean. Eng. 2019, 186, 106125. [Google Scholar] [CrossRef]
- Rinaldi, G.; Thies, P.R.; Walker, R.; Johanning, L. A decision support model to optimise the operation and maintenance strategies of an offshore renewable energy farm. Ocean. Eng. 2017, 145, 250–262. [Google Scholar] [CrossRef]
- Tang, R.L.; Li, X.; Lai, J.G. A novel optimal energy-management strategy for a maritime hybrid energy system based on large-scale global optimization. Appl. Energy 2018, 228, 254–264. [Google Scholar] [CrossRef]
- Zhang, W.P.; Maleki, A.; Rosen, M.A.; Liu, J.Q. Optimization with a simulated annealing algorithm of a hybrid system for renewable energy including battery and hydrogen storage. Energy 2018, 163, 191–207. [Google Scholar] [CrossRef]
- Gonzalez, A.; Riba, J.R.; Rius, A.; Puig, R. Optimal sizing of a hybrid grid-connected photovoltaic and wind power system. Appl. Energy 2015, 154, 752–762. [Google Scholar] [CrossRef]
- Lan, H.; Wen, S.L.; Hong, Y.Y.; Yu, D.C.; Zhang, L.J. Optimal sizing of hybrid PV/diesel/battery in ship power system. Appl. Energy 2015, 158, 26–34. [Google Scholar] [CrossRef]
- Bahramara, S.; Moghaddam, M.P.; Haghifam, M.R. Optimal planning of hybrid renewable energy systems using HOMER: A review. Renew. Sustain. Energy Rev. 2016, 62, 609–620. [Google Scholar] [CrossRef]
- Xu, J.P.; Zhou, X.Y. Approximation based fuzzy multi-objective models with expected objectives and chance constraints: Application to earth-rock work allocation. Inf. Sci. 2013, 238, 75–95. [Google Scholar] [CrossRef]
- Bemal-Agustfn, J.L.; Dufb-Lopez, R. Multi-objective design and control of hybrid systems minimizing costs and unmet load. Electr. Power Syst. Res. 2009, 79, 170–180. [Google Scholar]
- Ogunjuyigbe, A.S.; Ayodele, T.R.; Akinola, O.A. Optimal allocation and sizing of PV/Wind/Split-diesel/Battery hybrid energy system for minimizing life cycle cost, carbon emission and dump energy of remote residential building. Appl. Energy 2016, 171, 153–171. [Google Scholar]
- Shin, J.; Lee, J.H.; Realff, M.J. Operational planning and optimal sizing of microgrid considering multi-scale wind uncertainty. Appl. Energy 2017, 195, 616–633. [Google Scholar] [CrossRef]
- Zubo, R.H.; Mokryani, G.; Abd-Alhameed, R. Optimal operation of distribution networks with high penetration of wind and solar power within a joint active and reactive distribution market environment. Appl. Energy 2018, 220, 713–722. [Google Scholar] [CrossRef]
- Wu, Q.; Ren, H.B.; Gao, W.J.; Ren, J.X. Multi-objective optimization of a distributed energy network integrated with heating interchange. Energy 2016, 109, 353–364. [Google Scholar] [CrossRef]
- Ishraque, M.F.; Shezan, S.A.; Ali, M.M.; Rashid, M.M. Optimization of load dispatch strategies for an islanded microgrid connected with renewable energy sources. Appl. Energy 2021, 292, 116879. [Google Scholar] [CrossRef]
- Zakariazadeh, A.; Jadid, S.; Siano, P. Smart microgrid energy and reserve scheduling with demand response using stochastic optimization. Int. J. Electr. Power Energy Syst. 2014, 63, 523–533. [Google Scholar] [CrossRef]
- Paul, S.; Nath, A.P.; Rather, Z.H. A Multi-Objective Planning Framework for Coordinated Generation From Offshore Wind Farm and Battery Energy Storage System. IEEE Trans. Sustain. Energy 2020, 11, 2087–2097. [Google Scholar] [CrossRef]
- Tao, S.; Zhang, C.; Feijóo-Lorenzo, A.E.; Kim, V. Optimal design and operation of a wind farm/battery energy storage considering demand side management. IET Renew. Power Gener. 2024, 1, 1–11. [Google Scholar] [CrossRef]
- Tian, T.; Ma, Z.; Cui, Q.; Shu, J.; Tan, L.; Wang, H. Multi-objective Optimization of a Hydrogen-Battery Hybrid Storage System for Offshore Wind Farm Using MOPSO. J. Electr. Eng. Technol. 2023, 18, 4091–4103. [Google Scholar] [CrossRef]
- Deveci, K.; Güler, Ö. A CMOPSO based-multi-objective optimization of renewable energy planning: Case of Turkey. Renew. Energy 2020, 155, 578–590. [Google Scholar] [CrossRef]
- Bhayo, B.A.; Al-Kayiem, H.H.; Gilani, S.I.; Khan, N.; Kumar, D. Energy management strategy of hybrid solar-hydro system with various probabilities of power supply loss. Solar Energy 2022, 233, 230–245. [Google Scholar] [CrossRef]
- Liu, X.Z.; Wu, J.Z.; Jenkins, N.; Bagdanavicius, A. Combined analysis of electricity and heat networks. Appl. Energy 2016, 162, 1238–1250. [Google Scholar] [CrossRef]
- Omu, A.; Choudhary, R.; Boies, A. Distributed energy resource system optimisation using mixed integer linear programming. Energy Policy 2013, 61, 249–266. [Google Scholar] [CrossRef]
- Ma, T.; Yang, H.X.; Lu, L. Performance evaluation of a stand-alone photovoltaic system on an isolated island in Hong Kong. Appl. Energy 2013, 112, 663–672. [Google Scholar] [CrossRef]
- Ma, T.; Yang, H.X.; Lu, L.; Peng, J.Q. Technical feasibility study on a standalone hybrid solar-wind system with pumped hydro storage for a remote island in Hong Kong. Renew. Energy 2014, 69, 7–15. [Google Scholar] [CrossRef]
- Wu, Q.; Ren, H.B.; Gao, W.J.; Ren, J.X. Benefit allocation for distributed energy network participants applying game theory based solutions. Energy 2017, 119, 384–391. [Google Scholar] [CrossRef]
- Wang, J.; Dou, Y.K.; Zuo, G.Y.; Lan, M.S.; Chang, X.M.; Yang, B.; Du, Z.H.; Yu, M.Y.; Mao, Q.Y. Application and effect analysis of renewable energy in a small standalone automatic observation system deployed in the polar regions. AIP Adv. 2022, 12, 125218. [Google Scholar]
- Veenus Kansal, J.S. Dhillon. Ameliorated artificial hummingbird algorithm for coordinated wind-solar-thermal generation scheduling problem in multiobjective framework. Appl. Energy 2022, 326, 120031. [Google Scholar] [CrossRef]

















| Item | Description | Item | Description |
|---|---|---|---|
| ZS-1 | Office building | ZS-9 | Warehouse |
| ZS-2 | Residence building | ZS-10 | Garage |
| ZS-3 | Residence building | ZS-11 | Warehouse |
| ZS-4 | Electricity building | ZS-12 | Warehouse |
| ZS-5 | Electricity building | ZS-13 | Warehouse |
| ZS-6 | Observation building | ZS-14 | Warehouse |
| ZS-7 | Observation building | ZS-15 | Antenna |
| ZS-8 | Warehouse | ZS-16 | Oil tank |
| Month | 1 | 2 | 3 | 4 | 5 | 6 | 7 | 8 | 9 | 10 | 11 | 12 |
|---|---|---|---|---|---|---|---|---|---|---|---|---|
| Consumption (ton) | 18.7 | 18.4 | 19.31 | 19.81 | 21.7 | 21.5 | 22.5 | 21.83 | 20.46 | 20.12 | 17.9 | 19.1 |
| Item | Annual Average Load Power (kW) | Item | Annual Average Load Power (kW) |
|---|---|---|---|
| ZS-1 | 238,739.2 | ZS-9 | 3256.7 |
| ZS-2 | 29,991.8 | ZS-10 | 155,100.6 |
| ZS-3 | 10,368.1 | ZS-11 | 3256.7 |
| ZS-4 | 6981.4 | ZS-12 | 3256.7 |
| ZS-5 | 6981.4 | ZS-13 | 1628.4 |
| ZS-6 | 42,761.2 | ZS-14 | 1628.4 |
| ZS-7 | 42,761.2 | ZS-15 | 14,101.6 |
| ZS-8 | 3256.7 | ZS-16 | 0 |
| Item | Annual Average Heat Power (kW) | Item | Annual Average Heat Power (kW) |
|---|---|---|---|
| ZS-1 | 187,235.3 | ZS-9 | 3256.7 |
| ZS-2 | 32,566.6 | ZS-10 | 3256.7 |
| ZS-3 | 21,191.1 | ZS-11 | 3256.7 |
| ZS-4 | 16,283.3 | ZS-12 | 3256.7 |
| ZS-5 | 16,283.3 | ZS-13 | 1628.4 |
| ZS-6 | 16,283.3 | ZS-14 | 1628.4 |
| ZS-7 | 3256.7 | ZS-15 | 0 |
| ZS-8 | 3256.7 | ZS-16 | 0 |
| (a) | ||||||
|---|---|---|---|---|---|---|
| Node | ZS-1—ZS-5 | ZS-1—ZS-2 | ZS-2—ZS-12 | ZS-2—ZS-13 | ZS-3—ZS-5 | ZS-3—ZS-11 |
| Distance (m) | 200 | 25 | 26 | 35 | 250 | 25 |
| (b) | ||||||
| Node | ZS-5—ZS-7 | ZS-5—ZS-8 | ZS-5—ZS-9 | ZS-9—ZS-10 | ZS-13—ZS-14 | - |
| Distance (m) | 340 | 250 | 750 | 20 | 15 | - |
| Type | UC | Fixed COP | Unfixed COP | C |
|---|---|---|---|---|
| Diesel generator | 133.3 $/kW | 12 $/kW | 0.18 $/kW | 150 kW |
| Boiler | 120 $/kW | 100 $/kW | - | 10 kW |
| Pipeline | 850 $/m | - | - | - |
| PV | 860 $/kW | 11 $/kW | 0.20 $/kW | 102.4 kW |
| Wind turbine | 1280 $/kW [16] | 5 $/kW | 0.21 $/kW | 250 kW |
| Electric heater | 2.5 $/kW | 1 $/kW | 0.20 $/kW | 52 kW |
| Battery | 4000 $/kAh | 3 $/kW | - | 1 kAh |
| Item | Value | Unit |
|---|---|---|
| α | 0.4 | - |
| β | 0.3 | - |
| δ | 0.3 | - |
| DOD | 20 | % |
| Pfuel | 0.83 | $/kW |
| CIF | 0.88 | kg-CO2/kWh |
| d | 6 | % |
| n | 25 | Year |
| Item | Value | Unit |
|---|---|---|
| Min(LPSP) | 0 | % |
| Min(COE) | 0.09 | $/kWh |
| Min(ECO2) | 277.73 | ton-CO2/Year |
| TDG | 4578 | hour |
| Month | Initial Load (kW) | Load after Dispatching (kW) | Load Power Difference (kW) | Original Fuel Consumption (ton) | Fuel Consumption after Dispatching (ton) |
|---|---|---|---|---|---|
| 1 | 64,763.00 | 62,364.25 | 2371.75 | 18.7 | 3.4 |
| 2 | 62,788.00 | 59,203.19 | 3584.81 | 18.4 | 3.5 |
| 3 | 68,177.00 | 66,109.24 | 2067.77 | 19.31 | 5.6 |
| 4 | 70,246.01 | 67,450.56 | 2795.44 | 19.81 | 8.3 |
| 5 | 82,049.01 | 76,849.52 | 5199.49 | 21.7 | 12.3 |
| 6 | 81,036.00 | 74,703.88 | 6332.12 | 21.5 | 13.8 |
| 7 | 87,743.02 | 84,021.35 | 3721.67 | 22.5 | 7.0 |
| 8 | 82,938.00 | 75,766.18 | 7171.82 | 21.83 | 16.7 |
| 9 | 74,981.02 | 69,606.64 | 5374.37 | 20.46 | 12.2 |
| 10 | 72,745.33 | 69,068.03 | 3677.30 | 20.12 | 10.3 |
| 11 | 56,175.00 | 54,820.21 | 1354.79 | 17.9 | 7.1 |
| 12 | 66,579.00 | 64,285.73 | 2293.27 | 19.1 | 4.7 |
| Mean | 72,516.11 | 68,697.40 | 3828.72 | 20.11 | 8.7 |
| Sum | 870,193.38 | 824,248.80 | 45,944.60 | 241.33 | 104.9 |
Disclaimer/Publisher’s Note: The statements, opinions and data contained in all publications are solely those of the individual author(s) and contributor(s) and not of MDPI and/or the editor(s). MDPI and/or the editor(s) disclaim responsibility for any injury to people or property resulting from any ideas, methods, instructions or products referred to in the content. |
© 2024 by the authors. Licensee MDPI, Basel, Switzerland. This article is an open access article distributed under the terms and conditions of the Creative Commons Attribution (CC BY) license (https://creativecommons.org/licenses/by/4.0/).
Share and Cite
Zuo, G.; Dou, Y.; Wang, J.; Yang, B.; Kou, L. A Multi-Objective Scheduling Strategy for a Hybrid Energy System for Antarctic Coastal Research Stations. J. Mar. Sci. Eng. 2024, 12, 781. https://doi.org/10.3390/jmse12050781
Zuo G, Dou Y, Wang J, Yang B, Kou L. A Multi-Objective Scheduling Strategy for a Hybrid Energy System for Antarctic Coastal Research Stations. Journal of Marine Science and Engineering. 2024; 12(5):781. https://doi.org/10.3390/jmse12050781
Chicago/Turabian StyleZuo, Guangyu, Yinke Dou, Jin Wang, Bo Yang, and Liwei Kou. 2024. "A Multi-Objective Scheduling Strategy for a Hybrid Energy System for Antarctic Coastal Research Stations" Journal of Marine Science and Engineering 12, no. 5: 781. https://doi.org/10.3390/jmse12050781
APA StyleZuo, G., Dou, Y., Wang, J., Yang, B., & Kou, L. (2024). A Multi-Objective Scheduling Strategy for a Hybrid Energy System for Antarctic Coastal Research Stations. Journal of Marine Science and Engineering, 12(5), 781. https://doi.org/10.3390/jmse12050781

