Trajectory Planning for Cooperative Double Unmanned Surface Vehicles Connected with a Floating Rope for Floating Garbage Cleaning
Abstract
1. Introduction
- (1)
- Kinematic constraints of the USV and dynamic cooperation constraint between the DUSVs are considered. The cooperation constraint in terms of distances between the two USVs reflects the current garbage collection capacity of the DUSVs.
- (2)
- For garbage collection, a method based on APF combined with a leader–follower strategy is proposed to ensure each USV bypasses the garbage from different sides in order to realize garbage capture.
- (3)
- For dynamic obstacle avoidance, a method based on an improved artificial potential field (APF) combined with a leader–follower strategy is proposed. The velocity repulsion field between DUSVs and dynamic obstacle is introduced to deal with the issue of long trajectories.
- (4)
- For precise cooperation between the DUSVs, a speed control method based on a fuzzy logic algorithm is proposed for adaptive adjustment of the acceleration and deceleration coefficients for the DUSVs.
2. The Problem Description of DUSVs Garbage Cleaning
2.1. The Model of Obstacle and Garbage Target
2.1.1. Obstacle Model
2.1.2. Garbage Target Model
2.2. The Kinematic Constraints of USV
2.3. The Cooperation Constraints of DUSVs
3. The Structure of the Algorithm
3.1. The Optimal Access Sequence of Multiple Garbage Targets
3.2. DUSV Cooperative Garbage Target Approaching and Capturing
3.2.1. Garbage Approaching Based on the Guidance of Target Key Points
3.2.2. Garbage Capturing Based on APF and Leader–Follower Strategy
3.3. Cooperative Dynamic Obstacle Avoidance Based on IAPF Method and Leader–Follower Strategy
3.4. Fuzzy Logic-Based Speed Control Strategy
3.5. Section Summary
| Algorithm 1: DUSV cooperative dynamic trajectory planning based on improved artificial potential field fusion multi-strategy |
|
4. Simulation and Discussion
4.1. The Simulation Configurations
4.2. The Simulation Results
5. Conclusions and Future Work
Author Contributions
Funding
Institutional Review Board Statement
Informed Consent Statement
Data Availability Statement
Acknowledgments
Conflicts of Interest
References
- Yue, M.; Haixin, L.; Xijie, N.; Zhiyuan, Z.; Qimin, Z. A New Type of Two-body Surface Garbage Cleaning Vessel. Ordnance Ind. Autom. 2023, 42, 80–85. [Google Scholar]
- Phirke, S.; Patel, A.; Jani, J. Design of an autonomous water cleaning bot. Mater. Today Proc. 2021, 46, 8742–8747. [Google Scholar] [CrossRef]
- Zhang, Y.; Huang, Z.; Chen, C.; Wu, X.; Xie, S.; Zhou, H.; Gou, Y.; Gu, L.; Ma, M. A Spiral-Propulsion Amphibious Intelligent Robot for Land Garbage Cleaning and Sea Garbage Cleaning. J. Mar. Sci. Eng. 2023, 11, 1482. [Google Scholar] [CrossRef]
- Wang, Y.; Zhao, Y.; Wu, Y.; Zhang, S.; Wang, J. A Multi-sensor Intelligent Surface Garbage Cleaning Robot. In Proceedings of the 2021 IEEE International Conference on Mechatronics and Automation (ICMA), Takamatsu, Japan, 8–11 August 2021; pp. 797–801. [Google Scholar]
- Adarsh, J.; Anush, O.; Shrivarshan, R.; Krishnaan, S.M.; Akash, J.; Arul, R.; Angalaeswari, S. Ocean Surface Cleaning Autonomous Robot (OSCAR) using Object Classification Technique and Path Planning Algorithm. J. Phys. Conf. Ser. 2021, 2115, 012021. [Google Scholar] [CrossRef]
- Kong, S.; Tian, M.; Qiu, C.; Wu, Z.; Yu, J. IWSCR: An Intelligent water-surface Cleaner Robot for Collecting Floating Garbage. IEEE Trans. Syst. Man Cybern. Syst. 2021, 51, 6358–6368. [Google Scholar] [CrossRef]
- Akib, A.; Tasnim, F.; Biswas, D.; Hashem, M.B.; Rahman, K.A.; Bhattacharjee, A.; Fattah, S.A. Unmanned Floating Waste Collecting Robot. In Proceedings of the TENCON 2019—2019 IEEE Region 10 Conference (TENCON), Kochi, India, 17–20 October 2019; pp. 2645–2650. [Google Scholar]
- Zhu, J.; Yang, Y.; Cheng, Y. SMURF: A Fully Autonomous Water Surface Cleaning Robot with A Novel Coverage Path Planning Method. J. Mar. Sci. Eng. 2022, 10, 1620. [Google Scholar] [CrossRef]
- Xie, B.; Zhang, X. Complete Coverage Path Planning for Multiple Robots for Facade Maintenance Operations. Comput. Eng. Appl. 2023, 59, 319–327. [Google Scholar]
- Ji, C.Y.; Guo, J.T.; Ye, R.C.; Yin, Q.L.; Xu, W.Y.; Yuan, Z.M. Experimental study of an ocean surface cleaning system. Ocean. Eng. 2022, 249, 110937. [Google Scholar] [CrossRef]
- Yang, C.; Pan, J.; Wei, K.; Lu, M.; Jia, S. A Novel Unmanned Surface Vehicle Path-Planning Algorithm Based on A* and Artificial Potential Field in Ocean Currents. J. Mar. Sci. Eng. 2024, 12, 285. [Google Scholar] [CrossRef]
- Chen, S.; Feng, L.; Bao, X.; Jiang, Z.; Xing, B.; Xu, J. An Optimal-Path-Planning Method for Unmanned Surface Vehicles Based on a Novel Group Intelligence Algorithm. J. Mar. Sci. Eng. 2024, 12, 477. [Google Scholar] [CrossRef]
- Yu, J.; Chen, Z.; Zhao, Z.; Yao, P.; Xu, J. A Traversal Multi-Target Path Planning Method for Multi-Unmanned Surface Vessels in Space-Varying Ocean Current. Ocean. Eng. 2023, 278, 114423. [Google Scholar] [CrossRef]
- Liu, Y.; Bucknall, R.W.G. A survey of formation control and motion planning of multiple unmanned vehicles. Robotica 2018, 36, 1019–1047. [Google Scholar] [CrossRef]
- Biagiotti, L.; Melchiorri, C. Trajectory Planning for Automatic Machines and Robots; Springer: Berlin/Heidelberg, Germany, 2010. [Google Scholar] [CrossRef]
- Egerstedt, M.; Hu, X. Formation constrained multi-agent control. In Proceedings of the 2001 ICRA, IEEE International Conference on Robotics and Automation (Cat. No.01CH37164), Seoul, Republic of Korea, 21–26 May 2001; Volume 4, pp. 3961–3966. [Google Scholar]
- Lyu, L.; Chu, Z.J.; Lin, B.; Dai, Y.; Cheng, N. Fast Trajectory Planning for UAV-Enabled Maritime IoT Systems: A Fermat-Point Based Approach. IEEE Wirel. Commun. Lett. 2022, 11, 328–332. [Google Scholar] [CrossRef]
- Song, L.; Xu, K.; Shi, X.; Sun, H.; Chai, W.; Guo, R. Multiple USV cooperative algorithm method for hunting intelligent escaped targets. Chin. J. Ship Res. 2023, 18, 52–59. [Google Scholar] [CrossRef]
- Girón-Sierra, J.M.; Gheorghita, A.T.; Jiménez, J.F. Fully automatic boom towing by unmanned ships: Experimental study. In Proceedings of the OCEANS 2015—MTS/IEEE Washington, Washington, DC, USA, 19–22 October 2015; pp. 1–10. [Google Scholar]
- Girón-Sierra, J.M.; Gheorghita, A.T.; Angulo, G.; Jiménez, J.F. Preparing the automatic spill recovery by two unmanned boats towing a boom: Development with scale experiments. Ocean. Eng. 2015, 95, 23–33. [Google Scholar] [CrossRef]
- Pengxiang, Z.; Peizheng, L.; Sainan, M.; Caofei, L.; Yong, M. Research on Cooperative Control of Surface Unmanned System Platform. Unmanned Syst. Technol. 2022, 5, 88–97. [Google Scholar] [CrossRef]
- Wen, J. Research on Collaborative Planning and Controlmethod of Double-USVs for Oil Spill Containment. Master’s Thesis, Harbin Engineering University, Harbin, China, 2020. [Google Scholar]
- Kong, S.; Wu, Z.; Qiu, C.; Tian, M.; Yu, J. An FM*-Based Comprehensive Path Planning System for Robotic Floating Garbage Cleaning. IEEE Trans. Intell. Transp. Syst. 2022, 23, 23821–23830. [Google Scholar] [CrossRef]
- Gao, F.; Hao, W.; Wu, Y.; Sun, C. Research on Robot Obstacle Avoidance Path Planning Based on Improved Artificial Potential Field Method. Comput. Simul. 2023, 40, 431–436+442. [Google Scholar]
- Zhang, D.; Liu, W.; Miu, C.; Yu, Y. Dynamic obstacle avoidance method for omnidirectional mobile robots. J. Beijing Univ. Aeronaut. Astronaut. 2021, 47, 1115–1123. [Google Scholar] [CrossRef]
- Li, Y. Research on the Autonomous Cooperative Control of a Flexible Joint Dual Unmanned Surface Vehicles. Master’s Thesis, Harbin Engineering University, Harbin, China, 2017. [Google Scholar]
- Sun, Y.; Tang, W.; Tan, X.; Gu, J.; Lang, J. Path Planning of Material Transmission Platform Based on IACSPF. Comput. Eng. Appl. 2023, 59, 323–330. [Google Scholar]
- Yang, S.; Huang, J.; Li, W.; Xiang, X. A Novel Discrete Group Teaching Optimization Algorithm for TSP Path Planning with Unmanned Surface Vehicles. J. Mar. Sci. Eng. 2022, 10, 1305. [Google Scholar] [CrossRef]
- Deckerová, J.; Kucerová, K.; Faigl, J. On Improvement Heuristic to Solutions of the Close Enough Traveling Salesman Problem in Environments with Obstacles. In Proceedings of the 2023 European Conference on Mobile Robots (ECMR), Coimbra, Portugal, 4–7 September 2023; pp. 1–6. [Google Scholar]
- Sang, H.; You, Y.; Sun, X.J.; Ying, Z.; Liu, F. The hybrid path planning algorithm based on improved A* and artificial potential field for unmanned surface vehicle formations. Ocean. Eng. 2021, 223, 108709. [Google Scholar] [CrossRef]
- Song, J.; Hao, C.; Su, J. Path planning for unmanned surface vehicle based on predictive artificial potential field. Int. J. Adv. Robot. Syst. 2020, 17. [Google Scholar] [CrossRef]
- Dong, J. Research on AUV Obstacle Avoidance Strategy for Marine Cable Inspection Based on Fuzzy Artificial Potential Field Method. Master’s Thesis, Hangzhou Dianzi University, Harbin, China, 2023. [Google Scholar]
- Xu, C.; Xu, Z.; Xia, M. Obstacle Avoidance in a Three-Dimensional Dynamic Environment Based on Fuzzy Dynamic Windows. Appl. Sci. 2021, 11, 504. [Google Scholar] [CrossRef]












| Number | Input | Output |
|---|---|---|
| 1 | N | S |
| 2 | M | M |
| 3 | F | B |
| 4 | VF | VB |
| Scence | Centric Position | Long Half Shaft × Short Half Shaft/m | Radius/m | Bevel Angle/° | Time Step | Velocity/m/s |
|---|---|---|---|---|---|---|
| S | (10, 0) | |||||
| E | (40, 0) | |||||
| (16, 20) | 1.5 × 1 | 90 | t = 0 | [−0.1, −0.1] | ||
| (25, 30) | 1 | t = 16 | [0.1, −0.2] | |||
| (44, 10) | 1.5 | t = 38 | [0.3, 0] | |||
| (38, 36) | 1 | t = 25 | [0, −0.1] | |||
| (46, 25) | 1.5 | t = 31 | [0.1, 0] |
| Obstacles | Start Point | Radius/m | Velocity/m/s | |
|---|---|---|---|---|
| Environment | (17, 28) | 2 | [0.2, −0.2] | |
| (17, 10) | 3 | |||
| (38, 18) | 2 | [0.2, 0] |
| Parameter Name | Parameter Setting | |
|---|---|---|
| Problem model | The length of the floating rope, | 16 m |
| The lower bound on distance between DUSVs, | 2 m | |
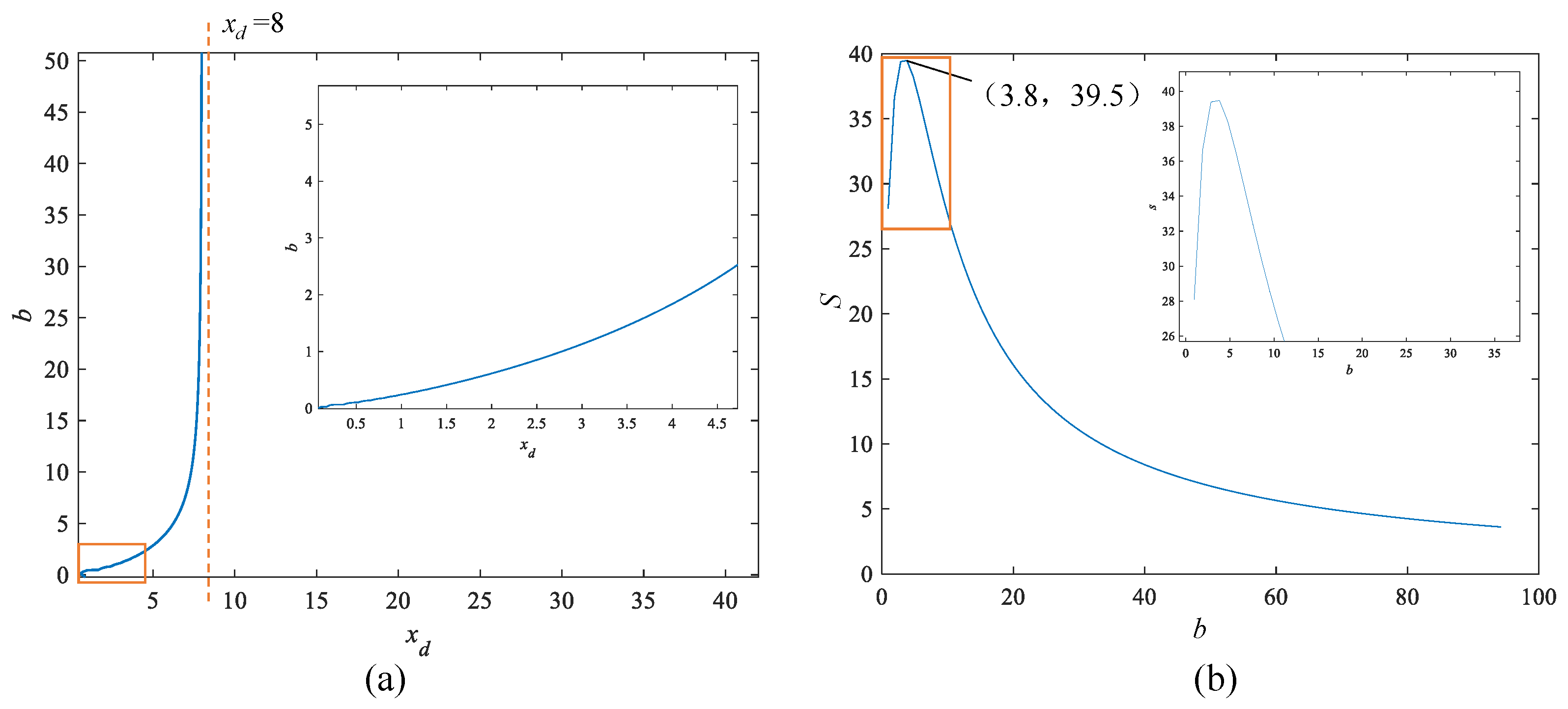
| Total garbage area | 8 | |
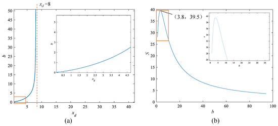
| The maximum enclosed area of the floating rope | 39.5 | |
| Dynamic obstacle avoidance phase | Attractive proportional coefficient, | 1 |
| The distance of influence, , of the garbage target, | 4 m | |
| Repulsion gain coefficient, | 400 | |
| The distance of influence, , of the obstacle, | 4 m | |
| Relative velocity repulsion field coefficient, | 2 | |
| Relative velocity repulsion field range, | 6 m | |
| Garbage capturing phase | Attractive proportional coefficient, | 1 |
| The distance of influence, , of the garbage target, | 5 m | |
| Repulsion gain coefficient, | 400 | |
| The distance of influence, , of the garbage target, | 0.2 m |
| Simulation Environment | Algorithm | Trajectory Length | Navigation Time |
|---|---|---|---|
| Environment | TAPF | 177 m | 55 s |
| IAPF | 174.3 m | 54 s |
Disclaimer/Publisher’s Note: The statements, opinions and data contained in all publications are solely those of the individual author(s) and contributor(s) and not of MDPI and/or the editor(s). MDPI and/or the editor(s) disclaim responsibility for any injury to people or property resulting from any ideas, methods, instructions or products referred to in the content. |
© 2024 by the authors. Licensee MDPI, Basel, Switzerland. This article is an open access article distributed under the terms and conditions of the Creative Commons Attribution (CC BY) license (https://creativecommons.org/licenses/by/4.0/).
Share and Cite
Zhang, M.; Zheng, X.; Wang, J.; Pan, Z.; Che, W.; Wang, H. Trajectory Planning for Cooperative Double Unmanned Surface Vehicles Connected with a Floating Rope for Floating Garbage Cleaning. J. Mar. Sci. Eng. 2024, 12, 739. https://doi.org/10.3390/jmse12050739
Zhang M, Zheng X, Wang J, Pan Z, Che W, Wang H. Trajectory Planning for Cooperative Double Unmanned Surface Vehicles Connected with a Floating Rope for Floating Garbage Cleaning. Journal of Marine Science and Engineering. 2024; 12(5):739. https://doi.org/10.3390/jmse12050739
Chicago/Turabian StyleZhang, Mengdi, Xiang Zheng, Jianhua Wang, Zijun Pan, Wenbo Che, and Haozhu Wang. 2024. "Trajectory Planning for Cooperative Double Unmanned Surface Vehicles Connected with a Floating Rope for Floating Garbage Cleaning" Journal of Marine Science and Engineering 12, no. 5: 739. https://doi.org/10.3390/jmse12050739
APA StyleZhang, M., Zheng, X., Wang, J., Pan, Z., Che, W., & Wang, H. (2024). Trajectory Planning for Cooperative Double Unmanned Surface Vehicles Connected with a Floating Rope for Floating Garbage Cleaning. Journal of Marine Science and Engineering, 12(5), 739. https://doi.org/10.3390/jmse12050739
