An Optimal-Path-Planning Method for Unmanned Surface Vehicles Based on a Novel Group Intelligence Algorithm
Abstract
1. Introduction
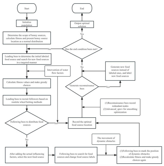
2. Overview of Improved Algorithms
- (1)
- In scenarios with known static obstacle positions, it leverages the artificial bee colony (ABC) algorithm to determine the global optimal path.
- (2)
- When confronted with moving obstacles and water current influences, it adapts by integrating dynamic obstacle avoidance strategies and anti-current optimization methods to identify locally optimal paths, significantly enhancing the practicality and effectiveness of path planning.
- (3)
- To further elevate path quality, this article introduces the integration of the Advanced_sprcv curve optimization model. This addition refines path smoothness, ultimately augmenting the navigational performance of unmanned surface vehicles.
3. Methods
3.1. Environmental Modeling
3.2. Modeling of 2D Path Planning for Underwater Robots
3.2.1. Traditional 2D Artificial Bee Colony Algorithm
- (1)
- Leading Bee Search Mechanism
- (2)
- The probability selection mechanism of following bees
- (3)
- The spatial random search strategy of scout bees
3.2.2. Improved Two-Dimensional Artificial Bee Colony Algorithm
- (1)
- Real-time dynamic obstacle avoidance strategy
- (2)
- Initial screening of obstacles
3.2.3. USV’s Obstacle Avoidance Strategy for Dynamic Obstacles
- (1)
- USV left- and right-side dynamic obstacle planning
- (1)
- When the obstacle is close to the point P and the distance from the USV to the obstacle is greater than the safe distance, the USV maintains its original state of motion;
- (2)
- When the distance from the USV to the obstacle is less than the safe distance, the USV decelerates in advance to avoid collision;
- (3)
- When the obstacle moves away from the point P, the USV resumes its original speed and moves to the target point.
- (2)
- Obstacle planning on the front side of the USV
- (1)
- , and when the distance is safe, the USV maintains the original speed.
- (2)
- , and when the distance is less than the safe distance and there are static obstacles around, it does not meet the obstacle avoidance distance, so the USV stops driving.
- (3)
- , and when the distance reaches the variable distance and meets the obstacle avoidance distance, the USV accelerates to pass the obstacle.
- (4)
- Mathematical model of water flow constraint
- (4)
- Path-smoothing strategy
- Quadratic Bezier curves are applied to the nodes except for the starting point and ending point, similar to piecewise functions.
- Whether obstacles are near the nodes is determined in the planning process, and thus, the curves are applied to these nodes safely.
- As shown in Figure 12, represents fixed control points, and represents variable control points. When drawing the curve, Formulas (16)–(19) are used, and in Formula (18) is set to L, which is Formula (29).
3.3. Experimental Facilities
4. Simulation Experiment Analysis and Comparison
4.1. Dynamic Obstacle Avoidance Capability Testing of USV
4.2. Comparison of Optimization Times for USV to Avoid Dynamic Obstacles in Different Environments
4.3. Comparison of Optimal Path Length for Dynamic Obstacle Avoidance by USV in Different Environments
4.4. Path-Smoothing Comparison
5. Conclusions
Author Contributions
Funding
Institutional Review Board Statement
Informed Consent Statement
Data Availability Statement
Conflicts of Interest
References
- Guo, X.; Ji, M.; Zhao, Z.; Wen, D.; Zhang, W. Global path planning and multi-objective path control for unmanned surface vehicle based on modified particle swarm optimization (PSO) algorithm. Ocean Eng. 2020, 216, 107693. [Google Scholar] [CrossRef]
- Zhang, H.; Tao, Y.; Zhu, W. Global Path Planning of Unmanned Surface Vehicle Based on Improved A-Star Algorithm. Sensors 2023, 23, 6647. [Google Scholar] [CrossRef]
- Li, C.; Huang, X.; Ding, J.; Song, K.; Lu, S. Global path planning based on a bidirectional alternating search A* algorithm for mobile robots. Comput. Ind. Eng. 2022, 168, 108123. [Google Scholar] [CrossRef]
- Li, H.; Zhao, T.; Dian, S. Forward search optimization and subgoal-based hybrid path planning to shorten and smooth global path for mobile robots. Knowl.-Based Syst. 2022, 258, 110034. [Google Scholar] [CrossRef]
- Xia, G.; Han, Z.; Zhao, B.; Liu, C.; Wang, X. Global Path Planning for Unmanned Surface Vehicle Based on Improved Quantum Ant Colony Algorithm. Math. Probl. Eng. 2019, 2019, 2902170. [Google Scholar] [CrossRef]
- Teli, T.A.; Wani, M.A. A fuzzy based local minima avoidance path planning in autonomous robots. Int. J. Inf. Technol. 2020, 13, 33–40. [Google Scholar] [CrossRef]
- Lyridis, D.V. An improved ant colony optimization algorithm for unmanned surface vehicle local path planning with multi-modality constraints. Ocean Eng. 2021, 241, 109890. [Google Scholar] [CrossRef]
- Wang, Z.; Li, G.; Ren, J. Dynamic path planning for unmanned surface vehicle in complex offshore areas based on hybrid algorithm. Comput. Commun. 2020, 166, 49–56. [Google Scholar] [CrossRef]
- Zhang, L.; Zhang, Y.; Li, Y. Mobile Robot Path Planning Based on Improved Localized Particle Swarm Optimization. IEEE Sens. J. 2020, 21, 6962–6972. [Google Scholar] [CrossRef]
- Chen, Z.; Zhang, Y.; Zhang, Y.; Nie, Y.; Tang, J.; Zhu, S. A Hybrid Path Planning Algorithm for Unmanned Surface Vehicles in Complex Environment with Dynamic Obstacles. IEEE Access 2019, 7, 126439–126449. [Google Scholar] [CrossRef]
- Shi, K.; Wu, Z.; Jiang, B.; Karimi, H.R. Dynamic path planning of mobile robot based on improved simulated annealing algorithm. J. Frankl. Inst. 2023, 360, 4378–4398. [Google Scholar] [CrossRef]
- Zhang, Z.; Qiao, B.; Zhao, W.; Chen, X. A Predictive Path Planning Algorithm for Mobile Robot in Dynamic Environments Based on Rapidly Exploring Random Tree. Arab. J. Sci. Eng. 2021, 46, 8223–8232. [Google Scholar] [CrossRef]
- Han, S.; Wang, L.; Wang, Y.; He, H. A dynamically hybrid path planning for unmanned surface vehicles based on non-uniform Theta* and improved dynamic windows approach. Ocean Eng. 2022, 257, 111655. [Google Scholar] [CrossRef]
- Wang, C.; Yang, X.; Li, H. Improved Q-Learning Applied to Dynamic Obstacle Avoidance and Path Planning. IEEE Access 2022, 10, 92879–92888. [Google Scholar] [CrossRef]
- Quan, Y.; Ouyang, H.; Zhang, C.; Li, S.; Gao, L.-Q. Mobile Robot Dynamic Path Planning Based on Self-Adaptive Harmony Search Algorithm and Morphin Algorithm. IEEE Access 2021, 9, 102758–102769. [Google Scholar] [CrossRef]
- Chen, Y.; Bai, G.; Zhan, Y.; Hu, X.; Liu, J. Path Planning and Obstacle Avoiding of the USV Based on Improved ACO-APF Hybrid Algorithm with Adaptive Early-Warning. IEEE Access 2021, 9, 40728–40742. [Google Scholar] [CrossRef]
- Wang, N.; Jin, X.; Er, M.J. A multilayer path planner for a USV under complex marine environments. Ocean Eng. 2019, 184, 1–10. [Google Scholar] [CrossRef]
- Ma, Y.; Mao, Z.; Wang, T.; Qin, J.; Ding, W.; Meng, X. Obstacle avoidance path planning of unmanned submarine vehicle in ocean current environment based on improved firework-ant colony algorithm. Comput. Electr. Eng. 2020, 87, 106773. [Google Scholar] [CrossRef]
- Guo, S.; Chen, M.; Pang, W. Path Planning for Autonomous Underwater Vehicles Based on an Improved Artificial Jellyfish Search Algorithm in Multi-Obstacle Ocean Current Environment. IEEE Access 2023, 11, 31010–31023. [Google Scholar] [CrossRef]
- Zhou, Y.; Gong, Y.; Geng, X.; Li, D.; Gao, B.; Li, C. An Algorithm for Path Planning of Autonomous Ships Considering the Influence of Wind and Wave. J. Phys. Conf. Ser. 2021, 2083, 032028. [Google Scholar] [CrossRef]
- Yang, J.; Huo, J.; Xi, M.; He, J.; Li, Z.; Song, H.H. A Time-Saving Path Planning Scheme for Autonomous Underwater Vehicles with Complex Underwater Conditions. IEEE Internet Things J. 2022, 10, 1001–1013. [Google Scholar] [CrossRef]
- Wang, Z.; Liang, Y.; Gong, C.; Zhou, Y.; Zeng, C.; Zhu, S. Improved Dynamic Window Approach for Unmanned Surface Vehicles’ Local Path Planning Considering the Impact of Environmental Factors. Sensors 2022, 22, 5181. [Google Scholar] [CrossRef]
- Zhu, D.; Yang, S.X. Path planning method for unmanned underwater vehicles eliminating effect of currents based on artificial potential field. J. Navig. 2021, 74, 955–967. [Google Scholar] [CrossRef]
- Yuan, X.; Tong, C.; He, G.; Wang, H. Unmanned Vessel Collision Avoidance Algorithm by Dynamic Window Approach Based on COLREGs Considering the Effects of the Wind and Wave. J. Mar. Sci. Eng. 2023, 11, 1831. [Google Scholar] [CrossRef]
- Shen, Z.; Ding, W.; Liu, Y.; Yu, H. Path planning optimization for unmanned sailboat in complex marine environment. Ocean Eng. 2023, 269, 113475. [Google Scholar] [CrossRef]
- Fu, J.; Lv, T.; Li, B. Underwater Submarine Path Planning Based on Artificial Potential Field Ant Colony Algorithm and Velocity Obstacle Method. Sensors 2022, 22, 3652. [Google Scholar] [CrossRef]
- Dian, S.; Zhong, J.; Guo, B.; Liu, J.; Guo, R. A smooth path planning method for mobile robot using a BES-incorporated modified QPSO algorithm. Expert Syst. Appl. 2022, 208, 118256. [Google Scholar] [CrossRef]
- Gu, Q.; Zhen, R.; Liu, J.; Li, C. An improved RRT algorithm based on prior AIS information and DP compression for ship path planning. Ocean Eng. 2023, 279, 114595. [Google Scholar] [CrossRef]
- Wang, W.; Zhao, J.; Li, Z.; Huang, J. Smooth Path Planning of Mobile Robot Based on Improved Ant Colony Algorithm. J. Robot. 2021, 2021, 4109821. [Google Scholar] [CrossRef]
- Xu, L.; Cao, M.; Song, B. A new approach to smooth path planning of mobile robot based on quartic Bezier transition curve and improved PSO algorithm. Neurocomputing 2021, 473, 98–106. [Google Scholar] [CrossRef]
- Song, R.; Liu, Y.; Bucknall, R. Smoothed A* algorithm for practical unmanned surface vehicle path planning. Appl. Ocean Res. 2018, 83, 9–20. [Google Scholar] [CrossRef]
- Feng, K.; He, X.; Wang, M.; Chu, X.; Wang, D.; Yue, D. Path Optimization of Agricultural Robot Based on Immune Ant Colony: B-Spline Interpolation Algorithm. Math. Probl. Eng. 2022, 2022, 2585910. [Google Scholar] [CrossRef]
- Zhai, L.; Zhang, X.; Zhang, X.; Wang, C. Local dynamic obstacle avoidance path planning algorithm for unmanned vehicles based on potential field method. J. Beijing Inst. Technol. 2022, 42, 696–705. [Google Scholar] [CrossRef]
- Zhai, Z.; Dai, Y.; Zhou, P.; Liu, W. Path planning for mobile robots based on improved ant colony algorithm. Comb. Mach. Tool Autom. Process. Technol. 2023, 5–9. [Google Scholar]























| Compared Type of Algorithm | First Environmental Optimization Time/s | Second Environmental Optimization Time/s | Third Environmental Optimization Time/s | Fourth Environmental Optimization Time/s |
|---|---|---|---|---|
| ABC | 1.10 | 1.34 | 0.85 | 1.03 |
| DOASO-IABC | 0.65 | 0.66 | 0.60 | 0.63 |
| Compared Algorithm Type | First Environmental Path Length/Grid | Second Environmental Path Length/Grid | Third Environmental Path Length/Grid | Fourth Environmental Path Length/Grid |
|---|---|---|---|---|
| ABC | 35.62 | 37.85 | 34.72 | 33.38 |
| DOASO-IABC | 33.04 | 33.55 | 30.79 | 29.73 |
Disclaimer/Publisher’s Note: The statements, opinions and data contained in all publications are solely those of the individual author(s) and contributor(s) and not of MDPI and/or the editor(s). MDPI and/or the editor(s) disclaim responsibility for any injury to people or property resulting from any ideas, methods, instructions or products referred to in the content. |
© 2024 by the authors. Licensee MDPI, Basel, Switzerland. This article is an open access article distributed under the terms and conditions of the Creative Commons Attribution (CC BY) license (https://creativecommons.org/licenses/by/4.0/).
Share and Cite
Chen, S.; Feng, L.; Bao, X.; Jiang, Z.; Xing, B.; Xu, J. An Optimal-Path-Planning Method for Unmanned Surface Vehicles Based on a Novel Group Intelligence Algorithm. J. Mar. Sci. Eng. 2024, 12, 477. https://doi.org/10.3390/jmse12030477
Chen S, Feng L, Bao X, Jiang Z, Xing B, Xu J. An Optimal-Path-Planning Method for Unmanned Surface Vehicles Based on a Novel Group Intelligence Algorithm. Journal of Marine Science and Engineering. 2024; 12(3):477. https://doi.org/10.3390/jmse12030477
Chicago/Turabian StyleChen, Shitu, Ling Feng, Xuteng Bao, Zhe Jiang, Bowen Xing, and Jingxiang Xu. 2024. "An Optimal-Path-Planning Method for Unmanned Surface Vehicles Based on a Novel Group Intelligence Algorithm" Journal of Marine Science and Engineering 12, no. 3: 477. https://doi.org/10.3390/jmse12030477
APA StyleChen, S., Feng, L., Bao, X., Jiang, Z., Xing, B., & Xu, J. (2024). An Optimal-Path-Planning Method for Unmanned Surface Vehicles Based on a Novel Group Intelligence Algorithm. Journal of Marine Science and Engineering, 12(3), 477. https://doi.org/10.3390/jmse12030477

