An Integrated Approach to Riverbed Morphodynamic Modeling Using Remote Sensing Data
Abstract
1. Introduction
2. Background
2.1. Morphodynamic Modeling
2.2. Digital Terrain Model of a River
3. Materials
3.1. Study Area
3.2. Data Collection
- The aerial orthophoto (Figure 2) available on the Liguria Region Geoportal (Italy)2 was acquired in 2019 by RTI CGR Spa/e-Geos S.p.A under a commission received from AGEA. The image comprised 4 spectral bands (red, green, blue, NIR) with a spatial resolution of 0.2 m. The image was used to classify the riverbed and calculate the bathymetry.
- The photogrammetric survey (Figure 3), performed by Gter Ltd. during the summer of 2019, produced a digital model with spatial resolution of 0.4 m. In this work, the photogrammetric digital model was used to extract bare-soil areas’ elevation and to create a surface that allowed bathymetry to be converted from depth to elevation.
- The SBES survey, performed within the seaward reach of the Roya River (Figure 2), relied on an Autonomous Surface Vehicle (ASV), referred to as SWAMP. It was equipped with a Microstrain 3DM-GX3-35 GPS + AHRS (attitude heading reference system), and an Echologger ECS400 single-beam Sonar (with a working frequency of 200 kHz) for river-bottom range measurement [54]. The survey, carried out on 5 November 2019, sampled more than 42,000 points over an area of approximately 0.04 km2. In this study, SBES points were used to calibrate and validate the RDB model.
4. Methods
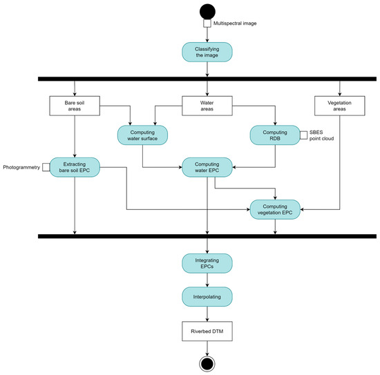
4.1. DTM Computing Method
4.1.1. Image Classification
4.1.2. Remote-Derived Bathymetry
4.1.3. DTM Reconstruction
4.2. Morphodynamic Method
5. Results
5.1. DTM Computing
5.2. Morphodynamic Results
6. Discussion
6.1. RDB Exponential Model
6.2. DTM Transect Analysis
6.3. DTM Reliability Map
6.4. Contributions and Limitations

7. Conclusions
Author Contributions
Funding
Institutional Review Board Statement
Informed Consent Statement
Data Availability Statement
Acknowledgments
Conflicts of Interest
Abbreviations
| BIAS AV | Bias Average |
| BIAS STD | Bias Standard Deviation |
| DTM | Digital Terrain Model |
| EPC | Elevation Point Cloud |
| MAE | Mean Absolute Error |
| MBES | Multi-Beam Echo Sounder |
| RDB | Remote-Derived Bathymetry |
| RMSE | Root-Mean-Square Error |
| SBES | Single-Beam Echo Sounder |
| TIN | Triangulated Irregular Network |
| UAV | Uncrewed Aerial Vehicle |
| 1 | https://www.raiseliguria.it/en/spoke-3-raise/, accessed on 4 November 2024. |
| 2 | https://geoportal.regione.liguria.it, accessed on 4 November 2024. |
| 3 | https://grass.osgeo.org/grass83/manuals/i.maxlik.html, accessed on 4 November 2024. |
References
- Fortelli, A.; Scafetta, N.; Mazzarella, A. Nowcasting and real-time monitoring of heavy rainfall events inducing flash-floods: An application to Phlegraean area (Central-Southern Italy). Nat. Hazards 2019, 97, 861–889. [Google Scholar] [CrossRef]
- Chochon, R.; Viaux, N.; Lebourg, T.; Vidal, M. Analysis of Extreme Precipitation During the Mediterranean Event Associated with the Alex Storm in The Alpes-Maritimes: Atmospheric Mechanisms and Resulting Rainfall; Springer: Singapore, 2022; pp. 397–418. [Google Scholar] [CrossRef]
- Liébault, F.; Melun, G.; Piton, G.; Chapuis, M.; Passy, P.; Tacon, S. Channel change during catastrophic flood: Example of Storm Alex in the Vésubie and Roya valleys. Geomorphology 2024, 446, 109008. [Google Scholar] [CrossRef]
- Blondeaux, P.; Colombini, M.; Seminara, G.; Vittor, G. Introduction to Morphodynamics of Sedimentary Patterns. Coll. Morphodynamics of Sedimentary Patterns; GUP: Genoa, Italy, 2018. [Google Scholar]
- Seminara, G.; Lanzoni, S.; Tambroni, N. Theoretical Morphodynamics: Straight Channels; Firenze University Press: Florence, Italy, 2023. [Google Scholar] [CrossRef]
- Aminti, P.; Bonora, V.; Corongiu, M.; Mugnai, F.; Parisi, E.; Tucci, G. Geomatics techniques for the 3D survey of the Arno River to support hydraulic studies. IOP Conf. Ser. Mater. Sci. Eng. 2020, 949, 012104. [Google Scholar] [CrossRef]
- Crivellaro, M.; Vitti, A.; Zolezzi, G.; Bertoldi, W. Characterization of Active Riverbed Spatiotemporal Dynamics through the Definition of a Framework for Remote Sensing Procedures. Remote Sens. 2024, 16, 184. [Google Scholar] [CrossRef]
- Carrera-Hernández, J.; Levresse, G.; Lacan, P. Is UAV-SfM surveying ready to replace traditional surveying techniques? Int. J. Remote Sens. 2020, 41, 4820–4837. [Google Scholar] [CrossRef]
- Wagner, W.; Hollaus, M.; Briese, C.; Ducic, V. 3D vegetation mapping using small-footprint full-waveform airborne laser scanners. Int. J. Remote Sens. 2008, 29, 1433–1452. [Google Scholar] [CrossRef]
- Ayana, E.K.; Philpot, W.D.; Melesse, A.M.; Steenhuis, T.S. Assessing the potential of MODIS/Terra version 5 images to improve near shore lake bathymetric surveys. Int. J. Appl. Earth Obs. Geoinf. 2015, 36, 13–21. [Google Scholar] [CrossRef]
- Evagorou, E.; Argyriou, A.; Papadopoulos, N.; Mettas, C.; Alexandrakis, G.; Hadjimitsis, D. Evaluation of Satellite-Derived Bathymetry from High and Medium-Resolution Sensors Using Empirical Methods. Remote Sens. 2022, 14, 772. [Google Scholar] [CrossRef]
- Ernstsen, V.B.; Noormets, R.; Hebbeln, D.; Bartholomä, A.; Flemming, B.W. Precision of high-resolution multibeam echo sounding coupled with high-accuracy positioning in a shallow water coastal environment. Geo-Mar. Lett. 2006, 26, 141–149. [Google Scholar] [CrossRef]
- Lanzoni, J.C.; Weber, T.C. High-resolution calibration of a multibeam echo sounder. In Proceedings of the OCEANS 2010 MTS/IEEE SEATTLE, Seattle, WA, USA, 20–23 September 2010; pp. 1–7. [Google Scholar] [CrossRef]
- Niroumand-Jadidi, M.; Vitti, A.; Lyzenga, D.R. Multiple Optimal Depth Predictors Analysis (MODPA) for river bathymetry: Findings from spectroradiometry, simulations, and satellite imagery. Remote Sens. Environ. 2018, 218, 132–147. [Google Scholar] [CrossRef]
- Ashphaq, M.; Srivastava, P.K.; Mitra, D. Review of near-shore satellite derived bathymetry: Classification and account of five decades of coastal bathymetry research. J. Ocean Eng. Sci. 2021, 6, 340–359. [Google Scholar] [CrossRef]
- Duplančić Leder, T.; Baučić, M.; Leder, N.; Gilić, F. Optical Satellite-Derived Bathymetry: An Overview and WoS and Scopus Bibliometric Analysis. Remote Sens. 2023, 15, 1294. [Google Scholar] [CrossRef]
- Apicella, L.; De Martino, M.; Ferrando, I.; Quarati, A.; Federici, B. Deriving Coastal Shallow Bathymetry from Sentinel 2-, Aircraft- and UAV-Derived Orthophotos: A Case Study in Ligurian Marinas. J. Mar. Sci. Eng. 2023, 11, 671. [Google Scholar] [CrossRef]
- Bernardis, M.; Nardini, R.; Apicella, L.; Demarte, M.; Guideri, M.; Federici, B.; Quarati, A.; De Martino, M. Use of ICEsat-2 and Sentinel-2 Open Data for the Derivation of Bathymetry in Shallow Waters: Case Studies in Sardinia and in the Venice Lagoon. Remote Sens. 2023, 15, 2944. [Google Scholar] [CrossRef]
- Del Savio, A.A.; Luna Torres, A.; Vergara Olivera, M.A.; Llimpe Rojas, S.R.; Urday Ibarra, G.T.; Neckel, A. Using UAVs and Photogrammetry in Bathymetric Surveys in Shallow Waters. Appl. Sci. 2023, 13, 3420. [Google Scholar] [CrossRef]
- Kastdalen, L.; Stickler, M.; Malmquist, C.; Heggenes, J. Evaluating methods for measuring in-river bathymetry: Remote sensing green LIDAR provides high-resolution channel bed topography limited by water penetration capability. River Res. Appl. 2024, 40, 467–482. [Google Scholar] [CrossRef]
- Alvarez, L.V.; Moreno, H.A.; Segales, A.R.; Pham, T.G.; Pillar-Little, E.A.; Chilson, P.B. Merging Unmanned Aerial Systems (UAS) Imagery and Echo Soundings with an Adaptive Sampling Technique for Bathymetric Surveys. Remote Sens. 2018, 10, 1362. [Google Scholar] [CrossRef]
- Specht, C.; Lewicka, O.; Specht, M.; Dąbrowski, P.; Burdziakowski, P. Methodology for Carrying out Measurements of the Tombolo Geomorphic Landform Using Unmanned Aerial and Surface Vehicles near Sopot Pier, Poland. J. Mar. Sci. Eng. 2020, 8, 384. [Google Scholar] [CrossRef]
- Burdziakowski, P.; Specht, C.; Dabrowski, P.S.; Specht, M.; Lewicka, O.; Makar, A. Using UAV Photogrammetry to Analyse Changes in the Coastal Zone Based on the Sopot Tombolo (Salient) Measurement Project. Sensors 2020, 20, 4000. [Google Scholar] [CrossRef]
- Lubczonek, J.; Kazimierski, W.; Zaniewicz, G.; Lacka, M. Methodology for Combining Data Acquired by Unmanned Surface and Aerial Vehicles to Create Digital Bathymetric Models in Shallow and Ultra-Shallow Waters. Remote Sens. 2022, 14, 105. [Google Scholar] [CrossRef]
- Lewicka, O.; Specht, M.; Stateczny, A.; Specht, C.; Brčić, D.; Jugović, A.; Widźgowski, S.; Wiśniewska, M. Analysis of GNSS, Hydroacoustic and Optoelectronic Data Integration Methods Used in Hydrography. Sensors 2021, 21, 7831. [Google Scholar] [CrossRef] [PubMed]
- Gesch, D.; Wilson, R. Development of a seamless multisource topographic/bathymetric elevation model of Tampa Bay. Mar. Technol. Soc. J. 2001, 35, 58–64. [Google Scholar] [CrossRef][Green Version]
- Schäppi, B.; Perona, P.; Schneider, P.; Burlando, P. Integrating river cross section measurements with digital terrain models for improved flow modelling applications. Comput. Geosci. 2010, 36, 707–716. [Google Scholar] [CrossRef]
- Karaki, A.A.; Bibuli, M.; Caccia, M.; Ferrando, I.; Gagliolo, S.; Odetti, A.; Sguerso, D. Multi-Platforms and Multi-Sensors Integrated Survey for the Submerged and Emerged Areas. J. Mar. Sci. Eng. 2022, 10, 753. [Google Scholar] [CrossRef]
- Stumpf, R.; Holderied, K.; Sinclair, M. Determination of Water Depth with High-Resolution Satellite Imagery over Variable Bottom Types. Limnol. Ocean. 2003, 48, 547–556. [Google Scholar] [CrossRef]
- Ragno, N.; Tambroni, N.; Bolla Pittaluga, M. When and Where do Free Bars in Estuaries and Tidal Channels Form? J. Geophys. Res. Earth Surf. 2021, 126, e2021JF006196. [Google Scholar] [CrossRef]
- Wolman, M.G.; Miller, J.P. Magnitude and frequency of forcesin geomorphic processes. J. Geol. 1960, 68, 54–74. [Google Scholar] [CrossRef]
- Bertagni, M.B.; Camporeale, C. Finite Amplitude of Free Alternate Bars With Suspended Load. Water Resour. Res. 2018, 54, 9759–9773. [Google Scholar] [CrossRef]
- Fujita, Y.; Muramoto, Y. Studies on the process of development of alternate bars. Bull. Disaster Prev. Res. Inst. 1985, 35, 55–86. [Google Scholar]
- Adami, L.; Bertoldi, W.; Zolezzi, G. Multidecadal dynamics of alternate bars in the Alpine Rhine River. Water Resour. Res. 2016, 52, 8938–8955. [Google Scholar] [CrossRef]
- Colombini, M.; Tubino, M. Finite amplitude free-bars: A fully nonlinear spectral solution. In Sand Transport in Rivers, Estuaries and the Sea; A.A. Balkema: Rotterdam, The Netherlands, 1991; pp. 163–169. [Google Scholar]
- Seminara, G. Fluvial Sedimentary Patterns. Annu. Rev. Fluid Mech. 2010, 42, 43–66. [Google Scholar] [CrossRef]
- Bolla Pittaluga, M.; Tambroni, N.; Canestrelli, A.; Slingerland, R.; Lanzoni, S.; Seminara, G. Where river and tide meet: The morphodynamic equilibrium of alluvial estuaries. J. Geophys. Res. Earth Surf. 2015, 120, 75–94. [Google Scholar] [CrossRef]
- Seminara, G.; Bolla Pittaluga, M.; Tambroni, N. Morphodynamic equilibrium of tidal channels. In Environmental Fluid Mechanics: Memorial Volume in Honour of Prof. Gerhard H. Jirka; CRC Press: Boca Raton, FL, USA, 2012; pp. 153–174. [Google Scholar] [CrossRef]
- Guo, L.; van der Wegen, M.; Roelvink, D.J.; Wang, Z.B.; He, Q. Long-term, process-based morphodynamic modeling of a fluvio-deltaic system, part I: The role of river discharge. Cont. Shelf Res. 2015, 109, 95–111. [Google Scholar] [CrossRef]
- Pasquale, N.; Perona, P.; Schneider, P.; Shrestha, J.; Wombacher, A.; Burlando, P. Modern comprehensive approach to monitor the morphodynamic evolution of a restored river corridor. Hydrol. Earth Syst. Sci. 2011, 15, 1197–1212. [Google Scholar] [CrossRef]
- Schroff, R.; De Cesare, G.; Perona, P. Performance and accuracy of cross-section tracking methods for hydromorphological habitat assessment in wadable rivers with sparse canopy conditions. River Res. Appl. 2024, 40, 544–558. [Google Scholar] [CrossRef]
- Nagel, G.W.; Darby, S.E.; Leyland, J. The use of satellite remote sensing for exploring river meander migration. Earth-Sci. Rev. 2023, 247, 104607. [Google Scholar] [CrossRef]
- Apicella, L.; De Martino, M.; Quarati, A. Copernicus User Uptake: From Data to Applications. ISPRS Int. J. Geo-Inf. 2022, 11, 121. [Google Scholar] [CrossRef]
- Wasehun, E.T.; Hashemi Beni, L.; Di Vittorio, C.A. UAV and satellite remote sensing for inland water quality assessments: A literature review. Environ. Monit. Assess. 2024, 196, 277. [Google Scholar] [CrossRef]
- Yan, W.Y.; Shaker, A.; El-Ashmawy, N. Urban land cover classification using airborne LiDAR data: A review. Remote Sens. Environ. 2015, 158, 295–310. [Google Scholar] [CrossRef]
- Lang, M.W.; Kim, V.; McCarty, G.W.; Li, X.; Yeo, I.Y.; Huang, C.; Du, L. Improved Detection of Inundation below the Forest Canopy using Normalized LiDAR Intensity Data. Remote Sens. 2020, 12, 707. [Google Scholar] [CrossRef]
- Mandlburger, G.; Pfennigbauer, M.; Pfeifer, N. Analyzing near water surface penetration in laser bathymetry; A case study at the River Pielach. ISPRS Ann. Photogramm. Remote. Sens. Spat. Inf. Sci. 2013, 2, 175–180. [Google Scholar] [CrossRef]
- Mateo-Pérez, V.; Corral-Bobadilla, M.; Ortega-Fernández, F.; Vergara-González, E.P. Port Bathymetry Mapping Using Support Vector Machine Technique and Sentinel-2 Satellite Imagery. Remote Sens. 2020, 12, 2069. [Google Scholar] [CrossRef]
- Viaña Borja, S.; Fernandez-Mora, A.; Stumpf, R.; Navarro, G.; Caballero, I. Semi-automated bathymetry using Sentinel-2 for coastal monitoring in the Western Mediterranean. Int. J. Appl. Earth Obs. Geoinf. 2023, 120, 103328. [Google Scholar] [CrossRef]
- Lyzenga, D.R. Remote sensing of bottom reflectance and water attenuation parameters in shallow water using aircraft and Landsat data. Int. J. Remote Sens. 1981, 2, 71–82. [Google Scholar] [CrossRef]
- Legleiter, C.J.; Roberts, D.A.; Marcus, W.A.; Fonstad, M.A. Passive optical remote sensing of river channel morphology and in-stream habitat: Physical basis and feasibility. Remote Sens. Environ. 2004, 93, 493–510. [Google Scholar] [CrossRef]
- Legleiter, C.J.; Harrison, L.R. Remote sensing of river bathymetry: Evaluating a range of sensors, platforms, and algorithms on the upper Sacramento River, California, USA. Water Resour. Res. 2019, 55, 2142–2169. [Google Scholar] [CrossRef]
- Sundt, H.; Alfredsen, K.; Harby, A. Regionalized linear models for river depth retrieval using 3-band multispectral imagery and green LIDAR data. Remote Sens. 2021, 13, 3897. [Google Scholar] [CrossRef]
- Bibuli, M.; Ferretti, R.; Odetti, A.; Cosso, T. River Survey Evolution by means of Autonomous Surface Vehicles. In Proceedings of the 2021 International Workshop on Metrology for the Sea, Learning to Measure Sea Health Parameters (MetroSea), Reggio Calabria, Italy, 4–6 October 2021; pp. 412–417. [Google Scholar] [CrossRef]
- Ma, S.; Zhou, Y.; Gowda, P.H.; Dong, J.; Zhang, G.; Kakani, V.G.; Wagle, P.; Chen, L.; Flynn, K.C.; Jiang, W. Application of the water-related spectral reflectance indices: A review. Ecol. Indic. 2019, 98, 68–79. [Google Scholar] [CrossRef]
- Figliomeni, F.; Parente, C. Bathymetry from satellite images: A proposal for adapting the band ratio approach to IKONOS data. Appl. Geomat. 2022, 15, 565–581. [Google Scholar] [CrossRef]
- Hamylton, S.; Hedley, J.; Beaman, R. Derivation of High-Resolution Bathymetry from Multispectral Satellite Imagery: A Comparison of Empirical and Optimisation Methods through Geographical Error Analysis. Remote Sens. 2015, 7, 16257–16273. [Google Scholar] [CrossRef]
- Chebyshev, P. About Mean Quantities. Matem. Sb. 1867, 2, 1–9. [Google Scholar]
- Parente, C.; Vallario, A. Interpolation of Single Beam Echo Sounder Data for 3D Bathymetric Model. Int. J. Adv. Comput. Sci. Appl. 2019, 10, 6–13. [Google Scholar] [CrossRef]
- Gold, C.M. Problems with handling spatial data—The Voronoi approach. CISM J. 1991, 45, 65–80. [Google Scholar] [CrossRef]
- Conrad, O.; Bechtel, B.; Bock, M.; Dietrich, H.; Fischer, E.; Gerlitz, L.; Wehberg, J.; Wichmann, V.; Böhner, J. System for Automated Geoscientific Analyses (SAGA) v. 2.1.4. Geosci. Model Dev. 2015, 8, 1991–2007. [Google Scholar] [CrossRef]
- Engelund, F.; Hansen, E. A monograph on Sediment Transport in Alluvial Streams; Technical University of Denmark: Copenhagen, Denmark, 1967; p. 62. [Google Scholar]
- Colombini, M.; Bolla Pittaluga, M. Configurazione d’Equilibrio Morfodinamico del Roja nel Tratto Vallivo; Progetto n. 1712—CONCERT-EAUX, Programma europeo di cooperazione transfrontaliera tra Francia e Italia 2014–2020; Regione Liguria: Lombardy, Italy, 2020. (In Italian) [Google Scholar]
- Barba, S.; Barbarella, M.; Di Benedetto, A.; Fiani, M.; Gujski, L.; Limongiello, M. Accuracy Assessment of 3D Photogrammetric Models from an Unmanned Aerial Vehicle. Drones 2019, 3, 79. [Google Scholar] [CrossRef]
- Casal, G.; Monteys, X.; Hedley, J.; Harris, P.; Cahalane, C.; McCarthy, T. Assessment of empirical algorithms for bathymetry extraction using Sentinel-2 data. Int. J. Remote Sens. 2019, 40, 2855–2879. [Google Scholar] [CrossRef]
- Kinoshita, R. An Investigation of Channel Deformation of the Ishikari River; Technical Report; Natural Resources Division, Ministry of Science and Technology of Japan: Tokyo, Japan, 1961; Volume 36, pp. 1–174. [Google Scholar]
- Kinoshita, R.; Miwa, H. River channel formation which prevents downstream translation of transverse bars. Shinsabo 1974, 94, 12–17. (In Japanese) [Google Scholar]


















| Data Type | Source | Acquisition Date | Features |
|---|---|---|---|
| Aerial orthophoto | AGEA | 13 August 2019 | 0.2 m spatial resolution |
| Photogrammetric digital model | Gter | Summer 2019 | 0.4 m spatial resolution |
| SBES points | CNR-INM/Gter | 5 November 2019 | 42,585 sampled points covering an area of approximately 0.04 km2 |
| Model | R2 | RMSE (m) | MAE (m) |
|---|---|---|---|
| Linear | 0.840 | 0.233 | 0.172 |
| Exponential | 0.868 | 0.211 | 0.157 |
Disclaimer/Publisher’s Note: The statements, opinions and data contained in all publications are solely those of the individual author(s) and contributor(s) and not of MDPI and/or the editor(s). MDPI and/or the editor(s) disclaim responsibility for any injury to people or property resulting from any ideas, methods, instructions or products referred to in the content. |
© 2024 by the authors. Licensee MDPI, Basel, Switzerland. This article is an open access article distributed under the terms and conditions of the Creative Commons Attribution (CC BY) license (https://creativecommons.org/licenses/by/4.0/).
Share and Cite
Bozzano, M.; Varni, F.; De Martino, M.; Quarati, A.; Tambroni, N.; Federici, B. An Integrated Approach to Riverbed Morphodynamic Modeling Using Remote Sensing Data. J. Mar. Sci. Eng. 2024, 12, 2055. https://doi.org/10.3390/jmse12112055
Bozzano M, Varni F, De Martino M, Quarati A, Tambroni N, Federici B. An Integrated Approach to Riverbed Morphodynamic Modeling Using Remote Sensing Data. Journal of Marine Science and Engineering. 2024; 12(11):2055. https://doi.org/10.3390/jmse12112055
Chicago/Turabian StyleBozzano, Matteo, Francesco Varni, Monica De Martino, Alfonso Quarati, Nicoletta Tambroni, and Bianca Federici. 2024. "An Integrated Approach to Riverbed Morphodynamic Modeling Using Remote Sensing Data" Journal of Marine Science and Engineering 12, no. 11: 2055. https://doi.org/10.3390/jmse12112055
APA StyleBozzano, M., Varni, F., De Martino, M., Quarati, A., Tambroni, N., & Federici, B. (2024). An Integrated Approach to Riverbed Morphodynamic Modeling Using Remote Sensing Data. Journal of Marine Science and Engineering, 12(11), 2055. https://doi.org/10.3390/jmse12112055

