SC-DiatomNet: An Efficient and Accurate Algorithm for Diatom Classification
Abstract
1. Introduction
- (1)
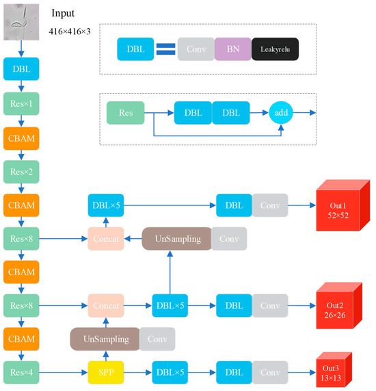
- SC-DiatomNet was successfully developed by integrating the CBAM and SPP modules with the YOLOv3 architecture. According to experimental results, this algorithm successfully combines YOLOv3 with attention mechanisms and applies them to diatom object detection.
- (2)
- By introducing the K-means++ algorithm to create specialized adaptive anchor boxes tailored to the diatom dataset, a more accurate match to the size and shape of diatoms way is achieved, thereby improving detection performance.
- (3)
- Comprehensive experiments were performed using a diatom dataset, and evaluation results indicate that SC-DiatomNet significantly outperforms YOLOv3 in detection accuracy. Additionally, compared to other popular algorithms, it provides an improved equilibrium between detection accuracy and speed.
2. Materials and Methods
2.1. Diatom Dataset
2.2. Data Augmentation
2.3. Convolutional Neural Network
3. Improved YOLOv3 Network Structure
3.1. SC-DiatomNet
3.2. Attention Mechanism
3.3. Pooling Mechanism
3.4. Adaptive Anchor Box
3.5. Evaluation Metrics
4. Results
4.1. Model Training
4.2. Model Comparison
4.3. Detection Results
4.4. Ablation Experiments
5. Conclusions
Author Contributions
Funding
Institutional Review Board Statement
Informed Consent Statement
Data Availability Statement
Conflicts of Interest
References
- Behrenfeld, M.J.; Halsey, K.H.; Boss, E.; Karp-Boss, L.; Milligan, A.J.; Peers, G. Thoughts on the evolution and ecological niche of diatoms. Ecol. Monogr. 2021, 91, e01457. [Google Scholar] [CrossRef]
- Orefice, I.; Di Dato, V.; Sardo, A.; Lauritano, C.; Romano, G. Lipid mediators in marine diatoms. Aquat. Ecol. 2022, 56, 377–397. [Google Scholar] [CrossRef]
- Mann, D.G.; Vanormelingen, P. An Inordinate Fondness? The Number, Distributions, and Origins of Diatom Species. J. Eukaryot. Microbiol. 2013, 60, 414–420. [Google Scholar] [CrossRef] [PubMed]
- Solak, C.N.; Peszek, Ł.; Yilmaz, E.; Ergül, H.A.; Kayal, M.; Ekmekçi, F.; Várbíró, G.; Yüce, A.M.; Canli, O.; Binici, M.S.; et al. Use of Diatoms in Monitoring the Sakarya River Basin, Turkey. Water 2020, 12, 703. [Google Scholar] [CrossRef]
- Dahiya, P.; Makwana, M.D.; Chaniyara, P.; Bhatia, A. A Comprehensive Review of Forensic Diatomology: Contemporary Developments and Future Trajectories. Egypt J. Forensic Sci. 2024, 14, 2. [Google Scholar] [CrossRef]
- Paniagua-Michel, J.; Banat, I.M. Unravelling Diatoms’ Potential for the Bioremediation of Oil Hydrocarbons in Marine Environments. Clean Technol. 2024, 6, 93–115. [Google Scholar] [CrossRef]
- Sharma, N.; Simon, D.P.; Diaz-Garza, A.M.; Fantino, E.; Messaabi, A.; Meddeb-Mouelhi, F.; Germain, H.; Desgagné-Penix, I. Diatoms Biotechnology: Various Industrial Applications for a Greener Tomorrow. Front. Mar. Sci. 2021, 8, 636613. [Google Scholar] [CrossRef]
- Pedraza, A.; Bueno, G.; Deniz, O.; Cristóbal, G.; Blanco, S.; Borrego-Ramos, M. Automated Diatom Classification (Part B): A Deep Learning Approach. Appl. Sci. 2017, 7, 460. [Google Scholar] [CrossRef]
- Zou, Z.; Chen, K.; Shi, Z.; Guo, Y.; Ye, J. Object Detection in 20 Years: A Survey. Proc. IEEE 2023, 111, 257–276. [Google Scholar] [CrossRef]
- Li, Z.; Liu, F.; Yang, W.; Peng, S.; Zhou, J. A Survey of Convolutional Neural Networks: Analysis, Applications, and Prospects. IEEE Trans. Neural Netw. Learn. Syst. 2022, 33, 6999–7019. [Google Scholar] [CrossRef]
- Girshick, R.; Donahue, J.; Darrell, T.; Malik, J. Rich Feature Hierarchies for Accurate Object Detection and Semantic Segmentation. In Proceedings of the IEEE Conference on Computer Vision and Pattern Recognition (CVPR), Columbus, OH, USA, 23–28 June 2014; IEEE: Columbus, OH, USA, 2014; pp. 580–587. [Google Scholar] [CrossRef]
- Redmon, J.; Divvala, S.; Girshick, R.; Farhadi, A. You Only Look Once: Unified, Real-Time Object Detection. arXiv 2016, arXiv:1506.02640. [Google Scholar] [CrossRef]
- Soydaner, D. Attention Mechanism in Neural Networks: Where It Comes and Where It Goes. Neural Comput. Appl. 2022, 34, 13371–13385. [Google Scholar] [CrossRef]
- Redmon, J.; Farhadi, A. YOLOv3: An Incremental Improvement. arXiv 2018, arXiv:1804.02767. [Google Scholar] [CrossRef]
- Woo, S.; Park, J.; Lee, J.-Y.; Kweon, I.S. CBAM: Convolutional Block Attention Module. In Proceedings of the European Conference on Computer Vision (ECCV), Munich, Germany, 8–14 September 2018; Springer: Cham, Switzerland, 2018; pp. 3–19. [Google Scholar] [CrossRef]
- Xie, J.; Zhu, M.; Hu, K. Improved seabird image classification based on dual transfer learning framework and spatial pyramid pooling. Ecol. Inform. 2022, 72, 101832. [Google Scholar] [CrossRef]
- Gunduz, H.; Gunal, S. A Lightweight Convolutional Neural Network (CNN) Model for Diatom Classification: DiatomNet. PeerJ Comput. Sci. 2024, 10, e1970. [Google Scholar] [CrossRef]
- Gündüz, H.; Solak, C.N.; Gunal, S. Segmentation of Diatoms Using Edge Detection and Deep Learning. Turk. J. Electr. Eng. Comput. Sci. 2022, 30, 18. [Google Scholar] [CrossRef]
- Shorten, C.; Khoshgoftaar, T.M. A Survey on Image Data Augmentation for Deep Learning. J. Big Data 2019, 6, 60. [Google Scholar] [CrossRef]
- Krichen, M. Convolutional Neural Networks: A Survey. Computers 2023, 12, 151. [Google Scholar] [CrossRef]
- Chen, L.; Li, S.; Bai, Q.; Yang, J.; Jiang, S.; Miao, Y. Review of Image Classification Algorithms Based on Convolutional Neural Networks. Remote Sens. 2021, 13, 4712. [Google Scholar] [CrossRef]
- Jiang, P.; Ergu, D.; Liu, F.; Cai, Y.; Ma, B. A Review of Yolo Algorithm Developments. Procedia Comput. Sci. 2022, 199, 1066–1073. [Google Scholar] [CrossRef]
- Wang, X.; Lv, F.; Li, L.; Yi, Z.; Jiang, Q. A novel optimized tiny YOLOv3 algorithm for the identification of objects in the lawn environment. Sci. Rep. 2022, 12, 15124. [Google Scholar] [CrossRef] [PubMed]
- Yu, Q.; Han, Y.; Lin, W.; Gao, X. Detection and Analysis of Corrosion on Coated Metal Surfaces Using Enhanced YOLOv5 Algorithm for Anti-Corrosion Performance Evaluation. J. Mar. Sci. Eng. 2024, 12, 1090. [Google Scholar] [CrossRef]
- Li, C.; Li, L.; Jiang, H.; Weng, K.; Geng, Y.; Li, L.; Ke, Z.; Li, Q.; Cheng, M.; Nie, W.; et al. YOLOv6: A Single-Stage Object Detection Framework for Industrial Applications. arXiv 2022, arXiv:2209.02976. [Google Scholar] [CrossRef]
- Wang, C.Y.; Bochkovskiy, A.; Liao, H.Y.M. YOLOv7: Trainable Bag-of-Freebies Sets New State-of-the-Art for Real-Time Object Detectors. In Proceedings of the IEEE Conference on Computer Vision and Pattern Recognition (CVPR), Vancouver, BC, Canada, 18–23 June 2023; IEEE: Vancouver, BC, Canada, 2023; pp. 7464–7475. [Google Scholar] [CrossRef]
- Deng, L.; Li, H.; Liu, H.; Gu, J. A Lightweight YOLOv3 Algorithm Used for Safety Helmet Detection. Sci. Rep. 2022, 12, 10981. [Google Scholar] [CrossRef] [PubMed]
- Shafiq, M.; Gu, Z. Deep Residual Learning for Image Recognition: A Survey. Appl. Sci. 2022, 12, 8972. [Google Scholar] [CrossRef]
- Gul, M.; Rehman, M. Big Data: An Optimized Approach for Cluster Initialization. J. Big Data 2023, 10, 120. [Google Scholar] [CrossRef]
- Mussabayev, R.; Mladenovic, N.; Jarboui, B.; Mussabayev, R. How to Use K-means for Big Data Clustering? Pattern Recognit. 2023, 137, 109269. [Google Scholar] [CrossRef]
- Zhu, A.; Hua, Z.; Shi, Y.; Tang, Y.; Miao, L. An Improved K-Means Algorithm Based on Evidence Distance. Entropy 2021, 23, 1550. [Google Scholar] [CrossRef]
- Subakan, C.; Ravanelli, M.; Cornell, S.; Bronzi, M.; Zhong, J. Attention Is All You Need In Speech Separation. In Proceedings of the ICASSP 2021—2021 IEEE International Conference on Acoustics, Speech and Signal Processing (ICASSP), Toronto, ON, Canada, 11 June 2021; pp. 21–25. [Google Scholar] [CrossRef]
- Galassi, A.; Lippi, M.; Torroni, P. Attention in Natural Language Processing. IEEE Trans. Neural Netw. Learn. Syst. 2021, 32, 4291–4308. [Google Scholar] [CrossRef]
- Devlin, J.; Chang, M.-W.; Lee, K.; Toutanova, K. BERT: Pre-training of Deep Bidirectional Transformers for Language Understanding. arXiv 2018, arXiv:1810.04805. [Google Scholar] [CrossRef]
- Zhang, Z.; Xu, S.; Zhang, S.; Qiao, T.; Cao, S. Attention based convolutional recurrent neural network for environmental sound classification. Neurocomputing 2021, 453, 896–903. [Google Scholar] [CrossRef]
- Cheng, M.; Liu, M. Image Convolution Techniques Integrated with YOLOv3 Algorithm in Motion Object Data Filtering and Detection. Sci. Rep. 2024, 14, 7651. [Google Scholar] [CrossRef] [PubMed]
- Kumar, A.; Srivastava, S. Object Detection System Based on Convolution Neural Networks Using Single Shot Multi-Box Detector. Procedia Comput. Sci. 2020, 171, 2610–2617. [Google Scholar] [CrossRef]
- Xu, X.; Zhao, M.; Shi, P.; Ren, R.; He, X.; Wei, X.; Yang, H. Crack Detection and Comparison Study Based on Faster R-CNN and Mask R-CNN. Sensors 2022, 22, 1215. [Google Scholar] [CrossRef]











| Diatom Species | Number of Images | Percentage |
|---|---|---|
| Encyonema silesiacum | 165 | 15.8% |
| Fragilaria recapitellata | 163 | 15.6% |
| Gomphonema olivaceum | 246 | 23.6% |
| Navicula cryptotenella | 201 | 19.3% |
| Navicula reichardtiana | 148 | 14.2% |
| Planothidium lanceolatum | 120 | 11.5% |
| Total | 1043 | 100% |
| Feature Map Size | Anchor Box Size |
|---|---|
| 13 × 13 | (60, 29) (22, 83) (41, 57) |
| 26 × 26 | (64, 40) (35, 78) (55, 61) |
| 52 × 52 | (103, 45) (45, 128) (82, 90) |
| Model | Training Time |
|---|---|
| YOLOv3 | 7.926 h |
| YOLOv3-CBAM | 8.794 h |
| YOLOv3-SPP | 7.953 h |
| SC-DiatomNet | 8.171 h |
| Model | F1 Score | Recall/% | Precision/% | mAP/% |
|---|---|---|---|---|
| YOLOv3 | 0.79 | 81.59 | 78.89 | 88.14 |
| YOLOv3-CBAM | 0.84 | 84.16 | 85.81 | 93.88 |
| YOLOv3-SPP | 0.83 | 84.09 | 83.17 | 92.86 |
| SC-DiatomNet | 0.94 | 94.96 | 94.21 | 97.66 |
| Model | F1 Score | Recall/% | Precision/% | mAP/% |
|---|---|---|---|---|
| SSD | 0.73 | 72.78 | 76.29 | 79.51 |
| Faster R-CNN | 0.78 | 97.87 | 63.52 | 91.77 |
| SC-DiatomNet | 0.94 | 94.96 | 94.21 | 97.66 |
| Diatom Species | F1 Score | Recall/% | Precision/% | AP/% |
|---|---|---|---|---|
| Encyonema silesiacum | 0.99 | 100.00 | 97.33 | 99.52 |
| Fragilaria recapitellata | 0.94 | 94.57 | 93.05 | 98.30 |
| Gomphonema olivaceum | 0.95 | 95.34 | 97.10 | 99.24 |
| Navicula cryptotenella | 0.95 | 95.59 | 95.24 | 97.99 |
| Navicula reichardtiana | 0.94 | 96.36 | 91.91 | 97.64 |
| Planothidium lanceolatum | 0.89 | 87.88 | 90.62 | 93.26 |
| mAP | 97.66% | |||
| Model | SPP | CBAM | GFLOPS (GB) | Parameters (MB) | Speed (ms) | FPS |
|---|---|---|---|---|---|---|
| YOLOv3 | × | × | 65.634 | 61.551 | 45.310 | 22 |
| YOLOv3-CBAM | × | √ | 65.634 | 62.409 | 58.870 | 17 |
| YOLOv3-SPP | √ | × | 67.406 | 66.795 | 46.940 | 21 |
| SC-DiatomNet | √ | √ | 67.456 | 67.653 | 60.570 | 17 |
| SSD | × | × | 15.092 | 14.344 | 15.000 | 66 |
| Faster R-CNN | × | × | 941.169 | 28.480 | 218.000 | 4 |
| Model | SPP | CBAM | AR@0.50:0.95 | mAP@0.50:0.95 | mAP@0.5 | mAP@0.75 |
|---|---|---|---|---|---|---|
| YOLOv3 | × | × | 80.1% | 71.5% | 87.5% | 81.6% |
| YOLOv3-CBAM | × | √ | 83.7% | 78.1% | 93.2% | 91.2% |
| YOLOv3-SPP | √ | × | 84.6% | 78.6% | 92.1% | 91.4% |
| SC-DiatomNet | √ | √ | 87.2% | 82.9% | 97.2% | 94.4% |
| SSD | × | × | 77.5% | 50.4% | 64.5% | 62.1% |
| Faster R-CNN | × | × | 74.2% | 61.0% | 88.5% | 71.3% |
Disclaimer/Publisher’s Note: The statements, opinions and data contained in all publications are solely those of the individual author(s) and contributor(s) and not of MDPI and/or the editor(s). MDPI and/or the editor(s) disclaim responsibility for any injury to people or property resulting from any ideas, methods, instructions or products referred to in the content. |
© 2024 by the authors. Licensee MDPI, Basel, Switzerland. This article is an open access article distributed under the terms and conditions of the Creative Commons Attribution (CC BY) license (https://creativecommons.org/licenses/by/4.0/).
Share and Cite
Li, J.; Jiang, C.; Yao, L.; Zhang, S. SC-DiatomNet: An Efficient and Accurate Algorithm for Diatom Classification. J. Mar. Sci. Eng. 2024, 12, 1862. https://doi.org/10.3390/jmse12101862
Li J, Jiang C, Yao L, Zhang S. SC-DiatomNet: An Efficient and Accurate Algorithm for Diatom Classification. Journal of Marine Science and Engineering. 2024; 12(10):1862. https://doi.org/10.3390/jmse12101862
Chicago/Turabian StyleLi, Jiongwei, Chengshuo Jiang, Lishuang Yao, and Shiyuan Zhang. 2024. "SC-DiatomNet: An Efficient and Accurate Algorithm for Diatom Classification" Journal of Marine Science and Engineering 12, no. 10: 1862. https://doi.org/10.3390/jmse12101862
APA StyleLi, J., Jiang, C., Yao, L., & Zhang, S. (2024). SC-DiatomNet: An Efficient and Accurate Algorithm for Diatom Classification. Journal of Marine Science and Engineering, 12(10), 1862. https://doi.org/10.3390/jmse12101862

