Energy Maximisation and Power Management for a Wave-to-Wire Model of a Vibro-Impact Wave Energy Converter Array
Abstract
1. Introduction
2. Modelling of the Vibro-Impact Wave Energy Converter Array
2.1. Wave-to-Wire Model
2.1.1. Dynamics of the Cylindrical Float
2.1.2. Dynamics of the Inner Mass
2.1.3. Dynamics of the Permanent Magnet Linear Generator
2.1.4. Dynamics of the VIWEC Array
2.2. Modelling of the Hybrid Energy Storage System
3. Control Strategies
3.1. Nonlinear Model Predictive Control for Wave Power Maximisation
3.1.1. Model Discretisation
3.1.2. Quadratic Programming
3.1.3. Tracking of the Reference Signals
3.2. Power Management for Stabilising DC Voltage
4. Results and Discussion
4.1. Simulation Setup
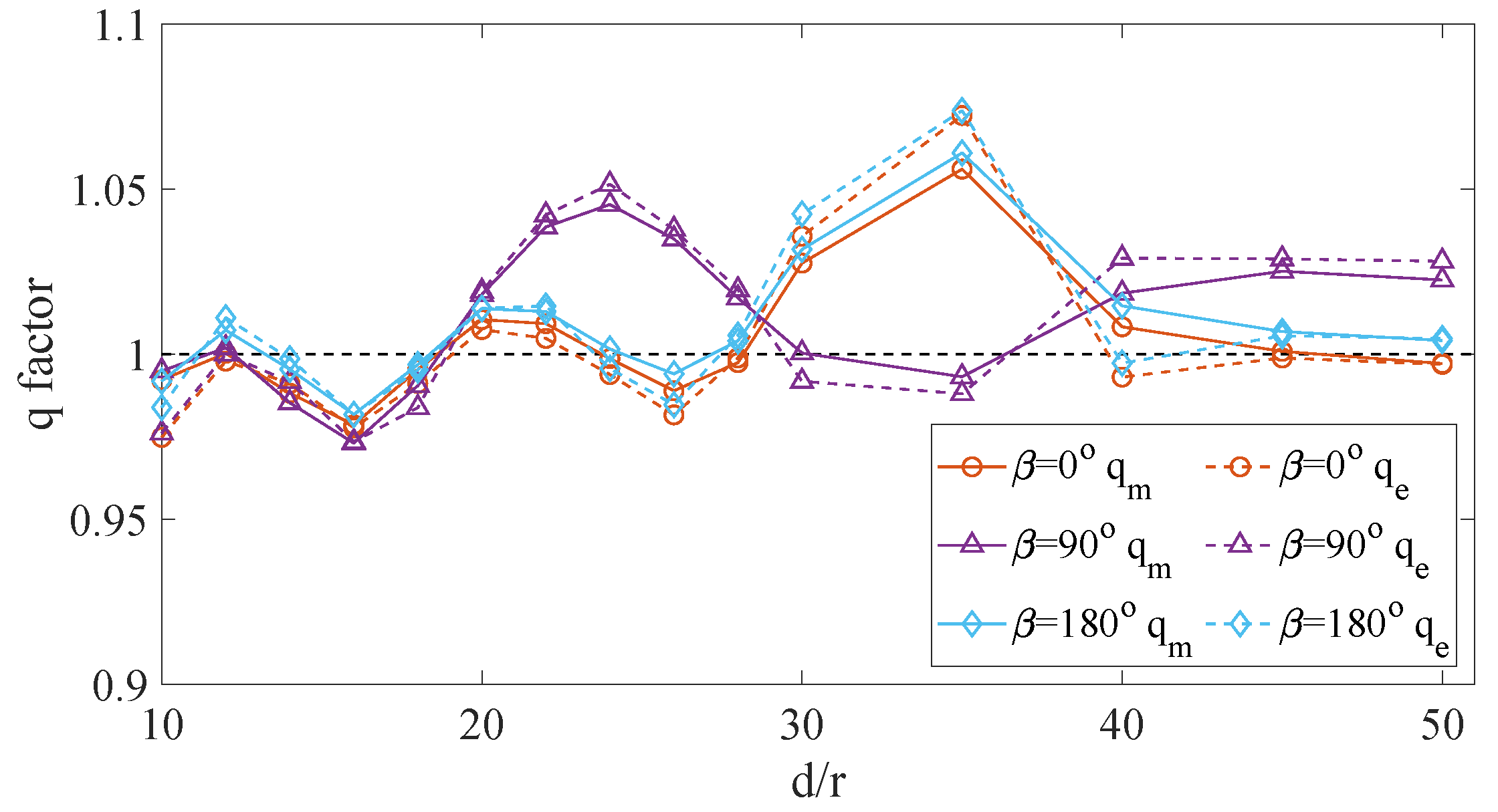
4.2. Power Generation of the VIWEC Array
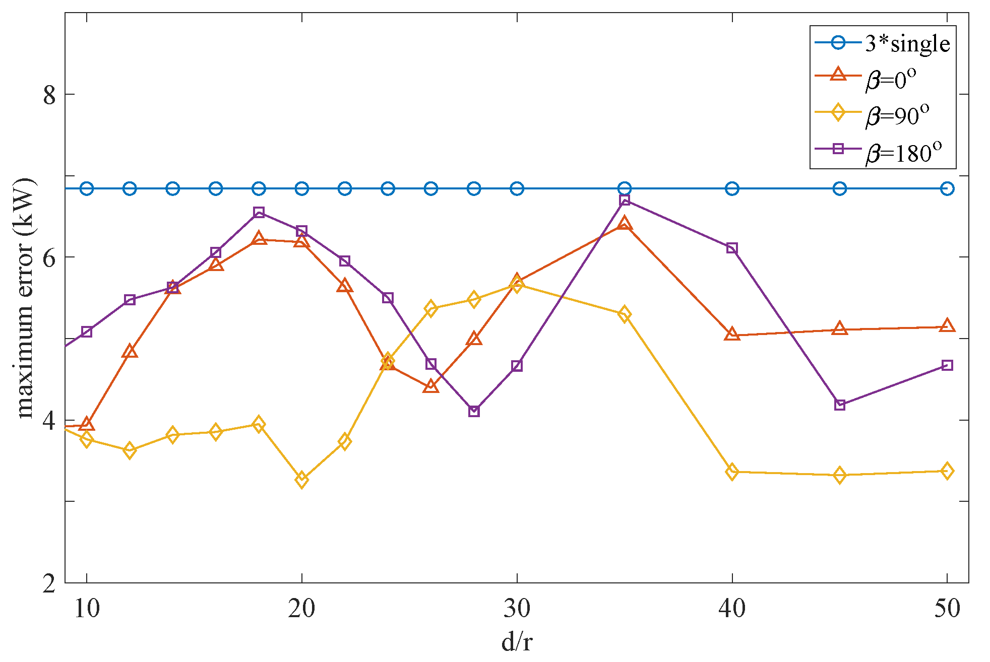
4.3. DC Voltage Stabilisation by the HESS with Power Management
5. Conclusions
Author Contributions
Funding
Institutional Review Board Statement
Informed Consent Statement
Data Availability Statement
Conflicts of Interest
Abbreviations
| AMIF | Added mass at infinite frequency |
| CES | Centralised energy storage |
| FRF | Frequency response function |
| HESS | Hybrid energy storage system |
| IES | Independent energy storage |
| IRF | Impulse response function |
| MPC | Model predictive control |
| NMPC | Nonlinear model predictive control |
| PMLG | Permanent magnet linear generator |
| PTO | Power take-off |
| PWM | Pulse width modulation |
| RDC | Radiation damping coefficients |
| SVPWM | Space vector pulse width modulation |
| VIWEC | Vibro-impact wave energy converter |
| W2W | Wave-to-wire |
| WEC | Wave energy converter |
| heave displacement | |
| inner mass displacement | |
| relative displacement | |
| hydrostatic force | |
| radiation force | |
| convolution term of radiation force | |
| excitation force | |
| float–mass interactive force | |
| PTO force | |
| wave elevation | |
| predicted wave elevation | |
| IRF of radiation force | |
| excitation IRF | |
| causalised excitation IRF | |
| radiation damping coefficient | |
| excitation force amplitude | |
| excitation force phase angle | |
| excitation force system state vector | |
| radiation force system state vector | |
| PMLG voltages | |
| PMLG currents | |
| PMLG electrical angular velocity | |
| DC bus voltage | |
| current of VIWEC | |
| current of DC load | |
| current of supercapacitor | |
| current of battery |
References
- Sim, J.; Kim, C.S. The value of renewable energy research and development investments with default consideration. Renew. Energy 2019, 143, 530–539. [Google Scholar] [CrossRef]
- Guo, B.; Ringwood, J.V. A review of wave energy technology from a research and commercial perspective. IET Renew. Power Gener. 2021, 15, 3065–3090. [Google Scholar] [CrossRef]
- Chen, S.; Guo, B.; Said, H.A.; Yang, K.; Ringwood, J.V. Wave-to-wire modelling of a vibro-impact wave energy converter for ocean data buoys. IFAC-PapersOnLine 2023, 56, 11735–11740. [Google Scholar] [CrossRef]
- Agency, I.E. Variability of Wind Power and Other Renewables: Management Options and Strategies; International Energy Agency: Paris, France, 2005. [Google Scholar]
- Cruz, J. Ocean Wave Energy: Current Status and Future Prespectives; Springer Science & Business Media: Berlin/Heidelberg, Germany, 2007. [Google Scholar]
- Tedeschi, E.; Santos-Mugica, M. Modeling and control of a wave energy farm including energy storage for power quality enhancement: The bimep case study. IEEE Trans. Power Syst. 2013, 29, 1489–1497. [Google Scholar] [CrossRef]
- Ruehl, K.; Bull, D. Wave Energy Development Roadmap: Design to commercialization. In Proceedings of the 2012 Oceans, Hampton Roads, VA, USA, 14–19 October 2012; pp. 1–10. [Google Scholar]
- Chen, W.; Gao, F.; Meng, X.; Fu, J. Design of the wave energy converter array to achieve constructive effects. Ocean Eng. 2016, 124, 13–20. [Google Scholar] [CrossRef]
- Gao, Z.; Moan, T. Mooring system analysis of multiple wave energy converters in a farm configuration. In Proceedings of the 8th European Wave and Tidal Energy Conference, Uppsala, Sweden, 7–10 September 2009; pp. 509–518. [Google Scholar]
- Sharkey, F.; Bannon, E.; Conlon, M.; Gaughan, K. Maximising value of electrical networks for wave energy converter arrays. Int. J. Mar. Energy 2013, 1, 55–69. [Google Scholar] [CrossRef]
- O’Sullivan, A.C.M.; Sheng, W.; Lightbody, G. An analysis of the potential benefits of centralised predictive control for optimal electrical power generation from wave energy arrays. IEEE Trans. Sustain. Energy 2018, 9, 1761–1771. [Google Scholar] [CrossRef]
- Falnes, J.; Kurniawan, A. Ocean Waves and Oscillating Systems: Linear Interactions Including Wave-Energy Extraction; Cambridge University Press: Cambridge, UK, 2020; Volume 8. [Google Scholar]
- Salter, S.H. Power conversion systems for ducks. In Proceedings of the International Conference on Future Energy Concepts, London, UK, 30 January–1 February 1979; pp. 100–108. [Google Scholar]
- Nebel, P. Maximizing the efficiency of wave-energy plant using complex-conjugate control. Proc. Inst. Mech. Eng. Part I J. Syst. Control Eng. 1992, 206, 225–236. [Google Scholar] [CrossRef]
- Budal, K.; Falnes, J. Optimum operation of improved wave-power converter. Mar. Sci. Commun. 1977, 3, 2. [Google Scholar]
- Babarit, A.; Duclos, G.; Clément, A.H. Comparison of latching control strategies for a heaving wave energy device in random sea. Appl. Ocean Res. 2004, 26, 227–238. [Google Scholar] [CrossRef]
- Babarit, A.; Guglielmi, M.; Clément, A.H. Declutching control of a wave energy converter. Ocean Eng. 2009, 36, 1015–1024. [Google Scholar] [CrossRef]
- Brekken, T.K. On model predictive control for a point absorber wave energy converter. In Proceedings of the 2011 IEEE Trondheim PowerTech, Trondheim, Norway, 19–23 June 2011; IEEE: Piscataway, NJ, USA, 2011; pp. 1–8. [Google Scholar]
- Li, G.; Weiss, G.; Mueller, M.; Townley, S.; Belmont, M.R. Wave energy converter control by wave prediction and dynamic programming. Renew. Energy 2012, 48, 392–403. [Google Scholar] [CrossRef]
- Zhan, S.; Na, J.; Li, G.; Wang, B. Adaptive model predictive control of wave energy converters. IEEE Trans. Sustain. Energy 2018, 11, 229–238. [Google Scholar] [CrossRef]
- Abraham, E.; Kerrigan, E.C. Optimal active control and optimization of a wave energy converter. IEEE Trans. Sustain. Energy 2012, 4, 324–332. [Google Scholar] [CrossRef]
- Bacelli, G.; Ringwood, J.V. Numerical optimal control of wave energy converters. IEEE Trans. Sustain. Energy 2014, 6, 294–302. [Google Scholar] [CrossRef]
- Faedo, N.; Scarciotti, G.; Astolfi, A.; Ringwood, J.V. Energy-maximising control of wave energy converters using a moment-domain representation. Control Eng. Pract. 2018, 81, 85–96. [Google Scholar] [CrossRef]
- Penalba, M.; Giorgi, G.; Ringwood, J.V. Mathematical modelling of wave energy converters: A review of nonlinear approaches. Renew. Sustain. Energy Rev. 2017, 78, 1188–1207. [Google Scholar] [CrossRef]
- Jin, S.; Patton, R.J.; Guo, B. Viscosity effect on a point absorber wave energy converter hydrodynamics validated by simulation and experiment. Renew. Energy 2018, 129, 500–512. [Google Scholar] [CrossRef]
- Guo, B.; Ringwood, J.V. Non-linear modeling of a vibro-impact wave energy converter. IEEE Trans. Sustain. Energy 2020, 12, 492–500. [Google Scholar] [CrossRef]
- Na, J.; Wang, B.; Li, G.; Zhan, S.; He, W. Nonlinear constrained optimal control of wave energy converters with adaptive dynamic programming. IEEE Trans. Ind. Electron. 2018, 66, 7904–7915. [Google Scholar] [CrossRef]
- Zhan, S.; Chen, Y.; Lan, J.; Zhang, Y. Energy Maximisation Control for an Array of Wave Energy Converters-A Distributed Approach. In Proceedings of the 2024 UKACC 14th International Conference on Control (CONTROL), Winchester, UK, 10–12 April 2024; IEEE: Piscataway, NJ, USA, 2024; pp. 31–36. [Google Scholar]
- Evans, D.V. Some theoretical aspects of three-dimensional wave-energy absorbers. In Proceedings of the First Symposium on Wave Energy Utilization, Gothenburg, Sweden, 30 October–1 November 1979; pp. 78–112. [Google Scholar]
- Thomas, G.; Evans, D. Arrays of three-dimensional wave-energy absorbers. J. Fluid Mech. 1981, 108, 67–88. [Google Scholar] [CrossRef]
- Faedo, N.; Olaya, S.; Ringwood, J.V. Optimal control, MPC and MPC-like algorithms for wave energy systems: An overview. IFAC J. Syst. Control 2017, 1, 37–56. [Google Scholar] [CrossRef]
- Oetinger, D.; Magaña, M.E.; Sawodny, O. Decentralized model predictive control for wave energy converter arrays. IEEE Trans. Sustain. Energy 2014, 5, 1099–1107. [Google Scholar] [CrossRef]
- Li, G.; Belmont, M.R. Model predictive control of sea wave energy converters–Part II: The case of an array of devices. Renew. Energy 2014, 68, 540–549. [Google Scholar] [CrossRef]
- Zhong, Q.; Yeung, R.W. Model-predictive control strategy for an array of wave-energy converters. J. Mar. Sci. Appl. 2019, 18, 26–37. [Google Scholar] [CrossRef]
- Chen, S.; Zuo, Y.; Yang, K.; Guo, B. A nonlinear model predictive control strategy for a wave-to-wire model of vibro-impact wave energy converters. In Proceedings of the 12th International Conference on Renewable Power Generation (RPG 2023), Shanghai, China, 14–15 October 2023; IET: London, UK, 2023; pp. 1337–1343. [Google Scholar]
- Wehausen, J.V. The Motion of Floating Bodies. Annu. Rev. Fluid Mech. 1971, 3, 237–268. [Google Scholar] [CrossRef]
- Guo, B.; Patton, R.J.; Jin, S.; Lan, J. Numerical and experimental studies of excitation force approximation for wave energy conversion. Renew. Energy 2018, 125, 877–889. [Google Scholar] [CrossRef]
- Fusco, F.; Ringwood, J.V. Short-term wave forecasting for real-time control of wave energy converters. IEEE Trans. Sust. Energy 2010, 1, 99–106. [Google Scholar] [CrossRef]
- Guo, B.; Patton, R.; Jin, S.; Gilbert, J.; Parsons, D. Nonlinear modeling and verification of a heaving point absorber for wave energy conversion. IEEE Trans. Sustain. Energy 2017, 9, 453–461. [Google Scholar] [CrossRef]
- Kundur, P.S.; Malik, O.P. Power System Stability and Control; McGraw-Hill Education: New York, NY, USA, 2022. [Google Scholar]
- Said, H.A.; Ringwood, J.V. Intelligent control of a DC microgrid consisting of Wave Energy Converter (WEC) and Hybrid Energy Storage System (HESS). In Proceedings of the European Wave and Tidal Energy Conference, Plymouth, UK, 5–9 September 2021; pp. 1–9. [Google Scholar]
- Rajapakse, G.; Jayasinghe, S.; Fleming, A. Power smoothing and energy storage sizing of vented oscillating water column wave energy converter arrays. Energies 2020, 13, 1278. [Google Scholar] [CrossRef]
- Bailey, H.; Robertson, B.; Buckham, B. Variability and stochastic simulation of power from wave energy converter arrays. Renew. Energy 2018, 115, 721–733. [Google Scholar] [CrossRef]
- Holtz, J. Sensorless control of induction motor drives. Proc. IEEE 2002, 90, 1359–1394. [Google Scholar] [CrossRef]
- Pyrhonen, J.; Jokinen, T.; Hrabovcova, V. Design of Rotating Electrical Machines; Wiley: Hoboken, NJ, USA, 2013. [Google Scholar]
- Sousounis, M.C.; Gan, L.K.; Kiprakis, A.E.; Shek, J.K. Direct drive wave energy array with offshore energy storage supplying off-grid residential load. IET Renew. Power Gener. 2017, 11, 1081–1088. [Google Scholar] [CrossRef]














| VIWECs | |
| Cylinder radius r | 1 m |
| Cylinder height h | 2 m |
| Float mass | 1220 kg |
| Inner mass | 2000 kg |
| Added mass at infinite frequency | 1893 kg |
| Support spring stiffness | N/m |
| Impact spring stiffness | N/m |
| Spring–mass gap distance | m, m |
| Separation distance d | to |
| Incident wave direction | |
| PMLG | |
| Resistance | |
| Inductance , | 0.05 H, 0.05 H |
| Flux linkage | 1.0023 Wb |
| Pole pitch | 0.0288 m |
| HESS | |
| Battery | 48 V, 20 Ah |
| Supercapacitor | 64 V, 20 F |
| DC capacitor | 0.1 F |
| DC voltage reference | 150 V |
| DC load | 100 |
| Controller | |
| NMPC controller | 1, 0.1 s, |
| Lyapunov controller | |
| Saturation function | 150 V, 150 V |
| PI controller | 1, 0.05 |
Disclaimer/Publisher’s Note: The statements, opinions and data contained in all publications are solely those of the individual author(s) and contributor(s) and not of MDPI and/or the editor(s). MDPI and/or the editor(s) disclaim responsibility for any injury to people or property resulting from any ideas, methods, instructions or products referred to in the content. |
© 2024 by the authors. Licensee MDPI, Basel, Switzerland. This article is an open access article distributed under the terms and conditions of the Creative Commons Attribution (CC BY) license (https://creativecommons.org/licenses/by/4.0/).
Share and Cite
Chen, S.; Jin, S.; Guo, B.; Yang, K. Energy Maximisation and Power Management for a Wave-to-Wire Model of a Vibro-Impact Wave Energy Converter Array. J. Mar. Sci. Eng. 2024, 12, 1814. https://doi.org/10.3390/jmse12101814
Chen S, Jin S, Guo B, Yang K. Energy Maximisation and Power Management for a Wave-to-Wire Model of a Vibro-Impact Wave Energy Converter Array. Journal of Marine Science and Engineering. 2024; 12(10):1814. https://doi.org/10.3390/jmse12101814
Chicago/Turabian StyleChen, Shuai, Siya Jin, Bingyong Guo, and Kunde Yang. 2024. "Energy Maximisation and Power Management for a Wave-to-Wire Model of a Vibro-Impact Wave Energy Converter Array" Journal of Marine Science and Engineering 12, no. 10: 1814. https://doi.org/10.3390/jmse12101814
APA StyleChen, S., Jin, S., Guo, B., & Yang, K. (2024). Energy Maximisation and Power Management for a Wave-to-Wire Model of a Vibro-Impact Wave Energy Converter Array. Journal of Marine Science and Engineering, 12(10), 1814. https://doi.org/10.3390/jmse12101814

