Research on the Heterogeneous Autonomous Underwater Vehicle Cluster Scheduling Problem Based on Underwater Docking Chambers
Abstract
1. Introduction
1.1. AUV Cluster Scheduling
1.2. Challenges and Innovations
- How to group limited AUVs to complete all tasks with different requirements at each task point while minimizing the overall cost? See Figure 1.
- 2.
- In cases with different requirements at each task point and with limitations on the energy carried by the vessel, there is an issue with respect to how different task points should be allocated to multiple AUV teams to ensure that overall consumption is minimized. See Figure 2.
- 3.
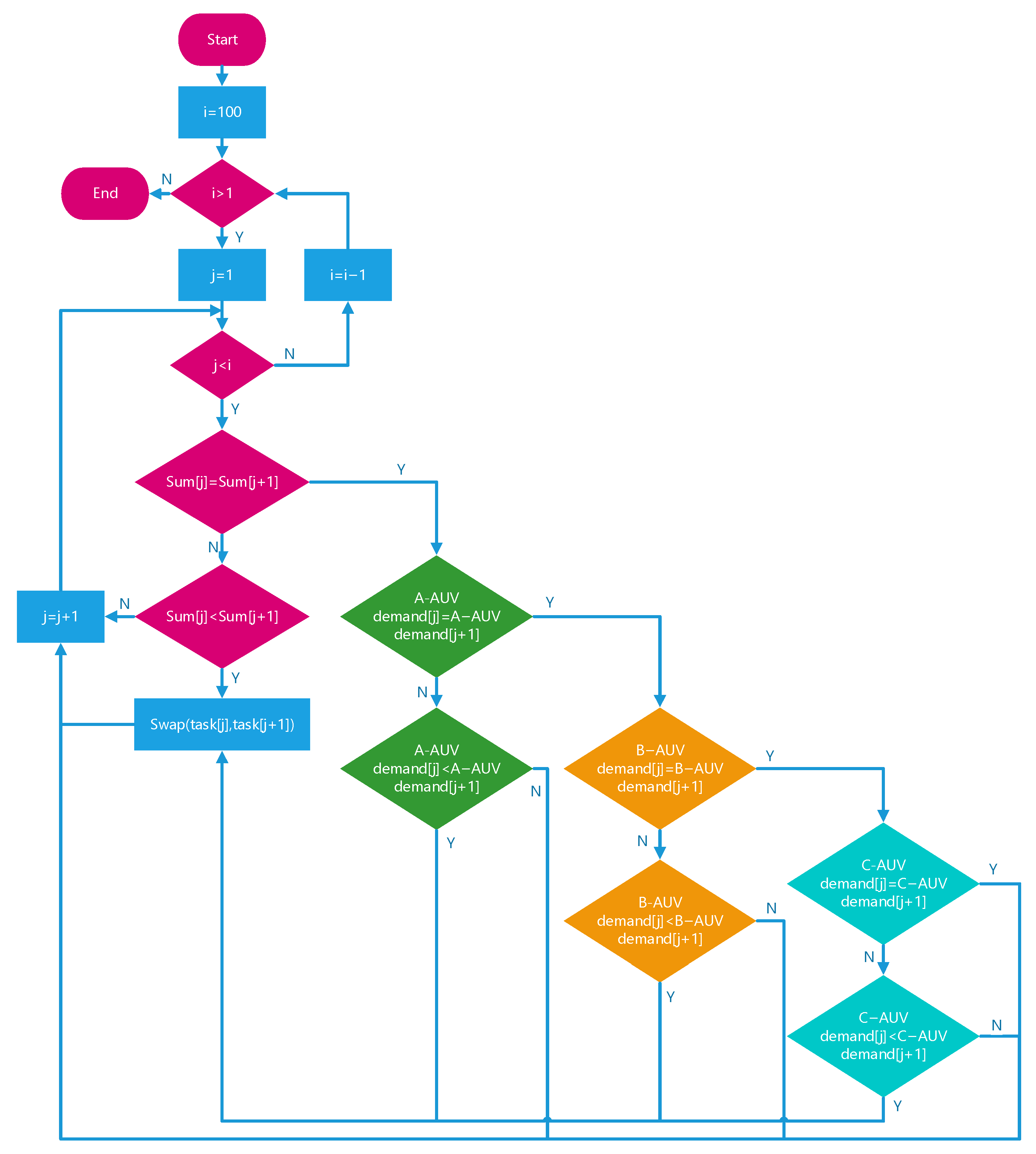
- There is also an issue regarding the sorting of tasks while ensuring that the relevant requirements are met to find the optimal solution, as shown in Figure 3.
- 4.
- In a scenario where all tasks need to be completed, the objective is to minimize overall consumption, as shown in Figure 4.
- The proposed algorithm simultaneously addresses the issues of AUV grouping, task allocation, and path planning.
- By using prior experience to generate an initial population and incorporating local search algorithms, the efficiency of the algorithm is significantly improved.
- The algorithm is based on underwater docks, which is in line with the current trend of AUV deployment and retrieval, making it more practical.
2. The Optimization Model and Its Constraints
2.1. Problem Description
2.2. Modeling
3. Method
3.1. Chromosome Encoding
3.2. Data Preprocessing
3.3. Determining the Initial Population
| Algorithm 1 Initial population generation algorithm based on prior knowledge | |
| Input: Coordinates and demands of task points(newsorted_data), AUV-carried energy(cap), Number of A-type AUVs(AUV_a), Number of A-type AUVs(AUV_b), Number of A-type AUVs(AUV_c), Distance between task points(dist) Output: Initial population(myinit_vc) Set: c ← 0//Task counter, m ← 0//AUV task group counter | |
| 1: | while any task in newsorted_data is not equal to 0 | 
| 2: | c ← c + 1//new round of task scheduling | 
| 3: | m ← 0//clear AUV task group | 
| 4: | cap ← 10,000//Initialize the energy upper limit | 
| 5: | residues ← [AUV_a, AUV_b, AUV_c]//Remaining quantity of AUVs | 
| 6: | for i ← 1 to size(newsorted_data) do | 
| 7: | if newsorted_data[i] != 0 then | 
| 8: | if residues ≥ newsorted_data[i] then | 
| 9: | m ← m + 1//Create a new task group | 
| 10: | route ← [] | 
| 11: | for j ← 1 to size(newsorted_data) do | 
| 12: | if newsorted_data [i,j] != 0 then | 
| 13: | append j to route | 
| 14: | end if | 
| 15: | end for | 
| 16: | route ← randomize(route) | 
| 17: | new_route ← [i, route] | 
| 18: | for k ← 1 to size(new_route) do//Check if cap is remaining | 
| 19: | if cap >= required then | 
| 20: | update cap, cell_route | 
| 21: | zero newsorted_data [k]//Delete this task point | 
| 22: | else | 
| 23: | save cell_route to myinit_vc | 
| 24: | break | 
| 25: | end if | 
| 26: | end for | 
| 27: | end if | 
| 28: | end if | 
| 29: | end for | 
| 30: | residues ← residues—newsorted_data | 
| 31: | end while | 
| 32: | return myinit_vc | 
3.4. Fitness Function
3.5. Penalty Factor
| Algorithm 2 Fitness algorithm with penalty factor | |
| input: Chromosome(chrom),Shipboard battery capacity(cap) output: Chromosome Cost(costF),Penalty function coefficient for violated battery constraints(alpha), Penalty function coefficient for violated AUV type constraints(belta), Penalty function coefficient for violated AUV quantity constraints(cfnum) set: numcost = 0, cisu = 1, count = 0, sumcap = 0, alpha = 51,000, belta = 51,000, cfnum = 5000 | |
| 1: | violate_num = 0//Reset the count of violated battery constraints, violate_cus = 0//Reset the count of violated AUV type constraints | 
| 2: | Find the indices location0 in chrom where values are greater than 100 | 
| 3: | for i = 1 to length(location0) | 
| 4: | if i = 1 | 
| 5: | route = chrom(1:location0(i))//Extract the path | 
| 6: | xinghao = chrom(location0(i))//Record the AUV index | 
| 7: | else | 
| 8: | route = chrom(location0(i − 1):location0(i)) | 
| 9: | xinghao = chrom(location0(i)) | 
| 10: | end if | 
| 11: | count = count + 1 | 
| 12: | VC{count} = route//Record the path | 
| 13: | VC{count} = xinghao//Record the AUV serial number | 
| 14: | end for | 
| 15: | for h1 = 1 to 100 | 
| 16: | if VC{h1} is not empty | 
| 17: | l1 = Path of VC{h1} | 
| 18: | Check each task point in l1 one by one: | 
| 19: | If there is a violation of the battery constraint, increment the violate_num by 1 and record it in numcos. | 
| 20: | If the constraint is satisfied, accumulate it in sumcap | 
| 21: | end if | 
| 22: | end for | 
| 23: | for h2 = 1 to 100 | 
| 24: | if VC{h2} is not empty | 
| 25: | Check if the task points on the path satisfy the AUV type constraints recorded in VC{h2} | 
| 26: | If violated, increment the violate_cus counter | 
| 27: | end if | 
| 28: | end for | 
| 29: | Initialize the AUV usage count to 0 | 
| 30: | for h3 = 1 to 100 | 
| 31: | if VC{h3} is not empty | 
| 32: | Attempt to subtract the corresponding AUV usage count for this path scheme | 
| 33: | If not exceeding the maximum usage count, then subtract accordingly | 
| 34: | If exceeding the maximum usage count, then reset the AUV usage count to zero before subtracting | 
| 35: | end if | 
| 36: | end for | 
| 37: | costF = violate_num × alpha + violate_cus × belta + cisu × cfnum + numcost × 10 + sumcap | 
| 38: | costF = costF + 10,000 | 
3.6. Crossover Operation
3.7. Mutation Operation
3.8. Local Search Algorithm
4. Simulation Experiment
4.1. Experimental Setup
4.2. Experimental Simulation and Result Analysis
5. Comparative Experiment
6. Conclusions
Author Contributions
Funding
Institutional Review Board Statement
Informed Consent Statement
Data Availability Statement
Conflicts of Interest
References
- Li, T.; Sun, S.; Wang, P.; Dong, H.; Wang, X. A Multi-Objective Bi-Level Task Planning Strategy for UUV Target Visitation in Ocean Environment. Ocean Eng. 2023, 288, 116022. [Google Scholar] [CrossRef]
- Jin, N. Study on Firefly Algorithm and Its Application in Task Assignment of Multi-AUV System; Harbin Engineering University: Harbin, China, 2016. [Google Scholar]
- Zhang, W.; Wang, N.; Wei, S.; Du, X.; Yan, Z. Overview of Unmanned Underwater Vehicle Swarm Development Status and Key Technologies. Harbin Gongcheng Daxue Xuebao/J. Harbin Eng. Univ. 2020, 41, 289–297. [Google Scholar] [CrossRef]
- Wang, T.; Lima, R.M.; Giraldi, L.; Knio, O.M. Trajectory Planning for Autonomous Underwater Vehicles in the Presence of Obstacles and a Nonlinear Flow Field Using Mixed Integer Nonlinear Programming. Comput. Oper. Res. 2019, 101, 55–75. [Google Scholar] [CrossRef]
- An AUV-Assisted Data Gathering Scheme Based on Clustering and Matrix Completion for Smart Ocean | IEEE Journals & Magazine | IEEE Xplore. Available online: https://ieeexplore.ieee.org/abstract/document/9068243 (accessed on 17 December 2023).
- Hao, K.; Zhao, J.; Li, Z.; Liu, Y.; Zhao, L. Dynamic Path Planning of a Three-Dimensional Underwater AUV Based on an Adaptive Genetic Algorithm. Ocean Eng. 2022, 263, 112421. [Google Scholar] [CrossRef]
- Che, G.; Liu, L.; Yu, Z. An Improved Ant Colony Optimization Algorithm Based on Particle Swarm Optimization Algorithm for Path Planning of Autonomous Underwater Vehicle. J. Ambient. Intell. Hum. Comput. 2020, 11, 3349–3354. [Google Scholar] [CrossRef]
- Mousavian, S.H.; Koofigar, H.R. Identification-Based Robust Motion Control of an AUV: Optimized by Particle Swarm Optimization Algorithm. J. Intell. Robot. Syst. 2017, 85, 331–352. [Google Scholar] [CrossRef]
- Chandrawati, T.B.; Sari, R.F. A Review of Firefly Algorithms for Path Planning, Vehicle Routing and Traveling Salesman Problems. In Proceedings of the 2018 2nd International Conference on Electrical Engineering and Informatics (ICon EEI), Batam, Indonesia, 16–17 October 2018; pp. 30–35. [Google Scholar]
- Wang, C.; Mei, D.; Wang, Y.; Yu, X.; Sun, W.; Wang, D.; Chen, J. Task Allocation for Multi-AUV System: A Review. Ocean Eng. 2022, 266, 112911. [Google Scholar] [CrossRef]
- Polat, K.; Güneş, S. A New Method to Forecast of Escherichia Coli Promoter Gene Sequences: Integrating Feature Selection and Fuzzy-AIRS Classifier System. Expert. Syst. Appl. 2009, 36, 57–64. [Google Scholar] [CrossRef]
- Smith, R.G. The Contract Net Protocol: High-Level Communication and Control in a Distributed Problem Solver. IEEE Trans. Comput. 1980, 29, 1104–1113. [Google Scholar] [CrossRef]
- Akkiraju, R.; Keskinocak, P.; Murthy, S.; Wu, F. An Agent-Based Approach for Scheduling Multiple Machines. Appl. Intell. 2001, 14, 135–144. [Google Scholar] [CrossRef]
- Zhu, D.; Cao, X.; Sun, B.; Luo, C. Biologically Inspired Self-Organizing Map Applied to Task Assignment and Path Planning of an AUV System. IEEE Trans. Cogn. Dev. Syst. 2018, 10, 304–313. [Google Scholar] [CrossRef]
- Dechter, R.; Pearl, J. Generalized Best-First Search Strategies and the Optimality of A*. J. ACM 1985, 32, 505–536. [Google Scholar] [CrossRef]
- Yan, S.; Pan, F. Research on Route Planning of AUV Based on Genetic Algorithms. In Proceedings of the 2019 IEEE International Conference on Unmanned Systems and Artificial Intelligence (ICUSAI), Xi’an, China, 22–24 November 2019; pp. 184–187. [Google Scholar]
- Zhang, Q. A Hierarchical Global Path Planning Approach for AUV Based on Genetic Algorithm. In Proceedings of the 2006 International Conference on Mechatronics and Automation, Luoyang, China, 25–28 June 2006; pp. 1745–1750. [Google Scholar]
- Naeem, W.; Sutton, R.; Chudley, J.; Dalgleish, F.R.; Tetlow, S. A Genetic Algorithm-Based Model Predictive Control Autopilot Design and Its Implementation in an Autonomous Underwater Vehicle. Proc. Inst. Mech. Eng. Part M J. Eng. Marit. Environ. 2004, 218, 175–188. [Google Scholar] [CrossRef]
- Herlambang, T.; Rahmalia, D.; Yulianto, T. Particle Swarm Optimization (PSO) and Ant Colony Optimization (ACO) for Optimizing PID Parameters on Autonomous Underwater Vehicle (AUV) Control System. J. Phys. Conf. Ser. 2019, 1211, 012039. [Google Scholar] [CrossRef]
- Wang, H.; Xiong, W. Research on Global Path Planning Based on Ant Colony Optimization for AUV. J. Marine. Sci. Appl. 2009, 8, 58–64. [Google Scholar] [CrossRef]
- Yu, X.; Chen, W.-N.; Gu, T.; Yuan, H.; Zhang, H.; Zhang, J. ACO-A*: Ant Colony Optimization Plus A* for 3-D Traveling in Environments With Dense Obstacles. IEEE Trans. Evol. Computat. 2019, 23, 617–631. [Google Scholar] [CrossRef]
- Ma, Y.-N.; Gong, Y.-J.; Xiao, C.-F.; Gao, Y.; Zhang, J. Path Planning for Autonomous Underwater Vehicles: An Ant Colony Algorithm Incorporating Alarm Pheromone. IEEE Trans. Veh. Technol. 2019, 68, 141–154. [Google Scholar] [CrossRef]
- Li, Z.; Liu, W.; Gao, L.-E.; Li, L.; Zhang, F. Path Planning Method for AUV Docking Based on Adaptive Quantum-Behaved Particle Swarm Optimization. IEEE Access 2019, 7, 78665–78674. [Google Scholar] [CrossRef]
- Wang, L.; Liu, L.; Qi, J.; Peng, W. Improved Quantum Particle Swarm Optimization Algorithm for Offline Path Planning in AUVs. IEEE Access 2020, 8, 143397–143411. [Google Scholar] [CrossRef]
- MahmoudZadeh, S.; Powers, D.M.W.; Yazdani, A.M.; Sammut, K.; Atyabi, A. Efficient AUV Path Planning in Time-Variant Underwater Environment Using Differential Evolution Algorithm. J. Marine. Sci. Appl. 2018, 17, 585–591. [Google Scholar] [CrossRef]
- Zhang, J.; Liu, M.; Zhang, S.; Zheng, R. AUV Path Planning Based on Differential Evolution with Environment Prediction. J. Intell. Robot. Syst. 2022, 104, 23. [Google Scholar] [CrossRef]
- Li, J.; Zhang, R.B. Multi-Auv Distributed Task Allocation Based on the Differential Evolution Quantum Bee Colony Optimization Algorithm. Pol. Marit. Res. 2017, 24, 65–71. [Google Scholar] [CrossRef]
- Cai, K.; Wang, C.; Cheng, J.; De Silva, C.W.; Meng, M.Q.-H. Mobile Robot Path Planning in Dynamic Environments: A Survey. arXiv 2021, arXiv:2006.14195. [Google Scholar]
- Mac, T.T.; Copot, C.; Tran, D.T.; Keyser, R.D. Heuristic Approaches in Robot Path Planning: A Survey. Robot. Auton. Syst. 2016, 86, 13–28. [Google Scholar] [CrossRef]
- Sans-Muntadas, A.; Kelasidi, E.; Pettersen, K.Y.; Brekke, E. Learning an AUV Docking Maneuver with a Convolutional Neural Network. IFAC J. Syst. Control 2019, 8, 100049. [Google Scholar] [CrossRef]
- Fujii, T.; Ura, T. Neural-Network-Based Adaptive Control Systems for AUVs. Eng. Appl. Artif. Intell. 1991, 4, 309–318. [Google Scholar] [CrossRef]
- Fang, Y.; Huang, Z.; Pu, J.; Zhang, J. AUV Position Tracking and Trajectory Control Based on Fast-Deployed Deep Reinforcement Learning Method. Ocean Eng. 2022, 245, 110452. [Google Scholar] [CrossRef]
- Duan, K.; Fong, S.; Chen, C.L.P. Reinforcement Learning Based Model-Free Optimized Trajectory Tracking Strategy Design for an AUV. Neurocomputing 2022, 469, 289–297. [Google Scholar] [CrossRef]
- Cao, X.; Sun, C.; Yan, M. Target Search Control of AUV in Underwater Environment With Deep Reinforcement Learning. IEEE Access 2019, 7, 96549–96559. [Google Scholar] [CrossRef]
- Wu, H.; Song, S.; Hsu, Y.; You, K.; Wu, C. End-to-End Sensorimotor Control Problems of AUVs with Deep Reinforcement Learning. In Proceedings of the 2019 IEEE/RSJ International Conference on Intelligent Robots and Systems (IROS), Macau, China, 3–8 November 2019; pp. 5869–5874. [Google Scholar]
- Carlucho, I.; De Paula, M.; Wang, S.; Petillot, Y.; Acosta, G.G. Adaptive Low-Level Control of Autonomous Underwater Vehicles Using Deep Reinforcement Learning. Robot. Auton. Syst. 2018, 107, 71–86. [Google Scholar] [CrossRef]
- Cheng, C.; Sha, Q.; He, B.; Li, G. Path Planning and Obstacle Avoidance for AUV: A Review. Ocean Eng. 2021, 235, 109355. [Google Scholar] [CrossRef]
- Nelson, A.L.; Barlow, G.J.; Doitsidis, L. Fitness Functions in Evolutionary Robotics: A Survey and Analysis. Robot. Auton. Syst. 2009, 57, 345–370. [Google Scholar] [CrossRef]
- Nanakorn, P.; Meesomklin, K. An Adaptive Penalty Function in Genetic Algorithms for Structural Design Optimization. Comput. Struct. 2001, 79, 2527–2539. [Google Scholar] [CrossRef]
- Arram, A.; Ayob, M. A Novel Multi-Parent Order Crossover in Genetic Algorithm for Combinatorial Optimization Problems. Comput. Ind. Eng. 2019, 133, 267–274. [Google Scholar] [CrossRef]















| Mission | Group | Route | Scheme Number | Scheme | 
|---|---|---|---|---|
| Mission1 | Group1 | 0 → 4 → 64 → 66 → 8 → 94 → 14 → 69 → 24 → 2 → 25 → 100 → 43 → 49 → 95 → 28 → 29 → 42 → 52 → 15 → 0 | 102 | A3B3C3 | 
| Mission2 | Group1 | 0 → 45 → 87 → 98 → 90 → 61 → 31 → 73 → 62 → 97 → 47 → 46 → 63 → 13 → 71 → 0 | 112 | A2B2C3 | 
| Group2 | 0 → 83 → 40 → 70 → 56 → 50 → 37 → 3 → 38 → 33 → 57 → 9 → 17 → 68 → 89 → 86 → 0 | 103 | A3B3C2 | |
| Mission3 | Group1 | 0 → 39 → 75 → 84 → 99 → 58 → 92 → 77 → 36 → 81 → 55 → 0 | 125 | A2B2C2 | 
| Group2 | 0 → 32 → 34 → 54 → 0 | 108 | A3B2C3 | |
| Mission4 | Group1 | 0 → 74 → 80 → 72 → 5 → 59 → 18 → 53 → 10 → 6 → 19 → 51 → 65 → 85 → 44 → 67 → 20 → 48 → 76 → 91 → 93 → 0 | 105 | A3B2C3 | 
| Mission5 | Group1 | 0 → 23 → 60 → 11 → 26 → 1 → 7 → 21 → 41 → 88 → 79 → 22 → 96 → 30 → 27 → 35 → 12 → 82 → 16 → 78 → 0 | 101 | A3B3C3 | 
| Algorithm | Number of Iterations | |||
|---|---|---|---|---|
| 25 | 50 | 75 | 100 | |
| IGLSAPK | 106,482.50 | 85,298.34 | 82,935.19 | 82,768.82 | 
| IGLSA | 1,250,001.21 | 1,080,032.35 | 530,031.92 | 200,031.78 | 
| IGAPK | 173,131.74 | 170,121.81 | 150,023.62 | 135,021.43 | 
| Disclaimer/Publisher’s Note: The statements, opinions and data contained in all publications are solely those of the individual author(s) and contributor(s) and not of MDPI and/or the editor(s). MDPI and/or the editor(s) disclaim responsibility for any injury to people or property resulting from any ideas, methods, instructions or products referred to in the content. | 
© 2024 by the authors. Licensee MDPI, Basel, Switzerland. This article is an open access article distributed under the terms and conditions of the Creative Commons Attribution (CC BY) license (https://creativecommons.org/licenses/by/4.0/).
Share and Cite
Wang, J.; Tao, T.; Lu, D.; Wang, Z.; Wang, R. Research on the Heterogeneous Autonomous Underwater Vehicle Cluster Scheduling Problem Based on Underwater Docking Chambers. J. Mar. Sci. Eng. 2024, 12, 162. https://doi.org/10.3390/jmse12010162
Wang J, Tao T, Lu D, Wang Z, Wang R. Research on the Heterogeneous Autonomous Underwater Vehicle Cluster Scheduling Problem Based on Underwater Docking Chambers. Journal of Marine Science and Engineering. 2024; 12(1):162. https://doi.org/10.3390/jmse12010162
Chicago/Turabian StyleWang, Jia, Tianyi Tao, Daohua Lu, Zhibin Wang, and Rongtao Wang. 2024. "Research on the Heterogeneous Autonomous Underwater Vehicle Cluster Scheduling Problem Based on Underwater Docking Chambers" Journal of Marine Science and Engineering 12, no. 1: 162. https://doi.org/10.3390/jmse12010162
APA StyleWang, J., Tao, T., Lu, D., Wang, Z., & Wang, R. (2024). Research on the Heterogeneous Autonomous Underwater Vehicle Cluster Scheduling Problem Based on Underwater Docking Chambers. Journal of Marine Science and Engineering, 12(1), 162. https://doi.org/10.3390/jmse12010162
 
        


 
       