A System-Theory and Complex Network-Fused Approach to Analyze Vessel–Wind Turbine Allisions in Offshore Wind Farm Waters
Abstract
1. Introduction
1.1. Background
1.2. Related Works
1.3. Objective and Outline
2. Methodology
2.1. The Analysis Framework
2.2. CAST Procedure
2.3. System Component Analysis Based on a Complex Network
3. Case Study
3.1. Stage 1: Initialization
3.1.1. Accident Narrative
3.1.2. System, Hazard, and Constraint Definition
- The traffic system in offshore wind farm water (TSOWF)
- 2.
- System hazard
- SH1:
- Vessel anchoring failure caused by wind disasters.
- SH2:
- The vessel is unable to be aware of the OWT on time.
- SC1:
- Rongxiang 66 should adopt correct anchoring measures when encountering typhoons.
- SC2:
- Rongxiang 66 could be aware of the position of the Guishan OWF earlier.
3.2. Stage 2: Microanalysis
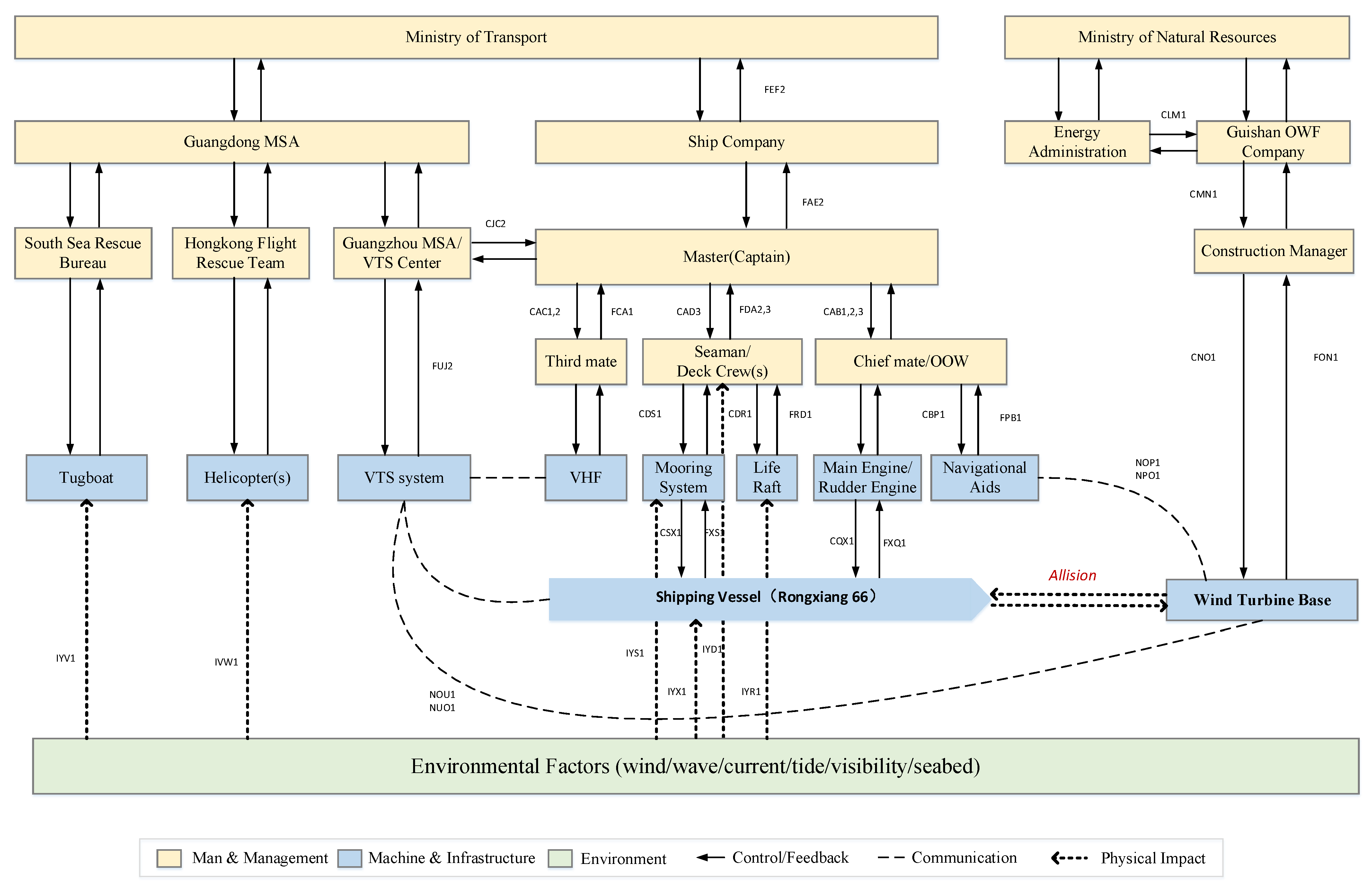
3.2.1. Hierarchical Safety Control Structure Design and Coding
3.2.2. Proximate Events and System Components Analysis
3.2.3. V-T Network Construction
3.2.4. Critical Node Analysis
3.3. Stage 3: Macroanalysis
3.3.1. System Deficiency Identification
- Internal factors
- NUX (NXU):
- Sensing link between vessels and VTS system.
- NTU (NUT):
- Communication link between the VTS system and VHF on the vessel.
- NOP (NPO):
- Sensing link between shipborne navigation system and turbine.
- NUO (NOU):
- Sensing link between VTS system and turbine.
- 2.
- External factors
3.3.2. Improvement Recommendations
- Overall planning of marine traffic resources
- 2.
- Establishing the OWF traffic safety management coordination mechanism
- 3.
- Simultaneous construction of sufficient navigational safety facilities
- 4.
- Strengthening the construction of maritime supervision and rescue capacity
4. Discussion
5. Conclusions
- A typical VTA accident between a vessel and a wind turbine in the navigation system of offshore wind farm waters is systematically analyzed, which establishes the effectiveness of the STAMP model in solving this kind of complex system. In addition, the model design of the safety control structure is improved, and the CAST-CN analysis model is constructed based on the CN, which creatively compensates for the blanks in the quantitative analysis of the cast, and enhances the scientific quality and accuracy of the accident analysis.
- The combined macro and micro analyses of accidents reveal some key factors not mentioned in the accident report, such as maritime traffic management and OWF operation management, which are of great significance to improve navigational safety.
Author Contributions
Funding
Institutional Review Board Statement
Informed Consent Statement
Data Availability Statement
Acknowledgments
Conflicts of Interest
Appendix A. Component Analysis Based on HSCS-Marked
| Component | Safety Responsibility/Basic Information | Inadequate Control/Feedback Actions | Context | Mental/Process Model Flaws |
|---|---|---|---|---|
| Master (Captain) | Superior responsibility for safe ship operation and implementation of the safety management system onboard. | CAB1. Issue an order to proceed to the Guishan Pilot Anchorage for typhoon protection. CAB2. Issue the command to use the rudder to withstand the wind after the vessel loses anchor. CAB3. After discovering the wind power base, order OOW to report the danger to the shipping company. CAC1. Command the third officer to strengthen listening to the typhoon information released by VTS. CAC2. After discovering the wind power base, order the third officer to report the danger to Guangzhou VTS center. CAD3. After the anchor pulling occurs, when the wind reaches levels 12–13 and the wave height is 6 m, the command to add the right anchor is issued. FAE2. Deployment of typhoon prevention does not fully meet the requirements of the plan. | 1. Encounter extreme conditions—Typhoon Hato; 2. Have experience as a master; 3. Have a certificate of ship management; 4. Recently, the master received safety training from the company; 5. Time lag. | 1. Insufficient safety awareness: a comprehensive typhoon prevention plan was not formulated as early as possible, and even waiting for operations in the open waters of the wharf before the typhoon hit; when the VTS center reminded the ship to come and prepare for typhoon prevention, the wrong typhoon prevention anchorage was selected (located in the center of the typhoon); 2. Poor perception: lack of mental preparation for the impact of typhoons and the uncertainty that may change their path; the situation of the surrounding waters is not fully understood, and it is not clear that there are wind farms. 3. Poor emergency decision-making ability. After the anchor slip occurred, there was no choice but to add dual anchors on time, and only applicable to the rudder power against the wind. When the wind reaches 12–13, it is too late to require sailors to add dual anchors. 4. Poor communication skills, failing to report to the company and VTS on time after a breakout occurred, and not reporting until the risk of collision with the wind turbine was discovered. |
| Chief mate/OOW | The chief mate is second in command to the Master, a head of the deck department and, customarily, an officer in charge of the vessel’s cargo and deck crew. Officer of the watch(OOW) steers the vessel/keeps watch on the bridge. | CBP1. It is unknown whether to use radar/AIS or other means to observe wind turbine facilities in nearby waters. | 1. Encounter extreme conditions—Typhoon Hato; 2. Have shipmate experience; 3. Have a competency certificate for crew members; 4. Recently received safety training from the company. | 1. Poor perception: lack of mental preparation for the impact of typhoons and the uncertainty that may change their path; the situation of the surrounding waters is not fully understood, and it is not clear that there are wind farms. |
| Third mate | The third mate is a watchstander and, customarily, the vessel’s safety officer, focusing on firefighting equipment, lifeboats, and various other emergency communication systems. | FCA1. Failing to report the VTS broadcast typhoon prevention suggestions to the master as soon as possible. | 1. Encounter extreme conditions—Typhoon Hato; 2. Have shipmate experience; 3. Have a competency certificate for crew members; 4. Recently received safety training from the company; 5. Time lag. | 1. Lack of responsibility and safety awareness: when listening to the VTS broadcast, because the VTS did not mention Rongxiang 66, it did not immediately report the typhoon prevention suggestions to the master. |
| Seaman/Deck Crew | Crewmembers looking after safety in accommodation, public areas, cargo, and other areas. Guarantee the safety of navigation and the maintenance of vessels. | FDA 2. Due to the strong wind and waves, the master’s order to add the right anchor was not implemented. FDA 3. The command to release the lifeboat was not effectively implemented due to the strong wind and waves. CDR1. The lifeboat was not released correctly, resulting in the lifeboat being blown away by the wind. CDS1. After the vessel anchored, due to the strong wind and waves, the right anchor was not added. | 1. Encounter extreme conditions—Typhoon Hato; 2. Have crew experience; 3. Have a competency certificate for crew members; 4. Experienced safety training from the company. | Inadequate safety awareness and emergency skills: in the case of heavy winds and waves, the deployment of lifeboats failed. |
| Ship Company | Responsible for ship safety management, organizing regular safety risk assessment and hidden danger inspection for vessels, and regular safety training for crew members. | FEF2. The content of the safety management system document “Instructions for Ship Anti Taiwan” is not standardized. | 1. Obtain typhoon information through the Internet; 2. Time lag. | There are loopholes in the safety management system: the formulated typhoon prevention documents do not stipulate that the master should study and deploy the vessel’s typhoon prevention work, and do not stipulate that the vessel closely tracks the typhoon dynamics; there is no regulation that companies should also track typhoon dynamics and deploy guidance for ship typhoon prevention work. |
| Guangzhou MSA/ VTS Center | Unified management of water traffic safety and prevention of ship pollution, management of navigation order, and navigation environment, and is responsible for the management of ship and marine facilities inspection industry, as well as ship seaworthiness and ship technology management, etc. | CJC2. No anchorage suitable for typhoon prevention is recommended. | 1. Encounter extreme conditions—Typhoon Hato; 2. Have 24 h duty personnel; 3. Keep a close track of typhoon dynamics. | |
| Energy Administration | Departments that manage natural energy, responsible for the approval of offshore wind farm site selection and construction. | CLM1. Review of offshore wind farm sites and construction plans. | Unknown. | 1. The review of offshore wind farm construction plans was not rigorous. |
| Guishan OWF Company | Responsible for the construction and operation safety management of offshore wind farms. | CMN1. Manage and guide the construction manager of offshore wind farms (inadequate). | 1. Obtained a sea area use right certificate; 2. The wind farm built is only 1.5 nautical miles from the east anchorage, only 0.88 nautical miles from the southern anchorage, and only 1.36 nautical miles from the high-speed passenger ship route; 3. LED light warning signs are set according to the Navigation Safety Assessment Report. | 1. There are defects in the site selection scheme for offshore wind farms, resulting in significant conflicts with traffic and sea use. 2. Lack of safety awareness. Only the LED warning means recommended in the Navigation Safety Assessment Report are used, without any other supplementary means. When encountering severe weather, this means is insufficient. |
| Construction Manager | The main responsible person for work safety during the construction of offshore wind farms, fully responsible for the construction safety of wind farms. | CNO1. Ensuring the safe construction and operation of wind turbines (insufficient). | 1. Encounter extreme conditions—Typhoon Hato. | 1. Lack of safety awareness. Increase safety protection for wind farms before responding to typhoons in advance. |
| Wind Turbine Base | The base load-bearing structure used to support the wind turbine. | FON1. During the construction process, there are no communication links and technical means to provide feedback; NOP1. Whether it can be detected by radar or AIS means is unknown; NOU1. Whether it can be detected by radar or AIS means is unknown. | 1. LED light warning signs are installed. | 1. Lack of AIS terminals, unable to be perceived; 2. Lack of ship collision prevention facilities; 3. Lack of early warning systems such as electronic fences. |
| Navigational Aids | Using radar, ECDIS, AIS, and other techniques, helps the crew to perceive the surrounding obstacles and ships and provide decision-making guidance equipment for navigation. | FPB1. It is unknown whether the information on surrounding ships/offshore structures can be displayed normally; NPO1. It is unknown whether the fan base can be detected. | 1. Normal operation. | Lack of a ship wind turbine collision warning model: it is not possible to give an alarm when a ship approaches the waters of an offshore wind farm. |
| Main Engine/Rudder Engine | Provide propulsion power to the vessel and drive the propeller. Provide the vessel with slewing torque to keep the vessel on the course or to turn. | CQX1. Provide ship power (insufficient). | 1. Encounter extreme conditions—Typhoon Hato. | |
| Life Raft | Special boat on board for rescuing people overboard or evacuating people when the vessel is in distress. | FRD1. Loss of control after release into the sea. | 1. Encounter extreme conditions—Typhoon Hato. | |
| Mooring System | Equipment used to fix the vessel when it is moored, including anchor, anchor chain, and anchor machine. | CSX1. Provide anchoring control (insufficient). | 1. Encounter extreme conditions—Typhoon Hato. | |
| VTS System | The system used by the MSA to manage the order of ship navigation. | NUO1. It is unknown whether the fan base can be detected; NUX2. Failed to provide early warning of vessel collision with wind turbines; FXQ1. Not fully controlled by the rudder system; FXS1. Anchor dragging occurs. | 1. Normal operation. | 1. Lack of intelligent aided decision-making model: unable to provide detailed suggestions on typhoon prevention schemes for each ship; 2. Lack of a ship wind turbine collision warning model: it is not possible to give an alarm when a ship approaches the waters of an offshore wind farm. |
| Rongxiang 66 | The vessel that sank in this case, a dry cargo ship, with a total length of 98.6 m, a total tonnage of 2879 tons, a deadweight of 5385 tons, and a main engine power of 1545 kW, was completed in 2004. | 1. Encounter extreme conditions—Typhoon Hato. | ||
| Environmental Factors | In this case, the environmental factors are mainly the strong winds and waves caused by typhoon Hato, with the maximum wind force reaching 15, the wave height reaching 10 m, and the moving path changing several times. In addition, the anchorage of the Rongxiang 66 anchor is a pilot anchorage, and the seabed sediment cannot provide sufficient anchor grip. | IYD1. When the wind force of Typhoon Hato reached Force 12, the crew was unable to carry out anchoring operations on the deck; IYR1. The strong wind blew away the rescue boat; IYS1. The seabed bottom material cannot provide sufficient anchor grip; IYV1. Severe weather affects rescue speed; IYX1. Heavy winds and waves caused the vessel to lose control. |
Appendix B. The Weighted Matrix of V-T Network
| ID | A | B | C | D | E | F | G | H | I | J | K | L | M | N | O | P | Q | R | S | T | U | V | W | X | Y |
| A | 0.25 | 0.333 | 0.5 | 0.5 | 1 | ||||||||||||||||||||
| B | 1 | 0.5 | 1 | ||||||||||||||||||||||
| C | 0.5 | 1 | |||||||||||||||||||||||
| D | 0.333 | 0.5 | 0.5 | ||||||||||||||||||||||
| E | 1 | 0.5 | |||||||||||||||||||||||
| F | 1 | 1 | |||||||||||||||||||||||
| G | 1 | 1 | 1 | 1 | |||||||||||||||||||||
| H | 1 | 1 | |||||||||||||||||||||||
| I | 1 | 1 | |||||||||||||||||||||||
| J | 0.5 | 1 | 1 | ||||||||||||||||||||||
| K | 1 | 1 | |||||||||||||||||||||||
| L | 1 | 0.5 | |||||||||||||||||||||||
| M | 1 | 1 | 0.5 | ||||||||||||||||||||||
| N | 1 | 0.5 | |||||||||||||||||||||||
| O | 0.5 | 0.5 | 0.5 | 0.5 | |||||||||||||||||||||
| P | 0.5 | 0.5 | |||||||||||||||||||||||
| Q | 1 | 0.5 | |||||||||||||||||||||||
| R | 0.5 | ||||||||||||||||||||||||
| S | 0.5 | 0.5 | |||||||||||||||||||||||
| T | 1 | 1 | |||||||||||||||||||||||
| U | 1 | 0.5 | 1 | 1 | |||||||||||||||||||||
| V | 1 | ||||||||||||||||||||||||
| W | 1 | ||||||||||||||||||||||||
| X | 0.5 | 0.5 | 0.5 | 1 | |||||||||||||||||||||
| Y | 0.5 | 0.5 | 0.5 | 0.5 | 0.5 | 0.5 |
Appendix C. Network Analysis Result of CAST-CN
| ID | Label | PR | CC | BC | NI |
|---|---|---|---|---|---|
| A | Master | 0.0745 | 0.3710 | 0.2681 | 0.086 |
| B | Chief mate | 0.0452 | 0.3382 | 0.0857 | 0.037 |
| C | Third mate | 0.0322 | 0.3067 | 0.0199 | 0.018 |
| D | Deck crew | 0.0526 | 0.3151 | 0.1172 | 0.045 |
| E | Ship company | 0.0335 | 0.2987 | 0.0314 | 0.021 |
| F | Ministry of Transport | 0.0349 | 0.2840 | 0.0181 | 0.017 |
| G | Guangdong MSA | 0.0690 | 0.3333 | 0.3219 | 0.098 |
| H | South Sea Rescue Bureau | 0.0415 | 0.2584 | 0.0812 | 0.033 |
| I | Hong Kong Flight Rescue Team | 0.0415 | 0.2584 | 0.0812 | 0.033 |
| J | Guangzhou VTS Center | 0.0455 | 0.3966 | 0.3496 | 0.105 |
| K | Ministry of Natural Resources | 0.0346 | 0.1933 | 0.0000 | 0.010 |
| L | Energy Administration | 0.0346 | 0.1933 | 0.0000 | 0.010 |
| M | Guishan OWF company | 0.0491 | 0.2347 | 0.1558 | 0.051 |
| N | Construction manager | 0.0321 | 0.2875 | 0.2228 | 0.068 |
| O | Wind turbine base | 0.0576 | 0.3594 | 0.3110 | 0.095 |
| P | Navigational aids | 0.0310 | 0.3067 | 0.0374 | 0.023 |
| Q | Main engine/rudder engine | 0.0314 | 0.2949 | 0.0100 | 0.015 |
| R | Life raft | 0.0218 | 0.2421 | 0.0000 | 0.010 |
| S | Mooring system | 0.0343 | 0.2987 | 0.0531 | 0.027 |
| T | VHF | 0.0318 | 0.3108 | 0.0254 | 0.020 |
| U | VTS system | 0.0572 | 0.3898 | 0.2859 | 0.090 |
| V | Helicopters | 0.0245 | 0.2072 | 0.0033 | 0.010 |
| W | Tugboats | 0.0245 | 0.2072 | 0.0033 | 0.010 |
| X | Vessel Rongxiang 66 | 0.0592 | 0.3538 | 0.1443 | 0.054 |
| Y | Environmental factors | 0.0060 | 0.4000 | 0.0000 | 0.014 |
References
- Lee, J.; Zhao, F. Global Wind Report|GWEC; Global Wind Energy Council: Brussels, Belgium, 2021; Volume 75. [Google Scholar]
- DeCastro, M.; Salvador, S.; Gómez-Gesteira, M.; Costoya, X.; Carvalho, D.; Sanz-Larruga, F.J.; Gimeno, L. Europe, China and the United States: Three different approaches to the development of offshore wind energy. Renew. Sustain. Energy Rev. 2019, 109, 55–70. [Google Scholar] [CrossRef]
- Mujeeb-Ahmed, M.P.; Seo, J.K.; Paik, J.K. Probabilistic approach for collision risk analysis of powered vessel with offshore platforms. Ocean Eng. 2018, 151, 206–221. [Google Scholar] [CrossRef]
- Xie, L.; Xue, S.; Zhang, J.; Zhang, M.; Tian, W.; Haugen, S. A path planning approach based on multi-direction A* algorithm for ships navigating within wind farm waters. Ocean Eng. 2019, 184, 311–322. [Google Scholar] [CrossRef]
- Moulas, D.; Shafiee, M.; Mehmanparast, A. Damage analysis of ship collisions with offshore wind turbine foundations. Ocean Eng. 2017, 143, 149–162. [Google Scholar] [CrossRef]
- Chen, X.; Wu, S.; Shi, C.; Huang, Y.; Yang, Y.; Ke, R.; Zhao, J. Sensing Data Supported Traffic Flow Prediction via Denoising Schemes and ANN: A Comparison. IEEE Sens. J. 2020, 20, 14317–14328. [Google Scholar] [CrossRef]
- Chen, X.; Wang, Z.; Hua, Q.; Shang, W.; Luo, Q.; Yu, K. AI-Empowered Speed Extraction via Port-Like Videos for Vehicular Trajectory Analysis. IEEE Trans. Intell. Transp. Syst. 2023, 24, 4541–4552. [Google Scholar] [CrossRef]
- John, A.; Osue, U.J. Collision risk modelling of supply vessels and offshore platforms under uncertainty. J. Navig. 2017, 70, 870–886. [Google Scholar] [CrossRef]
- Kim, S.J.; Seo, J.K.; Ma, K.Y.; Park, J.S. Methodology for collision-frequency analysis of wind-turbine installation vessels. Ships Offshore Struct. 2021, 16, 423–439. [Google Scholar] [CrossRef]
- Hulme, A.; Stanton, N.A.; Walker, G.H.; Waterson, P.; Salmon, P.M. Are accident analysis methods fit for purpose? Testing the criterion-referenced concurrent validity of AcciMap, STAMP-CAST and AcciNet. Saf. Sci. 2021, 144, 105454. [Google Scholar] [CrossRef]
- Lv, P.L.; Zhen, R.; Shao, Z. A Novel Method for Navigational Risk Assessment in Wind Farm Waters Based on the Fuzzy Inference System. Math. Probl. Eng. 2021, 2021, 4588333. [Google Scholar] [CrossRef]
- Zhen, R.; Lv, P.L.; Shi, Z.Q.; Chen, G.Q. A novel fuzzy multi-factor navigational risk assessment method for ship route optimization in costal offshore wind farm waters. Ocean Coast. Manag. 2023, 232, 106428. [Google Scholar] [CrossRef]
- Rawson, A.; Brito, M. Assessing the validity of navigation risk assessments: A study of offshore wind farms in the UK. Ocean Coast. Manag. 2022, 219, 106078. [Google Scholar] [CrossRef]
- Tsai, Y.M.; Lin, C.Y. Investigation on improving strategies for navigation safety in the offshore wind farm in Taiwan strait. J. Mar. Sci. Eng. 2021, 9, 1448. [Google Scholar] [CrossRef]
- Mou, J.; Jia, X.; Chen, P. Research on Operation Safety of Offshore Wind Farms. J. Mar. Sci. Eng. 2021, 9, 881. [Google Scholar] [CrossRef]
- Yu, Q.; Liu, K.; Yang, Z.S.; Wang, H.; Yang, Z.L. Geometrical risk evaluation of the collisions between ships and offshore installations using rule-based Bayesian reasoning. Reliab. Eng. Syst. Saf. 2021, 210, 107474. [Google Scholar] [CrossRef]
- Yu, Q.; Teixeira, Â.P.; Liu, K.; Rong, H.; Guedes, S.C. An integrated dynamic ship risk model based on Bayesian Networks and Evidential Reasoning. Reliab. Eng. Syst. Saf. 2021, 216, 107993. [Google Scholar] [CrossRef]
- Rawson, A.; Brito, M. A critique of the use of domain analysis for spatial collision risk assessment. Ocean Eng. 2021, 219, 108259. [Google Scholar] [CrossRef]
- Dai, L.; Ehlers, S.; Rausand, M.; Utne, I.B. Risk of collision between service vessels and offshore wind turbines. Reliab. Eng. Syst. Saf. 2013, 109, 18–31. [Google Scholar] [CrossRef]
- Mehdi, R.A.; Baldauf, M.; Deeb, H. A dynamic risk assessment method to address safety of navigation concerns around offshore renewable energy installations. Proc. Inst. Mech. Eng. Part M J. Eng. Marit. Environ. 2020, 234, 231–244. [Google Scholar] [CrossRef]
- Mehdi, R.A.; Overloop, J.V.; Nilsson, H. Improving the coexistence of offshore wind farms and shipping: An international comparison of navigational risk assessment processes. WMU J. Marit. Aff. 2018, 17, 397–434. [Google Scholar] [CrossRef]
- Bela, A.; Sourne, H.L.; Buldgen, L.; Rigo, P. Ship collision analysis on offshore wind turbine monopile foundations. Mar. Struct. 2017, 51, 220–241. [Google Scholar] [CrossRef]
- Puisa, R.; Lin, L.; Bolbot, V.; Vassalos, D. Unravelling causal factors of maritime incidents and accidents. Saf. Sci. 2018, 110, 124–141. [Google Scholar] [CrossRef]
- Mentes, A.; Turan, O. A new resilient risk management model for Offshore Wind Turbine maintenance. Saf. Sci. 2019, 119, 360–374. [Google Scholar] [CrossRef]
- Yu, Q.; Liu, K.; Chang, C.H.; Yang, Z. Realising advanced risk assessment of vessel traffic flows near offshore wind farms. Reliab. Eng. Syst. Saf. 2020, 203, 107086. [Google Scholar] [CrossRef]
- Yu, Q.; Liu, K.; Teixeira, A.P.; Soares, C.G. Assessment of the Influence of Offshore Wind Farms on Ship Traffic Flow Based on AIS Data. J. Navig. 2020, 73, 131–148. [Google Scholar] [CrossRef]
- Naus, K.; Banaszak, K.; Szymak, P. The methodology for assessing the impact of offshore wind farms on navigation, based on the automatic identification system historical data. Energies 2021, 14, 6559. [Google Scholar] [CrossRef]
- Yan, K.; Wang, Y.; Jia, L.; Wang, W.; Liu, S.; Geng, Y. A content-aware corpus-based model for analysis of marine accidents. Accid. Anal. Prev. 2023, 184, 106991. [Google Scholar] [CrossRef] [PubMed]
- Mogles, N.; Padget, J.; Bosse, T. Systemic approaches to incident analysis in aviation: Comparison of STAMP, agent-based modelling and institutions. Saf. Sci. 2018, 108, 59–71. [Google Scholar] [CrossRef]
- Leveson, N. A New Accident Model for Engineering Safer Systems. Saf. Sci. 2004, 42, 237–270. [Google Scholar] [CrossRef]
- Kopsidas, A.; Kepaptsoglou, K. Identification of critical stations in a Metro System: A substitute complex network analysis. Phys. A Stat. Mech. Its Appl. 2022, 596, 127123. [Google Scholar] [CrossRef]
- China Maritime Safety Administration. Vessel Rongxiang 66 and Wind Turbine Allision Accident Investigation Report; China Maritime Safety Administration: Beijing, China, 2017; Volume 87, pp. 149–200.
- Ceylan, B.; Akyuz, E.; Arslan, O. Systems-Theoretic Accident Model and Processes (STAMP) approach to analyse socio-technical systems of ship allision in narrow waters. Ocean. Eng. 2021, 239, 109804. [Google Scholar] [CrossRef]
- Leveson, N. CAST HANDBOOK: How to Learn More from Incidents and Accidents; MIT Partnership for a Systems Approach to Safety (PSAS): Cambridge, MA, USA, 2019; pp. 1–148. [Google Scholar]
- Zhang, Y.; Dong, C.; Guo, W.; Dai, J.; Zhao, Z. Systems theoretic accident model and process (STAMP): A literature review. Saf. Sci. 2021, 105596. [Google Scholar] [CrossRef]
- Kwon, Y.; Leveson, N. System Theoretic Safety Analysis of the Sewol-Ho Ferry Accident in South Korea. INCOSE Int. Symp. 2017, 27, 461–476. [Google Scholar] [CrossRef]
- Shahpari, A.; Khansari, M.; Moeini, A. Vulnerability analysis of power grid with the network science approach based on actual grid characteristics: A case study in Iran. Phys. A Stat. Mech. Its Appl. 2019, 513, 14–21. [Google Scholar] [CrossRef]
- Zhao, C.; Li, N.; Fang, D. Criticality assessment of urban interdependent lifeline systems using a biased PageRank algorithm and a multilayer weighted directed network model. Int. J. Crit. Infrastruct. Prot. 2018, 22, 100–112. [Google Scholar] [CrossRef]
- Tang, B.; Guo, S.; Li, J.; Lu, W. Exploring the Risk Transmission Characteristics Among Unsafe Behaviors Within Urban Railway Construction Accidents. J. Civ. Eng. Manag. 2022, 28, 443–456. [Google Scholar] [CrossRef]
- Du, Z.; Tang, J.; Qi, Y.; Wang, Y.; Han, C.; Yang, Y. Identifying critical nodes in metro network considering topological potential: A case study in Shenzhen city—China. Phys. A Stat. Mech. its Appl. 2020, 539, 122926. [Google Scholar] [CrossRef]
- Maduako, I.; Ebinne, E.; Uzodinma, V.; Okolie, C.; Chiemelu, E. Computing traffic accident high-risk locations using graph analytics. Spat. Inf. Res. 2022, 30, 497–511. [Google Scholar] [CrossRef]
- Fan, B.; Shu, N.; Li, Z.; Li, F. Critical Nodes Identification for Power Grid Based on Electrical Topology and Power Flow Distribution. IEEE Syst. J. 2022, 1–11. [Google Scholar] [CrossRef]
- Deng, J.; Liu, S.; Shu, Y.; Hu, Y.; Xie, C.; Zeng, X. Risk evolution and prevention and control strategies of maritime accidents in China’s coastal areas based on complex network models. Ocean Coast. Manag. 2023, 237, 106527. [Google Scholar] [CrossRef]
- Wang, W.; Wang, Y.; Wang, G.; Li, M.; Jia, L. Identification of the critical accident causative factors in the urban rail transit system by complex network theory. Phys. A Stat. Mech. Its Appl. 2023, 610, 128404. [Google Scholar] [CrossRef]
- Tang, J.; Li, Z.; Gao, F.; Zong, F. Identifying critical metro stations in multiplex network based on D-S D–S evidence theory. Phys. A Stat. Mech. Its Appl. 2021, 574, 126018. [Google Scholar] [CrossRef]
- Düzgün, H.S.; Leveson, N. Analysis of soma mine disaster using causal analysis based on systems theory (CAST). Saf. Sci. 2018, 110, 37–57. [Google Scholar] [CrossRef]
- Sultana, S.; Okoh, P.; Haugen, S.; Vinnem, J.E. Hazard analysis: Application of STPA to ship-to-ship transfer of LNG. J. Loss Prev. Process Ind. 2019, 60, 241–252. [Google Scholar] [CrossRef]
- Ishimatsu, T.; Leveson, N.; Thomas, J.; Katahira, M.; Miyamoto, Y.; Nakao, H. Modeling and Hazard Analysis Using Stpa; Harvard University: Cambridge, MA, USA, 2010. [Google Scholar]
- Lü, L.; Chen, D.; Ren, X.L.; Zhang, Q.M.; Zhang, Y.C.; Zhou, T. Vital nodes identification in complex networks. Phys. Rep. 2016, 650, 1–63. [Google Scholar] [CrossRef]








| Id | CAST Step | Details |
|---|---|---|
| 1 | Define system, hazard, constrain |
|
| 2 | Design and code the hierarchical safety control structure (HSCS) |
|
| 3 | Determine the proximate events and analyze components |
|
| 4 | Identify the system’s deficiencies | Identify flaws in the control structure as a whole (general systemic factors) that contributed to the loss. |
| 5 | Propose the improvement recommendation | Create recommendations for changes to the control structure to prevent a similar loss in the future. |
| Time | Proximate Events |
|---|---|
| 7:52 | Rongxiang 66 began to drag its anchor and move in the southwest direction, drifting at a speed of 1.5 knots. |
| 8:00 | Anchor dragging continued. The vessel’s drift speed was 1.6 knots, while the northeast wind was at level 8 and the wave height was 2 m. The master and chief mate were on duty at the bridge and began to start the main engine and rudder main to head against the wind. |
| 8:31 | Anchor dragging continued. The vessel’s drift speed was 1.1 knots, while the northeast wind was at level 9 and the wave height was 3 m. |
| 8:58 | The vessel continued to drag anchor, with a drift speed of 1.1 knots, moderate rain, an east wind force of 10, and a wave height of 4 m. |
| 9:38 | The vessel continued to drag anchor, with a drift speed of 1.1 knots, heavy rain, an east wind of 11, and a wave height of 4 m. |
| 10:11 | The vessel continued to drag anchor, with a drift speed of 2.8 knots, heavy rain, an east wind force of 12, and a wave height of 5 m. |
| 10:28 | The vessel continued to drag anchor, with a drift speed of 0.3 knots, a rainstorm, an east wind of 13, and a wave height of 6 m. The master requested to cast the right anchor, but the crew was afraid to go to the bow due to the strong wind and waves |
| 11:00 | The vessel continued to drag anchor, with a drift speed of 3.3 knots, a rainstorm, an east wind of 14, and a wave height of 8 m. The master found the vessel approaching the #02 wind turbine base and ordered the crew to report the danger to the shipping company. He ordered the third officer to report the danger to Guangzhou VTS using VHF, and Guangzhou VTS instructed the vessel to take self-rescue measures. |
| 11:05 | A VTA occurred and the hull was damaged and flooded. The master reported to Guangzhou VTS and announced the abandonment of the vessel, ordering the first mate to release the life raft, but the life raft was soon blown away by the strong wind after entering the water. The master asked all the crew to assemble at the stern wearing life jackets. |
| 11:10 | Rongxiang 66 sank |
Disclaimer/Publisher’s Note: The statements, opinions and data contained in all publications are solely those of the individual author(s) and contributor(s) and not of MDPI and/or the editor(s). MDPI and/or the editor(s) disclaim responsibility for any injury to people or property resulting from any ideas, methods, instructions or products referred to in the content. |
© 2023 by the authors. Licensee MDPI, Basel, Switzerland. This article is an open access article distributed under the terms and conditions of the Creative Commons Attribution (CC BY) license (https://creativecommons.org/licenses/by/4.0/).
Share and Cite
Yan, K.; Wang, Y.; Wang, W.; Qiao, C.; Chen, B.; Jia, L. A System-Theory and Complex Network-Fused Approach to Analyze Vessel–Wind Turbine Allisions in Offshore Wind Farm Waters. J. Mar. Sci. Eng. 2023, 11, 1306. https://doi.org/10.3390/jmse11071306
Yan K, Wang Y, Wang W, Qiao C, Chen B, Jia L. A System-Theory and Complex Network-Fused Approach to Analyze Vessel–Wind Turbine Allisions in Offshore Wind Farm Waters. Journal of Marine Science and Engineering. 2023; 11(7):1306. https://doi.org/10.3390/jmse11071306
Chicago/Turabian StyleYan, Kai, Yanhui Wang, Wenhao Wang, Chunfu Qiao, Bing Chen, and Limin Jia. 2023. "A System-Theory and Complex Network-Fused Approach to Analyze Vessel–Wind Turbine Allisions in Offshore Wind Farm Waters" Journal of Marine Science and Engineering 11, no. 7: 1306. https://doi.org/10.3390/jmse11071306
APA StyleYan, K., Wang, Y., Wang, W., Qiao, C., Chen, B., & Jia, L. (2023). A System-Theory and Complex Network-Fused Approach to Analyze Vessel–Wind Turbine Allisions in Offshore Wind Farm Waters. Journal of Marine Science and Engineering, 11(7), 1306. https://doi.org/10.3390/jmse11071306
