A Multi-Objective Mission Planning Method for AUV Target Search
Abstract
:1. Introduction
- (1)
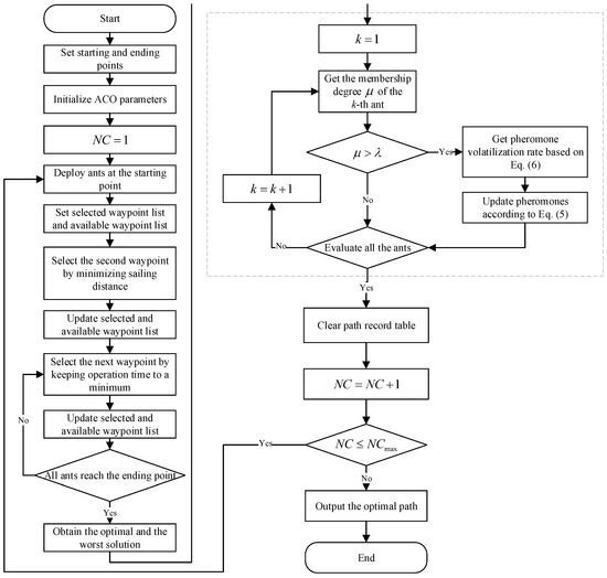
- Compared with the existing results in [27,28,29], the fuzzy logic theory is introduced, and the membership function involved is designed to evaluate the superiority and importance of the paths searched by ants. With the help of the membership degree, the differences in pheromone concentration between better and worse paths are amplified. The magnification of differences can better cultivate ants’ strong interest of selecting better paths and offer proper guidance on the choice of search direction during early stages of iterative optimization process.
- (2)
- Different from results in [30,31,32], our proposed ACO algorithm adds the concept of a dynamic pheromone volatilization rate. As iterations continue, driven by a dynamic update rule, the volatilization rate gradually increases so as to counteract the influence of positive feedback from the original ACO algorithm during later stages of the iterative optimization process. As a result, the global search ability of the algorithm is improved, and the problem of the algorithm falling into the local optimal solution is naturally avoided.
2. Normalization of Multiple Objectives
3. Basics of an ACO Metaheuristic
4. Method and Materials
4.1. Adjust Pheromone Release by Using Fuzzy Sets
4.2. Adjusting Pheromone Volatilization by Using a Dynamic Volatility Strategy
4.3. Algorithm Development Process
| Algorithm 1 Improved ant colony algorithm. |
|
5. Simulation Results and Analysis
6. Conclusions
Author Contributions
Funding
Institutional Review Board Statement
Informed Consent Statement
Data Availability Statement
Conflicts of Interest
References
- Wang, G.; Wei, F.; Jiang, Y.; Zhao, M.; Wang, K.; Qi, H. A Multi-AUV Maritime Target Search Method for Moving and Invisible Objects Based on Multi-Agent Deep Reinforcement Learning. Sensors 2022, 22, 8562. [Google Scholar] [CrossRef]
- Li, J.; Li, C.; Chen, T.; Zhang, Y. Improved RRT Algorithm for AUV Target Search in Unknown 3D Environment. J. Mar. Sci. Eng. 2022, 10, 826. [Google Scholar] [CrossRef]
- Liu, H.; Xu, B.; Liu, B. An Automatic Search and Energy-Saving Continuous Tracking Algorithm for Underwater Targets Based on Prediction and Neural Network. J. Mar. Sci. Eng. 2022, 10, 283. [Google Scholar] [CrossRef]
- Gan, W.; Zhu, D.; Ji, D. QPSO-model predictive control-based approach to dynamic trajectory tracking control for unmanned underwater vehicles. Ocean Eng. 2018, 158, 208–220. [Google Scholar] [CrossRef]
- Kang, J.; Kim, T.; Kwon, L.; Kim, H.; Park, J. Design and Implementation of a UUV Tracking Algorithm for a USV. Drones 2022, 6, 66. [Google Scholar] [CrossRef]
- Liang, X.; Qu, X.; Hou, Y.; Li, Y.; Zhang, R. Finite-time unknown observer based coordinated path-following control of unmanned underwater vehicles. J. Frankl. Inst. 2021, 258, 2703–2721. [Google Scholar] [CrossRef]
- Peng, F.; Wang, Y.; Xuan, H.; Nguyen, T. Efficient road traffic anti-collision warning system based on fuzzy nonlinear programming. Int. J. Syst. Assur. Eng. Manag. 2022, 13, 456–461. [Google Scholar] [CrossRef]
- Wang, C.; Yang, F.; Vo, N.; Nguyen, V. Wireless Communications for Data Security: Efficiency Assessment of Cybersecurity Industry & mdash; A Promising Application for UAVs. Drones 2022, 6, 363. [Google Scholar]
- Ding, W.; Cao, H.; Gao, H.; Ma, Y.; Mao, Z. Investigation on optimal path for submarine search by an unmanned underwater vehicle - sciencedirect. Comput. Electr. Eng. 2019, 79, 106468. [Google Scholar] [CrossRef]
- Zhao, Y.; Xing, W.; Yuan, H.; Shi, P. A collaborative control framework with multi-leaders for AUVs based on unscented particle filter. J. Frankl. Inst. 2016, 353, 657–669. [Google Scholar] [CrossRef]
- Kragelund, S.; Walton, C.; Kaminer, I.; Dobrokhodov, V. Generalized optimal control for autonomous mine countermeasures missions. IEEE J. Ocean. Eng. 2020, 46, 466–496. [Google Scholar] [CrossRef]
- Yuan, S.; Chen, K.; Li, J.; Zhang, P. Exact algorithms for the min-max cycle cover problem. Sci. Sin. Inf. 2022, 52, 960–970. [Google Scholar] [CrossRef]
- Ghalami, L.; Grosu, D. Scheduling parallel identical machines to minimize makespan:a parallel approximation algorithm. J. Parallel Distrib. Comput. 2019, 133, 221–231. [Google Scholar] [CrossRef]
- Liu, L.; Zhang, H.; Xie, J.; Zhao, Q. Dynamic Evacuation Planning on Cruise Ships Based on an Improved Ant Colony System (IACS). J. Mar. Sci. Eng. 2021, 9, 220. [Google Scholar] [CrossRef]
- Skinderowicz, R. Improving Ant Colony Optimization Efficiency for Solving Large TSP Instances. Appl. Soft Comput. 2022, 120, 10865. [Google Scholar] [CrossRef]
- Yu, J.; You, X.; Liu, S. Dynamically induced clustering ant colony algorithm based on a coevolutionary chain. Knowl.-Based Syst. 2022, 251, 109231. [Google Scholar] [CrossRef]
- Alipour, M.; Razavi, S.; Feizi Derakhshi, M.; Balafar, M. A hybrid algorithm using a genetic algorithm and multiagent reinforcement learning heuristic to solve the traveling salesman problem. Neural Comput. Appl. 2018, 30, 2935–2951. [Google Scholar] [CrossRef]
- Zheng, Y.; Lv, X.; Qian, L.; Liu, X. An Optimal BP Neural Network Track Prediction Method Based on a GA-ACO Hybrid Algorithm. J. Mar. Sci. Eng. 2022, 10, 1399. [Google Scholar] [CrossRef]
- Zhou, H.; Song, M.; Pedrycz, W. A comparative study of improved ga and pso in solving multiple traveling salesmen problem. Appl. Soft Comput. J. 2018, 64, 564–580. [Google Scholar] [CrossRef]
- Qiao, S.; Lv, Z.; Zhang, N. Improved particle swarm optimization algorithm based on hamming distance for traveling salesman problem. J. Comput. Appl. 2017, 37, 2767–2772. [Google Scholar]
- Zheng, Q.; Feng, B.; Liu, Z.; Chang, H. Application of Improved Particle Swarm Optimisation Algorithm in Hull form Optimisation. J. Mar. Sci. Eng. 2021, 9, 955. [Google Scholar] [CrossRef]
- Zhong, Y.; Lin, J.; Wang, L.; Zhang, H. Discrete comprehensive learning particle swarm optimization algorithm with metropolis acceptance criterion for traveling salesman problem. Swarm Evol. Comput. 2018, 42, 77–88. [Google Scholar] [CrossRef]
- Wang, C.; Yang, F.; Nguyen, V.; Vo, N. CFD Analysis and Optimum Design for a Centrifugal Pump Using an Effectively Artificial Intelligent Algorithm. Micromachines 2022, 13, 1208. [Google Scholar] [CrossRef] [PubMed]
- Zhou, X.; Huang, X.; Zhao, X. Optimization of the critical slip surface of three-dimensional slope by using an improved genetic algorithm. Int. J. Geomech. 2020, 20, 1–8. [Google Scholar] [CrossRef]
- Zheng, K.; Yuan, X.; Xu, Q.; Dong, L.; Yan, B.; Chen, K. Hybrid particle swarm optimizer with fitness-distance balance and individual self-exploitation strategies for numerical optimization problems. Inf. Sci. 2022, 608, 424–452. [Google Scholar] [CrossRef]
- Zhang, S.; Pu, J.; Si, Y.; Sun, L. Survey on application of ant colony algorithm in path planning of mobile robot. Comput. Eng. Appl. 2020, 56, 10–19. [Google Scholar]
- Ye, K.; Zhang, C.; Ning, J.; Liu, X. Ant-colony algorithm with a strengthened negative-feedback mechanism for constraint-satisfaction problems. Inf. Sci. 2017, 406, 29–41. [Google Scholar] [CrossRef]
- Yang, J.; Ding, R.; Zhang, Y.; Cong, M.; Wang, F.; Tang, G. An improved ant colony optimization (i-aco) method for the quasi travelling salesman problem (quasi-tsp). Int. J. Geogr. Inf. Sci. 2015, 29, 1534–1551. [Google Scholar] [CrossRef]
- Yang, K.; You, X.; Liu, S.; Pan, H. A novel ant colony optimization based on game for traveling salesman problem. Appl. Intell. 2020, 50, 4529–4542. [Google Scholar] [CrossRef]
- Ebadinezhad, S. DEACO: Adopting dynamic evaporation strategy to enhance ACO algorithm for the traveling salesman problem. Eng. Appl. Artif. Intell. 2020, 92, 103649. [Google Scholar] [CrossRef]
- Li, Z.; Huang, Y.; Xu, Y. Path planning of mobile robot based on improved variable step size ant colony algorithm. J. Electron. Meas. Instrum. 2020, 32, 7. [Google Scholar]
- Zhang, Q.; Zhang, C. An improved ant colony optimization algorithm with strengthened pheromone updating mechanism for constraint satisfaction problem. Neural Comput. Appl. 2018, 30, 3209–3220. [Google Scholar] [CrossRef]
- Yi, N.; Xu, J.; Yan, L.; Huang, L. Task optimization and scheduling of distributed cyber–physical system based on improved ant colony algorithm. Future Gener. Comput. Syst. 2020, 109, 134–148. [Google Scholar] [CrossRef]
- Chen, D.; You, X.; Liu, S. Ant colony algorithm with Stackelberg game and multi-strategy fusion. Appl. Intell. 2022, 52, 6552–6574. [Google Scholar] [CrossRef]
- Wu, Y.; Ma, W.; Miao, Q.; Wang, S. Multimodal continuous ant colony optimization for multisensor remote sensing image registration with local search. Swarm Evol. Comput. 2019, 47, 89–95. [Google Scholar] [CrossRef]
- Deng, W.; Zhang, L.; Zhou, X.; Zhou, Y.; Sun, Y.; Zhu, W.; Chen, H.; Deng, W.; Chen, H.; Zhao, H. Multi-strategy particle swarm and ant colony hybrid optimization for airport taxiway planning problem. Inf. Sci. 2022, 612, 576–593. [Google Scholar] [CrossRef]
- Zhang, H.; Zhang, Q.; Ma, L.; Zhang, Z.; Liu, Y. A hybrid ant colony optimization algorithm for a multi-objective vehicle routing problem with flexible time windows. Inf. Sci. 2019, 490, 166–190. [Google Scholar] [CrossRef]
- Zhao, H.; Zhang, C.; Zhang, B. A decomposition-based many-objective ant colony optimization algorithm with adaptive reference points. Inf. Sci. 2020, 540, 435–448. [Google Scholar] [CrossRef]
- Zhang, Y.; Ding, X.; Xue, D.; Wang, X. An improved ant colony algorithm for traveling salesman problem. Comput. Eng. Sci. 2017, 39, 1576–1580. [Google Scholar]
















| Parameter | Value |
|---|---|
| Number of ants m | 33 |
| Pheromone weight | 1 |
| Inspired information weight | 5 |
| Pheromone evaporation coefficient | 0.2 |
| Total amount of pheromone Q | 300 |
| Maximum number of iterations | 1000 |
| Parameter | Value |
|---|---|
| Number of ants m | 33 |
| Pheromone weight | 1 |
| Inspired information weight | 5 |
| Pheromone evaporation coefficient | 0.55 |
| Total amount of pheromone Q | 300 |
| Maximum number of iterations | 1000 |
| Parameter | Value |
|---|---|
| Number of ants m | 33 |
| Pheromone weight | 1 |
| Inspired information weight | 5 |
| Measure of membership degree | 0.6 |
| Initial pheromone volatilization coefficient | 0.2 |
| Maximum pheromone volatilization coefficient | 0.5 |
| Total amount of pheromone Q | 300 |
| Maximum number of iterations | 1000 |
| Pheromone amplification coefficient K | 20 |
| Algorithm | Minimum Duration/s | Average Duration/s | Maximum Duration/s |
|---|---|---|---|
| Original ACO | 4156.9214 | 4242.7417 | 4407.9726 |
| IACO | 4013.1685 | 4083.0390 | 4275.2756 |
| Improved ACO | 3932.9216 | 4019.6800 | 4079.8440 |
Disclaimer/Publisher’s Note: The statements, opinions and data contained in all publications are solely those of the individual author(s) and contributor(s) and not of MDPI and/or the editor(s). MDPI and/or the editor(s) disclaim responsibility for any injury to people or property resulting from any ideas, methods, instructions or products referred to in the content. |
© 2023 by the authors. Licensee MDPI, Basel, Switzerland. This article is an open access article distributed under the terms and conditions of the Creative Commons Attribution (CC BY) license (https://creativecommons.org/licenses/by/4.0/).
Share and Cite
Yan, Z.; Liu, W.; Xing, W.; Herrera-Viedma, E. A Multi-Objective Mission Planning Method for AUV Target Search. J. Mar. Sci. Eng. 2023, 11, 144. https://doi.org/10.3390/jmse11010144
Yan Z, Liu W, Xing W, Herrera-Viedma E. A Multi-Objective Mission Planning Method for AUV Target Search. Journal of Marine Science and Engineering. 2023; 11(1):144. https://doi.org/10.3390/jmse11010144
Chicago/Turabian StyleYan, Zheping, Weidong Liu, Wen Xing, and Enrique Herrera-Viedma. 2023. "A Multi-Objective Mission Planning Method for AUV Target Search" Journal of Marine Science and Engineering 11, no. 1: 144. https://doi.org/10.3390/jmse11010144
APA StyleYan, Z., Liu, W., Xing, W., & Herrera-Viedma, E. (2023). A Multi-Objective Mission Planning Method for AUV Target Search. Journal of Marine Science and Engineering, 11(1), 144. https://doi.org/10.3390/jmse11010144

