Next Article in Journal
Robust Optimization Design for Path Planning of Bionic Robotic Fish in the Presence of Ocean Currents
Previous Article in Journal
Two New Species of Free-Living Marine Nematode of the Genus Anticyathus Cobb, 1920 (Linhomoeidae) from Mangroves Sediment of Shenzhen and Shantou, China
 
 
Font Type:
Arial Georgia Verdana
Font Size:
Aa Aa Aa
Line Spacing:
Column Width:
Background:
Article

Technical and Economic Feasibility Analysis of a Conceptual Subsea Freight Glider for CO2 Transportation

1
Department of Mechanical and Structural Engineering and Materials Science, University of Stavanger, 4021 Stavanger, Norway
2
Department of Marine Technology, Norwegian University of Science and Technology, 7034 Trondheim, Norway
*
Author to whom correspondence should be addressed.
J. Mar. Sci. Eng. 2022, 10(8), 1108; https://doi.org/10.3390/jmse10081108
Submission received: 4 July 2022 / Revised: 4 August 2022 / Accepted: 8 August 2022 / Published: 12 August 2022
(This article belongs to the Topic Wind, Wave and Tidal Energy Technologies in China)

Abstract

:
This study analyses the technical and economic aspects of a novel subsea freight glider (SFG). The SFG is an excellent replacement for tanker ships and submarine pipelines transporting liquefied CO2. The main aim of the SFG is to ship CO2 from an offshore facility to an underwater well where the gas can be injected; as an advantage, the SFG vehicle may be used to transport all kinds of cargo. The SFG travels below the sea surface, making the vessel weather-independent. The research is divided into two steps. Firstly, the technical feasibility analysis is performed by designing a baseline design with a length of 56.5 m, a beam of 5.5 m, and a cargo volume of 1194 m3. The SFG is developed using DNVGL-RU-NAVAL-Pt4Ch1, which was initially created for military submarine designs. Two additional half-scaled 469 m3 and double-scaled 2430 m3 models are created when the baseline design fulfils the technical requirements. Secondly, the economic analysis is carried out using the freely accessible MUNIN D9.3 and ZEP reports. The economic feasibility analysis is illustrated through a case study with a CO2 transport capacity range of 0.5 to 2.5 mtpa (million tons per annum) and a transport length range of 180 km to 1500 km. The prices of CO2 per ton for the SFG, crew and autonomous tankers, and offshore pipelines are comprehensively compared. According to the results, SFGs with capacities of 469 m3, 1194 m3, and 2430 m3 are technically possible to manufacture. Moreover, the SFGs are competitive with a smaller CO2 capacity of 0.5 mtpa at distances of 180 and 500 km and a capacity of 1 mtpa at a distance of 180 km.

1. Introduction

1.1. General Background

Carbon capture and storage systems (CCSs) require the development of transportation infrastructure to enhance their safety and economic efficiency [1]. The capture system should be interconnected with a storage system to complete the CO2 transport operation. However, these systems are usually located hundreds of kilometres apart. Carbon dioxide should be transported under appropriate pressure conditions, which depend on different transmission methods. The transport of CO2 via the pipeline will occur under different temperature and pressure conditions compared to transport by vessels.
Transporting CO2 via underwater pipelines is the most commonly used method [2]. This is because by implementing this method, the products can be transported continuously, effectively enhancing the transportation efficiency. Additionally, pipelines can transport carbon dioxide in three states: liquid, gaseous, and solid. They can also take shortcuts and be installed anywhere, including underwater or underground. Moreover, it is a closed type of transportation, which effectively avoids loss, meaning it is safe, reliable, and clean, with no pollution. However, this solution has some limitations. Impurities such as water or hydrogen sulphide in the CO2 stream can cause corrosion in the pipelines. In the case of pipe cracks in populated areas, the unexpected release of carbon dioxide can lead to severe environmental and human threats. Furthermore, installing and maintaining a subsea system for transporting gases is very expensive. In addition, steel prices are increasing yearly [3], which means that the design and construction processes are costly, often being unprofitable in the case of small reservoirs.
Liquefied hydrocarbon gases are transported in very large LNG or LPG tanks. However, it was proven that these carriers could also be used for CO2 transportation. The largest LNG carriers have a capacity of 266,000 m3, which means they can carry 230,000 t of CO2. The transport efficiency is maximised when the density of the liquid CO2 is as high as possible. The density increases sharply with the decreasing pressure in the triple point region, reaching 1200 kg/m3 [4]; however, it is essential to avoid the formation of dry ice. The optimal conditions for transportation of CO2 are at a temperature of 218.15 K and a pressure of 7 bar.
Transporting CO2 by vessel tanks allows massive quantities of goods to be carried over long distances. However, sometimes it is impossible to perform a marine operation due to the inclement weather conditions. Factors such as wind and rain may prevent or delay the performance of maritime operations.
Pipelines seem to be a perfect solution if continuous transport for a relatively short distance of CO2 is needed. Vessel tanks should be utilised when the transportation distance is long. However, there is a gap between these two solutions. Currently, no transportation method can transfer carbon dioxide for medium distances without continuous delivery. Pipelines and marine transportation leave a carbon footprint that negatively impacts the environment. Many countries and oil and gas companies have decided to reduce their absolute emissions to near zero by 2050 [5]. Therefore, an alternative CO2 transportation method is needed.

1.2. Previous Work

The idea of using submarines to transport cargo is not new. The proposal to use subsea vessels for commercial transportation was first proposed in the 1970s when the idea of using large nuclear-powered submarines for transporting crude oil in the Artic regions was proposed. Nuclear-powered submarines of 20,000 DWT to 420,000 DWT were proposed by Jacobsen [6] and Taylor et al. [7]. In the 1980s, Jacobsen et al. [8] proposed using giant nuclear and non-nuclear submarines of 660,800 and 727,400 DWT to carry liquefied natural gas. In more recent years, a 3500 DWT multi-purpose submarine was proposed by Brandt et al. [9] for a wide range of operations in the Arctic regions. These research works described above have so far, in general, not proceeded beyond initial concept proposals and evaluations.
Three studies have involved more detailed research work on subsea cargo drones in recent years. In 2019, Equinor ASA proposed the concept of an underwater drone to transport CO2 [10]. The subsea shuttle is an autonomous 135 m vehicle that can transport carbon dioxide back to the reservoirs, replacing the pipeline carrying CO2. Even though the concept has been presented, minimal studies have been carried out. Xing et al. [11] gave a detailed description of the baseline design and conducted a finite element analysis for the ring-stiffened cylinders in the design. Santoso et al. [12] presented and compared three different models of the subsea shuttle tanker and proved that they are technically feasible. Additionally, an economic analysis was performed. In the study by Xing et al. [13], a new type of underwater vehicle for CO2 transportation was proposed. The concept is an autonomous Subsea Freight Glider, a novel cargo submarine equipped with large hydrodynamic wings that allow gliding underneath the sea surface. The gilder does not have a propeller, and the only driving force is buoyancy force. This solution covers the gap with the previous studies and enables transporting vast amounts of cargo autonomously over long distances. In the study by Ahmad [14], a control methodology was proposed based on the feedback from the developed glider model and the obtained glide path.
These studies show that the concept of the subsea shuttle tanker can compete with different methods of CO2 transportation. However, the performed analyses are insufficient, and some limitations exist, namely that they were not performed for the Subsea Freight Glider. The previous studies showed that large submarines can transport an enormous amount of CO2. On the other hand, some small offshore facilities are close to land where CO2 can be stored, and the conventional way of transporting CO2 is too expensive.
This paper presents a methodology for designing a small underwater gliding vehicle (presented in Figure 1) and compares it with traditional methods of CO2 transportation. The research will cover the gap in shipping small amounts of carbon dioxide for small distances. With this, the authors hope this will engage the research and engineering community to consider further and evaluate the concept, resulting in a final working concept that will eventually be a preferred alternative for low-volume and short-distance transport. The research into subsea CO2 cargo drones started at the University of Stavanger in 2019 in collaboration with Equinor [11]. It has its roots in Norway, where Equinor is a large operator and has focused so far on the Norwegian Continental Shelf, where there are many marginal fields within 200 km of the coast. Even so, the authors expect that the vessel can also be applied to suitable fields in other regions of the world.

2. Description of a Novel Subsea Freight Glider

The baseline design of the Subsea Freight Glider is a 1224 ton underwater vehicle, specified with a beam measuring 5.5 m and a length of 56.5 m that can carry 1194 m3 of CO2 (Figure 1). The distance that the SFG can reach at 1 m/s (2 knots) is 400 km.
It is possible to create models of different sizes based on the baseline design. In this paper, two more designs were performed:
  • A half-scaled version of the baseline SFG;
  • A doubled-scaled version of the baseline SFG.
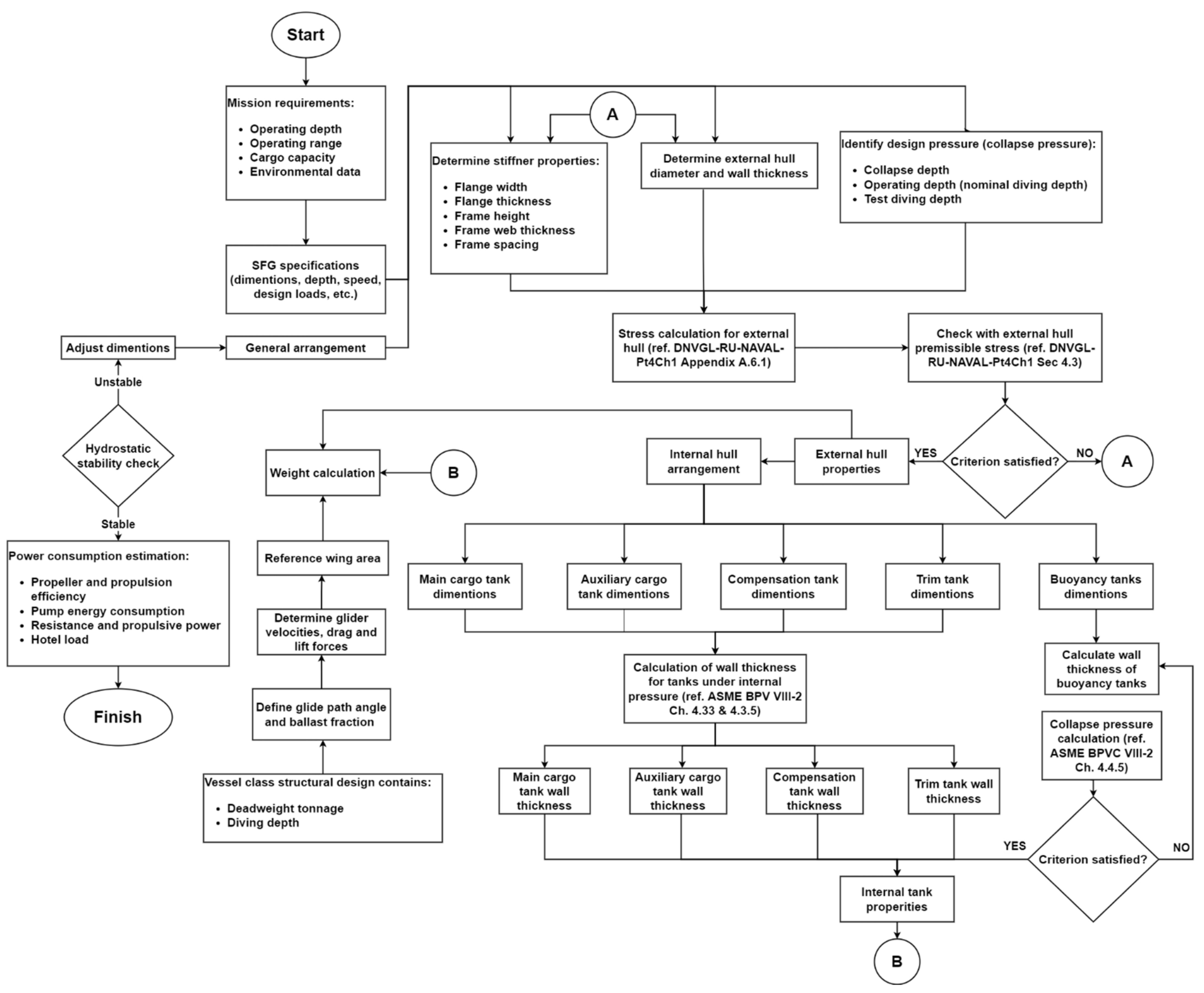
The design methodology is displayed in Figure 2, and it is described as follows. The design starts by establishing the mission requirements (cargo capacity, operation range, operating depth, and environmental data) and detailed specifications of the SFG, such as the demotions, speed, depth, and design loads. Then, the external hull design process is performed, which includes determining the stiffeners’ dimensions and pressure. Next, the internal hull arrangement is conducted, including the design of the main cargo, auxiliary cargo, compensation, trim, and buoyancy tanks. All structural calculations are based on DNVGL-RU-NAVAL-Pt4Ch1 [15] and the American Society of Mechanical Engineers Boilers and Pressure Vessels Code ASME BPVC VIII-2 [16].
Furthermore, a wing was added and the complete method of computing the reference area was introduced in the study by Ahmad and Xing [17]. Finally, a stability check is performed. If the vessel is unstable, dimension adjustments are needed. The design loop is iterative to satisfy all criteria. The power consumption is determined when the design is finished. A more detailed description of the design’s steps can be found in the study of Ma et al. [18].
One assumed condition is that the payload should be around 45% of the displacement. A double-hull design with an active pressure compensation system should be used to satisfy this condition because it can limit the external pressure loads on the hull structure. Thus, it is not necessary to design the external hull for its operating depth.

2.1. Mission Requirements and Subsea Freight Glider Specifications

The design process starts with establishing the requirements of the mission. Based on these data, it is necessary to determine the SFG properties and specifications that will allow the mission to be fulfilled. This information provides the basis for the whole design process. Table 1 presents the baseline SFG operating parameters.
The SFG baseline has a cargo capacity of 1223 tons, which allows for 510 tons of CO2 to be transported. The half-scale and double SFG can carry approximately half and double the payload of the baseline capacity, respectively.
To prevent a collision or any possible impacts from the vessels or floating structures, the safety depth is defined as 40 m. The safety depth also reduces the dynamic loads on the SFG from the waves, making the submarine weather-independent. The nominal diving depth is introduced based on the recoverable depth, which refers to the limit of the loss of control. While carrying CO2, the SFG has a nominal diving depth of 200 m. The collapse depth and test diving depth are defined in DNVGL-RU-NAVAL-Pt4CH1 [15]. According to the standard, the test diving depth is equal to 1.25 times the nominal diving depth, which is 250 m, and the collapse depth is 2 times the nominal diving depth, which is 400 m. The depths of the CCS field in which the SFG transfers CO2 are displayed in Figure 3.
The purpose of the SFG is to transport CO2 in the Norwegian Sea. In that region (0–10° E, 60–70° N), the temperatures in the seawater are in the range of 2–12 °C [15]. The SFG is designed to work in temperatures between 0 and 20 degrees Celsius. The design current’s velocity is 1 m/s, characterising the largest average current speed for the North Atlantic and Norwegian coastal areas. Nevertheless, the noted mean current velocity in the Norwegian Sea is about 0.2 m/s [19].
The baseline of the SFG has a range of 400 km. This range allows transporting the CO2 back and forth between the Snøhvit and Troll fields. Moreover, the SFG can travel one way between Sleipner and Utgard.

2.2. Layout of SFG

The general arrangement is shown in Figure 4. It displays both the external hull and the internal hull modules. The external hull of the SFG has a torpedo shape to minimise the drag resistance. The external hull consists of a hemispherical bow, a conical aft, and a cylindrical mid-body make-up. In the baseline design, the mass of the aft and the bow modules is around 25% of the overall weight of the external hull. A double hull structure is adopted for the cylindrically shaped mid-body to avoid collapse under pressure. By implementing this solution, the external hull of the mid-body is not exposed to any differential loading, i.e., hydrostatic pressure. The cargo and buoyancy tanks are designed to resist collapse and burst pressure. The SFG is also equipped with four bulkheads that support the internal cargo and buoyancy tanks and isolate the accessible flooding compartment from the flooded mid-body compartment.
The external hull of the SFG consists of free main different sections:
  • A flooded mid-body compartment is in the centre of the SFG. It is the largest part of the vessel, and it carries the cargo tanks, buoyancy tanks, and piping;
  • A free flooding bow compartment carries the front compensation tank, front trim tanks, radio, control station, sonar, and offloads pumps;
  • A free flooding aft compartment carries sensitive equipment, i.e., the battery, gearbox, motor, aft trim, compensation tank, and steering controls.
The internal compartment of the SFG contains five different internal pressure modules, the main cargo, the auxiliary cargo, the compensation tank, the trim, and the buoyancy tanks.
  • Cargo tank: Seven main and six auxiliary tanks are placed symmetrically in the SFG, as shown in Figure 4. The tanks have a rounded shape with hemispherical heads.
  • Buoyancy tanks: To make the SFG neutrally buoyant, eight buoyancy tanks are distributed in the upper part of the mid-body to make the SFG neutrally buoyant. All tubes have the same volume and are attached to the front and back bulkhead.
  • Compensation tanks: Two compensation tanks provide the weight and trimming moment to give the SFG neutral buoyancy under different hydrostatic loads. One of the compensation tanks is placed in front of the vessel and another is placed in the back, as presented in Figure 4.
  • Trim tanks: There are two trim tanks inside the SFG. These tanks make the vessel neutrally trim by placing the centre of gravity below the centre of buoyancy. The trim tanks are located in the front and back of the SFG. Both tanks are inaccessible flooding compartments. They do not interact with the open sea, so they are free from external hydrostatic pressure and only have to deal with the internal hydrostatic pressure.

2.3. Structural Desing

2.3.1. Materials

All of the material types for each compartment of the SFG and their mechanical properties are shown in Table 2. The selection is based on the international standard DNVGL-RU-NAVAL-Pt4CH1 [15].

2.3.2. External Hull

The SFG is a torpedo-shaped vessel with a length-to-diameter ratio (a slenderness ratio) of 10:1. This design was chosen for the production simplicity of the vessel and to adjust the structure’s slenderness to obtain the largest cargo capacity with lowered drag resistance. The external hull of the SFG is reinforced by stiffeners, which prevent the external hull from having a buckling effect. The stiffeners are designed following the procedures provided in DNVGL-RU-NAVAL-Pt4CH1 [15]. The dimensions of the stiffener are shown in Table 3.
The external hull compartments of the SFG are as follows:
  • The acceptable stresses in the nominal diving depth are 203 MPa, in the test diving depth are 418 MPa, and in the collapse depth are 460 MPa;
  • The pressure hulls in the free-floating compartment are subjected to hydrostatic pressure. Stress at the collapse depth, nominal diving depth, and test diving depth for the flooded and free-flooding sections are computed and compared to the permissive stresses required in the DNVGL Rules for Classification for Naval Vessels, specifically in Part 4 Sub-Surface Ships, Chapter 1 Submarines (DNVGL-RU-NAVAL-Pt4Ch1) [15];
  • The design of the flooded mid-body module uses the same procedure as for the free flooded compartments. Nonetheless, the flooded mid-body does not handle the hydrostatic pressure. Therefore, this section uses 20 bar (200 m) for the collapse pressure to avoid mechanical failure in unintentional load cases.
The external hull of the SFG is presented in Table 4. Overall, the SFG mid-body of the external hull is the largest part of the submarine and accounts for 44% of the total structural weight of the baseline SFG design.
The detailed calculations and stress results for the external hull of the SFG baseline design are presented in Appendix A.

2.3.3. Internal Hull Design

The design of the internal tanks is based on the ASME BPVC Chapter 4, Section VIII, Division 2 [12]. The internal tank is defined as follows:
  • The cargo tanks that are used for the storage of CO2 are subjected to internal and external hydrostatic pressure. The tanks are designed for a burst pressure of 55 bar, which is the worst case scenario if the SFG must emerge from the water. Due to the external pressure being 0 bar gauge, the pressure difference equals 55 bar. A PCS (pressure compensation system) can be used to avoid failure caused by the collapse pressure. Detailed work on the PCS can be found in the studies by Ma et al. [18] and Xing et al. [12];
  • The buoyancy tubes are designed to handle 20 bar of hydrostatic pressure. The pressure corresponds to the 200 m nominal diving depth;
  • The compensation and trip tanks are located in the free flooding section, and they do not have particular requirements to withstand external pressure. For this reason, they are called soft tanks. Accordingly, they only need to resist the internal pressure caused by the flooding of the mid-section in the SFG. The tanks can have various shapes to use the space as much as possible. However, the calculation uses a cylindrical shape for both the compensation and trim tanks.
The details of the SFG’s internal design are displayed in Table 5.
The detailed procedure of calculations for the internal hull of the SFG baseline design is displayed in Appendix A.

2.4. Wing Design

The procedure for the design of the wings is illustrated in Figure 5. The nominal operating depth of the SFG defines the vessel class, which provides the foundations for selecting an actual angle of the glide path [13]. It is possible to compute the SFG velocities, lift, and yield drag forces based on the gliding angle. Next, the reference area of the hydrofoil and lift/drag ratio can be estimated. The parameters of the glider are shown in Figure 6, where W is the weight of the SFG and Fb is the buoyancy force [13].
The detailed procedure of derivation reference area for the wing is provided in Appendix A.

2.5. Weight Calcuation

The weight computation of the SFG is performed when the structural design is finished. The following requirements are used for the SFG:
  • The machinery mass is 2% of the displacement;
  • The permanent ballast is 2% of the displacement;
  • The aimed payload is 40% of the displacement;
  • The trim ballast is 0.7% of displacement.
Table 6 presents the weight composition for the SFG design filled with CO2.

2.6. Hydrostatic Stabiliry

Once the structural design and weight estimation are completed, the hydrostatic stability is checked based on the requirements specified in DNVGL-RU-NAVAL-Pt4Ch1 [11]. For a submarine with a displacement of 1000–2000 tons, the distance between the centre of gravity G and the centre of buoyancy B must be greater than 0.32. Moreover, the location of the metacentric height GM must exceed 0.20 [18]. Four cases of hydrostatic stability are considered as follows:
  • Submerged (CO2 filled): Seven main tanks and six auxiliary tanks are fully submerged with liquified CO2. In this case, the SFG is fully loaded.
  • Surfaced (CO2 filled): Seven main tanks and six auxiliary tanks are fully submerged with liquified CO2. In this case, the SFG is floating on the surface of the sea and ready to dive to the nominal operating depth.
  • Submerged (seawater filled): Seven main tanks and six auxiliary tanks are fully flooded with seawater. This case occurs after the SFG offloads the CO2 at a well.
  • Surfaced (seawater filled): Five primary and three auxiliary submarine tanks on the bottom side are filled with seawater. This case occurs when the vessel starts or finishes its mission.
The stability check results are presented in Table 7.

2.7. Three SFG Schemes

In Table 8, the critical parameters of the final design are displayed.

3. Methodology for the Economic Feasibility Analysis of the Novel SFG Concept

The costs of a project for developing a subsea project are generally referred to as the capital expenditure (CAPEX) and operational expenditure (OPEX). The capital expenditure is the total investment required to put a project into operation. It includes the initial design, engineering, and construction of the facility. The term OPEX refers to the expenses incurred by a facility or component during its operation. These expenses include labour, materials, and utilities. Aside from these, other costs such as testing and maintenance are also included in the OPEX [12].
The economic analysis was performed based on two publicly available cost models from the MUNIN [20] and ZEP [21] reports. The MUNIN D9.3 [20] report presents a complete study of autonomous ship development, economic effects, security and safety effects, and relevant areas of law. In this paper, the data from the MUNIN report [20] related to autonomous ships are used for the economic impact assessment cost analysis. The ZEP report [21] shows an analysis of CO2 transportation in the deployment of carbon capture and storage (CCS) and carbon capture and utilisation (CCU) systems. Data provided in the ZEP report [21] were provided by members of maritime organisations, including stakeholders and essential players in marine transportation, such as Teekay Shipping, Open Grid Europe, and Gassco. The analysis is very detailed and covers all components. For instance, the cost of the actual coating is specified and considered for the offshore pipeline. The present work uses cost models from the ZEP report [21] for the cost estimations, including the OPEX and CAPEX, ship capacities, and electricity prices, for offshore pipelines.
An outline of the MUNIN D9.3 [20] and ZEP [21] reports is listed in Table 9.
This paper considers transport distances of 180, 500, 750, and 1500 km with CO2 shipping capacities of 0.5, 1, and 2.5 million tons per annum (mtpa). The CO2 is carried from a capture plant at ambient temperature and a pressure of 110 bar. The following assumptions for the CO2 transportation are made:
  • The SFG and ship offload straight to the well without the usage of an intermediate buffer storage space;
  • In cases of large CO2 volumes or long distances, there is a need for more than one transportation vessel; for instance, in a 180 km transport distance and 1 mtpa transport volume scenario, 6 SFGs measuring 2430 m3 or 11 SFGs measuring 1194 m3 are required;
  • The cost of the subsea well-head is not considered in the following study;
  • The rate of currency exchange is 0.87 EUR/USD;
  • The discount rate is 8% and the project lifetime is 40 years.
The procedure and computations for the economic study of autonomous/crew tanker ships, offshore pipelines and SFGs are presented in Appendix B.

3.1. SFG, Crewed and Autonomous Tanker Ship

The ship transporting the CO2 is equipped with semi-refrigerated liquefied petroleum gas (LPG) tanks. The liquefied gas is transported at a temperature of −50 °C. During the transportation, the tanker ship requires refrigeration and liquefied gas, which is transported at 7–9 bar and close to −55 °C to avoid the risk of the formation of dry ice. During transportation, the temperature of the CO2 will increase, initiating a boil-off and increasing the internal pressure of the ship. Therefore, the cargo pressure at the end of the loaded journey will typically be around 8–9 bar.
The properties of the tanker ship are displayed in Table 10.
The minimum number of SFGs and tanker ships required to fulfil the mission is calculated using the following equation:
N = roundup V CO 2 V ϑ ρ CO 2 365 2 L t U ϑ + 2 T L
where N is the number of vessels, Vv is the total capacity for a vessel, Uv is the velocity of the vessel, TL is the time of loading or offloading, ρ CO 2 is the CO2 density, Lt is the distance of the transportation, and V CO 2 is the total CO2 capacity per annum.
The calculated parameters to find the number of SFGs (baseline design—1194 m3) needed to complete the mission of transporting 2.5 mtpa of CO2 for a distance of 180 km are displayed in Table 11.
The capital expenditure (CAPEX) is calculated based on the price per ton of structural steel weight. According to the ZEP report [21], the maximum and minimum costs for a ton of steel are calculated at 11,631–28,888 € per ton. As presented in Table 12, it is assumed that an autonomous tanker ship has a CAPEX of 110% of a crew tanker ship. The vessels should be modern and equipped with submerged turret offloading buoy capabilities and dynamic positioning.
The CAPEX values of the SFGs and the tanker ships are calculated using the following equation:
Annuity = CAPEX × discount   rate 1 ( 1 + discount   rate ) lifetime
The discount rate is estimated to be 8% and the lifetime to be 40 years. Based on these assumed parameters, the annuity is calculated using the below equation.
The tanker ship is powered by marine diesel oil or LNG. For both fuels, the price per ton is the same. The data used to calculate operating expenditure (OPEX) are displayed in Table 13.
The OPEX values of the SFGs and tanker ships are calculated using the following equations:
OPEX CS = Maintenance + Crew + Fuel + Liquefaction
OPEX AS = Maintenance + Fuel + Liquefaction
OPEX SFG / SST = Maintenace + Electricity
Based on the data provided in the ZEP report [21], the crew tanker ship’s capital expenditure is approximately 60–149 m€. Accordingly, the CAPEX for the autonomous tanker ship is about 66–164 m€.

3.2. Offshore Pipelines

Overall, the offshore pipeline costs are controlled by the CAPEX, and they are proportional to the pipe’s length. In the design of offshore pipelines, the essential factors are the pipeline diameter, wall thickness, transport capacity, outlet and inlet pressures, and steel quality. Additionally, factors such as the corrosion protection, design against trawling, installation method, dropped object protection, and bottom stability should be considered.
In this study, the manifold cost for the well and the injection well drilling are not considered. The capital expenditure is estimated based on the steel market price, pipeline installation cost, trenching, and pipeline coating. The CO2 is sent through the pipelines at 55–88 bar in the supercritical phase. In this case, the pressure boosters and the related costs are required, and they are contained in the calculation of the CAPEX. Furthermore, the pressure of the CO2 in the pipeline is determined by the storage conditions. In this analysis, the cost of the pre-transport CO2 compression is included in the price of the capture facility.
In this study, the lowest volume (1 mtpa of CO2) for the offshore pipelines is not considered. This is because offshore pipelines are too expensive due to their small transportation capacity, and it is not economical to use this method of transfer.
The components’ properties and pricing for the offshore pipelines are displayed in Table 14 and Table 15.
The CAPEX values for an offshore pipeline are shown in the ZEP [21] report. The maximum and minimum values are expected to be 120% and 80%, respectively.
The average OPEX values for an underwater pipeline are shown in the ZEP [21] report. The minimum and maximum OPEX values are approximately 80% and 120%, respectively. The pipeline’s CO2 volume is expected to be around 2.5 million tons per year.
The offshore pipeline annuities are calculated based on the design definitions, and the related costs are included in Table 14 and Table 15, respectively. A 2.5 million tons of transport capacity offshore pipeline will take the cost to about 20.986–126.961 m€. All calculated data are displayed in Table 16. All operational costs and aspects of maintenance are included in the OPEX. The operating expenditures equal 2.35 m€/a.

4. Results and Discussion

The technical and economic feasibility analysis results are discussed in this section. The analysis includes detailed technical–economic studies of modern transportation submarines, namely the SFGs, used for CO2 transport with comparisons with crew and autonomous tanker ships, offshore pipelines, and SST values.

4.1. Number of Vessels

The minimum number of vessels required to perform the mission is illustrated in Figure 7.

4.2. CAPEX and OPEX Results

The CAPEX results for all transportation methods are displayed in Figure 8. Overall, can obviously be seen that the SFG CAPEX increases significantly with the size. This implies that the SFG is not an economical solution if large transportation capacities are needed.
The SFG was designed based on DNV-RU-NAVAL-Pt4Ch1 [15], and was initially created for military submarine designs. Due to the high safety requirements, the SFG has a very heavy structural weight, making the CAPEX value very high. For a specific SFG, a potential solution to reduce the weight and CAPEX is to reduce the design safety factors that are suggested in the design code for general SFGs.
The OPEX/CAPEX ratios are displayed in Figure 9. It can be seen that OPEX dominates among the costs for crew and autonomous tanker ships. For these vessels, the CAPEX/OPEX ratios range between 2.59 and 7.28. On the other hand, the highest CAPEX and lowest OPEX results are for offshore pipelines, and the OPEX/CAPEX ratio range is 0.06–0.38. For the SFGs, the OPEX is comparable with the CAPEX, and their CAPEX/OPEX ratio range is 1.07–1.39.

4.3. Economic Analysis

Figure 10 displays the results for the average cost per ton of CO2. Overall, the subsea shuttle tanker and offshore pipelines have the lowest costs for short distances with large capacities. In contrast, the tanker ships (crew and autonomous) have the lowest prices for longer distances. The SFG is economical for small CO2 volumes of 0.5–1 mtpa and short distances of 180–500 km. It is noted that with increasing CO2 volumes, the cost per ton of CO2 decreases. This is because of the better economies of scale.

4.3.1. Short Distances (<180 km)

For the small CO2 capacity of 0.5–1 mtpa, the SFG has the lowest cost. The major reason for having the lowest price is the small number of vessels needed to complete the mission. In contrast, the crew tanker ship with the smallest capacity is oversized. As a result, the SFG has a lower CAPEX and OPEX than the other vessels.
In the 0.5 and 1 mtpa volume cases, the offshore pipelines are not considered. Overall, offshore pipelines are not economical for transferring small volumes of CO2. They are most profitable for large transport volumes (10–20 mtpa).

4.3.2. Intermediate and Long Distance (500–1500 km)

Due to travelling at low velocity, the SFG requires more vessels to meet the requirements for transporting CO2 at larger than 1 mtpa capacity. This results in higher capital expenditures and a significantly higher cost per ton of CO2 than for a crew or autonomous tanker ship. For instance, if the amount of CO2 is 2.5 mtpa for 516 or 1500 km, the SFG approach requires 103–530 ships. The SFG CAPEX range is 1827.33–1982.95 million euros, while 298.71 million euros is the CAPEX for crew ships. As a result, the average cost of the SFG per ton of CO2 is in the range of 82.93–94.13 million euros, while it is 15.47 million euros for crew ships. Nevertheless, the SFG is economical for smaller CO2 volumes (0.5 and 1 mtpa).
Table 17 presents the economic feasibility analysis results, along with the lowest costs.

5. Conclusions and Future Work

This study deals with a technical–economic feasibility analysis for a novel subsea freight glider, which consists of two steps. The first step involves investigating the design limits of the SFG, while the second step focuses on performing an economic analysis. The SFG is designed based on the procedure provided in international standards of the DNV-RU-NAVAL-Pt4Ch1 and ASME BPVC. The Marine Unmanned Navigation through Intelligence in Network (MUNIN D9.3) and Zero Emission Platform (ZEP) cost models are used for the economic analysis.
The presented research demonstrates that the SFGs with a cargo volume of 469 m3, 1194 m3, and 2430 m3 are able to fulfil the mission requirements. The scenarios considered for this study involve the transport of CO2 volumes of 0.5, 1.0, and 2.5 million tons per year over distances of 180, 500, 750, and 1500 kilometres. The cost per ton of CO2 for the SFGs is compared with the cost of transporting the same volume on a tanker ship or via offshore pipelines. This study indicates that the use of SFGs is technically feasible for short distances of up to 500 kilometres and smaller CO2 volumes of less than 1 million tons per year. The SFG approach is also a cheaper solution than the use of crew and autonomous tanker ships due to the lower OPEX and CAPEX. Additionally, because of its slow-moving speed and the advantage of having no liquefaction cost, the SFG can transport CO2 in a saturated state, which significantly reduces the total price.
The performed technical–economic analysis of the SFG shows that the small underwater vehicle is technically feasible and economically profitable to complete the mission presented here. Moreover, the research shows that the SFG is an attractive alternative for CO2 transportation. It is shown that the solution is cost-competitive for low-volume and short-distance transport. With this, the authors hope this will engage the research and engineering community to further consider and evaluate the concept, resulting in a final working concept that will eventually be a preferred alternative for low-volume and short-distance transport. However, there is still work that can be done in the future. In this study, the design-by-rules method was applied. There is still a need to perform a design-by-analysis approach with an elastic and plastic stress analysis. In addition, this analysis included only small sized submarines. It is essential to carry out an economic study for SFGs with drastically increased sizes.
Lastly, this research started at the University of Stavanger in 2019 in collaboration with Equinor [11]. This research has its roots in Norway and has focused so far on the Norwegian Continental Shelf, where there are many marginal fields within 200 km of the coast. Even so, the authors expect that the vessel can also be applied to other suitable fields in other regions in the world.

Author Contributions

Conceptualisation, Y.X.; methodology, P.K.; software, P.K.; validation, Y.X. and S.W.; formal analysis, Y.X. and S.W.; investigation, Y.X. and S.W.; resources, Y.X. and P.K.; data curation, P.K. and Y.X.; writing—original draft preparation, P.K.; writing—review and editing, Y.X and S.W.; visualisation, P.K., Y.X. and S.W.; supervision, Y.X. and S.W.; project administration, Y.X.; funding acquisition, Y.X. All authors have read and agreed to the published version of the manuscript.

Funding

This research received no external funding.

Institutional Review Board Statement

Not applicable.

Informed Consent Statement

Not applicable.

Data Availability Statement

Not applicable.

Conflicts of Interest

The authors declare no conflict of interest.

Appendix A

The calculation procedure for the external hull design, internal tank design, reference area of the wing and power estimation of the SFG baseline design is presented in Appendix A.

Appendix A.1. External Hull Design Calculation for the Baseline Design SFG (1194 m3)

The SFG’s external hull was designed based on the computation method from DNV-RU-NAVAL-Pt4Ch1 [11], Appendix A. The data used in the calculations are shown in Table A1. All of the used symbols and numbers correspond to the guidelines provided in the DNV standard. The stress values in the flooded mid-body external hull and free flooding compartments are presented in Table A2, Table A3, Table A4 and Table A5. The external hull in the free flooding compartment is subjected to hydrostatic pressures and examined against the allowable stresses at the test diving depth, nominal diving depth, and collapse depth. The stresses are checked against DNV-RU-NAVAL557-Pt4Ch1 [11], Chapter 4. The allowable values are given in Table A6.
Table A1. Calculation for the external hull of the SFG baseline design.
Table A1. Calculation for the external hull of the SFG baseline design.
ParameterSymbolFree Flooding CompartmentFlooded CompartmentUnitsEquation No. in DNVGL-RU-P4C1 Appendix A
Design Pressure Type Nominal Diving DepthTest Diving DepthCollapse DepthCollapse
Design pressurep20254020[bar]User input
Hull thicknesss0.030.030.030.013[m]User input
Hull radiusRm2.752.752.752.75[m]User input
Frame web heighthw0.1650.1650.1650.165[m]User input
Frame web thicknesssw0.0030.0030.0030.003[m]User input
Flange widthbf0.080.080.080.08[m]User input
Flange thicknesssf0.030.030.030.03[m]User input
Frame spacingLf1.01.01.01.5[m]User input
Frame cross-sectional areaAf0.00740.00740.00740.0074[m2]User input
Inner radius to the flange of the frameRf2.532.532.532.53[m]User input
Young’s modulusE206206206206[GPa]User input
Poisson’s ratiov0.30.30.30.3-User input
Poisson ratio in elastic-plastic rangevp0.440.440.440.44-(A48)
Frame distance without thicknessL0.970.970.970.97[m](A9)
Effective lengthLeff0.4470.4470.4470.294[m](A10)
Effective areaAeff0.00760.00760.00760.0077[m2](A11)
The radial displacement in the middle between the frameswM−0.002−0.0025−0.0042−0.0047[m](A15)
The radial displacement at the frameswF−0.0021−0.0027−0.0041−0.0032[m](A16)
The reference stress is the circumferential stress in the unstiffened cylindrical pressure hullσ0183229367423[MPa](A13)
The equivalent stresses are composed of the single stresses in longitudinal and circumferential directions in the middle between framesσmv,m156196318360[MPa](A14)
The equivalent stresses are composed of the single stresses in longitudinal and circumferential directions in the framesσmv,f164203317268[MPa](A14)
Average membrane stress in longitudinal directionσmx91115183212[MPa](A17)
Membrane stress in circumferential direction in the middle between the framesσm φ, M181227367416[MPa](A18)
Membrane stress in circumferential direction in the framesσm φ,F189235366301[MPa](A19)
Bending stresses in longitudinal direction in the middle between the framesσxφ,M526711727[MPa](A20)
Bending stresses in longitudinal direction in the framesσbx,F111116221[MPa](A21)
Bending stresses in circumferential direction in the middle between the framesσbφ,M1620328[MPa](A22)
Bending stresses in circumferential direction in the framesσbφ,M33566[MPa](A23)
Tangential moduleEt206206206206[MPa](A38)
Secant moduleEs204204204204[GPa](A39)
Elastic buckling pressurepelcr82828262[GPa](A28)
Theoretical elastic–plastic buckling pressurepicr93939370[bar](A29)
Reduction factorR0.750.750.750.75[bar](A43)
Elastic–plastic buckling pressurepcr60606056[bar](A45)
Table A2. Stresses at the nominal diving depth for the SFG baseline design in the free flooding compartment.
Table A2. Stresses at the nominal diving depth for the SFG baseline design in the free flooding compartment.
Type of StressesAt the FrameIn the Middle of the Field
CircumferetialEquivalentAxialCircumferentialEquivalentAxial
Membrane stress189 MPa-92 Mpa181 Mpa-92 Mpa
Membrane equivalent stress-156 Mpa--164 Mpa-
Bending stress3 Mpa-11 Mpa16 Mpa-52 Mpa
Normal stress outside192 Mpa-102 Mpa196 Mpa-144 Mpa
Equivalent normal stress outside-166 Mpa--176 Mpa-
Normal stress inside192 Mpa-102 Mpa196 Mpa-144 Mpa
Equivalent normal stress inside-166 Mpa--176 Mpa-
Table A3. Stresses at the test diving depth for the SFG baseline design in the free flooding compartment.
Table A3. Stresses at the test diving depth for the SFG baseline design in the free flooding compartment.
Type of StressesAt the FrameIn the Middle of the Field
CircumferetialEquivalentAxialCircumferentialEquivalentAxial
Membrane stress235 MPa-115 MPa227 MPa-115 MPa
Membrane equivalent stress-196 MPa--203 MPa-
Bending stress3 MPa-11 MPa20 MPa-67 MPa
Normal stress outside238 MPa-126 MPa247 MPa-182 MPa
Equivalent normal stress outside-206 MPa--221 MPa-
Normal stress inside238 MPa-126 MPa247 MPa-182 MPa
Equivalent normal stress inside-206 MPa--221 MPa-
Table A4. Stresses at the collapse diving depth 565 for the SFG baseline design in the free flooding compartment.
Table A4. Stresses at the collapse diving depth 565 for the SFG baseline design in the free flooding compartment.
Type of StressesAt the FrameIn the Middle of the Field
CircumferetialEquivalentAxialCircumferentialEquivalentAxial
Membrane stress366 MPa-183 MPa367 MPa-183 MPa
Membrane equivalent stress-318 MPa--317 MPa-
Bending stress1 MPa-2 MPa35 MPa-117 MPa
Normal stress outside366 MPa-185 MPa402 MPa-301 MPa
Equivalent normal stress outside-317 MPa--362 MPa-
Normal stress inside366 MPa-185 MPa402 MPa-301 MPa
Equivalent normal stress inside-317 MPa--362 MPa-
Table A5. Stresses at the collapse diving depth for the SFG baseline design in the flooded compartment.
Table A5. Stresses at the collapse diving depth for the SFG baseline design in the flooded compartment.
Type of StressesAt the FrameIn the Middle of the Field
CircumferetialEquivalentAxialCircumferentialEquivalentAxial
Membrane stress301 MPa-212 MPa416 MPa-212 MPa
Membrane equivalent stress-360 MPa--268 MPa-
Bending stress66 MPa-221 MPa8 MPa-27 MPa
Normal stress outside368 MPa-433 MPa424 MPa-238 MPa
Equivalent normal stress outside-404 MPa--368 MPa-
Normal stress inside368 MPa-433 MPa424 MPa-238 MPa
Equivalent normal stress inside-404 MPa--368 MPa-
Table A6. Permissible and equivalent stresses in the external hull of the SFG baseline design.
Table A6. Permissible and equivalent stresses in the external hull of the SFG baseline design.
CaseDepthMaximum Equivalent StressPermissible Stress (Ref. Section. 4.3 in DNVGL RU P4C1)Criterion Fulfilled?
Nominal diving depth200 m196 MPa203 MPaYes
Test diving depth250 m247 MPa418 MPaYes
Collapse depth400 m402 MPa460 MPaYes
Flooded Compartment-432 MPa460 MPaYes

Appendix A.2. Internal Tank Design Calculation for the SFG Baseline Design (1194 m3)

The internal tank design for the SFG is calculated based on Chapter 4 of ASME BPVC Section VIII, Division 2 [12]. The main, auxiliary, trim, and compensation tanks are designed to resist burst pressure. The buoyancy tanks are designed to handle the collapse pressure.
All internal tanks except the buoyancy tanks are designed to handle the burst pressure. The wall thicknesses of the hemispherical heads and cylindrical shells are determined in Chapter 4.3.3 and Chapter 4.3.5 in ASME VIII−2 [12]. The minimum thickness that a tank has to have to resist the internal pressure is described by the following formula:
t shell = D t 2 exp p i S a · E w 1
Correspondingly, the minimum thickness that a hemisphere head has to have to resist the internal pressure is described by the following formula:
t shell = D t 2 exp 0.5 · p i S a · E w 1
where tshell is the wall thickness, Dt is the diameter of the tank, pi is the design pressure (it is assumed to be 55 bar for the main, auxiliary, compensation, and trim tanks), Sa is the permissible material stress, and Ew is the efficiency of the weld joint (it is assumed to be 1.0 for longitudinal and circumferential joints).
The buoyancy tubes are designed to handle the collapse pressure. The design description was taken from ASME VIII-2 Chapter 4.4.5. The properties of the buoyancy tanks are presented in Table A7.
Table A7. Calculation for buoyancy tube for the SFG baseline design.
Table A7. Calculation for buoyancy tube for the SFG baseline design.
ParameterSymbol in ASME BPVC Section VIII Div. 2ValueEquation Number in ASME BPVC Section VIII Div 2.
Outer diameterD00.346User input
Thicknesst0.004User input
Unsupported lengthL1 mUser input
Minimum yield strengthSy414 MPaUser input
Young’s modulusEy200 GPaUser input
Design factorFS2(4.4.1)
Predicted elastic bucking factorFhe71 MPa(4.4.19)
FactorMx45(4.4.20)
FactorCh0.01(4.4.22)
Predicted buckling stressFic71 MPa(4.4.27)
Allowable external pressurePa8 bar(4.4.28)

Appendix A.3. Computation of the Reference Area of the Wing

The reference area of the hydrofoils is 8 m3. This was derived based on Graver [22] and Ahmad et al.’s [13] studies. The following parameters are used in the computation of the wing area:
  • H is the nominal operating depth, which is set to be 200 m;
  • BF is the ballast fraction, which is estimated to be 0.15%;
  • Dton is the weight of the cargo;
  • ξ is the gliding angle, which is 30°.
The area of the hydrofoil is calculated using the following equations:
BF = m o D ton · 1000
where mo is the mass of the SFG:
S = m o · g · sin ξ 1 2 · ρ w · C DVol · Vol 2 3 2
where S is the glider velocity, ρw is the water density, and g is the gravitational constant.
S x = S · cos ξ
D force = 1 2 · S 2 · ρ w · C DVol · V 2 3
where CDVol is the SFG’s volumetric drag coefficient, CL is the SFG’s volumetric lift coefficient, and V is the total SFG volume:
L force = D force tan ξ
where Lforce is the lift force and Dforce is the drag force.
A reference = L 1 2 · S 2 · ρ w · C L

Appendix A.4. Power Consumption Estimation

The total power consumption rates of a subsea freight glider that travels with a velocity of 2 knots and a range of 400 km with capacities of 469 m3, 1194 m3, and 2320 m3 are 6450 kW, 2044 kW, and 3112 kW, respectively. The power consumption is estimated based on the SFG resistance power in the direction of the water current, hotel load, pump energy, and consumption. Every factor is modified based on the requirements of the design. In Figure A1, the power consumption curves are displayed.
  • The drag load is estimated analytically from Hoerner’s scheme [23]. The resistance power on the skin friction is from the correlation line established at the International Towing Tank Conference [24].
  • The hotel load consumption is calculated based on an existing tanker ship, Wartsila [25], with about a 40% reduction since the SFG is autonomous and can be operated without a crew [26].
  • The power of the pump is approximated based on the flow of the pump duration taken to load and unload the freight. It takes 4 h to load and reload the cargo because the pumps give 3 bars of differential pressure. Every SFG design has different volumetric flow rates to guarantee the same loading and offloading intervals. The efficiency of the pumps is assumed to be no lower than 75% [27].
Figure A1. CAPEX of the crew ship in comparison with ZEP report results.
Figure A1. CAPEX of the crew ship in comparison with ZEP report results.
Jmse 10 01108 g0a1
As a source of energy, Li-ion batteries are chosen for the SFG. The batteries are dedicated to the baseline and half-scaled design of the SFG weight of 20 tons using 10,000 kWh, while the 40 ton batteries with 20,000 kWh are used for the double-scaled design.

Appendix B

The procedure and computations for the economic study of the 180 km and 2.5 mtpa cases are presented in Appendix B. This is the only CO2 capacity scenario used for an offshore pipeline. The following abbreviations are used: SFG1: subsea freight glider (469 m3); SFG2: subsea freight glider (1194 m3); SFG3: subsea freight glider (2430 m3); OP: offshore pipeline; CS: crew ship (22,000 m3); AS: autonomous ship (22,000 m3); SST: subsea shuttle tanker (10,569 m3).

Appendix B.1. Offshore Pipelines—CAPEX

The CAPEX values for the offshore pipeline are listed in the ZEP report [21], Annex 3. The maximum and minimum CAPEX values are assumed to be 120% and 80% of the average values, respectively. The results for CAPEX average values for 2.5 mtpa and 180 km are displayed in Table A8.
Table A8. Results for CAPEX calculations for average values. Scenario: 2.5 mtpa and 180 km.
Table A8. Results for CAPEX calculations for average values. Scenario: 2.5 mtpa and 180 km.
SFGOPCSASUnits
Autonomous ship factor---110%-
Price per ton of vessel steel18,89618,89618,89618,896[€/ton]
Structural volume489-51705170[ton]
CAPEX255.61250.2597.69107.46[m€]
Annuity21.4420.998.199.01[m€]

Appendix B.2. Offshore Pipelines—OPEX

The OPEX values for the underwater pipeline are provided in the ZEP report [21]. The average OPEX for a CO2 volume of 2.5 mtpa and distance of 180 km is 2.35 m€. The maximum and minimum OPEX values are assumed to be 120% and 80% of the average value, respectively.
The OPEX computation for the average values for the baseline design of the SFG, crew ship, autonomous ship, and offshore pipelines are displayed in Table A9.
Table A9. OPEX average value results.
Table A9. OPEX average value results.
SFGOPCSASUnits
CAPEX255.61250.2597.69107.46[m€]
Fuel price--573.33573.33[€/ton]
Fuel consumption--9.139.13[ton/day]
Fuel cost--1.911.91[m€/year]
Electricity price---0.11[€/kWh]
Electricity consumption---2044[kWh/day]
Electricity cost---0.24[m€/year]
Liquification cost for 2.5 mtpa--13.2813.28[m€/year]
Crew cost-0.64--[m€/year]
Vessel maintenance cost--1.952.15[m€/year]
Vessel maintenance-2%2%2%
OPEX7.332.3517.7817.33[m€/year]

Appendix B.3. Cost of CO2 Per Ton

The following equation was used to calculate the cost of CO2 per ton:
CO 2 cos t = Annuity + OPEX Total   CO 2   per   annual
An example of the CO2 per ton calculations for the case of 2.5 mtpa and 180 km is displayed in Table A10.
Table A10. Competition costs per ton of CO2 for different vessels (180 km and 2.5 mtpa case).
Table A10. Competition costs per ton of CO2 for different vessels (180 km and 2.5 mtpa case).
SFGOPCSAS
OPEX7.33 m€2.35 m€17.78 m€17.33 m€
Annuity21.44 m€20.99 m€8.19 m€9.01 m€
Total CO2 per annum2.52.52.52.5
Cost of CO2 per ton11.51 m€9.33 m€10.39 m€10.54 m€

References

  1. Middleton, R.S.; Bielicki, J.M. A comprehensive carbon capture and storage infrastructure model. Energy Procedia 2009, 1, 1611–1616. [Google Scholar] [CrossRef]
  2. Global CCS Institute. The Global Status of CCS 2015: Summary Report; Global CCS Institute: Docklands, Australia, 2015. [Google Scholar]
  3. Trading Economics. Steel-2022 Data-2016-2021 Historical-2023 Forecast. 2022. Available online: https://tradingeconomics.com/commodity/steel (accessed on 28 May 2022).
  4. Rackley, S.A. Carbon Dioxide Transportation; Butterworth-Heinemann: Boston, MA, USA, 2017; pp. 595–611. [Google Scholar] [CrossRef]
  5. Equinor ASA. Equinor Aims to Cut Emissions in Norway towards Near Zero in 2050. 07 January 2020. Available online: https://www.equinor.com/news/archive/2020-01-06-climate-ambitions687norway (accessed on 28 May 2022).
  6. Jacobsen, L.R. Subsea Transport of Arctic Oil-A Technical And Economic Evaluation. In Offshore Technology Conference; OTC-1425-MS; OnePetro: Houston, TX, USA, May 1971. [Google Scholar] [CrossRef]
  7. Taylor, P.; Montgomery, J. Arctic Submarine Tanker System. In Offshore Technology Conference; OnePetro: Houston, TX, USA, 1977. [Google Scholar] [CrossRef]
  8. Jacobsen, L.; Lawrence, K.; Hall, K.; Canning, P.; Gardner, E. Transportation of LNG from the Arctic by Commercial Submarine. Mar. Technol. SNAME News 1983, 20, 377–384. [Google Scholar] [CrossRef]
  9. Brandt, H.; Frühling, C.; Hollung, A.; Schiemann, M.; Voß, T. A Multi-Purpose Submarine Concept for Arctic Offshore Operations. In OTC Arctic Technology Conference; OTC-25501-MS; OnePetro: Copenhagen, Denmark, 2015. [Google Scholar] [CrossRef]
  10. Equinor ASA. Subsea Shuttle: The World’s First Drone to Transport CO2. 2020. Available online: https://www.equinor.com/en/magazine/here-are-six-of-the-coolest-offshore-robots.html (accessed on 7 May 2022).
  11. Xing, Y.; Ong, M.C.; Hemmingsen, T.; Ellingsen, K.E.; Reinås, L. Design Considerations of a Subsea Shuttle Tanker System for Liquid Carbon Dioxide Transportation. J. Offshore Mech. Arct. Eng. 2020, 143, 045001. [Google Scholar] [CrossRef]
  12. Xing, Y.; Santoso, T.A.D.; Ma, Y. Technical–Economic Feasibility Analysis of Subsea Shuttle Tanker. J. Mar. Sci. Eng. 2021, 10, 20. [Google Scholar] [CrossRef]
  13. Xing, Y. A Conceptual Large Autonomous Subsea Freight-Glider for Liquid CO2 Transportation. In Proceedings of the International Conference on Ocean, Offshore and Arctic Engineering, Virtual, 21–30 June 2021. [Google Scholar] [CrossRef]
  14. Ahmad, U.N.; Xing, Y. A 2D model for the study of equilibrium glide paths of UiS Subsea Freight-Glider. IOP Conf. Series Mater. Sci. Eng. 2021, 1201, 012022. [Google Scholar] [CrossRef]
  15. DNV GL AS. Rules for Classification: Naval Vessels Part 4 Sub-Surface Ships Chapter 1 Submarines. 2018. Available online: http://www.dnvgl.com (accessed on 28 May 2022).
  16. The American Society of Mechanical Engineers ASME. ASME Boiler and Pressure Vessel Code an International Code R ules for Construction of Power Boilers SECTION I; The American Society of Mechanical Engineers ASME: New York, NY, USA, 2017. [Google Scholar]
  17. Ahmad, U.; Xing, Y.; Ma, Y. UiS Subsea-Freight Glider: A Buoyancy-Driven Autonomous Glider. In Technology and Applications of Autonomous Underwater Vehicles; Taylor and Francis: London, UK, 2022. [Google Scholar]
  18. Ma, Y.; Xing, Y.; Ong, M.C.; Hemmingsen, T.H. Baseline design of a subsea shuttle tanker system for liquid carbon dioxide transportation. Ocean Eng. 2021, 240, 109891. [Google Scholar] [CrossRef]
  19. Ersdal, G. An Overview of Ocean Currents with Emphasis on Currents on the Norwegian Continental Shelf. 2001. Available online: https://www.semanticscholar.org/paper/An-overview-of-ocean-currents-with724emphasis-on-on-Ersdal/e90fcf6fcade300b540190ab57071f8961b125c9 (accessed on 28 May 2022).
  20. MUNIN. D9.3: Quantitative Assessment; MUNIN: Singapore, 2015. [Google Scholar]
  21. ZEP. The Costs of CO2 Capture, Transport and Storage. 2011. Available online: www.zeroemissionsplatform.eu/library/publication/168-zep740cost-report-storage.html (accessed on 28 May 2022).
  22. Graver, J.G. Underwater Gliders: Dynamics, Control and Design; Princeton University: Princeton, NJ, USA, 2005. [Google Scholar]
  23. Hoerner, S.F. Fluid-Dynamic Drag: Practical Information on Aerodynamic Drag and Hydrodynamic Resistance; Hoerner Fluid Dynamics: California, CA, USA, 1965. [Google Scholar]
  24. ITTC. Procedures and Guidelines Testing and Extrapolation Methods Resistance Uncertainty Analysis, Example for Resistance Test; ITTC: London, UK, 2002. [Google Scholar]
  25. Wärtsilä. WSD50 30K 30,000 m3 LNG Carrier-Datasheet. Wärtsilä: Helsinki, Finland, 2017. [Google Scholar]
  26. Kretschmann, L.; Burmeister, H.-C.; Jahn, C. Analyzing the economic benefit of unmanned autonomous ships: An exploratory cost-comparison between an autonomous and a conventional bulk carrier. Res. Transp. Bus. Manag. 2017, 25, 76–86. [Google Scholar] [CrossRef]
  27. Hall, S. Rules of Thumb for Chemical Engineers; Butterworth-Heinemann: Oxford, UK, 2018. [Google Scholar]
Figure 1. Design of the subsea freight glider.
Figure 1. Design of the subsea freight glider.
Jmse 10 01108 g001
Figure 2. Flow chart of the SFG technical design.
Figure 2. Flow chart of the SFG technical design.
Jmse 10 01108 g002
Figure 3. Working depth of the subsea freight glider.
Figure 3. Working depth of the subsea freight glider.
Jmse 10 01108 g003
Figure 4. General arrangement of the SFG.
Figure 4. General arrangement of the SFG.
Jmse 10 01108 g004
Figure 5. Global parameters of the SFG [14].
Figure 5. Global parameters of the SFG [14].
Jmse 10 01108 g005
Figure 6. Scheme of the SFG parameters.
Figure 6. Scheme of the SFG parameters.
Jmse 10 01108 g006
Figure 7. Minimum number of vessels required to fulfil the mission: (a) 180 km; (b) 500 km; (c) 750 km; (d) 1500 km. Abbreviations: SFG1: subsea freight glider (469 m3); SFG2: subsea freight glider (1194 m3); SFG3: subsea freight glider (2430 m3); CS: crew ship (22,000 m3); AS: autonomous ship (22,000 m3); SST: subsea shuttle tanker (10,569 m3).
Figure 7. Minimum number of vessels required to fulfil the mission: (a) 180 km; (b) 500 km; (c) 750 km; (d) 1500 km. Abbreviations: SFG1: subsea freight glider (469 m3); SFG2: subsea freight glider (1194 m3); SFG3: subsea freight glider (2430 m3); CS: crew ship (22,000 m3); AS: autonomous ship (22,000 m3); SST: subsea shuttle tanker (10,569 m3).
Jmse 10 01108 g007
Figure 8. Capital expenditure estimation.
Figure 8. Capital expenditure estimation.
Jmse 10 01108 g008
Figure 9. CAPEX/OPEX ratios for different transport distances and capacities: (a) 180 km; (b) 500 km; (c) 750 km; (d) 1500 km. Abbreviations: SFG1: subsea freight glider (469 m3); SFG2: subsea freight glider (1194 m3); SFG3: subsea freight glider (2430 m3); OP: offshore pipeline; CS: crew ship (22,000 m3); AS: autonomous ship (22,000 m3); SST: subsea shuttle tanker (10,569 m3).
Figure 9. CAPEX/OPEX ratios for different transport distances and capacities: (a) 180 km; (b) 500 km; (c) 750 km; (d) 1500 km. Abbreviations: SFG1: subsea freight glider (469 m3); SFG2: subsea freight glider (1194 m3); SFG3: subsea freight glider (2430 m3); OP: offshore pipeline; CS: crew ship (22,000 m3); AS: autonomous ship (22,000 m3); SST: subsea shuttle tanker (10,569 m3).
Jmse 10 01108 g009aJmse 10 01108 g009b
Figure 10. Results for the average cost per ton of CO2: (a) 180 km; (b) 500 km; (c) 750 km; (d) 1500 km. Abbreviations: SFG1: subsea freight glider (469 m3); SFG2: subsea freight glider (1194 m3); SFG3: subsea freight glider (2430 m3); OP: offshore pipeline; CS: crew ship (22,000 m3); AS: autonomous ship (22,000 m3); SST: subsea shuttle tanker (10,569 m3).
Figure 10. Results for the average cost per ton of CO2: (a) 180 km; (b) 500 km; (c) 750 km; (d) 1500 km. Abbreviations: SFG1: subsea freight glider (469 m3); SFG2: subsea freight glider (1194 m3); SFG3: subsea freight glider (2430 m3); OP: offshore pipeline; CS: crew ship (22,000 m3); AS: autonomous ship (22,000 m3); SST: subsea shuttle tanker (10,569 m3).
Jmse 10 01108 g010aJmse 10 01108 g010b
Table 1. Operating specifications.
Table 1. Operating specifications.
PropertiesValueUnits
Operating depth (nominal diving depth)200[m]
Collapse depth400[m]
Operating speed2[knots]
Cargo pressure35–55[bar]
Current speed1[m/s]
Cargo temperature0–20[°C]
Maximum range400[km]
Table 2. Materials selected for the SFG.
Table 2. Materials selected for the SFG.
PropertiesMaterialYield StrengthTensile Strength
BulkheadVL D37360 MPa276 MPa
External hull—Bow compartmentVL D47460 MPa550 MPa
External hull—Aft compartmentVL D47460 MPa550 MPa
External hull—Mid-bodyVL D47460 MPa550 MPa
Internal hull—Main cargo tankSA-738 Grade B414 MPa550 MPa
Internal hull—Compensation tankSA-738 Grade B414 MPa586 MPa
Internal hull—Auxiliary cargo tankSA-738 Grade B414 MPa586 MPa
Internal hull—Buoyancy tubeSA-738 Grade B414 MPa586 MPa
Internal hull—Trim tankSA-738 Grade B414 MPa586 MPa
Table 3. Stiffener dimensions for the SFG design.
Table 3. Stiffener dimensions for the SFG design.
ComponentSymbolValueUnits
Frame web thicknesssw30[mm]
Frame web heighthw165[mm]
Inner radius to the flange of the frameRf2532[mm]
Flange widthbf80[mm]
Frame spacingLf1000[mm]
Flange thicknesssf30[mm]
Frame cross-sectional areaAf73,500[mm2]
Table 4. SFG baseline design of the external hull.
Table 4. SFG baseline design of the external hull.
ParameterSFG 469 m3SFG 1194 m3SFG 2430 m3Units
Free-floating bow compartmentThickness0.0250.0300.036[m]
Length6.6258.75011.50[m]
Steel weight21.89943.87787.510[ton]
MaterialVL D47VL D47VL D47
Design collapse pressure404040[bar]
Flooded mid-bodyThickness0.0090.0130.026[m]
Length25.0033.7542.00[m]
Steel weight34.04980.850222.749[ton]
MaterialVL D47VL D47VL D47
Design collapse pressure202020[bar]
Free-floating aft compartmentThickness0.0250.0300.036[m]
Length10.62514.0018.00[m]
Steel weight27.41254.581105.942[ton]
MaterialVL D47VL D47VL D47
Design collapse pressure404040[bar]
Table 5. The SFG’s internal tank properties.
Table 5. The SFG’s internal tank properties.
ParametersSFG 469 m3SFG 1194 m3SFG 2430 m3Units
Main Cargo Tank (Total No. = 7)Diameter1.201.622.20[m]
Length25.0033.7542.00[m]
Thickness0.0140.0180.025[m]
Hemisphere head wall thickness0.0070.0090.012[m]
Steel weight68.688168.998 [ton]
Total volume190.376468.3951073.411[m2]
Allowable burst pressure55.055.055.0[bar]
MaterialSA-738 Grade BSA-738 Grade BSA-738 Grade B
Auxiliary Cargo Tank
(Total No. = 6)
Diameter0.450.700.80[m]
Length24.2532.8340.60[m]
Thickness0.0050.0080.009[m]
Hemisphere head wall thickness0.0030.0040.005[m]
Steel weight8.15326.67043.115[ton]
Total volume22,47873.568118.894[m2]
Allowable burst pressure55.055.055.0[bar]
MaterialSA-738 Grade BSA-738 Grade BSA-738 Grade B
Compensation Tank
(Total No. = 2)
Diameter3.03.55.5[m]
Length1.72.55.0[m]
Thickness0.0060.0100.014[m]
Steel weight20.22472.06396.214[ton]
Total volume17.3461.2575[m2]
Allowable burst pressure8.08.08.0[bar]
MaterialSA-738 Grade BSA-738 Grade BSA-738 Grade B
Trim Tank
(Total No. = 2)
Diameter1.61.83.00[m]
Length2.242.506.3[m]
Thickness0.0060.0080.022[m]
Steel weight12.47914.70278.728[ton]
Total volume10.045.0060.0[m2]
Allowable burst pressure10.010.010.0[bar]
MaterialSA-738 Grade BSA-738 Grade BSA-738 Grade B
Buoyancy Tube (Total No. = 8)Diameter0.300.350.40[m]
Length24.132.540.2[m]
Thickness0.0030.0040.005[m]
Hemisphere head wall thickness0.0020.0020.002[m]
Steel weight4.8168.84514.300[ton]
Total volume13.57224.91040.279[m2]
Allowable burst pressure20.020.020.0[bar]
MaterialSA-738 Grade BSA-738 Grade BSA-738 Grade B
Table 6. Weight compensation for the individual SFG design (CO2-filled condition).
Table 6. Weight compensation for the individual SFG design (CO2-filled condition).
ComponentWeight (Tons)
SFG 469 m3SFG 1194 m3SFG 2430 m3
Machinery9.6102.00%24.4742.00%49.7982.00%
Permanent ballast9.6102.00%24.2742.00%49.7982.00%
Structure187.99939.12%476.36138.93%962.76838.67%
Mid-body seawater69.05114.37%179.38114.66%277.30611.14%
Compensation ballast0.8040.17%0.9990.08%11.9940.48%
Payload200.08241.64%509.44641.63%1120.76845.01%
Trim tank3.3640.70%8.5660.70%17.4290.70%
SUM480.520100%1,223,700100%2489.914100%
Table 7. The stability check for the three different designs of the SFG.
Table 7. The stability check for the three different designs of the SFG.
SFG 469 m3 (Half-Scaled)
Submerged
(CO2 Filled)
Submerged
(SW Filled)
Submerged
(CO2 Filled)
Submerged
(SW Filled)
CoG(x,y,z)[−0.58, 0.00, 0.33][−0.52, 0.00, 0.33][−0.52, 0.00, 0.33][−0.60, 0.00, 0.51]
CoB(x,y,z)[−0.67, 0.00, 0.00][−0.67, 0.00, 0.00][−0.67, 0.00, 4.10][−0.67, 0.00, 3.50]
M(x,y,z)[0.00, 0.00, 0.00][0.00, 0.00, 0.00][0.00, 0.00, 0.00][0.00, 0.00, 0.00]
BG0.3300.3303.7702.990
GM0.3300.3300.3300.510
ResultBG > 0.32 == OKBG > 0.32 == OKGM > 0.2 == OKGM > 0.2 == OK
SFG 1194 m3 (baseline design)
Submerged
(CO2 filled)
Submerged
(SW filled)
Submerged
(CO2 filled)
Submerged
(SW filled)
CoG(x,y,z)[−0.60, 0.00, 0.35][−0,54 0.00, 0.36][−0.70, 0.00, 0,37][−0.66, 0.00, 0.36]
CoB(x,y,z)[−0.83, 0.00, 0.00][−0.84, 0.00, 0.00][−0.84, 0.00, 5.50][−0.84, 0.00, 4.20]
M(x,y,z)[0.00, 0.00, 0.00][0.00, 0.00, 0.00][0.00, 0.00, 0.00][0.00, 0.00, 0.00]
BG0.3470.3615.1263.844
GM0.3470.3610.3740.356
ResultBG > 0.32 == OKBG > 0.32 == OKGM > 0.2 == OKGM > 0.2 == OK
SFG 2430 m3 (doubled-scaled)
Submerged
(CO2 filled)
Submerged
(SW filled)
Submerged
(CO2 filled)
Submerged
(SW filled)
CoG(x,y,z)[−0.60, 0.00, 0.37][−0.56, 0.00, 0.39][−0.56, 0.00, 0.39][−0.65, 0.00, 0.39]
CoB(x,y,z)[−1.00, 0.00, 0,00][−1.00, 0.00, 0.00][−1.00, 0.00, 5.10][−1.00, 0.00, 7.30]
M(x,y,z)[0.00, 0.00, 0.00][0.00, 0.00, 0.00][0.00, 0.00, 0.00][0.00, 0.00, 0.00]
BG0.3720.3884.7126.13
GM0.3720.3880.3880.387
ResultBG > 0.35 == OKBG > 0.35 == OKGM > 0.22 == OKGM > 0.22 == OK
Table 8. The main parameters of the final derived SFG design.
Table 8. The main parameters of the final derived SFG design.
ParameterValue
SFG 469 m3SFG 1194 m3SFG 2430 m3
Lightweight [ton]197.609500.835962.819
Lightweight [m3]192.789488.619939.336
Deadweight [ton]282.911722.8661527.094
Deadweight [m3]276.011705,2351489.848
Length [m]42.2556.5071.50
Beam [m]4.005.507.00
Displacement [ton]480.5201223.7012489.914
Displacement [m3]468.8001193.8542429.184
Total power consumption [kW]6450954514,533
Power consumptions [kWh/day]138120443112
Speed [knots]2.002.002.00
Travel distance [km]400.00400.00400.00
Table 9. Cost models presented in the MUNIN D9.3 and ZEP reports.
Table 9. Cost models presented in the MUNIN D9.3 and ZEP reports.
The Cost Model Shown in MUNIN D9.3The Cost Model Presented in ZEP
Autonomous ship capital expenditureOffshore pipeline capital expenditure
Fuel priceOffshore pipeline operating expenditure
Ship fuel consumptionElectricity price
Discount rateDiscount rate
Ship capacity
Vessel loading and offloading durations
Vessel transport velocity
Ship capital expenditure
Ship operating expenditure
Transport distance cases
Transport volume cases
Liquefaction price
Project lifetime
Table 10. Properties of the autonomous and crewed ships.
Table 10. Properties of the autonomous and crewed ships.
Crew and Autonomous Tanker Ship Properties
Liquefaction 2.5 mtpa5.31€/ton
Liquefaction 10 mtpa5.09€/ton
Loading/offloading time12.00h
Speed14.00knots
Fuel consumption, ship 22,000 m39.13ton/day
Payload80.00%
Table 11. Required number of SFG vessels (baseline design).
Table 11. Required number of SFG vessels (baseline design).
ParametersValueUnits
Total CO2 capacity2.5[mtpa]
Transport distance180[km]
Loading and offloading time4[hours]
The velocity of the SFG2[knots]
Cargo volume723[m3]
CO2 density940[kg/m3]
Number of required vessels27
Table 12. CAPEX inputs for crew and autonomous tanker ships.
Table 12. CAPEX inputs for crew and autonomous tanker ships.
Inputs to CAPEX of Crew and Autonomous Tanker Ships
Steel price (max) in ZEP report28,888.50€/ton
Steel price (min) in ZEP report11,631.45€/ton
Steel price (average) in the ZEP report18,896.04€/ton
Residual value0
Autonomous ship price110% crew ship price
Table 13. OPEX inputs for the SFG and crew and autonomous tanker ships.
Table 13. OPEX inputs for the SFG and crew and autonomous tanker ships.
Inputs to the OPEX for Crew and Autonomous Tanker Ships
Fuel price573.33€/ton
Electricity price0.11€/kWh
Crew Price640,180.80€/year—20 crews
Maintenance2%
Table 14. Properties of the offshore pipelines.
Table 14. Properties of the offshore pipelines.
Properties of the Offshore Pipelines
Pressures250[bar]
Outlet pressure60[bar]
Inlet pressure200[bar]
Pipeline internal friction50
External coating3[mm]
Pipeline materialCarbon steel
Concrete coating (pipeline above 16”)70 mm; 2600 kg/m3
Table 15. Pricing of the offshore pipeline components.
Table 15. Pricing of the offshore pipeline components.
Component Pricing of the Offshore Pipelines
Trenching cost20–40€/meter
Installation cost200–300€/meter
Pipeline OPEX for 2.5 mtpa2.35m€/year
Contingency20%
Steel price for pipeline 16”160€/meter
Steel price for pipeline 40’700€/meter
External coating for pipeline 16”90€/meter
External coating for pipeline 40”200€/meter
Trenching cost20–40€/meter
Table 16. The offshore pipeline annuities.
Table 16. The offshore pipeline annuities.
CO2 VolumeOffshore Pipeline Length
180 km500 km750 km1500 km
0.5 mtpa----
1 mtpa----
2.5 mtpa20.986 m€48.688 m€69.412 m€126.961 m€
Table 17. Transport methods with the lowest costs for various distances and volumes.
Table 17. Transport methods with the lowest costs for various distances and volumes.
180 km500 km750 km1500 km
0.5 mtpaSFGSFG/SSTSSTCS/AS
1 mtpaSFG/SSTSSTAS/CS/SSTCS/AS
2.5 mtpaOP/SSTCSCSCS/AS
Publisher’s Note: MDPI stays neutral with regard to jurisdictional claims in published maps and institutional affiliations.

Share and Cite

MDPI and ACS Style

Klis, P.; Wang, S.; Xing, Y. Technical and Economic Feasibility Analysis of a Conceptual Subsea Freight Glider for CO2 Transportation. J. Mar. Sci. Eng. 2022, 10, 1108. https://doi.org/10.3390/jmse10081108

AMA Style

Klis P, Wang S, Xing Y. Technical and Economic Feasibility Analysis of a Conceptual Subsea Freight Glider for CO2 Transportation. Journal of Marine Science and Engineering. 2022; 10(8):1108. https://doi.org/10.3390/jmse10081108

Chicago/Turabian Style

Klis, Pawel, Shuaishuai Wang, and Yihan Xing. 2022. "Technical and Economic Feasibility Analysis of a Conceptual Subsea Freight Glider for CO2 Transportation" Journal of Marine Science and Engineering 10, no. 8: 1108. https://doi.org/10.3390/jmse10081108

APA Style

Klis, P., Wang, S., & Xing, Y. (2022). Technical and Economic Feasibility Analysis of a Conceptual Subsea Freight Glider for CO2 Transportation. Journal of Marine Science and Engineering, 10(8), 1108. https://doi.org/10.3390/jmse10081108

Note that from the first issue of 2016, this journal uses article numbers instead of page numbers. See further details here.

Article Metrics

Back to TopTop