Research on The Chloride Diffusion Modified Model for Marine Concretes with Nanoparticles under The Action of Multiple Environmental Factors
Abstract
1. Introduction
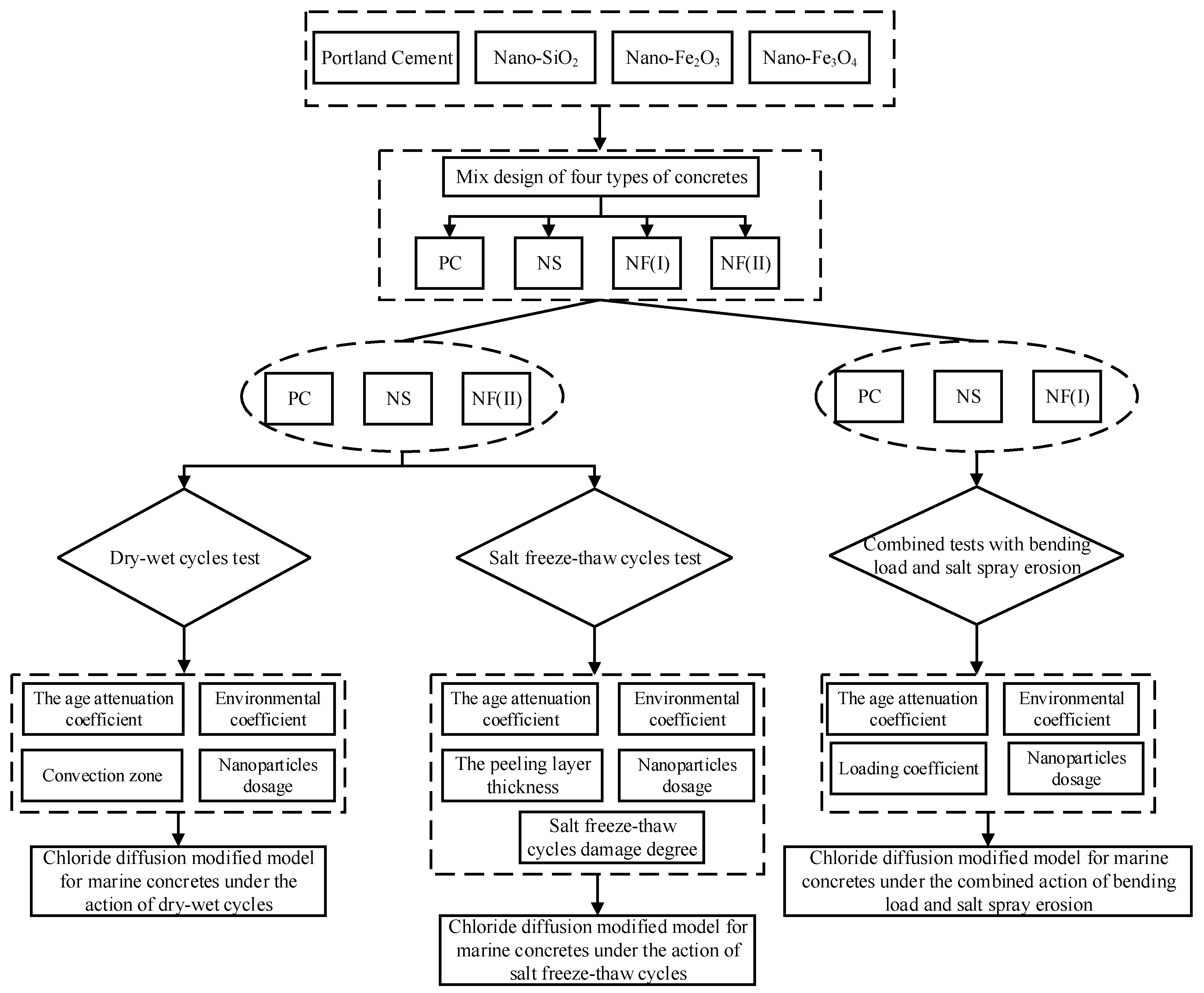
2. Materials and Methods
2.1. Test Materials
- (1)
- Cement: P.O42.5 ordinary Portland cement produced by Harbin Cement Factory.
- (2)
- Fine aggregate: medium sand with a fineness modulus of 2.42.
- (3)
- Coarse aggregate: selected continuous gravel gradation with particle size 5–31.5 mm.
- (4)
- Defoamer agent: Tributyl phosphate was selected as the defoamer agent.
- (5)
- Water reducing agent: FDN-type naphthalene high-efficiency water reducing agent was used, its dosage according to the method specified in the Concrete Admixture (GB8076-2008).
- (6)
- Nanoparticles: Nano-SiO2 has a strong pozzolanic effect, which can react with cement secondary hydration, and can effectively improve the microstructure of concrete. Although nano-Fe2O3 and nano-Fe3O4 do not have a pozzolanic effect, their surface has high activity and strong adsorption, respectively, and can also react with cement hydration products. So, nano-SiO2 and nano-Fe3O4 were used for the dry–wet cycles and salt freeze–thaw cycles tests under no load condition, and nano-SiO2 and nano-Fe2O3 were used for the bending load and salt spray erosion test. This selection method can effectively reflect the difference between nano-Fe2O3 and nano-Fe3O4 in the improvement of concrete durability. According to their different properties, the chloride content of concrete in three different environments is studied. And the results of the modified model are also different. The nano-SiO2, nano-Fe2O3, and nano-Fe3O4 was produced by Anhui Kerun Nanotechnology Co. The properties of nanoparticles are shown in Table 1.
2.2. Marine Concrete Mix Proportioning
2.3. Test Methods
2.3.1. The Combined Action of Dry–Wet Cycles and Cl- Erosion Test
2.3.2. The Combined Action of Freeze–Thaw Cycles and Cl- Erosion Test
2.3.3. The Combined Action of Bending Load and Salt Spray Erosion Test
- (1)
- Test conditions: Referring to the neutral salt spray test (NSS test), a concrete durability test chamber [50] under the action of salt spray erosion was independently developed (application number ZL 202120853835.7). The test blocks of preloaded concrete, together with the loading device, were put into the concrete durability test chamber (see Figure 1) for the salt spray erosion test. In Figure 1, a, b, c, d, and e are the drilling positions of installation objects, respectively. The test was carried out by continuous spray, that is, continuous spray for 12 h and rest for 12 h every day. According to the recommended test ages of the NSS test, the test ages were set as follows: 4 d, 7 d, 14 d, 21 d, and 30 d.
- (2)
- Number and size of specimens: There are 9 groups of 100 × 100 × 400 mm prismatic blocks, and each group has 63 blocks, among which 60 blocks are used for combining tests for bending load and salt spray erosion, and the remaining 3 blocks are only used for the salt spray erosion test.
- (3)
- Test loading device: The loading device was designed by the reference [51], the test in this paper self-assembled a set of bending loading devices [50] (see Figure 2). Its advantages include small size and being easy to operate during the process of loading and unloading, intuitive control of stress ratios, and can be directly placed in the salt spray test chamber.
2.3.4. Cl- Sampling and Determination
Cl- Sampling
- (1)
- The combined action of dry–wet cycles and Cl- erosion: After 25 dry–wet cycles and sampling, Cl- determination was carried out. After the test blocks were dried, two parts of powder (10 g each) were taken as a group at different depths, and the drilling depths were 2, 5, 10, 15, 20, 25, and 30 mm, respectively.
- (2)
- The combined action of salt freeze–thaw cycles and Cl- erosion: After 25 salt freeze–thaw cycles, the test blocks were taken. They were used to drill the powder on the four parts. The salt freeze–thaw cycles caused the surface layer of concrete to peel off, so the drilling depths were 5, 10, 15, 20, 25, and 30 mm, respectively.
- (3)
- The combined action of bending load and salt spray erosion: After the test blocks arrived at the corresponding test age, each group of them was used to drill the powder from the tensile zone and the compressive zone (100 mm), respectively (see Figure 2b). After screening, they were put into the oven for 2 h (temperature 105 ± 5 °C) and then cooled to nature temperature for the Cl- content test. The drilling depths were 3, 5, 10, 15, 20, 25, and 30 mm, respectively.
The Determination of Cl-
3. Test Results and Discussion
3.1. The Difference of Cl- Diffusion Process under the Action of Dry–Wet Cycles and Full Immersion
3.2. The Cl- Diffusion Performance of Marine Concretes under the Action of Dry–wet Cycles
3.3. The Cl- Diffusion Performance of Marine Concretes under the Action of Salt Freeze–thaw Cycles
3.4. Free Cl- Diffusion Performance of Marine Concretes under the Combined Action of Bending Load and Salt Spray Erosion
4. Cl- Diffusion Modified Model
4.1. Basic Model
4.2. Cl- Diffusion Coefficient
4.3. Determination of Cl- Diffusion Correction Model Coefficient
4.3.1. Environmental Coefficient
4.3.2. Cl- Binding Coefficient
The Fitting of Cl- Binding Coefficient
The Fitting of Relationship of K Value and A Value
4.3.3. Depth of Convection
4.3.4. Load Coefficient
4.3.5. The Age Attenuation Coefficient
The Combined Action of Dry–Wet Cycles and Cl-
The Combined Action of Salt Freeze–Thaw Cycles and Cl-
The Combined Action of Bending Load and Salt Spray Erosion
4.4. Determination of Cl- Diffusion Correction Model
4.4.1. The Action of Dry–Wet Cycles and Full Immersion
4.4.2. The Action of Salt Freeze–Thaw Cycles Modified Model
Influence of Salt Freeze–Thaw Cycles
Influence of Peeling Layer Thickness
4.4.3. Combined Action of Bending Load and Salt Spray Erosion
5. Conclusions
- (1)
- Under the action of dry–wet cycles, the convection zone appears due to the action of capillary adsorption, which is different from the erosion mechanism of the other two environmental actions. So, the erosion speed of Cl- was significantly accelerated under the action of dry–wet cycles.
- (2)
- With the increase in the number of salt freeze–thaw cycles, the icing expansion pressure, osmotic pressure and salt crystallization pressure in concrete were increased, which lead to the deterioration of concrete durability.
- (3)
- Under the action of three different environments, the nano-SiO2, nano-Fe2O3, and nano-Fe3O4 of the optimum dosage were 2%, 1%, and 2%, respectively. Compared with the other two nanoparticles, nano-SiO2 had the best effect on improving concrete.
- (4)
- Considering the characteristics of Cl- diffusion under the action of three environmental factors and its relative parameters, Fick’s second law is modified, and the Cl- diffusion modified model of nano-marine concretes is obtained. It can be used to calculate the Cl- content in different dosages and depths of nanoparticles. The correlation coefficient R value of the fitting curve and the test results is basically above 0.99, which can provide a reference for the life prediction of actual marine concretes.
- (5)
- Under the coupling effect of bending load and salt spray erosion, the fitting results correlation coefficient R of the load influence coefficient f(σ) for marine concretes is basically above 0.95, which has a high correlation. Compared with the unloaded condition, the load influence coefficient values in the tensile zone of marine concretes are increased to different degrees, while their values in the compressive zone are decreased. It is proved that the Cl- content is closely related to bending load.
6. Patents
Author Contributions
Funding
Institutional Review Board Statement
Informed Consent Statement
Data Availability Statement
Acknowledgments
Conflicts of Interest
References
- Guo, Y.; Zhang, T.; Du, J.; Wang, C.; Wei, J.; Yu, Q. Evaluating the chloride diffusion coefficient of cement mortars based on the tortuosity of pore structurally-designed cement pastes. Microporous Mesoporous Mater. 2021, 317, 111018. [Google Scholar] [CrossRef]
- Zhang, Y.; Luzio, G.D.; Alnaggar, M. Coupled multi-physics simulation of chloride diffusion in saturated and unsaturated concrete. Constr. Build. Mater. 2021, 292, 123394. [Google Scholar] [CrossRef]
- Wang, Y.; Gong, X.; Wu, L. Prediction model of chloride diffusion in concrete considering the coupling effects of coarse aggregate and steel reinforcement exposed to marine tidal environment. Constr. Build. Mater. 2019, 216, 40–57. [Google Scholar] [CrossRef]
- Wang, Y.; Liu, Z.; Zhang, B.; Fu, K. A time-dependent diffusive model for the simulation of chloride penetration in concrete considering the effect of natural salt freeze-thaw cycles. Cold Reg. Sci. Technol. 2022, 201, 103622. [Google Scholar] [CrossRef]
- Jiang, W.-Q.; Shen, X.-H.; Xia, J.; Mao, L.-X.; Yang, J.; Liu, Q.-F. A numerical study on chloride diffusion in freeze-thaw affected concrete. Constr. Build. Mater. 2018, 179, 553–565. [Google Scholar] [CrossRef]
- Sun, D.; Cao, Z.; Huang, C.; Wu, K.; De Schutter, G.; Zhang, L. Degradation of concrete in marine environment under coupled chloride and sulfate attack: A numerical and experimental study. Case Stud. Constr. Mater. 2022, 17, e01218. [Google Scholar] [CrossRef]
- Jee, A.A.; Pradhan, B. Long term effect of chloride and sulfates concentration, and cation allied with sulfates on corrosion performance of steel-reinforced in concrete. J. Build. Eng. 2022, 56, 104813. [Google Scholar] [CrossRef]
- Zuquan, J.; Xia, Z.; Tiejun, Z.; Jianqing, L. Chloride ions transportation behavior and binding capacity of concrete exposed to different marine corrosion zones. Constr. Build. Mater. 2018, 177, 170–183. [Google Scholar] [CrossRef]
- Mohammed, T.U.; Hamada, H. Relationship between free chloride and total chloride contents in concrete. Cem. Concr. Res. 2003, 33, 1487–1490. [Google Scholar] [CrossRef]
- Mangat, P.S.; Ojedokun, O.O. Free and bound chloride relationships affecting reinforcement cover in alkali activated concrete. Cem. Concr. Compos. 2020, 112, 103692. [Google Scholar] [CrossRef]
- Al-Sodani, K.A.A.; Al-Zahrani, M.M.; Maslehuddin, M.; Al-Amoudi, O.S.B.; Al-Dulaijan, S.U. Chloride diffusion models for plain and blended cement concretes exposed to laboratory and atmospheric marine conditions. J. Mater. Res. Technol. 2022, 17, 125–138. [Google Scholar] [CrossRef]
- Liberati, E.A.P.; Nogueira, C.G.; Leonel, E.D.; Chateauneuf, A. Nonlinear formulation based on FEM, Mazars damage criterion and Fick’s law applied to failure assessment of reinforced concrete structures subjected to chloride ingress and reinforcements corrosion. Eng. Fail. Anal. 2014, 46, 247–268. [Google Scholar] [CrossRef]
- Wang, J.; Niu, D.; Wang, Y.; He, H.; Liang, X. Chloride diffusion of shotcrete lining structure subjected to nitric acid, salt–frost degradation, and bending stress in marine environment. Cem. Concr. Compos. 2019, 104, 103396. [Google Scholar] [CrossRef]
- Yu, L.; Zhou, C.; Liu, Z.; Xu, F.; Liu, W.; Zeng, H.; Liu, C. Scouring abrasion properties of nanomodified concrete under the action of chloride diffusion. Constr. Build. Mater. 2019, 208, 296–303. [Google Scholar] [CrossRef]
- Ju, X.; Wu, L.; Lin, C.; Yang, X.; Yang, C. Prediction of chloride concentration with elevation in concrete exposed to cyclic drying-wetting conditions in marine environments. Constr. Build. Mater. 2021, 278, 122370. [Google Scholar] [CrossRef]
- Ye, H.; Jin, N.; Jin, X.; Fu, C. Model of chloride penetration into cracked concrete subject to drying–wetting cycles. Constr. Build. Mater. 2012, 36, 259–269. [Google Scholar] [CrossRef]
- Dehestani, A.; Hosseini, M.; Taleb Beydokhti, A. Effect of wetting–drying cycles on mode I and mode II fracture toughness of cement mortar and concrete. Theor. Appl. Fract. Mech. 2020, 106, 102448. [Google Scholar] [CrossRef]
- Ting, M.Z.Y.; Wong, K.S.; Rahman, M.E.; Meheron, S.J. Deterioration of marine concrete exposed to wetting-drying action. J. Clean. Prod. 2021, 278, 123383. [Google Scholar] [CrossRef]
- Kim, Y.Y.; Kim, J.M.; Bang, J.-W.; Kwon, S.-J. Effect of cover depth, w/c ratio, and crack width on half cell potential in cracked concrete exposed to salt sprayed condition. Constr. Build. Mater. 2014, 54, 636–645. [Google Scholar] [CrossRef]
- Zhang, H.; Zhang, W.; Meng, Y.; Li, H. Deterioration of sea sand roller compacted concrete used in island reef airport runway under salt spray. Constr. Build. Mater. 2022, 322, 126523. [Google Scholar] [CrossRef]
- Papadopoulos, M.P.; Apostolopoulos, C.A.; Alexopoulos, N.D.; Pantelakis, S.G. Effect of salt spray corrosion exposure on the mechanical performance of different technical class reinforcing steel bars. Mater. Des. 2007, 28, 2318–2328. [Google Scholar] [CrossRef]
- Su, L.; Niu, D.; Huang, D.; Luo, Y.; Qiao, H.; Zhang, Y. Chloride diffusion behavior and microstructure of basalt-polypropylene hybrid fiber reinforced concrete in salt spray environment. Constr. Build. Mater. 2022, 324, 126716. [Google Scholar] [CrossRef]
- Xia, M.; Wang, Y.; Xu, S. Study on surface characteristics and stochastic model of corroded steel in neutral salt spray environment. Constr. Build. Mater. 2021, 272, 121915. [Google Scholar] [CrossRef]
- Ou, Y.; Xu, M.; Chen, D.; Jiang, M.; Xiao, L.; Mei, G. Effect of reverse water pressure on chloride penetration within finite concrete during drying-wetting cycles. Ocean. Eng. 2022, 257, 111606. [Google Scholar] [CrossRef]
- van der Zanden, A.J.J.; Taher, A.; Arends, T. Modelling of water and chloride transport in concrete during yearly wetting/drying cycles. Constr. Build. Mater. 2015, 81, 120–129. [Google Scholar] [CrossRef]
- Hoseinzade, M.; Esfahani, M.; Arbab, F.; Shakiba, M.; Yekrangnia, M. Residual flexural capacity of pre-cracked RC beams exposed to chloride penetration at the sea surface temperature. Constr. Build. Mater. 2022, 343, 128126. [Google Scholar] [CrossRef]
- Marcos-Meson, V.; Geiker, M.; Fischer, G.; Solgaard, A.; Jakobsen, U.H.; Danner, T.; Edvardsen, C.; Skovhus, T.L.; Michel, A. Durability of cracked SFRC exposed to wet-dry cycles of chlorides and carbon dioxide—Multiscale deterioration phenomena. Cem. Concr. Res. 2020, 135, 106120. [Google Scholar] [CrossRef]
- Tongning, C.; Lijuan, Z.; Guowen, S.; Caihui, W.; Ying, Z.; Pengshuo, W.; Aoxue, X. Simulation of chloride ion transport in concrete under the coupled effects of a bending load and drying–wetting cycles. Constr. Build. Mater. 2020, 241, 118045. [Google Scholar] [CrossRef]
- Wang, X.-H.; Bastidas-Arteaga, E.; Gao, Y. Probabilistic analysis of chloride penetration in reinforced concrete subjected to pre-exposure static and fatigue loading and wetting-drying cycles. Eng. Fail. Anal. 2018, 84, 205–219. [Google Scholar] [CrossRef]
- Qi, B.; Gao, J.; Chen, F.; Shen, D. Chloride penetration into recycled aggregate concrete subjected to wetting–drying cycles and flexural loading. Constr. Build. Mater. 2018, 174, 130–137. [Google Scholar] [CrossRef]
- Ying, J.; Huang, J.; Xiao, J. Test and theoretical prediction of chloride ion diffusion in recycled fine aggregate mortar under uniaxial compression. Constr. Build. Mater. 2022, 321, 126384. [Google Scholar] [CrossRef]
- Wu, J.; Li, H.; Wang, Z.; Liu, J. Transport model of chloride ions in concrete under loads and drying-wetting cycles. Constr. Build. Mater. 2016, 112, 733–738. [Google Scholar] [CrossRef]
- Kessler, S.; Thiel, C.; Grosse, C.U.; Gehlen, C. Effect of freeze–thaw damage on chloride ingress into concrete. Mater. Struct. 2016, 50, 121. [Google Scholar] [CrossRef]
- Sun, L.F.; Jiang, K.; Zhu, X.; Xu, L. An alternating experimental study on the combined effect of freeze-thaw and chloride penetration in concrete. Constr. Build. Mater. 2020, 252, 119025. [Google Scholar] [CrossRef]
- Zhang, P.; Cong, Y.; Vogel, M.; Liu, Z.; Müller, H.S.; Zhu, Y.; Zhao, T. Steel reinforcement corrosion in concrete under combined actions: The role of freeze-thaw cycles, chloride ingress, and surface impregnation. Constr. Build. Mater. 2017, 148, 113–121. [Google Scholar] [CrossRef]
- Wang, R.; Zhang, Q.; Li, Y. Deterioration of concrete under the coupling effects of freeze–thaw cycles and other actions: A review. Constr. Build. Mater. 2022, 319, 126045. [Google Scholar] [CrossRef]
- Niu, D.; Jiang, L.; Bai, M.; Miao, Y. Study of the performance of steel fiber reinforced concrete to water and salt freezing condition. Mater. Des. 2013, 44, 267–273. [Google Scholar] [CrossRef]
- Quanbing, Y.; Beirong, Z. Effect of steel fiber on the deicer-scaling resistance of concrete. Cem. Concr. Res. 2005, 35, 2360–2363. [Google Scholar] [CrossRef]
- Meng, C.; Li, W.; Cai, L.; Shi, X.; Jiang, C. Experimental research on durability of high-performance synthetic fibers reinforced concrete: Resistance to sulfate attack and freezing-thawing. Constr. Build. Mater. 2020, 262, 120055. [Google Scholar] [CrossRef]
- Li, B.; Mao, J.; Nawa, T.; Liu, Z. Mesoscopic chloride ion diffusion model of marine concrete subjected to freeze-thaw cycles. Constr. Build. Mater. 2016, 125, 337–351. [Google Scholar] [CrossRef]
- Chen, X.; Yu, A.; Liu, G.; Chen, P.; Liang, Q. A multi-phase mesoscopic simulation model for the diffusion of chloride in concrete under freeze–thaw cycles. Constr. Build. Mater. 2020, 265, 120223. [Google Scholar] [CrossRef]
- Chekravarty, D.S.V.S.M.R.K.; Mallika, A.; Sravana, P.; Rao, S. Effect of using nano silica on mechanical properties of normal strength concrete. Mater. Today Proc. 2022, 51, 2573–2578. [Google Scholar] [CrossRef]
- Liu, Q.; Liu, Z.; Qian, B.; Xiong, Y. Effect of nano-modified permeable silicone emulsion on the durability of concrete curbstone. Constr. Build. Mater. 2022, 324, 126620. [Google Scholar] [CrossRef]
- Faried, A.S.; Mostafa, S.A.; Tayeh, B.A.; Tawfik, T.A. Mechanical and durability properties of ultra-high performance concrete incorporated with various nano waste materials under different curing conditions. J. Build. Eng. 2021, 43, 102569. [Google Scholar] [CrossRef]
- Norhasri, M.S.M.; Hamidah, M.S.; Fadzil, A.M. Applications of using nano material in concrete: A review. Constr. Build. Mater. 2017, 133, 91–97. [Google Scholar] [CrossRef]
- Amin, M.; Abu El-Hassan, K. Effect of using different types of nano materials on mechanical properties of high strength concrete. Constr. Build. Mater. 2015, 80, 116–124. [Google Scholar] [CrossRef]
- GB/T 50082-2019; Code for Durability Design of Concrete Structures. China Architecture & Building Press: Beijing, China, 2019.
- JGJ 55-2011; Code for Mix Proportions Design Procedure of Ordinary Concrete. China Architecture & Building Press: Beijing, China, 2011.
- GB/T 50476-2019; Concrete Long-Term Performance and Durability Test Method Standard. China Architecture & Building Press: Beijing, China, 2019.
- Maohua, Z.; Zhengyi, L.; Jiyin, C.; Zenong, T.; Zhiyi, L. Durability of Marine Concretes with Nanoparticles under Combined Action of Bending Load and Salt Spray Erosion. Adv. Mater. Sci. Eng. 2022, 2022, 1968770. [Google Scholar] [CrossRef]
- Mu, R.; Yan, A. Damage and damage suppression of HPC under freeze-thaw and stress composite effects. J. Build. Mater. 1999, 04, 359–364. (In Chinese) [Google Scholar] [CrossRef]
- SL 352-2020; Test Procedure for Hydraulic Concrete. China Architecture & Building Press: Beijing, China, 2020.
- Collepardi, M.; Marcialis, A.; Turriziani, R. Penetration of Chloride Ions into Cement Pastes and Concretes. J. Am. Ceram. Soc. 1972, 55, 534–535. [Google Scholar] [CrossRef]
- Hongfa, Y. Prediction method of durability, mechanism and service life of high performance concrete in salt lake area. J. Southeast Univ. 2004, 32, 638–642. (In Chinese) [Google Scholar]
- Mangat, P.S.; Molloy, B.T. Prediction of long term chloride concentration in concrete. Mater. Struct. 1994, 27, 338–346. [Google Scholar] [CrossRef]
- Costa, A.; Appleton, J. Chloride penetration into concrete in marine environment-Part II: Prediction of long term chloride penetration. Mater. Struct. 1999, 32, 354–359. [Google Scholar] [CrossRef]
- Yuanzhan, W.; Shuangzhu, T.; Wang, J. Chloride diffusion model considering the influence of load under different environmental conditions. Channel Port 2010, 31, 125–131. (In Chinese) [Google Scholar]
- Thomas, M.D.A.; Bamforth, P.B. Modelling chloride diffusion in concrete: Effect of fly ash and slag. Cem. Concr. Res. 1999, 29, 487–495. [Google Scholar] [CrossRef]
- Taylor, H.F.W. Cement Chemistry, 2nd ed.; Lightening Source Inc.: London, UK, 1997. [Google Scholar]
- Mu, R. Durability and service time prediction of concrete under combined action of freeze-thaw cycles, external bending stress and salt solution. Ph.D. Thesis, Southeast University, Dhaka, Bangladesh, 2000. (In Chinese). [Google Scholar]



























| Types | Diameter (nm) | Appearance | Purity (%) | Specific Surface Area (m2/g) | Phase | PH |
|---|---|---|---|---|---|---|
| SiO2 | 30 | White powder | 99.5 | 190–250 | — | 5–7 |
| Fe2O3 | 50–100 | Red powder | 99.7 | 60 | m | — |
| Fe3O4 | 50–100 | Black powder | 99.5 | 130 | β | — |
| Types of Cement | Number | Water | Cement | Sand | Coarse Aggregate | FDN | Defoa-Mer | Nanopartic-Les |
|---|---|---|---|---|---|---|---|---|
| Ordinary concrete | PC | 205 | 486.0 | 638 | 1185 | 1.90 | — | — |
| Nano-SiO2 concrete | NS05 | 205 | 483.6 | 638 | 1185 | 1.90 | 0.08 | 2.4 |
| NS10 | 205 | 481.1 | 638 | 1185 | 1.90 | 0.08 | 4.9 | |
| NS20 | 205 | 476.3 | 638 | 1185 | 1.90 | 0.08 | 9.7 | |
| NS30 | 205 | 471.4 | 638 | 1185 | 1.90 | 0.08 | 14.6 | |
| Nano-Fe2O3 concrete | NF(I)05 | 205 | 483.6 | 638 | 1185 | 1.90 | 0.08 | 2.4 |
| NF(I)10 | 205 | 481.1 | 638 | 1185 | 1.90 | 0.08 | 4.9 | |
| NF(I)20 | 205 | 476.3 | 638 | 1185 | 1.90 | 0.08 | 9.7 | |
| NF(I)30 | 205 | 471.4 | 638 | 1185 | 1.90 | 0.08 | 14.6 | |
| Nano-Fe3O4 concrete | NF(II)05 | 205 | 483.6 | 638 | 1185 | 1.90 | 0.08 | 2.4 |
| NF(II)10 | 205 | 481.1 | 638 | 1185 | 1.90 | 0.08 | 4.9 | |
| NF(II)20 | 205 | 476.3 | 638 | 1185 | 1.90 | 0.08 | 9.7 | |
| NF(II)30 | 205 | 471.4 | 638 | 1185 | 1.90 | 0.08 | 14.6 |
| Submerge Zone | Tidal Zone | Splash Zone | Atmospheric Zone | |
|---|---|---|---|---|
| fh | 1.32 | 0.92 | 0.27 | 0.68 |
| Types of Concrete | e | f | g | R |
|---|---|---|---|---|
| QNS | 0.09 | 0.05 | 0.01 | 0.9907 |
| QNF(II) | 0.09 | 0.03 | 0.01 | 0.9933 |
| GNS | 0.12 | 0.06 | 0.02 | 0.9938 |
| GNF(II) | 0.12 | 0.04 | 0.01 | 0.9956 |
| Types of Concrete | e | f | g | R |
|---|---|---|---|---|
| NS | 0.08 | 0.06 | 0.01 | 0.9997 |
| NF(II) | 0.07 | 0.05 | 0.01 | 0.9841 |
| Types of Concrete | h | I | g | k | R |
|---|---|---|---|---|---|
| PC | 1.00 | 0.37 | 0.31 | 0 | 0.9224 |
| NF(I)05 | 0.99 | 2.08 | −9.43 | 11.94 | 0.9423 |
| NF(I)10 | 1.00 | 3.64 | −17.45 | 21.23 | 0.9975 |
| NF(I)20 | 0.99 | 2.55 | −12.42 | 15.65 | 0.9896 |
| NF(I)30 | 0.99 | 2.72 | −12.64 | 15.54 | 0.9844 |
| NS05 | 0.99 | 2.38 | −11.38 | 14.33 | 0.9861 |
| NS10 | 0.99 | 3.42 | −15.72 | 19.07 | 0.9980 |
| NS20 | 1.00 | 3.42 | −15.75 | 19.14 | 0.9969 |
| NS30 | 1.00 | 3.54 | −16.64 | 20.14 | 0.9991 |
| Types of Concrete | h | i | g | R |
|---|---|---|---|---|
| PC | 0.98 | −1.89 | 2.37 | 0.8788 |
| NF(I)05 | 0.99 | −2.58 | 3.55 | 0.9755 |
| NF(I)10 | 0.99 | −2.44 | 3.12 | 0.9386 |
| NF(I)20 | 0.99 | −2.58 | 3.43 | 0.9752 |
| NF(I)30 | 0.99 | −2.61 | 3.59 | 0.9763 |
| NS05 | 0.99 | −2.58 | 3.48 | 0.9792 |
| NS10 | 0.99 | −2.38 | 3.05 | 0.9294 |
| NS20 | 0.98 | −2.32 | 2.95 | 0.9228 |
| NS30 | 0.99 | −2.45 | 3.21 | 0.9491 |
| Marine Environment | Types of Concrete | |||
|---|---|---|---|---|
| Portland Cement | Fly Ash | Slag | Silica | |
| Submerge zone | 0.30 | 0.69 | 0.71 | 0.62 |
| Tidal and splash zone | 0.37 | 0.93 | 0.60 | 0.39 |
| Atmosphere zone | 0.65 | 0.66 | 0.85 | 0.79 |
| a | b | c | d | R | |
|---|---|---|---|---|---|
| QNS | 0.28 | 0.46 | 2.08 | 2.60 | 0.9814 |
| QNF(II) | 0.33 | 0.37 | 2.09 | 1.93 | 0.9537 |
| GNS | 0.21 | 0.71 | 2.37 | 6.08 | 0.9877 |
| GNF(II) | −0.03 | 0.80 | 2.18 | 11.29 | 0.9444 |
| Types of Concrete | a | b | c | d | R |
|---|---|---|---|---|---|
| NS | 0.24 | 0.48 | 2.09 | 2.73 | 0.9889 |
| NF(II) | 0.28 | 0.39 | 2.08 | 2.15 | 0.9766 |
| Types of Concrete | l | r | j | z | R |
|---|---|---|---|---|---|
| NS | 0.46 | 0.41 | −0.23 | 0.04 | 0.9957 |
| NF(I) | 0.47 | 0.43 | −0.24 | 0.04 | 0.9762 |
| The Number of Salt Freeze–Thaw Cycles | 0 | 25 | 50 | 75 | 100 | 125 | 150 | 175 | 200 |
|---|---|---|---|---|---|---|---|---|---|
| PC | 0 | 3.09 | 7.61 | 15.91 | 28.66 | 40.45 | 53.16 | - | - |
| NS05 | 0 | 2.05 | 5.49 | 11.97 | 21.40 | 30.95 | 42.14 | 52.17 | - |
| NS10 | 0 | 1.49 | 5.11 | 10.88 | 19.28 | 28.18 | 39.16 | 48.62 | - |
| NS20 | 0 | 1.00 | 3.12 | 8.48 | 15.65 | 23.47 | 30.96 | 39.61 | 49.74 |
| NS30 | 0 | 1.16 | 4.34 | 9.01 | 16.43 | 25.95 | 36.44 | 46.87 | - |
| NF05 | 0 | 2.24 | 6.38 | 13.47 | 22.72 | 33.78 | 42.86 | 53.05 | - |
| NF(II)10 | 0 | 2.12 | 4.88 | 11.47 | 21.45 | 31.30 | 39.58 | 51.13 | - |
| NF(II)20 | 0 | 1.29 | 3.99 | 9.85 | 17.73 | 26.85 | 33.57 | 42.43 | 48.95 |
| NF(II)30 | 0 | 2.12 | 5.53 | 11.69 | 19.24 | 28.98 | 37.71 | 48.56 | - |
| Types of Concrete | u | v | w | R |
|---|---|---|---|---|
| NS | −1.92 | 0.14 | 8.19 × 10−4 | 0.9912 |
| NF(II) | −2.14 | 0.17 | 7.00 × 10−4 | 0.9803 |
| PC | NS05 | NS10 | NS20 | NS30 | NF(II)05 | NF(II)10 | NF(II)20 | NF(II)30 | |
|---|---|---|---|---|---|---|---|---|---|
| w | 0.0925 | 0.0899 | 0.0933 | 0.0912 | 0.0988 | 0.0912 | 0.0901 | 0.0921 | 0.0899 |
| R | 0.9909 | 0.9917 | 0.9932 | 0.9903 | 0.9919 | 0.9899 | 0.9943 | 0.9919 | 0.9878 |
Publisher’s Note: MDPI stays neutral with regard to jurisdictional claims in published maps and institutional affiliations. |
© 2022 by the authors. Licensee MDPI, Basel, Switzerland. This article is an open access article distributed under the terms and conditions of the Creative Commons Attribution (CC BY) license (https://creativecommons.org/licenses/by/4.0/).
Share and Cite
Lv, Z.; Zhang, M.; Sun, Y. Research on The Chloride Diffusion Modified Model for Marine Concretes with Nanoparticles under The Action of Multiple Environmental Factors. J. Mar. Sci. Eng. 2022, 10, 1852. https://doi.org/10.3390/jmse10121852
Lv Z, Zhang M, Sun Y. Research on The Chloride Diffusion Modified Model for Marine Concretes with Nanoparticles under The Action of Multiple Environmental Factors. Journal of Marine Science and Engineering. 2022; 10(12):1852. https://doi.org/10.3390/jmse10121852
Chicago/Turabian StyleLv, Zhengyi, Maohua Zhang, and Yanyu Sun. 2022. "Research on The Chloride Diffusion Modified Model for Marine Concretes with Nanoparticles under The Action of Multiple Environmental Factors" Journal of Marine Science and Engineering 10, no. 12: 1852. https://doi.org/10.3390/jmse10121852
APA StyleLv, Z., Zhang, M., & Sun, Y. (2022). Research on The Chloride Diffusion Modified Model for Marine Concretes with Nanoparticles under The Action of Multiple Environmental Factors. Journal of Marine Science and Engineering, 10(12), 1852. https://doi.org/10.3390/jmse10121852

