Technical–Economic Feasibility Analysis of Subsea Shuttle Tanker
Abstract
:1. Introduction and Background
1.1. Previous Research in Underwater Cargo Vessels
1.2. The Subsea Shuttle Tanker (SST)
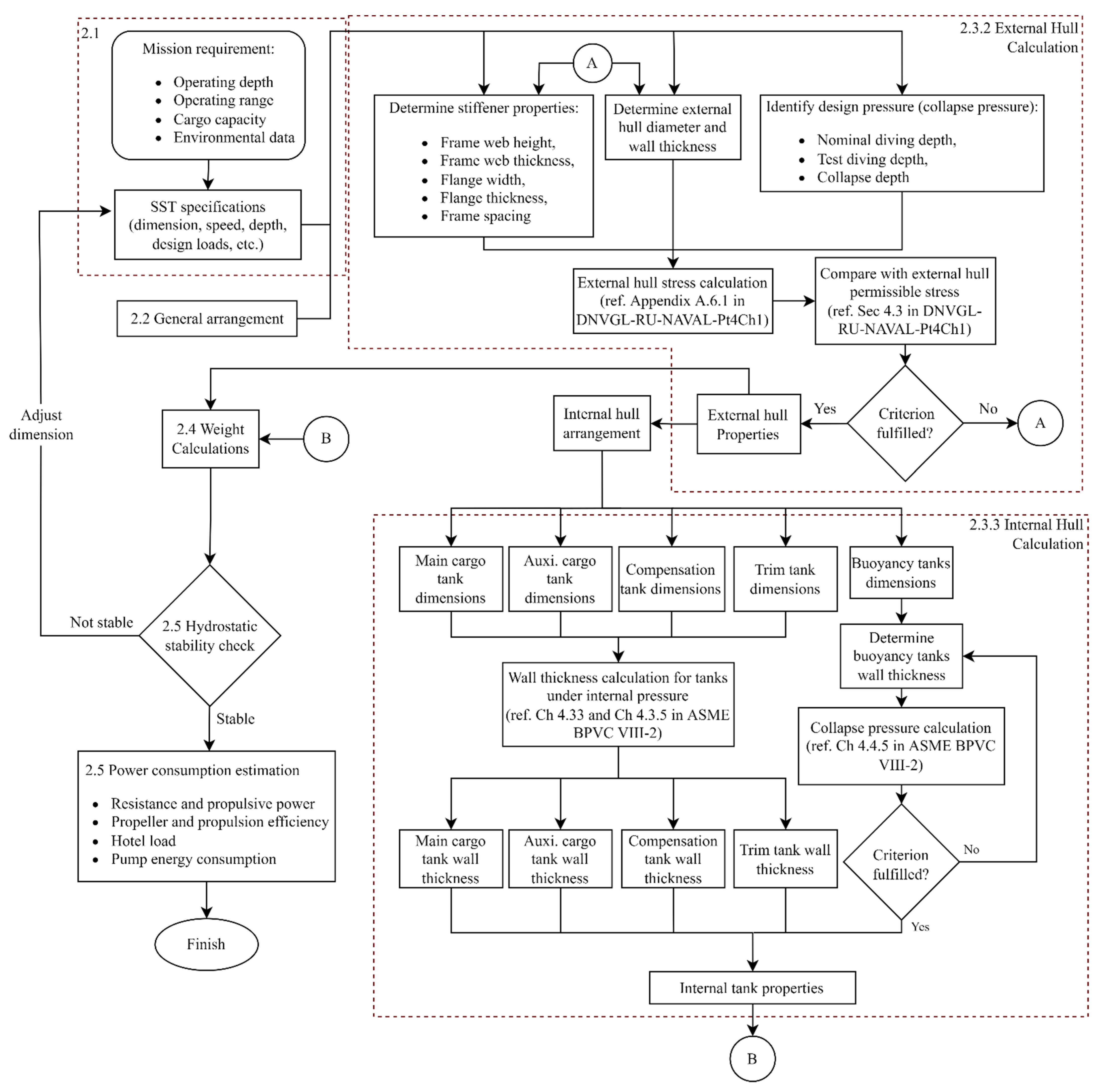
2. Technical Feasibility Analysis
2.1. Mission Requirements and SST Specifications
2.2. General Arrangement
- Cargo tanks: There are seven main cargo tanks and six auxiliary cargo tanks with hemispherical ends, distributed circular-symmetrically in the SST’s flooded mid-body.
- Compensation tanks: There are two compensation tanks to provide the vessel with the trimming moment and weight necessary to reach neutral buoyancy under different hydrostatic load cases. These tanks are used to ensure the neutral buoyancy of the SST under different load cases.
- Trim tanks: Two trim tanks are in the bow hemisphere and aft cone of the SST. These tanks bring the centre of gravity (CoG) vertically beneath the centre of buoyancy (CoB) so that the vessel is at a neutral trim condition. The trim tanks do not communicate with the open sea and only handle internal pressure resulting from hydrostatic pressure.
- Buoyancy tubes: Eight empty buoyancy tanks are arranged at the upper part of the SST to make the vessel neutral buoyant. These buoyancy tanks are of the same length as the main cargo tanks and are directly connected to the forward and aft bulkheads.
- The main cargo tanks, auxiliary cargo tanks, compensation tanks, and trim tanks are designed to take burst pressure, while the buoyancy tubes are designed against collapse pressure.
2.3. Structural Design
2.3.1. Materials
2.3.2. External Hull Design
- Free flooding compartments are pressure hulls subjected to hydrostatic pressures. These compartments are checked against permissible stress at the nominal diving depth, test diving depth, and collapse depth in accordance with Chapter 4 in DNVGL Rules for Classification for Naval Vessels, Part 4 Sub-surface ships, Chapter 1 Submarine (DNVGL-RU-NAVAL-Pt4Ch1) [26].
- The flooded mid-body compartment is designed with the same reference as the free flooding compartments. However, this part of the external hull does not handle hydrostatic pressure. Hence, it uses 7 bar (70 m) for collapse pressure to prevent immediate structural failure in accidental load cases, such as mid-body seawater vent malfunction.
- The bulkhead is designed using a finite element analysis and uses permissible stresses in DNVGL-RU-NAVAL-pt4Ch1 Section 4.3 [26]. The permissible stress in the nominal diving depth check is 203 MPa, in the test diving depth is 418 MPa, and in the collapse depth check is 415 MPa.
| Parameter | Symbol | Units | Value |
|---|---|---|---|
| Frame web height | hw | (m) | 0.3 |
| Frame web thickness | sw | (m) | 0.03 |
| Flange width | bf | (m) | 0.1 |
| Flange thickness | sf | (m) | 0.033 |
| Frame spacing | LF | (m) | 1 |
| Frame cross sectional area | AF | (m) | 0.0123 |
| Inner radius to the flange of the frame | Rf | (m) | 6.1380 |
2.3.3. Internal Hull Design
- Cargo tanks are subjected to external hydrostatic pressure and internal tank pressure. They are used for CO2 storage and have a design burst pressure of 55 bar. This is identified as the worst-case scenario, which occurs when the SST is floating on the sea surface. Under this condition, the external hydrostatic pressure is 0 bar gauge, and the pressure difference is 55 bar. The cargo tanks avoid collapse pressure design by utilizing a pressure compensation system (PCS). Details of the PCS are provided in Xing et al. [7] and Ma et al. [8]. The different diameters allow for a more optimal arrangement of the tanks within the SST, thereby maximizing space utilization and consequently payload.
- Compensation and trim tanks are soft tanks in the free flooding compartments, i.e., they do not need to handle external pressure. Consequently, they only need to handle internal pressure, which results from the hydrostatic pressure due to the flooding of the mid-section in the SST. During the calculation, compensation tanks and trim tanks are assumed to be cylindrical to obtain reasonable weight and volume sizing. They can, however, be made of various shapes to better utilize the space in the free flooding compartments.
- Buoyancy tanks are designed to handle 7 bar hydrostatic pressure, corresponding to the 70 m nominal diving depth.
- The SST internal tank designs are presented in Table 5.
2.4. Weight Calculations
- The targeted payload is 45% displacement
- The machinery weight is 3% displacement
- The permanent ballast is 3% displacement
- The trim ballast is 0.7% displacement
2.5. Hydrostatic Stability Check
2.6. Power Consumption Estimation
- The pump power is estimated from the duration of the pump flow to load and offload the cargo. The pumps provide 3 bar differential pressure and take 4 hours to transfer the cargo. This means that every SST design has different pump volumetric flow rates to ensure the same offloading duration. The pump efficiency is defined to be 75% [38,39].
2.7. Derived Designs
3. Economic Feasibility
3.1. Offshore Pipelines
3.2. Crewed/Autonomous Tanker Ship
3.3. Subsea Shuttle Tanker
4. Results and Discussions
4.1. Technical Feasibility
4.2. Economic Feasibility
4.2.1. Summary
4.2.2. Short Distances (180 km)
4.2.3. Intermediate and Long Distances (500–1500 km)
4.2.4. CAPEX and OPEX
4.2.5. Crewed vs. Autonomous Tanker Ship
5. Conclusions
Author Contributions
Funding
Institutional Review Board Statement
Informed Consent Statement
Data Availability Statement
Conflicts of Interest
Appendix A
| Parameter | Symbol | Units | Free Flooding Compartment | Flooded COMPARTMENT | Equation Number in DNVGL RU P4Cl Appendix A | ||
|---|---|---|---|---|---|---|---|
| Design Pressure Type | Nominal Diving Depth | Test Diving Depth | Collapse Depth | Collapse | |||
| Design pressure | p | (bar) | 7 | 10.5 | 19 | 7 | User input |
| Hull thickness | s | (m) | 0.029 | 0.029 | 0.029 | 0.019 | User input |
| Hull radius | Rm | (m) | 6.5 | 6.5 | 6.5 | 6.5 | User input |
| Frame web height | hw | (m) | 0.3 | 0.3 | 0.3 | 0.3 | User input |
| Frame web thickness | sw | (m) | 0.03 | 0.03 | 0.03 | 0.03 | User input |
| Flange width | bf | (m) | 0.1 | 0.1 | 0.1 | 0.1 | User input |
| Flange thickness | sf | (m) | 0.033 | 0.033 | 0.033 | 0.033 | User input |
| Frame spacing | LF | (m) | 1 | 1 | 1 | 1.5 | User input |
| Frame cross sectional area | AF | (m) | 0.0123 | 0.012 | 0.0123 | 0.0123 | User input |
| Inner radius to the flange of frame | Rf | (m) | 6.138 | 6.138 | 6.138 | 6.138 | User input |
| Youngs modulus | E | (GPa) | 206 | 206 | 206 | 206 | User input |
| Poisson Ratio | v | 0.3 | 0.3 | 0.3 | 0.3 | User input | |
| Poisson ratio in elastic-plastic range | vp | 0.44 | 0.44 | 0.44 | 0.44 | (A48) | |
| Frame distance without thickness | L | (m) | 0.97 | 0.97 | 0.9 | 0.97 | (A9) |
| Effective length | Leff | (m) | 0.65 | 0.65 | 0.65 | 0.625 | (A10) |
| Effective area | Aeff | (m2) | 0.0126 | 0.0126 | 0.0126 | 0.012 | (A11) |
| The radial displacement in the middle between the frames | wM | (m) | −0.003 | −0.007 | −0.0125 | −0.0076 | (A15) |
| The radial displacement at the frames | wF | (m) | −0.0041 | −0.008 | −0.0148 | −0.0012 | (A16) |
| The reference stress is the circumferential stress in the unstiffened cylindrical pressure hull | σo | (MPa) | 156.9 | 235.3 | 425.9 | 239.5 | (A13) |
| The equivalent stresses are composed of the single stresses in longitudinal and circumferential direction at the middle between frames | σmv,m | (MPa) | 104.77 | 157.26 | 287.3 | 240 | (A14) |
| The equivalent stresses are composed of the single stresses in longitudinal and circumferential direction at the frames | σmv,f | (MPa) | 133.4 | 184.43 | 326.9 | 104.75 | (A14) |
| Average membrane stress in longitudinal direction | σmx | (MPa) | 78.5 | 117.67 | 212.9 | 119.7 | (A17) |
| Membrane stress in circumferential direction in the middle between the frames | σmϕ,M | (MPa) | 118.98 | 178.6 | 326.8 | 276.3 | (A18) |
| Membrane stress in circumferential direction at the frames | σmϕ,F | (MPa) | 154 | 212.55 | 376.4 | 74.7 | (A19) |
| Bending stresses in longitudinal direction in the middle between the frames | σxϕ,M | (MPa) | 63.9 | 105.2 | 240 | 71.2 | (A20) |
| Bending stresses in longitudinal direction at the frames | σbx,F | (MPa) | 5 | 41.6 | 95.98 | 300 | (A21) |
| Bending stresses in circumferential direction in the middle between the frames | σbϕ,M | (MPa) | 19.2 | 31.5 | 72 | 21.4 | (A22) |
| Bending stresses in circumferential direction at the frames | σbϕ,F | (MPa) | 1.5 | 12.5 | 28.8 | 90 | (A23) |
| Tangential module | Et | (GPa) | 206 | 206 | 206 | 206 | (A38) |
| Secant module | Es | (GPa) | 204 | 204 | 204 | 204 | (A39) |
| Elastic buckling pressure | pelcr | (bar) | 56 | 56 | 56 | 64 | (A28) |
| Theoretical elastic-plastic buckling pressure | picr | (bar) | 56 | 56 | 56 | 64 | (A29) |
| Reduction factor | R | 0.75 | 0.75 | 0.75 | 0.75 | (A43) | |
| Elastic-plastic buckling pressure | p’cr | (bar) | 42 | 42 | 42 | 48 | (A45) |
| Type of Stresses | At the Frame | In the Middle of the Field | ||||
|---|---|---|---|---|---|---|
| Circum-Ferential | Equivalent | Axial | Circum-Ferential | Equivalent | Axial | |
| Membrane stress | 154.00 MPa | - | 78.50 MPa | 118.98 MPa | - | 78.50 MPa |
| Membrane equivalent stress | - | 133.40 MPa | - | - | 104.77 MPa | - |
| Bending stresses | 1.50 MPa | - | 5.00 MPa | 19.20 MPa | - | 63.90 MPa |
| Normal stress outside | 155.50 MPa | - | 83.50 MPa | 138.18 MPa | - | 142.40 MPa |
| Equivalent normal stress outside | - | 134.50 MPa | - | - | 140.30 MPa | - |
| Normal stress inside | 152.50 MPa | - | −5.00 MPa | −19.20 MPa | - | 14.60 MPa |
| Equivalent normal stress inside | - | 134.50 MPa | - | - | 140.30 MPa | - |
| Type of Stresses | At the Frame | In the Middle of the Field | ||||
|---|---|---|---|---|---|---|
| Circum-Ferential | Equivalent | Axial | Circum-Ferential | Equivalent | Axial | |
| Membrane stress | 212.55 MPa | - | 117.67 MPa | 178.60 MPa | - | 117.67 MPa |
| Membrane equivalent stress | - | 184.43 MPa | - | - | 157.26 MPa | - |
| Bending stresses | 12.50 MPa | - | 41.60 MPa | 31.50 MPa | - | 105.20 MPa |
| Normal stress outside | 225.05 MPa | - | 159.27 MPa | 210.10 MPa | - | 222.87 MPa |
| Equivalent normal stress outside | - | 200.40 MPa | - | - | 216.77 MPa | - |
| Normal stress inside | 200.05 MPa | - | −41.60 MPa | −31.50 MPa | - | 12.47 MPa |
| Equivalent normal stress inside | - | 200.40 MPa | - | - | 216.77 MPa | - |
| Type of Stresses | At the Frame | In the Middle of the Field | ||||
|---|---|---|---|---|---|---|
| Circum-Ferential | Equivalent | Axial | Circum-Ferential | Equivalent | Axial | |
| Membrane stress | 376.40 MPa | - | 212.90 MPa | 326.80 MPa | - | 212.90 MPa |
| Membrane equivalent stress | - | 326.90 MPa | - | - | 287.33 MPa | - |
| Bending stresses | 28.80 MPa | - | 95.98 MPa | 72.00 MPa | - | 240.00 MPa |
| Normal stress outside | 405.20 MPa | - | 308.88 MPa | 398.80 MPa | - | 452.90 MPa |
| Equivalent normal stress outside | - | 366.65 MPa | - | - | 428.50 MPa | - |
| Normal stress inside | 347.60 MPa | - | −95.98 MPa | −72.00 MPa | - | −27.10 MPa |
| Equivalent normal stress inside | - | 366.65 MPa | - | - | 428.50 MPa | - |
| Type of Stresses | At the Frame | In the Middle of the Field | ||||
|---|---|---|---|---|---|---|
| Circum-Ferential | Equivalent | Axial | Circum-Ferential | Equivalent | Axial | |
| Membrane stress | 74.70 MPa | - | 119.70 MPa | 276.30 MPa | - | 119.70 MPa |
| Membrane equivalent stress | - | 104.75 MPa | - | - | 240.00 MPa | - |
| Bending stresses | 90.00 MPa | - | 300.00 MPa | 21.40 MPa | - | 71.20 MPa |
| Normal stress outside | 164.70 MPa | - | 419.70 MPa | 297.70 MPa | - | 190.90 MPa |
| Equivalent normal stress outside | - | 366.40 MPa | - | - | 261.20 MPa | - |
| Normal stress inside | −15.30 MPa | - | −300.00 MPa | −21.40 MPa | - | 48.50 MPa |
| Equivalent normal stress inside | - | 366.40 MPa | - | - | 261.20 MPa | - |
| Case | Depth | Maximum Equivalent Stress | Permissible Stress (Ref. Sec. 4.3 in DNVGL RU P4C1) | Criterion Fulfilled? |
|---|---|---|---|---|
| Nominal diving depth | 70 m | 155.50 MPa | 203 MPa | Yes |
| Test diving depth | 105 m | 225.05 MPa | 418 MPa | Yes |
| Collapse depth | 190 m | 452.90 MPa | 460 MPa | Yes |
| Flooded Compartment | - | 419.70 MPa | 460 MPa | Yes |
| Parameter | Symbol in ASME BPVC Sec. VIII Div. 2 | Value | Equation Number in ASME BPVC Sec. VIII Div 2. |
|---|---|---|---|
| Thickness | t | 0.01 m | User input |
| Outer diameter | Do | 0.9 m | User input |
| Unsupported length | L | 3 m | User input |
| Young’s modulus | Ey | 200 GPa | User input |
| Minimum yield strength | Sy | 414 MPa | User input |
| Design factor | FS | 2 | (4.4.1) |
| Predicted elastic buckling stress | Fhe | 71 MPa | (4.4.19) |
| Factor | Mx | 45 | (4.4.20) |
| Factor | Ch | 0.02 | (4.4.22) |
| Predicted buckling stress | Fic | 71 MPa | (4.4.27) |
| Allowable external pressure | Pa | 8 bar | (4.4.28) |
Appendix B
| OP | CS 1 | AS 1 | SST 1 | Units | |
|---|---|---|---|---|---|
| Price per ton of vessel steel | N.A. | 18,896.0 | €/tonne | ||
| Structural volume | 5170 | 5170 | 4394 | tonne | |
| Autonomous ship factor | N.A. | 110% | N.A. | ||
| CAPEX | 250.3 | 97.7 | 107.5 | 83.0 | m€ |
| Annuity | 20.99 | 8.19 | 9.01 | 6.96 | m€ |
| OP | CS 1 | AS 1 | SST 1 | Units | |
|---|---|---|---|---|---|
| Vessel maintenance | N.A. | 2% | 2% | 2% | of CAPEX |
| CAPEX | 97.7 | 107.5 | 83.0 | m€ | |
| Vessel maintenance cost | 1.95 | 2.15 | 1.66 | m€/year | |
| Crew cost | 0.64 | N.A. | N.A. | m€/year | |
| Fuel consumptions | 9.13 | 9.13 | tonne/day | ||
| Fuel price | 573.33 | 573.33 | €/tonne | ||
| Fuel cost | 1.91 | 1.91 | m€/year | ||
| Liquefaction cost for 2.5 mtpa | 13.28 | 13.28 | m€/year | ||
| Electricity consumptions | N.A. | N.A. | 6001 | kWh/day | |
| Electricity price | 0.11 | €/kWh | |||
| Electricity cost | 0.24 | m€/year | |||
| OPEX | 2.35 | 17.78 | 17.33 | 1.90 | m€/year |
| Parameters | Value | Units |
|---|---|---|
| Total CO2 volume | 2.50 | Mtpa |
| Cargo volume—SST 1 | 10 569 | m3 |
| CO2 density | 0.94 | ton / m3 |
| Transport distance | 180 | Km |
| Speed—SST 1 | 6 | Knots |
| Loading/offloading time—SST 1 | 4 | Hours |
| Number of ships required | 2 |
| OP | CS 1 | AS 1 | SST 1 | |
|---|---|---|---|---|
| Annuity | 20.99 m€ | 8.19 m€ | 9.01 m€ | 13.93 m€ |
| OPEX | 2.35 m€ | 17.78 m€ | 17.33 m€ | 3.80 m€ |
| Total CO2 per annual | 2.5 | |||
| CO2 per tonne | 9.33€ | 10.39€ | 10.54€ | 7.09€ |
| 1 | To prevent confusion with Subsea Shuttle Tanker (SST), shuttle tanker ships will be refered as tanker ships in the remainder of the text. |
| 2 | The maximum range is 400 km for the baseline SST. This range is extended by fitting additional batteries for longer ranges. See also Section 2.6. |
References
- Fullenbaum, R.; Fallon, J.; Flanagan, B. Oil & Natural Gas Transportation & Storage Infrastructure: Status, Trends, & Economic Benefits; Technical report; IHS Global Inc.: Washington, DC, USA, 2013. [Google Scholar]
- Palmer, A.; King, R. Subsea Pipeline Engineering, 2nd ed.; PennWell Corp.: Tulsa, OK, USA, 2008. [Google Scholar]
- Vestereng, C. Shuttle Tankers in Brazil. Available online: https://www.dnv.com/expert-story/maritime-impact/shuttle-tankers-Brazil.html (accessed on 1 August 2021).
- Wilson, J. Shuttle tankers vs pipelines in the GOM frontier. World Oil 2008, 4, 149–151. [Google Scholar]
- Equinor Energy AS. RD662093 Subsea Shuttle System, 2019.
- Ellingsen, K.E.; Ravndal, O.; Reinas, R.; Hansen, J.H.; Marra, F.; Myhre, E.; Dupuy, P.M.; Sveberg, K. RD677082 Subsea Shuttle System, 2020.
- Xing, Y.; Ong, M.C.; Hemmingsen, T.; Ellingsen, K.E.; Reinas, L. Design considerations of a subsea shuttle tanker system for liquid carbon dioxide transportation. J. Offshore Mech. Arct. Eng. 2021, 143, 045001. [Google Scholar] [CrossRef]
- Ma, Y.; Xing, Y.; Ong, M.C.; Hemmingsen, T. Baseline design of a subsea shuttle tanker system for liquid carbon dioxide transportation. J. Ocean Eng. 2021, 240, 109891. [Google Scholar] [CrossRef]
- Jacobsen, L.R. Subsea Transport of Arctic Oil—A Technical and Economic Evaluation. In Proceedings of the Offshore Technology Conference, Houston, TX, USA, 2 May 1971. [Google Scholar]
- Taylor, P.; Montgomery, J. Arctic Submarine Tanker System. In Proceedings of the Offshore Technology Conference, Houston, TX, USA, 2 May 1977. [Google Scholar]
- Jacobsen, L.; Lawrence, K.; Hall, K.; Canning, P.; Gardner, E. Transportation of LNG from the Arctic by commercial submarine. Mar. Technol. SNAME News 1983, 20, 377–384. [Google Scholar] [CrossRef]
- Xing, Y. A Conceptual Large Autonomous Subsea Freight-Glider for Liquid CO2 Transportation. In Proceedings of the International Conference on Offshore Mechanics and Arctic Engineering, Online Conference, 21–30 June 2021. [Google Scholar]
- Norwegian Petroleum Directorate (NPD). Carbon Capture and Storage. Available online: http://www.norskpetroleum.no/en/environment-and-technology/carbon-capture-and-storage (accessed on 1 August 2021).
- Equinor ASA. Northern Lights CC. Available online: https://www.equinor.com/en/what-we-do/northern-lights.html (accessed on 1 August 2021).
- Ma, Y.; Sui, D.; Xing, Y.; Ong, M.C.; Hemmingsen, T.H. Depth control modelling and analysis of a subsea shuttle tanker. In Proceedings of the International Conference on Ocean, Offshore and Artic Engineering, Online Conference, 21–30 July 2021. [Google Scholar]
- Ma, Y.; Xing, Y.; Hemmingsen, T.H. An evaluation of key challenges of CO2 transportation with a novel Subsea Shuttle Tanker. In Proceedings of the Third Conference of Computational Methods in Offshore Technology, Stavanger, Norway, 25–26 November 2021. [Google Scholar]
- Ma, Y.; Xing, Y.; Silva, M.S.D.; Sui, D. Modelling of a subsea shuttle tanker hovering in ocean current, under review. In Proceedings of the International Conference on Ocean, Offshore and Arctic Engineering, Hamburg, Germany, 5–10 June 2022. [Google Scholar]
- Taylor, P. Energy Technology Perspectives 2010: Scenarios and Strategies to 2050; OECD Publishing: Paris, France, 2010. [Google Scholar]
- Papanikolaou, A. Ship Design: Methodologies of Preliminary Design. Springer: Manhattan, NY, USA, 2014. [Google Scholar]
- Carbon Capture and Storage Association (CCSA). What Is CCS. Available online: http://www.ccsassociation.org/what-is-ccs/ (accessed on 30 September 2020).
- Zero Emissions Platform (ZEP). The Cost of CO2 Transport: Post-Demonstration CCS in the EU; Technical Report; Zero Emissions Platform: Brussels, Belgium, 2011. [Google Scholar]
- Kretschmann, L.; Rødseth, Ø.J.; Fuller, B.S.; Noble, H.; Horahan, J.; McDowell, H. MUNIN. Deliverable 9.3: Quatitative Assessment; MUNIN Report: 2015. Available online: http://www.unmanned-ship.org/munin/wp-content/uploads/2015/10/MUNIN-D9-3-Quantitative-assessment-CML-final.pdf (accessed on 1 October 2021).
- Stanković, J.J.; Marjanović, I.; Papathanasiou, J.; Drezgić, S. Social, Economic and Environmental Sustainability of Port Regions: MCDM Approach in Composite Index Creation. J. Mar. Sci. Eng. 2021, 9, 74. [Google Scholar] [CrossRef]
- Sifakis, N.; Tsoutsos, T. Planning zero-emissions ports through the nearly zero energy port concept. J. Clean. Prod. 2021, 286, 125448. [Google Scholar] [CrossRef]
- Wang, Z.; Wu, X.; Guo, J.; Wei, G.; Dooling, T.A. Efficiency evaluation and PM emission reallocation of China ports based on improved DEA models. Transp. Res. Part D Transp. Environ. 2020, 82, 102317. [Google Scholar] [CrossRef]
- DNV-GL Rules for Classification, Naval Vessels, Part 4 Sub-Surface Ships. Available online: https://rules.dnv.com/docs/pdf/DNV/RU-NAVAL/2018-01/DNVGL-RU-NAVAL-Pt4Ch1.pdf (accessed on 1 August 2021).
- ASME. Boiler and Pressure Vessel Code, Section VIII, Division 2; The American Society of Mechanical Engineers: New York, NY, USA, 2015. [Google Scholar]
- National Centers for Environmental Information (NCEI). Greenland, Iceland and Norwegian Seas Regional Climatology. Available online: https://www.ncei.noaa.gov/products/greenland-iceland-and-norwegian-seas-regional-climatology (accessed on 30 September 2020).
- Mariano, A.; Ryan, E.; Perkins, B.; Smithers, S. The Mariano Global Surface Velocity Analysis 1.0; Technical report No. CG-D-34-95; United States Coast Guard Research and Development Centre: New London, CA, USA, 1995. [Google Scholar]
- Ersdal, G. An Overview of Ocean Currents with Emphasis on Currents on the Norwegian Continental Shelf; Technical Report; Norwegian Petroleum Directorate: Stavanger, Norway, 2001. [Google Scholar]
- Sætre, R. The Norwegian Coastal Current: Oceanography and Climate; Fagbokforlaget: Bergen, Norway, 2007. [Google Scholar]
- ITTC Resistance Committee 26th. Recommended Procedures and Guidelines: Resistance Test; International Towing Tank Committee (ITTC): Zürich, Switzerland, 2011. [Google Scholar]
- Hoerner, S.F. Fluid-Dynamic Drag: Practical Information on Aerodynamic Drag and Hydrodynamic Resistance; Hoerner Fluid Dynamics: Bakersfield, CA, USA, 1965. [Google Scholar]
- Barnitsas, M.M.; Ray, D.; Kinley, P. KT, KQ and Efficiency Curves for the Wageningen B-Series Propellers; Technical Report; University of Michigan: Ann Arbor, MI, USA, 1981. [Google Scholar]
- Renilson, M. Submarine Hydrodynamics; Springer: Cham, Switzerland, 2015. [Google Scholar]
- WSD50 30K 30,000 M3 LNG Carrier Data Sheet. Available online: https://cdn.wartsila.com/docs/default-source/product-files/sd/merchant/lng/wsd50-30k-lng-carrier-ship-design-o-data-sheet.pdf?sfvrsn=e8b38445_8 (accessed on 1 August 2021).
- Kretschmann, L.; Burmeister, H.C.; Jahn, C. Analyzing the economic benefit of unmanned autonomous ships: An exploratory cost-comparison between an autonomous and a conventional bulk carrier. Res. Transp. Bus. Manag. 2017, 25, 76–86. [Google Scholar] [CrossRef]
- Elsey, J. How to Define & Measure Centrifugal Pump Efficiency: Part 1. Available online: https://www.pumpsandsystems.com/how-define-measure-centrifugal-pump-efficiency-part-1#:~:text=Centrifugal%20pumps%20can%20approach%2094,will%20vary%20by%20plant%20type (accessed on 21 September 2021).
- Hall, S. Rules of Thumb for Chemical Engineers; Butterworth-Heinemann: Oxford, UK, 2017. [Google Scholar]
- Odland, J. Offshore Field Development; Course Compendium, University of Stavanger: Stavanger, Norway, 2018. [Google Scholar]
- Arbocz, J.; Stam, A.R. A Probabilistic Approach to Design Shell Structures, Buckling of Thin Metal Shells; Taylor & Francis: London, UK, 2004. [Google Scholar]
- Stephenson, L. Cost Engineers’ Notebook, 2nd ed.; AACE International: Morgantown, WV, USA, 2016. [Google Scholar]











| Parameter | Value | Unit |
|---|---|---|
| Collapse depth | 190 | (m) |
| Operating depth (nominal diving depth) | 70 | (m) |
| Operating speed | 6 | (knots) |
| Maximum range2 | 400 | (km) |
| Current speed | 1 | (m/s) |
| Cargo pressure | 35–55 | (bar) |
| Cargo temperature | 0–20 | (°C) |
| Properties | Material | Yield Strength | Tensile Strength |
|---|---|---|---|
| External hull—bow compartment | VL D47 | 460 MPa | 550 MPa |
| External hull—mid-body | VL D47 | 460 MPa | 550 MPa |
| External hull—aft compartment | VL D47 | 460 MPa | 550 MPa |
| Internal hull—main cargo tank | SA-738 Grade B | 414 MPa | 586 MPa |
| Internal hull—auxiliary cargo tank | SA-738 Grade B | 414 MPa | 586 MPa |
| Internal hull—comp. tank | SA-738 Grade B | 414 MPa | 586 MPa |
| Internal hull—trim tank | SA-738 Grade B | 414 MPa | 586 MPa |
| Internal hull—buoyancy tube | SA-738 Grade B | 414 MPa | 586 MPa |
| Bulkhead | VL D47 | 460 MPa | 550 MPa |
| Parameter | Units | SST 10,569 m3 | SST 23,239 m3 | SST 40,730 m3 | |
|---|---|---|---|---|---|
| Free flooding bow compartment | Length | (m) | 18.50 | 23.75 | 28.85 |
| Thickness | (m) | 0.029 | 0.033 | 0.038 | |
| Steel Weight | (ton) | 211.5 | 389.5 | 636.4 | |
| Design collapse pressure | (bar) | 20 | 20 | 20 | |
| Material | VL D47 | VL D47 | VL D47 | ||
| Flooded mid-body | Length | (m) | 75 | 100 | 122 |
| Thickness | (m) | 0.019 | 0.025 | 0.023 | |
| Steel Weight | (ton) | 599.0 | 1380.0 | 1932.0 | |
| Design collapse pressure | (bar) | 7 | 7 | 7 | |
| Material | VL D47 | VL D47 | VL D47 | ||
| Free flooding aft compartment | Length | (m) | 32 | 40.25 | 49 |
| Thickness | (m) | 0.029 | 0.033 | 0.038 | |
| Steel Weight | (ton) | 364.5 | 663.7 | 1089.7 | |
| Design collapse pressure | (bar) | 20 | 20 | 20 | |
| Material | VL D47 | VL D47 | VL D47 | ||
| Parameter | Units | SST 10,569 m3 | SST 23,239 m3 | SST 40,730 m3 | |
|---|---|---|---|---|---|
| Main Cargo Tank (Total No. = 7) | Length | (m) | 75 | 100 | 122 |
| Diameter | (m) | 4.00 | 5.00 | 6.20 | |
| Thickness | (m) | 0.046 | 0.057 | 0.071 | |
| Hemisphere head wall thickness | (m) | 0.023 | 0.029 | 0.036 | |
| Total volume | (m3) | 6480 | 13,515 | 25,346 | |
| Steel weight | (ton) | 2284 | 4769 | 8936 | |
| Material | SA-738 Grade B | SA-738 Grade B | SA-738 Grade B | ||
| Allowable burst pressure | (bar) | 55 | 55 | 55 | |
| Auxiliary Cargo Tank (Total No. = 6) | Length | (m) | 72.8 | 97.5 | 118.8 |
| Diameter | (m) | 1.80 | 2.50 | 3.00 | |
| Thickness | (m) | 0.021 | 0.029 | 0.034 | |
| Hemisphere head wall thickness | (m) | 0.01 | 0.015 | 0.017 | |
| Total volume | (m3) | 1 102 | 2 847 | 4 996 | |
| Steel weight | (ton) | 390 | 1 026 | 1 769 | |
| Material | SA-738 Grade B | SA-738 Grade B | SA-738 Grade B | ||
| Allowable burst pressure | (bar) | 55 | 55 | 55 | |
| Compensation Tank (Total No. = 2) | Length | (m) | 11 | 15 | 17.5 |
| Diameter | (m) | 5.50 | 8.00 | 12.00 | |
| Thickness | (m) | 0.010 | 0.015 | 0.018 | |
| Total volume | (m3) | 733 | 1600 | 2864 | |
| Steel weight | (ton) | 100 | 200 | 400 | |
| Material | SA-738 Grade B | SA-738 Grade B | SA-738 Grade B | ||
| Allowable burst pressure | (bar) | 8 | 8 | 8 | |
| Trim Tank (Total No. = 2) | Length | (m) | 3.5 | 5 | 6 |
| Diameter | (m) | 3.50 | 7.00 | 14.00 | |
| Thickness | (m) | 0.010 | 0.015 | 0.018 | |
| Total volume | (m3) | 200 | 400 | 800 | |
| Steel weight | (ton) | 35 | 70 | 140 | |
| Material | SA-738 Grade B | SA-738 Grade B | SA-738 Grade B | ||
| Allowable burst pressure | (bar) | 10 | 10 | 10 | |
| Buoyancy Tube (Total No. = 8) | Length | (m) | 75 | 100 | 122 |
| Diameter | (m) | 0.90 | 1.25 | 1.60 | |
| Thickness | (m) | 0.010 | 0.015 | 0.018 | |
| Total volume | (m3) | 382 | 1030 | 1954 | |
| Steel weight | (ton) | 135 | 368 | 689 | |
| Material | SA-738 Grade B | SA-738 Grade B | SA-738 Grade B | ||
| Allow. collapse pressure | (bar) | 7 | 7 | 7 | |
| Component | Weight (Tons) | |||||
|---|---|---|---|---|---|---|
| SST 10,569 m3 | SST 23,239 m3 | SST 40,730 m3 | ||||
| Payload | 7127 | 47.6% | 15,381 | 45.8% | 28,522 | 47.0% |
| Structure | 4220 | 28.2% | 9302 | 27.7% | 15,937 | 26.2% |
| Machinery | 449 | 3.0% | 1009 | 3.0% | 1822 | 3.0% |
| Mid-body seawater | 1877 | 12.5% | 4905 | 14.6% | 8341 | 13.7% |
| Compensation ballast | 739 | 4.9% | 1779 | 5.3% | 3865 | 6.4% |
| Trim ballast | 105 | 0.7% | 235 | 0.7% | 425 | 0.7% |
| Permanent ballast | 449 | 3.0% | 1009 | 3.0% | 1822 | 3.0% |
| Sum | 14,966 | 100% | 33,619 | 100% | 60,734 | 100% |
| SST 10,569 m3 | ||||
| Submerged (CO2 Filled) | Submerged (SW Filled) | Surfaced (CO2 Filled) | Surfaced (SW Filled) | |
| CoB (x,y,z) | (−1.64, 0.00, 0.00) | (−1.64, 0.00, 0.00) | (−1.64, 0.00, 4.30) | (−1.64, 0.00, 3.50) |
| CoG (x,y,z) | (−2.31, 0.00, 1.13) | (−2.01, 0.00, 1.48) | (−2.32, 0.00, 1.51) | (−2.63, 0.00, 2.20) |
| M (x,y,z) | (0.00, 0.00, 0.00) | (0.00, 0.00, 0.00) | (0.00, 0.00, 0.00) | (0.00, 0.00, 0.00) |
| GM | 1.13 | 1.48 | 1.51 | 2.20 |
| BG | 1.13 | 1.48 | 2.79 | 1.30 |
| Result | BG > 0.35 == OK | BG > 0.35 == OK | GM > 0.22 == OK | GM > 0.22 == OK |
| SST 23,239 m3 | ||||
| Submerged (CO2 Filled) | Submerged (SW Filled) | Surfaced (CO2 Filled) | Surfaced (SW Filled) | |
| CoB (x,y,z) | (−1.44, 0.00, 0.00) | (−1.44, 0.00, 0.00) | (−1.44, 0.00, 4.30) | (−1.44, 0.00, 3.50) |
| CoG (x,y,z) | (−1.35, 0.00, 0.55) | (−1.30, 0.00, 0.77) | (−1.56, 0.00, 0.83) | (−1.82, 0.00, 1.70) |
| M (x,y,z) | (0.00, 0.00, 0.00) | (0.00, 0.00, 0.00) | (0.00, 0.00, 0.00) | (0.00, 0.00, 0.00) |
| GM | 0.55 | 0.77 | 0.83 | 1.70 |
| BG | 0.55 | 0.77 | 3.47 | 1.80 |
| Result | BG > 0.35 == OK | BG > 0.35 == OK | GM > 0.22 == OK | GM > 0.22 == OK |
| SST 40,730 m3 | ||||
| Submerged (CO2 Filled) | Submerged (SW Filled) | Surfaced (CO2 Filled) | Surfaced (SW Filled) | |
| CoB (x,y,z) | (−1.45, 0.00, 0.00) | (−1.44, 0.00, 0.00) | (−1.45, 0.00, 5.80) | (−1.45, 0.00, 7.20) |
| CoG (x,y,z) | (−1.04, 0.00, 0.43) | (−0.94, 0.00, 0.53) | (−1.18, 0.00, 0.58) | (−1.39, 0.00, 1.66) |
| M (x,y,z) | (0.00, 0.00, 0.00) | (0.00, 0.00, 0.00) | (0.00, 0.00, 0.00) | (0.00, 0.00, 0.00) |
| GM | 0.43 | 0.53 | 0.58 | 1.66 |
| BG | 0.43 | 0.53 | 5.22 | 5.54 |
| Result | BG > 0.35 == OK | BG > 0.35 == OK | GM > 0.22 == OK | GM > 0.22 == OK |
| Ship Parameters | Value | ||
|---|---|---|---|
| Deadweight (ton) | 10,572 | 23,728 | 42,670 |
| Deadweight (m3) | 10,569 | 23,239 | 40,730 |
| Lightweight (ton) | 4394 | 9891 | 18,064 |
| Lightweight (m3) | 4032 | 9560 | 18,522 |
| Displacement (ton) | 14,966 | 33,619 | 60,734 |
| Displacement (m3) | 14,601 | 32,799 | 59,252 |
| Length (m) | 126 | 164 | 200 |
| Beam (m) | 13 | 17 | 21 |
| Speed (knots) | 6 | 6 | 6 |
| Travel distance design (km) | 400 | 400 | 400 |
| Total power consumptions (kW) | 358,764 | 620,249 | 955,292 |
| Power consumptions (kWh/day) | 6001 | 10,375 | 15,477 |
| Cost Model Used from ZEP [21] | Cost Model Used from MUNIN D9.3 [22] |
|---|---|
| Project lifetime: 40 years | Discount rate 8% |
| Discount rate 8% | Autonomous ship CAPEX Price |
| Ship transport speed | Fuel price |
| Transport distance cases | Ship fuel consumptions |
| Transport volume cases | |
| Ship capacity | |
| Ship CAPEX results (into steel price) | |
| Ship operating expenditure (OPEX) | |
| Offshore pipeline capital expenditure (CAPEX) | |
| Offshore pipeline OPEX | |
| Electricity price | |
| Liquefaction price | |
| Ship loading and offloading durations |
| Offshore Pipelines—Properties | ||
|---|---|---|
| Pressures | 250 | bar |
| Inlet pressure | 200 | bar |
| Outlet pressure | 60 | bar |
| Pipeline internal friction | 50 | μm |
| Pipeline material | Carbon steel | |
| External coating | 3 mm | Polypropylene (PP) |
| Concrete coating (for pipeline above 16″) | 70 mm/2600 kg/m3 | |
| Environmental factors assumptions |
| |
| ||
| ||
| Installation method assumptions | To give the necessary resistance to longitudinal crack propagation | |
| Other assumptions | CO2 streams inside the pipeline are non-corrosive | |
| Offshore Pipelines—Component Pricing | ||
|---|---|---|
| Steel price for pipeline 16″ | 160 | €/meter |
| Steel price for pipeline 40″ | 700 | €/meter |
| External coating (anti-corrosion/weight) for pipeline 16″ | 90 | €/meter |
| External coating (anti-corrosion/weight) for pipeline 40″ | 200 | €/meter |
| Installation cost | 200–300 | €/meter |
| Trenching cost | 20–400 | €/meter |
| Contingency | 20% | |
| Pipeline OPEX for 2.5 mtpa | 2.35 | m€/year |
| Pipeline OPEX for 10 mtpa | 4.76 | m€/year |
| Pipeline OPEX for 20 mtpa | 7.90 | m€/year |
| CO2 Volume | Offshore Pipeline Length | |||
|---|---|---|---|---|
| 180 km | 500 km | 750 km | 1 500 km | |
| 2.5 mtpa | 20.99 m€ | 48.69 m€ | 69.41 m€ | 126.96 m€ |
| 10 mtpa | 28.34 m€ | 65.48 m€ | 92.73 m€ | 197.92 m€ |
| 20 mtpa | 35.54 m€ | 86.83 m€ | 130.16 m€ | 293.60 m€ |
| Crewed/Autonomous Tanker Ship Properties | ||
|---|---|---|
| Speed | 14 | knots |
| Loading/offloading time | 12 | hours |
| Liquefaction 2.5 mtpa | 5.31 | €/ton |
| Liquefaction 10 mtpa | 5.09 | €/ton |
| Liquefaction 20 mtpa | 4.87 | €/ton |
| Fuel consumption, ship 22,000 m3 | 9.13 | ton/day |
| Fuel consumption, ship 45,100 m3 | 18.72 | ton/day |
| % payload | 80 | % |
| Crewed/Autonomous Tanker Ship CAPEX Inputs | ||
|---|---|---|
| Steel price (max) in ZEP report [21] | 28,888.50 | €/ton |
| Steel price (average) in ZEP report [21] | 18,896.04 | €/ton |
| Steel price (min) in ZEP report [21] | 11,631.45 | €/ton |
| Autonomous ship price [22] | 110% crew ship price | |
| Residual value | 0 | € |
| Crewed/Autonomous Tanker Ship OPEX Inputs | ||
|---|---|---|
| Maintenance [22] | 2% | From CAPEX |
| Crew price [21] | 640,180.80 | €/year—20 crews |
| Fuel price [21] | 573.33 | €/ton |
| Electricity price | 0.11 | €/kWh |
| 180 km | 500 km | 750 km | 1500 km | |
|---|---|---|---|---|
| 1 mtpa | SST | Tanker ships, SST | Tanker ships, SST | Tanker ships |
| 2.5 mtpa | SST | Tanker ships, SST | Tanker ships, SST | Tanker ships |
| 10 mtpa | Offshore pipeline | Offshore pipeline | Offshore pipeline, Tanker ships | Tanker ships |
| 20 mtpa | Offshore pipeline | Offshore pipeline | Offshore pipeline | Offshore pipeline, Tanker ships |
Publisher’s Note: MDPI stays neutral with regard to jurisdictional claims in published maps and institutional affiliations. |
© 2021 by the authors. Licensee MDPI, Basel, Switzerland. This article is an open access article distributed under the terms and conditions of the Creative Commons Attribution (CC BY) license (https://creativecommons.org/licenses/by/4.0/).
Share and Cite
Xing, Y.; Santoso, T.A.D.; Ma, Y. Technical–Economic Feasibility Analysis of Subsea Shuttle Tanker. J. Mar. Sci. Eng. 2022, 10, 20. https://doi.org/10.3390/jmse10010020
Xing Y, Santoso TAD, Ma Y. Technical–Economic Feasibility Analysis of Subsea Shuttle Tanker. Journal of Marine Science and Engineering. 2022; 10(1):20. https://doi.org/10.3390/jmse10010020
Chicago/Turabian StyleXing, Yihan, Tan Aditya Dwi Santoso, and Yucong Ma. 2022. "Technical–Economic Feasibility Analysis of Subsea Shuttle Tanker" Journal of Marine Science and Engineering 10, no. 1: 20. https://doi.org/10.3390/jmse10010020
APA StyleXing, Y., Santoso, T. A. D., & Ma, Y. (2022). Technical–Economic Feasibility Analysis of Subsea Shuttle Tanker. Journal of Marine Science and Engineering, 10(1), 20. https://doi.org/10.3390/jmse10010020

