Tannin Tolerance in Lactic Acid Bacteria Modulates Whole-Plant Sorghum Silage Quality and In Vitro Methane Mitigation
Abstract
1. Introduction
2. Materials and Methods
2.1. Isolation, Screening, Characterization, and Identification of LAB
2.2. Antimicrobial Activity Assay
2.3. Extraction of Condensed Tannins
2.4. Tolerance Assay of Bacterial Isolates
2.5. Characteristics of Feed Ingredients
2.6. Preparation of Ensiled Forage
2.7. Chemical Composition Analysis
2.8. Bacterial Community Analysis
2.9. In Vitro Fermentation
2.10. Statistical Analyses
3. Results
3.1. Identification and Characteristics of Isolated Strains
3.2. Assessment of Tannic Acid Antimicrobial Activity
3.3. Tannic Acid Tolerance of LAB
3.4. Fermentation Quality of the Ensiled Forage
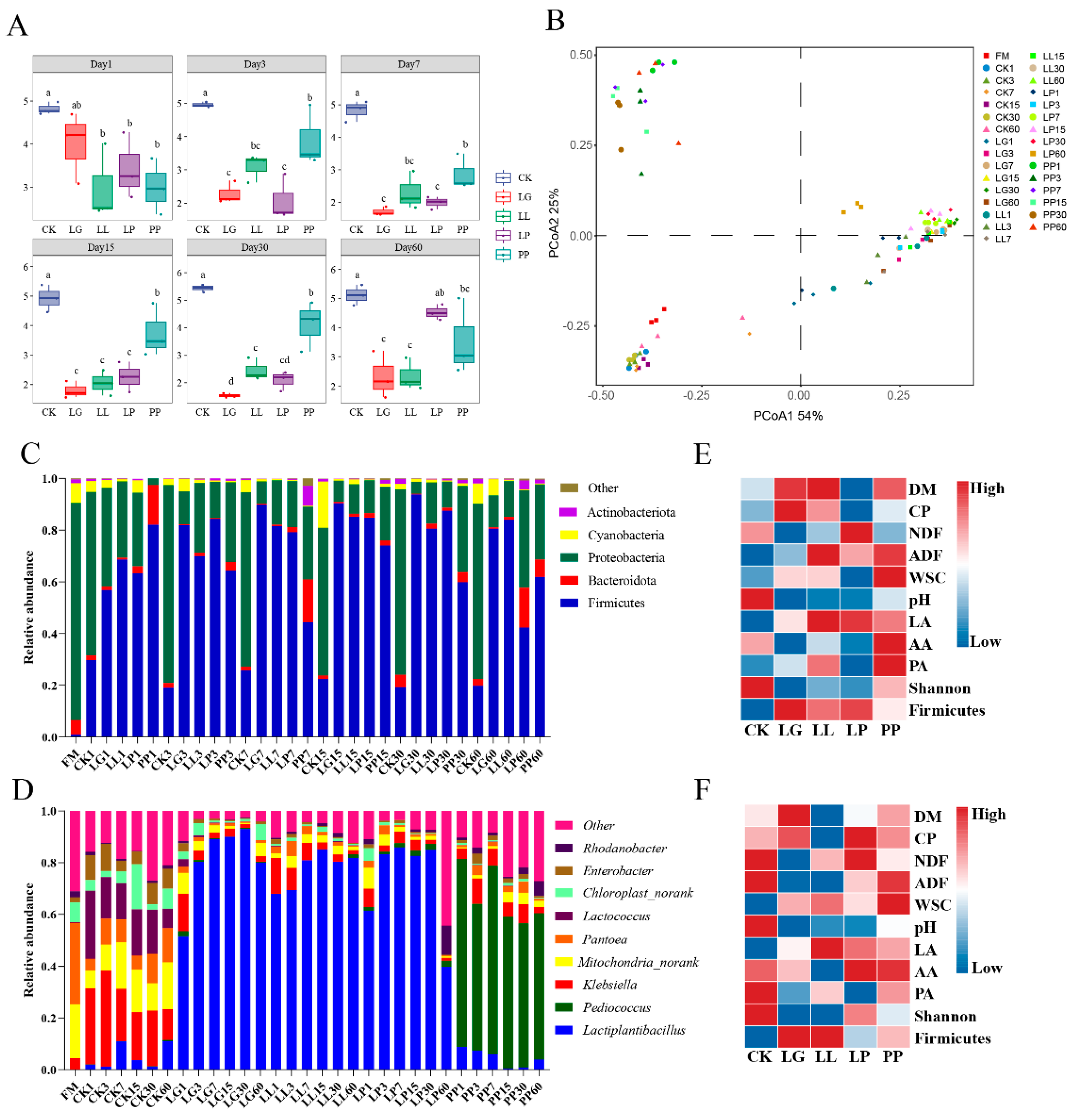
3.5. Microbial Diversity of the Ensiled Forage
3.6. In Vitro Rumen Fermentation Parameters
4. Discussion
5. Conclusions
Author Contributions
Funding
Data Availability Statement
Conflicts of Interest
Abbreviations
| LG | Lactococcus garvieae |
| LL | Lactococcus lactis |
| LP | Lactiplantibacillus plantarum |
| PP | Pediococcus pentosaceus |
| LAB | lactic acid bacteria |
| WSCs | water-soluble carbohydrates |
| LA | lactic acid |
| AA | acetic acid |
| PA | propionic acid |
| BA | butyric acid |
| HPLC | high-performance liquid chromatography |
| DM | dry matter |
| CP | crude protein |
| NDF | neutral detergent fiber |
| ADF | acid detergent fiber |
References
- Xie, Y.; Guo, J.; Li, W.; Wu, Z.; Yu, Z. Effects of Ferulic Acid Esterase-Producing Lactic Acid Bacteria and Storage Temperature on the Fermentation Quality, In Vitro Digestibility and Phenolic Acid Extraction Yields of Sorghum (Sorghum bicolor L.) Silage. Microorganisms 2021, 9, 114. [Google Scholar] [CrossRef]
- Zhang, Y.; Tao, X.; Liu, Q.; Zhang, Y.J.; Xu, J.; Zhang, W.; Wang, J.; Zhang, D.; Li, B.; Wang, L.; et al. Succession changes of fermentation parameters, nutrient components and bacterial community of sorghum stalk silage. Front. Microbiol. 2022, 13, 982489. [Google Scholar] [CrossRef]
- Ejaz, I.; He, S.; Li, W.; Hu, N.; Tang, C.; Li, S.; Li, M.; Diallo, B.; Xie, G.; Yu, K. Sorghum Grains Grading for Food, Feed, and Fuel Using NIR Spectroscopy. Front. Plant Sci. 2021, 12, 720022. [Google Scholar] [CrossRef]
- Joy, S.P.; Kumar, A.A.; Gorthy, S.; Jaganathan, J.; Kunappareddy, A.; Gaddameedi, A.; Krishnan, C. Variations in structure and saccharification efficiency of biomass of different sorghum varieties subjected to aqueous ammonia and glycerol pretreatments. Ind. Crops Prod. 2021, 159, 113072. [Google Scholar] [CrossRef]
- McCary, C.L.; Vyas, D.; Faciola, A.P.; Ferraretto, L.F. Graduate Student Literature Review: Current perspectives on whole-plant sorghum silage production and utilization by lactating dairy cows. J. Dairy Sci. 2020, 103, 5783–5790. [Google Scholar] [CrossRef]
- Delimont, N.M.; Haub, M.D.; Lindshield, B.L. The Impact of Tannin Consumption on Iron Bioavailability and Status: A Narrative Review. Curr. Dev. Nutr. 2017, 1, 1–12. [Google Scholar] [CrossRef] [PubMed]
- Dong, W.C.; Lin, Y.F.; Zhu, H.F.; Zhang, G.J. Research Progress on the Regulation of Lactic Acid Bacteria Characteristics by Plant Tannins and Its Application in Production. Chin. J. Anim. Nutr. 2019, 31, 2063–2068. [Google Scholar]
- Gao, L.; Guo, X.; Wu, S.; Chen, D.; Ge, L.; Zhou, W.; Zhang, Q.; Pian, R. Tannin tolerance lactic acid bacteria screening and their effects on fermentation quality of stylo and soybean silages. Front. Microbiol. 2022, 13, 991387. [Google Scholar] [CrossRef]
- Ferraretto, L.F.; Fredin, S.M.; Shaver, R.D. Influence of ensiling, exogenous protease addition, and bacterial inoculation on fermentation profile, nitrogen fractions, and ruminal in vitro starch digestibility in rehydrated and high-moisture corn. J. Dairy Sci. 2015, 98, 7318–7327. [Google Scholar] [CrossRef] [PubMed]
- Williams, S.R.O.; Hannah, M.C.; Eckard, R.J.; Wales, W.J.; Moate, P.J. Supplementing the diet of dairy cows with fat or tannin reduces methane yield, and additively when fed in combination. Animal 2020, 14, s464–s472. [Google Scholar] [CrossRef]
- Ruiz Rodríguez, L.G.; Mohamed, F.; Bleckwedel, J.; Medina, R.; De Vuyst, L.; Hebert, E.M.; Mozzi, F. Diversity and Functional Properties of Lactic Acid Bacteria Isolated from Wild Fruits and Flowers Present in Northern Argentina. Front. Microbiol. 2019, 10, 1091. [Google Scholar] [CrossRef]
- Meruvu, H.; Harsa, S.T. Lactic acid bacteria: Isolation-characterization approaches and industrial applications. Crit. Rev. Food Sci. Nutr. 2023, 63, 8337–8356. [Google Scholar] [CrossRef] [PubMed]
- Khushboo; Karnwal, A.; Malik, T. Characterization and selection of probiotic lactic acid bacteria from different dietary sources for development of functional foods. Front. Microbiol. 2023, 14, 1170725. [Google Scholar] [CrossRef]
- Vanitha, P.R.; Somashekaraiah, R.; Divyashree, S.; Pan, I.; Sreenivasa, M.Y. Antifungal activity of probiotic strain Lactiplantibacillus plantarum MYSN7 against Trichophyton tonsurans. Front. Microbiol. 2023, 14, 1192449. [Google Scholar] [CrossRef]
- Cizeikiene, D.; Juodeikiene, G.; Paskevicius, A.; Bartkiene, E. Antimicrobial activity of lactic acid bacteria against pathogenic and spoilage microorganism isolated from food and their control in wheat bread. Food Control 2013, 31, 539–545. [Google Scholar] [CrossRef]
- Terrill, T.H.; Rowan, A.M.; Douglas, G.B.; Barry, T.N. Determination of extractable and bound condensed tannin concentrations in forage plants, protein concentrate meals and cereal grains. J. Sci. Food Agric. 1992, 58, 321–329. [Google Scholar] [CrossRef]
- Alameri, F.; Tarique, M.; Osaili, T.; Obaid, R.; Abdalla, A.; Masad, R.; Al-Sbiei, A.; Fernandez-Cabezudo, M.; Liu, S.Q.; Al-Ramadi, B.; et al. Lactic Acid Bacteria Isolated from Fresh Vegetable Products: Potential Probiotic and Postbiotic Characteristics Including Immunomodulatory Effects. Microorganisms 2022, 10, 389. [Google Scholar] [CrossRef]
- Bai, J.; Ding, Z.; Ke, W.; Xu, D.; Wang, M.; Huang, W.; Zhang, Y.; Liu, F.; Guo, X. Different lactic acid bacteria and their combinations regulated the fermentation process of ensiled alfalfa: Ensiling characteristics, dynamics of bacterial community and their functional shifts. Microb. Biotechnol. 2021, 14, 1171–1182. [Google Scholar] [CrossRef] [PubMed]
- Wang, C.; He, L.; Xing, Y.; Zhou, W.; Yang, F.; Chen, X.; Zhang, Q. Fermentation quality and microbial community of alfalfa and stylo silage mixed with Moringa oleifera leaves. Bioresour. Technol. 2019, 284, 240–247. [Google Scholar] [CrossRef]
- Broderick, G.A.; Kang, J.H. Automated simultaneous determination of ammonia and total amino acids in ruminal fluid and in vitro media. J. Dairy Sci. 1980, 63, 64–75. [Google Scholar] [CrossRef] [PubMed]
- Hasan, M.T.; AOAC. Official Methods of Analysis, 15th ed.; Association of Official Analytical Chemists: Artington, VA, USA, 2015. [Google Scholar]
- Van Soest, P.J.; Robertson, J.B.; Lewis, B.A. Methods for dietary fiber, neutral detergent fiber, and nonstarch polysaccharides in relation to animal nutrition. J. Dairy Sci. 1991, 74, 3583–3597. [Google Scholar] [CrossRef]
- Xue, Z.; Marco, M.L. Improved assessments of bulk milk microbiota composition via sample preparation and DNA extraction methods. PLoS ONE 2022, 17, e0267992. [Google Scholar] [CrossRef] [PubMed]
- Dhakal, R.; Copani, G.; Cappellozza, B.I.; Milora, N.; Hansen, H.H. The effect of direct-fed microbials on in-vitro rumen fermentation of grass or maize silage. Fermentation 2023, 9, 347. [Google Scholar] [CrossRef]
- Pholsen, S.; Khota, W.; Pang, H.; Higgs, D.; Cai, Y. Characterization and application of lactic acid bacteria for tropical silage preparation. Anim. Sci. J. 2016, 87, 1202–1211. [Google Scholar] [CrossRef]
- Peng, C.; Sun, W.; Dong, X.; Zhao, L.; Hao, J. Isolation, identification and utilization of lactic acid bacteria from silage in a warm and humid climate area. Sci. Rep. 2021, 11, 12586. [Google Scholar] [CrossRef]
- Costa, D.M.; Carvalho, B.F.; Bernardes, T.F.; Schwan, R.F.; Ávila, C.L.d.S. New epiphytic strains of lactic acid bacteria improve the conservation of corn silage harvested at late maturity. Anim. Feed Sci. Technol. 2021, 274, 114852. [Google Scholar] [CrossRef]
- Woolford, M.K. The detrimental effects of air on silage. J. Appl. Bacteriol. 1990, 68, 101–116. [Google Scholar] [CrossRef] [PubMed]
- Chen, L.; Wang, Y.; Li, X.; MacAdam, J.W.; Zhang, Y. Interaction between plants and epiphytic lactic acid bacteria that affect plant silage fermentation. Front. Microbiol. 2023, 14, 1164904. [Google Scholar] [CrossRef]
- Bossi, A.; Rinalducci, S.; Zolla, L.; Antonioli, P.; Righetti, P.G.; Zapparoli, G. Effect of tannic acid on Lactobacillus hilgardii analysed by a proteomic approach. J. Appl. Microbiol. 2007, 102, 787–795. [Google Scholar] [CrossRef]
- Henis, Y.; Tagari, H.; Volcani, R. Effect of water extracts of carob pods, tannic acid, and their derivatives on the morphology and growth of microorganisms. Appl. Microbiol. 1964, 12, 204–209. [Google Scholar] [CrossRef] [PubMed]
- Wang, Y.; Lee, S.M.; Dykes, G.A. Potential mechanisms for the effects of tea extracts on the attachment, biofilm formation and cell size of Streptococcus mutans. Biofouling 2013, 29, 307–318. [Google Scholar] [CrossRef]
- Li, Y.; Du, S.; Sun, L.; Cheng, Q.; Hao, J.; Lu, Q.; Ge, G.; Wang, Z.; Jia, Y. Effects of Lactic Acid Bacteria and Molasses Additives on Dynamic Fermentation Quality and Microbial Community of Native Grass Silage. Front. Microbiol. 2022, 13, 830121. [Google Scholar] [CrossRef]
- Kung, L., Jr.; Shaver, R.D.; Grant, R.J.; Schmidt, R.J. Silage review: Interpretation of chemical, microbial, and organoleptic components of silages. J. Dairy Sci. 2018, 101, 4020–4033. [Google Scholar] [CrossRef]
- Wang, S.; Li, J.; Zhao, J.; Dong, Z.; Dong, D.; Shao, T. Effect of epiphytic microbiota from napiergrass and Sudan grass on fermentation characteristics and bacterial community in oat silage. J. Appl. Microbiol. 2022, 132, 919–932. [Google Scholar] [CrossRef]
- Shu, G.Q. Effects of Epiphytic Lactic Acid Bacteria from Mulberry Leaves on Its Silage Fermentation. Master’s Thesis, Anhui Agriculture University, Hefei, China, 2023. [Google Scholar]
- Jones, B.A.; Hatfield, R.D.; Muck, R.E. Effect of fermentation and bacterial inoculation on lucerne cell walls. J. Sci. Food Agric. 1992, 60, 147–153. [Google Scholar] [CrossRef]
- Li, J.; Yuan, X.; Dong, Z.; Mugabe, W.; Shao, T. The effects of fibrolytic enzymes, cellulolytic fungi and bacteria on the fermentation characteristics, structural carbohydrates degradation, and enzymatic conversion yields of Pennisetum sinese silage. Bioresour. Technol. 2018, 264, 123–130. [Google Scholar] [CrossRef] [PubMed]
- Wang, Y.; Ying, G.; Zhang, Z.; Tang, Y.; Zhang, Y.; Chen, L. Bacillus velezensis promotes the proliferation of lactic acid bacteria and influences the fermentation quality of whole-plant corn silage. Front. Plant Sci. 2024, 15, 1285582. [Google Scholar] [CrossRef] [PubMed]
- Keshri, J.; Chen, Y.; Pinto, R.; Kroupitski, Y.; Weinberg, Z.G.; Sela Saldinger, S. Microbiome dynamics during ensiling of corn with and without Lactobacillus plantarum inoculant. Appl. Microbiol. Biotechnol. 2018, 102, 4025–4037. [Google Scholar] [CrossRef]
- Nazar, M.; Wang, S.; Zhao, J.; Dong, Z.; Li, J.; Kaka, N.A.; Shao, T. The feasibility and effects of exogenous epiphytic microbiota on the fermentation quality and microbial community dynamics of whole crop corn. Bioresour. Technol. 2020, 306, 123106. [Google Scholar] [CrossRef]
- Sun, J.; Zhao, G.; Li, M.M. Using nutritional strategies to mitigate ruminal methane emissions from ruminants. Front. Agric. Sci. Eng. 2023, 10, 390–402. [Google Scholar] [CrossRef]
- Wang, W.; Wei, Z.; Li, Z.; Ren, J.; Song, Y.; Xu, J.; Liu, A.; Li, X.; Li, M.; Fan, H.; et al. Integrating genome-and transcriptome-wide association studies to uncover the host–microbiome interactions in bovine rumen methanogenesis. iMeta 2024, 3, e234. [Google Scholar] [CrossRef] [PubMed]
- Xue, M.-Y.; Wu, J.-J.; Xie, Y.-Y.; Zhu, S.-L.; Zhong, Y.-F.; Liu, J.-X.; Sun, H.-Z. Investigation of fiber utilization in the rumen of dairy cows based on metagenome-assembled genomes and single-cell RNA sequencing. Microbiome 2022, 10, 11. [Google Scholar] [CrossRef] [PubMed]
- Jia, M.; Zhu, S.; Xue, M.Y.; Chen, H.; Xu, J.; Song, M.; Tang, Y.; Liu, X.; Tao, Y.; Zhang, T.; et al. Single-cell transcriptomics across 2,534 microbial species reveals functional heterogeneity in the rumen microbiome. Nat. Microbiol. 2024, 9, 1884–1898. [Google Scholar] [CrossRef] [PubMed]



| Items | Content |
|---|---|
| FM (%) | 67.06 |
| DM (% FM) | 35.48 |
| CP (% DM) | 10.21 |
| NDF (% DM) | 40.60 |
| ADF (% DM) | 28.27 |
| WSC (% DM) | 11.47 |
| Tannin (% DM) | 2.29 |
| Items | Strains | |||
|---|---|---|---|---|
| LG | LL | LP | PP | |
| Sources | Sorghum | Sorghum | Mulberry | Mulberry |
| Species | L. garvieae | L. lactis | Lb. plantarum | P. pentosaceus |
| Fermentation type | Ho | Ho | Ho | Ho |
| Gram strain | + | + | + | + |
| Catalase activity | − | − | − | − |
| Gas for glucose | − | − | − | − |
| Growth at temperature (°C) | ||||
| 5 | + | + | + | + |
| 10 | + | + | + | + |
| 35 | + | + | + | + |
| 40 | + | + | + | + |
| 45 | + | + | + | + |
| 50 | w | w | w | w |
| Growth at pH | ||||
| 3 | − | − | − | − |
| 3.5 | w | w | w | w |
| 4 | + | + | w | + |
| 4.5 | + | + | + | + |
| 5 | + | + | + | + |
| 6 | + | + | + | + |
| 7 | + | + | + | + |
| 8 | + | + | + | + |
| Carbohydrate fermentation | ||||
| lactose | + | + | + | + |
| D-Ribose | + | + | + | + |
| Inulin | + | + | + | + |
| Arabinose | + | + | + | + |
| Cellobiose | + | + | + | + |
| Maltose | + | + | + | + |
| Melibiose | + | + | + | + |
| Acid production (pH value) | ||||
| 24 h | 3.88 | 3.98 | 3.82 | 3.96 |
| Species | Tannic Acid Concentration | ||||
|---|---|---|---|---|---|
| 1% | 5% | 10% | 15% | 20% | |
| Lactococcus garvieae | |||||
| Lactococcus lactis | |||||
| Lactiplantibacillus plantarum | |||||
| Pediococcus pentosaceus | |||||
| Saccharomyces | |||||
| Serratia marcescens | 1.58 ± 0.21 c | 4.24 ± 0.37 b | 4.26 ± 0.31 b | 7.64 ± 0.62 a | |
| Salmonella | 3.68 ± 0.20 d | 4.53 ± 0.36 c | 5.08 ± 0.09 b | 6.58 ± 0.12 a | |
| Staphylococcus aureus | 8.31 ± 0.27 d | 11.58 ± 0.08 c | 13.48 ± 0.23 b | 13.72 ± 0.03 b | 16.87 ± 0.15 a |
| Item | Treatment | Day | SEM | p Value | |||||||
|---|---|---|---|---|---|---|---|---|---|---|---|
| 1 | 3 | 7 | 15 | 30 | 60 | D | T | D × T | |||
| pH (% DM) | CK | 5.19 aA | 4.71 bA | 4.58 cA | 4.52 cA | 4.49 dA | 4.46 dA | 0.316 | <0.001 | <0.001 | 0.176 |
| LG | 4.18 aD | 4.16 aC | 3.99 bC | 3.9 bC | 3.89 cD | 3.84 cD | |||||
| LL | 4.21 aD | 4.13 bC | 3.87 dE | 3.90 cdE | 3.94 cC | 3.93 cC | |||||
| LP | 4.37 aB | 4.18 bC | 3.90 dD | 3.95 cD | 3.94 cdC | 3.91 cdC | |||||
| PP | 4.32 aC | 4.31 aB | 4.20 bB | 4.19 bB | 4.14 cB | 4.15 cB | |||||
| NH3-H (% DM) | CK | 0.62 dA | 0.77 bcA | 0.65 cdA | 0.85 bA | 1.23 aA | 1.31 aA | 0.033 | <0.001 | <0.001 | <0.001 |
| LG | 0.32 bC | 0.34 bBC | 0.19 cBC | 0.31 bB | 0.57 aC | 0.60 aC | |||||
| LL | 0.24 cD | 0.29 cC | 0.22 cB | 0.26 cB | 0.50 bC | 0.61 aC | |||||
| LP | 0.29 cC | 0.40 bB | 0.13 dC | 0.26 cB | 0.46 bC | 0.95 aB | |||||
| PP | 0.39 dB | 0.54 cA | 0.62 cA | 0.78 bA | 1.01 aB | 1.06 aB | |||||
| LA (% DM) | CK | 2.16 Bd | 2.67 Cc | 3.35 Cb | 3.57 Da | 3.42 Cab | 3.62 Da | 0.191 | <0.001 | <0.001 | <0.05 |
| LG | 2.05 Bf | 3.72 Be | 4.82 Bc | 4.35 Cd | 6.86 Ba | 6.61 Bb | |||||
| LL | 1.89 Bd | 3.77 Bc | 5.55 Ab | 7.09 Aa | 7.78 Aa | 7.44 Aa | |||||
| LP | 2.67 Ad | 4.19 Ac | 4.71 Bc | 6.66 ABb | 7.56 ABa | 6.79 Bb | |||||
| PP | 2.71 Ae | 3.42 Bd | 5.30 ABc | 6.31 Bb | 6.88 Ba | 6.32 Cb | |||||
| AA (% DM) | CK | 0.72 dAB | 0.94 cdBC | 1.14 cAB | 1.54 bC | 2.25 aA | 2.54 aB | 0.052 | <0.001 | 0.116 | 0.431 |
| LG | 0.84 dA | 1.05 cdAB | 1.15 cAB | 1.77 bB | 2.40 aAB | 2.33 aB | |||||
| LL | 0.78 eAB | 0.93 deBC | 1.03 dB | 1.54 cC | 1.64 abC | 1.74 aC | |||||
| LP | 0.67 eB | 0.88 dC | 1.22 cAB | 1.28 cD | 1.46 bC | 1.61 aC | |||||
| PP | 0.74 eAB | 1.16 dA | 1.29 dA | 2.00 cA | 1.51 bBC | 3.09 aA | |||||
| PA (% DM) | CK | ND | ND | ND | 0.06 b | 0.09 bBC | 0.22 aA | 0.008 | <0.001 | <0.001 | <0.001 |
| LG | ND | ND | ND | 0.07 b | 0.11 abAC | 0.12 aB | |||||
| LL | ND | ND | ND | 0.05 b | 0.07 abC | 0.09 aB | |||||
| LP | ND | ND | ND | 0.05 b | 0.16 aAB | 0.17 aAB | |||||
| PP | ND | ND | ND | 0.07 b | 0.17 aA | 0.19 aA | |||||
| Item | Treatment | Day | SEM | p Value | |||||||
|---|---|---|---|---|---|---|---|---|---|---|---|
| 1 | 3 | 7 | 15 | 30 | 60 | D | T | D × T | |||
| DM (% DM) | CK | 33.83 a | 33.46 ab | 33.14 abc | 32.35 c | 32.46 bc | 31.42 c | <0.001 | <0.001 | 0.293 | 0.561 |
| LG | 34.02 a | 33.46 ab | 32.97 ab | 32.98 b | 32.76 b | 31.90 b | |||||
| LL | 34.02 a | 33.03 ab | 32.95 ab | 32.95 b | 32.79 b | 30.83 c | |||||
| LP | 33.85 a | 32.98 b | 32.89 b | 32.60 b | 32.23 b | 31.35 c | |||||
| PP | 33.41 a | 33.33 a | 33.31 a | 33.25 a | 32.72 b | 31.59 c | |||||
| CP (% DM) | CK | 11.23 a | 9.96 bc | 10.21 ab | 9.39 bc | 9.11 bc | 8.86 c | <0.001 | <0.001 | 0.724 | 0.626 |
| LG | 10.83 a | 10.59 ab | 10.08 abc | 9.62 abc | 9.49 bc | 8.97 c | |||||
| LL | 11.07 a | 10.76 a | 10.64 a | 10.14 ab | 9.35 bc | 8.50 c | |||||
| LP | 10.95 a | 10.46 a | 10.42 ab | 10.00 abc | 9.03 bc | 8.97 c | |||||
| PP | 10.40 ab | 10.63 a | 10.12 ab | 9.73 bc | 9.19 c | 8.90 c | |||||
| NDF (% DM) | CK | 42.43 Aa | 41.95 Aa | 39.37 BCb | 39.20 ABb | 39.60 ABb | 39.40 b | 0.001 | <0.001 | 0.121 | 0.788 |
| LG | 40.45 Ba | 39.60 Bb | 39.22 BCb | 38.43 Bc | 37.88 Cc | 37.44 c | |||||
| LL | 40.17 B | 39.81 B | 39.64 B | 39.06 B | 38.62 BC | 38.75 | |||||
| LP | 42.35 Aa | 40.70 Ab | 40.52 Ab | 40.36 Abc | 40.19 Abc | 39.39 c | |||||
| PP | 40.98 Ba | 40.86 ABa | 38.85 Cb | 38.76 Bb | 38.49 Cb | 38.52 b | |||||
| WSC (% DM) | CK | 9.66 aB | 7.60 bB | 5.70 cB | 3.83 dC | 3.69 dBC | 2.71 eB | 0.003 | <0.001 | 0.307 | 0.969 |
| LG | 11.84 aA | 8.69 bA | 6.52 cA | 4.60 dA | 4.15 deAB | 3.38 eAB | |||||
| LL | 11.39 aA | 8.01 bAB | 6.46 cA | 4.61 dA | 4.15 deAB | 3.51 eAB | |||||
| LP | 9.70 aB | 7.45 bB | 6.21 cA | 4.37 dB | 3.49 eC | 3.27 eAB | |||||
| PP | 11.60 aA | 8.55 bA | 6.46 cA | 4.59 dA | 4.59 dA | 3.69 dA | |||||
| Tannin (% DM) | CK | 2.64 abB | 2.77 aAB | 2.30 abcB | 2.12 bcB | 1.80 cAB | 1.85 c | 0.06 | <0.001 | <0.001 | 0.223 |
| LG | 2.65 aB | 2.60 aAB | 1.92 aB | 1.95 abB | 1.84 bAB | 1.51 b | |||||
| LL | 2.73 aB | 2.33 abB | 2.15 bcB | 1.98 cdB | 1.77 cdB | 1.63 d | |||||
| LP | 3.34 aA | 3.06 abA | 3.06 abA | 2.89 bA | 2.07 cA | 1.74 c | |||||
| PP | 2.89 aAB | 2.91 aAB | 2.28 abB | 2.21 bB | 1.67 bAB | 1.85 b | |||||
Disclaimer/Publisher’s Note: The statements, opinions and data contained in all publications are solely those of the individual author(s) and contributor(s) and not of MDPI and/or the editor(s). MDPI and/or the editor(s) disclaim responsibility for any injury to people or property resulting from any ideas, methods, instructions or products referred to in the content. |
© 2026 by the authors. Licensee MDPI, Basel, Switzerland. This article is an open access article distributed under the terms and conditions of the Creative Commons Attribution (CC BY) license.
Share and Cite
Zhu, Z.; Wang, S.; Wang, Y.; Zhang, Y. Tannin Tolerance in Lactic Acid Bacteria Modulates Whole-Plant Sorghum Silage Quality and In Vitro Methane Mitigation. Agriculture 2026, 16, 158. https://doi.org/10.3390/agriculture16020158
Zhu Z, Wang S, Wang Y, Zhang Y. Tannin Tolerance in Lactic Acid Bacteria Modulates Whole-Plant Sorghum Silage Quality and In Vitro Methane Mitigation. Agriculture. 2026; 16(2):158. https://doi.org/10.3390/agriculture16020158
Chicago/Turabian StyleZhu, Zhenpeng, Siqi Wang, Yili Wang, and Yunhua Zhang. 2026. "Tannin Tolerance in Lactic Acid Bacteria Modulates Whole-Plant Sorghum Silage Quality and In Vitro Methane Mitigation" Agriculture 16, no. 2: 158. https://doi.org/10.3390/agriculture16020158
APA StyleZhu, Z., Wang, S., Wang, Y., & Zhang, Y. (2026). Tannin Tolerance in Lactic Acid Bacteria Modulates Whole-Plant Sorghum Silage Quality and In Vitro Methane Mitigation. Agriculture, 16(2), 158. https://doi.org/10.3390/agriculture16020158

