Next Article in Journal
Tracking Soil Organic Carbon and Nitrogen Under Organic Management: A Temporal Perspective
Previous Article in Journal
Design and Parameter Optimization of a Vertical Rotary Fixed-Angle Straw Cleaning Device
 
 
Font Type:
Arial Georgia Verdana
Font Size:
Aa Aa Aa
Line Spacing:
Column Width:
Background:
Article

Improved Control Algorithm and Experiment for Banana Straw Crushing and Returning to Fields Based on Liquid Nitrogen Cryogenic Pretreatment

1
School of Mechanical and Electrical Engineering, Hainan University, Haikou 570228, China
2
School of Mechanical and Electrical Engineering, Hainan Vocational University of Science and Technology, Haikou 571126, China
*
Author to whom correspondence should be addressed.
Agriculture 2025, 15(20), 2116; https://doi.org/10.3390/agriculture15202116 (registering DOI)
Submission received: 5 September 2025 / Revised: 1 October 2025 / Accepted: 9 October 2025 / Published: 11 October 2025
(This article belongs to the Section Agricultural Technology)

Abstract

In response to the issues of insufficient shredding efficiency, severe straw entanglement with equipment, and prone blade damage in existing banana straw crushing and returning machines, this paper innovatively proposes a liquid nitrogen (LN2) cryo-pretreatment combined with a mechanical incorporation method by, firstly, conducting shear, tensile, and cooling timeliness mechanical experiments on banana straw sheaths using LN2 low-temperature pretreatment, and then designing a corresponding spray device. Subsequently, an improved BAO-Fuzzy-PID control algorithm is presented, which significantly enhances the control performance of the fuzzy PID controller, with the steady-state error, overshoot, rise time, and settling time being 0, 0, 0.31 s, and 0.25 s, respectively. Finally, field experiments are executed, and the flow control accuracy test results indicated a maximum error of 3.32%, meeting the test requirements. Using spray height and spray angle as experimental factors and banana straw crushing qualification rate as the experimental indicator, a two-factor and five-level banana straw crushing experiment is presented. The optimal spray parameters are determined to be a spray height of 250 mm and a spray angle of 90°. At this point, the banana straw crushing qualification rate is 96.98%, meeting the quality requirements for banana straw crushing and significantly reducing straw entanglement.

1. Introduction

Bananas are a widely cultivated fruit crop. According to a report by the United Nations Food and Agriculture Organization, global banana production in 2023 was estimated to have reached 139 million tons, with a global cultivation area exceeding 5 million hectares [1,2]. However, their high yield and widespread cultivation also result in significant amounts of agricultural waste, particularly banana straw, which can have negative impacts on the environment and economy if not properly managed [3]. Currently, much of the banana straw is often discarded or burned indiscriminately, occupying large amounts of land resources and affecting sustainable land use. Long-term accumulation can lead to soil acidification, impairing soil fertility and crop growth [4,5]. Burning banana straw also produces large amounts of harmful gases, exacerbating air pollution and the greenhouse effect [6,7].
Currently, feed utilization, anaerobic fermentation, and mechanical crushing and return to the field are emerging methods for banana straw management. Banana straw can be utilized as a feed resource through resource-efficient methods such as silage technology to shorten the production cycle. However, due to its high moisture content, it is prone to spoilage and difficult to store, contains anti-nutritional factors that affect palatability and digestibility, and requires specialized equipment and complex processes, thereby increasing costs. Anaerobic fermentation utilizes microorganisms to decompose straw under oxygen-free conditions, producing biogas and digestate fertilizer, achieving resource recycling, reducing pollution, and enhancing economic benefits. However, it requires technical conditions, equipment support, and significant initial investment, with a long cycle time, making it difficult to promote [8,9,10].
Mechanized crushing and returning of banana straw to the field is a highly efficient and environmentally friendly straw processing method that has emerged in recent years, offering significant technical advantages and application benefits. Mechanized crushing and return equipment significantly improve production efficiency and reduce labor intensity. After being returned to the field, the crushed banana straw increases organic matter content in the soil, improves soil structure, and enhances water retention and nutrient-holding capacity, thereby promoting crop growth [11,12,13] and supporting the sustainable development of agricultural ecosystems. Presently, the mechanized straw return technology for banana straw holds promising prospects and is expected to achieve breakthroughs in technological innovation, cost reduction, and intelligentization.
In recent years, to address the challenges posed by the high moisture content, high toughness, and high fiber content of banana straw [14,15], researchers have developed various innovative machine designs. Li designed biomimetic blades and a novel four-blade disk by studying the structural characteristics of piranha teeth, installing them on an innovative vertical-shaft reverse-cutting banana straw shredder with recycling capability. Through ADAMS simulation analysis, it was found that the new disk exerts less force on the shaft, which is beneficial for improving straw utilization efficiency. Field experiments showed that the straw crushing qualification rate reached 93.89% [16,17]. Zhang addressed the issues of high cutting resistance, easy blade entanglement, and low crushing efficiency in traditional crushing and returning machines by designing a sliding cutting anti-entanglement banana straw returning machine. This machine used theoretical modeling methods to determine the blade edge curve equation of the straw sliding cutting blades. It also employed a dual-roller cooperative structure, enabling the straw crushing roller and the stubble removal roller to work in tandem, processing straw and stubble separately. Field trials showed that, under optimal operating parameters, the banana straw crushing rate reached 94.9% [18]. Li addressed issues such as straw crushing rate non-compliance caused by entanglement in banana straw crushing machines, designing a fixed-blade anti-entanglement banana straw crushing and returning machine. This machine adopts a combination of fixed blades and swinging blades. The swinging blades are deployed by centrifugal force for cutting, while the fixed blades are mounted on the blade shaft to form a three-point cutting pattern, reducing the probability of fiber entanglement. Optimized design of blade parameters such as shape, angle, and length enables more effective shearing and impact forces during crushing, improving crushing efficiency. Field tests achieved a banana straw crushing rate of 95.1% [19].
Some scholars had validated the efficiency of their designed crushing blades through simulation. Yang optimized the design of the banana straw sliding cut, anti-tangling, crushing, and spreading machine. Based on the sliding cut theorem, the relative interaction principles between the dynamic sliding cut angle of the crushing blades and the sliding cut angle of the fixed blades during rotation were analyzed. An L-shaped crushing blade edge curve was designed using an equi-speed spiral, and the structural parameters of the crushing blades were determined. A CFD-DEM numerical calculation model was established for the movement of straw particle clusters inside the crushing chamber, and the influence of different crushing knife shaft rotation speeds on airflow within the crushing chamber was analyzed. Field experiments achieved a banana straw crushing efficiency of 94.2% and a spreading unevenness of 12.4% [20,21]. Wu innovatively designed a dual-axis banana straw crushing and returning machine. By optimizing the L-shaped crushing blades, fan blades were installed on the crushing blades to promote the flow of straw within the crushing chamber, thereby enhancing the crushing efficiency. Based on theoretical analysis, the structural design of key components was carried out, and static analysis of the cutting tools was carried out to ensure the stability of the design. A force analysis of the banana straw crushing process was performed, and the rotational speed of the crushing blade shaft was determined by analyzing the motion trajectory of the crushing blades. The rotational speed of the crushing blade shaft was determined. Using CFD numerical simulation methods, pressure distribution maps and velocity distribution maps of the cross-sectional area inside the crushing chamber were obtained at different rotational speeds, and the pressure characteristics and velocity characteristics of the crushing chamber were analyzed under different rotational speeds of the crushing blade shaft. Field experiments yielded a banana straw crushing qualification rate of 93.7% and a scattering unevenness of 12.5% [22]. Hu established a discrete element simulation model of banana straw binding using the discrete element method, simulating the inter-fiber forces between straw fibers using the binding force of binding bonds, providing a simulation foundation for the design and structural optimization of key components of the shredder. Based on biomimetic principles, an efficient drag-reducing biomimetic sawtooth crushing knife was designed by mimicking the tooth contour of a blue shark. The design combines the straw-grabbing capability of L-shaped curved blades with the fiber-crushing capability of biomimetic sawtooth blades, thereby enhancing the crushing efficiency of the crusher. Field experiments achieved a banana straw crushing qualification rate of 96.2% and an uneven distribution rate of 12.7% [23,24].
Based on the above research on banana straw crushing and returning machines, it can be observed that current banana straw crushing and returning machines have, to some extent, addressed certain issues and shortcomings:
(1)
Existing crushing and returning machines often struggle to achieve the desired particle size during the crushing process. This not only affects the decomposition rate of the straw but may also leave large fragments of banana straw in the soil, thereby impacting subsequent planting and soil management.
(2)
The characteristics of banana straw cause it to easily become entangled around key components such as blades and rollers during the crushing process, leading to machine malfunction, increased downtime for cleaning, reduced work efficiency, and accelerated wear and tear on the equipment.
(3)
The high hardness and moisture content of banana straw require blades to exert greater force to cut the fibers during the crushing process. Additionally, the blades are more prone to adhesion and friction from moist straw, accelerating blade wear and damage.
However, integrating straw-returning machines with other technologies or equipment to adopt a composite operation model can more effectively enhance their operational efficiency and performance, gaining increasing attention in the agricultural sector [25]. Therefore, this study focuses on the characteristics of banana straw, based on existing straw processing methods and the working principle of banana straw crushing and returning machines, and innovatively proposes a LN2 cryo-pretreatment composite mechanical returning method and a spray application control method. The aim is to address the issues of low crushing qualification rate, severe straw fiber entanglement, and easy tool damage in existing banana straw crushing and returning machines. The main contents include the following.
Firstly, using a tensile testing machine, mechanical property tests are performed on the outer sheath of banana straw, and the shear strength and tensile strength of banana straw leaf sheaths treated with LN2 and untreated banana straw leaf sheaths are compared to determine the effects of LN2 cryo-pretreatment on the mechanical properties of banana straw. Furthermore, LN2 spray aging tests are carried out to validate the applicability of this method in banana straw crushing and return to the field, and to perform overall structural design of the spray application device.
Secondly, an improved BAO-Fuzzy-PID control algorithm is presented, which significantly enhances the control performance of the fuzzy PID controller. With the steady-state error, overshoot, rise time, and settling time being 0, 0, 0.31 s, and 0.25 s, respectively, the control effect conforms to the spraying requirements for pretreated banana straw by cryogenic LN2.
Finally, using a bidirectional dual-axis banana straw crushing and returning machine as the test platform, flow control accuracy tests and banana straw field crushing and return-to-field experiments are performed. The flow control accuracy test uses the flow control error rate as the experimental indicator to verify the reliability of the spray application device. The field trials of banana straw crushing and returning to the field use the spray height and spray angle of the spray device as experimental factors, and the qualified crushing rate of banana straw as the experimental indicator. A two-factor and five-level field trial is conducted to evaluate the crushing performance of the newly developed banana straw returning machine.

2. Materials and Preliminary Experiments

2.1. Mechanical Property Experiment of Banana Straw Leaf Sheaths

The collected leaf sheath samples are planted in the Agricultural Machinery Laboratory at Hainan University. After harvesting bananas, 300 banana straws were measured, and it was found that those with a diameter at a height of 1.1–1.4 m above ground ranged from 120 to 150 mm. The sampling location is the middle section of the straw (1.1–1.4 m above ground level), with the sampling date set as 19 October 2024. The selected banana straw is straight, without any bends or damage, as shown in Figure 1a. The cross-section of banana straw is oval-shaped, with a large diameter ranging from 120 to 150 mm. The center is the pith, surrounded by leaf sheaths arranged in a spiral pattern, as shown in Figure 1b. Different layers of leaf sheaths also exhibit varying fiber content. The outermost layer, which has been exposed to the environment for an extended period, experiences greater mechanical stress and environmental influences, resulting in the highest degree of fiberization, fiber content, and tensile strength [26]. This directly affects the working efficiency of the banana straw crushing and returning machine, so mechanical property tests use leaf sheaths extracted from the outermost layer as test samples, with a length of approximately 160 mm, a width of approximately 50 mm, a thickness of 6–8 mm, and a weight of 95–105 g, as shown in Figure 1c. The leaf sheath primarily consists of an outer epidermis, inner epidermis, connective tissue, and transverse thin-film tissue, with an internal hollow grid-like structure, as shown in Figure 1d. The tensile strength test and shear test of banana straw leaf sheaths are performed using a tensile testing machine model TM2101-T5 (Xiamen Jinheyuan Technology Co., Ltd., Xiamen City, Fujian Province, China).
Six groups of banana straw leaf sheath samples are selected for shear tests (three parallel experiments), and three of these samples are subjected to a cryogenic freezing treatment involving immersion in 200 mL of LN2 for 10 s. Since there are no established national standards for shear tests related to banana straw, the experimental method is referenced from GB/T 1927.16-2022 [27], and the loading speed of the tensile testing machine is set to 50 mm/min. The shear blade is aligned with the center of the sample, and the shear test is conducted as shown in Figure 2a. The shear force–deformation relationship curve is shown in Figure 2b.
It can be seen from Figure 2b that the shear force increases proportionally with deformation during the initial loading stage of untreated banana straw leaf sheaths. This mechanical behavior is attributed to the cumulative effect of friction between the cutting tool and the epidermal fiber tissue of the leaf sheath. As the shear load increases, structural damage occurs in the internal hollow grid structure of the leaf sheath, leading to a phase-dependent decrease in shear force and forming a fluctuating curve; as deformation further increases, the upper and lower epidermis come into contact, forming a friction coupling effect, causing the shear force to rise again until structural failure occurs. Ultimately, due to the unstable propagation of cracks, the shear strength drops sharply, resulting in a sudden decrease in shear force. The overall shear force curve of banana straw leaf sheaths treated with LN2 cryogenic freezing is similar to that of untreated samples. Due to the high moisture content of banana straw, the leaf sheaths rapidly absorb heat and freeze after LN2 treatment, resulting in a decrease in overall structural strength and an increase in brittleness. Compared to ordinary leaf sheaths, the required shear force decreases significantly.
The shear strength of banana straw is calculated as follows [27]:
τ   =   0.96 F a b
where τ is the shear strength of the banana straw leaf sheath test sample, F is the shear force applied by the tool to the banana straw leaf sheath, a is the length of the leaf sheath sample subjected to shear, and b is the width of the leaf sheath sample subjected to shear.
Test data show that the average shear strength of untreated banana stalk leaf sheaths is 0.0456 MPa, with an average shear force of 380.55 N (range: 372.24 N to 389.72 N). After LN2 cryo-pretreatment, the average shear strength of banana straw sheaths is 0.0180 MPa, with an average shear force of 150.27 N (range: 143.79 N to 158.54 N). Therefore, it can be concluded that the shear strength of banana straw sheaths decreased by 61% after LN2 cryo-pretreatment.
Next, tensile tests are implemented using anti-slip tensile clamps. The tensile strength of banana straw is primarily provided by the leaf sheath fibers. Prior to testing, the samples underwent the same freezing pretreatment as in the shear tests. The test method follows GB/T 1927.14-2022 [28]. The tensile test of banana straw leaf sheaths is shown in Figure 3a. The tensile force–deformation curve of banana straw leaf sheaths is shown in Figure 3b.
From Figure 3b, it can be seen that the tensile force of untreated banana straw leaf sheaths increases proportionally with deformation during the initial loading stage. This mechanical behavior is attributed to the progressive elastic deformation of the fiber structure fixed by the clamps as the tensile load increases. As the tensile force approaches the peak value, the banana straw leaf sheath fibers also approach their tensile strength limit, causing the curve to exhibit some fluctuations. When the tensile force reaches the peak value, the banana straw leaf sheath fibers fracture, and the tensile force curve then shows a sharp decline. In tensile tests, the overall tensile force curve of banana stalk sheaths treated with LN2 cryogenic freezing is similar to that of untreated samples. Compared with ordinary sheaths, the tensile force required to break banana stalk sheaths treated with LN2 cryogenic freezing decreases significantly, consistent with the results of shear tests.
The tensile strength of banana straw is calculated as follows [28]:
σ   = P b t
where σ is the tensile strength of the test sample, P is the tensile force applied by the clamp to the sample, b is the width of the sample under tension, and t is the thickness of the sample under tension.
Test data show that the average tensile strength of untreated banana straw sheaths is 1.175 MPa, with an average tensile force of 411.26 N (range: 385.86 N–439.36 N). After LN2 cryo-pretreatment, the average tensile strength of banana straw sheaths is 0.482 MPa, with an average tensile force of 168.71 N (range: 167.16 N to 170.81 N). It can be concluded that the tensile strength of banana straw sheaths decreased by 59% after LN2 cryo-pretreatment.

2.2. Cooling Timeliness Test of Liquid Nitrogen Spray

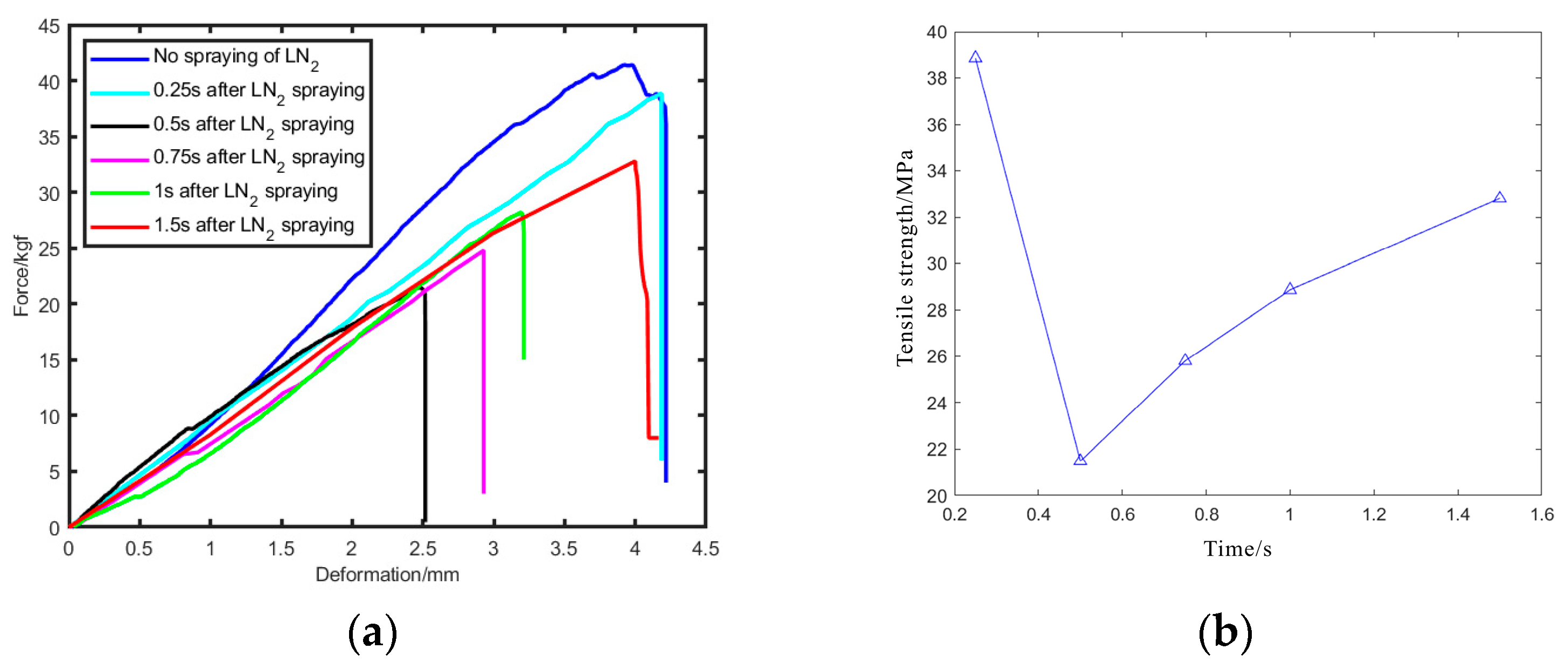
In addition to direct LN2 immersion, LN2 spraying can also evenly coat the surface of banana straw with LN2, ensuring uniform cooling and reducing processing time. This approach minimizes LN2 usage and lowers safety risks during operation. Therefore, LN2 spraying is more suitable for application in the field of banana straw crushing and returning to the field. However, the cooling effect of non-continuous LN2 spraying is short-lived. If relevant operations are not performed on the banana straw while it is maintained at a low temperature, the destructive effect of LN2 on its structural strength may disappear once the LN2 has completely evaporated. Therefore, to investigate the optimal working time after LN2 spray cooling, tensile tests are implemented to verify the time-dependent effectiveness of LN2 spray cooling [27]. Fifteen samples of banana straw sheaths were selected for the experiment. The samples are clamped with fixtures and stretched to a taut state, with deformation occurring at approximately 2 mm. The LN2 spray is then uniformly applied, with a LN2 dosage of 15 mL. The tensile testing machine is activated at 0.25 s, 0.5 s, 0.75 s, 1 s, and 1.5 s after the LN2 application, with three tests conducted at each time point. The loading speed of the tensile testing machine is set to 500 mm/min. The tensile force–deformation curves of banana straw at different time points after LN2 application are shown in Figure 4a, and the tensile strength variation diagram is shown in Figure 4b.
Figure 4 shows that at 0.5 s after spraying LN2, the damage to the structural strength of the banana straw leaf sheath is most pronounced. At 0.25 s, since the LN2 has not yet undergone sufficient heat exchange with the banana straw, it therefore causes almost no damage to the structural strength of the banana straw. After 0.5 s, as time elapsed, the cooling effect of LN2 decreased, and the structural strength partially recovered. After spraying a controlled amount of LN2, the average tensile strength of banana straw sheaths at 0.5 s is 0.584 MPa, with an average tensile force of 204.43 N (range in 201.24 N to 206.82 N), representing a decrease of 50%.

2.3. Structural Design and Spraying Device

During the operation of the banana straw crushing and returning machine, when banana straw is fed into the crushing chamber, due to the high rotational speed of the crushing knife shaft, the crushed banana straw is immediately scattered across the field. Additionally, due to the complex flow field conditions inside the crushing chamber [29], spraying LN2 inside the crushing chamber results in excessive LN2 loss and insufficient time for adequate heat exchange with the banana straw, thereby failing to effectively enhance operational efficiency. Therefore, considering factors such as feasibility, economy, and safety, a comparison is made between two methods to reduce the structural strength of banana straw: immersing the straw in LN2 and spraying LN2 inside the crushing chamber. Spraying LN2 before the straw enters the crushing chamber reduces its loss in the air and allows the LN2 to cool the surface sheaths of the banana straw upon contact, thereby reducing their structural strength. This spraying method is more suitable for improving the operational efficiency of banana straw crushing and returning machines. Therefore, it is necessary to design a variable-rate spraying device capable of applying LN2 mist.
The application device works in conjunction with the banana straw crushing and returning machine, primarily consisting of three parts: a control system comprising sensors for signal acquisition, a proportional control valve, and a controller located in the distribution control box; an application system comprising a loop pipeline, a diaphragm pump, a pressure-limiting valve, and nozzles; and a storage and protection system comprising a LN2 tank and an outer casing. The working process and overall structure of the spray application device are shown in Figure 5.
After the system is started and parameters are set, the distribution control box supplies power to all working components. LN2 is transported through pipelines to the nozzles for spraying operations. A speed sensor continuously monitors the tractor’s speed, converts the signal into an analog signal recognizable by the controller via a signal converter, and inputs it into the controller. The control system adjusts the LN2 spray volume through a proportional control valve based on the tractor’s travel speed to ensure that the spray rate per unit area remains essentially constant. This is because banana straw is relatively uniformly distributed within the plantation. When abnormal conditions occur during spraying operations, such as excessive pipeline pressure, the pressure sensor on the pressure relief valve sends a signal to the controller. After analysis, the system triggers an alarm, and the pressure relief valve opens to divert part of the LN2 through a bypass, reducing pipeline pressure. Additionally, as a cryogenic liquid, LN2 is prone to condensation and blockages in pipelines. Therefore, a cryogenic flow sensor measures the LN2 flow rate and sends the measurement signal to the controller. The controller compares the measured flow rate with the pre-set theoretical flow rate to determine if the system has a fault and adjusts the valve opening accordingly based on the determination result. The formula for calculating the preset flow rate based on the tractor’s travel speed is as follows:
S = 600 q B v
where S is the amount of LN2 sprayed per unit area (L/hm2), q is the total flow rate of the pipeline (L/min), B is the spray width (m), and v is the tractor travel speed (km/h).

3. Improved Control Algorithm

3.1. Flow Control Model

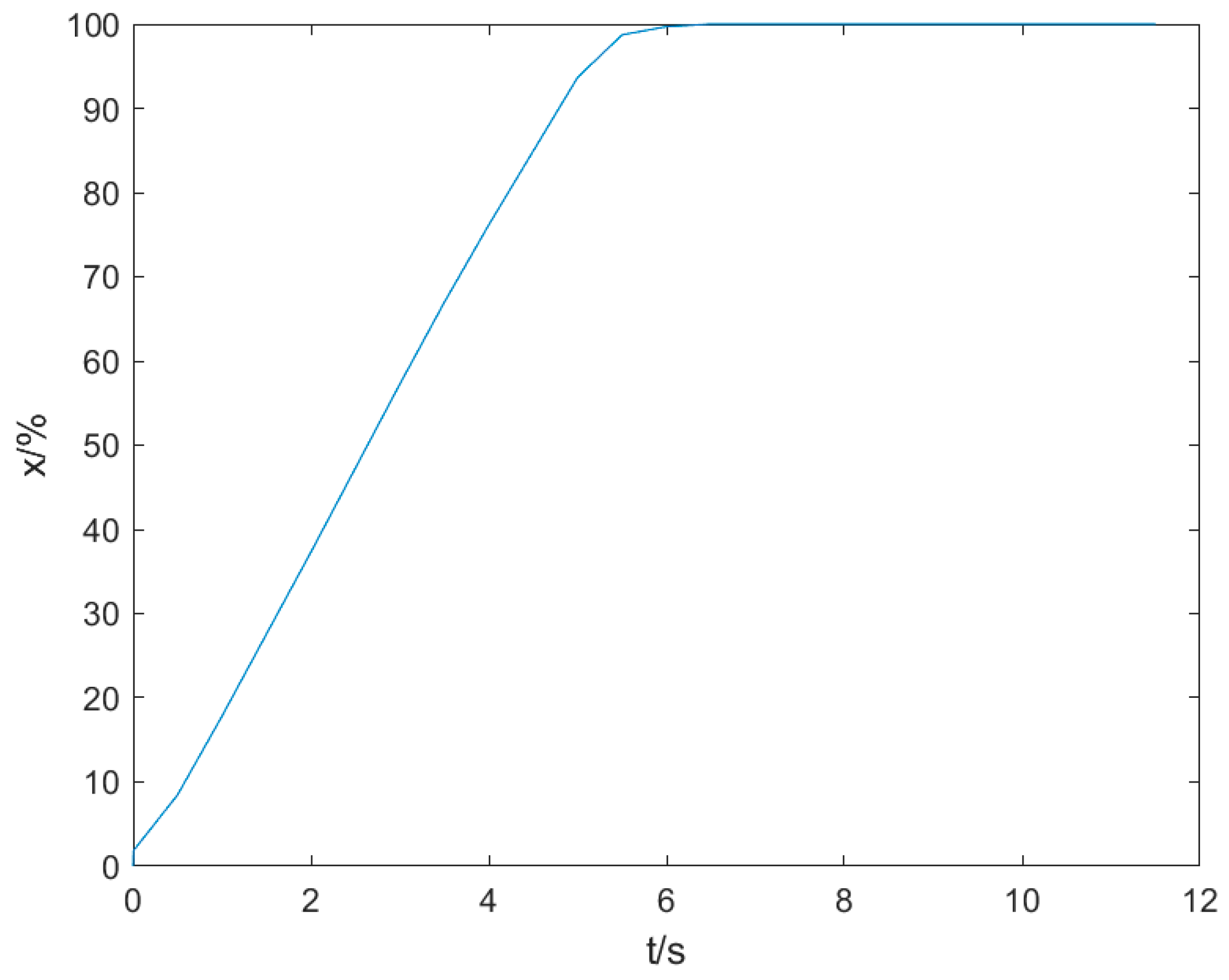
The dynamic response performance of a proportional control valve involves the interaction of multiple physical fields (such as valve structure, fluid shape, and the coupling of electromagnetic fields and mechanical motion), making it difficult to establish a mathematical model using mathematical tools. Therefore, this paper employs time-domain analysis to identify the transfer function of the proportional control valve, selects a 100% opening step signal as the input, records its opening response curve, as shown in Figure 6, and establishes a mathematical model based on its response characteristics.
The opening response process of a proportional control valve belongs to a second-order non-oscillatory system with no delay time:
G ( s )   =   1 ( T 1 s   +   1 ) ( T 2 s   +   1 )
where G(s) is the system transfer function, and T1s and T2s are system time parameters to be identified. The step response of G(s) is expressed in dimensionless form as
x ( t ) = x ( ) [ 1     T 1 T 1     T 2 e t / T 1 + T 2 T 1     T 2 e t / T 2 ]
Taking two points on the response curve in Figure 7 that have significant differences (t1, x(t1)) and (t2, x(t2)), here, (0.5, 7.975) and (5.0, 93.675) are taken, substituted into Equation (4), and used to solve the system of equations to obtain that T1 is 0.88 and T2 is 1.32. Thus, the transfer function G(s) of the proportional control valve is expressed as follows:
G ( s )   =   1 1.1616 s 2   +   2.2 s   +   1

3.2. Parameter Optimization Algorithms

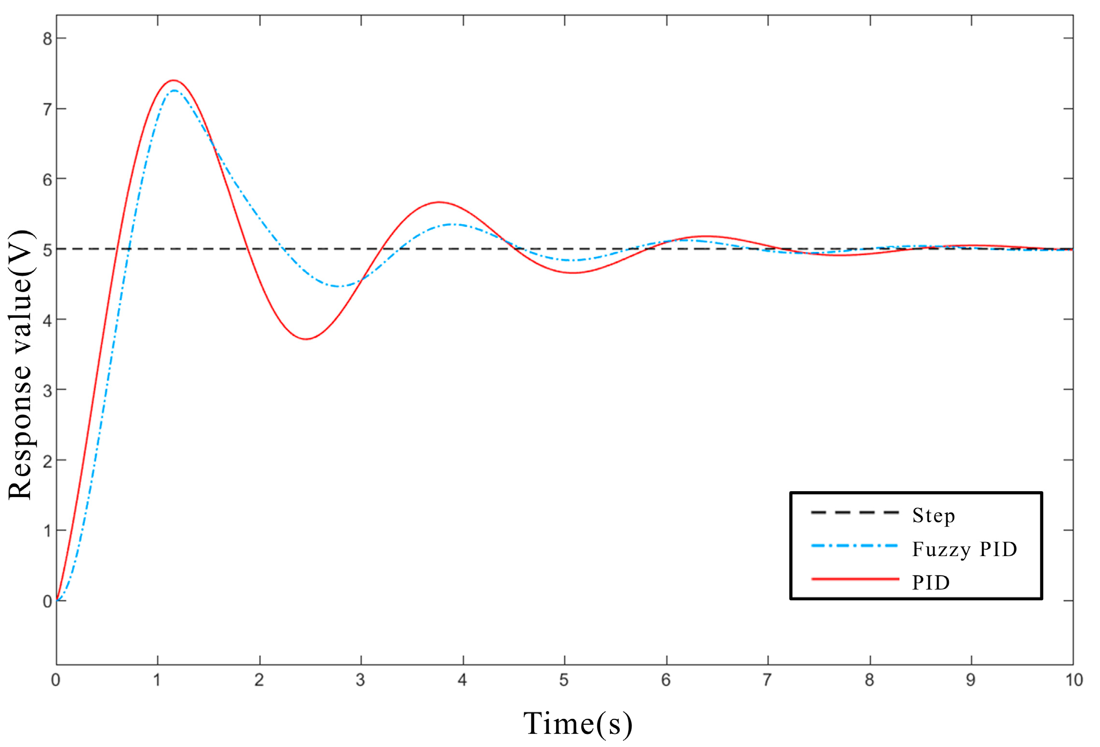
A PID controller is a classic control algorithm widely applied in industrial automation and process control due to its simple principle and robust performance [30]. Fuzzy PID is a control method that combines the PID control algorithm with fuzzy control theory. It dynamically adjusts PID parameters using fuzzy control theory to adapt to changes in system parameters and complex disturbances, thereby improving control accuracy and disturbance rejection capability. Fuzzy PID controllers are widely used in scenarios requiring dynamic parameter adjustment to adapt to system changes [31]. Given a step signal of 5 V for the proportional control valve, the simulation results are shown in Figure 7. As can be seen from the figure, both the traditional PID controller and the fuzzy PID controller still have long stabilization times and can only achieve coarse control. This is because the initial PID parameters obtained using the Ziegler–Nichols step response method are not optimal. Therefore, how to obtain the optimal initial PID parameters becomes the core issue of this section.
The value obtained by integrating the product of the absolute value of the error and time corresponds to the ITAE indicator in the above equation, which is output from port 1. The values of Kp, Ki, and Kd can be optimized using the three algorithmic procedures outlined below.
The optimization of PID controller parameters essentially involves determining the optimal combination of the three key parameters Kp, Ki, and Kd to achieve the best system performance. In this study, the ITAE index is selected as the performance evaluation metric for the control system, which is defined as follows:
J   =   0 t · e ( t ) dt
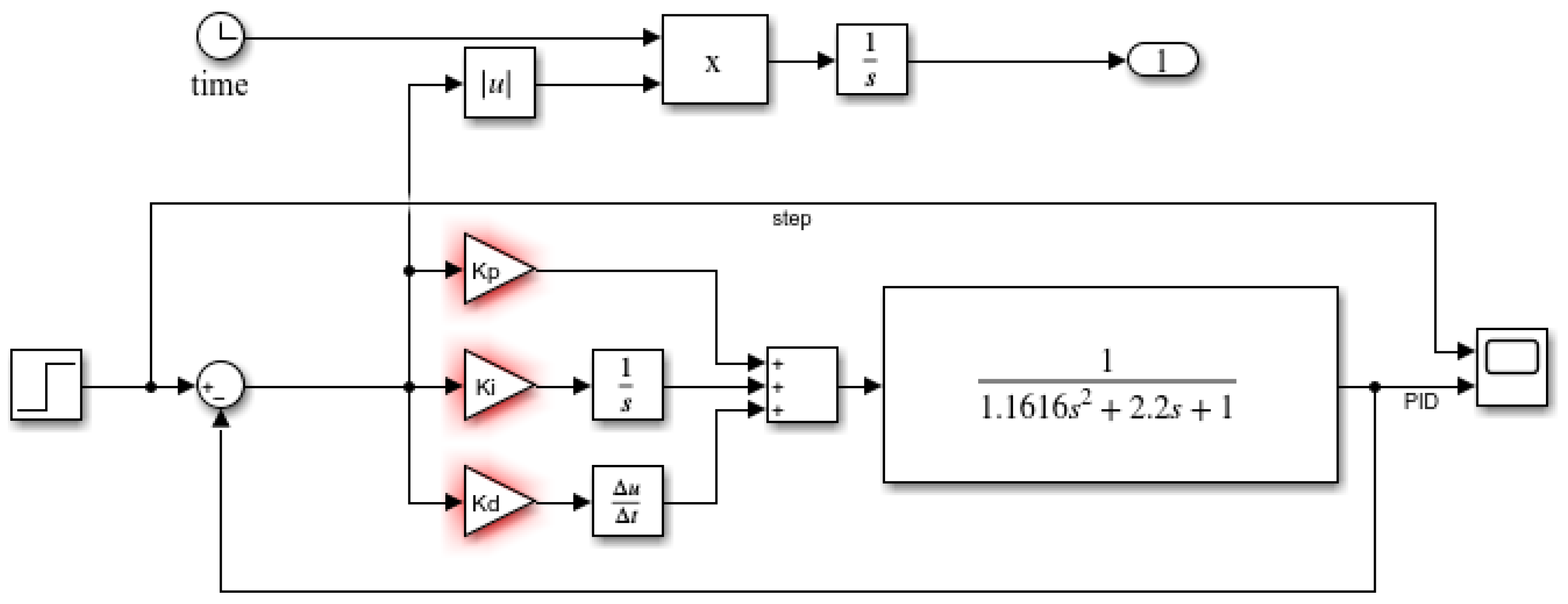
A parameter optimization model is established in MATLAB/Simulink (R2022a), as shown in Figure 8. The value obtained by integrating the product of the absolute value of the error and time corresponds to the ITAE indicator in the above equation, which is output from port 1. The values of Kp, Ki, and Kd can be optimized using the three algorithmic procedures outlined below.

3.3. Beetle Antennae Optimization-Based Fuzzy PID Algorithm

The Beetle Antennae Optimization (BAO) is a novel bio-inspired optimization algorithm that integrates the collective collaboration capability of particle swarm optimization (PSO) with the antennae perception mechanism of beetle antennae [32,33], and the flowchart is illustrated in Figure 9. The core idea is to analogize each particle in PSO as a beetle performing an optimization search. The initial positions and velocities of the beetles are initialized in the same way as in the standard PSO algorithm. However, during the algorithm iteration phase, the position update mechanism for the beetle swarm undergoes a significant improvement. It breaks through the traditional PSO update framework by introducing a dual antenna search mechanism: while retaining the guidance of individual historical extrema and global extrema of the swarm, it constructs a position update strategy based on local environmental information by simulating the differentiated perception behavior of the beetle’s left and right antennae. This means that each longhorn beetle (particle) adjusts its position in each iteration based on its judgment of the surrounding environment.
The specific steps are as follows:
Step 1: Initialize all algorithm parameters. This includes determining the size of the BAO population, specifying the values of learning factors c1, c2, and c3, setting the number of iterations, defining the inertia weight w, and setting the fixed distance d0 between the two antennae of each stag beetle.
Step 2: After completing the parameter initialization, immediately initialize the position x and velocity v of the longhorn beetle. Based on this, calculate the corresponding function values for each initialized position. Designate the initialized current position as the individual optimal value Pbest, and compare the fitness of all longhorn beetles to determine the current global optimal solution Gbest.
Step 3: After all initialization tasks are completed, input the predefined parameters and officially start the iteration process in the following manner.
First, randomly determine the direction of each beetle’s head. Based on the current position of the beetle, calculate the left position xleft and its fitness value fleft, as well as the right position xright and its fitness value fright for each beetle. Iterate with a step size of step = c × d0 to move the beetle to xt+1 position, then randomly change the beetle’s head orientation, thereby entering the next iteration. After comparison and analysis, a speed update rule based on the left–right adaptation function of each beetle in the population is generated as follows:
x t + 1   =   x t     δ t · b · s i g n ( f ( x right t )     f ( x left t ) )
v b i + 1 = v b i   δ t · b · s i g n ( f ( x right )     f ( x left ) )
where δt is the step size of the t-th iteration, b is a random direction vector, and sign() is the sign function.
Second, after comparing the fitness values of each beetle’s current position one by one, the optimal solution Pbest and the global optimal solution Gbest are re-determined. Based on the latest Pbest and Gbest, the corresponding speed update method is further derived, with the specific rules shown in Equation (10).
v b i + 1 =   v b i     α · δ t · b · s i g n ( f ( x right )     f ( x left ) )   + β · ( G best   v b i )
where α is the antenna weight, and β is the group collaboration weight.
Third, by combining the two velocity update methods, the current update rules for each beetle’s velocity are determined, as shown in Equation (11). Simultaneously, the update rules for the current position are determined, as shown in Equation (12).
v i k + 1 =   v i k + c 1 · r a n d · ( P b i k   x i k ) +   c 2 · r a n d · ( P g i k   x i k )   +   c 3 · r a n d · v b 1
x i k + 1 =   x i k +   v i k + 1
where k is the spatial dimension, and rands () is a random function.
Fourth, update the individual’s historical optimal solution Pbest and the global optimal solution Gbest according to the update rules.
Fifth, when the iteration process is complete, the global optimal solution Gbest and the corresponding function value f (Gbest) can be obtained.
Following the BAO algorithm process described above, the optimization of the values of Kp, Ki, and Kd can be completed. The optimization results in this paper are as follows: Kp = 19.7681, Ki = 4.6931, and Kd = 2.8016.
The optimization curves of Kp, Ki, Kd, and the ITAE error value curves are shown in Figure 10. Given a step signal of 5 V for the proportional control valve, the simulation results of the BAO-optimized PID controller and the fuzzy PID controller are shown in Figure 11. It can be seen that the steady-state error of the BAO-optimized PID controller is 0.8%, the overshoot is 18.1%, and the rise time is 0.42 s; the fuzzy PID controller optimized by BAO has a steady-state error of 0.6%, an overshoot of 8.7%, and a rise time of 0.40 s.

3.4. Improved BAO-Fuzzy-PID Algorithm with Revolutionized Search Strategy

The BAO algorithm demonstrates good performance in various optimization problems, but it still has some shortcomings. As can be seen from the optimization curves of Kp, Ki, Kd, and the ITAE error value curve in the preceding text, these include issues such as insufficient diversity, poor discrete adaptability, weak dynamic response, and parameter sensitivity. Therefore, it is necessary to optimize the BAO algorithm itself while retaining its bio-inspired nature, significantly enhancing its adaptability and optimization performance in the field of PID parameter optimization. Therefore, an improved BAO-Fuzzy-PID algorithm is proposed, with the specific workflow shown in Figure 12.
The corresponding steps are as follows:
Step 1: Initialize the longhorn beetle swarm parameters and obtain the initial PID parameters through the traditional BAO algorithm. Set the swarm size N and the maximum iteration number Tmax, and obtain the initial longhorn beetle positions X j 0 = [ K p 0 , K i 0 , K d 0 ], ensuring that the parameters are within reasonable ranges (such as 0 < Kp < 20) to provide initial coverage for the search and ensure that the feasible solution space is explored.
Step 2: Decouple the physical meaning of PID parameters from the search direction of the longhorn beetle antennae. Design a three-dimensional search space, and define the position of each longhorn beetle as a three-dimensional vector X = [Kp, Ki, Kd], corresponding to the independent search directions of the proportional, integral, and derivative parameters, respectively. Bind the physical meaning of the parameters to the search directions to optimize the influence of each parameter on the system response (such as adjusting Kp alone to optimize the response speed).
Step 3: Establish a sensitivity model of parameter changes on system response and dynamically adjust the antenna search step size. Calculate the sensitivity of the performance metric ITAE using numerical differentiation, and tune cp, ci, and cd based on system characteristics to balance the adjustment amplitude of the step size, quantifying the impact of parameters on performance. Combine this with gradient descent principles to update the search direction, enabling the step size to dynamically adapt to sensitivity, with sensitive parameters searched more thoroughly. To balance the step adjustment magnitude, quantify the impact of parameters on performance, and then update the search direction based on gradient descent principles to dynamically adapt the step size to sensitivity, enabling a more precise search for sensitive parameters. The specific rules are shown in Equations (13)–(15).
J K p J ( K p + K p )     J ( K p   K p ) 2 K p J K i J ( K i + K i )     J ( K i   K i ) 2 K i J K d J ( K d + K d )     J ( K d     K d ) 2 K d
step p =   c p · d 0 · J K p 1 step i =   c i · d 0 · J K i 1 step d = c d · d 0 · J K d 1
Δ θ = η · J ( K p ,   K i ,   K d )
where J K p , J K I , J K d are the sensitivities of Kp, Ki, Kd to the performance index ITAE, cp, ci, cd are the sensitivity coefficients of Kp, Ki, Kd, d0 is the base step size, △θ is the search direction parameter, η is the learning rate, and ∇J is the fitness gradient vector.
Step 4: Iteratively optimize the position of the longhorn beetle. Substitute the position Xj of the longhorn beetle into the control system, extract the system step response characteristics, and calculate the performance index J as shown in Equation (16). After calculating the step size, generate a random direction r and update the position. Compare the fitness before and after iteration and record the global optimal XGbest. The specific rules are shown in Equation (17).
J = λ 1 · J I S E + λ 2 · σ % + λ 3 · t s
X j k + 1 = X j k + r · step p X j k + 1 = X j k + r · step i X j k + 1 = X j k + r · step d
where JISE is the integral of the error squared, σ % is the overshoot, ts is the regulation time, and λ1, λ2 and λ3 are weighting coefficients.
Step 5: Termination condition check. Check if the termination conditions are met (for example, Tmax is reached or the optimal solution has not been updated for n consecutive generations). If satisfied, output X(Gbest) = [Kp*, Ki*, Kd*]; otherwise, return to step 4.
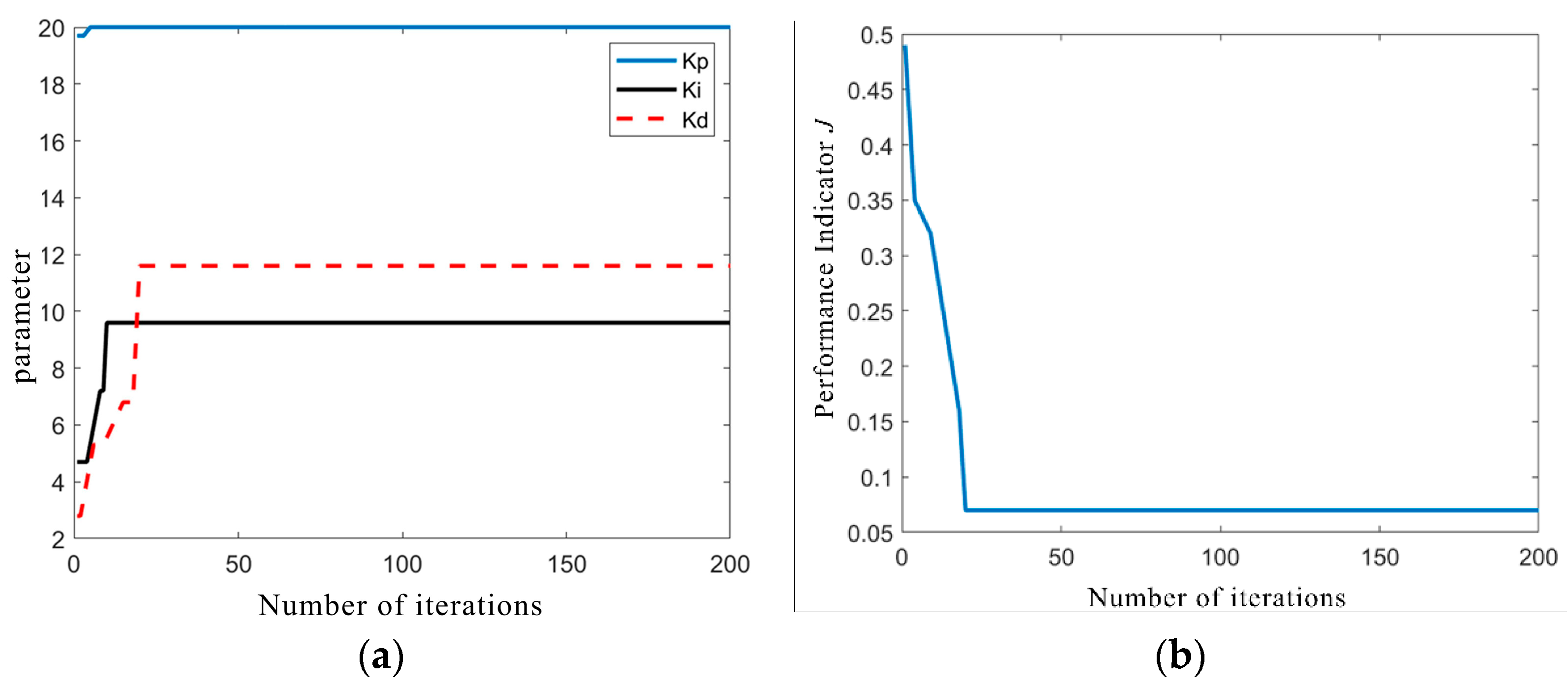
Following the improved BAO algorithm process described above, the numerical values of Kp, Ki, and Kd can be optimized. The optimization results in this paper are as follows: Kp = 20, Ki = 9.6213, Kd = 11.6611.
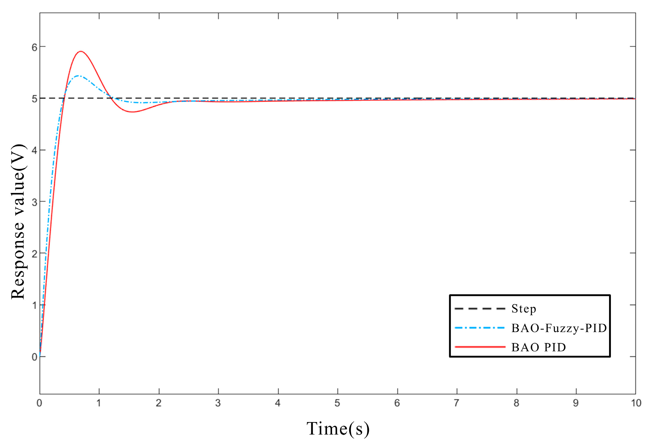
The optimization curves and performance metrics of Kp, Ki, and Kd are shown in Figure 13. Given a step signal of 5 V for the proportional control valve, the simulation results of the PID controller optimized by the improved BAO method and the fuzzy PID controller are shown in Figure 14. The steady-state error of the PID controller optimized by the improved BAO method is 0.01%, the overshoot is 0, and the rise time is 1.37 s; the steady-state error of the fuzzy PID controller optimized by the improved BAO method is 0, the overshoot is 0, and the rise time is 0.31 s.
By optimizing the parameters of conventional PID and fuzzy PID using the improved BAO algorithm, the performance of the control system can be significantly improved. Among them, the fuzzy PID optimized by the improved BAO algorithm performs the best, with a steady-state error of 0, overshoot of 0, and rise time of 0.31 s, achieving the best control performance. The conventional BAO-optimized PID and fuzzy PID also perform well, but their performance is not as significant as that of the improved BAO-optimized fuzzy PID. The main reasons are outlined below.
Firstly, the original Beetle Antenna Search (BAS) is a single-object optimization algorithm that relies on the antennae perception of a single beetle for search, resulting in low population diversity and a tendency to get stuck in local optima. Although subsequent versions introduced population collaboration (PSO), the information exchange mechanism between individuals remains inadequate, making it difficult to effectively balance global exploration and local exploitation.
Secondly, some key parameters in the BAO algorithm significantly impact search performance and results. Different parameter settings may lead to noticeable differences in algorithm performance, and it is challenging to find a universal optimal parameter configuration for different optimization problems. Extensive time and effort are required for parameter tuning to achieve satisfactory algorithm performance, increasing the difficulty and complexity of algorithm application.
Thirdly, the improved BAO algorithm further optimizes the PID parameters based on the original algorithm. The physical meaning of the PID parameters is decoupled from the search direction of the longhorn beetle antennae, and three independent search spaces corresponding to Kp, Ki, and Kd are designed. This allows the algorithm to search in a targeted manner according to the different effects of each parameter on the control performance of the system. For example, in a control system, if the response speed is found to be too slow, this search strategy can be used to focus on adjusting Kp, accelerating the algorithm’s convergence to the parameter region that improves response speed, thereby enhancing search efficiency and accuracy. This effectively alleviates the technical bottleneck of the traditional BAO algorithm, which is prone to getting stuck in local extrema.

4. Field Experiments and Data Analysis

4.1. Experimental Conditions

In the field of agricultural machinery engineering, field verification is a necessary means to ensure the reliability of agricultural machinery. Through field tests, the reliability of the spraying device can be systematically evaluated, and the crushing performance of the newly developed banana straw returning machine can be verified.
In January 2025, field experiments are implemented at the agricultural machinery testing base within the Intelligent Agricultural Machinery Equipment Research Institute of the School of Mechanical and Electrical Engineering, Hainan University, Danzhou City, Hainan Province. The banana plants have a height of 2200–2800 mm and an average diameter of approximately 140 mm, and are in good growth condition. According to the standard GB/T 5262-2008 [34], the experimental field selected is 60 m long and 60 m wide, as shown in Figure 15a. The operational environment of the test site is satisfactory and meets the experimental requirements. The experiment uses the Lovol Euro Leopard M804 (Weichai Lovol Smart Agriculture Technology Co., Ltd., Weifang City, Shandong Province, China), a tractor as the power source (rated power 59.0 kW), as shown in Figure 15b.

4.2. Experimental Criteria

Based on the mechanical characteristic tests executed in the preliminary stage, the field experiment design is established. This study evaluates the performance of the spray application device using two experimental indicators: flow control error rate and banana straw crushing qualification rate. During the experiment, real-time flow parameters of the spray application device are collected for error analysis, and the reliability of the spray application device under field conditions is measured. Additionally, the banana straw crushing and returning machine is tested both independently and in conjunction with the spray application device to measure the banana straw crushing qualification rate under each condition.
The method for determining the flow control error rate is as follows: under field conditions, set different forward speeds, have the tractor move forward at the preset speed, record the theoretical flow rate and actual flow rate of the spray application device at the preset speed as q1 and q2, respectively, and denote the error rate as E. Calculate using Equation (18), record the error rate five times, and take the average as the final result, calculated using Equation (19).
E = q 2 q 1 q 1   ×   100 %
E ¯ = i = 1 5 E i 5
where q1 is the theoretical flow rate, q2 is the actual flow rate, E is the error rate recorded each time, and E ¯ is the average error rate.
The method for determining the qualified crushing rate of banana straw is as follows: After completing the operation, randomly select five 1 m × 1 m test areas within the experimental field. Collect the crushed banana straw within the test areas, and record the total mass as m1, where the mass of banana straw with an unsatisfactory length after crushing is denoted as m2. The banana straw crushing pass rate is calculated using Equation (20). Take the average of the crushing pass rates from the five experimental areas as the final result. Calculate the average crushing pass rate of banana straw using Equation (21). According to the standard GB/T24675.6-2009 [35], lengths greater than 100 mm are considered unqualified.
Q = ( m 1 m 2 m 1 )   ×   100 %
Q ¯ = i = 1 5 Q i 5
where m1 is the total mass of banana straw crushed in the experimental area, m2 is the mass of banana straw crushed unsatisfactorily in the experimental area, Q is the banana straw crushing pass rate in the experimental area, and Q ¯ is the average banana straw crushing pass rate.

4.3. Experimental Design

The test platform selected for the experiment is a double-shaft banana straw crushing and returning machine with different rotational directions, as shown in Figure 16a. The spray device is shown in Figure 16b. The overall structure of the banana straw crushing and returning device is shown in Figure 16c, and its main technical parameters are listed in Table 1.
Set the spray flow rate to 100 g/s, the spray velocity to 20 m/s, and use a dual-nozzle configuration. Changes in spray height will alter the coverage area of the spray and also affect spray uniformity. To better investigate the effect of LN2 spray height on the cooling rate of banana straw, the spray height is set as the experimental factor, with spray heights of 250 mm, 275 mm, 300 mm, 325 mm, and 350 mm selected for testing. To ensure better coverage of the banana straw surface by the LN2 spray, the spray angle between the two nozzles is critical, directly affecting spray coverage. The spray angle is set as the experimental factor, with spray angles of 30°, 60°, 90°, 120°, and 150° selected for a two-factor and five-level field experiment. Based on the set parameters and real-time sensor data, the control system calculates the real-time flow rate using a predefined algorithm and adjusts the pipeline flow rate to achieve variable rate application. The test factor coding table is shown in Table 2.

4.4. Experimental Results and Analysis

To verify the flow control accuracy of the designed variable spray application device and to assess the reliability of the spray application device, pipeline flow rates are monitored in a field environment. The operating speed is controlled at 1 m/s, 1.4 m/s, and 1.8 m/s, respectively. Flow rates at different speeds are recorded along with the machine’s movement time, and the remaining LN2 quantity is measured to obtain the actual sprayed LN2 volume. This is then compared with the theoretical flow rate to calculate the spray error. Subsequently, the operating speed is set to random values between 0 and 2 m/s to simulate the actual working conditions when a tractor is towing a banana straw crushing and returning machine, and the experimental data are recorded. The field trial data are shown in Table 3.
As shown in Table 3, during the test with a fixed sprayer speed, since the test requires a stable sprayer speed, the flow error is relatively small, with a maximum error percentage of 2.96% and an average maximum error of 2.26%, However, in the random speed test, due to the complex field conditions, speed variations caused other factors to affect flow rate accuracy, resulting in slightly larger errors compared to the constant speed test. The maximum error is 3.32%, with an average error of 2.84%, meeting the test requirements. This validated the stability and reliability of the variable-rate spray application device and also confirmed that it can adjust the flow rate in response to changes in the working speed of the tillage machine. When the tillage machine’s working speed increases, the spray flow rate increases; when the tillage machine’s working speed decreases, the spray flow rate decreases. Additionally, the system demonstrates high control precision for the flow rate.
Next, field trials and analysis of banana straw crushing and return to the field are conducted. Based on previous field trials on this platform, the optimal operating parameters are determined as follows: machine forward speed of 1.4 m/s, crushing knife shaft speed of 1600 r/min, and blade thickness of 10 mm. These parameters are set as the working parameters for the test platform, and field experiments on banana straw crushing and return to the field are performed. The field experiment data are shown in Table 4.
Experiments numbered 1–25 in Table 4 represent field experiments using a combination of banana straw shredder-returner and sprayer, while Experiment 26 represents a field experiment using only the banana straw shredder-returner. To ensure the validity of the experimental results, each combination is tested five times, and the average values are calculated. A 95% confidence interval is introduced to exclude outlier data.
A two-factor variance analysis is carried out using SPSS 26.0 on the field trial data shown in Table 4 to assess the significant effects of each experimental factor on the qualified rate of banana straw crushing (Q). The specific results are shown in Table 5.
As shown in Table 4 and Table 5, under conditions where the spray application device is used in conjunction with the banana straw crushing and returning machine, the qualified rate of banana straw is generally higher than that under conditions where the banana straw crushing and returning machine operates alone. The spray height A and spray angle B both have a highly significant influence on the qualified rate Q of banana straw crushing.
When A is constant, Q and B exhibit a nonlinear relationship. Q increases as B increases, reaching a maximum value when B is 90°, and then decreases as B continues to increase. This is because when B decreases, the LN2 jets from the two nozzles converge, resulting in high overlap of the spray coverage areas. While this effectively disrupts the surface fibers of the banana straw within the spray coverage area and reduces the strength of its surface structure, the surface area of the banana straw exposed to LN2 cooling is relatively small. When B is large, the LN2 droplets are subjected to vertical gravitational force, causing the spray trajectory to deviate, resulting in some LN2 failing to be applied to the surface of the banana straw, leading to waste of LN2 and a reduction in cooling rate. When B is 90°, the overlap of the two spray coverage areas is low, and the deviation of the spray trajectories is small, enabling effective cooling of the banana straw surface in a short time and enhancing the performance of the banana straw crushing and returning machine. Therefore, the optimal spray angle B is 90°.
When B is constant, Q and A are negatively correlated; as A increases, Q decreases accordingly. When A increases, although the spray cooling area expands and temperature uniformity improves, the heat transfer rate between LN2 and the banana straw surface decreases due to reduced droplet momentum and the number of LN2 droplets per unit area. This results in insufficient cooling before the material is fed into the banana straw crushing and returning machine for crushing, thereby reducing Q. Therefore, the optimal spray height A is 250 mm.
Therefore, based on Table 4 and Table 5, and considering factors such as the operational effectiveness of the banana straw crushing and returning machine and the spray coverage effect of the spray application device, the optimized working parameter combination for the variable spray application device is selected as: spray height 250 mm, spray angle 90° (A1B3). To verify the reliability of the optimized working parameter combination, field validation experiments are conducted. The results show that under the optimized working parameter combination, the Q value reached 96.98%, with the crushing effect and qualified shredded straw shown in Figure 17a and Figure 17b, respectively. The experimental results indicate that straw entanglement is effectively suppressed, meeting the quality standards for mechanized crushing and return of banana straw to the field. The straw entanglement situation of the straw returning machine after spraying LN2 is shown in Figure 17c, and the straw entanglement situation of the straw returning machine operating alone is shown in Figure 17d.

5. Conclusions

This study addressed the challenges posed by banana straw, which has high fiber content and high toughness, leading to low working efficiency of banana straw crushing and return-to-field machines, severe straw entanglement of machinery, and easy damage to blades. Based on existing straw processing methods and the working principles of banana straw crushing and returning machines, an innovative LN2 cryo-pretreatment composite mechanical return-to-field method is proposed. A spray application device for banana straw crushing and a returning machine based on LN2 cryogenic pretreatment are designed and developed. Field trials are conducted to evaluate the crushing performance of the newly developed banana straw returning machine. The main conclusions are as follows:
(1)
Mechanical property tests on banana straw sheaths using LN2 cryo-pretreatment are implemented, and the spray application device structure is designed. Mechanical property tests are performed using a TM2101-T5 tensile testing machine. In shear tests, the average shear strength of untreated banana straw sheaths is 0.0456 MPa, and the average shear force is 380.55 N, while the average shear strength of banana straw sheaths treated with LN2 cryogenic freezing is 0.0180 MPa, and the average shear force is 150.27 N. In tensile tests, the average tensile strength of untreated banana straw sheaths is 1.175 MPa, and the average tensile force is 411.2 N. The average tensile strength of banana straw sheaths treated with LN2 cryogenic freezing is 0.48 MPa, and the average tensile force is 168.7 N. In the LN2 spray aging test, the destruction of the structural strength of banana straw sheaths by LN2 is most pronounced at 0.5 s after application, with an average tensile strength of 0.58 MPa at this time point, and the average tensile force is 204 N. The spray application scheme is determined to apply LN2 before entering the grinding chamber to reduce the structural strength of the outer leaf sheaths of banana straw. Finally, the overall structure and working principle of the LN2 spray application device with variable spray parameters are introduced.
(2)
An improved BAO-Fuzzy-PID control algorithm is presented, which significantly enhances the control performance of the fuzzy PID controller. With the steady-state error, overshoot, rise time, and settling time being 0, 0, 0.31 s, and 0.25 s, respectively, the control effect meets the spraying requirements for pretreated banana straw by cryogenic LN2.
(3)
Field trial and data analysis of banana straw crushing and return to the field are carried out. Using a bidirectional dual-axis banana straw crushing and returning machine as the test platform, field trials are performed on the spray application device prototype. The results of the flow control accuracy test indicated that during constant-speed trials, the flow error is relatively small, with a maximum error percentage of 2.96% and an average error of 2.26%; during variable-speed tests, the error is slightly larger compared to the constant-speed tests, with a maximum error of 3.32% and an average error of 2.84%, meeting the test requirements and verifying the stability and reliability of the variable-rate spray application device. Using spray height and spray angle as experimental factors and banana straw crushing qualification rate as the experimental indicator, a two-factor, five-level banana straw crushing experiment is conducted. Through variance analysis of the experimental results, the optimal spray application parameter combination is determined to be a spray height of 250 mm and a spray angle of 90°. Under these parameters, a validation test is executed, achieving a banana straw crushing qualification rate of 96.98%, meeting the quality requirements for banana straw crushing and significantly reducing straw entanglement, thereby achieving the expected design objectives.
Future research can be further expanded and deepened. Theoretically, the effects of LN2 treatment on the microstructure of banana straw can be further studied, and the flow field movement of LN2 within the crushing chamber can be analyzed to explore the coupling mechanism between banana straw and LN2 during crushing, and new spray methods can be sought. In terms of structure, the design of the LN2 spray device can be optimized to enhance its adaptability under different environmental conditions. The capacity of the LN2 tank can be increased to enable the spray device to operate for extended periods without frequent replenishment. In terms of application, this technology can be extended to the processing of other types of agricultural waste, exploring its broader application prospects.

Author Contributions

Conceptualization, Z.Z. and C.H.; Methodology, C.H., Z.Z., and X.Z.; Software, Y.L. (Yuzhang Lin) and C.H.; Validation, Y.L. (Yuzhang Lin); Formal analysis, Z.Z., Y.L. (Yuzhang Lin), and C.H.; Data curation, C.H.; Writing—original draft, Y.L. (Yuzhang Lin), C.H., and Z.Z.; Writing—review and editing, Z.Z., Y.L. (Yue Li), and X.Z.; Supervision, Z.Z. and X.Z.; Project administration, X.Z.; Funding acquisition, Z.Z. and Y.L. (Yue Li). All authors have read and agreed to the published version of the manuscript.

Funding

This work was supported by the National Natural Science Foundation of China (Grant no. 52075137), the Hainan Province Academician Platform Project (Grant no. YSPTZX202110), the earmarked fund for Tropical High-efficiency Agricultural Industry Technology System of Hainan University (Grant no. XJ2400007094), and Hainan University research start-up fund (Grant no. KYQD(ZR)23085).

Institutional Review Board Statement

Not applicable.

Data Availability Statement

The data presented in this study are available upon request from the corresponding author.

Conflicts of Interest

The authors declare no conflicts of interest.

References

  1. Food and Agriculture Organization of the United Nations. Available online: http://www.fao.org/faostat/en/#data/QC (accessed on 18 September 2025).
  2. Karim, A.A.; Kumar, M.; Mohapatra, S.; Panda, C.R.; Singh, A. Banana Peduncle Biochar: Characteristics and Adsorption of Hexavalent Chromium from Aqueous Solution. Int. Res. J. Pure Appl. Chem. 2015, 7, 1–10. [Google Scholar] [CrossRef]
  3. Elanthikkal, S.; Gopalakrishnapanicker, U.; Varghese, S.; Guthrie, J.T. Cellulose microfibers produced from banana plant wastes: Isolation and characterization. Carbohydr. Polym. 2010, 80, 852–859. [Google Scholar] [CrossRef]
  4. Baruah, J.; Bardhan, P.; Mukherjee, A.K.; Deka, R.C.; Mandal, M.; Kalita, E. Integrated pretreatment of banana agrowastes: Structural characterization and enhancement of enzymatic hydrolysis of cellulose obtained from banana peduncle. Int. J. Biol. Macromol. 2022, 201, 298–307. [Google Scholar] [CrossRef]
  5. Chen, Y.F.; Wang, W.; Zhou, D.B.; Jing, T.; Li, K.; Zhao, Y.K.; Tang, W.; Qi, D.F.; Zhang, M.Y.; Zang, X.P.; et al. Biodegradation of lignocellulosic agricultural residues by a newly isolated Fictibacillus sp. YS-26 improving carbon metabolic properties and functional diversity of the rhizosphere microbial community. Bioresour. Technol. 2020, 310, 123381. [Google Scholar] [CrossRef] [PubMed]
  6. Patel, B.Y.; Patel, H.K. Retting of banana pseudostem fiber using Bacillus strains to obtain excellent mechanical properties as biomaterials in the textile and fiber industry. Heliyon 2022, 8, e10652. [Google Scholar] [CrossRef] [PubMed]
  7. Guan, Y.; Chen, G.; Cheng, Z.; Yan, B.; Hou, L. Air pollutant emissions from straw open burning: A case study in Tianjin. Atmos. Environ. 2017, 171, 155–164. [Google Scholar] [CrossRef]
  8. Alzate Acevedo, S.; Díaz Carrillo, Á.J.; Flórez-López, E.; Grande-Tovar, C.D. Recovery of Banana Waste-Loss from Production and Processing: A Contribution to a Circular Economy. Molecules 2021, 26, 5282. [Google Scholar] [CrossRef]
  9. Balda, S.; Sharma, A.; Capalash, N.; Sharma, P. Banana fibre: A natural and sustainable bioresource for eco-friendly applications. Clean Technol. Environ. Policy 2021, 23, 1389–1401. [Google Scholar] [CrossRef]
  10. Deng, Q.H.; Zhang, J.; Xian, P.; Meng, Z.C.; Fang, Q. Methane production kinetics in the combination of high temperature thermal hydrolysis pretreatment and anaerobic co-digestion for municipal sludge and banana straw. Desalination Water Treat. 2020, 198, 307–313. [Google Scholar] [CrossRef]
  11. Zhang, P.; Chen, X.; Wei, T.; Yang, Z.; Jia, Z.; Yang, B.; Han, Q.; Ren, X. Effects of straw incorporation on soil nutrient contents, enzyme activities, and crop yield in a semiarid region of China. Soil Tillage Res. 2016, 160, 65–72. [Google Scholar] [CrossRef]
  12. He, J.; Wang, Q.J.; Li, H.W.; Liu, L.J.; Gao, H.W. Effect of alternative tillage and residue cover on yield and water use efficiency in annual double cropping system in North China Plain. Soil Tillage Res. 2009, 104, 198–205. [Google Scholar] [CrossRef]
  13. Zhang, Z.; Qiang, H.; McHugh, A.D.; He, J.; Li, H.; Wang, Q.; Lu, Z. Effect of conservation farming practices on soil organic matter and stratification in a monocropping system of Northern China. Soil Tillage Res. 2016, 156, 173–181. [Google Scholar] [CrossRef]
  14. Lai, T.S.M.; Jayamani, E.; Soon, K.H. Comparative study on thermogravimetric analysis of banana fibers treated with chemicals. Mater. Today Proc. 2023, 78, 458–461. [Google Scholar] [CrossRef]
  15. Daimary, N.; Eldiehy, K.S.H.; Bora, N.; Boruah, P.; Rather, M.A.; Mandal, M.; Bora, U.; Deka, D. Towards integrated sustainable biofuel and chemical production: An application of banana pseudostem ash in the production of biodiesel and recovery of lignin from bamboo leaves. Chemosphere 2023, 314, 137625. [Google Scholar] [CrossRef]
  16. Li, Y.; Wu, Z.H.; Li, Y.; Guo, C.F.; Wei, S.Q. Design and test of vertical banana straw crushing and returning machine based on piranha tooth structure. J. Chin. Inst. Eng. 2023, 46, 591–600. [Google Scholar] [CrossRef]
  17. HEXAGON. Available online: https://hexagon.com/products/product-groups/computer-aided-engineering-software/adams (accessed on 18 September 2025).
  18. Zhang, X.R.; Wang, Z.Q.; Li, Y.; Liang, D. Design and experiment of sliding-cutting and anti-twining returning device for banana straw. Trans. Chin. Soc. Agric. Eng. 2018, 34, 26–34. (In Chinese) [Google Scholar]
  19. Li, Y.; Guo, C.F.; Yao, D.Y.; He, N.B.; Zhang, X.R.; Wu, Z.H.; Li, Y. Design and experiment of banana straw crushing and returning machine with anti-wrapping device supported by flailing blade. Trans. Chin. Soc. Agric. Eng. 2021, 37, 11–19. (In Chinese) [Google Scholar]
  20. Yang, Y.M. Design and Experimental Study of Banana Straw Sliding Cutting Anti-Entanglement Crushing and Throwing Machine. Master’s Thesis, Hainan University, Haikou, China, 2024. [Google Scholar] [CrossRef]
  21. Luo, H.; Guo, S.; Zhi, Z.; Kan, J. Sliding Cutting and Cutting Parameters of Concentric Curvilineal Edge Sliding Cutter for Caragana korshinskii (C.K.) Branches. Forest 2023, 14, 2379. [Google Scholar] [CrossRef]
  22. Wu, Z.H. Optimal Design and Test of Double Shafts Banana Straw Crushing and Returning Machine with Different Rotational Directions. Master’s Thesis, Hainan University, Haikou, China, 2023. [Google Scholar] [CrossRef]
  23. Hu, X.H. Design and Experimental Study on Bionic Blade of Banana Straw Crushing and Returning Machine. Master’s Thesis, Hainan University, Haikou, China, 2023. [Google Scholar] [CrossRef]
  24. Guo, J.; Karkee, M.; Yang, Z. Discrete Element Modeling and Physical Experiment Research on the Biomechanical Properties of Banana Bunch Stalk for Postharvest Machine Development. Comput. Electron. Agric. 2021, 188, 106308. [Google Scholar] [CrossRef]
  25. Zhang, Y.L.; Li, L.; Dai, T.Y.; Li, Y.; Ma, Z.L. Effects of pretreatment methods on the utilization of corn stover. Cellul. Sci. Technol. 2009, 17, 35–38. (In Chinese) [Google Scholar] [CrossRef]
  26. Kalangi, C.; Prabu, D.A.; Jose, A.S.; Jani, S.P. Experimental characterization of banana fiber reinforced polyester composites. In Proceedings of the International Conference on Latest Developments in Materials and Manufacturing (ICLDMM), Amritsar, India, 24–25 March 2022; pp. 2236–2239. [Google Scholar] [CrossRef]
  27. GB/T 1927.16-2022; Test Methods for Physical and Mechanical Properties of Small Clear Wood Specimens—Part 16: Method of Testing in Shearing Strength Parallel to Grain of Wood. The State Council of the People’s Republic of China: Beijing, China, 2022.
  28. GB/T 1927.14-2022; Test Methods for Physical and Mechanical Properties of Small Clear Wood Specimens—Part 14: Determination of Tensile Strength Parallel to Grain. SAMR: Beijing, China, 2022.
  29. Li, Y.; Gao, Y.; Huang, C.; Wei, S.Q.; Yuan, L.; Dong, L. Mechanical research and optimization of banana stalk fiber extraction. Agric. Eng. 2024, 44, e20240061. [Google Scholar] [CrossRef]
  30. Fujiwara, K.; Yamamoto, T. Extension of a Database-Driven PID Control System. IEEJ Trans. Electr. Electron. Eng. 2021, 16, 1441–1443. [Google Scholar] [CrossRef]
  31. Ahmad, S.; Ali, S.; Tabasha, R. The design and implementation of a fuzzy gain-scheduled PID controller for the Festo MPS PA compact workstation liquid level control. Eng. Sci. Technol.-Int. J. 2020, 23, 307–315. [Google Scholar] [CrossRef]
  32. Zheng, Q.G.; Xiang, D.W.; Fang, J.; Wang, Y.; Zhang, H.B.; Hu, Z.Z. Research on performance seeking control based on Beetle Antennae Search algorithm. Meas. Control 2020, 53, 1440–1445. [Google Scholar] [CrossRef]
  33. Bian, L.; Che, X.; Liu, C.; Dai, J.; He, H. Parameter optimization of unmanned surface vessel propulsion motor based on BAS-PSO. Int. J. Adv. Robot. Syst. 2022, 19, 17298814211040688. [Google Scholar] [CrossRef]
  34. GB/T 5262-2008; Agricultural Machinery Testing Conditions—General Rules for Measuring Methods. The State Council of the People’s Republic of China: Beijing, China, 2008.
  35. GB/T24675.6-2009; Conservation Tillage Equipment—Smashed Straw Machine. The State Council of the People’s Republic of China: Beijing, China, 2009.
Figure 1. Banana straw sample for test. (a) Banana straw. (b) Cross-section of banana stalk. (c) Banana stalk leaf sheath. (d) Internal structure of banana straw leaf sheaths.
Figure 1. Banana straw sample for test. (a) Banana straw. (b) Cross-section of banana stalk. (c) Banana stalk leaf sheath. (d) Internal structure of banana straw leaf sheaths.
Agriculture 15 02116 g001
Figure 2. Shear test and results. (a) Shear test. (b) Shear force–deformation curve of banana straw leaf sheath.
Figure 2. Shear test and results. (a) Shear test. (b) Shear force–deformation curve of banana straw leaf sheath.
Agriculture 15 02116 g002
Figure 3. Tensile test and results. (a) Tensile test. (b) Tensile deformation curve of banana straw leaf sheath.
Figure 3. Tensile test and results. (a) Tensile test. (b) Tensile deformation curve of banana straw leaf sheath.
Agriculture 15 02116 g003
Figure 4. Cooling timeliness test. (a) Tensile deformation curve of banana straw leaf sheath after spraying LN2. (b) Changes in tensile strength of banana straw at different times after spraying LN2.
Figure 4. Cooling timeliness test. (a) Tensile deformation curve of banana straw leaf sheath after spraying LN2. (b) Changes in tensile strength of banana straw at different times after spraying LN2.
Agriculture 15 02116 g004
Figure 5. Schematic diagram of the working process and overall structure of the spraying device.
Figure 5. Schematic diagram of the working process and overall structure of the spraying device.
Agriculture 15 02116 g005
Figure 6. Step response curve of proportional control valve opening.
Figure 6. Step response curve of proportional control valve opening.
Agriculture 15 02116 g006
Figure 7. Simulation results of PID controller and fuzzy PID controller.
Figure 7. Simulation results of PID controller and fuzzy PID controller.
Agriculture 15 02116 g007
Figure 8. SIMULINK block diagram of PID controller for parameter optimization algorithm.
Figure 8. SIMULINK block diagram of PID controller for parameter optimization algorithm.
Agriculture 15 02116 g008
Figure 9. Flowchart of BAO.
Figure 9. Flowchart of BAO.
Agriculture 15 02116 g009
Figure 10. Optimization results. (a) The curve of Kp, Ki, Kd. (b) ITAE error value curve optimization.
Figure 10. Optimization results. (a) The curve of Kp, Ki, Kd. (b) ITAE error value curve optimization.
Agriculture 15 02116 g010
Figure 11. Simulation results of the BAO-optimized PID controller and fuzzy PID controller.
Figure 11. Simulation results of the BAO-optimized PID controller and fuzzy PID controller.
Agriculture 15 02116 g011
Figure 12. Specific workflow of improved BAO.
Figure 12. Specific workflow of improved BAO.
Agriculture 15 02116 g012
Figure 13. Optimization results. (a) The curve of Kp, Ki, Kd. (b) Performance indicator J curve.
Figure 13. Optimization results. (a) The curve of Kp, Ki, Kd. (b) Performance indicator J curve.
Agriculture 15 02116 g013
Figure 14. Simulation results of the improved BAO-optimized PID controller and fuzzy PID controller.
Figure 14. Simulation results of the improved BAO-optimized PID controller and fuzzy PID controller.
Agriculture 15 02116 g014
Figure 15. Experimental conditions. (a) Experimental field. (b) M804-A tractor.
Figure 15. Experimental conditions. (a) Experimental field. (b) M804-A tractor.
Agriculture 15 02116 g015
Figure 16. Banana straw crushing and returning device. (a) Double-shaft banana straw crushing and returning machine with different rotational directions. (b) Spray device prototype. (c) Overall structure.
Figure 16. Banana straw crushing and returning device. (a) Double-shaft banana straw crushing and returning machine with different rotational directions. (b) Spray device prototype. (c) Overall structure.
Agriculture 15 02116 g016
Figure 17. Experimental effect diagram. (a) Banana stalk shredding effect. (b) Shredding qualified straw. (c) Straw entanglement situation of the straw return machine after spraying LN2. (d) Straw entanglement situation of the straw return machine before spraying LN2.
Figure 17. Experimental effect diagram. (a) Banana stalk shredding effect. (b) Shredding qualified straw. (c) Straw entanglement situation of the straw return machine after spraying LN2. (d) Straw entanglement situation of the straw return machine before spraying LN2.
Agriculture 15 02116 g017
Table 1. Main technical parameters of banana straw crushing and returning machine.
Table 1. Main technical parameters of banana straw crushing and returning machine.
Technical ParametersParameter Value
Overall dimensions (L × W × H)/mm × mm × mm1850 × 1100 × 400
Total weight/kg550
Machine travel speed/m·s−10.8–3
Blade shaft speed/r·min−11200–2000
Number of crushing blades8
Number of anti-wrapping fixed blades2
Working width (mm)1
Number of knife shafts2
Table 2. Test factor coding table.
Table 2. Test factor coding table.
CodeSpray Height A/mmSpray Angle B
125030
227560
330090
4325120
5350150
Table 3. Flow accuracy test results.
Table 3. Flow accuracy test results.
Test GroupDisplayed Flow Rate
/(L/min)
Operating Speed
/(m/s)
Set Spray
Rate
/(L/hm2)
Actual Application Rate
/(L/hm2)
Application Error E
/%
Average   Error   E ¯
/%
Constant speed test10.841.012001164.48−2.962.26
1222.571.88
1171.12−2.41
1229.872.49
1218.841.57
15.001.412001232.162.681.28
1211.530.96
1185.36−1.22
1212.961.08
1205.550.46
19.401.812001221.481.791.95
1224.112.01
1232.282.69
1185.76−1.19
1224.802.07
Gear Shift Test 012001160.16−3.322.84
1166.29−2.81
1236.963.08
1226.792.23
1233.132.76
Table 4. Field experiment data.
Table 4. Field experiment data.
Experiment NumberA/mmBBanana Straw Crushing
Efficiency   Rate   Q ¯ ± CI / %
12503091.48 ± 1.89
22506095.73 ± 2.06
32509097.22 ± 1.76
425012093.43 ± 2.84
525015091.27 ± 0.87
62753091.71 ± 3.22
72756094.13 ± 1.43
82759095.89 ± 0.81
927512092.89 ± 1.79
1027515091.92 ± 1.11
113003091.05 ± 2.69
123006093.62 ± 3.15
133009095.13 ± 1.89
1430012091.83 ± 1.56
1530015090.19 ± 1.17
163253090.65 ± 2.46
173256092.32 ± 2.69
183259093.55 ± 1.18
1932512090.80 ± 1.52
2032515089.78 ± 1.05
213503089.57 ± 2.04
223506091.38 ± 3.69
233509091.96 ± 2.89
2435012089.86 ± 3.89
2535015088.40 ± 1.16
26--88.13 ± 3.44
Table 5. Variance analysis.
Table 5. Variance analysis.
IndicatorSource of VarianceSum of SquaresDegrees of FreedomMean SquareF Valuep Value
QA41.837410.45932.8900.0001
B67.464416.86653.0370.0001
Error2.083160.318
Disclaimer/Publisher’s Note: The statements, opinions and data contained in all publications are solely those of the individual author(s) and contributor(s) and not of MDPI and/or the editor(s). MDPI and/or the editor(s) disclaim responsibility for any injury to people or property resulting from any ideas, methods, instructions or products referred to in the content.

Share and Cite

MDPI and ACS Style

Zhang, Z.; Lin, Y.; Huang, C.; Li, Y.; Zhang, X. Improved Control Algorithm and Experiment for Banana Straw Crushing and Returning to Fields Based on Liquid Nitrogen Cryogenic Pretreatment. Agriculture 2025, 15, 2116. https://doi.org/10.3390/agriculture15202116

AMA Style

Zhang Z, Lin Y, Huang C, Li Y, Zhang X. Improved Control Algorithm and Experiment for Banana Straw Crushing and Returning to Fields Based on Liquid Nitrogen Cryogenic Pretreatment. Agriculture. 2025; 15(20):2116. https://doi.org/10.3390/agriculture15202116

Chicago/Turabian Style

Zhang, Zhifu, Yuzhang Lin, Chun Huang, Yue Li, and Xirui Zhang. 2025. "Improved Control Algorithm and Experiment for Banana Straw Crushing and Returning to Fields Based on Liquid Nitrogen Cryogenic Pretreatment" Agriculture 15, no. 20: 2116. https://doi.org/10.3390/agriculture15202116

APA Style

Zhang, Z., Lin, Y., Huang, C., Li, Y., & Zhang, X. (2025). Improved Control Algorithm and Experiment for Banana Straw Crushing and Returning to Fields Based on Liquid Nitrogen Cryogenic Pretreatment. Agriculture, 15(20), 2116. https://doi.org/10.3390/agriculture15202116

Note that from the first issue of 2016, this journal uses article numbers instead of page numbers. See further details here.

Article Metrics

Article metric data becomes available approximately 24 hours after publication online.
Back to TopTop