Genetic Analysis of Thai Centella asiatica Germplasm for Morphological, Biomass, and Centelloside Traits
Abstract
1. Introduction
2. Materials and Methods
2.1. Plant Materials and Experimental Sites
2.2. Experimental Design
2.3. Trait Evaluation
2.4. Statistical Analysis
3. Results
3.1. Phenotypic Identification and Variation
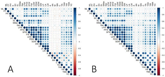
3.2. Analysis of Correlation Matrix
3.3. Analysis of Genetic Components
3.4. Principal Component Analysis (PCA)
3.5. Euclidean Distance and UPGMA Dendrogram
3.6. Selection of Highest-Performing Accessions
4. Discussion
5. Conclusions
Supplementary Materials
Author Contributions
Funding
Data Availability Statement
Conflicts of Interest
References
- Foxcroft, L.C.; Henderson, L.; Nichols, G.R.; Martin, B.W. A revised list of alien plants for the Kruger National Park. Koedoe 2003, 46, 21–44. [Google Scholar] [CrossRef]
- Orhan, I.E. Centella asiatica (L.) Urban: From traditional medicine to modern medicine with neuroprotective potential. Evid. Based Complement. Alternat. Med. 2012, 2012, 946259. [Google Scholar] [CrossRef] [PubMed]
- Singh, R.; Kharsyntiew, B.; Sharma, P.; Sahoo, U.K.; Sarangi, P.K.; Prus, P.; Imbrea, F. The effect of production and post-harvest processing practices on quality attributes in Centella asiatica (L.) Urban—A review. Agronomy 2023, 13, 1999. [Google Scholar] [CrossRef]
- Hashim, P. Centella asiatica in food and beverage applications and its potential antioxidant and neuroprotective effect. Int. Food Res. J. 2011, 18, 1215–1222. [Google Scholar]
- Gray, N.E.; Magana, A.A.; Lak, P.; Wright, K.M.; Quinn, J.; Stevens, J.F.; Maier, C.S.; Soumyanath, A. Centella asiatica—Phytochemistry and mechanisms of neuroprotection and cognitive enhancement. Phytochem. Rev. 2018, 17, 161–194. [Google Scholar] [CrossRef]
- Gohil, K.J.; Patel, J.A.; Gajjar, A.K. Pharmacological review on Centella asiatica: A potential herbal cure-all. Indian J. Pharm. Sci. 2010, 72, 546–566. [Google Scholar] [CrossRef]
- Singh, S.; Gautam, A.; Sharma, A.; Batra, A. Centella asiatica (L.): A plant with immense medicinal potential but threatened. Int. J. Pharm. Sci. Rev. Res. 2009, 4, 9–17. Available online: https://api.semanticscholar.org/CorpusID:8531808 (accessed on 24 October 2024).
- Kunjamon, R.; Johnson, A.J.; Baby, S. Centella asiatica: Secondary metabolites, biological activities and biomass sources. Phytomed. Plus 2022, 2, 100176. [Google Scholar] [CrossRef]
- Kunjumon, R.; Johnson, A.J.; Sukumaryamma Remadevi, R.K.; Baby, S. Assessment of major centelloside ratios in Centella asiatica accessions grown under identical ecological conditions, bioconversion clues and identification of elite lines. Sci. Rep. 2022, 12, 8177. [Google Scholar] [CrossRef]
- Bandopadhyay, S.; Mandal, S.; Ghorai, M.; Jha, N.K.; Kumar, M.; Radha; Ghosh, A.; Proćków, J.; de la Lastra, J.M.P.; Dey, A. Therapeutic properties and pharmacological activities of asiaticoside and madecassoside: A review. J. Cell. Mol. Med. 2023, 27, 593–608. [Google Scholar] [CrossRef]
- Sun, B.; Wu, L.; Wu, Y.; Zhang, C.; Qin, L.; Hayashi, M.; Kudo, M.; Gao, M.; Liu, T. Therapeutic potential of Centella asiatica and its triterpenes: A review. Front. Pharmacol. 2020, 11, 568032. [Google Scholar] [CrossRef]
- Samuel, K.; Medikeri, A.; Pasha, T.; Ansari, M.F.; Saudagar, A. Centella asiatica: A traditional herbal medicine. World J. Adv. Res. Rev. 2022, 15, 512–524. [Google Scholar] [CrossRef]
- Gbolahan, B.W.; Abiola, A.I.; Kamaldin, J.; Ahmad, M.A.; Atannassova, M.S. Accession in Centella asiatica; Current understanding and future knowledge. J. Pure Appl. Microbiol. 2016, 10, 2485–2494. [Google Scholar] [CrossRef]
- Ong, G.H.; Yap, C.K.; Maziah, M.; Tan, S.G. An investigation of arsenic contamination in Peninsular Malaysia based on Centella asiatica and soil samples. Environ. Monit. Assess. 2013, 185, 3243–3254. [Google Scholar] [CrossRef] [PubMed]
- Ong, G.H.; Wong, L.S.; Tan, A.L.; Yap, C.K. Effects of metal-contaminated soils on the accumulation of heavy metals in gotu kola (Centella asiatica) and the potential health risks: A study in Peninsular Malaysia. Environ. Monit. Assess. 2016, 188, 40. [Google Scholar] [CrossRef] [PubMed]
- Mondaland, B.; Khatua, D.C. White rot of Centella asiatica and two weeds in West Bengal, India. J. Crop Weed 2015, 11, 225–226. Available online: https://www.cropandweed.com/vol11issue1/45.html (accessed on 24 October 2024).
- Shawon, M.R.A.; Azad, M.O.K.; Ryu, B.R.; Na, J.K.; Choi, K.Y. The electrical conductivity of nutrient solution influenced the growth, centellosides content and gene expression of Centella asiatica in a hydroponic system. Agriculture 2023, 13, 2236. [Google Scholar] [CrossRef]
- Bourgaud, F.; Gravot, A.; Milesi, S.; Gontier, E. Production of plant secondary metabolites: A historical perspective. Plant Sci. 2001, 161, 839. [Google Scholar] [CrossRef]
- Gupta, A.; Verma, S.; Kushwaha, P.; Srivastava, S.; Rawat, A.K.S. Quantitative estimation of asiatic acid, asiaticoside and madecassoside in two accessions of Centella asiatica (L) Urban for morpho-chemotypic variation. Indian J. Pharm. Educ. Res. 2014, 48, 75–78. [Google Scholar] [CrossRef]
- Jain, P.K.; Agrawal, R.K. High performance liquid chromatographic analysis asiaticoside in Centella asiatica (L.) Urban. Chiang Mai J. Sci. 2008, 35, 521–525. Available online: https://www.thaiscience.info/journals/Article/TJPS/10576422.pdf (accessed on 24 October 2024).
- Singh, S.P.; Misra, A.; Kumar, B.; Adhikari, D.; Srivastava, S.; Barik, S.K. Identification of potential cultivation areas for centelloside-specific elite chemotypes of Centella asiatica (L.) using ecological niche modeling. Ind. Crops Prod. 2022, 188, 115657. [Google Scholar] [CrossRef]
- Devkota, A.; Dall’ Acqua, S.; Comai, S.; Innocenti, G.; Jha, P.K. Centella asiatica (L.) Urban from Nepal: Quali-quantitative analysis of samples from several sites, and selection of high terpene containing populations for cultivation. Biochem. Syst. Ecol. 2010, 38, 12–22. [Google Scholar] [CrossRef]
- Zainol, N.A.; Voo, S.C.; Sarmidi, M.R.; Aziz, R.A. Profiling of Centella asiatica (L.) Urban extract. Malays. J. Anal. Sci. 2008, 12, 322–327. Available online: https://eprints.utm.my/8639/1/NAZainol2008_ProfilingofCentellaAsiatica.pdf (accessed on 24 October 2024).
- Hashim, P.; Sidek, H.; Helan, M.H.M.; Sabery, A.; Palanisamy, U.D.; Ilham, M. Triterpene composition and bioactivities of Centella asiatica. Molecules 2011, 16, 1310–1322. [Google Scholar] [CrossRef] [PubMed]
- Truong, H.T.H.; Ho, N.T.H.; Ho, H.N.; Nguyen, B.L.Q.; Le, M.H.D.; Duong, T.T. Morphological, phytochemical and genetic characterization of Centella asiatica accessions collected throughout Vietnam and Laos. Saudi J. Biol. Sci. 2024, 31, 103895. [Google Scholar] [CrossRef]
- Theerawitaya, C.; Praseartkul, P.; Taota, K.; Tisarum, R.; Samphumphuang, T.; Singh, H.P.; Cha-Um, S. Investigating high throughput phenotyping based morpho-physiological and biochemical adaptations of indian pennywort (Centella asiatica L. urban) in response to different irrigation regimes. Plant Physiol. Biochem. 2023, 202, 107927. [Google Scholar] [CrossRef]
- Theerawitaya, C.; Pipatsitee, P.; Taota, K.; Praseartkul, P.; Tisarum, R.; Samphumphuang, T.; Singh, H.P.; Cha-Um, S. Impact of irrigation regime on morpho-physiological and biochemical attributes and centelloside content in Indian pennywort (Centella asiatica). Irrig. Sci. 2023, 41, 23–34. [Google Scholar] [CrossRef]
- Harakotr, B.; Charoensup, L.; Rithichai, P.; Jirakiattikul, Y. Growth, triterpene glycosides, and antioxidant activities of Centella asiatic L. Urban grown in a controlled environment with different nutrient solution formulations and LED light intensities. Horticulturae 2024, 10, 71. [Google Scholar] [CrossRef]
- Amprayn, K.; Chanchula, N.; Piriyapattarakit, A.; Sunthorn, N.; Premrit, S. Influence of varieties and elicitors on biomass and bioactive compound yield of Centella asiatica growing in Pathumthani. Int. Transact. J. Eng. Manag. Appl. Sci. 2022, 13, 1–10. [Google Scholar] [CrossRef]
- Puttarak, P.; Panichayupakaranant, P. Factors affecting the content of pentacyclic triterpenes in Centella asiatica raw materials. Pharm. Biol. 2012, 50, 1508–1512. [Google Scholar] [CrossRef]
- Kamol, P.; Nukool, W.; Pumjaroen, S.; Inthima, P.; Kongbangkerd, A.; Suphrom, N.; Buddhachat, K. Assessing the genetic diversity of Centella asiatica (L.) Urb. and seasonal influence on chemotypes and morphotypes in Thailand. Ind. Crop. Prod. 2024, 218, 118976. [Google Scholar] [CrossRef]
- Asao, T.; Kitazawa, H.; Ban, T.; Pramanik, M.H.R.; Tokumasa, K. Electrodegradation of root exudates to mitigate autotoxicity in hydroponically grown strawberry (Fragaria × ananassa Duch.) plants. HortScience 2008, 43, 2034–2038. [Google Scholar] [CrossRef]
- R Core Team. R: A Language and Environment for Statistical Computing; R Foundation for Statistical Computing: Vienna, Austria, 2021; Available online: https://www.R-project.org/ (accessed on 21 September 2024).
- de Mendiburu, F. Agricolae: Statistical Procedures for Agricultural Research; R Package Version 1.3-7; National Agrarian University La Molina: Lima, Peru, 2023; Available online: https://CRAN.R-project.org/package=agricolae (accessed on 21 September 2024).
- Taiyun, W.; Viliam, S. R Package ‘Corrplot’: Visualization of a Correlation Matrix, Version 0.92. 2021. Available online: https://github.com/taiyun/corrplot (accessed on 21 September 2024).
- Popat, R.; Patel, R.; Parmar, D. Variability: Genetic Variability Analysis for Plant Breeding Research, R Package Version 0.1.0. 2020. Available online: https://CRAN.R-project.org/package=variability (accessed on 21 September 2024).
- Kassambara, A.; Mundt, F. Factoextra: Extract and Visualize the Results of Multivariate Data Analyses, R Package Version 1.0.7. 2020. Available online: https://CRAN.R-project.org/package=factoextra (accessed on 21 September 2024).
- Galili, T. Dendextend: An R Package for Visualizing, Adjusting and Comparing Trees of Hierarchical Clustering, R Package Version 1.19.1. 2015. Available online: https://academic.oup.com/bioinformatics/article/31/22/3718/240978 (accessed on 1 February 2025).
- Chachai, N.; Pensuriya, B.; Pinsuntiae, T.; Pratubkong, P.; Mungngam, J.; Nitmee, P.; Kaewsri, P.; Wongsatchanan, S.; Jindajia, R.; Triboun, P.; et al. Variability of morphological and agronomical characteristics of Centella asiatica in Thailand. Trends Sci. 2021, 18, 502. [Google Scholar] [CrossRef]
- Kunjumon, R.; Johnson, A.J.; Remadevi, R.K.S.; Baby, S. Influence of ecological factors on asiaticoside and madecassoside contents and biomass production in Centella asiatica from its natural habitats in South India. Ind. Crop. Prod. 2022, 189, 115809. [Google Scholar] [CrossRef]
- Thomas, M.T.; Kurup, R.; Johnson, A.J.; Chandrika, S.P.; Mathew, P.J.; Dan, M.; Baby, S. Elite genotypes/chemotypes, with high contents of madecassoside and asiaticoside, from sixty accessions of Centella asiatica of south India and the Andaman Islands: For cultivation and utility in cosmetic and herbal drug applications. Ind. Crop. Prod. 2010, 32, 545–550. [Google Scholar] [CrossRef]
- Singh, L.J.; Sane, A.; Thuppil, V.K. Assessment of morphological characterization and genetic variability of Mandukaparni (Centella asiatica L.) accessions. Indian J. Plant Genet. Resour. 2022, 35, 189–193. [Google Scholar] [CrossRef]
- Hoang, H.L.; Rehman, H. Unravelling the morphological, physiological, and phytochemical responses in Centella asiatica L. Urban to incremental salinity stress. Life 2022, 13, 61. [Google Scholar] [CrossRef]
- Prasad, A.; Pragadheesh, V.; Mathur, A.; Srivastava, N.; Singh, M. Growth and centelloside production in hydroponically established medicinal plant-Centella asiatica (L.). Ind. Crop. Prod. 2012, 35, 309–312. [Google Scholar] [CrossRef]
- Mathur, S.; Verma, R.K.; Gupta, M.M.; Ram, M.; Sharma, S.; Kumar, S. Screening of genetic resources of the medicinal-vegetable plant Centella asiatica for herb and asiaticoside yields under shaded and full sunlight conditions. J. Hortic. Sci. Biotechnol. 2000, 75, 551–554. [Google Scholar] [CrossRef]
- Rohini, M.R.; Smitha, G.R. Studying the effect of morphotype and harvest season on yield and quality of Indian genotypes of Centella asiatica: A potential medicinal herb cum underutilized green leafy vegetable. S. Afr. J. Bot. 2022, 145, 275–283. [Google Scholar] [CrossRef]
- Prasad, A.; Yadav, K.S.; Yadav, N.P.; Mathur, A.; Sreedhar, R.V.; Lal, R.K.; Mathur, A.K. Biomass and centellosides production in two elite Centella asiatica germplasms from India in response to seasonal variation. Ind. Crop. Prod. 2016, 94, 711–720. [Google Scholar] [CrossRef]
- Yeshitila, M.; Gedebo, A.; Degu, H.D.; Olango, T.M.; Tesfaye, B. Study on characters associations and path coefficient analysis for quantitative traits of amaranth genotypes from Ethiopia. Sci. Rep. 2023, 13, 20981. [Google Scholar] [CrossRef] [PubMed]
- Alcalde, M.A.; Palazon, J.; Bonfill, M.; Hidalgo-Martinez, D. Enhancing centelloside production in Centella asiatica hairy root lines through metabolic engineering of triterpene biosynthetic pathway early genes. Plants 2023, 12, 3363. [Google Scholar] [CrossRef] [PubMed]
- Neyhart, J.L.; Lorenz, A.J.; Smith, K.P. Multi-trait improvement by predicting genetic correlations in breeding crosses. G3 Genes Genomes Genet. 2019, 9, 3153–3165. [Google Scholar] [CrossRef] [PubMed]
- Lal, R.K.; Gupta, P.; Dubey, B.K. Genetic variability and associations in the accessions of Manduk parni {Centella asiatica (L)}. Ind. Crop. Prod. 2017, 96, 173–177. [Google Scholar] [CrossRef]







| Trait | Abbreviation | Genotype | Cut | System | G*Cut | G*System |
|---|---|---|---|---|---|---|
| Main Leaves | ML | *** | *** | *** | ns | *** |
| Petiole Thickness | PT | *** | ** | *** | ns | *** |
| Longest Main Petiole (Plant Height) | PH | *** | *** | *** | ns | *** |
| Number of Stolons | S | *** | *** | *** | ns | *** |
| Stolon Color | SC | *** | *** | *** | *** | * |
| Number of Stolon Leaves | SL | *** | *** | *** | *** | *** |
| Longest Stolon | SMax | *** | *** | *** | ns | *** |
| Average Length of Stolons | SAv | *** | *** | *** | *** | * |
| Leaf Fresh Weight | LFW | *** | *** | *** | ns | *** |
| Petiole Fresh Weight | PFW | *** | *** | *** | ns | *** |
| Stolon Fresh Weight | SFW | *** | *** | *** | *** | *** |
| Total Fresh Weight | FW | *** | *** | *** | ns | *** |
| Leaf Dried Weight | LDW | *** | *** | *** | ns | *** |
| Petiole Dried Weight | PDW | *** | *** | *** | ns | *** |
| Stolon Dried Weight | SDW | *** | *** | *** | *** | *** |
| Total Dried Weight | DW | *** | ** | *** | ** | *** |
| Average Leaf Perimeter | LP | *** | ns | *** | ** | *** |
| Average Leaf Area | LA | *** | * | *** | ns | *** |
| Average Leaf Width | LW | *** | *** | *** | ** | *** |
| Asiaticoside Concentration | A | *** | * | ns | ** | ns |
| Asiatic Acid Concentration | AA | *** | *** | *** | *** | *** |
| Madecassoside Concentration | M | *** | *** | ns | *** | *** |
| Madecassic Acid Concentration | MA | *** | *** | *** | * | *** |
| Centelloside Concentration | C | *** | *** | *** | *** | *** |
| Asiaticoside Yield | YA | *** | *** | *** | ** | *** |
| Asiatic Acid Yield | YAA | *** | * | *** | ns | *** |
| Madecassoside Yield | YM | *** | *** | *** | *** | *** |
| Madecassic Acid Yield | YMA | *** | * | *** | *** | *** |
| Centelloside Yield | YC | *** | *** | *** | *** | *** |
| Trait | Abbreviation | PV | GV | EV | PCV | GCV | ECV | H2 | GA | %GA |
|---|---|---|---|---|---|---|---|---|---|---|
| Main Leaves | ML | 301.19 | 74.91 | 226.28 | 86.12 | 42.95 | 74.65 | 0.25 | 8.89 | 44.13 |
| Petiole Thickness | PT | 0.39 | 0.21 | 0.18 | 30.98 | 22.71 | 21.08 | 0.54 | 0.69 | 34.28 |
| Longest Main Petiole (Plant Height) | PH | 27.10 | 11.62 | 15.48 | 58.76 | 38.49 | 44.41 | 0.43 | 4.60 | 51.92 |
| Number of Stolons | S | 20.77 | 3.09 | 17.68 | 84.15 | 32.47 | 77.63 | 0.15 | 1.40 | 25.80 |
| Stolon Color | SC | 0.18 | 0.04 | 0.15 | 53.44 | 24.16 | 47.67 | 0.20 | 0.18 | 22.51 |
| Number of Stolon Leaves | SL | 561.59 | 146.13 | 415.46 | 108.38 | 55.29 | 93.22 | 0.26 | 12.70 | 58.10 |
| Longest Stolon | SMax | 299.16 | 48.43 | 250.73 | 63.97 | 25.74 | 58.57 | 0.16 | 5.77 | 21.33 |
| Average Length of Stolons | SAv | 97.49 | 30.10 | 67.39 | 68.60 | 38.12 | 57.03 | 0.31 | 6.28 | 43.63 |
| Leaf Fresh Weight | LFW | 47.50 | 20.91 | 26.58 | 115.74 | 76.81 | 86.59 | 0.44 | 6.25 | 104.99 |
| Petiole Fresh Weight | PFW | 28.20 | 12.13 | 16.07 | 146.99 | 96.40 | 110.97 | 0.43 | 4.71 | 130.23 |
| Stolon Fresh Weight | SFW | 14.08 | 6.01 | 8.07 | 132.86 | 86.83 | 100.56 | 0.43 | 3.30 | 116.90 |
| Total Fresh Weight | FW | 253.97 | 108.81 | 145.16 | 118.10 | 77.30 | 89.29 | 0.43 | 14.06 | 104.23 |
| Leaf Dried Weight | LDW | 1.09 | 0.44 | 0.65 | 117.18 | 74.34 | 90.58 | 0.40 | 0.87 | 97.15 |
| Petiole Dried Weight | PDW | 0.28 | 0.11 | 0.17 | 139.52 | 87.00 | 109.08 | 0.39 | 0.42 | 111.76 |
| Stolon Dried Weight | SDW | 0.28 | 0.11 | 0.17 | 135.50 | 84.03 | 106.31 | 0.38 | 0.42 | 107.35 |
| Total Dried Weight | DW | 3.97 | 1.60 | 2.37 | 119.91 | 76.01 | 92.74 | 0.40 | 1.65 | 99.26 |
| Average Leaf Perimeter | LP | 27.67 | 17.43 | 10.24 | 32.28 | 25.62 | 19.63 | 0.63 | 6.83 | 41.88 |
| Average Leaf Area | LA | 64.72 | 41.69 | 23.03 | 61.56 | 49.41 | 36.72 | 0.64 | 10.68 | 81.70 |
| Average Leaf Width | LW | 1.74 | 1.09 | 0.65 | 29.76 | 23.57 | 18.17 | 0.63 | 1.71 | 38.46 |
| Asiaticoside Concentration | A | 218.75 | 16.08 | 202.67 | 126.60 | 34.32 | 121.86 | 0.07 | 2.24 | 19.17 |
| Asiatic Acid Concentration | AA | 46.33 | 4.83 | 41.49 | 136.09 | 43.95 | 128.79 | 0.10 | 1.46 | 29.24 |
| Madecassoside Concentration | M | 377.50 | 22.47 | 355.02 | 107.87 | 26.32 | 104.61 | 0.06 | 2.38 | 13.23 |
| Madecassic Acid Concentration | MA | 127.49 | 2.50 | 124.99 | 115.41 | 16.15 | 114.27 | 0.02 | 0.46 | 4.65 |
| Centelloside Concentration | C | 1128.26 | 107.01 | 1021.25 | 75.52 | 23.26 | 71.85 | 0.09 | 6.56 | 14.75 |
| Asiaticoside Yield | YA | 1569.55 | 351.77 | 1217.78 | 197.96 | 93.72 | 174.37 | 0.22 | 18.29 | 91.40 |
| Asiatic Acid Yield | YAA | 276.28 | 36.77 | 239.51 | 177.72 | 64.84 | 165.48 | 0.13 | 4.56 | 48.73 |
| Madecassoside Yield | YM | 2316.58 | 684.28 | 1632.30 | 159.31 | 86.58 | 133.73 | 0.30 | 29.29 | 96.94 |
| Madecassic Acid Yield | YMA | 1049.10 | 169.86 | 879.24 | 173.07 | 69.64 | 158.44 | 0.16 | 10.80 | 57.73 |
| Centelloside Yield | YC | 11,474.68 | 4263.78 | 7210.90 | 136.82 | 83.40 | 108.46 | 0.37 | 82.00 | 104.73 |
| Trait | Abbreviation | BB_296 | BB_128 | BB_98 | BB_152 | BB_73 | BB_143 | BB_297 | BB_112 | BB_127 | BB_110 |
|---|---|---|---|---|---|---|---|---|---|---|---|
| Main Leaves | ML | 44.30 a | 24.36 b | 23.15 b | 23.8 b | 42.1 a | 19.35 b | 22.00 b | 23.00 b | 22.14 b | 19.00 b |
| Number of Stolons | S | 10.28 a | 6.93 b | 6.65 b | 8.55 ab | 7.06 ab | 4.43 c | 6.48 bc | 5.45 b | 6.50 b | 5.96 b |
| Number of Stolon Leaves | SL | 35.93 a | 26.51 ab | 35.63 a | 39.45 a | 30.47 ab | 22.88 b | 28.75 ab | 31.63 ab | 26.56 ab | 32.28 ab |
| Longest Stolon | SMax | 26.67 b | 38.75 a | 25.13 b | 38.65 a | 30.34 ab | 24.05 b | 25.70 b | 35.97 ab | 34.96 ab | 34.43 ab |
| Average Length of Stolons | SAv | 15.6 ab | 18.97 a | 15.71 ab | 17.01 ab | 13.81 b | 14.25 ab | 16.31 ab | 20.28 a | 18.10 a | 19.81 a |
| Total Fresh Weight | FW | 37.91 a | 33.64 ab | 21.96 c | 22.04 c | 34.95 a | 20.17 c | 22.21 c | 24.99 c | 25.29 c | 26.49 bc |
| Total Dried Weight | DW | 4.43 a | 4.00 ab | 2.91 c | 2.73 d | 3.83 ab | 2.25 e | 2.71 d | 3.31 b | 3.20 b | 3.43 b |
| Average Leaf Area | LA | 21.16 ab | 21.92 a | 18.30 c | 13.38 f | 19.80 c | 15.41 e | 17.35 d | 17.05 d | 18.54 cd | 24.86 a |
| Asiaticoside Concentration | A | 12.71 bc | 10.97 c | 16.53 bc | 16.34 bc | 10.78 c | 32.85 a | 19.02 b | 14.75 bc | 11.72 c | 8.58 d |
| Asiatic Acid Concentration | AA | 3.59 c | 6.60 a | 3.76 c | 2.87 c | 3.48 c | 6.09 ab | 3.69 c | 5.24 b | 7.16 a | 2.76 c |
| Madecassoside Concentration | M | 18.86 b | 12.79 c | 20.71 ab | 27.00 a | 18.04 b | 24.15 a | 23.04 a | 18.46 b | 13.5 c | 18.61 b |
| Madecassic Acid Concentration | MA | 9.03 a | 11.45 a | 8.03 b | 8.80 ab | 7.33 c | 9.61 a | 9.42 a | 9.22 a | 11.93 a | 6.42 d |
| Centelloside Concentration | C | 44.19 d | 41.80 d | 49.03 c | 55.00 b | 39.63 f | 72.70 a | 55.16 b | 47.66 c | 44.32 d | 36.35 g |
| Asiaticoside Yield | YA | 62.65 ab | 61.06 ab | 57.46 b | 56.21 b | 48.92 bc | 77.61 a | 61.61 ab | 45.02 c | 38.42 c | 43.74 c |
| Asiatic Acid Yield | YAA | 19.00 ab | 25.79 ab | 16.18 b | 5.70 d | 14.74 b | 17.59 ab | 14.03 c | 25.09 ab | 30.26 a | 13.04 b |
| Madecassoside Yield | YM | 86.53 ab | 69.95 b | 75.10 ab | 95.73 a | 84.34 ab | 52.39 c | 66.23 b | 55.78 c | 40.97 d | 70.98 ab |
| Madecassic Acid Yield | YMA | 48.41 a | 44.32 a | 35.72 b | 24.39 c | 32.26 bc | 27.73 c | 31.42 bc | 45.27 a | 51.16 a | 29.57 bc |
| Centelloside Yield | YC | 216.59 a | 201.13 ab | 184.45 ab | 182.03 ab | 180.28 ab | 175.32 ab | 173.29 b | 171.16 b | 160.81 b | 157.32 b |
Disclaimer/Publisher’s Note: The statements, opinions and data contained in all publications are solely those of the individual author(s) and contributor(s) and not of MDPI and/or the editor(s). MDPI and/or the editor(s) disclaim responsibility for any injury to people or property resulting from any ideas, methods, instructions or products referred to in the content. |
© 2025 by the authors. Licensee MDPI, Basel, Switzerland. This article is an open access article distributed under the terms and conditions of the Creative Commons Attribution (CC BY) license (https://creativecommons.org/licenses/by/4.0/).
Share and Cite
Chunthawodtiporn, J.; Koobkokkruad, T.; Wanchana, S.; Toojinda, T.; Thammapichai, P.; Ruanjaichon, V.; Romyanon, K. Genetic Analysis of Thai Centella asiatica Germplasm for Morphological, Biomass, and Centelloside Traits. Agriculture 2025, 15, 1905. https://doi.org/10.3390/agriculture15171905
Chunthawodtiporn J, Koobkokkruad T, Wanchana S, Toojinda T, Thammapichai P, Ruanjaichon V, Romyanon K. Genetic Analysis of Thai Centella asiatica Germplasm for Morphological, Biomass, and Centelloside Traits. Agriculture. 2025; 15(17):1905. https://doi.org/10.3390/agriculture15171905
Chicago/Turabian StyleChunthawodtiporn, Jareerat, Thongchai Koobkokkruad, Samart Wanchana, Theerayut Toojinda, Paradee Thammapichai, Vinitchan Ruanjaichon, and Kanokwan Romyanon. 2025. "Genetic Analysis of Thai Centella asiatica Germplasm for Morphological, Biomass, and Centelloside Traits" Agriculture 15, no. 17: 1905. https://doi.org/10.3390/agriculture15171905
APA StyleChunthawodtiporn, J., Koobkokkruad, T., Wanchana, S., Toojinda, T., Thammapichai, P., Ruanjaichon, V., & Romyanon, K. (2025). Genetic Analysis of Thai Centella asiatica Germplasm for Morphological, Biomass, and Centelloside Traits. Agriculture, 15(17), 1905. https://doi.org/10.3390/agriculture15171905

