The Impact of Rural Population Decline on the Economic Efficiency of Agricultural Carbon Emissions: A Case Study of the Contiguous Karst Areas in Yunnan–Guizhou Provinces, China
Abstract
1. Introduction
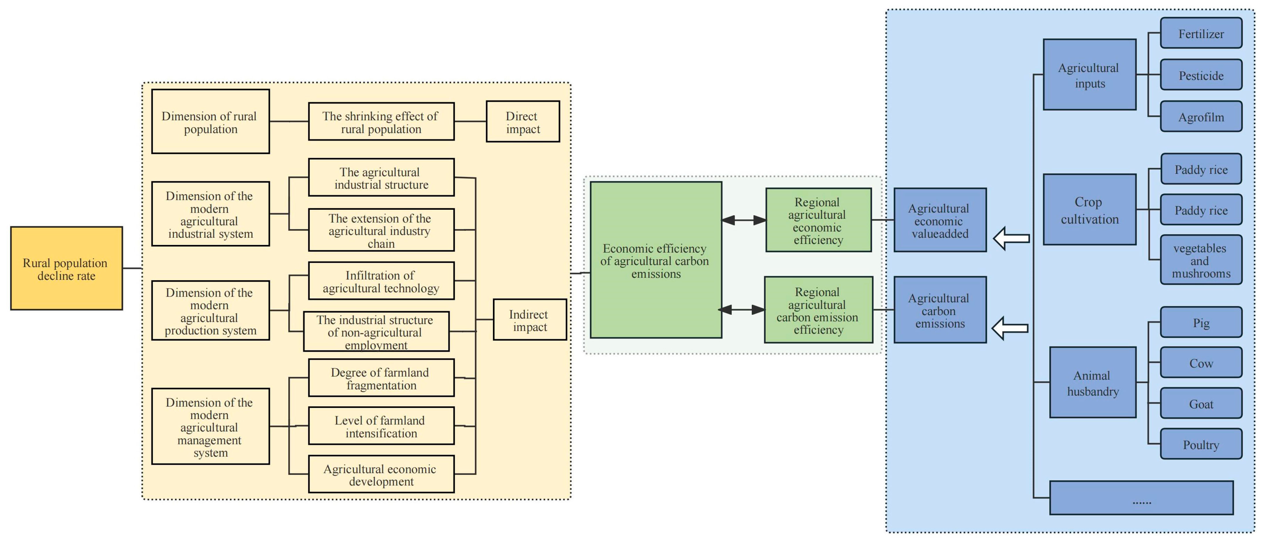
2. Hypotheses and Theoretical Framework
3. Materials and Methods
3.1. Study Area
3.2. Data Sources
3.3. Methods
3.3.1. Rural Population Decline Model
3.3.2. Agricultural Carbon Emission Economic Efficiency Model
3.3.3. Spatial Autocorrelation Model of Rural Population Decline and Agricultural Carbon Emission Economic Efficiency
3.3.4. Mediation Effect Model of Rural Population Decline and Agricultural Carbon Emission Economic Efficiency
4. Results and Interpretation
4.1. Temporal Evolution Characteristics of Agricultural Carbon Emission Economic Efficiency
4.2. Spatial Differentiation Characteristics of Agricultural Carbon Emission Efficiency
4.3. Spatiotemporal Evolution Characteristics of Agricultural Carbon Emission Economic Efficiency in the Contiguous Karst Area of Yunnan–Guizhou
4.4. Direct Impact of Rural Population Decline on Agricultural Carbon Emission Economic Efficiency
5. Discussion
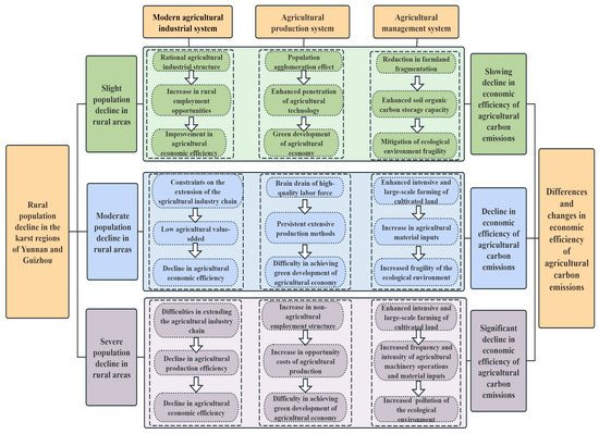
5.1. Indirect Impact of Pural Population Decline on Agricultural Carbon Emission Economic Efficiency
5.2. Impact Mechanism of Rural Population Decline on Agricultural Carbon Emission Economic Efficiency
6. Conclusions and Suggestions
6.1. Conclusions
6.2. Suggestions
Author Contributions
Funding
Institutional Review Board Statement
Informed Consent Statement
Data Availability Statement
Conflicts of Interest
References
- Selecky, T.; Bellingrath-Kimura, S.D.; Kobata, Y.; Yamada, M.; Guerrini, I.A.; Umemura, H.M.; Dos Santos, D.A. Changes in Carbon Cycling during Development of Successional Agroforestry. Agriculture 2017, 7, 25. [Google Scholar] [CrossRef]
- Zhao, T.; Syed Ahsan, A.S. Green Energy, Economic Growth, and Innovation for Sustainable Development in OECD Countries. Sustainability 2024, 16, 10113. [Google Scholar] [CrossRef]
- FAO. The State of Food and Agriculture 2022: Leveraging Automation in Agriculture for Transforming Agrifood Systems; FAO: Rome, Italy, 2022. [Google Scholar]
- Adams, T.C.; Brye, K.R.; Savin, M.C.; Lee, J.A.; Gbur, E.E. Microbial Carbon Substrate Utilization Differences among High- and Average-Yield Soybean Areas. Agriculture 2017, 7, 48. [Google Scholar] [CrossRef]
- Zhu, Y.; Wang, X.; Zheng, G. Blessing or Curse? The Impact of Digital Technologies on Carbon Efficiency in the Agricultural Sector of China. Sustainability 2023, 15, 15613. [Google Scholar] [CrossRef]
- Wang, W.; Li, S.-L.; Zhong, J.; Yi, Y.; Yue, F.; Han, Z.; Wu, Q.; He, D.; Liu, C.-Q. Unraveling the Factors Influencing CO2 Emissions from Hydroelectric Reservoirs in Karst and Non-Karst Regions: A Comparative Analysis. Water Res. 2024, 248, 120893. [Google Scholar] [CrossRef]
- Guo, H.; Zhou, J.; Cui, M.; Dan, X.; Ding, F. Influence of Karst Rocky Desertification on Soil Carbon Emissions in Karst Valley Region of Southwestern China. J. Beijing For. Univ. 2014, 36, 26–33. [Google Scholar]
- Liu, S.; Li, S. Decoupling Elasticity and Drivers of Agricultural Carbon Emissions in Hunan Province Based on Tapio Decoupling Model and LMDI Analysis. J. Sichuan Agric. Univ. 2023, 41, 952–960. [Google Scholar]
- Li, L.; Xiang, Y.; Fan, X.; Wang, Q.; Wei, Y. Spatiotemporal Characteristics of Agricultural Production Efficiency in Sichuan Province from the Perspective of “Water-Land-Energy-Carbon” Coupling. Sustainability 2023, 15, 15264. [Google Scholar] [CrossRef]
- Huang, X.; Wu, X.; Guo, X.; Shen, Y. Agricultural Carbon Emissions in China: Measurement, Spatiotemporal Evolution, and Influencing Factors Analysis. Front. Environ. Sci. 2024, 12, 1488047. [Google Scholar] [CrossRef]
- Shi, H.; Chang, M. How Does Agricultural Industrial Structure Upgrading Affect Agricultural Carbon Emissions? Threshold Effects Analysis for China. Environ. Sci. Pollut. Res. 2023, 30, 52943–52957. [Google Scholar] [CrossRef]
- Wang, Z.; Zhang, Y.; Mao, D. Decoupling Analysis of the Carbon Emissions’ Change and the Economic Growth in Jiangxi’s Agricultural Sector. J. Appl. Ecol. 2021, 34, 3085–3094. [Google Scholar]
- Li, J.; Li, S.; Liu, Q.; Ding, J. Agricultural Carbon Emission Efficiency Evaluation and Influencing Factors in Zhejiang Province, China. Front. Environ. Sci. 2022, 10, 1005251. [Google Scholar] [CrossRef]
- Huang, X.; Gao, S. Temporal Characteristics and Influencing Factors of Agricultural Carbon Emission in Jiangxi Province of China. Environ. Res. Commun. 2022, 4, 045006. [Google Scholar]
- Jin, S.; Chen, Z.; Bao, B.; Zhang, X. Study on the Influence of Digital Financial Inclusion on Agricultural Carbon Emission Efficiency in the Yangtze River Economic Belt. Int. J. Low-Carbon Technol. 2023, 18, 968–979. [Google Scholar] [CrossRef]
- Zhou, Y.; Liu, W.; Lv, X.; Chen, X.; Shen, M. Investigating Interior Driving Factors and Cross-Industrial Linkages of Carbon Emission Efficiency in China’s Construction Industry: Based on Super-SBM DEA and GVAR Model. Clean. Prod. 2019, 241, 118322. [Google Scholar] [CrossRef]
- Zhao, M.; Sun, T.; Feng, Q. A Study on Evaluation and Influencing Factors of Carbon Emission Performance in China’s New Energy Vehicle Enterprises. Encironmental Sci. Pollut. Res. 2021, 28, 57334–57347. [Google Scholar] [CrossRef]
- Zhang, Y.-J.; Sun, Y.-F.; Huang, J. Energy Efficiency, Carbon Emission Performance, and Technology Gaps: Evidence from CDM Project Investment. Energy Policy 2018, 115, 119–130. [Google Scholar] [CrossRef]
- Zhang, H.; Guo, S.; Qian, Y.; Liu, Y.; Lu, C. Dynamic Analysis of Agricultural Carbon Emissions Efficiency in Chinese Provinces along the Belt and Road. PLoS ONE 2020, 15, e0228223. [Google Scholar] [CrossRef] [PubMed]
- Qing, Y.; Zhao, B.; Wen, C. The Coupling and Coordination of Agricultural Carbon Emissions Efficiency and Economic Growth in the Yellow River Basin, China. Sustainability 2023, 15, 971. [Google Scholar] [CrossRef]
- Ning, J.; Li, Y.; Wang, Z.; Chen, K. Characteristics and Influencing Factors of Agricultural Carbon Emissions in Major Grain Producing Provinces in China. Res. Soil Water Conserv. 2024, 31, 450–459. [Google Scholar]
- Kamata, Y.; Nam, K. Analysis of Living Population Characteristics to Measure Urban Vitality—Focusing on Mobile Big Data. J. Korean Assoc. Geogr. Inf. Stud. 2023, 26, 173–187. [Google Scholar]
- Alford, R.; Dixon, P.; Pechmann, J. Ecology—Global Amphibian Population Declines. Nature 2001, 412, 499–500. [Google Scholar] [CrossRef] [PubMed]
- Xin, Y.; Liu, Y. The Impact of Population Growth and Contraction in China’s Old Industrial Cities on Carbon Emission Intensity. Geogr. Res. 2024, 43, 558–576. [Google Scholar]
- Han, Y.; He, H.; Liu, Z.; Lai, C.; Ma, Z.; Liu, X.; Li, D.; Shao, M.; Cao, W.; Li, H.; et al. Attributes of Karst Lakes in Sustaining Net Autotrophy and Carbon Sink Effects. Hydrology 2025, 647, 132404. [Google Scholar] [CrossRef]
- Markovic, R.S.; Radivojevic, A.R.; Gocic, M.; Lukic, T.; Spalevic, V.; Cernansky, S.; Dudic, B. Analysis of Land Use Changes and Soil Erosion Using the EPM-IntErO Model in the Sokobanja Basin, Serbia. Not. Bot. Horti Agrobot. 2024, 52, 14071. [Google Scholar] [CrossRef]
- Cai, Y.; Xiao, J.; Liao, X.; Dong, Y.; Pan, B.; Zhang, L.; Xie, G.; Chen, Y.; Xie, Y. Dryland-to-Paddy Conversions Lead to Short-Term Decreases in Soil Organic Carbon and Carbon Pool Management Index in Karst Soil of Guizhou Province, China. Agriculture 2025, 15, 396. [Google Scholar] [CrossRef]
- Jia, L.; Wang, M.; Wang, M.; Cui, P.; Yang, S.; Zhang, F.; Wang, Y.; Li, P.; Ma, W.; Sui, S.; et al. Analyses of Carbon Emissions from Agricultural Inputs and Outputs in China in a Low Carbon Context. Environ. Sci. Technol. 2024, 47, 43–54. [Google Scholar]
- Chen, B.; Cui, J.; Dong, W.; Yan, C. Effects of Biodegradable Plastic Film on Carbon Footprint of Crop Production. Agriculture 2023, 13, 816. [Google Scholar] [CrossRef]
- Li, Q.; Zhang, X. Effects of Agricultural Trade on Reducing Carbon Emissions under the “Dual Carbon” Target: Evidence from China. Agriculture 2024, 14, 1274. [Google Scholar] [CrossRef]
- Wang, Z.; Qiao, J.; Zhu, Q.; Xiao, J.; Wang, G.; Xue, Y. Spatial and Temporal Characteristics and Influencing Factors of Population Shrinkage in Professional Villages in Henan Province. Resour. Sci. 2024, 46, 352–367. [Google Scholar]
- Cao, J. Research on the Definition and Measurement of the Connotation of Rural Shrinkage in Gaofan. Shanxi Norm. Univ. 2024, 51, 24–36. [Google Scholar]
- Ma, Z. Research on the Spatiotemporal Coupling Relationship Between Agricultural Carbon Emissions and Economic Growth in the Yellow River Basin, China. Agric. Resour. Zoning 2024, 45, 15–26. [Google Scholar]
- Tian, Y.; Lin, Z. Coupling and Coordination of Agricultural Carbon Emission Efficiency and Economic Growth in Chinese Provinces China’s Population. Resour. Environ. 2022, 32, 13–22. [Google Scholar]
- Chen, R.; He, Y.; Zhu, S.; Xu, J. Research on the Duality of Agricultural Carbon Emissions in China and its Coordination with Economic Development. Soft Sci. 2020, 34, 132–138. [Google Scholar]
- Wang, B.; Shang, N.; Feng, X.; Hu, Z.; Li, P.; Chen, Y.; Hu, B.; Ding, M.; Xu, J. Understanding the Microbiome-Crop Rotation Nexus in Karst Agricultural Systems: Insights from Southwestern China. Front. Microbiol. 2025, 16, 1503636. [Google Scholar] [CrossRef]
- Tan, S.; Cao, Y.; Zhang, Z.; Zhou, L.; Li, X. The Grain for Green Program Promotes Soil Organic Matter Accumulation and Improves Soil Fungal Diversity in the Southwestern Karst Region. Forests 2025, 16, 121. [Google Scholar] [CrossRef]
- Thapa, G.; Rasul, G. Patterns and Determinants of Agricultural Systems in the Chittagong Hill Tracts of Bangladesh. Agric. Syst. 2005, 84, 255–277. [Google Scholar] [CrossRef]
- Hua, J.; Li, J. Measurement of the Development Level of Chinese Style Agricultural Modernization and Analysis of Regional Differences: A Case Study of Jilin Province China. Agric. Resour. Zoning 2024, 45, 156–169. [Google Scholar]
- Liu, X.; Ye, Y.; Ge, D.; Wang, Z.; Liu, B. Study on the Evolution and Trends of Agricultural Carbon Emission Intensity and Agricultural Economic Development Levels-Evidence from Jiangxi Province. Sustainability 2022, 14, 14265. [Google Scholar] [CrossRef]
- Meng, Q.; Yin, Y.; Wang, Y. Decoupling Effect and Performance Evaluation of China’s Agricultural Carbon Emissions. Sci. Agric. Sin. 2023, 56, 4049–4066. [Google Scholar]
- Hao, A.; Hou, Y.; Tan, J. How Does Digital Village Construction Influences Carbon Emission? The Case of China. PLoS ONE 2022, 17, e0278533. [Google Scholar] [CrossRef] [PubMed]
- Deng, L.; Yuan, S.; Bai, P.; Li, H. Evaluation of Agricultural Carbon Emissions in Xinjiang and Analysis of Driving Factors Based on Machine Learning Algorithms. Chin. J. Eco-Agric. 2023, 31, 265–279. [Google Scholar]
- Shi, J.; Dai, X. Spatial Dynamics of Agricultural Embodied Carbon Emissions in Provinces of China and the Related Driving Factors. J. China Agric. Resour. Reg. Plan. 2020, 41, 169–180. [Google Scholar]
- Zhu, Y.; Huo, C. The Impact of Agricultural Production Efficiency on Agricultural Carbon Emissions in China. Energies 2022, 15, 4464. [Google Scholar] [CrossRef]
- Yang, C.; Zhang, Y. Study on the Coupling of Agricultural Carbon Emission Efficiency and Food Security in Major Grain-Producing Areas. J. China Agric. Resour. Reg. Plan. 2024, 45, 12–27. [Google Scholar]
- Xu, Y.; Xu, Z. Agricultural Carbon Emission Efficiency and Influencing Factors in Hebei Province. Chin. J. Eco-Agric. 2024, 32, 1981–1993. [Google Scholar]
- Wu, X.; Zhang, J.; Tian, Y.; Xue, L. Analysis on China’s Agricultural Carbon Abatement Capacity from the Perspective of Both Equity and Efficiency. J. Nat. Resour. 2015, 30, 1172–1182. [Google Scholar]
- Moosa, I.A.; Burns, K. The Energy Kuznets Curve: Evidence from Developed and Developing Economies. Energy J. 2022, 43, 47–70. [Google Scholar] [CrossRef]
- Ciegis, R.; Streimikiene, D.; Matiusaityte, R. The Environmental Kuznets Curve in Environmental Policy. Environ. Res. Eng. Manag. 2007, 20, 44–51. [Google Scholar]
- He, Q. Spatial Identification and Driving Mechanism of Rural Population Shrinkage in Chinese Counties: A Study Based on Patch Ccale. Huazhong Agric. Univ. 2024, 43, 39–52. [Google Scholar]
- Liu, Y.; Feng, C. What Drives the Decoupling between Economic Growth and Energy-Related CO2 Emissions in China’s Agricultural Sector? Environ. Sci. Pollut. Res. 2021, 28, 44165–44182. [Google Scholar] [CrossRef]
- Han, G.; Xu, J.; Zhang, X.; Pan, X. Efficiency and Driving Factors of Agricultural Carbon Emissions: A Study in Chinese State Farms. Agriculture 2024, 14, 1454. [Google Scholar] [CrossRef]
- Wang, Y. Co-Chairs of IPCC WGIAR5: The Future of IPCC Reports. Adv. Clim. Change Res. 2014, 10, 469–470. [Google Scholar]
- Fischer, H.; van den Broek, K.L.; Ramisch, K.; Okan, Y. When IPCC Graphs Can Foster or Bias Understanding: Evidence among Decision-Makers from Governmental and Non-Governmental Institutions. Environ. Res. Lett. 2020, 15, 114041. [Google Scholar] [CrossRef]
- Barkemeyer, R.; Dessai, S.; Monge-Sanz, B.; Renzi, B.G.; Napolitano, G. Linguistic Analysis of IPCC Summaries for Policymakers and Associated Coverage. Nat. Clim. Change 2016, 6, 311–331. [Google Scholar] [CrossRef]
- Tsai, P.-J.; Teng, H.-J. Role of Aedes Aegypti (Linnaeus) and Aedes Albopictus (Skuse) in Local Dengue Epidemics in Taiwan. BMC Infect. Dis. 2016, 16, 1–20. [Google Scholar] [CrossRef]
- Choi, H.-W.; Kim, T. Application of Bivariate Spatial Association for the Quantitative Marine Environment Pattern Analysis. J. Korean Assoc. Geogr. Inf. Stud. 2008, 11, 155–166. [Google Scholar]
- Shen, Y.; Wu, Y.; Na, X. The Impact of Wang Aimin’s Agricultural Mechanization on China’s Agricultural Carbon Emission Efficiency: Based on the Super SBM Tobit Model. Environ. Ecol. 2023, 5, 53–61. [Google Scholar]
- Huang, J.; Wang, J. Research on the Impact of Urban Rural Integration on Agricultural Carbon Emission Intensity in the Northwest Region of Chen Chaochao Shanghai. Land Resour. 2023, 44, 112–118. [Google Scholar]
- Wen, Z. Analysis of the Mediating Effect of Ye Baojuan: Method and Model Development Progress. Psychol. Sci. 2014, 22, 731–745. [Google Scholar]
- Preacher, K.J.; Hayes, A.F. Asymptotic and Resampling Strategies for Assessing and Comparing Indirect Effects in Multiple Mediator Models. Behav. Res. Methods 2008, 40, 879–891. [Google Scholar] [CrossRef] [PubMed]
- Licet, O.; José Cruz, C.R. Patterns and Relationships of Pesticide Use in Agricultural Crops of Latin America: Review and Analysis of Statistical Data. Agronomy 2024, 14, 2889. [Google Scholar] [CrossRef]
- Camila, A.; Susana, R.V.; Rodrigo, V. Effect of Agricultural Management Intensity on the Organic Carbon Fractions and Biological Properties of a Volcanic-Ash-Derived Soil. Sustainability 2025, 17, 2704. [Google Scholar]
- Sergio, J.R.; Luc, A.; Robert, P. Open Geospatial Analytics with Pysal. ISPRS Int. J. Geo-Inf. 2015, 4, 815–836. [Google Scholar]








| Carbon Source Factor | Carbon Emission Type | Carbon Emission Coefficient (αk) | Conversion Coefficient (βk) | |
|---|---|---|---|---|
| Agricultural material inputs | Fertilizers | CO2 | 0.8956 kg/kg | 1 |
| Pesticides | CO2 | 4.9341 kg/kg | 1 | |
| Agricultural films | CO2 | 5.180 kg/kg | 1 | |
| Crop cultivation | Rice | CH4 | 0.93 kg/kg | 25 |
| Oil crops | NO2 | 0.93 kg/kg | 25 | |
| Vegetables and edible fungi | NO2 | 0.93 kg/kg | 25 | |
| Livestock breeding | Pigs | CH4 | 5 kg·year−1·head−1 | 25 |
| NO2 | 0.53·year−1·head−1 | 298 | ||
| Cattle | CH4 | 56.39 kg·year−1·head−1 | 25 | |
| NO2 | 1.28 kg·year−1·head−1 | 298 | ||
| Sheep | CH4 | 5.17 kg·year−1·head−1 | 25 | |
| NO2 | 0.33 kg·year−1·head−1 | 298 | ||
| Poultry | CH4 | 0.02 kg·year−1·head−1 | 25 | |
| NO2 | 0.02 kg·year−1·head−1 | 298 | ||
| Variable Type | Indicator Name | Indicator Variable | Variable Explanation | Unit |
|---|---|---|---|---|
| Dependent Variable | Agricultural carbon emission economic efficiency | EAC | Agricultural carbon emission economic efficiency index | % |
| Core Explanatory Variable | Rural population decline | RPS | Rural population decline rate during the study period | % |
| Mediating Variables | Agricultural industrial structure | ISL | Agricultural production value/total production value | % |
| Agricultural industrial chain extension | EAL | Value of agricultural, forestry, animal husbandry, and fishery services/total value of agriculture, forestry, animal husbandry, and fishery | % | |
| Agricultural technology penetration | ATD | Total agricultural machinery power/cultivated land area | 10,000 kWh/km2 | |
| Non-agricultural employment structure | NFE | Non-agricultural employment/total employment | % | |
| Farmland fragmentation | DLF | Number of cultivated land plots/cultivated land area | 10,000 plots/km2 | |
| Farmland intensification | IIL | Agricultural production value/cultivated land area | 10,000 yuan/km2 | |
| Agricultural economic development | AEG | Agricultural production value/rural population | 10,000 yuan/10,000 people |
| Mediating Variable | Mild Rural Population Decline Group | Moderate Rural Population Decline Group | Severe Rural Population Decline Group | |
|---|---|---|---|---|
| ISL | Model I | −2.8502 ** | −1.1590 ** | −1.0486 *** |
| Model II | −0.1056 ** | −0.2515 * | −0.1957 *** | |
| Model III | −9.6080 *** | 0.2547 | −2.4739 ** | |
| −1.8360 *** | −1.2231 * | −0.1502 | ||
| Mediation effect: | Significant | - | - | |
| EAL | Model I | −2.8502 ** | −1.1590 ** | −1.0486 *** |
| Model II | −0.1388 ** | −0.2428 ** | −0.1942 ** | |
| Model III | −1.1117 | −2.1085 ** | −1.9841 ** | |
| −2.7684 ** | − 0.9831 * | −1.7421 *** | ||
| Mediation effect: | - | Significant | Significant | |
| ATD | Model I | −2.8502 ** | −1.1590 ** | −1.0486 *** |
| Model II | 0.0019 * | 0.0104 ** | −0.0221 | |
| Model III | −3.0584 ** | −1.2496 *** | −2.4921 ** | |
| −2.8561 ** | −0.8711 * | −1.4571 *** | ||
| Mediation effect: | Significant | Significant | - | |
| NFE | Model I | −2.8502 ** | −1.1590 ** | −1.0486 *** |
| Model II | 0.21201 | 0.4976 *** | 0.6976 ** | |
| Model III | −0.9128 | −1.2093 ** | −1.5762 ** | |
| −3.0437 ** | −1.7608 ** | −1.3773 ** | ||
| Mediation effect: | - | Significant | Significant | |
| DLF | Model I | −2.8502 ** | −1.1590 ** | −1.0486 *** |
| Model II | −43.7541 ** | −53.7205 *** | −49.1957 *** | |
| Model III | −0.1444 *** | −0.0095 ** | −0.1739 ** | |
| −3.3255 ** | −3.6480 *** | −3.1502 ** | ||
| Mediation effect: | Significant | Significant | Significant | |
| IIL | Model I | −2.8502 ** | −1.1590 ** | −1.0486 *** |
| Model II | −0.1438 ** | 0.0851 *** | 0.0663 ** | |
| Model III | −3.3371 | −1.9925 *** | −0.5915 ** | |
| −3.3296 ** | −1.3286 ** | −1.9031 ** | ||
| Mediation effect: | - | Significant | Significant | |
| AEG | Model I | −2.8502 ** | −1.1590 ** | −1.0486 *** |
| Model II | −3.2928 | 6.5864 *** | 4.7961 ** | |
| Model III | −0.0444 *** | − 0.1720 *** | −0.1732 ** | |
| −3.3325 ** | −2.2920 *** | −2.6263 ** | ||
| Mediation effect: | - | Significant | Significant | |
| Mediating Variable | Mediating Effect | 95% Confidence Interval | Significance | ||
|---|---|---|---|---|---|
| Coefficient | Std. Error | Lower Bound | Upper Bound | ||
| ISL | 0.241 | 0.038 | 0.167 | 0.316 | Significant |
| EAL | 1.366 | 0.330 | 0.751 | 2.016 | Significant |
| ATD | 1.184 | 0.398 | 0.400 | 1.967 | Significant |
| NFE | 3.585 | 1.052 | 1.513 | 5.657 | Significant |
| DLF | 0.004 | 0.005 | −0.03 | −0.01 | Significant |
| IIL | 2.505 | 0.434 | 1.650 | 3.360 | Significant |
| AEG | 2.354 | 0.996 | 0.391 | 4.317 | Significant |
| Degree of Rural Population Decline | Agricultural Industrial System | Agricultural Production System | Agricultural Management System |
|---|---|---|---|
| Mild decline | Significant impact of agricultural industrial structure | Significant impact of agricultural technology penetration | Significant impact of cultivated land fragmentation |
| Moderate decline | Significant impact of agricultural value chain extension | Significant impacts of agricultural technology penetration; non-agricultural employment structure | Significant impacts of cultivated land fragmentation; cultivated land intensification |
| Severe decline | Significant impact of agricultural value chain extension | Significant impact of non-agricultural employment structure | Significant impacts of cultivated land fragmentation; cultivated land intensification; agricultural economic development |
Disclaimer/Publisher’s Note: The statements, opinions and data contained in all publications are solely those of the individual author(s) and contributor(s) and not of MDPI and/or the editor(s). MDPI and/or the editor(s) disclaim responsibility for any injury to people or property resulting from any ideas, methods, instructions or products referred to in the content. |
© 2025 by the authors. Licensee MDPI, Basel, Switzerland. This article is an open access article distributed under the terms and conditions of the Creative Commons Attribution (CC BY) license (https://creativecommons.org/licenses/by/4.0/).
Share and Cite
Chen, W.; Han, D.; Zhan, Y.; Chen, B. The Impact of Rural Population Decline on the Economic Efficiency of Agricultural Carbon Emissions: A Case Study of the Contiguous Karst Areas in Yunnan–Guizhou Provinces, China. Agriculture 2025, 15, 1081. https://doi.org/10.3390/agriculture15101081
Chen W, Han D, Zhan Y, Chen B. The Impact of Rural Population Decline on the Economic Efficiency of Agricultural Carbon Emissions: A Case Study of the Contiguous Karst Areas in Yunnan–Guizhou Provinces, China. Agriculture. 2025; 15(10):1081. https://doi.org/10.3390/agriculture15101081
Chicago/Turabian StyleChen, Weini, Dejun Han, Yu Zhan, and Bo Chen. 2025. "The Impact of Rural Population Decline on the Economic Efficiency of Agricultural Carbon Emissions: A Case Study of the Contiguous Karst Areas in Yunnan–Guizhou Provinces, China" Agriculture 15, no. 10: 1081. https://doi.org/10.3390/agriculture15101081
APA StyleChen, W., Han, D., Zhan, Y., & Chen, B. (2025). The Impact of Rural Population Decline on the Economic Efficiency of Agricultural Carbon Emissions: A Case Study of the Contiguous Karst Areas in Yunnan–Guizhou Provinces, China. Agriculture, 15(10), 1081. https://doi.org/10.3390/agriculture15101081

