Analysis of BnGPAT9 Gene Expression Patterns in Brassica napus and Its Impact on Seed Oil Content
Abstract
1. Introduction
2. Materials and Methods
2.1. Materials
2.2. Cloning and Bioinformatics Analysis of BnGPAT9 Genes and Promoters
2.3. Plant Expression Vector Construction and Genetic Transformation
2.4. GUS Staining of Plant Tissues
- Immerse the plant tissue samples in 1.5 mL centrifuge tubes containing 90% pre-chilled acetone and place them on ice for 10 min to fix the tissues.
- Remove the acetone and rinse 2–3 times with a staining buffer (rinse solution: 50 mM NaPO4, pH = 7.2; 0.5 mM K3Fe(CN)6; 0.5 mM K4Fe(CN)6), with each rinse lasting 2 min.
- Remove the rinse solution and add 2 mM X-Gluc staining solution (X-Gluc diluted with rinse solution, stored at −20 °C in the dark) to immerse the plant tissues. Apply a vacuum for 10 min to ensure thorough contact with the X-Gluc staining solution.
- Incubate at 37 °C for 10–20 h for adequate staining.
- Remove the staining solution and add 75% ethanol for 1 h to decolorize (if decolorization is insufficient, this step can be repeated).
- Add 95% ethanol and store at 4 °C for long-term preservation or observe and photograph directly under a stereomicroscope.
2.5. Determination of Oil Content and Fatty Acid Composition of Seeds
- Weigh 10 mg of seeds.
- Add 2 mL of 2.5% H2SO4 in methanol (0.01% BHT).
- Add 100 μL of 16.2 μmol/mL (C17:0) fatty acid (FA) as an internal standard.
- For rapeseed, gently crush the seeds with a glass rod (not necessary for Arabidopsis).
- Incubate in a water bath at 85 °C for 2 h, checking every 10–20 min to ensure the lid is not loose or leaking.
- After cooling to room temperature, add 2 mL of ddH2O and 2 mL of n-hexane, and shake well.
- Centrifuge at 1000 rpm for 10 min.
- Take approximately 1 mL of the supernatant into the sample vial.
- Inject 1 μL of the sample into the gas chromatograph (GC), using a split ratio of 2:1 to 10:1.
2.6. RNA Extraction and qRT-PCR Analysis
2.7. Transcriptome Sequencing and Differential Expression Genes Screening
3. Results
3.1. Characteristic Analysis of BnGPAT9 in B. napus
3.2. Analysis of Promoter Cis-Acting Elements of BnGPAT9
3.3. Analysis of Expression Pattern of BnGPAT9
3.4. Tissue-Specific Expression Analysis of BnGPAT9 Genes and Oil Content Analysis in Seeds
3.5. The Role of the BnGPAT9 Gene in Seed Oil Accumulation
3.6. Transcriptome Sequencing and DEG Analysis of Developing Siliques in BnGPAT9 Transgenic Arabidopsis
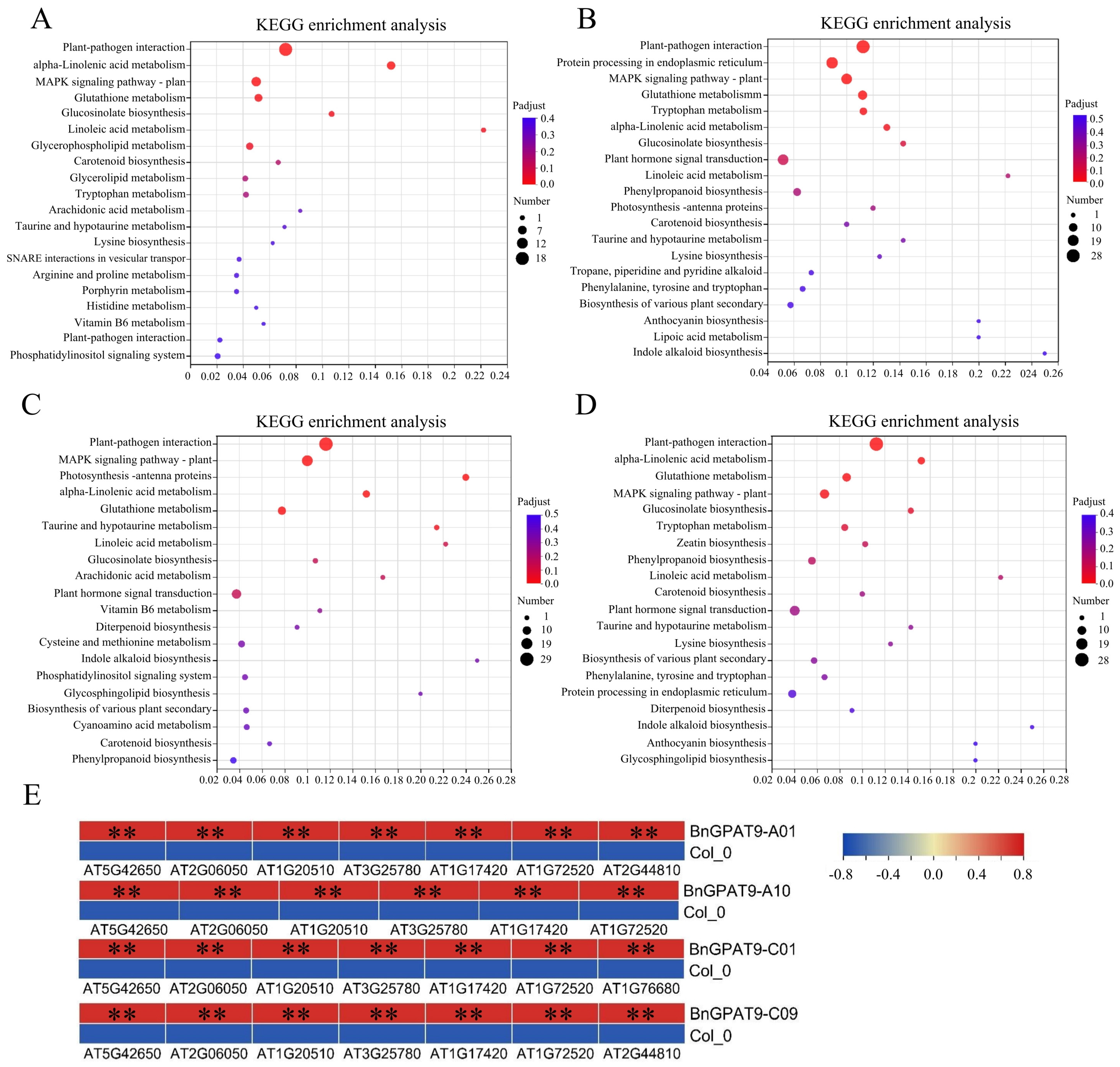
3.7. KEGG Enrichment Analysis of Differentially Expressed Genes
4. Discussion
5. Conclusions
Supplementary Materials
Author Contributions
Funding
Data Availability Statement
Conflicts of Interest
References
- Graham, I.A. Seed storage oil mobilization. Annu. Rev. Plant Biol. 2008, 59, 115–142. [Google Scholar] [CrossRef]
- Cui, S.; Hayashi, Y.; Otomo, M.; Mano, S.; Oikawa, K.; Hayashi, M.; Nishimura, M. Sucrose Production Mediated by Lipid Metabolism Suppresses the Physical Interaction of Peroxisomes and Oil Bodies during Germination of Arabidopsis thaliana. J. Biol. Chem. 2016, 291, 19734–19745. [Google Scholar] [CrossRef]
- Zhang, M.; Fan, J.; Taylor, D.C.; Ohlrogge, J.B. DGAT1 and PDAT1 Acyltransferases have overlapping functions in Arabidopsis Triacylglycerol biosynthesis and are essential for normal pollen and seed development. Plant Cell 2009, 21, 3885–3901. [Google Scholar] [CrossRef] [PubMed]
- Takahashi, K.; Morimoto, R.; Tabeta, H.; Asaoka, M.; Ishida, M.; Maeshima, M.; Tsukaya, H.; Ferjani, A. Compensated Cell Enlargement in fugu5 is Specifically Triggered by Lowered Sucrose Production from Seed Storage Lipids. Plant Cell Physiol. 2017, 58, 668–678. [Google Scholar] [CrossRef]
- Yang, Y.; Benning, C. Functions of triacylglycerols during plant development and stress. Curr. Opin. Biotechnol. 2018, 49, 191–198. [Google Scholar] [CrossRef]
- Cao, J.; Li, J.L.; Li, D.; Tobin, J.F.; Gimeno, R.E. Molecular identification of microsomal acyl-CoA: Glycerol-3-phosphate acyltransferase, a key enzyme in de novo triacylglycerol synthesis. Proc. Natl. Acad. Sci. USA 2006, 103, 19695–19700. [Google Scholar] [CrossRef] [PubMed]
- Gidda, S.K.; Shockey, J.M.; Rothstein, S.J.; Dyer, J.M.; Mullen, R.T. Arabidopsis thaliana GPAT8 and GPAT9 are localized to the ER and possess distinct ER retrieval signals: Functional divergence of the dilysine ER retrieval motif in plant cells. Plant Physiol. Biochem. 2009, 47, 867–879. [Google Scholar] [CrossRef] [PubMed]
- Shockey, J.; Regmi, A.; Cotton, K.; Adhikari, N.; Browse, J.; Bates, P.D. Identification of Arabidopsis GPAT9 (AT5G60620) as an essential gene involved in triacylglycerol biosynthesis. Plant Physiol. 2015, 170, 163–179. [Google Scholar] [CrossRef]
- Lewin, T.M.; Wang, P.; Coleman, R.A. Analysis of amino acid motifs diagnostic for the SN-Glycerol-3-phosphate acyltransferase reaction. Biochemistry 1999, 38, 5764–5771. [Google Scholar] [CrossRef]
- Weselake, R.J.; Shah, S.; Tang, M.; Quant, P.A.; Snyder, C.L.; Furukawa-Stoffer, T.L.; Zhu, W.; Taylor, D.C.; Zou, J.; Kumar, A.; et al. Metabolic control analysis is helpful for informed genetic manipulation of oilseed rape (Brassica napus) to increase seed oil content. J. Exp. Bot. 2008, 59, 3543–3549. [Google Scholar] [CrossRef]
- Li, R.; Yu, K.; Hildebrand, D.F. DGAT1, DGAT2 and PDAT expression in seeds and other tissues of epoxy and hydroxy fatty acid accumulating plants. Lipids 2010, 45, 145–157. [Google Scholar] [CrossRef]
- Weiss, S.B.; Kennedy, E.P.; Kiyasu, J.Y. The enzymatic synthesis of triglycerides. J. Biol. Chem. 1960, 235, 40–44. [Google Scholar] [CrossRef]
- Shockey, J.M.; Gidda, S.K.; Chapital, D.C.; Kuan, J.C.; Dhanoa, P.K.; Bland, J.M.; Rothstein, S.J.; Mullen, R.T.; Dyer, J.M. Tung tree DGAT1 and DGAT2 have nonredundant functions in triacylglycerol biosynthesis and are localized to different subdomains of the endoplasmic reticulum. Plant Cell 2006, 18, 2294–2313. [Google Scholar] [CrossRef]
- Banaś, A.; Dahlqvist, A.; Ståhl, U.; Lenman, M.; Stymne, S. The involvement of phospholipid: Diacylglycerol acyltransferases in triacylglycerol production. Biochem. Soc. Trans. 2000, 28, 703–705. [Google Scholar] [CrossRef] [PubMed]
- Pan, X.; Siloto, R.M.P.; Wickramarathna, A.D.; Mietkiewska, E.; Weselake, R.J. Identification of a Pair of Phospholipid: Diacylglycerol Acyltransferases from Developing Flax (Linum usitatissimum L.) Seed Catalyzing the Selective Production of Trilinolenin. J. Biol. Chem. 2013, 288, 24173–24188. [Google Scholar] [CrossRef]
- Singer, S.D.; Chen, G.; Mietkiewska, E.; Tomasi, P.; Jayawardhane, K.; Dyer, J.M.; Weselake, R.J. Arabidopsis GPAT9 contributes to synthesis of intracellular glycerolipids but not surface lipids. J. Exp. Bot. 2016, 67, 4627–4638. [Google Scholar] [CrossRef]
- Payá-Milans, M.; Aznar-Moreno, J.A.; Balbuena, T.S.; Haslam, R.P.; Gidda, S.K.; Pérez-Hormaeche, J.; Mullen, R.T.; Thelen, J.J.; Napier, J.A.; Salas, J.J.; et al. Sunflower HaGPAT9-1 is the predominant GPAT during seed development. Plant Sci. 2016, 252, 42–52. [Google Scholar] [CrossRef] [PubMed]
- Yang, S.U.; Kim, J.; Kim, H.; Suh, M.C. Functional Characterization of Physcomitrella patens Glycerol-3-Phosphate Acyltransferase 9 and an Increase in Seed Oil Content in Arabidopsis by Its Ectopic Expression. Plants 2019, 8, 284. [Google Scholar] [CrossRef] [PubMed]
- Liu, H.; Zhu, J.; Zhang, B.; Li, Q.; Liu, C.; Huang, Q.; Cui, P. The functional divergence of homologous GPAT9 genes contributes to the erucic acid content of Brassica napus seeds. BMC Plant Biol. 2024, 24, 69. [Google Scholar] [CrossRef]
- Gong, W.; Chen, W.; Gao, Q.; Qian, L.; Yuan, X.; Tang, S.; Hong, Y. Glycerol-3-Phosphate Acyltransferase GPAT9 Enhanced Seed Oil Accumulation and Eukaryotic Galactolipid Synthesis in Brassica napus. Int. J. Mol. Sci. 2023, 24, 16111. [Google Scholar] [CrossRef]
- Xing, M.; Liu, S.F.; Wu, X.M.; Guan, C.Y.; Xiong, X.H. Cloning and Bioinformatics Analysis of GPAT9 Gene in Rapeseed. Mol. Plant Breed. 2016, 14, 3282–3288. [Google Scholar] [CrossRef]
- Xing, M.; Zhou, X.Q.; He, T.; Zhang, Z.R.; Yue, N.Y.; Zeng, X.G.; Wu, X.M.; Guan, C.Y.; Xiong, X.H. Expression pattern of BnGPAT9 gene in Brassica napus and its expression under abiotic stresses. Chin. J. Oil Crop Sci. 2017, 39, 454–461. [Google Scholar] [CrossRef]
- Clough, S.J.; Bent, A.F. Floral dip: A simplified method for Agrobacterium-mediated transformation of Arabidopsis thaliana. Plant J. 1998, 16, 735–743. [Google Scholar] [CrossRef]
- Dai, C.; Li, Y.; Li, L.; Du, Z.; Lin, S.; Tian, X.; Li, S.; Yang, B.; Yao, W.; Wang, J.; et al. An efficient Agrobacterium-mediated transformation method using hypocotyl as explants for Brassica napus. Mol. Breed. 2020, 40, 96. [Google Scholar] [CrossRef]
- Jefferson, R.A.; Kavanagh, T.A.; Bevan, M.W. GUS fusions: Beta-glucuronidase as a sensitive and versatile gene fusion marker in higher plants. EMBO J. 1987, 6, 3901–3907. [Google Scholar] [CrossRef] [PubMed]
- Livak, K.J.; Schmittgen, T.D. Analysis of relative gene expression data using Real-Time Quantitative PCR and the 2−ΔΔCT method. Methods 2001, 25, 402–408. [Google Scholar] [CrossRef] [PubMed]
- Baud, S.; Dubreucq, B.; Miquel, M.; Rochat, C.; Lepiniec, L. Storage reserve accumulation in Arabidopsis: Metabolic and developmental control of seed filling. Arab. Book 2008, 6, e0113. [Google Scholar] [CrossRef] [PubMed]
- Baud, S.; Lepiniec, L. Regulation of de novo fatty acid synthesis in maturing oilseeds of Arabidopsis. Plant Physiol. Biochem. 2009, 47, 448–455. [Google Scholar] [CrossRef] [PubMed]
- Li-Beisson, Y.; Shorrosh, B.; Beisson, F.; Andersson, M.X.; Arondel, V.; Bates, P.D.; Baud, S.; Bird, D.; DeBono, A.; Durrett, T.P.; et al. Acyl-Lipid metabolism. Arab. Book 2013, 11, e0161. [Google Scholar] [CrossRef]
- Chen, X.; Snyder, C.L.; Truksa, M.; Shah, S.; Weselake, R.J. sn-Glycerol-3-phosphate acyltransferases in plants. Plant Signal. Behav. 2011, 6, 1695–1699. [Google Scholar] [CrossRef]
- Yang, W.; Simpson, J.P.; Li-Beisson, Y.; Beisson, F.; Pollard, M.R.; Ohlrogge, J.B. A Land-Plant-Specific Glycerol-3-Phosphate Acyltransferase Family in Arabidopsis: Substrate Specificity, sn-2 Preference, and Evolution. Plant Physiol. 2012, 160, 638–652. [Google Scholar] [CrossRef] [PubMed]
- Edger, P.P.; Poorten, T.J.; VanBuren, R.; Hardigan, M.A.; Colle, M.; McKain, M.R.; Smith, R.D.; Teresi, S.J.; Nelson, A.D.L.; Wai, C.M.; et al. Origin and evolution of the octoploid strawberry genome. Nat. Genet. 2019, 51, 541–547. [Google Scholar] [CrossRef]
- Bertioli, D.J.; Jenkins, J.; Clevenger, J.; Dudchenko, O.; Gao, D.; Seijo, G.; Leal-Bertioli, S.C.M.; Ren, L.; Farmer, A.D.; Pandey, M.K.; et al. The genome sequence of segmental allotetraploid peanut Arachis hypogaea. Nat. Genet. 2019, 51, 877–884. [Google Scholar] [CrossRef]
- VanBuren, R.; Wai, C.M.; Wang, X.; Pardo, J.; Yocca, A.E.; Wang, H.; Chaluvadi, S.R.; Han, G.; Bryant, D.; Edger, P.P.; et al. Exceptional subgenome stability and functional divergence in the allotetraploid Ethiopian cereal teff. Nat. Commun. 2020, 11. [Google Scholar] [CrossRef]
- Peng, P.F.; Li, Y.C.; Mei, D.S.; Colasanti, J.; Fu, L.; Liu, J.; Chen, Y.F.; Hu, Q. Expression divergence of FRUITFULL homeologs enhanced pod shatter resistance in Brassica napus. Genet. Mol. Res. 2015, 14, 871–885. [Google Scholar] [CrossRef]
- Lv, Y.; Zhang, X.; Luo, L.; Yang, H.; Li, P.; Zhang, K.; Liu, F.; Wan, Y. Characterization of glycerol-3-phosphate acyltransferase 9 (AhGPAT9) genes, their allelic polymorphism and association with oil content in peanut (Arachis hypogaea L.). Sci. Rep. 2020, 10, 14648. [Google Scholar] [CrossRef] [PubMed]
- Ouagueni, A.; Al-Zoubi, R.M.; Zarour, A.; Al-Ansari, A.; Bawadi, H. Effects of omega-3 polyunsaturated fatty acids, docosahexaenoic acid and eicosapentaenoic acid, on Post-Surgical Complications in Surgical Trauma Patients: Mechanisms, nutrition, and challenges. Mar. Drugs 2024, 22, 207. [Google Scholar] [CrossRef] [PubMed]
- Block, R.C.; Duff, R.; Lawrence, P.; Kakinami, L.; Brenna, J.T.; Shearer, G.C.; Meednu, N.; Mousa, S.; Friedman, A.; Harris, W.S.; et al. The effects of EPA, DHA, and aspirin ingestion on plasma lysophospholipids and autotaxin. Prostaglandins Leukot. Essent. Fat. Acids 2010, 82, 87–95. [Google Scholar] [CrossRef]







| Fatty Acid Composition (%) | Normal | Transformants | |||
|---|---|---|---|---|---|
| XY15 3 W Seed | Line 1 3 W Seed | Line 2 3 W Seed | Line 3 3 W Seed | ||
| Oleic acid | C18:1 | 58.86 ± 0.121 b | 59.39 ± 0.070 a | 50.63 ± 0.135 d | 57.62 ± 0.183 c |
| Linoleic acid | C18:2 | 41.14 ± 0.120 c | 40.61 ± 0.070 d | 49.37 ± 0.134 a | 42.38 ± 0.183 b |
| XY15 4 W Seed | Line 1 4 W Seed | Line 2 4 W Seed | Line 3 4 W Seed | ||
| Palmitic acid | C16:0 | 7.41 ± 0.008 b | 7.58 ± 0.006 a | 7.39 ± 0.002 b | 7.56 ± 0.030 a |
| Oleic acid | C18:1 | 56.26 ± 0.031 a | 55.85 ± 0.047 b | 54.79 ± 0.012 c | 52.40 ± 0.019 d |
| Linoleic acid | C18:2 | 24.83 ± 0.015 c | 23.81 ± 0.037 d | 25.07 ± 0.006 b | 25.87 ± 0.023 a |
| Linolenic acid | C18:3 | 11.50 ± 0.028 c | 12.82 ± 0.050 a | 12.77 ± 0.004 b | 14.17 ± 0.031 a |
| XY15 5 W Seed | Line 1 5 W Seed | Line 2 5 W Seed | Line 3 5 W Seed | ||
| Palmitic acid | C16:0 | 5.71 ± 0.002 b | 5.59 ± 0.002 c | 5.48 ± 0.002 d | 5.87 ± 0.022 a |
| Stearic acid | C18:0 | 2.124 ± 0.005 b | 2.00 ± 0.004 c | 1.91 ± 0.003 d | 2.18 ± 0.006 a |
| Oleic acid | C18:1 | 61.50 ± 0.004 a | 55.07 ± 0.011 b | 54.34 ± 0.001 c | 53.78 ± 0.013 d |
| Linoleic acid | C18:2 | 20.34 ± 0.007 d | 24.98 ± 0.009 b | 24.59 ± 0.006 c | 25.52 ± 0.014 a |
| Linolenic acid | C18:3 | 10.32 ± 0.004 d | 12.36 ± 0.003 c | 13.68 ± 0.006 a | 12.64 ± 0.025 b |
| XY15 6 W Seed | Line 1 6 W Seed | Line 2 6 W Seed | Line 3 6 W Seed | ||
| Palmitic acid | C16:0 | 4.95 ± 0.033 c | 5.65 ± 0.004 a | 5.32 ± 0.003 b | 5.30 ± 0.003 b |
| Stearic acid | C18:0 | 2.21 ± 0.075 a | 1.75 ± 0.002 c | 1.93 ± 0.003 b | 1.99 ± 0.002 b |
| Oleic acid | C18:1 | 59.49 ± 0.064 a | 51.29 ± 0.010 d | 56.22 ± 0.001 b | 55.69 ± 0.004 c |
| Linoleic acid | C18:2 | 22.95 ± 0.039 d | 27.66 ± 0.003 a | 24.16 ± 0.001 c | 24.48 ± 0.001 b |
| Linolenic acid | C18:3 | 10.40 ± 0.007 d | 13.65 ± 0.005 a | 12.37 ± 0.004 c | 12.54 ± 0.004 b |
| XY15 7 W Seed | Line 1 7 W Seed | Line 2 7 W Seed | Line 3 7 W Seed | ||
| Palmitic acid | C16:0 | 4.42 ± 0.009 d | 4.60 ± 0.007 c | 4.86 ± 0.002 a | 4.65 ± 0.005 b |
| Stearic acid | C18:0 | 1.74 ± 0.032 d | 2.22 ± 0.002 a | 1.89 ± 0.002 c | 2.03 ± 0.029 b |
| Oleic acid | C18:1 | 65.12 ± 0.003 a | 63.79 ± 0.011 b | 61.75 ± 0.005 c | 60.49 ± 0.004 d |
| Linoleic acid | C18:2 | 19.08 ± 0.014 c | 18.92 ± 0.001 d | 20.89 ± 0.002 b | 21.29 ± 0.018 a |
| Linolenic acid | C18:3 | 9.63 ± 0.011 d | 10.47 ± 0.001 c | 10.62 ± 0.004 b | 11.54 ± 0.004 a |
| Fatty Acid Composition (%) | Normal | Transformants | ||||
|---|---|---|---|---|---|---|
| Col-0 | BnGPAT9-A01 | BnGPAT9-A10 | BnGPAT9-C01 | BnGPAT9-C09 | ||
| Palmitic acid | C16:0 | 7.75 ± 0.209 ab | 7.92 ± 0.058 ab | 7.78 ± 0.036 ab | 7.72 ± 0.008 b | 7.97 ± 0.044 ab |
| Stearic acid | C18:0 | 3.23 ± 0.075 b | 3.17 ± 0.034 b | 3.23 ± 0.006 b | 3.21 ± 0.008 b | 3.44 ± 0.022 a |
| Oleic acid | C18:1 | 15.90 ± 0.574 a | 15.45 ± 0.104 ab | 15.18 ± 0.038 b | 15.60 ± 0.046 ab | 15.07 ± 0.051 b |
| Linoleic acid | C18:2 | 27.83 ± 0.122 d | 29.04 ± 0.106 a | 28.10 ± 0.034 c | 28.65 ± 0.015 b | 28.13 ± 0.081 c |
| Linolenic acid | C18:3 | 20.59 ± 0.248 b | 21.67 ± 0.491 a | 21.64 ± 0.093 a | 20.83 ± 0.047 ab | 21.67 ± 0.065 a |
| Arachidic acid | C20:0 | 1.82 ± 0.018 a | 1.68 ± 0.121 a | 1.87 ± 0.027 a | 1.81 ± 0.002 a | 1.66 ± 0.150 a |
| 9-eicosenoic acid | C20:1 | 19.54 ± 0.556 ab | 19.37 ± 0.366 b | 20.29 ± 0.132 a | 20.32 ± 0.040 a | 20.23 ± 0.076 a |
| Eicosadienoic acid | C20:2 | 1.83 ± 0.054 a | 1.71 ± 0.111 a | 1.91 ± 0.010 a | 1.86 ± 0.013 a | 1.81 ± 0.052 a |
Disclaimer/Publisher’s Note: The statements, opinions and data contained in all publications are solely those of the individual author(s) and contributor(s) and not of MDPI and/or the editor(s). MDPI and/or the editor(s) disclaim responsibility for any injury to people or property resulting from any ideas, methods, instructions or products referred to in the content. |
© 2024 by the authors. Licensee MDPI, Basel, Switzerland. This article is an open access article distributed under the terms and conditions of the Creative Commons Attribution (CC BY) license (https://creativecommons.org/licenses/by/4.0/).
Share and Cite
Xing, M.; Hong, B.; Lv, M.; Lan, X.; Zhang, D.; Shu, C.; Qi, S.; Peng, Z.; Guan, C.; Xiong, X.; et al. Analysis of BnGPAT9 Gene Expression Patterns in Brassica napus and Its Impact on Seed Oil Content. Agriculture 2024, 14, 1334. https://doi.org/10.3390/agriculture14081334
Xing M, Hong B, Lv M, Lan X, Zhang D, Shu C, Qi S, Peng Z, Guan C, Xiong X, et al. Analysis of BnGPAT9 Gene Expression Patterns in Brassica napus and Its Impact on Seed Oil Content. Agriculture. 2024; 14(8):1334. https://doi.org/10.3390/agriculture14081334
Chicago/Turabian StyleXing, Man, Bo Hong, Mengjie Lv, Xueyi Lan, Danhui Zhang, Chunlei Shu, Shucheng Qi, Zechuan Peng, Chunyun Guan, Xinghua Xiong, and et al. 2024. "Analysis of BnGPAT9 Gene Expression Patterns in Brassica napus and Its Impact on Seed Oil Content" Agriculture 14, no. 8: 1334. https://doi.org/10.3390/agriculture14081334
APA StyleXing, M., Hong, B., Lv, M., Lan, X., Zhang, D., Shu, C., Qi, S., Peng, Z., Guan, C., Xiong, X., & Huang, L. (2024). Analysis of BnGPAT9 Gene Expression Patterns in Brassica napus and Its Impact on Seed Oil Content. Agriculture, 14(8), 1334. https://doi.org/10.3390/agriculture14081334
