Assessing Contents of Sugars, Vitamins, and Nutrients in Baby Leaf Lettuce from Hyperspectral Data with Machine Learning Models
Abstract
1. Introduction
2. Materials and Methods
2.1. Plant Material
2.2. Content of Pigments
2.3. Hyperspectral Imaging
2.4. Laboratory Quantification of Compounds
2.5. Hyperspectral Image Indexing and Extraction Models
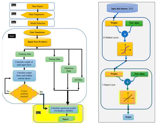
2.6. Machine Learning Models for Classification and Prediction
2.7. Model Accuracy Metrics
3. Results and Discussion
3.1. HSI Data
3.2. PLSR and PCR Model Performances
3.3. Classification of Lettuces by the Applied Fertilizer Treatments Using Machine Learning Algorithms
3.4. Performances of Machine Learning Algorithms to Estimate Nutrients of Lettuces
4. Conclusions
- The performed studies demonstrate that the accuracy of the PLSR and PCR models degrades when the hyperspectral data of the whole lettuce plant is collected. Therefore, machine learning algorithms have become a more reliable solution for model development;
- The application of machine learning algorithms for the classification of the lettuces by the applied treatments based on hyperspectral image data of whole lettuce plants is reliable and provides sufficiently high accuracy, in particular for NK, Osmocote, and PK applied nutrients. This approach can be used to eventually develop a valuable and practical model to determine plant mineral composition and to identify nutrient deficiency in plants using hyperspectral image data;
- The accuracy of models to assess nutrient levels of the studied lettuce cultivars using machine learning algorithms demonstrated that a larger number of predictor (input) and response (output) datasets will likely result in a higher accuracy of the estimation models. For example, SPAD and ACI data collected on 300 samples provided better results than traits with smaller datasets. Additionally, the data skewness of response variables may hinder the performances of the machine learning models.
Author Contributions
Funding
Data Availability Statement
Acknowledgments
Conflicts of Interest
Appendix A
| Accession | Description | Osmocote | NPK | nPK | PK | NP | NK |
|---|---|---|---|---|---|---|---|
| Alpi | cultivar | P, C, V, W | |||||
| Annapolis | cultivar | P, C, V, W | P, E, W | P, E, W | P, E, W | P, E, W | P, E, W |
| Balady Barrage | cultivar | P, C, V, W | P, E, W | P, E, W | P, E, W | P, E, W | P, E, W |
| Balady Cairo | cultivar | P, C, V, W | |||||
| Bandit | cultivar | P, C, V, W | |||||
| Barcarole | cultivar | P | |||||
| Caesar | cultivar | P, C, V, W | |||||
| Clemente | cultivar | P | |||||
| Conquistador | cultivar | P | |||||
| Dark Green Romaine | cultivar | P, C, V, W | |||||
| Darkland | cultivar | P, C, V, W | P, E, W | P, E, W | P, E, W | P, E, W | P, E, W |
| Eruption | cultivar | P, C, V, W | P, E, W | P, E, W | P, E, W | P, E, W | P, E, W |
| FLA24069 | breeding line | P, C, V, W | |||||
| Floricos | cultivar | P, C, V, W | |||||
| Gardenia | cultivar | P, C, V, W | |||||
| Green Forest | cultivar | P, C, V, W | |||||
| Green Towers | cultivar | P, C, V, W | P | P | P | P | P |
| Heavy Heart | cultivar | P, C, V, W | |||||
| Inverno De Mall | cultivar | P, C, V, W | |||||
| La Brillante | cultivar | P, C, V, W | P, E, W | P, E, W | P, E, W | P, E, W | P, E, W |
| Lee Tal | cultivar | P, C, V, W | |||||
| Little Gem | cultivar | P, C, V, W | |||||
| Little Lepricon | cultivar | P, C, V, W | |||||
| Merlot | cultivar | P, C, V, W | P, E, W | P, E, W | P, E, W | P, E, W | P, E, W |
| Parris Island Cos | cultivar | P, C, V, W | |||||
| PI 257288 | plant introduction | P, C, V, W | |||||
| PI 278074 | plant introduction | P, C, V, W | |||||
| PI 278100-COS | plant introduction | P, C, V, W | |||||
| PI 358033-COS | plant introduction | P, C, V, W | |||||
| PI 491038 | plant introduction | P | |||||
| PI 491086 | plant introduction | P, C, V, W | |||||
| PI 665200 | plant introduction | P, C, V, W | |||||
| Queen of Hearts | cultivar | P, C, V, W | |||||
| Romanor | cultivar | P | |||||
| Romaserra | cultivar | P, C, V, W | |||||
| Rubicon | cultivar | P, C, V, W | |||||
| Salinas | cultivar | P, C, V, W | P, E, W | P, E, W | P, E, W | P, E, W | P, E, W |
| Salinas 88 | cultivar | P | |||||
| SalVal-321 | breeding line | P, C, V, W | |||||
| Siskiyou | cultivar | P, C, V, W | |||||
| SM09A | breeding line | P | |||||
| SM09B | breeding line | P, C, V, W | |||||
| SM13-R2 | breeding line | P, C, V, W | |||||
| SM13-R3 | breeding line | P, C, V, W | |||||
| Solar | cultivar | P, C, V, W | |||||
| Taiwan | cultivar | P, C, V, W | P | P | P | P | P |
| Triple Threat | cultivar | P | |||||
| UC96US23 | wild species | P, C, V, W | P, E, W | P, E, W | P, E, W | P, E, W | P, E, W |
| Ultegra | cultivar | P, C, V, W | |||||
| Valmaine | cultivar | P, C, V, W |
References
- Peng, H.; Simko, I. Extending lettuce shelf life through integrated technologies. Curr. Opin. Biotechnol. 2023, 81, 102951. [Google Scholar] [CrossRef]
- Simko, I.; Hayes, R.J.; Mou, B.; McCreight, J.D. Lettuce and Spinach. In Yield Gains in Major U.S. Field Crops; Smith, S., Diers, B., Specht, J., Carver, B., Eds.; American Society of Agronomy, Inc., Crop Science Society of America, Inc., and Soil Science Society of America, Inc.: Madison, WI, USA, 2014; pp. 53–86. [Google Scholar] [CrossRef]
- Kim, M.J.; Moon, Y.; Tou, J.C.; Mou, B.; Waterland, N.L. Nutritional value, bioactive compounds and health benefits of lettuce (Lactuca sativa L.). J. Food Compos. Anal. 2016, 49, 19–34. [Google Scholar] [CrossRef]
- Dillard, C.J.; German, J.B. Phytochemicals: Nutraceuticals and human health. J. Sci. Food Agric. 2000, 80, 1744–1756. [Google Scholar] [CrossRef]
- Maathuis, F.J.M. Physiological functions of mineral macronutrients. Curr. Opin. Plant Biol. 2009, 12, 250–258. [Google Scholar] [CrossRef] [PubMed]
- Santos, J.; Oliva-Teles, M.; Delerue-Matos, C.; Oliveira, M. Multi-elemental analysis of ready-to-eat “baby leaf” vegetables using microwave digestion and high-resolution continuum source atomic absorption spectrometry. Food Chem. 2014, 151, 311–316. [Google Scholar] [CrossRef] [PubMed]
- Neocleous, D.; Koukounaras, A.; Siomos, A.; Vasilakakis, M. Assessing the Salinity Effects on Mineral Composition and Nutritional Quality of Green and Red “Baby” Lettuce. J. Food Qual. 2014, 37, 1–8. [Google Scholar] [CrossRef]
- Simko, I. Genetic variation in response to N, P, or K deprivation in baby leaf lettuce. Horticulturae 2020, 6, 15. [Google Scholar] [CrossRef]
- Rosa, M.; Prado, C.; Podazza, G.; Interdonato, R.; González, J.A.; Hilal, M.; Prado, F.E. Soluble sugars: Metabolism, sensing and abiotic stress: A complex network in the life of plants. Plant Signal. Behav. 2009, 4, 388–393. [Google Scholar] [CrossRef] [PubMed]
- Chadwick, M.; Gawthrop, F.; Michelmore, R.; Wagstaff, C.; Methven, L. Perception of bitterness, sweetness and liking of different genotypes of lettuce. Food Chem. 2016, 197, 66–74. [Google Scholar] [CrossRef]
- DellaPenna, D. Nutritional Genomics: Manipulating Plant Micronutrients to Improve Human Health. Science 1999, 285, 375–379. [Google Scholar] [CrossRef]
- Raskin, I.; Ribnicky, D.M.; Komarnytsky, S.; Ilic, N.; Poulev, A.; Borisjuk, N.; Brinker, A.; Moreno, D.Á.; Ripoll, C.; Yakoby, N.; et al. Plants and human health in the twenty-first century. Trends Biotechnol. 2002, 20, 522–531. [Google Scholar] [CrossRef] [PubMed]
- Abebe, A.M.; Kim, Y.; Kim, J.; Kim, S.L.; Baek, J. Image-based high-throughput phenotyping in horticultural crops. Plants 2023, 12, 2061. [Google Scholar] [CrossRef] [PubMed]
- Kumar, P.; Eriksen, R.L.; Simko, I.; Mou, B. Molecular mapping of water-stress responsive genomic loci in lettuce (Lactuca spp.) using kinetics chlorophyll fluorescence, hyperspectral imaging and machine learning. Front. Genet. 2021, 12, 634554. [Google Scholar] [CrossRef] [PubMed]
- Simko, I.; Jimenez-Berni, J.A.; Furbank, R.T. Detection of decay in fresh-cut lettuce using hyperspectral imaging and chlorophyll fluorescence imaging. Postharvest Biol. Technol. 2015, 106, 44–52. [Google Scholar] [CrossRef]
- Ahsan, M.; Eshkabilov, S.; Cemek, B.; Küçüktopcu, E.; Lee, C.W.; Simsek, H. Deep learning models to determine nutrient concentration in hydroponically grown lettuce cultivars (Lactuca sativa L.). Sustainability 2021, 14, 416. [Google Scholar] [CrossRef]
- Eshkabilov, S.; Lee, A.; Sun, X.; Lee, C.W.; Simsek, H. Hyperspectral imaging techniques for rapid detection of nutrient content of hydroponically grown lettuce cultivars. Comput. Electron. Agric. 2021, 181, 105968. [Google Scholar] [CrossRef]
- Eshkabilov, S.; Stenger, J.; Knutson, E.N.; Küçüktopcu, E.; Simsek, H.; Lee, C.W. Hyperspectral image data and waveband indexing methods to estimate nutrient concentration on lettuce (Lactuca sativa L.) Cultivars. Sensors 2022, 22, 8158. [Google Scholar] [CrossRef]
- Kim, C.; van Iersel, M.W. Image-based phenotyping to estimate anthocyanin concentrations in lettuce. Front. Plant Sci. 2023, 14, 1155722. [Google Scholar] [CrossRef]
- Martins, G.D.; Silva, O.F.d.; Carmo, G.J.d.S.; Castoldi, R.; Santos, L.; Charlo, H.C.d.O. Estimation of biometric, physiological, and nutritional variables in lettuce seedlings using multispectral images. Rev. Bras. Eng. Agrícola Ambient. 2021, 25, 689–695. [Google Scholar] [CrossRef]
- Pandey, P.; Veazie, P.; Whipker, B.; Young, S. Predicting foliar nutrient concentrations and nutrient deficiencies of hydroponic lettuce using hyperspectral imaging. Biosyst. Eng. 2023, 230, 458–469. [Google Scholar] [CrossRef]
- Simko, I.; Hayes, R.J.; Furbank, R.T. Non-destructive phenotyping of lettuce plants in early stages of development with optical sensors. Front. Plant Sci. 2016, 7, 1985. [Google Scholar] [CrossRef]
- Yu, S.; Fan, J.; Lu, X.; Wen, W.; Shao, S.; Guo, X.; Zhao, C. Hyperspectral technique combined with deep learning algorithm for prediction of phenotyping traits in lettuce. Front. Plant Sci. 2022, 13, 927832. [Google Scholar] [CrossRef]
- Yu, S.; Fan, J.; Lu, X.; Wen, W.; Shao, S.; Liang, D.; Yang, X.; Guo, X.; Zhao, C. Deep learning models based on hyperspectral data and time-series phenotypes for predicting quality attributes in lettuces under water stress. Comput. Electron. Agric. 2023, 211, 108034. [Google Scholar] [CrossRef]
- Zhao, J.; Li, H.; Chen, C.; Pang, Y.; Zhu, X. Detection of water content in lettuce canopies based on hyperspectral imaging technology under outdoor conditions. Agriculture 2022, 12, 1796. [Google Scholar] [CrossRef]
- Mou, B. Genetic variation of beta-carotene and lutein contents in lettuce. J. Am. Soc. Hortic. Sci. 2005, 130, 870–876. [Google Scholar] [CrossRef]
- Mou, B. Nutrient content of lettuce and its improvement. Curr. Nutr. Food Sci. 2009, 5, 242–248. [Google Scholar] [CrossRef]
- Hueni, A.; Bialek, A. Cause, effect, and correction of field spectroradiometer interchannel radiometric steps. IEEE J. Sel. Top. Appl. Earth Obs. Remote Sens. 2017, 10, 1542–1551. [Google Scholar] [CrossRef]
- Simko, I. Genetic variation and relationship among content of vitamins, pigments, and sugars in baby leaf lettuce. Food Sci. Nutr. 2019, 7, 3317–3326. [Google Scholar] [CrossRef] [PubMed]
- Johansen, H.N.; Glitsø, V.; Knudsen, K.E.B. Influence of extraction solvent and temperature on the quantitative determination of oligosaccharides from plant materials by high-performance liquid chromatography. J. Agric. Food Chem. 1996, 44, 1470–1474. [Google Scholar] [CrossRef]
- Bouzari, A.; Holstege, D.; Barrett, D.M. Vitamin retention in eight fruits and vegetables: A comparison of refrigerated and frozen storage. J. Agric. Food Chem. 2015, 63, 957–962. [Google Scholar] [CrossRef]
- Miller, R.O. Extractable Chloride, Nitrate, Orthophosphate, Potassium, and Sulfate-Sulfur in Plant Tissue: 2% Acetic Acid Extraction. In Handbook of Reference Methods for Plant Analysis; Kalra, Y.P., Ed.; CRC Press: Boca Raton, FL, USA, 1998; pp. 115–118. [Google Scholar]
- Prokopy, W.R. Phosphorus in Acetic Acid Extracts; Lachat Instruments: Milwaukee, WI, USA, 1995. [Google Scholar]
- Jones, B.J.J. Extraction of Chloride (Cl), Nitrate (NO3), Orthophosphate (PO4), Potassium (K), and Sulfate (SO4) from Plant Tissue Using 2% Acetic Acid, Laboratory Guide for Conducting Soil tests and Plant Analysis; CRC Press: Boca Raton, FL, USA, 2001; pp. 228–229. [Google Scholar]
- Rangkuti, M.Y.; Saputro, A.H.; Imawan, C. Prediction of soluble solid contents mapping on Averrhoa carambola using hyperspectral imaging. In Proceedings of the 2017 International Conference on Sustainable Information Engineering and Technology (SIET), Malang, Indonesia, 24–25 November 2017; pp. 414–419. [Google Scholar]
- Moré, J.J. The Levenberg-Marquardt algorithm: Implementation and theory. In Numerical Analysis; Watson, G.A., Ed.; Lecture Notes in Mathematics 630; Springer: Berlin/Heidelberg, Germany, 1978; pp. 105–116. [Google Scholar]
- Chollet, F. Deep Learning with Python, 2nd ed.; Simon & Schuster: Shelter Island, NY, USA, 2021. [Google Scholar]
- Simko, I. Predictive Modeling of a Leaf Conceptual Midpoint Quasi-Color (CMQ) Using an Artificial Neural Network. Sensors 2020, 20, 3938. [Google Scholar] [CrossRef] [PubMed]
- Falcioni, R.; Gonçalves, J.V.F.; de Oliveira, K.M.; Antunes, W.C.; Nanni, M.R. VIS-NIR-SWIR Hyperspectroscopy Combined with Data Mining and Machine Learning for Classification of Predicted Chemometrics of Green Lettuce. Remote Sens. 2022, 14, 6330. [Google Scholar] [CrossRef]
- Taha, M.F.; ElManawy, A.I.; Alshallash, K.S.; ElMasry, G.; Alharbi, K.; Zhou, L.; Liang, N.; Qiu, Z. Using Machine Learning for Nutrient Content Detection of Aquaponics-Grown Plants Based on Spectral Data. Sustainability 2022, 14, 12318. [Google Scholar] [CrossRef]








Disclaimer/Publisher’s Note: The statements, opinions and data contained in all publications are solely those of the individual author(s) and contributor(s) and not of MDPI and/or the editor(s). MDPI and/or the editor(s) disclaim responsibility for any injury to people or property resulting from any ideas, methods, instructions or products referred to in the content. |
© 2024 by the authors. Licensee MDPI, Basel, Switzerland. This article is an open access article distributed under the terms and conditions of the Creative Commons Attribution (CC BY) license (https://creativecommons.org/licenses/by/4.0/).
Share and Cite
Eshkabilov, S.; Simko, I. Assessing Contents of Sugars, Vitamins, and Nutrients in Baby Leaf Lettuce from Hyperspectral Data with Machine Learning Models. Agriculture 2024, 14, 834. https://doi.org/10.3390/agriculture14060834
Eshkabilov S, Simko I. Assessing Contents of Sugars, Vitamins, and Nutrients in Baby Leaf Lettuce from Hyperspectral Data with Machine Learning Models. Agriculture. 2024; 14(6):834. https://doi.org/10.3390/agriculture14060834
Chicago/Turabian StyleEshkabilov, Sulaymon, and Ivan Simko. 2024. "Assessing Contents of Sugars, Vitamins, and Nutrients in Baby Leaf Lettuce from Hyperspectral Data with Machine Learning Models" Agriculture 14, no. 6: 834. https://doi.org/10.3390/agriculture14060834
APA StyleEshkabilov, S., & Simko, I. (2024). Assessing Contents of Sugars, Vitamins, and Nutrients in Baby Leaf Lettuce from Hyperspectral Data with Machine Learning Models. Agriculture, 14(6), 834. https://doi.org/10.3390/agriculture14060834

