Abstract
The conventional farming system, which predominates in most countries, is based on the use of agrochemical deep ploughing and other special methods. However, intensive farming has several negative impacts, including soil and water pollution and reduced biodiversity. The microbial community plays a crucial role in maintaining the health of agricultural ecosystems. In this context, we need to study how different agricultural practices affect the structural and functional characteristics of agricultural ecosystems. This study assessed the diversity, structure, and functional characteristics of the soil bacterial community in two different cropping systems. The subjects of the study were soil samples from Chernozem, which had been cultivated using the organic method for 11 years and the conventional method for 20 years. The fields are located in the southern part of the Russian Federation. Our results indicated minimal differences in the microbial diversity and soil community composition between the two systems studied. The profiling of the soil bacterial community revealed differences in the abundances of Proteobacteria, Bacteroidota, and Cyanobacteria, which were predominated in the conventional farming system (CFS), while Methylomirabilota and Fusobacteriota were more abundant in the organic farming system (OFS). Bacterial taxa and functional genes associated with nitrogen, phosphorus, and sulphur cycling were found to be more abundant in CFS soils than in OFS soils. The instrumental measurement of soil metabolic activity and microbial biomass content showed that CFS soils had higher microbiome activity than OFS soils. Overall, the study found that the agronomic practices used in conventional farming not only help to maintain the functional properties of the soil microbiome, but also significantly increase its microbiological activity and nutrient bioconversion, compared to organic farming practices.
1. Introduction
Chernozem soils, often referred to as “black earth”, are among the most fertile and agriculturally significant soils globally, characterized by their high organic matter content and exceptional nutrient-retention capacity [1]. However, the intensification of agricultural practices, particularly the widespread use of conventional farming techniques, has raised concerns about the sustainability of these vital ecosystems [2]. In contrast, organic farming methods have gained attention as environmentally friendly alternatives that may promote soil health and microbial diversity [3].
Soil microorganisms, of which bacteria are a dominant group, perform many functions, including the mineralization and mobilization of nutrients, and the production of siderophores, antibiotics, and produce of auxin and gibberellin, mediated by interactions between the host and microbes in the rhizosphere [4]. The composition and activity of bacterial communities are shaped by farming practices. The differences between organic and conventional farming methods include several factors, and we would like to focus on those related to the use of agrochemicals. In organic farming, no chemical plant protection products or inorganic fertilizers are used. Instead, biological controls and organic fertilizers, such as those of plant or animal origin, are used to protect crops and promote healthy soil [5].
Existing studies have highlighted fertilizers as a significant factor in determining the composition of soil microbiomes [6,7,8]. The results suggest that the use of fertilizers, regardless of their origin, increases soil microbial biomass and diversity [9]. The amount of nitrogen, phosphorus, and potassium applied, the duration of application, and rates used all play a significant role in determining the effect on the biodiversity and structure of the soil microbial community [10]. There are studies that suggest the positive effects of inorganic fertilizers on the soil microbial community composition. In particular, the conducted meta-analysis based on numerous datasets from around the world revealed that inorganic fertilizer application led to an increase in the microbial biomass [11]. Another meta-analysis found an increase in biomass after applying inorganic fertilizer to a paddy rice field [12]. However, when comparing soils from organic and conventional fields, organic manure appears to be better for the health of the soil microbiome. These soils are characterized by higher levels of microbial biomass, carbon, nitrogen, and soil respiration compared to conventionally managed soils. This, because organically managed soils receive more organic matter, provides a richer food source for microorganisms [13]. Compared to conventional agriculture, which has a significant impact on microbial composition, organic farming can enhance the diversity and activity of bacteria and fungi. This is likely due to the higher diversity and quantity of organic materials used in organic farming [14,15].
However, despite a significant body of research demonstrating that organic management has a more positive impact on the structure and function of the soil microbiome than conventional management, it is unlikely that a definitive conclusion on what type of farming is preferred for soil quality will be reached soon. This is because studies have been conducted on a wide range of soil types that differ in texture, aggregation, mineralogy, and climatic conditions, as well as under diverse initial field conditions. This may explain some of the contradictory findings in different studies. For example, the study of the microbial composition of dark brown Chernozem in organically and conventionally managed soils revealed that the microbial biomass was highest in soils from the conventional–annual system compared to the organic one [16]. A study by Mátyás et al. has reported no significant differences in soil respiration and organic matter between conventional and organic soils (Eutric Cambisols) [17]. Thus, further research on various soil types and climate zones is necessary in order to deepen our understanding of how agricultural practices affect the soil quality and the microbial community in soils.
Another important aspect of such studies is the identification of specific microbial groups in different soil types that respond to fertilization and dominate depending on the farming system. The dominant taxa in a microbiome will determine its functional properties and the ability to convert macronutrients. Many studies demonstrate that agricultural management significantly alters the relative abundance of dominant soil bacteria, impacting their functional potential [18]. For example, studies have shown that the use of organic fertilizers leads to a greater abundance of microorganisms that degrade organic nitrogen [19,20]. However, the increase in nitrifying and denitrifying bacteria involved in nitrogen cycling is relatively small compared to soils treated with inorganic fertilizers. Organic management practices appear to promote the abundance of certain taxa, including a significant portion of the Acidobacteriota [21], Planctomycetota [15], and Bacteroidota [22]. Actinobacteria and Chloroflexi was found to be enriched in the inorganic fertilized soils, while, in non-fertilized soils, Acidobacteriota and Nitrospirae were predominant [14].
In our study, we aimed to identify any possible differences between organic and conventional farming methods in the structural and predicted functional properties of their respective soil bacterial communities. We have used the amplicon metabarcoding analysis to determine the taxonomic composition and predicted the functional properties of Chernozem soils under different farming practices, as well as supported these findings by assessing the basic indicators of microbial activity in the soil.
2. Materials and Methods
2.1. Soil Sampling and Preparation
Soil samples were collected from two agricultural fields with different management systems (conventional and organic), located in the Russian Federation, at the following coordinates: 47°20′08.1″ N 38°18′21.4″ E—conventional farming system (CFS); and 47°20′55.7″ N 38°18′46.3″ E—organic farming system (OFS) (Figure S1). The soil type of both fields is Calcic Chernozems (ID 14-2, FAO, 1990), with the following texture: CFS—clay 34.35%, silt 62.95%, and sand 2.70%; and OFS—clay 33.58%, silt 63.98%, and sand 2.44%.
In the CCS, inorganic fertilizers NPK(S) (10:26:26(2): N—10%, P2O5—26%, K2O—26%, MgO—0.3–1%, S—2%)—100 kg ha−1; ammonium nitrate—150 kg ha−1; and fungicide seed treatment “Strike forte” (flutriafol and tebuconazole, 75 and 225 g L−1) are applied. Crop rotation has been carried out since 2003 (five full rotation cycles) and included the following crops: Triticum aestivum–Triticum aestivum–Pisum sativum–Triticum aestivum.
No agrochemicals or organic fertilizers were used on the OFS. Only the biological preparations “BSKA-3” (T. viride, P. koreensis, B. subtilis, and B. japonicum) and “Geostim” (T. viride, A. agilis, and A. chrooccocum) (Biotechagro, Russian Federation) were used for seed treatment. Crop rotation has been carried out since 2003 (five full rotation cycles). Crop rotation has been carried out since 2011 (three full rotation cycles) and included the follow crops: Pisum sativum–Secale cereale–Lens culinaris–Triticum spelta. The organic production is obtained in accordance with Regulation (EU) 2018/848 of the European Parliament and the Council of 30 May 2019 on organic production and labelling of organic products (accessed on 17 November 2024, https://eur-lex.europa.eu/eli/reg/2018/848/oj).
From each field (CFS and OFS), soil was collected for the experiment using the “checkerboard” method (four points at the corners and one in the center, then mixed) in 4-fold repetition (16 samples in total). The samples were then placed in sterile plastic bags and transported to the laboratory within 48 h. At the laboratory, the samples were pooled and mixed. Samples were placed in sterile whirl pack bags and stored at −80 °C for analysis of soil microbial community composition.
2.2. Physico-Chemical Soil Analysis
The particle size distribution (soil texture) was determined by the Integral Suspension Pressure method [22]. Soil texture, pH of soil samples, total carbon (TC) and total nitrogen (TN) contents, soil organic carbon (SOC), and available phosphorus (AP) were determined as described in the work [23]. Soil pH was measured according to the international standard ISO 10390 (accessed on 17 November 2024, https://cdn.standards.iteh.ai/samples/75243/799ee470118f4d3a9078129d9937be56/ISO-10390-2021.pdf). The TC and TN contents were measured using a Vario EL III elemental analyzer (Elementar, Langenselbold, Germany). The SOC was determined after pretreating the samples with a 10% HCl solution in order to destroy carbonates and bicarbonates. EOC and EON levels in the soil were measured as follows: a solution of 0.5 M K2SO4 (20 mL) was added to soil samples (5 g), and then mixed for 1 h on a shaker. The resulting extracts were filtered and then lyophilized. After that, the carbon content of the extracts was determined using a Vario EL III elemental analyzer. The determination of AP was carried out as follows: a 5 g sample of soil was transferred to a conical flask, and 25 mL of 0.2 N hydrochloric acid was added. Three milliliters of the filtrate were transferred to another flask and diluted with 40 mL of distilled water. Then, 2 milliliters of a 2.5% ammonium molybdate solution in sulfuric acid were added, along with 30 µL of SnCl2 solution. The contents of the flask were shaken, and, after 10 min, the optical density of the colored solution was determined at 650 nm using a Multiscan GO spectrophotometer (Thermo Scientific, Waltham, MA, USA).
2.3. Determination of Soil Microbiological Properties
Basal soil respiration (BR) was measured based on the rate at which CO2 was released from the soil over a 24 h period at 22 °C and 60% of the full water capacity using a Trace GC Ultra gas chromatograph (GC-MS) equipped with a DSQ II mass selective detector (Thermo Scientific, Waltham, MA, USA). BR was expressed in µg CO2 g−1 soil h−1. Soil microbial biomass was determined using the substrate-induced respiration (SIR) method [24]. After 3–5 h of incubation, an air sample was analyzed using a GC-MS. The SIR rate was expressed in μg CO2 g−1 soil h−1. The MBC-SIR values were expressed in μg C g−1 soil. Measurements of BR and MB were performed for 8 biological replicates (5 analytical replicates each).
The coefficient of microbial respiration (QR) was estimated from the ratio of basal and substrate-induced respiration: QR = BR/SIR [25]; the metabolic rate or specific respiration of microbial biomass was calculated as qCO2 = BR/MBC-SIR, μg CO2 mg−1 MBC-SIR h−1; and the share of carbon of MB in organic carbon, MBC-SIR/SOC, % [26].
2.4. 16S rDNA Amplicon Sequencing and Sequence Data Processing
For microbial community analysis, total DNA was extracted using a Quick-DNA Fecal/Soil Microbe Kit (ZymoResearch, Irvine, CA, USA) following the manufacturer’s protocol. The quality (A260/A280) and quantity of DNA extracts were checked using a NanoPhotometer N120 (Implen, Munich, Germany) and a Qubit 4.0 Fluorometer (Thermo Scientific, Waltham, MA, USA) with the Qubit™ 1X dsDNA High-Sensitivity Assay Kit (Thermo Scientific, Waltham, MA, USA). The extracted DNA was diluted to a concentration of 5 ng/μL and stored at −20 °C until further processing. The diluted DNA was used as a template for library construction according to the Illumina 16S Metagenomic Sequencing Library Preparation Protocol (Illumina, San Diego, CA, USA), which uses barcoded primers. The V3–V4 regions of the 16S rRNA gene were amplified with universal primers S-D-Bact-0341-b-S-17 and S-D-Bact-0785-a-A-21 [27] for bacterial diversity analysis. Amplicon libraries were sequenced on the Illumina MiSeq instrument (Illumina, San Diego, CA, USA) using the MiSeq Reagent Kit V3 (600 cycle).
The number, length, and quality of reads were analyzed using FastQC v0.11.5 [28]. After sequencing, the raw reads were filtered and trimmed using Trimmomatic v0.36 [29]: reads with an average QC over the total read length of less than 32 were removed, and primer regions containing 1 to 9 nucleotides were deleted. The dada2 v4.0.3 package [30] of the R language was used to analyze the 16S rRNA gene amplicon reads.
ASVs were taxonomically annotated by searching for representative sequences against GTDB database [31] using the “IdTaxa” function of the decipher package. To predict the functional attributes of the bacterial community, we utilized the Kyoto Encyclopedia of Genes and Genomes (KEGG) database and PICRUSt v.2.5.2 [32]. Visualization of the predicted metabolic pathways and comparison across management systems were provided in ComplexHeatmap v.2.20.0 [33]. Gene abundances were scaled across rows, with the color gradient representing the normalized gene abundance in each sample.
2.5. Statistical Analysis
Statistical calculations and visualizations were conducted within the R version 4.4.0, using the phyloseq v. 1.48.0 [34], microbiome v. 1.26.0 [35], and ggplot2 v. 3.5.1 [36] packages for alpha diversity analysis. A principal coordinate analysis (PCoA) and permutational multivariate analysis of variance (PERMANOVA) based on the Bray–Curtis distance were performed using the “Adonis” functions in the Vegan [37] package v. 2.6-6.1. PcoA results were visualized using “mp_plot_ord” function of MicrobiotaProcess v. 1.16.0 package [38]. The analysis of the differential abundance of bacterial genera between studied groups was carried out using DESeq2 package v. 1.44.0 [39]. Visualization of the differentially abundant genera (FDR p < 0.01, log2FoldChange > 1) were provided in ComplexHeatmap [33].
The obtained results on soil chemical and microbiological properties were statistically analyzed using Origin 2021 v. 9.8.0.200 (OriginLab Corporation, Northampton, MA, USA). The Shapiro–Wilk test was used to determine whether the data followed a normal distribution. If the distribution was normal, a two-sample t-test was performed. However, if the distribution was not normal, the Mann–Whitney test was applied. Differences were deemed significant at a p-value of less than 0.05.
3. Results
3.1. Soil Chemical and Microbiological Properties
Soils of the organic and conventional farming system are neutral in pHKCl, and alkaline in pHH2O (Table 1). A significantly high content of AP was found in the OFS soils, which was 4.6 times higher than in the CFS soils (p < 0.001). No significant differences in TC and TN content were found between the two farming systems (p > 0.05). Inorganic carbon in the OFS soils accounts for a very small percentage of the total, averaging 2.3%, while SOC accounts for 97.7%. In the CFS soils, the SOC content was 71.2% from the total C. No significant differences in EOC content were observed between the two cropping systems (p > 0.05). However, the EON levels in the CFS soils were higher (on average, 4.8 times higher) than in the OFS soils (p < 0.001) (Table 1).
Table 1.
Chemical and microbiological soil parameters in the farming systems studied.
Comparing the soils from the two fields studied in terms of their microbiological activity, we found that BR and MBC-SIR values depended on the farming system. We discovered that the microbiota in CFS soils produced 18.8% more CO2 than OFS soils (p < 0.001). Compared with OFS soils, the amount of MBC-SIR in CFS soils was 63.8% higher (p < 0.001). The values of the coefficients of microbial respiration (QR), the metabolic quotient (qCO2), and the MBC-SIR/SOC ratio were higher in the CFS soils (p < 0.05) (Table 1).
3.2. Impact of Different Cropping Systems on Soil Bacterial Diversity
The microbial community composition was analyzed by the 16S rRNA gene sequencing of the total DNA extracted from both CFS and OFS soils. After quality filtering, a total of 482,420 sequences were obtained from eight samples of OFS soil. Each sample had 56,776–65,288 sequences (with a mean of 60,302.5 ± 2845.64) that were clustered into 2378 ± 108 ASVs. The sequencing of the CFS soil samples resulted in a total of 488,705 reads from eight samples. Each sample had 56,848–64,909 reads (with a mean of 61,088.1 ± 2 937.71) that were clustered into 2390 ± 66 ASVs (Table S1).
The alpha diversity of the samples was assessed by measuring the Shannon and Chao1 indices, and the results were presented using box plots (Figure 1a). The Shannon index is a metric used to assess the diversity within a community, as 6.89 ± 0.06 and 6.90 ± 0.07, and Chao1 describes and assesses the number of ASVs as 2440.93 ± 73.19 and 2434.36 ± 111.75, for conventional and organic soils, respectively. Importantly, no statistically significant differences were found (p > 0.5) (Table S2). The Bray–Curtis distance matrix was used to evaluate the relationships between the different groups. Data visualization using PCoA revealed two significantly different clusters of samples corresponding to organic and conventional fields (PERMANOVA R2 = 2.9269; p = 0.0001; Figure 1b).
Figure 1.
Richness and diversity of bacteria in various cropping systems. The average levels of soil bacterial richness and diversity, measured by the Chao1 and Shannon index, respectively, were compared between two studied groups (a). Principal coordinate analysis (PCoA) plots of beta diversity of the bacterial community structures between the two farming systems (b) (n = 8, per farming system).
3.3. Effects of Different Farming Systems on Composition of Bacterial Community
The bacterial taxonomic composition of the soil samples was similar, but some differences in the distribution of the individual taxa could be observed. We found a total of 29 bacterial phyla in the two groups of soil samples, with 9 phyla having a relative abundance greater than 1% in at least one sample (all detected phyla are presented in Supplementary Data, Table S3). Actinobacteriota (51.06%, 45.11%), Proteobacteria (16.14%; 19.49%), Chloroflexota (10.89%; 11.69%), and Acidobacteriota (10.37%; 9.11%) were the predominant phyla in soil samples from OFS and CFS, accounting for more than 85% of the total abundance (Figure 2a). Actinobacteriota was the most abundant phylum in both groups of samples. Proteobacteria was the second most dominant phylum with a higher relative abundance in the CFS soils (19.49% vs. 16.14%) (−0.33 ± 0.11 log2FC, p < 0.05). Furthermore, the highest relative abundance was found for Bacteroidota (2.26% vs. 0.94%) (−1.22 ± 0.30, log2FC, p < 0.0005) and Cyanobacteria (0.08% vs. 0.02%) (−2.44 ± 0.86, log2FC, p < 0.005) in the CFS soils, while Methylomirabilota (0.55% vs. 0.26%) (+1.13 ± 0.36, log2FoldChange, p < 0.005) and Fusobacteriota (0.05% vs. 0.02%) (+1.34 ± 0.42, log2FC, p < 0.005) showed a higher abundance in the OFS soils.
Figure 2.
The relative abundance of bacterial taxa at phylum (a) and genus (b) levels. Top 10 phyla and top 20 genera are shown, and the rest are merged into others.
In at least one sample, we found 20 bacterial genera with a relative abundance greater than 1%. The distribution of genera with a relative abundance above 0.5% in OFS and CFS soils is shown in Table S4. As could be seen from Figure 2b, the same genera were most prevalent in both soils: actinobacteria AC_32 (Gaiellales), Blastococcus (Mycobacteriales), SCSIO_52909 (Rubrobacterales), Microlunatus (Propionibacteriales), Solirubrobacter (Solirubrobacterales), Pseudonocardia (Mycobacteriales), Arthrobacter_H (Actinomycetales); acidobacteria JACDCA01 (Vicinamibacterales), Luteitalea (Vicinamibacterales); proteobacteria Microvirga (Rhizobiales), Sphingomicrobium (Sphingomonadales), Skermanella (Azospirillales); CADCWL01 (Thermomicrobiales), and Bacillus_BD (Bacillales_B). It should be noted that, among the dominant genera, only Bacillus_BD (+0.60 ± 0.21 log2FC, p < 0.005) showed a statistically significant increase in the relative abundance for the conventional farming soils.
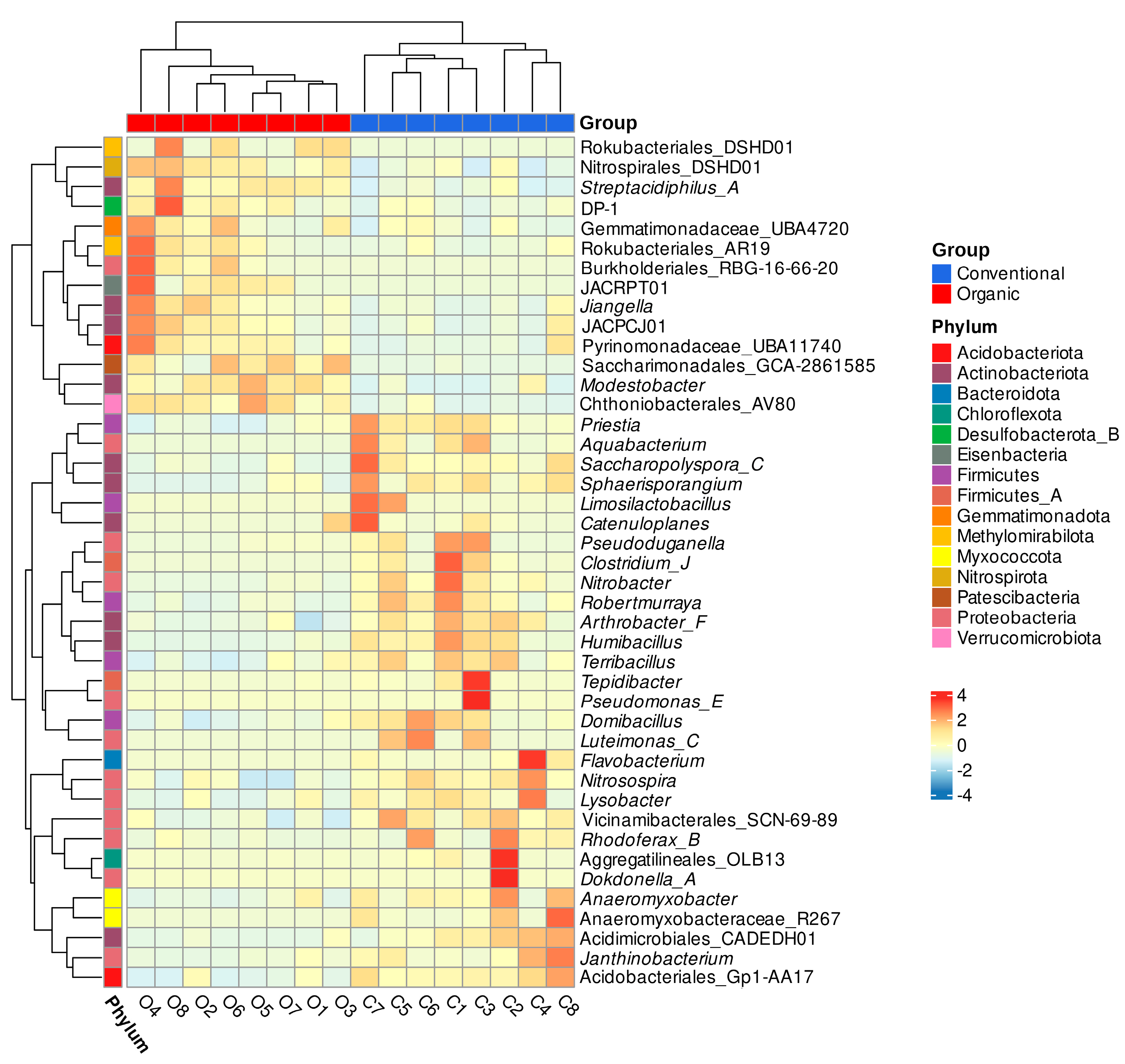
Data processing revealed a statistically significant difference in the relative abundance of 43 bacterial genera between the CFS and OFS (Table S5). Among the surveyed genera, it was noticed that 14 showed an escalated relative abundance in the OFS when compared to the CFS, while 29 displayed a reduced relative abundance. We used heatmaps to visualize data on the taxonomic structure of the studied bacterial communities (Figure 3). The most significant statistically significant distinctions were found in Gemmatimonadaceae_UBA4720 (−2.37 ± 0.69, log2FC, p < 0.005), Rokubacteriales_AR19 (−1.65 ± 0.53, log2FC, p < 0.005), Rokubacteriales_DSHD01 (−2.45 ± 0.64, log2FC, p < 0.0005), Burkholderiales_RBG-16-66-20 (−3.84 ± 1.30, log2FC, p < 0.005), Eisenbacteria_JACRPT01 (−3.96 ± 1.23, log2FC, p < 0.005), Pyrinomonadaceae_UBA11740 (−1.70 ± 0.40, log2FC, p < 0.00005), Jiangella (−1.19 ± 0.31, log2FC, p < 0.0005), Nitrospirales_DSHD01 (−1.45 ± 0.34, log2FC, p < 0.00005), Binatia_DP-1 (−2.27 ± 0.57, log2FC, p < 0.005), Saccharimonadales_GCA-2861585 (−4.65 ± 1.12, log2FC, p < 0.005), Modestobacter (−2.15 ± 0.65, log2FC, p < 0.05), and Chthoniobacterales_AV80 (−2.84 ± 0.68, log2FC, p < 0.005), whose prevalence was higher in the OFS soils.
Figure 3.
The heat map shows the difference in abundance of bacterial genera between organic and conventional systems. The genera were clustered using Euclidean distance. The relative abundance of each taxon is shown using a color gradient from blue (indicating low abundance) to red (indicating high abundance) (p < 0.05). The samples were grouped using Euclidean distance and complete linkage method.
The more abundant genera overrepresented in CFS soils compared to OFS soils were proteobacteria Aquabacterium (5.03 ± 1.76, log2FC, p < 0.05), Nitrosospira (1.44 ± 0.36, log2FC, p < 0.005), Janthinobacterium (3.05 ± 0.55, log2FC, p < 0.0005), Lysobacter (1.40 ± 0.49, log2FC, p < 0.05), Nitrobacter (3.81 ± 0.87, log2FC, p < 0.05) Pseudoduganella (3.25 ± 1.14, p < 0.05), Pseudomonas_E (4.08 ± 0.97, log2FC, p < 0.005), Rhodoferax_B (3.75 ± 0.73, log2FC, p < 0.0005), Luteimonas_C (4.07 ± 1.22, p < 0.05) actinobacteria Humibacillus (1.57 ± 0.39, p < 0.005), Arthrobacter_F (1.23 ± 0.33, p < 0.05), Catenuloplanes (4.99 ± 1.68, log2FC, p < 0.05), Saccharopolyspora_C (2.94 ± 0.85, log2FC, p < 0.05), Sphaerisporangium (2.82 ± 0.85, log2FC, p < 0.05), firmicutes Domibacillus (1.25 ± 0.34, log2FC, p < 0.05), Priestia (1.37 ± 0.33, log2FC, p < 0.005), Terribacillus (1.63 ± 0.57, log2FC, p < 0.05), Robertmurraya (2.14 ± 0.55, log2FC, p < 0.05), Limosilactobacillus (4.37 ± 1.33, log2FC, p < 0.05), Tepidibacter (2.29 ± 0.75, p < 0.05), Flavobacterium (4.42 ± 0.67, log2FC, p < 0.005), and Anaeromyxobacter (2.33 ± 0.80, log2FC, p < 0.05).
3.4. Functional Prediction of the Soil Microbiome
Functional annotation and prediction using the KEGG database [40] showed a significant increase in the abundance of 65 functional genes involved in the cycling of essential nutrients, including nitrogen, sulphur, and phosphorus, in CFS compared to OFS (Figure 4).
Figure 4.
The heatmap of selected KEGG genes predicted with PICRUSt. The normalized relative abundance of each gene is indicated by a color (blue—low abundance; red—high abundance).
N cycle. A total of 17 functional genes were classified into different functional categories of N cycling in the soil samples. Among them, the nitric oxide reductase genes norB, norC, norD, nosZ, and cah, nitrate reduction narB, narH, narJ, narI, narX, and narK, nitrite reduction nirK, and nirS, assimilation nac, and gdhA, and denitrification genes nrfA, and nrfH involved in decomposition, denitrification, dissimilatory nitrate reduction, and ammonification (Figure 4).
S cycle. The differences were found in the representation of 16 genes which were involved in the sulphur cycle in soil, including sulphonate transport and degradation ssuA, ssuB, and ssuC, sulphate reduction (cysC, cysJ, cysP, cysW, cysU, and cysA), taurine transport (tauB, and tauA), and sulphur oxidation (soxB) (Figure 4).
P cycle. A total of 32 functional genes were classified into different functional categories of P cycling in the soil samples, including genes related to inorganic phosphorus solubilization (pqq, gdh, ghrB, phnC, phnE, phnW, phnB, phnO, and pgl), organic phosphorus mineralization (3-phytase, pphA, phoA, phoN, phoE, and cobC), the two-component system (phoQ/phoP), and pyruvate metabolism (ppsR, and pckA) (Figure 4).
4. Discussion
The current definition of organic and conventional farming is determined by differences in fertilizer use, cropping practices, and soil management. In our study, two farming systems in proximity have identical soil types, climatic conditions, and geographical location. The focus of our research was on studying soils of the Chernozem type. This type of soil is common on the Eurasian continent and it is known for being one of the most fertile soil types in the world [41].
Microbial communities play a crucial role in agricultural soils, performing a wide range of functions and stimulating a growing understanding of the importance of microbial diversity in soil habitats [42]. Various studies have noted an increase in the concentration of the soil microbial biomass under the OFS [43,44,45]. Our assessments of the microbial biomass and activity showed that these variables were significantly higher in CFS soils than in OFS soils. The fixation of organic matter in the microbial biomass in CFS soils is indicated by higher MBC-SIR/SOC values [46]. Several meta-analyses suggest that N inorganic fertilization significantly reduces microbial biomass carbon [47], while organic agriculture greatly increases the C and N of the microbial biomass, and enzymatic activity compared with conventional systems [48]. Our study did not support these findings regarding inorganic fertilization. The MBC-SIR/SOC ratio also indicates the quality and availability of the soil; it suggests that the fertilization of CFS soils benefits soil organisms to a greater extent than if they are not fertilized. In contrast, in OFS soils, even though they have a high content of SOC, the mineralization activity and MBC are reduced. We can assume that the organic matter in this soil is older, more complex, and high-molecular. It is associated with the mineral part of the soil, such as clay particles, and is included in micropores. This makes it less accessible to microorganisms [49,50].
Another possible explanation for the decrease in MBC-SIR and BR values in OFS soils could be the lack of organic fertilizer use in our studied organic fields. Analyzing various studies, we conclude that an increase in microbial activity in OFS soils is directly linked to the application of organic fertilizers, such as manure, compost, straw, and sawdust [51,52,53,54]. The work [54] showed that the absence of organic and inorganic inputs in the fields compared to the control with inorganic fertilizers leads to a relatively small but significant decrease in microbial biomass carbon. Under the conditions created in the OFS soil, microorganisms use available resources more efficiently (not high catabolic processes), as indicated by a lower qCO2 level.
Once more, a lower metabolic quotient indicates a slower turnover of microbial biomass, and, therefore, a higher average age of the soil’s microbial community [55,56]. A reduced respiratory quotient (RQ) suggests an increased resistance of organic matter and may also indicate a lack of influence of nutrient and other substrate quality factors on the ecophysiology of microorganisms in OFS soils [57,58,59,60]. The high microbial biomass in CFS soils suggests better nutrient conditions, such as increased nitrogen, which may promote the mineralization of organic matter, leading to increases in BR [61].
Existing studies of various soils, aquic Inceptisols [14,62] red soils [63], and Fe-leachic-gleyic-stagnic Anthrosol [64], showed that, with long-term fertilization, biodiversity indices decrease. Against this background, the study of Chernozem soils has shown that the practice of applying fertilizers has a limited effect on the diversity of microorganisms. In our study, we did not find a significant difference in the bacterial diversity between soils that had different fertilization regimes (OFS and CFS). Thus, the results we have obtained provide further evidence that the microbial community structure of Chernozem soils is quite resilient to the addition of external nutrients (fertilizer). In addition, it is worth noting that the functional properties of soils are more dependent on the composition of the microbiome than on biodiversity, as shown by a recent meta-analysis [65].
Existing studies show that Russian Chernozem contains two predominant phyla, Proteobacteria and Actinobacteria, which comprise about 48% and 28% of the total microbiome, respectively [66]. The dominant bacteria in the studied soils were similar, including about 10 bacterial phyla. Actinobacteriota, Proteobacteria, Acidobacteriota, and Chloroflexota were the five most abundant bacterial phyla in both organic and conventional soil samples. Similar results have been reported in previous studies on soil microbiome [67].
We analyzed the taxonomic composition of the soil from the two fields at the genus level. We focused on microorganisms that are related to plant-growth-promoting bacteria (PGPB). Specific PGPB have several characteristics of improving soil quality, minimizing soil degradation, ameliorating the toxic effect of pollutants, and enhancing plants’ growth [68,69,70,71,72,73]. PGPB have been introduced in modern agriculture as a new practice to enhance the growth and the productivity of crops in a sustainable way.
Although there were no significant differences in biodiversity indices, we found that each group of soils contained taxa that were differently represented between them. What is interesting here is that, in OFS soils, most of the differently represented taxa have no known ecological function, with a few exceptions. Thus, in the OFS soils, a significant increase in relative abundance of DP-1 (Binatia), was detected. Murphy, C.L. et al. (2021) reported that Binatia is a yet uncultured, poorly characterized phylum, but suggested that some of its members are involved in methane oxidation [74]. The analysis of the metagenome-assembled genomes of Binatia soil-dwelling bacteria revealed that they contained genes belonging to a family of enzymes that includes particulate methane monooxygenase (pMMO) [75]. Therefore, these microorganisms may be linked to the consumption of this greenhouse gas [76].
At the same time, the CFS soil contained many taxa known to have beneficial properties for soil quality and plants. In particular, among the dominants in CFS soils, there were more bacteria of the genera Bacillus, as well as Pseudomonas. These bacteria make up a significant proportion of biopreparations used in agriculture [77]. Among the less abundant taxa, it is worth noting Priestia, Nitrosospira, Nitrobacter, Lysobacter, Flavobacterium, and Arthrobacter. Shi, L.N. et al. (2022) showed that Priestia improves plant growth under salt stress, promoting photosynthesis, reducing oxidative stress, and inducing systemic resistance [78]. Existing studies have shown that strains of Luteimonas are associated with plant growth promotion and resistance to pathogens [79]. Some strains of the Flavobacterium have been characterized as PGPR of different crops [76], and play a fundamental role in antagonizing phytopathogenic fungi by producing secondary metabolites [80]. Some Arthrobacter strains can promote plant growth [81,82] and restrain plant pathogenic microbes. Thus, an important finding obtained here is that intensive conventional farming practices promote the development of beneficial bacterial communities that perform important ecological functions related to the conversion of macronutrients. It can be assumed that the application of fertilizer contributed to the development of specifical physical and chemical properties of the soil. These properties, in turn, led to the establishment of a specific bacterial community [41,83]. A recently performed meta-analysis shows that the difference in functional diversity was greater in NPK-fertilized soils compared with non-fertilized soils [84]. In this regard, another aspect of our work involved profiling the functional properties of the microbiomes in the two farming systems we were comparing.
Several bioinformatics tools are available to help with this. For example, Tax4Fun [85], PanFP [86], and PicRUST [87] can be used to predict functionality based on community structural data and reference genomes. These tools are in great demand in the study of soil microbial ecology [88]. We used PicRUST to assess the ecological functions of soil bacterial microbiomes. The results allowed us to predict the functional capacity of soils for nutrient conversion. Significant differences between the studied soil groups were observed in the representation of genes involved in N, P, and S cycling. The results of the direct measurements of soil enzyme activity, which we carried out in our previous study, confirm the findings of the functional profiling of the bacterial community in the soil of these two farming systems [89]. Fertilizers utilized in organic farming, like manure, crop residues, and composted organic matter, can modify the composition and activity of soil bacteria communities, thereby impacting the abundance of microbiomes associated with nitrogen recycling [90]. N fixation has been successfully demonstrated in a variety of prokaryotes, both plant-associated and free-living, belonging to the Alpha-, Beta-, and Gammaproteobacteria, Cyanobacteria, Firmicutes, and Actinobacteria [91]. Our results showed that the CFS soil is enriched with bacteria involved in N metabolism: ammonia-oxidizing Nitrosospira (catabolizes ammonia to nitrite), nitrite-oxidizing Nitrobacter (transforms nitrite into nitrate) [91], and Dokdonella (carries out the aerobic reduction of nitrate) [92]. Anaeromyxobacter, according to a recent study by Masuda, Y. et al. (2020), carries out multiple activities to transform nitrogen, especially the reductive processes of the nitrogen cycle [93].
Microbial P cycling is mainly mediated by three groups of microbial genes, namely, genes involved in inorganic P solubilization and organic P mineralization, P uptake and transport, and the regulation of the P starvation response [94]. Pseudomonas and Bacillus are the most common phosphate-solubilizing bacteria (PSB) found in agricultural soils [95]. In our study, the relative abundance of Pseudomonas, Humibacillus, Domibacillus, Priestia, and Terribacillus were predominant in the CFS soils compared to the OFS soils.
5. Conclusions
In this study, we found that two agricultural fields, which differ only in the methods used to cultivate plants, exhibit both similarities and differences in the structural and functional characteristics of their microbiomes. The first finding is that, in terms of significant soil chemical properties such as carbon and nitrogen storage, CFS not only does not differ from OFS, but it is even superior. The indicators of nitrogen and carbon deposition suggest that 20 years of inorganic fertilizer application to Chernozem soils have not led to a reduction in nitrogen deposition or a decrease in microbial biomass and organic carbon, which are the main indicators of soil quality degradation associated with conventional agricultural practices. With regard to the structure and function of the bacterial part of the soil microbiome, the calculated Shannon and Chao1 indices do not allow us to conclude whether biodiversity suffers or benefits from one or another agronomic approach. More importantly, the community structure is largely determined by the type of agriculture practiced. CFS soil is dominated by PGP bacteria and other taxa with known ecological functions, which is reflected in the difference between the microbiomes of the two systems in their potential for N, P, and S conversion. Thus, the results obtained indicate that the rational (without excessive) use of inorganic fertilizers generally has a positive effect on the quality of Chernozem soils.
However, our work does have some limitations, which, however, sets the direction for future research. In particular, it is essential to better understand the biological factors that drive the structure of bacterial communities in traditional and organic systems. Other important members of the soil microbiome, which are still “in the shadows” but play a significant role in the structure and function of the microbiome, have not been studied yet. It is quite possible that the influence of fungi and protists, along with external factors (type of agriculture), largely determines the structure of the bacterial community, and vice versa. In general, it is necessary to further study the main dominant groups of microorganisms in these soils and, importantly, the rhizosphere of plants growing on these fields.
Supplementary Materials
The following supporting information can be downloaded at: https://www.mdpi.com/article/10.3390/agriculture14122127/s1, Figure S1: A geographical map of the area where the fields under study are located. Table S1: Metabarcoding sequencing statistics. Table S2. Diversity indices (Chao1 and Shannon) for the bacterial community in the two studied farming systems (mean ± SD). Table S3. Relative abundance of bacterial phyla in the two farming systems. Table S4. The most abundant genera (>0.5%) of bacteria from the conventional and organic soils. Table S5. Reliable differentiation of soil bacterial genera in the two studied cropping systems.
Author Contributions
Conceptualization, D.V.P.; methodology, D.V.P., A.S.V., A.S.B., and A.V.T.; formal analysis, D.V.P., A.S.B., and A.S.V.; investigation, D.V.P., A.S.V., A.S.B., A.V.T., D.S.D., S.V.K., and A.A.S.; writing—original draft preparation, D.V.P. and A.V.T.; writing—review and editing, A.S.V.; funding acquisition, A.S.V. All authors have read and agreed to the published version of the manuscript.
Funding
This study was supported by the Ministry of Science and Higher Education of the Russian Federation (agreement № 075-15-2024-563).
Institutional Review Board Statement
Not applicable.
Data Availability Statement
The data are contained within the article and Supplementary Materials. The raw sequencing reads (SRR30635794–SRR30635809) were deposited in the NCBI database with the BioProject number PRJNA974203 (BioSamples SAMN43505509–SAMN43505524).
Conflicts of Interest
The authors declare no conflicts of interest.
References
- Kögel-Knabner, I.; Amelung, W. 12.7-Dynamics, Chemistry, and Preservation of Organic Matter in Soilsin Treatise on Geochemistry, 2nd ed.; Elsevier: Oxford, UK, 2014; pp. 157–215. ISBN 9780080983004. [Google Scholar] [CrossRef]
- Boincean, B.; Dent, D. Farming the Black Earth Sustainable and Climate-Smart Management of Chernozem Soils; Spring Nature: Cham, Switzerland, 2019; ISBN 9783030225322. [Google Scholar]
- Gamage, A.; Gangahagedara, R.; Gamage, J.; Jayasinghe, N.; Kodikara, N.; Suraweera, P.; Merah, O. Role of organic farming for achieving sustainability in agriculture. Farming Syst. 2023, 1, 100005. [Google Scholar] [CrossRef]
- Suman, J.; Rakshit, A.; Ogireddy, S.D.; Singh, S.; Gupta, C.; Chandrakala, J. Microbiome as a Key Player in Sustainable Agriculture and Human Health. Front. Soil Sci. 2022, 2, 821589. [Google Scholar] [CrossRef]
- Panday, D.; Bhusal, N.; Das, S.; Ghalehgolabbehbahani, A. Rooted in Nature: The Rise, Challenges, and Potential of Organic Farming and Fertilizers in Agroecosystems. Sustainability 2024, 16, 1530. [Google Scholar] [CrossRef]
- Juan, L.I.; Zhao, B.Q.; Li, X.Y.; Jiang, R.B.; So, H.B. Effects of long-term combined application of organic and mineral fertilizers on microbial biomass, soil enzyme activities and soil fertility. Agric. Sci. China 2008, 7, 336–343. [Google Scholar]
- Holík, L.; Hlisnikovský, L.; Honzík, R.; Trögl, J.; Burdová, H.; Popelka, J. Soil Microbial Communities and Enzyme Activities after Long-Term Application of Inorganic and Organic Fertilizers at Different Depths of the Soil Profile. Sustainability 2019, 11, 3251. [Google Scholar] [CrossRef]
- van der Bom, F.; Nunes, I.; Raymond, N.S.; Hansen, V.; Bonnichsen, L.; Magid, J.; Nybroe, O.; Jensen, L.S. Long-term fertilisation form, level and duration affect the diversity, structure and functioning of soil microbial communities in the field. Soil Biol. Biochem. 2018, 122, 91–103. [Google Scholar] [CrossRef]
- Francioli, D.; Schulz, E.; Lentendu, G.; Wubet, T.; Buscot, F.; Reitz, T. Mineral vs. Organic Amendments: Microbial Community Structure, Activity and Abundance of Agriculturally Relevant Microbes Are Driven by Long-Term Fertilization Strategies. Front. Microbiol. 2016, 7, 1446. [Google Scholar] [CrossRef]
- Lian, J.; Wang, H.; Deng, Y.; Xu, M.; Liu, S.; Zhou, B.; Jangid, K.; Duan, Y. Impact of long-term application of manure and inorganic fertilizers on common soil bacteria in different soil types. Agric. Ecosyst. Environ. 2022, 337, 108044. [Google Scholar] [CrossRef]
- Geisseler, D.; Scow, K.M. Long-term effects of mineral fertilizers on soil microorganisms—A review. Soil Biol. Biochem. 2014, 75, 54–63. [Google Scholar] [CrossRef]
- Geisseler, D.; Linguist, B.A.; Lazicki, P.A. Effect of fertilization on soil microorganisms in paddy rice systems—A meta-analysis. Soil Biol. Biochem. 2017, 115, 452–460. [Google Scholar] [CrossRef]
- Sahu, H.; Kumar, U.; Mariappan, S.; Pratap Mishra, A.; Kumar, S. Impact of organic and inorganic farming on soil quality and crop productivity for agricultural fields: A comparative assessment. Environ. Chall. 2024, 15, 100903. [Google Scholar] [CrossRef]
- Hartmann, M.; Frey, B.; Mayer, J.; Mäder, P.; Widmer, F. Distinct soil microbial diversity under long-term organic and conventional farming. ISME J. 2015, 9, 1177–1194. [Google Scholar] [CrossRef] [PubMed]
- Lupatini, M.; Korthals, G.W.; de Hollander, M.; Janssens, T.K.S.; Kuramae, E.E. Soil Microbiome Is More Heterogeneous in Organic than in Conventional Farming System. Front. Microbiol. 2017, 7, 2064. [Google Scholar] [CrossRef] [PubMed]
- Arcand, M.M.; Helgason, B.L.; Lemke, R.L. Microbial crop residue decomposition dynamics in organic and conventionally managed soils. Appl. Soil Ecol. 2016, 107, 347–359. [Google Scholar] [CrossRef]
- Mátyás, B.; Chiluisa Andrade, M.E.; Yandun Chida, N.C.; Taipe Velasco, C.M.; Gavilanes Morales, D.E.; Miño Montero, G.N.; Ramirez Cando, L.J.; Lizano Acevedo, R.X. Comparing organic versus conventional soil management on soil respiration. F1000Research 2018, 7, 258. [Google Scholar] [CrossRef]
- Bakker, M.G.; Looft, T.; Alt, D.P.; Delate, K.; Cambardella, C.A. Bulk soil bacterial community structure and function respond to long-term organic and conventional agricultural management. Can. J. Microbiol. 2018, 64, 901–914. [Google Scholar] [CrossRef]
- Ollivier, J.; Töwe, S.; Bannert, A.; Hai, B.; Kastl, E.-M.; Meyer, A.; Su, M.X.; Kleineidam, K.; Schloter, M. Nitrogen turnover in soil and global change. FEMS Microbiol. Ecol. 2011, 78, 3–16. [Google Scholar] [CrossRef]
- Ding, G.-C.; Bai, M.; Han, H.; Li, H.; Ding, X.; Yang, H.; Xu, T.; Li, J. Microbial taxonomic, nitrogen cycling and phosphorus recycling community composition during long-term organic greenhouse farming. FEMS Microbiol. Ecol. 2019, 95, fiz042. [Google Scholar] [CrossRef]
- Fernandez, A.L.; Sheaffer, C.C.; Wyse, D.L.; Sadowsky, M.J. Bacterial community composition in agricultural soils under long-term organic and conventional management. Agrosyst. Geosci. Environ. 2020, 3, e20063. [Google Scholar] [CrossRef]
- Durner, W.; Iden, S.C.; von Unold, G. The Integral Suspension Pressure Method (ISP) for Precise Particle-Size Analysis by Gravitational Sedimentation: ISP method for particle-size analysis. Water Resour. Res. 2017, 53, 33–48. [Google Scholar] [CrossRef]
- Vasilchenko, A.S.; Burlakov, E.O.; Poshvina, D.V.; Gruzdev, D.S.; Kravchenko, S.V.; Iashnikov, A.V.; Ling, N.; Vasilchenko, A.V. The effect of long-term application of nitrogen-rich fertilizers on soil resistome: A study of conventional and organic cropping systems. Soil Ecol. Lett. 2024, 6, 230215. [Google Scholar] [CrossRef]
- Teslya, A.V.; Gurina, E.V.; Poshvina, D.V.; Stepanov, A.A.; Iashnikov, A.V.; Vasilchenko, A.S. Fungal secondary metabolite gliotoxin enhances enzymatic activity in soils by reshaping their microbiome. Rhizosphere 2024, 32, 100960. [Google Scholar] [CrossRef]
- Blagodatskaya, E.; Kuzyakov, Y. Active microorganisms in soil: Critical review of estimation criteria and approaches. Soil Biol. Biochem. 2013, 67, 192–211. [Google Scholar] [CrossRef]
- Vasilchenko, A.V.; Galaktionova, L.V.; Tretyakov, N.Y.; Dyachkov, S.M.; Vasilchenko, A.S. Impact of agricultural land use on distribution of microbial biomass and activity within soil aggregates. Soil Use Manag. 2023, 39, 618–633. [Google Scholar] [CrossRef]
- Klindworth, A.; Pruesse, E.; Schweer, T.; Peplies, J.; Quast, C.; Horn, M.; Glöckner, F.O. Evaluation of general 16S ribosomal RNA gene PCR primers for classical and next-generation sequencing-based diversity studies. Nucleic Acids Res. 2013, 41, e1. [Google Scholar] [CrossRef]
- Andrews, S. FastQC: A Quality Control Tool for High Throughput Sequence Data. Available online: http://www.bioinformatics.babraham.ac.uk/projects/fastqc (accessed on 10 October 2024).
- Bolger, A.M.; Lohse, M.; Usadel, B. Trimmomatic: A flexible trimmer for Illumina sequence data. Bioinformatics 2014, 30, 2114–2120. [Google Scholar] [CrossRef]
- Callahan, B.J.; McMurdie, P.J.; Rosen, M.J.; Han, A.W.; Johnson, A.J.A.; Holmes, S.P. DADA2: High-resolution sample inference from Illumina amplicon data. Nat. Methods 2016, 13, 581–583. [Google Scholar] [CrossRef]
- Parks, D.H.; Chuvochina, M.; Rinke, C.; Mussig, A.J.; Chaumeil, P.A.; Hugenholtz, P. GTDB: An ongoing census of bacterial and archaeal diversity through a phylogenetically consistent, rank normalized and complete genome-based taxonomy. Nucleic Acids Res. 2022, 50, D785–D794. [Google Scholar] [CrossRef]
- Yang, C.; Mai, J.; Cao, X.; Burberry, A.; Cominelli, F.; Zhang, L. ggpicrust2: An R package for PICRUSt2 predicted functional profile analysis and visualization. Bioinformatics 2023, 39, btad470. [Google Scholar] [CrossRef]
- Gu, Z.; Eils, R.; Schlesner, M. Complex heatmaps reveal patterns and correlations in multidimensional genomic data. Bioinformatics 2016, 32, 2847–2849. [Google Scholar] [CrossRef]
- McMurdie, P.J.; Holmes, S. phyloseq: An R package for reproducible interactive analysis and graphics of microbiome census data. PLoS ONE 2013, 8, e61217. [Google Scholar] [CrossRef] [PubMed]
- Lahti, L.; Shetty, S. Tools for Microbiome Analysis in R. Available online: https://www.bioconductor.org/packages/devel/bioc/vignettes/microbiome/inst/doc/vignette.html (accessed on 19 July 2021).
- Wickham, H. ggplot2: Elegant Graphics for Data Analysis. 2016. Available online: https://ggplot2.tidyverse.org (accessed on 10 October 2024).
- Oksanen, J.; Blanchet, F.G.; Friendly, M.; Kindt, R.; Legendre, P.; McGlinn, D.; Minchin, P.R.; O’Hara, R.B.; Simpson, G.L.; Solymos, P.; et al. Vegan: Community Ecology Package; R Package 2.5-6. 2019. Available online: https://github.com/vegandevs/vegan (accessed on 10 October 2024).
- Xu, S.; Zhan, L.; Tang, W.; Wang, Q.; Dai, Z.; Zhou, L.; Feng, T.; Chen, M.; Wu, T.; Hu, E.; et al. MicrobiotaProcess: A Comprehensive R Package for Deep Mining Microbiome. Innovation 2023, 4, 100388. [Google Scholar] [CrossRef] [PubMed]
- Love, M.I.; Huber, W.; Anders, S. Moderated estimation of fold change and dispersion for RNA-seq data with DESeq2. Genome Biol. 2014, 15, 550. [Google Scholar] [CrossRef] [PubMed]
- Kanehisa, M. The KEGG database. Novartis Found. Symp. 2002, 247, 91–101. [Google Scholar] [CrossRef] [PubMed]
- Kracmarova, M.; Uhlik, O.; Strejcek, M.; Szakova, J.; Cerny, J.; Balik, J.; Tlustos, P.; Kohout, P.; Demnerova, K.; Stiborova, H. Soil microbial communities following 20 years of fertilization and crop rotation practices in the Czech Republic. Environ. Microbiome 2022, 17, 13. [Google Scholar] [CrossRef]
- Garbeva, P.V.; Van Veen, J.A.; Van Elsas, J.D. Microbial diversity in soil: Selection of microbial populations by plant and soil type and implications for disease suppressiveness. Annu. Rev. Phytopathol. 2004, 42, 243–270. [Google Scholar] [CrossRef]
- Tu, C.; Louws, F.J.; Creamer, N.G.; Mueller, J.P.; Brownie, C.; Fager, K.; Bell, M.; Hu, S.J. Responses of soil microbial biomass and N availability to transition strategies from conventional to organic farming systems. Agric. Ecosyst. Environ. 2006, 113, 206–215. [Google Scholar] [CrossRef]
- Araújo, A.; Santos, V.; Monteiro, R. Responses of soil microbial biomass and activity for practices of organic and conventional farming systems in Piauí state, Brazil. Eur. J. Soil Boil. 2008, 44, 225–230. [Google Scholar] [CrossRef]
- Santos, V.B.; Araujo, S.F.; Leite, L.F.; Nunes, L.A.; Melo, J.W. Soil microbial biomass and organic matter fractions during transition from conventional to organic farming systems. Geoderma 2012, 170, 227–231. [Google Scholar] [CrossRef]
- Anderson, T.H.; Domsch, K.H. Ratios of microbial biomass carbon to total organic carbon in arable soils. Soil Biol. Biochem. 1989, 21, 471–479. [Google Scholar] [CrossRef]
- Domnariu, H.; Postolache, C.; Avramescu, S.; Lăcătusu, A.R.; Partal, E. Long term effects of tillage and fertilization upon microbiota of a Romanian Chernozem under maize monoculture. Geoderma Reg. 2022, 28, e00463. [Google Scholar] [CrossRef]
- Lori, M.; Symnaczik, S.; Mäder, P.; De Deyn, G.; Gattinger, A. Gattinger Organic farming enhances soil microbial abundance and activity—A meta-analysis and meta-regression. PLoS ONE 2017, 12, e0180442. [Google Scholar] [CrossRef] [PubMed]
- Bachmann, J.; Guggenberger, G.; Baumgartl, T.; Ellerbrock, R.H.; Urbanek, E.; Goebel, M.O.; Kaiser, K.; Horn, R.; Fischer, W.R. Physical carbon-sequestration mechanisms under special consideration of soil wettability. J. Plant Nutr. Soil Sci. 2008, 171, 14–26. [Google Scholar] [CrossRef]
- von Lützow, M.; Kögel-Knabner, I.; Ekschmitt, K.; Flessa, H.; Guggenberger, G.; Matzner, E.; Marschner, B. Som fractionation methods: Relevance to functional pools and to stabilization mechanisms. Soil Biol. Biochem. 2007, 39, 2183–2207. [Google Scholar] [CrossRef]
- Fliessbach, A.; Mader, P. Microbial biomass and size-density fractions differ between soils of organic and conventional agricultural systems. Soil Biol. Biochem. 2000, 32, 757–768. [Google Scholar] [CrossRef]
- Araújo, A.S.; Leite, L.F.; Santos, V.B.; Carneiro, R.F. Soil microbial activity in conventional and organic agricultural systems. Sustainability 2009, 1, 268–276. [Google Scholar] [CrossRef]
- Wang, L.; Kaur, M.; Zhang, P.; Li, J.; Xu, M. Effect of Different Agricultural Farming Practices on Microbial Biomass and Enzyme Activities of Celery Growing Field Soil. Int. J. Environ. Res. Public Health 2021, 18, 12862. [Google Scholar] [CrossRef]
- Kallenbach, C.; Grandy, A.S. Controls over soil microbial biomass responses to carbon amendments in agricultural systems: A meta-analysis. Agric. Ecosyst. Environ. 2011, 144, 241–252. [Google Scholar] [CrossRef]
- Anderson, T.H.; Domsch, K.H. Application of eco-physiological quotients (qCO2 and qD) on microbial biomasses from soils of different cropping histories. Soil Biol. Biochem. 1990, 22, 251–255. [Google Scholar] [CrossRef]
- Dilly, O. Microbial Energetics in Soils. In Microorganisms in Soils: Roles in Genesis and Functions; Buscot, F., Varma, A., Eds.; Springer: Berlin/Heidelberg, Germany, 2005; pp. 123–138. [Google Scholar]
- Dilly, O. Microbial respiratory quotient during basal metabolism and after glucose amendment in soils and litter. Soil Biol. Biochem. 2001, 33, 117–127. [Google Scholar] [CrossRef]
- Dilly, O. Regulation of the respiratory quotient of soil microbiota by availability of nutrients. FEMS Microbiol. Ecol. 2003, 43, 375–381. [Google Scholar] [CrossRef] [PubMed]
- García-Orenes, F.; Guerrero, C.; Roldán, A.; Mataix-Solera, J.; Cerdà, A.; Campoy, M.; Zornoza, R.; Bárcenas, G.; Caravaca, F. Soil microbial biomass and activity under different agricultural management systems in a semiarid Mediterranean agroecosystem. Soil Tillage Res. 2010, 109, 110–115. [Google Scholar] [CrossRef]
- Heinze, S.; Raupp, J.; Joergensen, R.G. Effects of fertilizer and spatial heterogeneity in soil pH on microbial biomass indices in a long-term field trial of organic agriculture. Plant Soil 2010, 328, 203–215. [Google Scholar] [CrossRef]
- Tu, C.; Ristaino, J.B.; Hu, S. Soil microbial biomass and activity in organic tomato farming systems: Effects of organic inputs and straw mulching. Soil Biol. Biochem. 2006, 38, 247–255. [Google Scholar] [CrossRef]
- Ge, Y.; Zhang, J.-B.; Zhang, L.; Yang, M.; He, J.-Z. Long-term fertilization regimes affect bacterial community structure and diversity of an agricultural soil in northern China. J. Soils Sediments 2008, 8, 43–50. [Google Scholar] [CrossRef]
- Luo, G.W.; Rensing, C.; Chen, H.; Liu, M.Q.; Wang, M.; Guo, S.W.; Ling, N.; Shen, Q.R. Deciphering the associations between soil microbial diversity and ecosystem multifunctionality driven by long-term fertilization management. Funct. Ecol. 2018, 32, 1103–1116. [Google Scholar] [CrossRef]
- Zhao, J.; Ni, T.; Li, Y.; Xiong, W.; Ran, W.; Shen, B.; Shen, Q.; Zhang, R. Responses of bacterial communities in arable soils in a rice-wheat cropping system to different fertilizer regimes and sampling times. PLoS ONE 2014, 9, e85301. [Google Scholar] [CrossRef]
- Zhou, Z.; Wang, C.; Luo, Y. Meta-analysis of the impacts of global change factors on soil microbial diversity and func-tionality. Nat. Commun. 2020, 11, 3072. [Google Scholar] [CrossRef]
- Gorbacheva, M.A.; Melnikova, N.V.; Chechetkin, V.R.; Kravatsky, Y.V.; Tchurikov, N.A. DNA sequencing and metagenomics of cultivated and uncultivated chernozems in Russia. Geoderma Reg. 2018, 14, e00180. [Google Scholar] [CrossRef]
- Wu, L.; Jiang, Y.; Zhao, F.; He, X.; Liu, H.; Yu, K. Increased organic fertilizer application and reduced chemical fertilizer application affect the soil properties and bacterial communities of grape rhizosphere soil. Sci. Rep. 2020, 10, 9568. [Google Scholar] [CrossRef]
- Majeed, A.; Muhammad, Z.; Ullah, R.; Ullah, K.; Ali, H.; Inayat, N. Plant growth-promoting rhizobacteria as bioremediators of polluted agricultural soils: Challenges and prospects. In Hazardous and Trace Materials in Soil and Plants; Academic Press: Cambridge, MA, USA, 2022; pp. 265–275. [Google Scholar]
- Olanrewaju, O.S.; Glick, B.R.; Babalola, O.O. Mechanisms of action of plant growth promoting bacteria. World J. Microbiol. Biotechnol. 2017, 33, 197. [Google Scholar] [CrossRef] [PubMed]
- de Garcia Salamone, I.E.; Hynes, R.K.; Nelson, L.M. Role of Cytokinins in Plant Growth Promotion by Rhizosphere Bacteria. In PGPR Biocontrol Biofertilization; Springer: Berlin/Heidelberg, Germany, 2005; pp. 173–195. [Google Scholar]
- Liu, S.; Meng, J.; Jiang, L.; Yang, X.; Lan, Y.; Cheng, X.; Chen, W. Rice husk biochar impacts soil phosphorous availability, phosphatase activities and bacterial community characteristics in three different soil types. Appl. Soil Ecol. 2017, 116, 12–22. [Google Scholar] [CrossRef]
- Tracanna, V.; de Jong, A.; Medema, M.H.; Kuipers, O.P. Mining prokaryotes for antimicrobial compounds: From diversity to function. FEMS Microbiol. Rev. 2017, 41, 417–429. [Google Scholar] [CrossRef] [PubMed]
- Cui, W.; He, P.; Munir, S.; He, P.; Li, X.; Li, Y.; Wu, J.; Wu, Y.; Yang, L.; He, P.; et al. Efficacy of plant growth promoting bacteria Bacillus amyloliquefaciens B9601-Y2 for biocontrol of southern corn leaf blight. Biol. Control 2019, 139, 104080. [Google Scholar] [CrossRef]
- Murphy, C.L.; Sheremet, A.; Dunfield, P.F.; Spear, J.R.; Stepanauskas, R.; Woyke, T.; Elshahed, M.S.; Youssef, N.H. Genomic analysis of the yet-uncultured Binatota reveals broad methylotrophic. alkane-degradation. and pigment production capacities. mBio 2021, 12, e00985-21. [Google Scholar] [CrossRef]
- Comby, M.; Gacoin, M.; Robineau, M.; Rabenoelina, F.; Ptas, S.; Dupont, J.; Profizi, C.; Baillieul, F. Screening of wheat endophytes as biological control agents against Fusarium head blight using two different in vitro tests. Microbiol. Res. 2017, 202, 11–20. [Google Scholar] [CrossRef]
- Sang, M.K.; Kim, K.D. The volatile-producing Flavobacterium johnsoniae strain GSE09 shows biocontrol activity against Phytophthora capsici in pepper. J. Appl. Microbiol. 2012, 113, 383–398. [Google Scholar] [CrossRef]
- Kumar, J.; Ramlal, A.; Mallick, D.; Mishra, V. An Overview of Some Biopesticides and Their Importance in Plant Protection for Commercial Acceptance. Plants 2021, 10, 1185. [Google Scholar] [CrossRef]
- Shi, L.N.; Lu, L.X.; Ye, J.R.; Shi, H.M. The Endophytic Strain ZS-3 Enhances Salt Tolerance in Arabidopsis thaliana by Regulating Photosynthesis. Osmotic Stress. and Ion Homeostasis and Inducing Systemic Tolerance. Front. Plant Sci. 2022, 13, 820837. [Google Scholar] [CrossRef]
- Ulrich, K.; Becker, R.; Behrendt, U.; Kube, M.; Schneck, V.; Ulrich, A. Physiological and genomic characterisation of Luteimonas fraxinea sp. nov. a bacterial species associated with trees tolerant to ash dieback. Syst. Appl. Microbiol. 2022, 45, 126333. [Google Scholar] [CrossRef]
- Carrión, V.J.; Perez-Jaramillo, J.; Cordovez, V.; Tracanna, V.; de Hollander, M.; Ruiz-Buck, D.; Mendes, L.W.; van Ijcken, W.F.J.; Gomez-Exposito, R.; Elsayed, S.S.; et al. Pathogen-induced activation of disease-suppressive functions in the endophytic root microbiome. Science 2019, 366, 606–612. [Google Scholar] [CrossRef] [PubMed]
- Shen, W.; Yu, X.; Gao, N.; Ota, S.; Shiratori, Y.; Nishizawa, T.; Isobe, K.; He, X.; Senoo, K. Genome Sequence of Arthrobacter sp. UKPF54-2, a Plant Growth-Promoting Rhizobacterial Strain Isolated from Paddy Soil. Microbi. Resour. Announc. 2019, 8, e01005-19. [Google Scholar] [CrossRef] [PubMed]
- Busse, H.J. Review of the taxonomy of the genus Arthrobacter, emendation of the genus Arthrobacter sensu lato, proposal to reclassify selected species of the genus Arthrobacter in the novel genera Glutamicibacter gen. nov., Paeniglutamicibacter gen. nov., Pseudoglutamicibacter gen. nov., Paenarthrobacter gen. nov. and Pseudarthrobacter gen. nov., and emended description of Arthrobacter roseus. Int. J. Syst. Evol. Microbiol. 2016, 66, 9–37. [Google Scholar] [CrossRef] [PubMed]
- Marschner, P.; Kandeler, E.; Marschner, B. Structure and function of the soil microbial community in a long-term fertilizer experiment. Soil Biol. Biochem. 2003, 35, 453–461. [Google Scholar] [CrossRef]
- Bebber, D.P.; Richards, V.R. A meta-analysis of the effect of organic and mineral fertilizers on soil microbial diversity. Appl. Soil Ecol. 2022, 175, 104450. [Google Scholar] [CrossRef]
- Wemheuer, F.; Taylor, J.A.; Daniel, R.; Johnston, E.; Meinicke, P.; Thomas, T.; Wemheuer, B. Tax4Fun2: Prediction of habitat-specific functional profiles and functional redundancy based on 16S rRNA gene sequences. Environ. Microbiome 2020, 15, 11. [Google Scholar] [CrossRef]
- Jun, S.R.; Robeson, M.S.; Hauser, L.J.; Schadt, C.W.; Gorin, A.A. PanFP: Pangenome-based functional profiles for microbial com-munities. BMC Res. Notes 2015, 8, 479. [Google Scholar] [CrossRef]
- Douglas, G.M.; Maffei, V.J.; Zaneveld, J.R.; Yurgel, S.N.; Brown, J.R.; Taylor, C.M.; Huttenhower, C.; Langille, M.G. PICRUSt2 for prediction of metagenome functions. Nat. Biotechnol. 2020, 38, 685–688. [Google Scholar] [CrossRef]
- Dubey, R.K.; Tripathi, V.; Prabha, R.; Chaurasia, R.; Singh, D.P.; Rao, C.S.; El-Keblawy, A.; Abhilash, P.C.; Dubey, R.K.; Tripathi, V.; et al. Bioinformatics Tools for Soil Microbiome Analysis. In Unravelling the Soil Microbiome: Perspectives for Environmental Sustainability; Springer: Berlin/Heidelberg, Germany, 2020; pp. 61–70. [Google Scholar] [CrossRef]
- Teslya, A.V.; Iashnikov, A.V.; Poshvina, D.V.; Stepanov, A.A.; Vasilchenko, A.S. Extracellular Enzymes of Soils Under Organic and Conventional Cropping Systems: Predicted Functional Potential and Actual Activity. Agronomy 2024, 14, 2634. [Google Scholar] [CrossRef]
- Dos Santos, P.C.; Fang, Z.; Mason, S.W.; Setubal, J.C.; Dixon, R. Distribution of nitrogen fixation and nitrogenase-like sequences amongst microbial genomes. BMC Genom. 2012, 13, 162. [Google Scholar] [CrossRef]
- Zhang, Y.; Gao, J.; Shen, Q.; Bai, Z.; Zhuang, X.; Zhuang, G. Optimization of the medium for the growth of Nitrobacter winogradskyi by statistical method. Lett. Appl. Microbiol. 2018, 67, 306–313. [Google Scholar] [CrossRef] [PubMed]
- Yoo, S.-H.; Weon, H.-Y.; Anandham, R.; Kim, B.-Y.; Hong, S.-B.; Jeon, Y.-A.; Koo, B.-S.; Kwon, S.-W. Dokdonella soli sp. nov. a gammaproteobacterium isolated from soil. Int. J. Syst. Evol. Microbiol. 2009, 59 Pt 8, 1965–1968. [Google Scholar] [CrossRef] [PubMed][Green Version]
- Masuda, Y.; Yamanaka, H.; Xu, Z.X.; Shiratori, Y. Diazotrophic Anaeromyxobacter Isolates from Soils. Appl. Environ. Microbiol. 2020, 86, e00956-20. [Google Scholar] [CrossRef] [PubMed]
- Bergkemper, F.; Schöler, A.; Engel, M.; Lang, F.; Krüger, J.; Schloter, M.; Schulz, S. Phosphorus depletion in forest soils shapes bacterial communities towards phosphorus recycling systems. Environ. Microbiol. 2016, 18, 1988–2000. [Google Scholar] [CrossRef]
- Yu, H.; Wu, X.; Zhang, G.; Zhou, F.; Harvey, P.R.; Wang, L.; Fan, S.; Xie, X.; Li, F.; Zhou, H.; et al. Identification of the Phosphorus-Solubilizing Bacteria Strain JP233 and Its Effects on Soil Phosphorus Leaching Loss and Crop Growth. Front. Microbiol. 2022, 13, 892533. [Google Scholar] [CrossRef]
Disclaimer/Publisher’s Note: The statements, opinions and data contained in all publications are solely those of the individual author(s) and contributor(s) and not of MDPI and/or the editor(s). MDPI and/or the editor(s) disclaim responsibility for any injury to people or property resulting from any ideas, methods, instructions or products referred to in the content. |
© 2024 by the authors. Licensee MDPI, Basel, Switzerland. This article is an open access article distributed under the terms and conditions of the Creative Commons Attribution (CC BY) license (https://creativecommons.org/licenses/by/4.0/).



