Assessing Consumer Interest in Sustainable and Ethically Certified Tropical Fruits in the Central and Eastern European Region
Abstract
1. Introduction
1.1. Background of Tropical Fruit Production
1.2. Global and EU Priorities for Sustainable and Inclusive Global Value Chains
1.3. Research Objectives
1.4. Literature Review
1.4.1. Consumer Preferences for Tropical Fruits in Europe
1.4.2. Tropical Fruit Consumption in the Czech Republic
1.4.3. Private Ethical Certifications for Tropical Fruits
1.4.4. Attitudes of Consumers Towards Social Responsibility and Sustainable Production
2. Materials and Methods
2.1. Conceptual Framework
2.2. Data Analysis
3. Results
3.1. Attitudes Towards Tropical Fruit Consumption
3.2. Knowledge of Ethical Labels
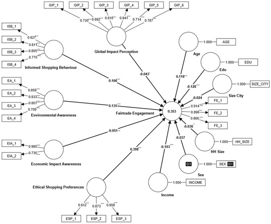
3.3. Determinants of Fairtrade Fruit Consumption
4. Discussion
5. Conclusions
Author Contributions
Funding
Institutional Review Board Statement
Data Availability Statement
Acknowledgments
Conflicts of Interest
References
- Ness, A.R.; Powles, J.W. Fruit and Vegetables, and Cardiovascular Disease: A Review. Int. J. Epidemiol. 1997, 26, 1–13. [Google Scholar] [CrossRef] [PubMed]
- Slavin, J.L.; Lloyd, B. Health Benefits of Fruits and Vegetables. Adv. Nutr. 2012, 3, 506–516. [Google Scholar] [CrossRef]
- WHO. Healthy Diet. Available online: https://www.who.int/news-room/fact-sheets/detail/healthy-diet (accessed on 15 March 2024).
- Küçük, N.; Urak, F.; Bilgic, A.; Florkowski, W.J.; Kiani, A.K.; Özdemir, F.N. Fruit and Vegetable Consumption across Population Segments: Evidence from a National Household Survey. J. Health Popul. Nutr. 2023, 42, 54. [Google Scholar] [CrossRef] [PubMed]
- Altendorf, S. Special Feature Global prospects for major tropical fruits. Food Outlook 2017, 69–81. Available online: https://www.fao.org/fileadmin/templates/est/COMM_MARKETS_MONITORING/Tropical_Fruits/Documents/Tropical_Fruits_Special_Feature.pdf (accessed on 6 September 2024).
- FAO. FAOSTAT. 2022. Available online: https://www.fao.org/faostat/en/ (accessed on 6 September 2024).
- STATISTA. Statista Search Department 2022. Available online: https://www.statista.com/ (accessed on 6 September 2024).
- OEC. Observatory of Economic Complexity. Available online: https://oec.world/en/profile/hs/tropical-fruits (accessed on 2 April 2023).
- FAO. Building Sustainable Tropical Fruit Value Chain Globally. 2021. Available online: https://openknowledge.fao.org/server/api/core/bitstreams/b19eeb4c-b7cc-45d4-9ed1-e8232bedd532/content (accessed on 5 April 2023).
- Power, J.F.; Follett, R.F. Monoculture. Sci. Am. 1987, 256, 78–87. [Google Scholar] [CrossRef]
- BananaLink. The Problem with Bananas: Environmental, Social & Corporate Issues. Available online: https://www.bananalink.org.uk/the-problem-with-bananas/ (accessed on 10 April 2023).
- Woods, J.; Williams, A.; Hughes, J.K.; Black, M.; Murphy, R. Energy and the Food System. Philos. Trans. R. Soc. B 2010, 365, 2991–3006. [Google Scholar] [CrossRef]
- ILO. Safety and Health in Agriculture. 2023. Available online: https://www.ilo.org/resource/news/nearly-3-million-people-die-work-related-accidents-and-diseases (accessed on 6 September 2024).
- Damalas, C.A.; Eleftherohorinos, I.G. Pesticide Exposure, Safety Issues, and Risk Assessment. Indicators. Int. J. Environ. Res. Public Health 2011, 8, 1402–1419. [Google Scholar] [CrossRef]
- El Khayat, M.; Halwani, D.A.; Hneiny, L.; Alameddine, I.; Haidar, M.A.; Habib, R.R. Impacts of Climate Change and Heat Stress on Farmworkers’ Health: A Scoping Review. Front. Public Health 2022, 10, 782811. [Google Scholar] [CrossRef]
- Global Forest Watch. Forests Falling Fast to Make Way for Mexican Avocado. Available online: https://www.globalforestwatch.org/blog/commodities/forests-falling-fast-to-make-way-for-mexican-avocado/ (accessed on 10 April 2023).
- Cho, K.; Goldstein, B.; Gounaridis, D.; Newell, J.P. Where Does Your Guacamole Come from? Detecting Deforestation Associated with the Exports of Avocados from Mexico to the United States. J. Environ. Manag. 2021, 278, 111482. [Google Scholar] [CrossRef]
- IFSTAL. Interdisciplinary Food Systems Teaching and Learning. Available online: https://www.ifstal.ac.uk/2022/02/21/whats-up-with-avocados-in-michoacan/ (accessed on 15 April 2023).
- Sommaruga, R.; Eldridge, H.M. Avocado Production: Water Footprint and Socio-economic Implications. EuroChoices 2021, 20, 48–53. [Google Scholar] [CrossRef]
- Alemu, M.M. Banana as a Cash Crop and Its Food Security and Socioeconomic Contribution: The Case of Southern Ethiopia, Arba Minch. J. Environ. Prot. 2017, 8, 319–329. [Google Scholar] [CrossRef]
- Brühl, C.A.; Arias Andres, M.; Echeverría-Sáenz, S.; Bundschuh, M.; Knäbel, A.; Mena, F.; Petschick, L.L.; Ruepert, C.; Stehle, S. Pesticide Use in Banana Plantations in Costa Rica—A Review of Environmental and Human Exposure, Effects and Potential Risks. Environ. Int. 2023, 174, 107877. [Google Scholar] [CrossRef] [PubMed]
- Voora, V.; Bermúdez, S.; Farrell, J.J.; Larrea, C.; Luna, E. Banana Prices and Sustainability, Market Overview. 2023. Available online: www.iisd.org (accessed on 16 April 2023).
- Food Empowerment Project. Peeling Back the Truth on Bananas. Available online: https://foodispower.org/our-food-choices/bananas/ (accessed on 16 April 2023).
- UN. Sustainable Development Goals. Available online: https://sdgs.un.org/goals (accessed on 26 April 2023).
- OECD-FAO. Guidance for Responsible Agricultural Supply Chains; OECD: Paris, France, 2016. [Google Scholar] [CrossRef]
- OECD-FAO. Business Handbook on Deforestation and Due Diligence in Agricultural Supply Chains; OECD: Paris, France, 2023. [Google Scholar] [CrossRef]
- UNDP. Green Commodities Programme. Food and Agricultural Commodity Systems. Available online: https://www.undp.org/facs/green-commodities-programme (accessed on 3 May 2023).
- EC. Directive on Corporate Sustainability due Diligence. Available online: https://ec.europa.eu/commission/presscorner/detail/en/IP_22_1145 (accessed on 3 May 2023).
- EC. European Green Deal. 2019. Available online: https://commission.europa.eu/strategy-and-policy/priorities-2019-2024/european-green-deal_en (accessed on 3 May 2023).
- EC. EU Deforestation Regulation—An Opportunity for Smallholder. Available online: https://data.europa.eu/doi/10.2779/9252 (accessed on 3 May 2023).
- EC. Farm to Fork Strategy. 2020. Available online: https://food.ec.europa.eu/horizontal-topics/farm-fork-strategy_en (accessed on 3 May 2023).
- Migliore, G.; Farina, V.; Tinervia, S.; Matranga, G.; Schifani, G. Consumer Interest towards Tropical Fruit: Factors Affecting Avocado Fruit Consumption in Italy. Agric. Food Econ. 2017, 5, 24. [Google Scholar] [CrossRef]
- Herédia-Colaço, V.; Coelho do Vale, R.; Villas-Boas, S.B. Does Fair Trade Breed Contempt? A Cross-Country Examination on the Moderating Role of Brand Familiarity and Consumer Expertise on Product Evaluation. J. Bus. Ethics 2019, 156, 737–758. [Google Scholar] [CrossRef]
- Enneking, U.; Neumann, C.; Henneberg, S. How Important Intrinsic and Extrinsic Product Attributes Affect Purchase Decision. Food Qual. Prefer. 2007, 18, 133–138. [Google Scholar] [CrossRef]
- Brečić, R.; Mesić, Ž.; Cerjak, M. Importance of Intrinsic and Extrinsic Quality Food Characteristics by Different Consumer Segments. Br. Food J. 2017, 119, 845–862. [Google Scholar] [CrossRef]
- Kraszewska, M.; Zając, J.; Van Der Lans, I.A.; Jasiulewicz, A.; Van Den Berg, I.; Bolek, A. Role of Product Characteristics for the Adoption of Fruit and Fruit Product Innovations. J. Hortic. Sci. Biotechnol. 2009, 84, 28–33. [Google Scholar] [CrossRef]
- Dhembare, A.J. Bitter Truth about Fruit with Reference to Artificial Ripener. Sch. Res. Libr. Arch. Appl. Sci. Res. 2013, 5, 45–54. Available online: http://scholarsresearchlibrary.com/archive.html (accessed on 5 May 2023).
- Sabbe, S.; Verbeke, W.; Van Damme, P. Familiarity and Purchasing Intention of Belgian Consumers for Fresh and Processed Tropical Fruit Products. Br. Food J. 2008, 110, 805–818. [Google Scholar] [CrossRef]
- Baker, A.H.; Wardle, J. Sex Differences in Fruit and Vegetable Intake in Older Adults. Appetite 2003, 40, 269–275. [Google Scholar] [CrossRef]
- Švejnar, J. Stabilization and Transition in Czechoslovakia. In The Transition in Eastern Europe, Volume 1, Country Studies; University of Chicago Press: Chicago, IL, USA, 1994. [Google Scholar]
- Buchtová, I. Situační a Výhledová Zpráva. 2002. Available online: https://mze.gov.cz/public/portal/mze/publikace/situacni-vyhledove-zpravy/rostlinne-komodity/ovoce?offset=10 (accessed on 3 July 2023).
- Buchtová, I. Situační a Výhledová Zpráva. 2016. Available online: https://mze.gov.cz/public/portal/mze/publikace/situacni-vyhledove-zpravy/rostlinne-komodity/ovoce (accessed on 3 July 2023).
- Němcová, V.; Buchtová, I. Situační a Výhledová Zpráva. 2023. Available online: https://mze.gov.cz/public/portal/mze/publikace/situacni-vyhledove-zpravy/rostlinne-komodity/ovoce (accessed on 6 September 2024).
- Chaloupkova, P.; Petrtyl, M.; Durand, C.; Nikolaou, C.K.; Mangione, G.; Kokoska, L. Assessment of the COVID-19 Virus Outbreak on Dietary Patterns, Physical Activity, and Lifestyle Behaviours: A Survey among Adult European Citizens. Br. Food J. 2023, 125, 3698–3716. [Google Scholar] [CrossRef]
- Oh, J.; Yoon, S. Theory-based Approach to Factors Affecting Ethical Consumption. Int. J. Consum. Stud. 2014, 38, 278–288. [Google Scholar] [CrossRef]
- Muradian, R.; Pelupessy, W. Governing the Coffee Chain: The Role of Voluntary Regulatory Systems. World Dev. 2005, 33, 2029–2044. [Google Scholar] [CrossRef]
- Rodjanatham, T.; Rabgyal, T. Quality Assurance of International Fruit Supply Chains via Techno-Management. Agriculture 2020, 10, 107. [Google Scholar] [CrossRef]
- Cerri, J.; Testa, F.; Rizzi, F. The More I Care, the Less I Will Listen to You: How Information, Environmental Concern and Ethical Production Influence Consumers’ Attitudes and the Purchasing of Sustainable Products. J. Clean. Prod. 2018, 175, 343–353. [Google Scholar] [CrossRef]
- WFTO. World Fair Trade Oragnization: The International Fair Trade Charter. Available online: https://wfto.com/ (accessed on 13 May 2023).
- Borsky, S.; Spata, M. The Impact of Fair Trade on Smallholders’ Capacity to Adapt to Climate Change. Sustain. Dev. 2018, 26, 379–398. [Google Scholar] [CrossRef]
- Canova, L.; Bobbio, A.; Manganelli, A.M. Sustainable Purchase Intentions: The Role of Moral Norm and Social Dominance Orientation in the Theory of Planned Behavior Applied to the Case of Fair Trade Products. Sustain. Dev. 2022, 31, 1069–1083. [Google Scholar] [CrossRef]
- Mook, A.; Overdevest, C. Does Fairtrade Certification Meet Producers’ Expectations Related to Participating in Mainstream Markets? An Analysis of Advertised Benefits and Perceived Impact. Sustain. Dev. 2018, 26, 269–280. [Google Scholar] [CrossRef]
- Fairtrade International. Fairtrade for Businesses. Available online: https://info.fairtrade.net/business (accessed on 15 May 2023).
- Fairtrade International. Monitoring the Scope and Benefits of Fairtrade: Overview—Monitoring Report, 15th Edition. Available online: https://www.fairtrade.net/library/monitoring-the-scope-and-benefits-of-fairtrade-overview-15th-edition (accessed on 15 May 2023).
- Částek, O.; Plaváková, L. Human Values as Determinants of Fairtrade Consumption in the Czech Republic. Acta Univ. Agric. Silvic. Mendel. Brun. 2018, 66, 465–478. [Google Scholar] [CrossRef]
- Fairtrade Czech Republic and Slovakia. Prodeje Fairtradového Kakaa a Banánů Meziročně Rostly, Fairtradová káva Zaznamenala v Roce 2023 Poprvé Pokles. Available online: https://fairtrade.cz/news/prodeje-fairtradoveho-kakaa-a-bananu-mezirocne-rostly-fairtradova-kava-zaznamenala-v-roce-2023-poprve-pokles-za-20-let-pusobeni-fairtrade-cesko-a-slovensko-se-ji-nicmene-prodalo-uz-6-487-tun/ (accessed on 15 May 2023).
- Li, S.; Kallas, Z. Meta-Analysis of Consumers’ Willingness to Pay for Sustainable Food Products. Appetite 2021, 163, 105239. [Google Scholar] [CrossRef]
- Zadek, S. Trading Ethics: Auditing the Market. J. Econ. Issues 1994, 28, 631–645. [Google Scholar] [CrossRef]
- Hindsley, P.; McEvoy, D.M.; Morgan, O.A. Consumer Demand for Ethical Products and the Role of Cultural Worldviews: The Case of Direct-Trade Coffee. Ecol. Econ. 2020, 177, 106776. [Google Scholar] [CrossRef]
- Naegele, H. Where Does the Fair Trade Money Go? How Much Consumers Pay Extra for Fair Trade Coffee and How This Value Is Split along the Value Chain. World Dev. 2020, 133, 105006. [Google Scholar] [CrossRef]
- Wang, E.; An, N.; Geng, X.; Gao, Z.; Kiprop, E. Consumers’ Willingness to Pay for Ethical Consumption Initiatives on e-Commerce Platforms. J. Integr. Agric. 2021, 20, 1012–1020. [Google Scholar] [CrossRef]
- Ambrožová, M.; Částek, O. Purchasing Behavior of Fairtrade Customers. Acta Univ. Agric. Silvic. Mendel. Brun. 2013, 61, 1957–1967. [Google Scholar] [CrossRef]
- Kouřil, P. Výsledky Našeho Průzkumu: Klasa, Bio a Fairtrade Jsou Mezi Čechy Nejznámějšími Certifikáty Původu Zboží. 2010. Available online: https://fairtrade.cz/ (accessed on 15 October 2023).
- Plaváková, L.; Částek, O. The Effect of Czech Consumers’ Sociodemographic Characteristics on Fairtrade Goods Buying. In Proceedings of the International Scientific Conference of Business Economics, Management and Marketing, Zaječí, Czech Republic, 25–26 May 2017. [Google Scholar]
- Yamoah, F.A.; Acquaye, A. Unravelling the Attitude-Behaviour Gap Paradox for Sustainable Food Consumption: Insight from the UK Apple Market. J. Clean. Prod. 2019, 217, 172–184. [Google Scholar] [CrossRef]
- Kline, R.B. Response to Leslie Hayduk’s Review of Principles and Practice of Structural Equation Modeling, 14th Edition. Can. Stud. Popul. 2018, 45, 188–195. [Google Scholar] [CrossRef]
- Rosseel, Y. Lavaan: An R Package for Structural Equation Modeling. J. Stat. Softw. 2012, 48, 1–36. [Google Scholar] [CrossRef]
- Munim, Z.H.; Noor, T. Young People’s Perceived Service Quality and Environmental Performance of Hybrid Electric Bus Service. Travel Behav. Soc. 2020, 20, 133–143. [Google Scholar] [CrossRef]
- Anderson, J.C.; Gerbing, D.W. Structural Equation Modeling in Practice: A Review and Recommended Two-Step Approach. Psychol. Bull. 1988, 103, 411–423. [Google Scholar] [CrossRef]
- Hair, J.F., Jr.; Hult, G.T.M.; Ringle, C.M.; Sarstedt, M.; Danks, N.P.; Ray, S. Partial Least Squares Structural Equation Modeling (PLS-SEM) Using R: A Workbook; Springer Nature: Cham, Switzerland, 2021; No. 197. [Google Scholar]
- Cronbach, L.J. Coefficient Alpha and the Internal Structure of Tests. Psychometrika 1951, 16, 297–334. [Google Scholar] [CrossRef]
- Hair, J.F.; Black, W.C.; Babin, B.J. Multivariate Data Analysis; Pearson: Frankfurt, Germany, 2010. [Google Scholar]
- Fornell, C.; Cha, J.; Bagozzi, R.P. Advanced methods of marketing research. J. Organ. Behav. 1994, 26, 331–362. [Google Scholar]
- Henseler, J.; Ringle, C.M.; Sarstedt, M. A new criterion for assessing discriminant validity in variance-based structural equation modeling. J. Acad. Mark. Sci. 2015, 43, 115–135. [Google Scholar] [CrossRef]
- Kline, R.B. Principles and Practice of Structural Equation Modelling; Guilford Publications: New York, NY, USA, 2023; 534p. [Google Scholar]
- Gold, A.H.; Malhotra, A.; Segars, A.H. Knowledge management: An organizational capabilities perspective. J. Manag. Inf. Syst. 2001, 18, 185–214. [Google Scholar] [CrossRef]
- Podsakoff, P.M.; MacKenzie, S.B.; Lee, J.Y.; Podsakoff, N.P. Common method biases in behavioral research: A critical review of the literature and recommended remedies. J. Appl. Psych. 2003, 88, 879–903. [Google Scholar] [CrossRef]
- Hair, J.F.; Ringle, C.M.; Sarstedt, M. PLS-SEM: Indeed a Silver Bullet. J. Mark. Theory Pract. 2011, 19, 139–152. [Google Scholar] [CrossRef]
- Hernández, A.; Kaeck, D.L. Ethical Judgment of Food Fraud. Effects on Consumer Behavior. J. Food Prod. Mark. 2019, 25, 605–627. [Google Scholar] [CrossRef]
- Yoon, S.; Park, Y. Does Citizenship Behaviour Cause Ethical Consumption? Exploring the Reciprocal Locus of Citizenship between Customer and Company. Asian J. Bus. Ethics 2021, 10, 275–292. [Google Scholar] [CrossRef]
- Chaturvedi, P.; Kulshreshtha, K.; Tripathi, V. Investigating the Role of Celebrity Institutional Entrepreneur in Reducing the Attitude-Behavior Gap in Sustainable Consumption. Manag. Environ. Qual. Int. J. 2022, 33, 625–643. [Google Scholar] [CrossRef]
- Iweala, S.; Spiller, A.; Meyerding, S. Buy Good, Feel Good? The Influence of the Warm Glow of Giving on the Evaluation of Food Items with Ethical Claims in the U.K. and Germany. J. Clean. Prod. 2019, 215, 315–328. [Google Scholar] [CrossRef]
- Testa, F.; Pretner, G.; Iovino, R.; Bianchi, G.; Tessitore, S.; Iraldo, F. Drivers to Green Consumption: A Systematic Review. Environ. Dev. Sustain. 2021, 23, 4826–4880. [Google Scholar] [CrossRef]
- De Pelsmacker, P.; Driesen, L.; Rayp, G. Do Consumers Care about Ethics? Willingness to Pay for Fair-Trade Coffee. J. Consum. Aff. 2005, 39, 363–385. [Google Scholar] [CrossRef]
- El Hadad-Gauthier, F.; Monhoussou, B.B.; Hammoudi, A.; Perito, M.A. European Consumers Attitudes toward Ethnic Foods: Case of Date Fruits. Foods 2022, 11, 2192. [Google Scholar] [CrossRef] [PubMed]
- Frank, P.; Brock, C. Bridging the Intention–Behavior Gap among Organic Grocery Customers: The Crucial Role of Point-of-Sale Information. Psychol. Mark. 2018, 35, 586–602. [Google Scholar] [CrossRef]
- Wiederhold, M.; Martinez, L.F. Ethical Consumer Behaviour in Germany: The Attitude-behaviour Gap in the Green Apparel Industry. Int. J. Consum. Stud. 2018, 42, 419–429. [Google Scholar] [CrossRef]
- Sgroi, F.; Modica, F.; Sciortino, C.; Fusté-Forné, F. Changing Crops, Changing Diets: Consumers’ Purchase Intention of Sicilian Tropical Fruits. Int. J. Gastron. Food Sci. 2023, 33, 100777. [Google Scholar] [CrossRef]
- Kato, T.; Hayami, K.; Kasahara, K.; Morino, M.; Ikuma, Y.; Ikeda, R.; Koizumi, M. Environmental vs. Labor Issues: Evidence of Influence on Intention to Purchase Ethical Coffee in Japan. Humanit. Soc. Sci. Commun. 2023, 10, 714. [Google Scholar] [CrossRef]




| Category | Statement | Item | Code | Scale |
|---|---|---|---|---|
| Fairtrade Engagement (Dependent variable) | Current Fairtrade product purchases | I typically buy Fairtrade products | FE_2 | 1 = I don’t buy Fairtrade products at all, 5 = I look actively for Fairtrade products and prefer them |
| Commitment to purchasing Fairtrade products | Are you planning to buy a Fairtrade-certified product or products in the next 6 months? | FE_3 | 1 = Definitely no, 5 = Definitely yes | |
| Recommendation of Fairtrade products | How likely are you to recommend purchasing Fairtrade-certified products to someone close to you (family, friends, colleagues) in the future? | FE_1 | 1 = Definitely no, 5 = Definitely yes | |
| Global Impact Perception (Construct 1 related to H1) | How much do these topics affect you? | Terrorism | GIP_1 | 1 = Not interested at all, 5 = Strongly interested |
| Epidemics of diseases such as HIV/AIDS, malaria and others | GIP_2 | |||
| Poverty in developing countries | GIP_3 | |||
| Natural disasters in the world | GIP_4 | |||
| Natural disasters in the Czech Republic | GIP_5 | |||
| Wars | GIP_6 | |||
| Informed Shopping Behaviour (Construct 2 related to H2) | To what extent do the statements correspond to the way you personally shop? | Before I buy any product, I carefully study its label | ISB_1 | 1 = Not interested at all, 5 = Strongly interested |
| I always want to have enough information about the goods I buy | ISB_2 | |||
| I am interested in the origin of the goods I buy | ISB_3 | |||
| When I buy a product, I am interested in its effect on a person’s health | ISB_4 | |||
| Environmental Awareness (Construct 3 related to H3) | How much do these topics affect you? | Environmental pollution | EA_1 | 1 = Not interested at all, 5 = Strongly interested |
| Climate change | EA_2 | |||
| Deforestation | EA_3 | |||
| Animal rights | EA_4 | |||
| Economic Impact Awareness (Construct 4 related to H4) | How much do these topics affect you? | Food prices | EIA_1 | 1 = Not interested at all, 5 = Strongly interested |
| Energy prices | EIA_2 | |||
| Ethical Shopping Preferences (Construct 5 related to H5) | To what extent do the statements correspond to the way you personally shop? | When shopping, I prefer products labelled bio | ESP_1 | 1 = Not interested at all, 5 = Strongly interested |
| By purchasing certain products, I support brands that behave in a socially and environmentally responsible manner | ESP_2 | |||
| I prefer products that have been made with human and labour rights in mind | ESP_3 |
| Constructs | Mean (Std. Dev.) | Outer Loadings | Cronbach’s Alpha |
|---|---|---|---|
| EA_1 ← Environmental Awareness | 2.04 (0.99) | 0.859 | 0.815 |
| EA_2 ← Environmental Awareness | 2.31 (1.12) | 0.833 | |
| EA_3 ← Environmental Awareness | 2.33 (1.12) | 0.801 | |
| EA_4 ← Environmental Awareness | 2.56 (1.20) | 0.709 | |
| EIA_1 ← Economic Impact Awareness | 1.70 (0.89) | 0.985 | 0.756 |
| EIA_2 ← Economic Impact Awareness | 1.78 (0.95) | 0.735 | |
| ESP_1 ← Ethical Shopping Preferences | 3.44 (1.16) | 0.812 | 0.804 |
| ESP_2 ← Ethical Shopping Preferences | 2.78 (1.09) | 0.873 | |
| ESP_3 ← Ethical Shopping Preferences | 2.87 (1.14) | 0.858 | |
| FE_1 ← Fairtrade Engagement | 4.10 (1.49) | 0.915 | 0.873 |
| FE_2 ← Fairtrade Engagement | 4.42 (1.13) | 0.897 | |
| FE_3 ← Fairtrade Engagement | 3.22 (1.17) | 0.864 | |
| GIP_1 ← Global Impact Perception | 2.67 (1.25) | 0.730 | 0.864 |
| GIP_2 ← Global Impact Perception | 3.14 (1.25) | 0.693 | |
| GIP_3 ← Global Impact Perception | 3.07 (1.14) | 0.810 | |
| GIP_4 ← Global Impact Perception | 2.70 (1.11) | 0.841 | |
| GIP_5 ← Global Impact Perception | 2.31 (1.12) | 0.714 | |
| GIP_6 ← Global Impact Perception | 2.12 (1.14) | 0.787 | |
| ISB_1 ← Informed Shopping Behaviour | 2.82 (1.14) | 0.827 | 0.817 |
| ISB_2 ← Informed Shopping Behaviour | 2.43 (0.99) | 0.811 | |
| ISB_3 ← Informed Shopping Behaviour | 2.50 (1.07) | 0.805 | |
| ISB_4 ← Informed Shopping Behaviour | 2.52 (1.05) | 0.770 | |
| AGE ← Age | 37.06 (14.31) | 1.000 | |
| EDU ← Edu | 3.97 (1.29) | 1.000 | |
| INCOME ← Income | 3.78 (1.34) | 1.000 | |
| S07A_HSD_SIZE ← HH Size | 2.96 (1.20) | 1.000 | |
| SEX ← Sex | 0.53 (0.50) | 1.000 | |
| SIZECITY ← Size City | 190.68 (78.09) | 1.000 |
| Constructs | Cronbach’s Alpha | Composite Reliability (rho_a) | Composite Reliability (rho_c) | Average Variance Extracted (AVE) |
|---|---|---|---|---|
| Economic Impact Awareness | 0.756 | 1.983 | 0.858 | 0.755 |
| Environmental Awareness | 0.815 | 0.830 | 0.878 | 0.644 |
| Ethical Shopping Preferences | 0.804 | 0.808 | 0.885 | 0.719 |
| Fairtrade Engagement | 0.873 | 0.882 | 0.922 | 0.797 |
| Global Impact Perception | 0.864 | 0.906 | 0.893 | 0.584 |
| Informed Shopping Behaviour | 0.817 | 0.819 | 0.879 | 0.646 |
| Latent Constructs | Economic Impact Awareness | Environmental Awareness | Ethical Shopping Preferences | Fairtrade Engagement | Global Impact Perception | Informed Shopping Behaviour | Age | Edu | Income | HH Size | Sex | Size City |
|---|---|---|---|---|---|---|---|---|---|---|---|---|
| Economic Impact Awareness | 0.869 | |||||||||||
| Environmental Awareness | 0.242 | 0.802 | ||||||||||
| Ethical Shopping Preferences | −0.011 | 0.524 | 0.848 | |||||||||
| Fairtrade Engagement | −0.058 | 0.346 | 0.54 | 0.892 | ||||||||
| Global Impact Perception | 0.295 | 0.681 | 0.403 | 0.217 | 0.764 | |||||||
| Informed Shopping Behaviour | 0.107 | 0.406 | 0.598 | 0.381 | 0.357 | 0.804 | ||||||
| Age | −0.19 | −0.007 | 0.176 | 0.182 | −0.144 | −0.091 | 1 | |||||
| Edu | 0.016 | −0.005 | −0.024 | −0.157 | −0.019 | −0.112 | 0.135 | 1 | ||||
| Income | 0.105 | 0.03 | 0.067 | −0.095 | 0.046 | 0.026 | 0.057 | 0.239 | 1 | |||
| HH Size | 0.037 | 0.036 | −0.04 | −0.062 | 0.041 | 0.019 | −0.286 | −0.053 | −0.095 | 1 | ||
| Sex | −0.122 | −0.224 | −0.251 | −0.133 | −0.237 | −0.092 | −0.037 | 0.026 | −0.156 | −0.004 | 1 | |
| Size City | −0.023 | −0.059 | −0.095 | −0.081 | −0.059 | −0.068 | −0.119 | −0.026 | 0.013 | −0.123 | 0.014 | 1 |
| Economic Impact Awareness | Environmental Awareness | Ethical Shopping Preferences | Fairtrade Engagement | Global Impact Perception | Informed Shopping Behaviour | Age | Edu | Income | HH Size | Sex | Size City | |
|---|---|---|---|---|---|---|---|---|---|---|---|---|
| Economic Impact Awareness | 1 | |||||||||||
| Environmental Awareness | 0.337 | 1 | ||||||||||
| Ethical Shopping Preferences | 0.048 | 0.643 | 1 | |||||||||
| Fairtrade Engagement | 0.055 | 0.398 | 0.633 | 1 | ||||||||
| Global Impact Perception | 0.435 | 0.796 | 0.448 | 0.212 | 1 | |||||||
| Informed Shopping Behaviour | 0.168 | 0.494 | 0.736 | 0.446 | 0.417 | 1 | ||||||
| Age | 0.28 | 0.057 | 0.196 | 0.191 | 0.194 | 0.1 | 1 | |||||
| Edu | 0.049 | 0.051 | 0.027 | 0.169 | 0.034 | 0.124 | 0.135 | 1 | ||||
| Income | 0.103 | 0.036 | 0.074 | 0.101 | 0.061 | 0.029 | 0.057 | 0.239 | 1 | |||
| HH Size | 0.046 | 0.044 | 0.045 | 0.065 | 0.054 | 0.022 | 0.286 | 0.053 | 0.095 | 1 | ||
| Sex | 0.132 | 0.256 | 0.279 | 0.14 | 0.249 | 0.102 | 0.037 | 0.026 | 0.156 | 0.004 | 1 | |
| Size City | 0.033 | 0.064 | 0.105 | 0.083 | 0.078 | 0.077 | 0.119 | 0.026 | 0.013 | 0.123 | 0.014 | 1 |
| Avocados | ANOVA Avocados | |||||||
|---|---|---|---|---|---|---|---|---|
| Regular Consumers | SD | Occasional Consumers | SD | Non-Consumers | SD | F | Sig. | |
| Socioeconomic factors influencing willingness to consume tropical fruits | ||||||||
| Age | 40.07 | 12.69 | 43.72 | 13.49 | 41.76 | 13.31 | 4.12 | 0.016 |
| Gender | 0.52 | 0.50 | 0.48 | 0.50 | 0.50 | 0.50 | 0.35 | 0.706 |
| Income | 3.93 | 2.19 | 3.90 | 1.91 | 3.47 | 1.83 | 4.83 | 0.008 |
| Education | 2.66 | 0.93 | 2.66 | 0.87 | 2.45 | 0.86 | 5.19 | 0.006 |
| Size of the city | 3.01 | 1.48 | 3.23 | 1.44 | 3.04 | 1.39 | 2.08 | 0.125 |
| Factors determining the attitudes towards consumption * | ||||||||
| Higher income | 3.67 | 1.23 | 3.39 | 1.16 | 3.16 | 1.18 | 8.31 | <0.001 |
| Health benefits | 4.35 | 0.60 | 4.28 | 0.63 | 4.20 | 0.76 | 2.42 | 0.090 |
| Occasions | 2.65 | 1.20 | 2.55 | 1.17 | 2.47 | 1.11 | 1.07 | 0.343 |
| Taste | 4.66 | 0.51 | 4.54 | 0.57 | 4.31 | 0.76 | 16.53 | <0.001 |
| Buying behaviour * | ||||||||
| High availability at the market | 4.04 | 0.83 | 4.05 | 0.83 | 4.06 | 0.78 | 0.05 | 0.950 |
| Quality of the fruits is high | 3.34 | 1.07 | 3.31 | 0.91 | 3.36 | 0.92 | 0.20 | 0.820 |
| The price of tropical fruits is cheap | 2.60 | 1.18 | 2.52 | 1.01 | 2.56 | 1.03 | 1.08 | 0.343 |
| Bananas | ANOVA Bananas | |||||||
|---|---|---|---|---|---|---|---|---|
| Regular Consumers | SD | Occasional Consumers | SD | Non-Consumers | SD | F | Sig. | |
| Socioeconomic factors influencing willingness to consume tropical fruits | ||||||||
| Age | 42.58 | 13.28 | 42.44 | 13.95 | 38.92 | 11.02 | 0.45 | 0.641 |
| Gender | 0.51 | 0.50 | 0.44 | 0.50 | 0.33 | 0.49 | 1.92 | 0.147 |
| Income | 3.81 | 1.98 | 3.59 | 1.77 | 2.92 | 1.08 | 1.89 | 0.152 |
| Education | 2.63 | 0.88 | 2.46 | 0.84 | 1.75 | 0.97 | 7.79 | <0.001 |
| Size of the city | 3.11 | 1.42 | 3.23 | 1.49 | 3.17 | 1.40 | 0.38 | 0.681 |
| Factors determining the attitudes towards consumption * | ||||||||
| Higher income | 3.41 | 1.19 | 3.08 | 1.15 | 3.25 | 1.42 | 4.48 | 0.012 |
| Health benefits | 4.31 | 0.67 | 4.04 | 0.63 | 4.25 | 0.75 | 9.71 | <0.001 |
| Occasions | 2.48 | 1.15 | 2.79 | 1.12 | 2.83 | 1.40 | 4.62 | 0.010 |
| Taste | 4.54 | 0.60 | 4.25 | 0.69 | 3.75 | 1.36 | 20.09 | <0.001 |
| Buying behaviour * | ||||||||
| High availability at the market | 4.09 | 0.78 | 3.92 | 0.90 | 3.50 | 1.00 | 5.59 | 0.004 |
| Quality of the fruits is high | 3.36 | 0.94 | 3.18 | 0.91 | 3.42 | 0.90 | 2.42 | 0.089 |
| The price of tropical fruits is cheap | 2.57 | 1.05 | 2.42 | 0.95 | 3.17 | 1.34 | 12.13 | <0.001 |
| Factors | Active Consumers N = 425 | Passive Consumers N = 642 | Non-Consumers N = 357 | ANOVA Test | |||
|---|---|---|---|---|---|---|---|
| Mean | SD | Mean | SD | Mean | SD | p-Value | |
| Age | 33.11 | 13.38 | 37.78 | 14.39 | 40.20 | 14.01 | <0.001 |
| Gender | 1.59 | 0.49 | 1.49 | 0.50 | 1.53 | 0.50 | 0.007 |
| Education | 4.26 | 1.33 | 3.86 | 1.27 | 3.80 | 1.22 | <0.001 |
| Size of the city | 1.98 | 0.83 | 1.90 | 0.77 | 1.83 | 0.73 | 0.033 |
| Trust in the FTP logo | 1.68 | 0.56 | 2.19 | 0.68 | 2.52 | 0.82 | <0.001 |
| Quality confirmation | 2.99 | 1.57 | 3.76 | 1.46 | 3.93 | 1.38 | <0.001 |
| Willingness to buy FTP within 6 months | 1.62 | 0.64 | 2.53 | 0.70 | 3.06 | 0.73 | <0.001 |
| Recommendation of FTP to friends | 1.50 | 0.50 | 2.00 | 0.00 | 2.00 | 0.00 | <0.001 |
| Hypothesis | Std. Coefficient (Std. Dev.) | Z |
|---|---|---|
| Economic Impact Awareness → Fairtrade Engagement | −0.052 (0.029) | 1.765 ** |
| Environmental Awareness → Fairtrade Engagement | 0.133 (0.033) | 4.132 *** |
| Ethical Shopping Preferences → Fairtrade Engagement | 0.397 (0.029) | 13.662 *** |
| Global Impact Perception → Fairtrade Engagement | −0.04 (0.03) | 1.432 * |
| Informed Shopping Behaviour → Fairtrade Engagement | 0.107 (0.026) | 4.085 *** |
| Age → Fairtrade Engagement | 0.118 (0.024) | 4.746 *** |
| Edu → Fairtrade Engagement | −0.128 (0.023) | 5.639 *** |
| Income → Fairtrade Engagement | −0.104 (0.023) | 4.536 *** |
| HH Size → Fairtrade Engagement | −0.035 (0.022) | 1.581 * |
| Sex → Fairtrade Engagement | −0.037 (0.047) | 0.791 |
| Size City → Fairtrade Engagement | −0.024 (0.023) | 1.035 |
| Variables | Tropical Fruits Respondents (N = 810) | Ethical Consumption Respondents (N = 1425) | |||
|---|---|---|---|---|---|
| Mean | SD | Mean | SD | p-Value | |
| Age | 42.65 | 13.31 | 36.98 | 14.25 | <0.001 |
| Gender | 0.50 | 0.50 | 0.53 | 0.50 | 0.118 |
| Education | 2.58 | 0.88 | 2.73 | 0.95 | <0.001 |
| Size of the city | 1.86 | 0.77 | 1.91 | 0.78 | 0.156 |
Disclaimer/Publisher’s Note: The statements, opinions and data contained in all publications are solely those of the individual author(s) and contributor(s) and not of MDPI and/or the editor(s). MDPI and/or the editor(s) disclaim responsibility for any injury to people or property resulting from any ideas, methods, instructions or products referred to in the content. |
© 2024 by the authors. Licensee MDPI, Basel, Switzerland. This article is an open access article distributed under the terms and conditions of the Creative Commons Attribution (CC BY) license (https://creativecommons.org/licenses/by/4.0/).
Share and Cite
Hejkrlik, J.; Rondevaldova, J.; Chaloupkova, P. Assessing Consumer Interest in Sustainable and Ethically Certified Tropical Fruits in the Central and Eastern European Region. Agriculture 2024, 14, 1962. https://doi.org/10.3390/agriculture14111962
Hejkrlik J, Rondevaldova J, Chaloupkova P. Assessing Consumer Interest in Sustainable and Ethically Certified Tropical Fruits in the Central and Eastern European Region. Agriculture. 2024; 14(11):1962. https://doi.org/10.3390/agriculture14111962
Chicago/Turabian StyleHejkrlik, Jiri, Johana Rondevaldova, and Petra Chaloupkova. 2024. "Assessing Consumer Interest in Sustainable and Ethically Certified Tropical Fruits in the Central and Eastern European Region" Agriculture 14, no. 11: 1962. https://doi.org/10.3390/agriculture14111962
APA StyleHejkrlik, J., Rondevaldova, J., & Chaloupkova, P. (2024). Assessing Consumer Interest in Sustainable and Ethically Certified Tropical Fruits in the Central and Eastern European Region. Agriculture, 14(11), 1962. https://doi.org/10.3390/agriculture14111962

