Design of Wireless Sensor Network for Agricultural Greenhouse Based on Improved Zigbee Protocol
Abstract
1. Introduction
2. Design and Implementation of the Wireless Sensor Network
2.1. Topology Design of the Wireless Sensor Network
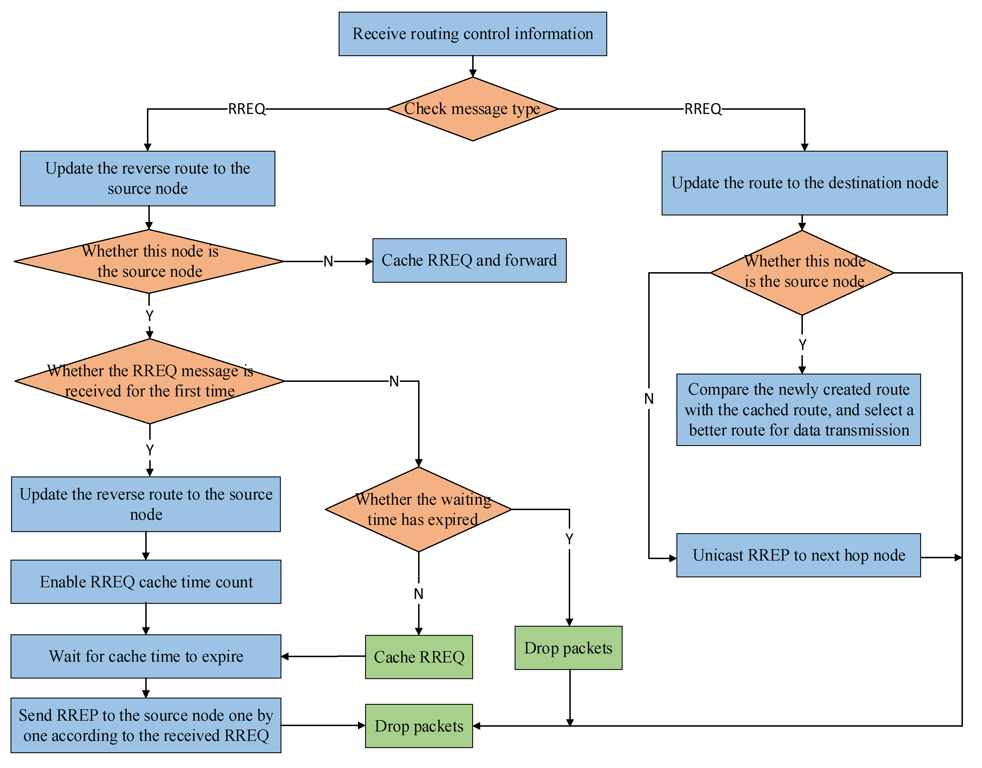
2.2. Routing Protocol Design
3. Experimental Design and Results
3.1. Experimental Design
3.2. Experimental Indicators
- (1)
- Packet delivery rate: This indicates the ratio of the number of data packets successfully reaching the destination node to the number of data packets sent by the source node. The larger the packet delivery rate, the better the reliability of the transmitted data [26]. Equation (8) is as follows:
- (2)
- Route discovery frequency: This indicates the number of route requests initiated by the source node within a unit time. The higher the frequency, the greater the loss of network resources and energy [27]. Equation (9) is as follows:
- (3)
- Routing control overhead: This indicates the ratio of routing control packets to received data packets. The more routing control packets, the more energy consumed by the network [28]. Equation (10) is as follows:
- (4)
- End-to-end average delay: This represents the average time from the source node sending out the data packet to the destination node receiving the data packet in the whole process [28]. Equation (11) is as follows:
3.3. Experimental Environment Settings
3.4. Experimental Results
3.4.1. Result Analysis under Different Pause Times of Mobile Nodes
- (1)
- Packet delivery rate
- (2)
- Route discovery frequency
- (3)
- Routing control overhead
- (14)
- End-to-end average delay
3.4.2. Analysis of Results at Different Packet Sending Rates
- (1)
- Packet delivery rate
- (2)
- Route discovery frequency
- (3)
- Routing control overhead
- (4)
- End-to-end average delay
4. Conclusions
Author Contributions
Funding
Institutional Review Board Statement
Informed Consent Statement
Data Availability Statement
Conflicts of Interest
References
- Chunjiang, Z. Precision Agriculture Research and Practice; Science and Technology Press: Beijing, China, 2016; pp. 56–58. [Google Scholar]
- Dongmin, H. Thoughts on Meteorology Serving Disaster Prevention and Mitigation in Modern Agriculture. China Agric. Meteorol. 2009, S2, 4. [Google Scholar]
- Chi, T.; Chen, M.; Gao, Q. Implementation and study of a greenhouse environment surveillance system based on wireless sensor network. In Proceedings of the 2008 International Conference on Embedded Software and Systems Symposia, Chengdu, China, 29–31 July 2008; IEEE: Manhattan, NY, USA; pp. 287–291. [Google Scholar]
- Li, Z. Smart agriculture based on Zigbee and NB-IoT wireless sensor network. Hebei Agric. Mach. 2021, 15, 143–144. [Google Scholar]
- Kang, B.J.; Park, D.H.; Cho, K.R.; Shin, C.S.; Cho, S.E.; Park, J.W. A Study on the Greenhouse Auto Control System Based on Wireless Sensor Network. In Proceedings of the International Conference on Security Technology, Hainan, China, 22 December 2008; IEEE: Manhattan, NY, USA; pp. 41–44. [Google Scholar]
- Veeramani kandasamy, T.; Rajendran, K.; Sambath, K. Remote monitoring and closed loop control system for social modernization in agricultural system using GSM and Zigbee technology. In Proceedings of the 2014 International Conference on Advances in Electrical Engineering (ICAEE), Vellore, India, 9–11 January 2014. [Google Scholar]
- Hui, Z.; Gang, H. Remote Wireless Soil Parameter Monitoring System Based on SCM and 3G. Microprocessor 2015, 37, 92–96. [Google Scholar]
- Wei, Y.; Minzan, L.; Xiu, W. Current status and research progress of farmland information transmission methods. J. Agric. Eng. 2013, 230–297. [Google Scholar]
- Xiao, X.; Jiabin, Y.; Xue, W. Improved Zigbee Routing Algorithm for Airport Noise Perception. Small Micro Comput. Syst. 2016, 37, 361–365. [Google Scholar]
- Yan, L.; Anna, Y.; Xue, L. A weight cluster-based hybrid routing algorithm of Zigbeenetwork. Int. J. Future Gener. Commun. Netw. 2014, 7, 65–72. [Google Scholar]
- Yugang, N.; Wenguang, C. A Grid-based WSN Routing Algorithm Considering Congestion Avoidance and Energy Consumption Balance. Control. Decis. Mak. 2016, 31, 1985–1990. [Google Scholar]
- Chenggang, S.; Jie, M.; Wei, Z. An Improvement of AODV Algorithmin a Large- scale Outdoor Area for Zigbee Networks. In Proceedings of the Fifth International Conference on Instrumentation & Measurement, Computer, Communication, and Control(IMCCC), Qinhuangdao, China, 18–20 September 2015; pp. 1679–1684. [Google Scholar]
- Yunzhou, X. The evolution of NB-IoT standard system and the development of the Internet of Things industry. J. Internet Things 2018, 2, 76–87. [Google Scholar]
- Zhu, J.; Yang, B.; Chen, P. Research on Wireless Access Technology of Internet of Things. J. Internet Things 2018, 2, 73–84. [Google Scholar]
- Gupta, K.; Vohra, R.; Sawhney, R.S. Envisaging Performance Metrics of Zigbee WirelessSensors by Topology Variations. Int. J. Comput. Appl. 2015, 121, 975–987. [Google Scholar]
- Lee, T.J.; Lee, O.; Kim, J.; Shterengas, L. CO2 sensor with data logger system. In Proceedings of the IEEE Long Island Systems, Applications and Technology Conference (LISAT), Farmingdale, NY, USA, 4 May 2012; pp. 1–7. [Google Scholar]
- Dai, J. Application practice of Philips horticultural LED in greenhouse production. Agric. Eng. Technol. 2017, 37, 28–32. [Google Scholar]
- Adumbabu, I.; Selvakumar, K. Energy Efficient Routing and Dynamic Cluster Head Selection Using Enhanced Optimization Algorithms for Wireless Sensor Networks. Energies 2022, 15, 8016. [Google Scholar] [CrossRef]
- Patnaik, S.; Kountchev, R.; Jain, V. (Eds.) Smart and Sustainable Technologies: Rural and Tribal Development Using IoT and Cloud Computing: Proceedings of ICSST 2021; Springer: Cham, Switzerland, 2022. [Google Scholar]
- Faghihniya, M.J.; Hosseini, S.M.; Tahmasebi, M. Security upgrade against RREQ flooding attack by using balance index on vehicular ad hoc network. Wirel. Netw. 2017, 23, 1863–1874. [Google Scholar] [CrossRef]
- Luo, L.; Sheng, L.; Yu, H.; Sun, G. Intersection-Based V2X Routing via Reinforcement Learning in Vehicular Ad Hoc Networks. In IEEE Transactions on Intelligent Transportation Systems; IEEE: Manhattan, NY, USA, 2022; Volume 23, pp. 5446–5459. [Google Scholar] [CrossRef]
- Kusumamba, S.; Kumar, S.M.D. A reliable cross layer routing scheme (CL-RS) for wireless sensor networks to prolong network lifetime. In Proceedings of the 2015 IEEE International Advance Computing Conference (IACC), Banglore, India, 12–13 June 2015; pp. 1050–1055. [Google Scholar] [CrossRef]
- Wang, X.; Meng, X. UAV Online Path Planning Based on Improved Genetic Algorithm. In Proceedings of the 2019 Chinese Control Conference (CCC), Guangzhou, China, 27–30 July 2019; pp. 4101–4106. [Google Scholar] [CrossRef]
- Shipu, X.; Yunsheng, W.; Yong, L.; Weixiong, R.; Mingzhou, M.; Jingyin, Z.; Chenxi, Z. Research on wsn routing algorithm for vegetable greenhouse. In Proceedings of the 2018 2nd High Performance Computing and Cluster Technologies Conference, Beijing, China, 22–24 June 2018; pp. 37–42. [Google Scholar]
- Zhang, D.; Cui, Y.; Zhang, T. New quantum-genetic based OLSR protocol (QG-OLSR) for mobile ad hoc network. Appl. Soft Comput. 2019, 80, 285–296. [Google Scholar] [CrossRef]
- Tao, J.; Bai, G.; Shen, H.; Cao, L. ECBRP: An efficient Cluster-based routing protocol for real-time multimedia streaming in MANETs. Wirel. Pers. Commun. 2011, 61, 283–302. [Google Scholar] [CrossRef]
- Marwaha, S.; Tham, C.K.; Srinivasan, D. Mobile agents based routing protocol for mobile ad hoc networks. In Proceedings of the Global Telecommunications Conference, 2002. GLOBECOM ’02, Taipei, Taiwan, 17–21 November 2002; Volume 1, pp. 163–167. [Google Scholar] [CrossRef]
- Sun, Y.; Sun, J.; Zhao, F.; Hu, Z. Delay constraint multipath routing for wireless multimedia ad hoc networks. Int. J. Commun. Syst. 2016, 29, 210–225. [Google Scholar] [CrossRef]
- Gui-kai, L.; Chun-li, S.; Gang, W.; Hong-jiang, W. Subarea Tree Routing in multi-hop wireless ad hoc networks. In Proceedings of the 2008 11th IEEE Singapore International Conference on Communication Systems, Guangzhou, China, 19–21 November 2008; pp. 1695–1699. [Google Scholar] [CrossRef]
- Zhang, D.; Gong, C.; Zhang, T.; Zhang, J.; Piao, M. A new algorithm of clustering AODV based on edge computing strategy in IOV. Wirel. Netw. 2021, 27, 2891–2908. [Google Scholar] [CrossRef]
- Wang, Y.; Vuran, M.C.; Goddard, S. Cross-layer analysis of the end-to-end delay distribution in wireless sensor networks. IEEE/ACM Trans. Netw. 2011, 20, 305–318. [Google Scholar] [CrossRef]
- Chatterjee, S.; Ladia, R.; Misra, S. Dynamic Optimal Pricing for Heterogeneous Service-Oriented Architecture of Sensor-Cloud Infrastructure. In IEEE Transactions on Services Computing; IEEE: Manhattan, NY, USA, 2017; Volume 10, pp. 203–216. [Google Scholar] [CrossRef]
- Jia, L. Distributed energy balance routing algorithm for wireless sensor network based on multi-attribute decision-making. Sustain. Energy Technol. Assess. 2021, 45, 101192. [Google Scholar]
- de Olivera, S.; Shiroma, P.M.; Ilídio, R.S.; Pereira, M.A.; Silva, C.M. Extending the Lifetime of Wireless Sensor Networks using a Genetic Model for defining Mobile Sinks. Int. Robot. Autom. J. 2017, 2, 00040. [Google Scholar]
- Ahn, G.-S.; Campbell, A.T.; Veres, A.; Sun, L.-H. SWAN: Service differentiation in stateless wireless ad hoc networks. In Proceedings of the Twenty-First Annual Joint Conference of the IEEE Computer and Communications Societies, New York, NY, USA, 23–27 June 2002; Volume 2, pp. 457–466. [Google Scholar] [CrossRef]











| Parameters | Value |
|---|---|
| Channel type | Channel/Wireless Channel |
| Network Interface | Phy/WirelessPhy/802_15_4 |
| MAC type | Mac/802_15_4 |
| Wireless communication model | Antenna/OmniAntenna |
| Transfer model | TwoRayGround |
| Topological size | 30 ft × 90 ft |
| Number of nodes | 60 |
| Packet size | 512 bytes |
| Simulation time | 400 s |
| Energy model | EnergyModel |
| Node initial energy | 80 J |
| Transmit power | 0.85 W |
| Received power | 0.49 W |
| Sleep power | 0.15 W |
Disclaimer/Publisher’s Note: The statements, opinions and data contained in all publications are solely those of the individual author(s) and contributor(s) and not of MDPI and/or the editor(s). MDPI and/or the editor(s) disclaim responsibility for any injury to people or property resulting from any ideas, methods, instructions or products referred to in the content. |
© 2023 by the authors. Licensee MDPI, Basel, Switzerland. This article is an open access article distributed under the terms and conditions of the Creative Commons Attribution (CC BY) license (https://creativecommons.org/licenses/by/4.0/).
Share and Cite
Tang, R.; Aridas, N.K.; Abu Talip, M.S. Design of Wireless Sensor Network for Agricultural Greenhouse Based on Improved Zigbee Protocol. Agriculture 2023, 13, 1518. https://doi.org/10.3390/agriculture13081518
Tang R, Aridas NK, Abu Talip MS. Design of Wireless Sensor Network for Agricultural Greenhouse Based on Improved Zigbee Protocol. Agriculture. 2023; 13(8):1518. https://doi.org/10.3390/agriculture13081518
Chicago/Turabian StyleTang, Ruipeng, Narendra Kumar Aridas, and Mohamad Sofian Abu Talip. 2023. "Design of Wireless Sensor Network for Agricultural Greenhouse Based on Improved Zigbee Protocol" Agriculture 13, no. 8: 1518. https://doi.org/10.3390/agriculture13081518
APA StyleTang, R., Aridas, N. K., & Abu Talip, M. S. (2023). Design of Wireless Sensor Network for Agricultural Greenhouse Based on Improved Zigbee Protocol. Agriculture, 13(8), 1518. https://doi.org/10.3390/agriculture13081518

