Research on the Level of Agricultural Green Development, Regional Disparities, and Dynamic Distribution Evolution in China from the Perspective of Sustainable Development
Abstract
1. Introduction
2. Literature Review
2.1. Research on the Connotation of Agricultural Green Development
2.2. Research on Factors Influencing Agricultural Green Development
2.3. Research on the Pathways to Achieve Agricultural Green Development
2.4. Research on the Measurement of Agricultural Green Development Level
3. Theoretical Analysis
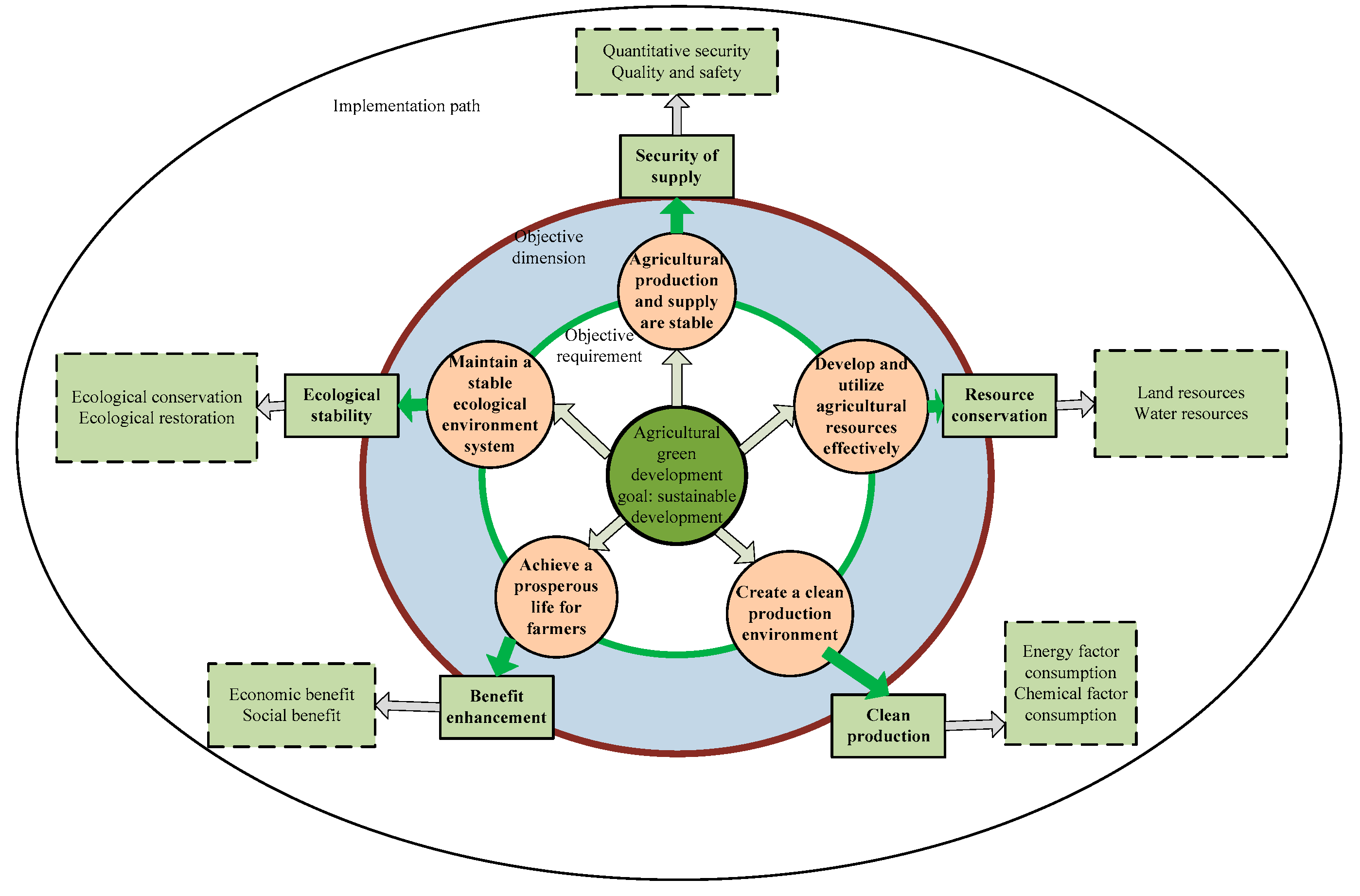
3.1. Theoretical Analytical Framework Based on Sustainable Development Theory
3.2. Construction of Agricultural Green Development Indicator System
4. Materials and Methods
4.1. Research Methods
4.1.1. Entropy Method and Weighted TOPSIS Method
4.1.2. Gini Coefficient and Decomposition Method
4.1.3. Kernel Density Estimation Method
4.1.4. Spatial Auto Correlation Analysis Method
4.1.5. Markov Chain Method
4.2. Data Sources
4.3. Regional Division
5. Results and Analysis
5.1. Measurement and Analysis of China’s Agricultural Green Development Level
5.1.1. Analysis of the Overall Level of Agricultural Green Development in China
5.1.2. Analysis of Agricultural Green Development in Eight Major Economic Regions
5.1.3. Analysis of Agricultural Green Development at the Provincial Level
5.2. Spatial Differences and Sources of China’s Agricultural Green Development Level
5.2.1. Decomposition of Sources of Disparities in Agricultural Green Development
5.2.2. Analysis of Overall Agricultural Green Development and Regional Disparities
5.2.3. Analysis of Regional Disparities in Agricultural Green Development
5.3. Distribution and Dynamic Evolution of Agricultural Green Development in China
5.3.1. Temporal Evolution Trends Based on Kernel Density Estimation
- Overall Dynamic Evolution of Agricultural Green Development in China
- 2.
- The spatial evolution of agricultural green development disparities in China’s eight major economic regions.
5.3.2. Spatial Evolution Trends Based on Moran’s I Index
- 1.
- Global Spatial Correlation Analysis
- 2.
- Local Spatial Correlation Analysis
5.4. State Evolution Trends Based on Markov Chain Analysis
5.4.1. Traditional Markov Chain Analysis
5.4.2. Spatial Markov Chain Analysis
6. Discussion
7. Conclusions and Policy Recommendations
Author Contributions
Funding
Data Availability Statement
Acknowledgments
Conflicts of Interest
Abbreviations
References
- Call, M.; Gray, C. Climate anomalies, land degradation and rural out-migration in Uganda. Popul. Environ. 2020, 41, 507–528. [Google Scholar] [CrossRef] [PubMed]
- Wang, X.; Song, C.; Cheng, C.; Ye, S.; Shen, S. Cross-national Perspectives on Using Sustainable Development Goals (SDGs) Indicators for Monitoring Sustainable Development: A Database and Analysis. Chin. Geogr. Sci. 2021, 31, 600–610. [Google Scholar] [CrossRef]
- Van de Graaf, T. Obsolete or resurgent? The International Energy Agency in a changing global landscape. Energy Policy 2012, 48, 233–241. [Google Scholar] [CrossRef]
- Yang, M.; Li, M.; Luo, X. 50 Years of Agricultural Mechanization in China. Ama-Agric. Mech. Asia Afr. Lat. Am. 2020, 51, 86–92. [Google Scholar]
- Chou, L.; Dai, J.; Qian, X.; Karimipour, A.; Zheng, X. Achieving sustainable soil and water protection: The perspective of agricultural water price regulation on environmental protection. Agric. Water Manag. 2021, 245, 106583. [Google Scholar] [CrossRef]
- Li, Z.; Jin, M.; Cheng, J. Economic growth of green agriculture and its influencing factors in china: Based on emergy theory and spatial econometric model. Environ. Dev. Sustain. 2021, 23, 15494–15512. [Google Scholar] [CrossRef]
- Jiang, S.; Qiu, S.; Zhou, J. Re-Examination of the Relationship between Agricultural Economic Growth and Non-Point Source Pollution in China: Evidence from the Threshold Model of Financial Development. Water 2020, 12, 2609. [Google Scholar] [CrossRef]
- Chen, Y.; Miao, J.; Zhu, Z. Measuring green total factor productivity of China’s agricultural sector: A three-stage SBM-DEA model with non-point source pollution and CO2 emissions. J. Clean. Prod. 2021, 318, 128543. [Google Scholar] [CrossRef]
- Huang, X.; Feng, C.; Qin, J.; Wang, X.; Zhang, T. Measuring China’s agricultural green total factor productivity and its drivers during 1998–2019. Sci. Total Environ. 2022, 829, 154477. [Google Scholar] [CrossRef]
- Wang, F.; Du, L.; Tian, M. Does Agricultural Credit Input Promote Agricultural Green Total Factor Productivity? Evidence from Spatial Panel Data of 30 Provinces in China. Int. J. Environ. Res. Public Health 2023, 20, 529. [Google Scholar] [CrossRef]
- Shan, T.; Xia, Y.; Hu, C.; Zhang, S.; Zhang, J.; Xiao, Y.; Dan, F. Analysis of regional agricultural carbon emission efficiency and influencing factors: Case study of Hubei Province in China. PLoS ONE 2022, 17, e0266172. [Google Scholar] [CrossRef] [PubMed]
- Wang, G.; Liao, M.; Jiang, J. Research on Agricultural Carbon Emissions and Regional Carbon Emissions Reduction Strategies in China. Sustainability 2020, 12, 2627. [Google Scholar] [CrossRef]
- Yi, Y.; Gu, C. Impact of structure and organization of smallholders on agricultural carbon emissions. Front. Environ. Sci. 2022, 10, 2567. [Google Scholar] [CrossRef]
- Chen, Z.; Li, X.; Xia, X. Measurement and spatial convergence analysis of China’s agricultural green development index. Environ. Sci. Pollut. Res. 2021, 28, 19694–19709. [Google Scholar] [CrossRef]
- Guo, H.; Xu, S.; Pan, C. Measurement of the Spatial Complexity and Its Influencing Factors of Agricultural Green Development in China. Sustainability 2020, 12, 9259. [Google Scholar] [CrossRef]
- Wan, M.; Kuang, H.; Yang, Y.; He, B.; Zhao, S.; Wang, Y.; Huo, J. Evaluation of Agricultural Green Development Based on Gini Coefficient and Hesitation Fuzzy Multi-Attribute Decision-Making: The Case of China. Agriculture 2023, 13, 699. [Google Scholar] [CrossRef]
- Kansanga, M.; Andersen, P.; Kpienbaareh, D.; Mason-Renton, S.; Atuoye, K.; Sano, Y.; Antabe, R.; Luginaah, I. Traditional agriculture in transition: Examining the impacts of agricultural modernization on smallholder farming in Ghana under the new Green Revolution. Int. J. Sustain. Dev. World Ecol. 2019, 26, 11–24. [Google Scholar] [CrossRef]
- Alsanius, B.W.; Karlsson, M.; Rosberg, A.K.; Dorais, M.; Naznin, M.T.; Khalil, S.; Bergstrand, K.-J. Light and Microbial Lifestyle: The Impact of Light Quality on Plant-Microbe Interactions in Horticultural Production Systems—A Review. Horticulturae 2019, 5, 41. [Google Scholar] [CrossRef]
- Gargano, G.; Licciardo, F.; Verrascina, M.; Zanetti, B. The Agroecological Approach as a Model for Multifunctional Agriculture and Farming towards the European Green Deal 2030-Some Evidence from the Italian Experience. Sustainability 2021, 13, 2215. [Google Scholar] [CrossRef]
- Huang, T.; Xiong, B. Space Comparison of Agricultural Green Growth in Agricultural Modernization: Scale and Quality. Agriculture 2022, 12, 1067. [Google Scholar] [CrossRef]
- Liu, Y.; Wang, X. Promoting Competitiveness of Green Brand of Agricultural Products Based on Agricultural Industry Cluster. Wirel. Commun. Mob. Comput. 2022, 2022, 7824638. [Google Scholar] [CrossRef]
- Zhang, X.; Chen, H. agricultural green development Based on Information Communication Technology and the Panel Space Measurement Model. Sustainability 2021, 13, 1147. [Google Scholar] [CrossRef]
- Wang, G.; Yang, D.; Xiong, C. Dynamic Evaluation and Spatial Distribution Characteristics of Agricultural Green Development Level in Restricted Development Areas: A Case Study of Yili River Valley, China. Pol. J. Environ. Stud. 2021, 30, 4255–4266. [Google Scholar] [CrossRef]
- Hou, D.; Wang, X. Measurement of Agricultural Green Development Level in the Three Provinces of Northeast China Under the Background of Rural Vitalization Strategy. Front. Public Health 2022, 10, 824202. [Google Scholar] [CrossRef] [PubMed]
- Luo, J.; Huang, M.; Hu, M.; Bai, Y. How does agricultural production agglomeration affect green total factor productivity?: Empirical evidence from China. Environ. Sci. Pollut. Res. 2023, 30, 67865–67879. [Google Scholar] [CrossRef]
- Saghaian, S.; Mohammadi, H.; Mohammadi, M. The Effects of Agricultural Product Exports on Environmental Quality. Sustainability 2022, 14, 13857. [Google Scholar] [CrossRef]
- Xu, X.; Zhang, N.; Zhao, D.; Liu, C. The effect of trade openness on the relationship between agricultural technology inputs and carbon emissions: Evidence from a panel threshold model. Environ. Sci. Pollut. Res. 2021, 28, 9991–10004. [Google Scholar] [CrossRef]
- Ge, P.; Liu, T.; Wu, X.; Huang, X. Heterogenous Urbanization and Agricultural Green Development Efficiency: Evidence from China. Sustainability 2023, 15, 5682. [Google Scholar] [CrossRef]
- Ben Jebli, M.; Ben Youssef, S. Renewable energy consumption and agriculture: Evidence for cointegration and Granger causality for Tunisian economy. Int. J. Sustain. Dev. World Ecol. 2017, 24, 149–158. [Google Scholar] [CrossRef]
- Weinzettel, J.; Wood, R. Environmental Footprints of Agriculture Embodied in International Trade: Sensitivity of Harvested Area Footprint of Chinese Exports. Ecol. Econ. 2018, 145, 323–330. [Google Scholar] [CrossRef]
- Du, Y.; Liu, H.; Huang, H.; Li, X. The carbon emission reduction effect of agricultural policy--Evidence from China. J. Clean. Prod. 2023, 406, 137005. [Google Scholar] [CrossRef]
- Sun, Y. Environmental regulation, agricultural green technology innovation, and agricultural green total factor productivity. Front. Environ. Sci. 2022, 10, 955954. [Google Scholar] [CrossRef]
- Wang, W.; Li, K.; Liu, Y.; Lian, J.; Hong, S. A system dynamics model analysis for policy impacts on green agriculture development: A case of the Sichuan Tibetan Area. J. Clean. Prod. 2022, 371, 133562. [Google Scholar] [CrossRef]
- Xu, L.; Jiang, J.; Du, J. The Dual Effects of Environmental Regulation and Financial Support for Agriculture on Agricultural Green Development: Spatial Spillover Effects and Spatio-Temporal Heterogeneity. Appl. Sci. 2022, 12, 11609. [Google Scholar] [CrossRef]
- Lin, Y.; Li, C. Towards sustainable development: Research on the green growth effect of digital agriculture in China. Environ. Sci. Pollut. Res. Int. 2023, 38, 36–47. [Google Scholar] [CrossRef] [PubMed]
- Zhu, Y.; Zhang, Y.; Piao, H. Does Agricultural Mechanization Improve the Green Total Factor Productivity of China’s Planting Industry? Energies 2022, 15, 940. [Google Scholar] [CrossRef]
- Zhang, F.; Wang, F.; Hao, R.; Wu, L. Agricultural Science and Technology Innovation, Spatial Spillover and Agricultural Green Development-Taking 30 Provinces in China as the Research Object. Appl. Sci. 2022, 12, 845. [Google Scholar] [CrossRef]
- Gao, Q.; Cheng, C.; Sun, G.; Li, J. The Impact of Digital Inclusive Finance on Agricultural Green Total Factor Productivity: Evidence From China. Front. Ecol. Evol. 2022, 10, 905644. [Google Scholar] [CrossRef]
- Hou, D.; Wang, X. Inhibition or Promotion?-The Effect of Agricultural Insurance on Agricultural Green Development. Front. Public Health 2022, 10, 910534. [Google Scholar] [CrossRef]
- Fang, L.; Hu, R.; Mao, H.; Chen, S. How crop insurance influences agricultural green total factor productivity: Evidence from Chinese farmers. J. Clean. Prod. 2021, 321, 128977. [Google Scholar] [CrossRef]
- Mei, B.; Khan, A.A.; Khan, S.U.; Ali, M.A.S.; Luo, J. An Estimation of the Effect of Green Financial Policies and Constraints on Agriculture Investment: Evidences of Sustainable Development Achievement in Northwest China. Front. Public Health 2022, 10, 903431. [Google Scholar] [CrossRef]
- Jiang, Y.; Li, K.; Chen, S.; Fu, X.; Feng, S.; Zhuang, Z. A sustainable agricultural supply chain considering substituting organic manure for chemical fertilizer. Sustain. Prod. Consum. 2022, 29, 432–446. [Google Scholar] [CrossRef]
- Xiuling, D.; Qian, L.; Lipeng, L.; Sarkar, A. The Impact of Technical Training on Farmers Adopting Water-Saving Irrigation Technology: An Empirical Evidence from China. Agriculture 2023, 13, 956. [Google Scholar] [CrossRef]
- Tan, H.; Qi, X. Synergistic Interconstruction of the Green Development Concept in Chinese Rural Ecological Agriculture. Sustainability 2023, 15, 3961. [Google Scholar] [CrossRef]
- Luo, M.; Liu, F.; Chen, J. Data-Driven Evaluation and Optimization of Agricultural Sustainable Development Capability: A Case Study of Northern Anhui. Processes 2021, 9, 2036. [Google Scholar] [CrossRef]
- Qian, F.; Lal, R.; Wang, Q. Land evaluation and site assessment for the basic farmland protection in Lingyuan County, Northeast China. J. Clean. Prod. 2021, 314, 128097. [Google Scholar] [CrossRef]
- Zou, F.; Li, T. The Impact of Agricultural Ecological Capital Investment on the Development of Green Circular Economy. Agriculture 2022, 12, 461. [Google Scholar] [CrossRef]
- Lei, S.; Yang, X.; Qin, J. Does agricultural factor misallocation hinder agricultural green production efficiency? Evidence from China. Sci. Total Environ. 2023, 891, 164466. [Google Scholar] [CrossRef]
- Liu, D.; Zhu, X.; Wang, Y. China’s agricultural green total factor productivity based on carbon emission: An analysis of evolution trend and influencing factors. J. Clean. Prod. 2021, 278, 123692. [Google Scholar] [CrossRef]
- Jiang, Q.; Li, J.; Si, H.; Su, Y. The Impact of the Digital Economy on Agricultural Green Development: Evidence from China. Agriculture 2022, 12, 1107. [Google Scholar] [CrossRef]
- Mo, Y.; Sun, D.; Zhang, Y. Green Finance Assists Agricultural Sustainable Development: Evidence from China. Sustainability 2023, 15, 2056. [Google Scholar] [CrossRef]
- Ahmed, N.; Hamid, Z.; Mahboob, F.; Rehman, K.U.; Ali, M.S.E.; Senkus, P.; Wysokinska-Senkus, A.; Sieminski, P.; Skrzypek, A. Causal Linkage among Agricultural Insurance, Air Pollution, and Agricultural Green Total Factor Productivity in United States: Pairwise Granger Causality Approach. Agriculture 2022, 12, 1320. [Google Scholar] [CrossRef]
- Deng, H.; Zheng, W.; Shen, Z.; Streimikiene, D. Does fiscal expenditure promote green agricultural productivity gains: An investigation on corn production. Appl. Energy 2023, 334, 120666. [Google Scholar] [CrossRef]
- Li, G.; Jia, X.; Khan, A.A.; Khan, S.U.; Ali, M.A.S.; Luo, J. Does green finance promote agricultural green total factor productivity? Considering green credit, green investment, green securities, and carbon finance in China. Environ. Sci. Pollut. Res. 2022, 30, 36663–36679. [Google Scholar] [CrossRef] [PubMed]
- Li, H.; Tang, M.; Cao, A.; Guo, L. Assessing the relationship between air pollution, agricultural insurance, and agricultural green total factor productivity: Evidence from China. Environ. Sci. Pollut. Res. 2022, 29, 78381–78395. [Google Scholar] [CrossRef]
- Xing, X.; Zhang, Q.; Ye, A.; Zeng, G. Mechanism and Empirical Test of the Impact of Consumption Upgrading on Agricultural Green Total Factor Productivity in China. Agriculture 2023, 13, 151. [Google Scholar] [CrossRef]
- He, H.; Ding, R. Spatiotemporal heterogeneity effect of technological progress and agricultural centrality on agricultural carbon emissions in China. Front. Environ. Sci. 2023, 10, 1078357. [Google Scholar] [CrossRef]
- Huang, X.; Xu, X.; Wang, Q.; Zhang, L.; Gao, X.; Chen, L. Assessment of Agricultural Carbon Emissions and Their Spatiotemporal Changes in China, 1997–2016. Int. J. Environ. Res. Public Health 2019, 16, 3105. [Google Scholar] [CrossRef]
- Li, J.; Huang, X.; Yang, T.; Su, M.; Guo, L. Reducing the carbon emission from agricultural production in China: Do land transfer and urbanization matter? Environ. Sci. Pollut. Res. 2023, 30, 68339–68355. [Google Scholar] [CrossRef] [PubMed]
- Li, S.; Wang, Z. The Effects of Agricultural Technology Progress on Agricultural Carbon Emission and Carbon Sink in China. Agriculture 2023, 13, 793. [Google Scholar] [CrossRef]
- Qin, L.; Liu, S.; Hou, Y.; Zhang, Y.; Wu, D.; Yan, D. The spatial spillover effect and mediating effect of green credit on agricultural carbon emissions: Evidence from China. Front. Earth Sci. 2023, 10, 1037776. [Google Scholar] [CrossRef]
- Shi, H.; Chang, M. How does agricultural industrial structure upgrading affect agricultural carbon emissions? Threshold effects analysis for China. Environ. Sci. Pollut. Res. 2023, 30, 52943–52957. [Google Scholar] [CrossRef]
- Wang, R.; Zhang, Y.; Zou, C. How does agricultural specialization affect carbon emissions in China? J. Clean. Prod. 2022, 370, 133463. [Google Scholar] [CrossRef]
- Yang, N.; Sun, X.; Qi, Q. Impact of factor quality improvement on agricultural carbon emissions: Evidence from China’s high-standard farmland. Front. Environ. Sci. 2022, 10, 989684. [Google Scholar] [CrossRef]
- Chen, C.; Zhang, H. Evaluation of Green Development Level of Mianyang Agriculture, Based on the Entropy Weight Method. Sustainability 2023, 15, 7589. [Google Scholar] [CrossRef]
- Liu, Y.; Sun, D.; Wang, H.; Wang, X.; Yu, G.; Zhao, X. An evaluation of China’s agricultural green production: 1978–2017. J. Clean. Prod. 2020, 243, 118483. [Google Scholar] [CrossRef]
- Liu, Y.; Feng, C. What drives the fluctuations of “green” productivity in China’s agricultural sector? A weighted Russell directional distance approach. Resour. Conserv. Recycl. 2019, 147, 201–213. [Google Scholar] [CrossRef]
- Bare, J.C. Development of impact assessment methodologies for environmental sustainability. Clean Technol. Environ. Policy 2014, 16, 681–690. [Google Scholar] [CrossRef]
- Janker, J. Moral conflicts, premises and the social dimension of agricultural sustainability. Agric. Hum. Values 2020, 37, 97–111. [Google Scholar] [CrossRef]
- Laurett, R.; Paco, A.; Mainardes, E.W. Sustainable Development in Agriculture and its Antecedents, Barriers and Consequences-An Exploratory Study. Sustain. Prod. Consum. 2021, 27, 298–311. [Google Scholar] [CrossRef]
- Chu, S.; Majumdar, A. Opportunities and challenges for a sustainable energy future. Nature 2012, 488, 294–303. [Google Scholar] [CrossRef]
- Mader, P.; Fliessbach, A.; Dubois, D.; Gunst, L.; Fried, P.; Niggli, U. Soil fertility and biodiversity in organic farming. Science 2002, 296, 1694–1697. [Google Scholar] [CrossRef]
- Wang, Z.; Huang, L.; Yin, L.; Wang, Z.; Zheng, D. Evaluation of Sustainable and Analysis of Influencing Factors for Agriculture Sector: Evidence From Jiangsu Province, China. Front. Environ. Sci. 2022, 10, 836002. [Google Scholar] [CrossRef]
- Shen, S.; Li, J.; Xu, R. Agricultural ecological environment protection based on the concept of sustainable development. Acta Agric. Scand. Sect. B Soil Plant Sci. 2021, 71, 920–930. [Google Scholar] [CrossRef]
- Yang, B.; Xu, T.; Shi, L. Analysis on sustainable urban development levels and trends in China’s cities. J. Clean. Prod. 2017, 141, 868–880. [Google Scholar] [CrossRef]
- Swaminathan, M.S.; Bhavani, R.V. Food production & availability—Essential prerequisites for sustainable food security. Indian J. Med. Res. 2013, 138, 383–391. [Google Scholar] [PubMed]
- Mostafa, M.A.; El-Gohary, N.M. Stakeholder-Sensitive Social Welfare-Oriented Benefit Analysis for Sustainable Infrastructure Project Development. J. Constr. Eng. Manag. 2014, 140, 04014038. [Google Scholar] [CrossRef]
- Wu, F.; Mo, C.; Dai, X.; Li, H. Spatial Analysis of Cultivated Land Productivity, Site Condition and Cultivated Land Health at County Scale. Int. J. Environ. Res. Public Health 2022, 19, 12266. [Google Scholar] [CrossRef]
- Li, P.; Qian, H. Water resources research to support a sustainable China. Int. J. Water Resour. Dev. 2018, 34, 327–336. [Google Scholar] [CrossRef]
- Cao, X.; Wu, M.; Zheng, Y.; Guo, X.; Chen, D.; Wang, W. Can China achieve food security through the development of irrigation? Reg. Environ. Chang. 2018, 18, 465–475. [Google Scholar] [CrossRef]
- Kang, S.; Hao, X.; Du, T.; Tong, L.; Su, X.; Lu, H.; Li, X.; Huo, Z.; Li, S.; Ding, R. Improving agricultural water productivity to ensure food security in China under changing environment: From research to practice. Agric. Water Manag. 2017, 179, 5–17. [Google Scholar] [CrossRef]
- Brockerhoff, E.G.; Barbaro, L.; Castagneyrol, B.; Forrester, D.I.; Gardiner, B.; Ramon Gonzalez-Olabarria, J.; Lyver, P.O.B.; Meurisse, N.; Oxbrough, A.; Taki, H.; et al. Forest biodiversity, ecosystem functioning and the provision of ecosystem services. Biodivers. Conserv. 2017, 26, 3005–3035. [Google Scholar] [CrossRef]
- Li, X.; Yu, X.; Jiang, L.; Li, W.; Liu, Y.; Hou, X. How important are the wetlands in the middle-lower Yangtze River region: An ecosystem service valuation approach. Ecosyst. Serv. 2014, 10, 54–60. [Google Scholar] [CrossRef]
- Wang, Z.; Xu, D.; Peng, D.; Zhang, Y. Quantifying the influences of natural and human factors on the water footprint of afforestation in desert regions of northern China. Sci. Total Environ. 2021, 780, 146577. [Google Scholar] [CrossRef] [PubMed]
- Cao, S.; Lu, C.; Yue, H. Optimal Tree Canopy Cover during Ecological Restoration: A Case Study of Possible Ecological Thresholds in Changting, China. Bioscience 2017, 67, 221–232. [Google Scholar] [CrossRef]
- Li, F.; Liang, W.; Zang, D.; Chandio, A.A.; Duan, Y. Does Cleaner Household Energy Promote Agricultural Green Production? Evidence from China. Int. J. Environ. Res. Public Health 2022, 19, 10197. [Google Scholar] [CrossRef] [PubMed]
- Luo, L.; Wang, Y.; Qin, L. Incentives for promoting agricultural clean production technologies in China. J. Clean. Prod. 2014, 74, 54–61. [Google Scholar] [CrossRef]
- Du, S.; Liu, J.; Fu, Z. The Impact of Village Rules and Formal Environmental Regulations on Farmers’ Cleaner Production Behavior: New Evidence from China. Int. J. Environ. Res. Public Health 2021, 18, 7311. [Google Scholar] [CrossRef]
- Zhu, W.-K.; Wang, C.-Y.; Wang, L.-S.; Wu, X.-H.; Yue, Q. Analysis of energy-saving and environmental benefits from power structure adjustment in China: A comparative study from 2020 to 2060. Sustain. Prod. Consum. 2022, 31, 750–761. [Google Scholar] [CrossRef]
- Brondani, M.; Hoffmann, R.; Mayer, F.D.; Kleinert, J.S. Environmental and energy analysis of biodiesel production in Rio Grande do Sul, Brazil. Clean Technol. Environ. Policy 2015, 17, 129–143. [Google Scholar] [CrossRef]
- Zhang, X.; Wang, Y.; Bao, J.; Wei, T.; Xu, S. A Research on the Evaluation of China’s Food Security under the Perspective of Sustainable Development-Based on an Entropy Weight TOPSIS Model. Agriculture 2022, 12, 1926. [Google Scholar] [CrossRef]
- Xu, H.; Ma, B.; Gao, Q. Assessing the Environmental Efficiency of Grain Production and Their Spatial Effects: Case Study of Major Grain Production Areas in China. Front. Environ. Sci. 2021, 9, 774343. [Google Scholar] [CrossRef]
- Sun, M.; Chou, J.; Xu, Y.; Yang, F.; Li, J. Study on the thresholds of grain production risk from climate change in China’s main grain-producing areas. Phys. Chem. Earth 2020, 116, 102837. [Google Scholar] [CrossRef]
- Mykhaylenko, M.; Belaya, V. Market research Demand will Benefit exporters China established itself as a major Producer and Consumer of Meat at the same time. Fleischwirtschaft 2011, 91, 22–24. [Google Scholar]
- Windhorst, H.-W. Meat production regional concentration is increasing structures and dynamics of the poultry meat production and poultry meat trade in the EU. Fleischwirtschaft 2011, 91, 42–46. [Google Scholar]
- Delmas, M.A.; Gergaud, O. Sustainable practices and product quality: Is there value in eco-label certification? The case of wine. Ecol. Econ. 2021, 183, 106953. [Google Scholar] [CrossRef]
- Liu, R.; Gao, Z.; Yan, G.; Ma, H. Why Should We Protect the Interests of "Green Food" Certified Product Growers? Evidence from Kiwifruit Production in China. Sustainability 2018, 10, 4797. [Google Scholar] [CrossRef]
- Yang, Y.; Wei, L.; Pei, J. Application of Bayesian modelling to assess food quality & safety status and identify risky food in China market. Food Control 2019, 100, 111–116. [Google Scholar] [CrossRef]
- Balezentis, T.; Li, T.; Chen, X. Has agricultural labor restructuring improved agricultural labor productivity in China? A decomposition approach. Socio-Econ. Plan. Sci. 2021, 76, 100967. [Google Scholar] [CrossRef]
- Lin, H.-C.; Huelsbergen, K.-J. A new method for analyzing agricultural land-use efficiency, and its application in organic and conventional farming systems in southern Germany. Eur. J. Agron. 2017, 83, 15–27. [Google Scholar] [CrossRef]
- Jin, S.; Mei, Z.; Duan, K. Coupling Coordination of China’s Agricultural Environment and Economy under the New Economic Background. Agriculture 2022, 12, 1147. [Google Scholar] [CrossRef]
- Yu, N.; Wang, Y. Can Digital Inclusive Finance Narrow the Chinese Urban-Rural Income Gap? The Perspective of the Regional Urban-Rural Income Structure. Sustainability 2021, 13, 6427. [Google Scholar] [CrossRef]
- Xie, Q.; Yi, F.; Tian, X. Disparate changes of living standard in China: Perspective from Engel’s coefficient. China Agric. Econ. Rev. 2022, 34, 154–178. [Google Scholar] [CrossRef]
- Zhang, Z.; Chen, Y.-H.; Tian, Y. Effect of agricultural fiscal expenditures on agricultural carbon intensity in China. Environ. Sci. Pollut. Res. 2023, 21, 1–15. [Google Scholar] [CrossRef] [PubMed]
- Cao, J.; Xu, F. Entropy-Based Fuzzy TOPSIS Method for Investment Decision Optimization of Large-Scale Projects. Comput. Intell. Neurosci. 2022, 2022, 4381293. [Google Scholar] [CrossRef]
- Chen, J.; Wu, Y.; Song, M.; Dong, Y. The residential coal consumption: Disparity in urban-rural China. Resour. Conserv. Recycl. 2018, 130, 60–69. [Google Scholar] [CrossRef]
- Dai, J.; Liu, Y.; Chen, J.; Liu, X. Fast feature selection for interval-valued data through kernel density estimation entropy. Int. J. Mach. Learn. Cybern. 2020, 11, 2607–2624. [Google Scholar] [CrossRef]
- Chen, Y. An analytical process of spatial autocorrelation functions based on Moran’s index. PLoS ONE 2021, 16, e0249589. [Google Scholar] [CrossRef]
- Kuroda, M.; Hashiguchi, H.; Nakagawa, S. Computing p-values in conditional independence models for a contingency table. Comput. Stat. 2010, 25, 57–70. [Google Scholar] [CrossRef]











| t/t + 1 | 1 | 2 | 3 | 4 |
|---|---|---|---|---|
| 1 | P11 | P12 | P13 | P14 |
| 2 | P21 | P22 | P23 | P24 |
| 3 | P31 | P32 | P33 | P34 |
| 4 | P41 | P42 | P43 | P44 |
| Economic Region | Coverage (Province Numbers) |
|---|---|
| Northeast Comprehensive Economic Region (NCER) | Liaoning (6), Jilin (7) Heilongjiang (8) |
| Northern Coastal Comprehensive Economic Region (NCCER) | Beijing (1), Tianjin (2) Hebei (3), Shandong (15) |
| Eastern Coastal Comprehensive Economic Region (ECCER) | Shanghai (9), Jiangsu (10) Zhejiang (11) |
| Southern Coastal Economic Region (SCER) | Fujian (13), Guangdong (19) Hainan (21) |
| Yellow River Basin Comprehensive Economic Region (YRCER) | Shaanxi (27), Shanxi (4) Henan (16), Inner Mongolia (5) |
| Yangtze River Basin Comprehensive Economic Region (YRBCE) | Hubei (17), Hunan (18), Jiangxi (14), Anhui (12) |
| Great Southwest Comprehensive Economic Region (GSCER) | Yunnan (25), Guizhou (24), Sichuan (23), Chongqing (22) Guangxi (20) |
| Great Northwest Comprehensive Economic Region (GNCER) | Gansu (28), Qinghai (29), Ningxia (30), Tibet (26), Xinjiang (31) |
| Criterion Layer | Value | Sub-Criteria Layer | Value | Scheme Layer | Value |
|---|---|---|---|---|---|
| Resource conservation | 0.1540 | Conservation of cultivated land resources | 0.0761 | Cultivated land retention rate (%) | 0.0370 |
| Per capita cultivated area (hm2) | 0.0391 | ||||
| Water resources conservation | 0.0779 | Proportion of water-saving irrigation area (%) | 0.0382 | ||
| Agricultural water accounted for the proportion of total water use (%) | 0.0397 | ||||
| Ecological stability | 0.1568 | Ecological conservation | 0.0811 | The proportion of forest in the land area (%) | 0.0417 |
| Proportion of wetland in land area (%) | 0.0394 | ||||
| Ecological restoration | 0.0758 | Ecological afforestation country area proportion (%) | 0.0371 | ||
| Annual growth rate of soil erosion control area (%) | 0.0386 | ||||
| Clean production | 0.1995 | Energy factor consumption | 0.0782 | Diesel oil application rate (kg/CNY 10,000) | 0.0377 |
| Energy efficiency (kW·h/CNY 10,000) | 0.0405 | ||||
| Chemical factor consumption | 0.1213 | Fertilizer application rate (kg/CNY 10,000) | 0.0395 | ||
| Agricultural film application rate (kg/CNY 10,000) | 0.0410 | ||||
| Rate of pesticide application (kg/CNY 10,000) | 0.0408 | ||||
| Secure supply | 0.2668 | Quantitative security | 0.1545 | Per capita grain production (kg) | 0.0377 |
| Meat production per capita (kg) | 0.0387 | ||||
| Total grain production (10,000 t) | 0.0388 | ||||
| Total meat production (10,000 t) | 0.0393 | ||||
| Quality and safety | 0.1123 | Number of certified green food products | 0.0381 | ||
| Number of green food enterprises | 0.0371 | ||||
| Quality and safety of agricultural products routine inspection pass rate (%) | 0.0371 | ||||
| Benefit enhancement | 0.2229 | Economic benefit | 0.1115 | Labor productivity (CNY 10,000) | 0.0372 |
| Land yield rate (CNY 10,000/hm2) | 0.0370 | ||||
| Disposable income of rural residents (CNY) | 0.0373 | ||||
| Social benefit | 0.1114 | Urban–rural income gap | 0.0371 | ||
| Engel coefficient of rural household (%) | 0.0372 | ||||
| Agricultural carbon emission intensity (t/CNY 10,000) | 0.0370 |
| Year | Resource Conservation | Ecological Stability | Clean Production | Security Supply | Benefit Enhancement | Composite Index |
|---|---|---|---|---|---|---|
| 2003 | 0.0423 | 0.0243 | 0.0356 | 0.0772 | 0.1442 | 0.3236 |
| 2004 | 0.0426 | 0.0193 | 0.0392 | 0.0817 | 0.1466 | 0.3294 |
| 2005 | 0.0430 | 0.0166 | 0.0444 | 0.0936 | 0.1486 | 0.3462 |
| 2006 | 0.0450 | 0.0159 | 0.0466 | 0.0913 | 0.1491 | 0.3479 |
| 2007 | 0.0451 | 0.0164 | 0.0431 | 0.0958 | 0.1518 | 0.3523 |
| 2008 | 0.0456 | 0.0185 | 0.0436 | 0.1021 | 0.1552 | 0.3649 |
| 2009 | 0.0496 | 0.0194 | 0.0459 | 0.1125 | 0.1580 | 0.3854 |
| 2010 | 0.0481 | 0.0196 | 0.0477 | 0.1216 | 0.1616 | 0.3985 |
| 2011 | 0.0483 | 0.0205 | 0.0484 | 0.1265 | 0.1657 | 0.4094 |
| 2012 | 0.0488 | 0.0204 | 0.0510 | 0.1277 | 0.1681 | 0.4161 |
| 2013 | 0.0499 | 0.0239 | 0.0527 | 0.1369 | 0.1712 | 0.4346 |
| 2014 | 0.0502 | 0.0222 | 0.0555 | 0.1382 | 0.1764 | 0.4425 |
| 2015 | 0.0506 | 0.0251 | 0.0540 | 0.1383 | 0.1777 | 0.4457 |
| 2016 | 0.0521 | 0.0240 | 0.0544 | 0.1453 | 0.1776 | 0.4535 |
| 2017 | 0.0524 | 0.0253 | 0.0575 | 0.1486 | 0.1800 | 0.4637 |
| 2018 | 0.0525 | 0.0249 | 0.0621 | 0.1517 | 0.1836 | 0.4748 |
| 2019 | 0.0519 | 0.0254 | 0.0612 | 0.1567 | 0.1865 | 0.4818 |
| 2020 | 0.0556 | 0.0253 | 0.0645 | 0.1679 | 0.1871 | 0.5004 |
| Year | NCCER | NCER | ECCER | SCER | YRBCER | CYRBCE | GSCER | GNCER |
|---|---|---|---|---|---|---|---|---|
| 2003 | 0.3850 | 0.3755 | 0.3863 | 0.3782 | 0.3545 | 0.3602 | 0.3630 | 0.3256 |
| 2004 | 0.3843 | 0.3860 | 0.3917 | 0.3791 | 0.3641 | 0.3690 | 0.3646 | 0.3264 |
| 2005 | 0.3941 | 0.4055 | 0.4024 | 0.3894 | 0.3705 | 0.3814 | 0.3789 | 0.3381 |
| 2006 | 0.3932 | 0.4056 | 0.4037 | 0.3927 | 0.3764 | 0.3824 | 0.3772 | 0.3380 |
| 2007 | 0.3930 | 0.4078 | 0.4080 | 0.3863 | 0.3778 | 0.3921 | 0.3862 | 0.3432 |
| 2008 | 0.4041 | 0.4207 | 0.4143 | 0.3955 | 0.3918 | 0.4027 | 0.3931 | 0.3484 |
| 2009 | 0.4191 | 0.4413 | 0.4314 | 0.4037 | 0.4072 | 0.4162 | 0.4113 | 0.3639 |
| 2010 | 0.4343 | 0.4458 | 0.4424 | 0.4154 | 0.4144 | 0.4263 | 0.4207 | 0.3751 |
| 2011 | 0.4459 | 0.4577 | 0.4486 | 0.4246 | 0.4216 | 0.4357 | 0.4264 | 0.3787 |
| 2012 | 0.4514 | 0.4630 | 0.4540 | 0.4282 | 0.4256 | 0.4417 | 0.4296 | 0.3843 |
| 2013 | 0.4643 | 0.4769 | 0.4707 | 0.4414 | 0.4361 | 0.4556 | 0.4443 | 0.3999 |
| 2014 | 0.4698 | 0.4836 | 0.4810 | 0.4493 | 0.4407 | 0.4651 | 0.4498 | 0.3963 |
| 2015 | 0.4692 | 0.4903 | 0.4764 | 0.4541 | 0.4413 | 0.4703 | 0.4555 | 0.3976 |
| 2016 | 0.4772 | 0.4895 | 0.4855 | 0.4607 | 0.4441 | 0.4753 | 0.4615 | 0.4047 |
| 2017 | 0.4852 | 0.4976 | 0.4916 | 0.4643 | 0.4517 | 0.4871 | 0.4674 | 0.4136 |
| 2018 | 0.4949 | 0.5021 | 0.5018 | 0.4699 | 0.4608 | 0.4963 | 0.4761 | 0.4223 |
| 2019 | 0.4929 | 0.5067 | 0.5153 | 0.4750 | 0.4675 | 0.4987 | 0.4809 | 0.4278 |
| 2020 | 0.5048 | 0.5232 | 0.5214 | 0.4891 | 0.4842 | 0.5167 | 0.4909 | 0.4386 |
| Region | 2003 | 2005 | 2007 | 2009 | 2011 | 2013 | 2015 | 2017 | 2020 |
|---|---|---|---|---|---|---|---|---|---|
| Beijing | 0.4060 | 0.4087 | 0.4112 | 0.4330 | 0.4448 | 0.4667 | 0.4673 | 0.4851 | 0.5013 |
| Tianjin | 0.3814 | 0.3853 | 0.3744 | 0.3908 | 0.4140 | 0.4330 | 0.4455 | 0.4548 | 0.4760 |
| Hebei | 0.3772 | 0.3800 | 0.3740 | 0.4061 | 0.4461 | 0.4520 | 0.4572 | 0.4714 | 0.4949 |
| Shandong | 0.3754 | 0.4026 | 0.4122 | 0.4465 | 0.4787 | 0.5056 | 0.5066 | 0.5296 | 0.5467 |
| Liaoning | 0.3804 | 0.4157 | 0.4154 | 0.4369 | 0.4552 | 0.4730 | 0.4821 | 0.4777 | 0.4951 |
| Jilin | 0.3809 | 0.4041 | 0.4068 | 0.4338 | 0.4480 | 0.4637 | 0.4734 | 0.4744 | 0.4960 |
| Heilongjiang | 0.3651 | 0.3968 | 0.4013 | 0.4532 | 0.4699 | 0.4941 | 0.5154 | 0.5407 | 0.5786 |
| Shanghai | 0.4082 | 0.3994 | 0.4022 | 0.4220 | 0.4388 | 0.4580 | 0.4632 | 0.4745 | 0.5043 |
| Jiangsu | 0.3786 | 0.4138 | 0.4182 | 0.4412 | 0.4562 | 0.4848 | 0.4921 | 0.5125 | 0.5345 |
| Zhejiang | 0.3720 | 0.3940 | 0.4036 | 0.4309 | 0.4508 | 0.4692 | 0.4739 | 0.4879 | 0.5254 |
| Fujian | 0.3763 | 0.3923 | 0.3973 | 0.4141 | 0.4399 | 0.4596 | 0.4719 | 0.4826 | 0.5095 |
| Guangdong | 0.3779 | 0.3930 | 0.3922 | 0.4096 | 0.4294 | 0.4408 | 0.4576 | 0.4622 | 0.4925 |
| Hainan | 0.3803 | 0.3830 | 0.3693 | 0.3875 | 0.4046 | 0.4239 | 0.4327 | 0.4481 | 0.4652 |
| Shanxi | 0.3358 | 0.3290 | 0.3353 | 0.3748 | 0.3889 | 0.4046 | 0.4071 | 0.4153 | 0.4480 |
| Inner Mongolia | 0.3579 | 0.3905 | 0.3990 | 0.4241 | 0.4386 | 0.4558 | 0.4556 | 0.4726 | 0.5188 |
| Henan | 0.3719 | 0.4077 | 0.4071 | 0.4404 | 0.4484 | 0.4630 | 0.4743 | 0.4810 | 0.5147 |
| Shaanxi | 0.3523 | 0.3547 | 0.3697 | 0.3893 | 0.4104 | 0.4208 | 0.4282 | 0.4381 | 0.4553 |
| Anhui | 0.3463 | 0.3655 | 0.3778 | 0.4041 | 0.4216 | 0.4454 | 0.4609 | 0.4893 | 0.5297 |
| Jiangxi | 0.3625 | 0.3795 | 0.3913 | 0.4144 | 0.4248 | 0.4405 | 0.4537 | 0.4680 | 0.4945 |
| Hubei | 0.3512 | 0.3821 | 0.3957 | 0.4163 | 0.4413 | 0.4667 | 0.4807 | 0.4990 | 0.5058 |
| Hunan | 0.3810 | 0.3986 | 0.4035 | 0.4301 | 0.4551 | 0.4700 | 0.4858 | 0.4921 | 0.5368 |
| Guangxi | 0.3484 | 0.3710 | 0.3827 | 0.4083 | 0.4265 | 0.4402 | 0.4460 | 0.4572 | 0.4780 |
| Chongqing | 0.3822 | 0.3857 | 0.3821 | 0.4124 | 0.4395 | 0.4521 | 0.4575 | 0.4703 | 0.5150 |
| Sichuan | 0.3926 | 0.4169 | 0.4301 | 0.4465 | 0.4541 | 0.4734 | 0.4819 | 0.4910 | 0.5038 |
| Guizhou | 0.3552 | 0.3632 | 0.3650 | 0.3894 | 0.3988 | 0.4254 | 0.4425 | 0.4635 | 0.4695 |
| Yunan | 0.3368 | 0.3579 | 0.3713 | 0.3999 | 0.4133 | 0.4306 | 0.4497 | 0.4550 | 0.4885 |
| Tibet | 0.3385 | 0.3432 | 0.3576 | 0.3772 | 0.3841 | 0.4145 | 0.3926 | 0.4166 | 0.4370 |
| Gansu | 0.3043 | 0.3250 | 0.3143 | 0.3465 | 0.3518 | 0.3711 | 0.3782 | 0.3913 | 0.4297 |
| Qinghai | 0.3158 | 0.3402 | 0.3533 | 0.3700 | 0.3866 | 0.4047 | 0.4068 | 0.4173 | 0.4382 |
| Ningxia | 0.3454 | 0.3348 | 0.3393 | 0.3579 | 0.3798 | 0.3962 | 0.4029 | 0.4182 | 0.4380 |
| Xinjiang | 0.3240 | 0.3475 | 0.3514 | 0.3678 | 0.3915 | 0.4130 | 0.4074 | 0.4245 | 0.4502 |
| Year | Gini- Coefficient | Within- Group Gini Coefficient | Between- Group Gini Coefficient | Super- Variation Density | Within- Group Differences (%) | Between- Group Differences (%) | Super- Variation Density (%) |
|---|---|---|---|---|---|---|---|
| 2003 | 0.0587 | 0.0034 | 0.0488 | 0.0065 | 5.7460 | 83.1418 | 11.1124 |
| 2004 | 0.0608 | 0.0037 | 0.0481 | 0.0089 | 6.0533 | 79.2435 | 14.7034 |
| 2005 | 0.0605 | 0.0038 | 0.0472 | 0.0095 | 6.2004 | 78.0549 | 15.7459 |
| 2006 | 0.0605 | 0.0037 | 0.0468 | 0.0100 | 6.0796 | 77.4162 | 16.5038 |
| 2007 | 0.0603 | 0.0042 | 0.0439 | 0.0122 | 7.0415 | 72.7918 | 20.1654 |
| 2008 | 0.0579 | 0.0035 | 0.0439 | 0.0104 | 6.0973 | 75.8762 | 18.0281 |
| 2009 | 0.0585 | 0.0037 | 0.0444 | 0.0104 | 6.3949 | 75.8733 | 17.7317 |
| 2010 | 0.0550 | 0.0037 | 0.0422 | 0.0090 | 6.7792 | 76.8700 | 16.3511 |
| 2011 | 0.0577 | 0.0040 | 0.0444 | 0.0093 | 6.9183 | 76.9235 | 16.1586 |
| 2012 | 0.0575 | 0.0040 | 0.0443 | 0.0092 | 6.9451 | 76.9901 | 16.0650 |
| 2013 | 0.0551 | 0.0039 | 0.0425 | 0.0086 | 7.1262 | 77.1857 | 15.6887 |
| 2014 | 0.0588 | 0.0038 | 0.0469 | 0.0081 | 6.4466 | 79.8299 | 13.7231 |
| 2015 | 0.0584 | 0.0036 | 0.0468 | 0.0080 | 6.2014 | 80.0915 | 13.7068 |
| 2016 | 0.0559 | 0.0036 | 0.0449 | 0.0074 | 6.4919 | 80.3138 | 13.1951 |
| 2017 | 0.0565 | 0.0036 | 0.0442 | 0.0086 | 6.4147 | 78.3254 | 15.2601 |
| 2018 | 0.0557 | 0.0036 | 0.0425 | 0.0096 | 6.4372 | 76.3864 | 17.1769 |
| 2019 | 0.0557 | 0.0037 | 0.0425 | 0.0095 | 6.6663 | 76.2600 | 17.0726 |
| 2020 | 0.0556 | 0.0037 | 0.0407 | 0.0112 | 6.6223 | 73.2294 | 20.1485 |
| Mean | 0.0577 | 0.0037 | 0.0447 | 0.0092 | 6.4812 | 77.4891 | 16.0298 |
| Year | China | NCCER | NCER | ECCER | SCER | YRBCER | CYRBCE | GSCER | GNCER |
|---|---|---|---|---|---|---|---|---|---|
| 2003 | 0.0235 | 0.0177 | 0.0286 | 0.0131 | 0.0041 | 0.0420 | 0.0225 | 0.0317 | 0.0286 |
| 2004 | 0.0257 | 0.0174 | 0.0110 | 0.0249 | 0.0135 | 0.0231 | 0.0478 | 0.0438 | 0.0241 |
| 2005 | 0.0269 | 0.0143 | 0.0193 | 0.0217 | 0.0135 | 0.0204 | 0.0425 | 0.0644 | 0.0188 |
| 2006 | 0.0252 | 0.0068 | 0.0176 | 0.0275 | 0.0030 | 0.0211 | 0.0620 | 0.0422 | 0.0214 |
| 2007 | 0.0306 | 0.0118 | 0.0204 | 0.0163 | 0.0374 | 0.0453 | 0.0276 | 0.0572 | 0.0283 |
| 2008 | 0.0256 | 0.0082 | 0.0185 | 0.0347 | 0.0069 | 0.0246 | 0.0394 | 0.0549 | 0.0175 |
| 2009 | 0.0277 | 0.0128 | 0.0199 | 0.0412 | 0.0154 | 0.0363 | 0.0530 | 0.0261 | 0.0167 |
| 2010 | 0.0268 | 0.0074 | 0.0171 | 0.0397 | 0.0184 | 0.0364 | 0.0459 | 0.0256 | 0.0240 |
| 2011 | 0.0292 | 0.0138 | 0.0163 | 0.0407 | 0.0230 | 0.0379 | 0.0306 | 0.0453 | 0.0259 |
| 2012 | 0.0291 | 0.0167 | 0.0206 | 0.0435 | 0.0220 | 0.0355 | 0.0218 | 0.0456 | 0.0275 |
| 2013 | 0.0294 | 0.0185 | 0.0212 | 0.0427 | 0.0212 | 0.0315 | 0.0288 | 0.0438 | 0.0277 |
| 2014 | 0.0292 | 0.0236 | 0.0273 | 0.0426 | 0.0179 | 0.0272 | 0.0261 | 0.0432 | 0.0260 |
| 2015 | 0.0282 | 0.0242 | 0.0215 | 0.0210 | 0.0353 | 0.0293 | 0.0261 | 0.0473 | 0.0210 |
| 2016 | 0.0280 | 0.0279 | 0.0193 | 0.0156 | 0.0380 | 0.0230 | 0.0252 | 0.0443 | 0.0306 |
| 2017 | 0.0293 | 0.0388 | 0.0251 | 0.0168 | 0.0417 | 0.0209 | 0.0258 | 0.0456 | 0.0197 |
| 2018 | 0.0292 | 0.0406 | 0.0228 | 0.0156 | 0.0402 | 0.0247 | 0.0300 | 0.0475 | 0.0126 |
| 2019 | 0.0298 | 0.0247 | 0.0420 | 0.0173 | 0.0364 | 0.0253 | 0.0247 | 0.0488 | 0.0194 |
| 2020 | 0.0300 | 0.0479 | 0.0168 | 0.0227 | 0.0364 | 0.0262 | 0.0310 | 0.0474 | 0.0116 |
| Mean | 0.0280 | 0.0207 | 0.0214 | 0.0276 | 0.0236 | 0.0295 | 0.0339 | 0.0447 | 0.0223 |
| (a) | |||||||||||||||||||||||
| Year | NCCER/NCER | NCCER/ECCER | NCCER/SCER | NCCER/ YRCER | NCCER/YRBCE | NCCE/GSCER | NCCER/GNCER | NCER/ ECCER | NCER/ SCER | ||||||||||||||
| 2003 | 0.0265 | 0.0212 | 0.0237 | 0.0541 | 0.0475 | 0.0637 | 0.1473 | 0.0253 | 0.0283 | ||||||||||||||
| 2004 | 0.0178 | 0.0256 | 0.0335 | 0.0450 | 0.0570 | 0.0639 | 0.1509 | 0.0234 | 0.0300 | ||||||||||||||
| 2005 | 0.0248 | 0.0303 | 0.0460 | 0.0479 | 0.0651 | 0.0726 | 0.1531 | 0.0281 | 0.0316 | ||||||||||||||
| 2006 | 0.0193 | 0.0305 | 0.0376 | 0.0456 | 0.0628 | 0.0681 | 0.1510 | 0.0307 | 0.0281 | ||||||||||||||
| 2007 | 0.0193 | 0.0307 | 0.0379 | 0.0615 | 0.0516 | 0.0616 | 0.1427 | 0.0274 | 0.0393 | ||||||||||||||
| 2008 | 0.0201 | 0.0342 | 0.0318 | 0.0527 | 0.0594 | 0.0580 | 0.1491 | 0.0311 | 0.0194 | ||||||||||||||
| 2009 | 0.0248 | 0.0441 | 0.0412 | 0.0595 | 0.0622 | 0.0735 | 0.1493 | 0.0366 | 0.0254 | ||||||||||||||
| 2010 | 0.0157 | 0.0362 | 0.0327 | 0.0487 | 0.0555 | 0.0591 | 0.1347 | 0.0342 | 0.0269 | ||||||||||||||
| 2011 | 0.0209 | 0.0360 | 0.0360 | 0.0552 | 0.0591 | 0.0611 | 0.1444 | 0.0336 | 0.0263 | ||||||||||||||
| 2012 | 0.0242 | 0.0384 | 0.0348 | 0.0574 | 0.0602 | 0.0623 | 0.1415 | 0.0376 | 0.0267 | ||||||||||||||
| 2013 | 0.0241 | 0.0397 | 0.0330 | 0.0539 | 0.0582 | 0.0640 | 0.1317 | 0.0372 | 0.0267 | ||||||||||||||
| 2014 | 0.0279 | 0.0442 | 0.0300 | 0.0536 | 0.0546 | 0.0665 | 0.1465 | 0.0420 | 0.0282 | ||||||||||||||
| 2015 | 0.0307 | 0.0327 | 0.0446 | 0.0555 | 0.0574 | 0.0744 | 0.1522 | 0.0235 | 0.0335 | ||||||||||||||
| 2016 | 0.0264 | 0.0277 | 0.0388 | 0.0460 | 0.0479 | 0.0693 | 0.1386 | 0.0206 | 0.0350 | ||||||||||||||
| 2017 | 0.0384 | 0.0374 | 0.0455 | 0.0495 | 0.0541 | 0.0694 | 0.1335 | 0.0237 | 0.0378 | ||||||||||||||
| 2018 | 0.0375 | 0.0382 | 0.0435 | 0.0455 | 0.0530 | 0.0674 | 0.1239 | 0.0245 | 0.0363 | ||||||||||||||
| 2019 | 0.0422 | 0.0278 | 0.0447 | 0.0469 | 0.0565 | 0.0665 | 0.1305 | 0.0398 | 0.0448 | ||||||||||||||
| 2020 | 0.0465 | 0.0451 | 0.0499 | 0.0537 | 0.0569 | 0.0717 | 0.1243 | 0.0214 | 0.0370 | ||||||||||||||
| Mean | 0.0271 | 0.0344 | 0.0381 | 0.0518 | 0.0566 | 0.0663 | 0.1414 | 0.0300 | 0.0312 | ||||||||||||||
| (b) | |||||||||||||||||||||||
| Year | NCER/ YRCER | NCER/ YRBCE | NCER/ GSCER | NCER/ GNCER | ECCER/ SCER | ECCER/YRCER | ECCER/YRBCE | ECCER/ GSCER | ECCER/ GNCER | ||||||||||||||
| 2003 | 0.0562 | 0.0500 | 0.0644 | 0.1467 | 0.0177 | 0.0474 | 0.0402 | 0.0545 | 0.1373 | ||||||||||||||
| 2004 | 0.0418 | 0.0539 | 0.0628 | 0.1491 | 0.0285 | 0.0373 | 0.0505 | 0.0572 | 0.1393 | ||||||||||||||
| 2005 | 0.0361 | 0.0563 | 0.0649 | 0.1389 | 0.0265 | 0.0285 | 0.0480 | 0.0594 | 0.1258 | ||||||||||||||
| 2006 | 0.0395 | 0.0601 | 0.0635 | 0.1417 | 0.0248 | 0.0287 | 0.0566 | 0.0519 | 0.1230 | ||||||||||||||
| 2007 | 0.0580 | 0.0454 | 0.0594 | 0.1366 | 0.0341 | 0.0443 | 0.0285 | 0.0484 | 0.1128 | ||||||||||||||
| 2008 | 0.0382 | 0.0506 | 0.0523 | 0.1345 | 0.0280 | 0.0381 | 0.0459 | 0.0516 | 0.1191 | ||||||||||||||
| 2009 | 0.0458 | 0.0523 | 0.0530 | 0.1291 | 0.0338 | 0.0439 | 0.0532 | 0.0471 | 0.1117 | ||||||||||||||
| 2010 | 0.0432 | 0.0499 | 0.0490 | 0.1248 | 0.0352 | 0.0455 | 0.0520 | 0.0488 | 0.1138 | ||||||||||||||
| 2011 | 0.0424 | 0.0433 | 0.0490 | 0.1272 | 0.0377 | 0.0492 | 0.0501 | 0.0545 | 0.1236 | ||||||||||||||
| 2012 | 0.0450 | 0.0442 | 0.0519 | 0.1249 | 0.0389 | 0.0514 | 0.0507 | 0.0569 | 0.1214 | ||||||||||||||
| 2013 | 0.0445 | 0.0477 | 0.0552 | 0.1192 | 0.0368 | 0.0464 | 0.0484 | 0.0570 | 0.1114 | ||||||||||||||
| 2014 | 0.0481 | 0.0486 | 0.0616 | 0.1392 | 0.0363 | 0.0432 | 0.0434 | 0.0570 | 0.1246 | ||||||||||||||
| 2015 | 0.0373 | 0.0398 | 0.0558 | 0.1301 | 0.0327 | 0.0353 | 0.0360 | 0.0533 | 0.1252 | ||||||||||||||
| 2016 | 0.0383 | 0.0397 | 0.0610 | 0.1303 | 0.0321 | 0.0301 | 0.0311 | 0.0512 | 0.1192 | ||||||||||||||
| 2017 | 0.0377 | 0.0435 | 0.0597 | 0.1225 | 0.0360 | 0.0333 | 0.0395 | 0.0561 | 0.1189 | ||||||||||||||
| 2018 | 0.0381 | 0.0472 | 0.0593 | 0.1209 | 0.0363 | 0.0335 | 0.0433 | 0.0562 | 0.1150 | ||||||||||||||
| 2019 | 0.0468 | 0.0530 | 0.0683 | 0.1214 | 0.0358 | 0.0317 | 0.0391 | 0.0515 | 0.1091 | ||||||||||||||
| 2020 | 0.0423 | 0.0462 | 0.0553 | 0.1201 | 0.0351 | 0.0380 | 0.0415 | 0.0531 | 0.1130 | ||||||||||||||
| Mean | 0.0433 | 0.0484 | 0.0581 | 0.1310 | 0.0326 | 0.0392 | 0.0443 | 0.0537 | 0.1202 | ||||||||||||||
| (c) | |||||||||||||||||||||||
| Year | SCER/ YRCER | SCER/ YRBCE | SCER/ GSCER | SCER/ GNCER | YRCER/YRBCE | YRCER/GSCER | YRCER/GNCER | YRBCE/GSCER | YRBCE/GNCR | GSCER/GNCER | |||||||||||||
| 2003 | 0.0403 | 0.0301 | 0.0408 | 0.1241 | 0.0373 | 0.0412 | 0.1011 | 0.0317 | 0.1010 | 0.0845 | |||||||||||||
| 2004 | 0.0248 | 0.0407 | 0.0461 | 0.1196 | 0.0414 | 0.0426 | 0.1104 | 0.0504 | 0.0992 | 0.0950 | |||||||||||||
| 2005 | 0.0194 | 0.0396 | 0.0536 | 0.1078 | 0.0393 | 0.0553 | 0.1059 | 0.0604 | 0.0936 | 0.0864 | |||||||||||||
| 2006 | 0.0213 | 0.0521 | 0.0467 | 0.1141 | 0.0540 | 0.0424 | 0.1061 | 0.0591 | 0.0925 | 0.0876 | |||||||||||||
| 2007 | 0.0479 | 0.0426 | 0.0563 | 0.1124 | 0.0438 | 0.0597 | 0.0945 | 0.0496 | 0.0918 | 0.0876 | |||||||||||||
| 2008 | 0.0223 | 0.0410 | 0.0460 | 0.1178 | 0.0392 | 0.0473 | 0.0971 | 0.0528 | 0.0940 | 0.0939 | |||||||||||||
| 2009 | 0.0343 | 0.0469 | 0.0334 | 0.1088 | 0.0512 | 0.0359 | 0.0942 | 0.0497 | 0.0894 | 0.0766 | |||||||||||||
| 2010 | 0.0332 | 0.0418 | 0.0314 | 0.1029 | 0.0447 | 0.0363 | 0.0884 | 0.0426 | 0.0809 | 0.0762 | |||||||||||||
| 2011 | 0.0358 | 0.0353 | 0.0441 | 0.1106 | 0.0367 | 0.0444 | 0.0907 | 0.0420 | 0.0860 | 0.0846 | |||||||||||||
| 2012 | 0.0365 | 0.0320 | 0.0450 | 0.1093 | 0.0317 | 0.0439 | 0.0854 | 0.0404 | 0.0819 | 0.0811 | |||||||||||||
| 2013 | 0.0340 | 0.0352 | 0.0458 | 0.1015 | 0.0325 | 0.0435 | 0.0801 | 0.0399 | 0.0741 | 0.0703 | |||||||||||||
| 2014 | 0.0334 | 0.0333 | 0.0471 | 0.1208 | 0.0298 | 0.0408 | 0.0947 | 0.0389 | 0.0926 | 0.0812 | |||||||||||||
| 2015 | 0.0388 | 0.0380 | 0.0553 | 0.1207 | 0.0319 | 0.0430 | 0.0976 | 0.0443 | 0.0971 | 0.0793 | |||||||||||||
| 2016 | 0.0381 | 0.0394 | 0.0573 | 0.1190 | 0.0277 | 0.0441 | 0.0971 | 0.0422 | 0.0936 | 0.0732 | |||||||||||||
| 2017 | 0.0392 | 0.0437 | 0.0595 | 0.1149 | 0.0263 | 0.0435 | 0.0900 | 0.0418 | 0.0829 | 0.0684 | |||||||||||||
| 2018 | 0.0395 | 0.0470 | 0.0595 | 0.1126 | 0.0308 | 0.0454 | 0.0868 | 0.0434 | 0.0752 | 0.0660 | |||||||||||||
| 2019 | 0.0353 | 0.0391 | 0.0566 | 0.1004 | 0.0278 | 0.0461 | 0.0845 | 0.0456 | 0.0745 | 0.0689 | |||||||||||||
| 2020 | 0.0359 | 0.0400 | 0.0540 | 0.0990 | 0.0310 | 0.0453 | 0.0805 | 0.0453 | 0.0765 | 0.0715 | |||||||||||||
| Mean | 0.0339 | 0.0399 | 0.0488 | 0.1120 | 0.0365 | 0.0445 | 0.0936 | 0.0456 | 0.0876 | 0.0796 | |||||||||||||
| Year | I Value | Z Value | p Value |
|---|---|---|---|
| 2003 | 0.368 | 3.386 | 0.000 |
| 2004 | 0.381 | 3.479 | 0.000 |
| 2005 | 0.330 | 3.030 | 0.001 |
| 2006 | 0.371 | 3.386 | 0.000 |
| 2007 | 0.293 | 2.754 | 0.003 |
| 2008 | 0.373 | 3.418 | 0.000 |
| 2009 | 0.346 | 3.171 | 0.001 |
| 2010 | 0.338 | 3.120 | 0.001 |
| 2011 | 0.356 | 3.281 | 0.001 |
| 2012 | 0.331 | 3.070 | 0.001 |
| 2013 | 0.346 | 3.200 | 0.001 |
| 2014 | 0.343 | 3.178 | 0.001 |
| 2015 | 0.347 | 3.197 | 0.001 |
| 2016 | 0.345 | 3.210 | 0.001 |
| 2017 | 0.324 | 3.020 | 0.001 |
| 2018 | 0.279 | 2.619 | 0.004 |
| 2019 | 0.273 | 2.570 | 0.005 |
| 2020 | 0.252 | 2.401 | 0.008 |
| Period | Status | Low Level | Medium-Low Level | Medium-High Level | High Level |
|---|---|---|---|---|---|
| 1 year | Low level | 0.7929 | 0.2071 | 0 | 0 |
| 1 year | Medium-low | 0.0072 | 0.7698 | 0.2230 | 0 |
| 1 year | Medium-high | 0 | 0 | 0.8195 | 0.1805 |
| 1 year | High level | 0 | 0 | 0 | 1 |
| 2 year | Low level | 0.6143 | 0.3857 | 0 | 0 |
| 2 year | Medium-low | 0.0073 | 0.5547 | 0.4307 | 0.0073 |
| 2 year | Medium-high | 0 | 0 | 0.6480 | 0.3520 |
| 2 year | High level | 0 | 0 | 0 | 1 |
| 3 year | Low level | 0.4929 | 0.4857 | 0.0214 | 0 |
| 3 year | Medium-low | 0.0075 | 0.3609 | 0.6165 | 0.0150 |
| 3 year | Medium-high | 0 | 0 | 0.4661 | 0.5339 |
| 3 year | High level | 0 | 0 | 0 | 1 |
| 4 year | Low level | 0.3857 | 0.5429 | 0.0714 | 0 |
| 4 year | Medium-low | 0 | 0.1953 | 0.7578 | 0.0469 |
| 4 year | Medium-high | 0 | 0 | 0.3 | 0.7 |
| 4 year | High level | 0 | 0 | 0 | 1 |
| (a) | |||||||||
| Spatial Lag Term | State | t = 1 | t = 2 | ||||||
| Low level | Low level | 0.8298 | 0.1702 | 0 | 0 | 0.6809 | 0.3191 | 0 | 0 |
| Medium-low level | 0.0278 | 0.9444 | 0.0278 | 0 | 0.0278 | 0.7778 | 0.1944 | 0 | |
| Medium-high level | 0 | 0 | 1 | 0 | 0 | 0 | 1 | 0 | |
| High level | 0 | 0 | 0 | 0 | 0 | 0 | 0 | 0 | |
| Medium-low level | Low level | 0.75 | 0.25 | 0 | 0 | 0.5278 | 0.4722 | 0 | 0 |
| Medium-low level | 0 | 0.6731 | 0.3269 | 0 | 0 | 0.4038 | 0.5769 | 0.0192 | |
| Medium-high level | 0 | 0 | 0.95 | 0.05 | 0 | 0 | 0.85 | 0.15 | |
| High level | 0 | 0 | 0 | 1 | 0 | 0 | 0 | 1 | |
| Medium-high level | Low level | 0.6 | 0.4 | 0 | 0 | 0.3 | 0.7 | 0 | 0 |
| Medium-low level | 0 | 0.8049 | 0.1951 | 0 | 0 | 0.6098 | 0.3902 | 0 | |
| Medium-high level | 0 | 0 | 0.8171 | 0.1829 | 0 | 0 | 0.6341 | 0.3659 | |
| High level | 0 | 0 | 0 | 1 | 0 | 0 | 0 | 1 | |
| Highlevel | Low level | 0 | 0 | 0 | 0 | 0 | 0 | 0 | 0 |
| Medium-low level | 0 | 0.5 | 0.5 | 0 | 0 | 0.25 | 0.75 | 0 | |
| Medium-high level | 0 | 0 | 0.7333 | 0.2667 | 0 | 0 | 0.5 | 0.5 | |
| High-level | 0 | 0 | 0 | 1 | 0 | 0 | 0 | 1 | |
| (b) | |||||||||
| t = 3 | t = 4 | ||||||||
| Low level | Low level | 0.5957 | 0.3936 | 0.0106 | 0 | 0.4894 | 0.4574 | 0.0532 | 0 |
| Medium-low level | 0.0278 | 0.5556 | 0.3889 | 0.0278 | 0 | 0.3056 | 0.6389 | 0.0556 | |
| Medium-high level | 0 | 0 | 1 | 0 | 0 | 0 | 1 | 0 | |
| High level | 0 | 0 | 0 | 0 | 0 | 0 | 0 | 0 | |
| Medium-low level | Low level | 0.3056 | 0.6389 | 0.0556 | 0 | 0.1944 | 0.6944 | 0.1111 | 0 |
| Medium-low level | 0 | 0.1923 | 0.7885 | 0.0192 | 0 | 0.0385 | 0.8846 | 0.0769 | |
| Medium-high level | 0 | 0 | 0.5 | 0.5 | 0 | 0 | 0.15 | 0.85 | |
| High level | 0 | 0 | 0 | 1 | 0 | 0 | 0 | 1 | |
| Medium-high level | Low level | 0.2 | 0.8 | 0 | 0 | 0.1 | 0.8 | 0.1 | 0 |
| Medium-low level | 0 | 0.4390 | 0.5610 | 0 | 0 | 0.3077 | 0.6923 | 0 | |
| Medium-high level | 0 | 0 | 0.4878 | 0.5122 | 0 | 0 | 0.3537 | 0.6463 | |
| High level | 0 | 0 | 0 | 1 | 0 | 0 | 0 | 1 | |
| High level | Low level | 0 | 0 | 0 | 0 | 0 | 0 | 0 | 0 |
| Medium– low level | 0 | 0 | 1 | 0 | 0 | 0 | 1 | 0 | |
| Medium-high level | 0 | 0 | 0.2667 | 0.7333 | 0 | 0 | 0 | 1 | |
| High level | 0 | 0 | 0 | 1 | 0 | 0 | 0 | 1 | |
Disclaimer/Publisher’s Note: The statements, opinions and data contained in all publications are solely those of the individual author(s) and contributor(s) and not of MDPI and/or the editor(s). MDPI and/or the editor(s) disclaim responsibility for any injury to people or property resulting from any ideas, methods, instructions or products referred to in the content. |
© 2023 by the authors. Licensee MDPI, Basel, Switzerland. This article is an open access article distributed under the terms and conditions of the Creative Commons Attribution (CC BY) license (https://creativecommons.org/licenses/by/4.0/).
Share and Cite
Zhou, F.; Wen, C. Research on the Level of Agricultural Green Development, Regional Disparities, and Dynamic Distribution Evolution in China from the Perspective of Sustainable Development. Agriculture 2023, 13, 1441. https://doi.org/10.3390/agriculture13071441
Zhou F, Wen C. Research on the Level of Agricultural Green Development, Regional Disparities, and Dynamic Distribution Evolution in China from the Perspective of Sustainable Development. Agriculture. 2023; 13(7):1441. https://doi.org/10.3390/agriculture13071441
Chicago/Turabian StyleZhou, Feng, and Chunhui Wen. 2023. "Research on the Level of Agricultural Green Development, Regional Disparities, and Dynamic Distribution Evolution in China from the Perspective of Sustainable Development" Agriculture 13, no. 7: 1441. https://doi.org/10.3390/agriculture13071441
APA StyleZhou, F., & Wen, C. (2023). Research on the Level of Agricultural Green Development, Regional Disparities, and Dynamic Distribution Evolution in China from the Perspective of Sustainable Development. Agriculture, 13(7), 1441. https://doi.org/10.3390/agriculture13071441

