A New Remote Sensing Service Mode for Agricultural Production and Management Based on Satellite–Air–Ground Spatiotemporal Monitoring
Abstract
:1. Introduction
2. Materials and Methods
2.1. Study Area
2.2. Data Sources and Preprocessing
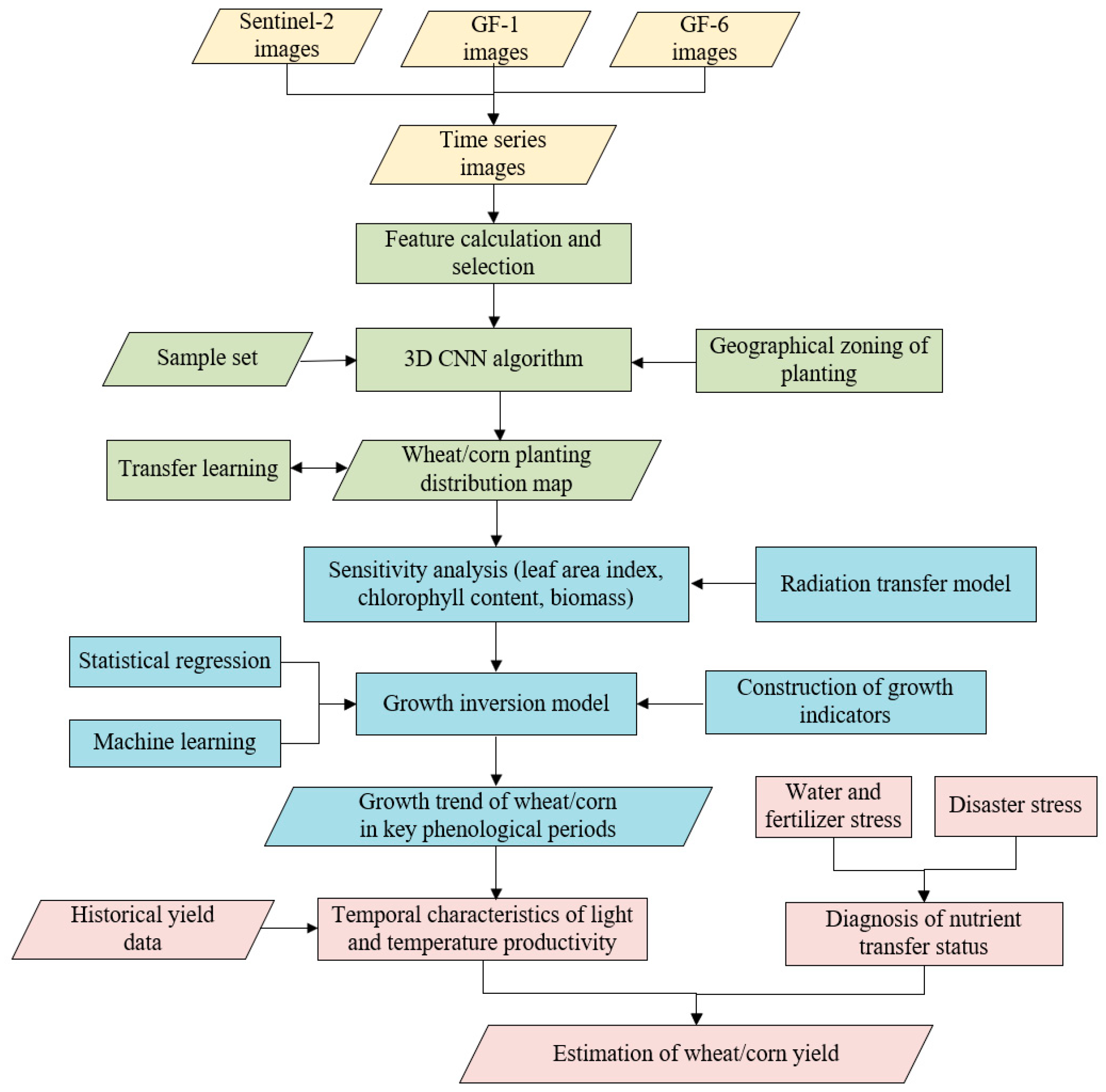
2.2.1. Satellite Data
2.2.2. UAV Data
2.2.3. IoT Data
2.2.4. Other Auxiliary Data
2.3. Methods
2.3.1. Access and Management of Satellite–Air–Ground Stereoscopic Monitoring Data
2.3.2. Integration of Multi-Dimensional Knowledge Models
2.3.3. Remote Sensing Monitoring and Intelligent Computing of Agricultural Information
2.3.4. Agricultural Decision Making Based on Crop Growth Monitoring Information, Prescriptions, and Intelligent Terminals
3. Results
3.1. Macro-Management and Service Interface in Shandong Province
3.2. Precise Control and Service Interface in Demonstration Plot (Feicheng)
3.3. APP for Agricultural Production Material Sharing
4. Discussion
5. Conclusions
Author Contributions
Funding
Institutional Review Board Statement
Data Availability Statement
Acknowledgments
Conflicts of Interest
References
- Wang, Z.; Yang, X.; Zhou, C. Geographic knowledge graph for remote sensing big data. J. Geo-Inf. Sci. 2021, 23, 16–28. [Google Scholar]
- Abriha, D.; Szabo, S. Strategies in training deep learning models to extract building from multisource images with small training sample sizes. Int. J. Digit. Earth 2023, 16, 1707–1724. [Google Scholar] [CrossRef]
- Price, J.; Sousa, D.; Sousa, F. Effect of spatial and spectral scaling on joint characterization of the spectral mixture residual: Comparative analysis of AVIRIS and WorldView-3 SWIR for geologic mapping in Anza-Borrego Desert State Park. Sensors 2023, 23, 6742. [Google Scholar] [CrossRef] [PubMed]
- Aubert, M.; Baghdadi, N.; Zribi, M.; Ose, K.; Hajj, M.; Vaudour, E.; Gonzalez-Sosa, E. Toward an operational bare soil moisture mapping using TerraSAR-X data acquired over agricultural areas. IEEE J. Sel. Top. Appl. Earth Obs. Remote Sens. 2013, 6, 900–916. [Google Scholar] [CrossRef]
- Nininahazwe, F.; Theau, J.; Antoine, G.M.; Varin, M. Mapping invasive alien plant species with very high spatial resolution and multi-date satellite imagery using object-based and machine learning techniques: A comparative study. GISci. Remote Sens. 2023, 60, 2190203. [Google Scholar] [CrossRef]
- Zhao, Z.; Gao, L.; Chen, D.; Yue, A.; Chen, J.; Liu, D.; Yang, J.; Meng, Y. Development of satellite remote sensing and image processing platform. J. Image Graph. 2019, 24, 2098–2110. [Google Scholar]
- Li, D. On space-air-ground integrated earth observation network. J. Geo-Inf. Sci. 2012, 14, 419–425. [Google Scholar] [CrossRef]
- Luo, J.; Hu, X.; Wu, T.; Liu, W.; Xia, L.; Yang, H.; Sun, Y.; Xu, N.; Zhang, X.; Shen, Z. Research on intelligent calculation model and method of precision land use/cover change information driven by high-resolution remote sensing. J. Remote Sens. 2021, 25, 1351–1373. [Google Scholar] [CrossRef]
- Watson, C.; Elliott, J.; Cordova, M.; Menoscal, J.; Bonilla-Bedoya, S. Evaluating night-time light sources and correlation with socio-economic development using high-resolution multi-spectral Jilin-1 satellite imagery of Quito, Ecuador. Int. J. Remote Sens. 2023, 44, 2691–2716. [Google Scholar] [CrossRef]
- Liang, S.; Bai, R.; Chen, X.; Cheng, J.; Fan, W.; He, T.; Jia, K.; Jiang, B.; Jiang, L.; Jiao, Z. Review of China’s land surface quantitative remote sensing development in 2019. J. Remote Sens. 2020, 24, 618–671. [Google Scholar]
- Raliya, R.; Saharan, V.; Dimkpa, C.; Biswas, P. Nanofertilizer for precision and sustainable agriculture: Current state and future perspectives. J. Agric. Food Chem. 2018, 66, 6487–6503. [Google Scholar] [CrossRef]
- Li, W.; Huang, J.; Yang, L.; Chen, Y.; Fang, Y.; Jin, H.; Sun, H.; Huang, R. A practical remote sensing monitoring framework for late frost damage in wine grapes using multi-source satellite data. Remote Sens. 2021, 13, 3231. [Google Scholar] [CrossRef]
- Azzari, G.; Lobell, D. Landsat-based classification in the cloud: An opportunity for a paradigm shift in land cover monitoring. Remote Sens. Environ. 2017, 202, 64–74. [Google Scholar] [CrossRef]
- Dahiya, N.; Singh, S.; Gupta, S.; Rajab, A.; Hamdi, M.; Elmagzoub, M.; Sulaiman, A.; Shaikh, A. Detection of multitemporal changes with artificial neural network-based change detection algorithm using hyperspectral dataset. Remote Sens. 2023, 15, 1326. [Google Scholar] [CrossRef]
- Bhatt, P.; Maclean, A. Comparison of high-resolution NAIP and unmanned aerial vehicle (UAV) imagery for natural vegetation communities classification using machine learning approaches. GISci. Remote Sens. 2023, 60, 2177448. [Google Scholar] [CrossRef]
- Peladarinos, N.; Piromalis, D.; Cheimaras, V.; Tserepas, E.; Munteanu, R.; Papageorgas, P. Enhancing smart agriculture by implementing digital twins: A comprehensive review. Sensors 2023, 23, 7128. [Google Scholar] [CrossRef] [PubMed]
- Sisheber, B.; Marshall, M.; Mengistu, D.; Nelson, A. Detecting the long-term spatiotemporal crop phenology changes in a highly fragmented agricultural landscape. Agric. For. Meteorol. 2023, 340, 109601. [Google Scholar] [CrossRef]
- Maes, W.; Steppe, K. Perspectives for remote sensing with unmanned aerial vehicles in precision agriculture. Trends Plant Sci. 2019, 24, 152–164. [Google Scholar] [CrossRef]
- Elijah, O.; Rahman, T.; Orikumhi, I.; Leow, C.; Hindia, M. An overview of internet of things (IoT) and data analytics in agriculture: Benefits and challenges. IEEE Internet Things 2018, 5, 3758–3773. [Google Scholar] [CrossRef]
- Jorge, L.; Brandao, Z.; Inamasu, R. Insights and recommendations of use of UAV platforms in precision agriculture in Brazil. Remote Sens. Agric. Eco Hydrol. 2014, 9239, 313–330. [Google Scholar]
- Chataut, R.; Phoummalayvane, A.; Akl, R. Unleashing the power of IoT: A comprehensive review of IoT applications and future prospects in healthcare, agriculture, smart homes, smart cities, and industry 4.0. Sensors 2023, 23, 7194. [Google Scholar] [CrossRef] [PubMed]
- Chen, Z.; Ren, J.; Tang, H.; Shi, Y.; Leng, P.; Liu, J.; Wang, L.; Wu, W.; Yao, Y.; Hasiyuya. Progress and perspectives on agricultural remote sensing research and applications in China. J. Remote Sens. 2016, 20, 748–767. [Google Scholar]
- Yang, Y.; Wu, Z.; Luo, J.; Huang, Q.; Zhang, D.; Wu, T.; Sun, Y.; Cao, Z.; Dong, W.; Liu, W. Parcel-based crop distribution extraction using the spatiotemporal collaboration of remote sensing data. Trans. Chin. Soc. Agric. Eng. 2021, 37, 166–174. [Google Scholar]
- Gong, P.; Zhang, W.; Yu, L.; Li, C.; Wang, J.; Liang, L.; Li, X.; Ji, L.; Bai, Y. New research paradigm for global land cover mapping. J. Remote Sens. 2016, 20, 1002–1016. [Google Scholar] [CrossRef]
- Li, W.; Guo, X.; Yang, L.; Yan, M.; Zou, C.; Fang, Y.; Sun, H.; Huang, J. Accurate recognition of wine grapes using multi-feature optimization based on GF-6 satellite images. Trans. Chin. Soc. Agric. Eng. 2020, 36, 165–173. [Google Scholar]
- Gong, P. Intelligent mapping with remote sensing, iMap. J. Remote Sens. 2021, 25, 527–529. [Google Scholar] [CrossRef]
- Yang, L.; Wang, L.; Huang, J.; Mansaray, L.R.; Mijiti, R. Monitoring policy-driven crop area adjustments in northeast China using Landsat-8 imagery. Int. J. Appl. Earth Obs. Geoinf. 2019, 82, 101892. [Google Scholar] [CrossRef]
- Wang, R.; Bowling, L.; Cherkauer, K. Estimation of the effects of climate variability on crop yield in the Midwest USA. Agric. For. Meteorol. 2016, 216, 141–156. [Google Scholar] [CrossRef]
- Mateo-Sanchis, A.; Adsuara, J.; Piles, M.; Munoz-Mari, J.; Perez-Suay, A.; Camps-Valls, G. Interpretable long short-term memory networks for crop yield estimation. IEEE Geosci. Remote Sens. Lett. 2023, 20, 2501105. [Google Scholar] [CrossRef]
- Karimli, N.; Selbesoglu, M. Remote sensing-based yield estimation of winter wheat using vegetation and soil indices in Jalilabad, Azerbaijan. ISPRS. Int. J. Geo-Inf. 2023, 12, 124. [Google Scholar] [CrossRef]
- Li, B.; Xu, X.; Zhang, L.; Han, J.; Bian, C.; Li, G.; Liu, J.; Jin, L. Above-ground biomass estimation and yield prediction in potato by using UAV-based RGB and hyperspectral imaging. ISPRS J. Photogramm. Remote Sens. 2020, 162, 161–172. [Google Scholar] [CrossRef]
- Fieuzal, R.; Sicre, C.; Baup, F. Estimation of corn yield using multi-temporal optical and radar satellite data and artificial neural networks. Int. J. Appl. Earth Obs. Geoinf. 2017, 57, 14–23. [Google Scholar] [CrossRef]
- Parez, S.; Dilshad, N.; Alghamdi, N.S.; Alanazi, T.M.; Lee, J.W. Visual intelligence in precision agriculture: Exploring plant disease detection via efficient vision transformers. Sensors 2023, 23, 6949. [Google Scholar] [CrossRef] [PubMed]
- Huang, W.; Dong, Y.; Zhao, L.; Geng, Y.; Ruan, C.; Zhang, B.; Sun, Z.; Zhang, H.; Ye, H.; Wang, K. Review of locust remote sensing monitoring and early warning. J. Remote Sens. 2020, 24, 1270–1279. [Google Scholar] [CrossRef]
- Ren, Y.; Huang, W.; Ye, H.; Zhou, X.; Ma, H.; Dong, Y.; Shi, Y.; Geng, Y.; Huang, Y.; Jiao, Q. Quantitative identification of yellow rust in winter wheat with a new spectral index: Development and validation using simulated and experimental data. Int. J. Appl. Earth Obs. Geoinf. 2021, 102, 102384. [Google Scholar] [CrossRef]
- Fu, S.; Wei, X.; Zheng, S.; Wu, L.; Li, B.; Wang, T. Effects of integrated management of water and fertilizer on the physiological characteristics and water-fertilizer use efficiency of grapes in greenhouse. Trans. Chin. Soc. Agric. Eng. 2021, 37, 61–72. [Google Scholar]
- Wang, Z.; Cheng, X.; Xie, Y.; Hong, C.; Hu, M.; Gao, Y.; You, J.; He, Y.; Liu, J.; Xiao, B. Effects of different water and fertilizer use patterns on the lodging resistances of indica and japonica rice. Trans. Chin. Soc. Agric. Eng. 2022, 38, 108–118. [Google Scholar]
- Song, C.; Zhou, Z.; Zang, Y.; Zhao, L.; Yang, W.; Luo, X.; Jiang, R.; Ming, R.; Zang, Y.; Zi, L.; et al. Variable-rate control system for UAV-based granular fertilizer spreader. Comput. Electron. Agric. 2021, 180, 105832. [Google Scholar] [CrossRef]
- Song, P.; Mansaray, L.; Huang, J.; Huang, W. Mapping paddy rice agriculture over China using AMSR-E time series data. ISPRS J. Photogramm. Remote Sens. 2018, 144, 469–482. [Google Scholar] [CrossRef]
- Li, X.; Wigneron, J.; Fan, L.; Frappart, F.; Yueh, S.; Colliander, A.; Ebtehaj, A.; Gao, L.; Fernandez-Moran, R.; Liu, X. A new SMAP soil moisture and vegetation optical depth product (SMAP-IB): Algorithm, assessment and inter-comparison. Remote Sens. Environ. 2022, 271, 112921. [Google Scholar] [CrossRef]
- Antwi-Agyei, P.; Atta-Aidoo, J.; Asare-Nuamah, P.; Stringer, L.C.; Antwi, K. Trade-offs, synergies and acceptability of climate smart agricultural practices by smallholder farmers in rural Ghana. Int. J. Agric. Sustain. 2023, 21, 2193439. [Google Scholar] [CrossRef]
- Brook, A.; De Micco, V.; Battipaglia, G.; Erbaggio, A.; Ludeno, G.; Catapano, I.; Bonfante, A. A smart multiple spatial and temporal resolution system to support precision agriculture from satellite images: Proof of concept on aglianico vineyard. Remote Sens. Environ. 2020, 240, 111679. [Google Scholar] [CrossRef]
- Campos-Taberner, M.; Javier Garcia-Haro, F.; Camps-Valls, G.; Grau-Muedra, G.; Nutini, F.; Crema, A.; Boschetti, M. Multitemporal and multiresolution leaf area index retrieval for operational local rice crop monitoring. Remote Sens. Environ. 2016, 187, 102–118. [Google Scholar] [CrossRef]
- Wu, T.; Luo, J.; Zhao, X.; Li, M.; Zhang, X.; Dong, W.; Gao, L.; Wang, L.; Yang, Y.; Zhao, W. Collaborative computing of high-resolution remote sensing driven by fine-accurate geographic applications. Geomat. Inf. Sci. Wuhan Univ. 2022, 47, 1220–1235. [Google Scholar]
- Zhu, X.; Cai, F.; Tian, J.; Williams, T. Spatiotemporal fusion of multisource remote sensing data: Literature survey, taxonomy, principles, applications, and future directions. Remote Sens. 2018, 10, 527. [Google Scholar] [CrossRef]
- Jiao, W.; Wang, L.; McCabe, M. Multi-sensor remote sensing for drought characterization: Current status, opportunities and a roadmap for the future. Remote Sens. Environ. 2021, 256, 112313. [Google Scholar] [CrossRef]
- Xi, W.; Du, S.; Wang, Y.; Zhang, X. A spatiotemporal cube model for analyzing satellite image time series: Application to land-cover mapping and change detection. Remote Sens. Environ. 2019, 231, 111212. [Google Scholar] [CrossRef]
- Xia, X.; Zhang, T.; Wang, L.; Gong, W.; Zhu, Z.; Wang, W.; Gu, Y.; Lin, Y.; Zhou, X.; Dong, J. Spatial-temporal fusion of 10-min aerosol optical depth products with the GEO-LEO satellite joint observations. Remote Sens. 2023, 15, 2038. [Google Scholar] [CrossRef]
- Luo, J.; Wu, T.; Xia, L. The Theory and Calculation of Spatial-spectral Cognition of Remote Sensing. J. Geo-Inf. Sci. 2016, 18, 578–589. [Google Scholar]
- Luo, J.; Wu, T.; Wu, Z.; Zhou, Y.n.; Gao, L.; Sun, Y.; Wu, W.; Yang, Y.; Hu, X.; Zhang, X. Methods of intelligent computation and pattern mining based on Geo-parcels. J. Geo-Inf. Sci. 2020, 22, 57–75. [Google Scholar]
- Wu, T.; Ma, J. A remote sensing change detection method combining with spatial-spectral features under the guidance of historical interpretation knowledge. J. Geo-Inf. Sci. 2016, 18, 655–663. [Google Scholar]
















| Resolution | Satellite | Sensor | Bands Used | Time Span | Study Area |
|---|---|---|---|---|---|
| 16 m | GF-1 | Wide field of view (WFV) | Blue, green, red, and near-infrared bands | 2021–2023 | Shandong |
| GF-6 | |||||
| 10 m | Sentinel-2 | Multispectral instrument (MSI) | Blue, green, red, red-edge, near-infrared, short-wave infrared, and water vapor bands | ||
| 2 m/8 m | GF-1 | Panchromatic/multi-spectral (PMS) | Blue, green, red, near-infrared, and panchromatic bands | Feicheng | |
| GF-6 |
Disclaimer/Publisher’s Note: The statements, opinions and data contained in all publications are solely those of the individual author(s) and contributor(s) and not of MDPI and/or the editor(s). MDPI and/or the editor(s) disclaim responsibility for any injury to people or property resulting from any ideas, methods, instructions or products referred to in the content. |
© 2023 by the authors. Licensee MDPI, Basel, Switzerland. This article is an open access article distributed under the terms and conditions of the Creative Commons Attribution (CC BY) license (https://creativecommons.org/licenses/by/4.0/).
Share and Cite
Li, W.; Dong, W.; Zhang, X.; Zhang, J. A New Remote Sensing Service Mode for Agricultural Production and Management Based on Satellite–Air–Ground Spatiotemporal Monitoring. Agriculture 2023, 13, 2063. https://doi.org/10.3390/agriculture13112063
Li W, Dong W, Zhang X, Zhang J. A New Remote Sensing Service Mode for Agricultural Production and Management Based on Satellite–Air–Ground Spatiotemporal Monitoring. Agriculture. 2023; 13(11):2063. https://doi.org/10.3390/agriculture13112063
Chicago/Turabian StyleLi, Wenjie, Wen Dong, Xin Zhang, and Jinzhong Zhang. 2023. "A New Remote Sensing Service Mode for Agricultural Production and Management Based on Satellite–Air–Ground Spatiotemporal Monitoring" Agriculture 13, no. 11: 2063. https://doi.org/10.3390/agriculture13112063
APA StyleLi, W., Dong, W., Zhang, X., & Zhang, J. (2023). A New Remote Sensing Service Mode for Agricultural Production and Management Based on Satellite–Air–Ground Spatiotemporal Monitoring. Agriculture, 13(11), 2063. https://doi.org/10.3390/agriculture13112063
