A Case Study of Farmers’ Behavioral Motivation Mechanisms to Crack the Fractal Multidimensional Relative Poverty Trap in Shaanxi, China
Abstract
:1. Introduction
2. Theory and Assumptions
2.1. Relative Poverty Dimension
2.2. The Fractal Poverty Trap
2.3. Mechanisms of Farmers’ Behavior Motivation to Crack the Multidimensional Poverty Trap
3. Methodology
3.1. Data
3.2. Measurement Scale
3.3. Model Setting
3.4. K-Mean Clustering and Multicluster Analysis
4. Results
4.1. Reliability and Validity Tests
4.2. Model Fit Test
4.3. Structural Equation Results
4.3.1. The Interdimensional Role of Fractal Poverty
4.3.2. Behavior Motivation Mechanism
4.3.3. K-Mean Cluster Robustness Test Based on Hierarchical Clustering
5. Discussions
6. Conclusions and Implications
Author Contributions
Funding
Institutional Review Board Statement
Informed Consent Statement
Data Availability Statement
Conflicts of Interest
References
- Tang, J.; Gong, J.; Ma, W.; Rahut, D.B. Narrowing urban–rural income gap in China: The role of the targeted poverty alleviation program. Econ. Anal. Policy 2022, 75, 74–90. [Google Scholar] [CrossRef]
- Wang, J.X.; Wang, C.; Li, S.H.; Luo, Z. Measurement of relative welfare poverty and its impact on happiness in China: Evidence from CGSS. China Econ. Rev. 2021, 69, 101687. [Google Scholar] [CrossRef]
- Wang, B.B.; Luo, Q.; Chen, G.P.; Zhang, Z.; Jin, P.B. Differences and dynamics of multidimensional poverty in rural China from multiple perspectives analysis. J. Geogr. Sci. 2022, 32, 1383–1404. [Google Scholar] [CrossRef]
- Zhang, Z.; Ma, C.Y.; Wang, A.P. A longitudinal study of multidimensional poverty in rural China from 2010 to 2018. Econ. Lett. 2021, 204, 109912. [Google Scholar] [CrossRef]
- Changyun, J.; Junru, L.; Yijie, W.; Weike, Z. The Characteristics, Problems and Future Choices of Farmers’ Income Increase in China in recent Years. J. Nanjing Agric. Univ. (Soc. Sci. Ed.) 2021, 21, 1–21. (In Chinese) [Google Scholar]
- Kraay, A.; McKenzie, D. Do Poverty Traps Exist? Assessing the Evidence. J. Econ. Perspect. 2014, 28, 127–148. [Google Scholar] [CrossRef]
- Davis, R.P.; Williams, W.R. Bringing Psychologists to the Fight Against Deep Poverty. Am. Psychol. 2020, 75, 655–667. [Google Scholar] [CrossRef]
- Haider, L.J.; Boonstra, W.J.; Peterson, G.D.; Schluter, M. Traps and Sustainable Development in Rural Areas: A Review. World Dev. 2018, 101, 311–321. [Google Scholar] [CrossRef]
- Sewell, S.J.; Desai, S.A.; Mutsaa, E.; Lottering, R.T. A comparative study of community perceptions regarding the role of roads as a poverty alleviation strategy in rural areas. J. Rural Stud. 2019, 71, 73–84. [Google Scholar] [CrossRef]
- Foster, W.; Valdes, A.; Davis, B.; Anriquez, G. The Constraints to Escaping Rural Poverty: An Analysis of the Complementarities of Assets in Developing Countries. Appl. Econ. Perspect. Policy 2011, 33, 528–565. [Google Scholar] [CrossRef]
- Qin, X.D.; Wu, H.T.; Shan, T.C. Rural infrastructure and poverty in China. PLoS ONE 2022, 17, e0266528. [Google Scholar] [CrossRef] [PubMed]
- Yu, C.; Gao, J.B.; Han, Y.; Wang, Y.M.; Sun, J.W. Eliminating deprivation and breaking through dependence: A mechanism to help poor households achieve sustainable livelihoods by targeted poverty alleviation strategy. Growth Chang. 2022, 53, 1436–1456. [Google Scholar] [CrossRef]
- Su, F.; Song, N.N.; Ma, N.N.; Sultanaliev, A.; Ma, J.; Xue, B.; Fahad, S. An Assessment of Poverty Alleviation Measures and Sustainable Livelihood Capability of Farm Households in Rural China: A Sustainable Livelihood Approach. Agriculture 2021, 11, 1230. [Google Scholar] [CrossRef]
- Wang, H.Z.; Bai, K.; Wang, H.M.; Rafiqul, I. Research on the Motivation Mechanism of Precise Poverty Alleviation in Rural Tourism in China. Sustainability 2022, 14, 14328. [Google Scholar] [CrossRef]
- Liu, J.K.; Zhang, Y.L. The Impact of Social Quality on the Subjective Welfare of Rural Residents in China in the Perspective of Common Prosperity Perspective of Common Prosperity. J. Beijing Univ. Technol. (Soc. Sci. Ed.) 2023, 36–49. (In Chinese) [Google Scholar]
- Vera-Toscano, E.; Shucksmith, M.; Brown, D.L. Poverty dynamics in Rural Britain 1991-2008: Did Labour’s social policy reforms make a difference? J. Rural Stud. 2020, 75, 216–228. [Google Scholar] [CrossRef]
- Li, Y.H.; Su, B.Z.; Liu, Y.S. Realizing targeted poverty alleviation in China People’s voices, implementation challenges and policy implications. China Agric. Econ. Rev. 2016, 8, 443–454. [Google Scholar] [CrossRef]
- Yang, Y.; Chen, L.J. Why Can’t Rational Systems Achieve Rational Results?—Three Perspectives of Research on the Implement ation Deviation of Industrial Poverty Alleviation Policy and Its Enlightenment. J. Northwest AF Univ. (Soc. Sci. Ed.) 2021, 21, 60–71. (In Chinese) [Google Scholar]
- Zhang, Y.C.; Tong, D.D.; Chen, C.; Guo, Y.Y. The Impact of Poverty Mindset on Intertemporal DecisionMaking: The Mediating Role of Analytical Thinking and The Moderating Role of Loss-Gain Frame. J. Psychol. Sci. 2023, 46, 419–426. (In Chinese) [Google Scholar]
- Piff, P.K.; Wiwad, D.; Robinson, A.R.; Aknin, L.B.; Mercier, B.; Shariff, A. Shifting attributions for poverty motivates opposition to inequality and enhances egalitarianism. Nat. Hum. Behav. 2020, 4, 496. [Google Scholar] [CrossRef]
- Guo, W.W.; Ma, Y.X. A fuzzy analysis of spiritual poverty alleviation in deep poverty-stricken areas of gansu. Singap. Econ. Rev. 2023, 68, 1493–1505. [Google Scholar] [CrossRef]
- Chen, C.F.; Li, J.X.; Shuai, J.; Nelson, H.; Walzem, A.; Cheng, J.H. Linking social-psychological factors with policy expectation: Using local voices to understand solar PV poverty alleviation in Wuhan, China. Energy Policy 2021, 151, 112160. [Google Scholar] [CrossRef]
- Hu, Z.P. Basic public services, internal dynamics of poverty eradication and governance of relative rural poverty. Seeker 2021, 6, 146–155. (In Chinese) [Google Scholar]
- Han, Y.D.; Huang, J. Evolution of social welfare in rural China: A developmental approach. Int. Soc. Work 2019, 62, 390–404. [Google Scholar] [CrossRef]
- Liu, H.T.; He, Q.Y. The effect of basic public service on urban-rural income inequality: A sys-GMM approach. Econ. Res.-Ekon. Istraživanja 2019, 32, 3205–3223. [Google Scholar] [CrossRef]
- Huang, Y.X.; Zhang, Y. Financial Inclusion and Urban-Rural Income Inequality: Long-Run and Short-Run Relationships. Emerg. Mark. Financ. Trade 2020, 56, 457–471. [Google Scholar] [CrossRef]
- Zhu, Z.K.; Ma, W.L.; Leng, C.X.; Nie, P. The Relationship Between Happiness and Consumption Expenditure: Evidence from Rural China. Appl. Res. Qual. Life 2021, 16, 1587–1611. [Google Scholar] [CrossRef]
- Zhou, Y.; Huang, H. Geo-environmental and socioeconomic determinants of poverty in China: An empirical analysis based on stratified poverty theory. Env. Sci. Pollut. Res. 2023, 30, 23836–23850. [Google Scholar] [CrossRef]
- Karpinska, L.; Smiech, S. Invisible energy poverty? Analysing housing costs in Central and Eastern Europe. Energy Res. Soc. Sci. 2020, 70, 101670. [Google Scholar] [CrossRef]
- Bird, K.; Higgins, K.; Mckay, A. Conflict, education and the intergenerational transmission of poverty in northern uganda. J. Int. Dev. 2010, 22, 1183–1196. [Google Scholar] [CrossRef]
- Alkire, S.; Foster, J. Counting and multidimensional poverty measurement. J. Public Econ. 2011, 95, 476–487. [Google Scholar] [CrossRef]
- Zhang, J.P.; Zhang, Y.; Cheng, M.W.; Yu, N.; Wei, X.Y.; Zhang, Z.Y. Impact of Information Access on Poverty Alleviation Effectiveness: Evidence From China. IEEE Access 2019, 7, 140925–149013. [Google Scholar] [CrossRef]
- Akbar, M.; Abdullah; Naveed, A.; Syed, S.H. Does an Improvement in Rural Infrastructure Contribute to Alleviate Poverty in Pakistan? A Spatial Econometric Analysis. Soc. Indic. Res. 2022, 162, 475–499. [Google Scholar] [CrossRef]
- Govender, L.; Pillay, K.; Siwela, M.; Modi, A.; Mabhaudhi, T. Food and Nutrition Insecurity in Selected Rural Communities of KwaZulu-Natal, South Africa-Linking Human Nutrition and Agriculture. Int. J. Env. Res. Public Health 2017, 14, 17. [Google Scholar] [CrossRef] [PubMed]
- Zhao, J.; Dong, K.Y.; Dong, X.C.; Shahbaz, M. How renewable energy alleviate energy poverty? A global analysis. Renew. Energy 2022, 186, 299–311. [Google Scholar] [CrossRef]
- Aliu, I.R.; Akoteyon, I.S.; Soladoye, O. Living on the margins: Socio-spatial characterization of residential and water deprivations in Lagos informal settlements, Nigeria. Habitat Int. 2021, 107, 102293. [Google Scholar] [CrossRef]
- Alkire, S.; Fang, Y.F. Dynamics of Multidimensional Poverty and Uni-dimensional Income Poverty: An Evidence of Stability Analysis from China. Soc. Indic. Res. 2019, 142, 25–64. [Google Scholar] [CrossRef]
- Blackburn, M.L. Trends in poverty in the united states, 1967–1984. Rev. Income Wealth 1990, 36, 53–66. [Google Scholar] [CrossRef]
- Zhang, K.; Cai, S.X.; Wang, Y.Y. How education reduces urban relative poverty? Evidence from China. J. Asia Pac. Econ. 2023. [Google Scholar] [CrossRef]
- Marx, I.; Vandenbroucke, P.; Verbist, G. Can higher employment levels bring down relative income poverty in the EU? Regression-based simulations of the Europe 2020 target. J. Eur. Soc. Policy 2012, 22, 472–486. [Google Scholar] [CrossRef]
- Yang, Y.Y.; Zhou, L.L.; Zhang, C.M.; Luo, X.; Luo, Y.H.; Wang, W. Public Health Services, Health Human Capital, and Relative Poverty of Rural Families. Int. J. Env. Res. Public Health 2022, 19, 11089. [Google Scholar] [CrossRef]
- Chen, F.F.; Qiu, H.G.; Zhang, J. Energy consumption and income of the poor in rural China: Inference for poverty measures. Energy Policy 2022, 163, 112865. [Google Scholar] [CrossRef]
- Barrett, C.B.; Bevis, L. The self-reinforcing feedback between low soil fertility and chronic poverty. Nat. Geosci. 2015, 8, 907–912. [Google Scholar] [CrossRef]
- Radosavljevic, S.; Haider, L.J.; Lade, S.J.; Schlüter, M. Implications of poverty traps across levels. World Dev. 2021, 144, 105437. [Google Scholar] [CrossRef]
- Lade, S.J.; Haider, L.J.; Engstrm, G.; Schlüter, M. Resilience offers escape from trapped thinking on poverty alleviation. Sci. Adv. 2017, 3, e1603043. [Google Scholar] [CrossRef] [PubMed]
- Barrett, C.B.; Swallow, B. Fractal Poverty Traps. World Dev. 2005, 34, 1–15. [Google Scholar] [CrossRef]
- Huang, Z.G.; Li, J.; Wang, J. Optimization Analysis of the Combination Effect of Livelihood Capitals on Family Income in Poverty Areas-Based on 778 Rural Households’Survey Data in Shaanxi Province, China. J. Agrotech. Econ. 2021, 7, 79–91. (In Chinese) [Google Scholar]
- Peng, W.H.; Li, H. The Distribution of Social Capital and the Poverty Reduction in Rural Areas-Based on the Investigation and Analysis of Shandong, Henan and Shaanxi Provinces. Economist 2018, 9, 98–104. (In Chinese) [Google Scholar]
- Zhao, Y.Y.; Huang, J.L.; Li, R.M.; Wang, L.Q. Study on the Influence of the Expiry of Farmland Return Subsidy on the Consumption of Farmers in Poor Areas. Chin. J. Agric. Resour. Reg. Plan. 2021, 7, 1–9. (In Chinese) [Google Scholar]
- Barnett, W.S. Long-term cognitive and academic effects of early childhood education on children in poverty. Prev. Med. 1998, 27, 204–207. [Google Scholar] [CrossRef]
- Paula, B.; Gruskin, S. Poverty, equity, human rights and health. Bull. World Health Organ. 2003, 7, 539–545. [Google Scholar]
- Yang, Y.; Guo, X. Universal basic education and the vulnerability to poverty: Evidence from compulsory education in rural China. J. Asia Pac. Econ. 2020, 25, 611–633. [Google Scholar] [CrossRef]
- Sackey, H.A. Poverty in Ghana from an assets-based perspective: An application of probit technique. Afr. Dev. Rev. 2005, 17, 41–69. [Google Scholar] [CrossRef]
- Pfoertner, T.K.; Andress, H.J.; Janssen, C. Income or living standard and health in Germany: Different ways of measurement of relative poverty with regard to self-rated health. Int. J. Public. Health 2011, 56, 373–384. [Google Scholar] [CrossRef] [PubMed]
- Brady, D. Theories of the Causes of Poverty. Annu. Rev. Sociol. 2019, 45, 155–175. [Google Scholar] [CrossRef]
- Markandya, A.; Galarraga, I.; Murieta, E. Routledge Handbook of the Economics of Climate Change Adaptation; Routledge: London, UK, 2014. [Google Scholar] [CrossRef]
- Fankhauser, S.; Mcdermott, T. The Economics of Climate-Resilient Development; Edward Elgar: Cheltenham, UK, 2016. [Google Scholar] [CrossRef]
- Zhang, Y.; Huai, J.J. Autonomous Adaptation Mechanism for the Long-term Income Increase of Low-income Farmers: Based on the Impacts of Livelihood Capital. Sci. Decis. Mak. 2022, 305, 1–20. [Google Scholar]
- Deng, D.C. Effective Government and Active Poor: Anti-poverty Factors and Combination Models -Taking China’s Local Government’s Poverty Alleviation Strategy as the Research Object. Theor. Investig. 2021, 3, 26–33. (In Chinese) [Google Scholar]
- Kane, T.J. Giving Back Control: Long-Term Poverty and Motivation. Soc. Serv. Rev. 1987, 61, 405–419. [Google Scholar] [CrossRef]
- Hill, M.; Ponza, M. Poverty and Welfare Dependence across Generation. Econ. Outlook 1983, 10, 61–65. [Google Scholar]
- Sarstedt, M.; Hair, J.F.; Ringle, C.M.; Thiele, K.O.; Gudergan, S.P. Estimation issues with PLS and CBSEM: Where the bias lies! J. Bus Res. 2016, 69, 3998–4010. [Google Scholar] [CrossRef]
- Diamantopoulos, A.; Riefler, P.; Roth, K.P. Advancing formative measurement models. J. Bus. Res. 2008, 61, 1203–1218. [Google Scholar] [CrossRef]
- Pham, D.T.; Dimov, S.S.; Nguyen, C.D. Selection of K in K-means clustering. Proc. Inst. Mech. Eng. J. Mech. Eng. Sci. 2005, 219, 103–119. [Google Scholar] [CrossRef]
- Wang, J.F.; Xiao, H.; Liu, X.J. The Impact of Social Capital on Multidimensional Poverty of Rural Households in China. Int. J. Env. Res. Public Health 2023, 20, 217. [Google Scholar] [CrossRef] [PubMed]
- Beard, V.A. Community-based planning, collective action and the challenges of confronting urban poverty in Southeast Asia. Environ. Urban. 2019, 31, 575–596. [Google Scholar] [CrossRef]
- Barling, J.; Weatherhead, J.G. Persistent Exposure to Poverty During Childhood Limits Later Leader Emergence. J. Appl. Psychol. 2016, 101, 1305–1318. [Google Scholar] [CrossRef] [PubMed]
- Hong, P.; Wernet, S.P. Structural reinterpretation of poverty by examining working poverty: Implications for community and policy practice. Fam. Soc. 2007, 88, 361–373. [Google Scholar] [CrossRef]





| First Dimension | Second Dimension | Connotation |
|---|---|---|
| Relative economic poverty | Relative income poverty | The income of farming households is less than 50% of the average income of society, reflecting the relative disparity in economic status and income inequality [38]. |
| Relative capability poverty | Relative education poverty | Insufficient and poor quality of public education resources in the rural areas where individuals or families live, even to the extent that they are unable to satisfy the need for all school-age members of local rural families to participate in and complete the compulsory stage of education, and there is a gap between them and the average level of education [39]. |
| Relative employment poverty | Insufficient labor force, insufficient hours of work, high labor burden coefficient, inequality, and relative disparity in comparison with society as a whole or with specific groups in farm households [40]. | |
| Relative health poverty | The existence of sub-health or disease states among members of farming households, including physical and mental health poverty, reflects inequalities and relative disparities in the area of health [41]. | |
| Relative information poverty | Farmers still have a single way of obtaining outside information, a weak awareness of the use of new information, a low sensitivity to new information, and an insufficient ability to judge the truth or falsity of the information, reflecting the inequality and relative disparity in information acquisition and utilization [8]. | |
| Relative welfare poverty | Relative consumption poverty | Family consumption of basic necessities, such as clothing, food, housing, and transportation, is lower than the average level of social consumption, making it difficult to meet the normal living needs of family members [42]. |
| Latent Variable | Indicator Description | Five-Point Likert Scale | Mean | SD | Median |
|---|---|---|---|---|---|
| Income | Annual disposable household income (IN1) | 1 = ¥0–¥1400; 2 = ¥1400–¥2800; 3 = ¥2800–¥4200; 4 = ¥4200–¥5600; 5 = ¥5600–¥7000 (RMB) | 2.049 | 1.213 | 2.000 |
| Annual household income from agriculture (IN2) | 1 = ¥0–¥1000; 2 = ¥2000–¥3000; 3 = ¥3000–¥4000; 4 = ¥4000–¥5000; 5 = ¥5000–¥6000 (RMB) | 2.103 | 1.170 | 2.000 | |
| Annual household income from employment (IN3) | 1 = ¥0–¥1000; 2 = ¥2000–¥3000; 3 = ¥3000–¥4000; 4 = ¥4000–¥5000; 5 = ¥5000–¥6000 (RMB) | 1.922 | 1.141 | 2.000 | |
| Discounted value of the family’s main real estate, car, and financial assets (IN4) | 1 = 0–1; 2 = 1–2; 3 = 2–3; 4 = 3–4; 5 = over 4 (Ten Thousand RMB) | 2.279 | 1.151 | 2.000 | |
| Employment | Number of family laborers (EM1) | 1 = 0; 2 = 1; 3 = 2; 4 = 3; 5 = over 3 | 3.951 | 0.988 | 4.000 |
| Percentage of labor hours per year for household heads (EM2) | 1 = 0–20%; 2 = 20–40%; 3 = 40–60%; 4 = 60–80%; 5 = 80–100% | 4.139 | 0.895 | 4.000 | |
| Household labor burden ratio (EM3) | 1 = 0–20%; 2 = 20–40%; 3 = 40–60%; 4 = 60–80%; 5 = 80–100% | 3.850 | 1.028 | 4.000 | |
| Information | Number of agricultural materials purchased through the Internet (INF1) | 1 = 0; 2 = 1; 3 = 2; 4 = 3; 5 = over 3 | 1.677 | 0.935 | 1.000 |
| Amount of agricultural materials purchased by households through the Internet (INF2) | 1 = ¥0–¥50; 2 = ¥50–¥100; 3 = ¥100–¥150; 4 = ¥150–¥200; 5 = over ¥200 (RMB) | 1.819 | 0.972 | 2.000 | |
| Household access to agricultural information (INF3) | Number of devices accessing information 1 = 0; 2 = 1; 3 = 2; 4 = 3; 5 = over 3 | 2.150 | 1.059 | 2.000 | |
| Education | Number of family members completing primary education (ED1) | 1 = 0; 2 = 1; 3 = 2; 4 = 3; 5 = over 3 | 2.935 | 1.222 | 3.000 |
| Family education budget (ED2) | 1 = Spend very little; 2 = Lower spending; 3 = Moderate cost; 4 = More expenses; 5 = Spending a lot | 2.504 | 1.315 | 2.000 | |
| Number of family members completing junior high school (ED3) | 1 = 0; 2 = 1; 3 = 2; 4 = 3; 5 = over 3 | 2.641 | 1.263 | 2.000 | |
| Educational level of the head of household (ED4) | 1 = Illiterate; 2 = Primary school; 3 = Junior high school; 4 = High school; 5 = Bachelor’s degree or above | 2.359 | 1.281 | 2.000 | |
| Consumption of life | Monthly household expenditure on travel (CL1) | 1 = Spend very little; 2 = Lower spending; 3 = Moderate cost; 4 = More expenses; 5 = Spending a lot | 1.951 | 1.028 | 2.000 |
| Monthly household expenditure on fuel (CL2) | As above | 2.338 | 1.211 | 2.000 | |
| Monthly household spending on clothing (CL3) | As above | 1.589 | 0.857 | 1.000 | |
| Monthly household expenditure on food (CL4) | As above | 2.106 | 1.058 | 2.000 | |
| Health | Household spending on medical care in the past year (HE1) | 1 = Spending more than ¥5000; 2 = Spending ¥4000–¥5000; 3 = Spending ¥3000–¥4000; 4 = Spending ¥3000–¥2000; 5 = Spending less than ¥2000 | 2.648 | 1.197 | 2.000 |
| Number of persons in the household who are incapable of self-care due to illness or disability (HE2) | 1 = 4 and above; 2 = 3; 3 = 2; 4 = 1; 5 = 0 | 3.846 | 0.847 | 4.000 | |
| Number of persons living in households with chronic diseases (HE3) | 1 = 4 and above; 2 = 3; 3 = 2; 4 = 1; 5 = 0 | 2.243 | 1.162 | 2.000 | |
| Natural resources | Percentage of household crops affected (NR1) | 1 = 0–20%; 2 = 20–40%; 3 = 40–60%; 4 = 60–80%; 5 = 80–100% | 3.570 | 1.063 | 4.000 |
| Cultivated land at the disposal of the household (NR2) | 1 = 0–0.82 acres; 2 = 0.82–1.65 acres; 3 = 1.65–2.47 acres; 4 = 2.47–3.29 acres; 5 = more than 3.29 acres | 3.312 | 1.079 | 3.000 | |
| Level of green cover around household cultivated land (NR3) | 1 = Strongly disagree; 2 = Quite disagree; 3 = Neutral; 4 = Quite agree; 5 = Strongly agree | 3.738 | 1.072 | 4.000 | |
| Duration of crop damage (NR4) | 1 = 0–5 days; 2 = 5–10days; 3 = 10–15 days; 4 = 15–20 days; 5 = over 20 days; | 2.323 | 1.105 | 2.000 | |
| Types of crops affected (NR5) | 1 = 0 disasters; 2 = 1 disaster; 3 = 2 disasters; 4 = 3 disasters; 5 = more than 3 disasters | 2.108 | 1.073 | 2.000 | |
| Educational institutions | There are enough schools in your neighborhood to meet your needs (EI1) | 1 = Strongly disagree; 2 = Quite disagree; 3 = Neutral; 4 = Quite agree; 5 = Strongly agree | 1.968 | 1.041 | 2.000 |
| The educational institution attended by the family member boasts a very competent faculty (EI2) | As above | 2.414 | 1.161 | 2.000 | |
| The school in which the family member resides has a commendable standard of e-learning. (EI3) | As above | 2.243 | 1.093 | 2.000 | |
| The provision of educational enrichment within the school attended by family members. (EI4) | As above | 2.198 | 1.061 | 2.000 | |
| Medical institution | The quality of service provided by the physicians at the hospital that your family regularly visits is of exceptional standard. (MI1) | As above | 3.228 | 1.123 | 3.000 |
| The quality of medical facilities provided by the hospital catering to your family is of a commendable standard. (MI2) | As above | 3.017 | 1.112 | 3.000 | |
| There are enough hospitals, clinics, and health centers near your home (MI3) | As above | 2.850 | 1.120 | 3.000 | |
| Business environment | Number of people in your household working in the tertiary sector in the local area (BE1) | 1 = 0; 2 = 1; 3 = 2; 4 = 3; 5 = over 3 | 1.899 | 0.978 | 2.000 |
| Number of people in your household working in the secondary sector in your local area (BE2) | As above | 2.502 | 1.109 | 2.000 | |
| Sufficient number of rural institutions, and cooperative organizations in the village (BE3) | 1 = Strongly disagree; 2 = Quite disagree; 3 = Neutral; 4 = Quite agree; 5 = Strongly agree | 2.703 | 1.104 | 3.000 | |
| The village has a large area of cooperative facility agriculture, shared farm machinery and equipment (BE4) | As above | 1.802 | 0.962 | 2.000 | |
| Personal effectiveness | Regarding farming, you are in a positive state of mind. (PE1) | As above | 3.435 | 1.100 | 3.000 |
| Throughout the agricultural production process, you have the ability to continuously inspire yourself. (PE2) | As above | 3.390 | 1.054 | 3.000 | |
| You’ve been able to maintain a sense of normalcy in your productive life (PE3) | As above | 3.819 | 1.067 | 4.000 | |
| You are able to be conscientious in the agricultural process (PE4) | As above | 3.517 | 1.041 | 4.000 | |
| Future value orientation | You are certain to continue your current production model in the future and are at an advantage (FO1) | As above | 3.930 | 1.033 | 4.000 |
| You are optimistic about the future of the agricultural production you are currently engaged in (FO2) | As above | 3.502 | 1.085 | 4.000 | |
| You have a clear plan for your future production strategy (FO3) | As above | 3.593 | 1.089 | 4.000 | |
| You have a solid understanding of the agricultural industry’s future growth (FO4) | As above | 3.152 | 1.088 | 3.000 |
| Variable | Indicator Description | Corrected Item-Total Correlation (CITC) | Cronbach’s Alpha If Item Deleted | Cronbach α | Average Variance Extracted | Combinatorial Reliability |
|---|---|---|---|---|---|---|
| Income1 | IN1 | 0.820 | 0.877 | 0.911 | 0.721 | 0.912 |
| Income2 | IN2 | 0.804 | 0.882 | |||
| Income3 | IN3 | 0.815 | 0.879 | |||
| Income4 | IN4 | 0.752 | 0.900 | |||
| Employment1 | EM1 | 0.735 | 0.761 | 0.845 | 0.649 | 0.847 |
| Employment2 | EM2 | 0.677 | 0.819 | |||
| Employment3 | EM3 | 0.731 | 0.767 | |||
| Information1 | INF1 | 0.680 | 0.737 | 0.816 | 0.603 | 0.820 |
| Information2 | INF2 | 0.694 | 0.720 | |||
| Information3 | INF3 | 0.634 | 0.786 | |||
| Education1 | ED1 | 0.733 | 0.888 | 0.901 | 0.696 | 0.902 |
| Education2 | ED2 | 0.806 | 0.862 | |||
| Education3 | ED3 | 0.805 | 0.862 | |||
| Education4 | ED4 | 0.770 | 0.875 | |||
| Consumption of life1 | LI1 | 0.674 | 0.858 | 0.873 | 0.649 | 0.880 |
| Consumption of life2 | LI2 | 0.790 | 0.816 | |||
| Consumption of life3 | LI3 | 0.764 | 0.834 | |||
| Consumption of life4 | LI4 | 0.724 | 0.839 | |||
| Health1 | HE1 | 0.730 | 0.721 | 0.827 | 0.633 | 0.838 |
| Health2 | HE2 | 0.669 | 0.802 | |||
| Health3 | HE3 | 0.704 | 0.746 | |||
| Natural resources1 | NR1 | 0.752 | 0.881 | 0.902 | 0.649 | 0.902 |
| Natural resources2 | NR2 | 0.708 | 0.890 | |||
| Natural resources3 | NR3 | 0.764 | 0.878 | |||
| Natural resources4 | NR4 | 0.798 | 0.870 | |||
| Natural resources5 | NR5 | 0.752 | 0.881 | |||
| Educational institutions1 | EI1 | 0.707 | 0.819 | 0.859 | 0.605 | 0.860 |
| Educational institutions2 | EI2 | 0.706 | 0.821 | |||
| Educational institutions3 | EI3 | 0.716 | 0.815 | |||
| Educational institutions4 | EI4 | 0.690 | 0.826 | |||
| Medical institution1 | MI1 | 0.664 | 0.777 | 0.825 | 0.612 | 0.826 |
| Medical institution2 | MI2 | 0.693 | 0.747 | |||
| Medical institution3 | MI3 | 0.687 | 0.753 | |||
| Business environment1 | BE1 | 0.717 | 0.833 | 0.868 | 0.626 | 0.870 |
| Business environment2 | BE2 | 0.699 | 0.841 | |||
| Business environment3 | BE3 | 0.733 | 0.826 | |||
| Business environment4 | BE4 | 0.737 | 0.826 | |||
| Personal effectiveness1 | PE1 | 0.745 | 0.830 | 0.873 | 0.634 | 0.874 |
| Personal effectiveness2 | PE2 | 0.706 | 0.846 | |||
| Personal effectiveness3 | PE3 | 0.700 | 0.848 | |||
| Personal effectiveness4 | PE4 | 0.761 | 0.824 | |||
| Future value orientation1 | FO1 | 0.745 | 0.838 | 0.876 | 0.641 | 0.877 |
| Future value orientation2 | FO2 | 0.723 | 0.846 | |||
| Future value orientation3 | FO3 | 0.762 | 0.830 | |||
| Future value orientation4 | FO4 | 0.707 | 0.852 |
| Model | χ2 | df | p | χ2/df | GFI | RMSEA | CFI | TLI | IFI |
|---|---|---|---|---|---|---|---|---|---|
| Model I | 1589.605 | 879 | >0.050 | <31.808 | 0.872 | 0.039 | 0.951 | 0.945 | 0.951 |
| Model II | 1051 | 367 | >0.050 | <32.865 | 0.877 | 0.060 | 0.925 | 0.917 | 0.925 |
| Pathway | Estimate | S.E. | C.R. | p | Std. Est | |
|---|---|---|---|---|---|---|
| Model I | IN←NR | 0.248 | 0.060 | 5.209 | *** | 0.248 |
| HE←IN | −0.227 | 0.039 | −5.192 | *** | −0.227 | |
| ED←IN | 0.198 | 0.038 | 4.513 | *** | 0.198 | |
| ED←CL | 0.207 | 0.075 | 3.429 | *** | 0.207 | |
| HE←CL | −0.369 | 0.065 | −7.248 | *** | −0.369 | |
| HE←MI | −0.276 | 0.056 | −5.415 | *** | −0.276 | |
| ED←EI | 0.277 | 0.069 | 4.487 | *** | 0.277 | |
| EM←HE | −0.270 | 0.046 | −4.989 | *** | −0.270 | |
| INF←ED | 0.413 | 0.041 | 7.964 | *** | 0.413 | |
| EM←ED | 0.149 | 0.044 | 2.969 | 0.003 | 0.149 | |
| EM←BE | 0.144 | 0.055 | 2.759 | 0.006 | 0.144 | |
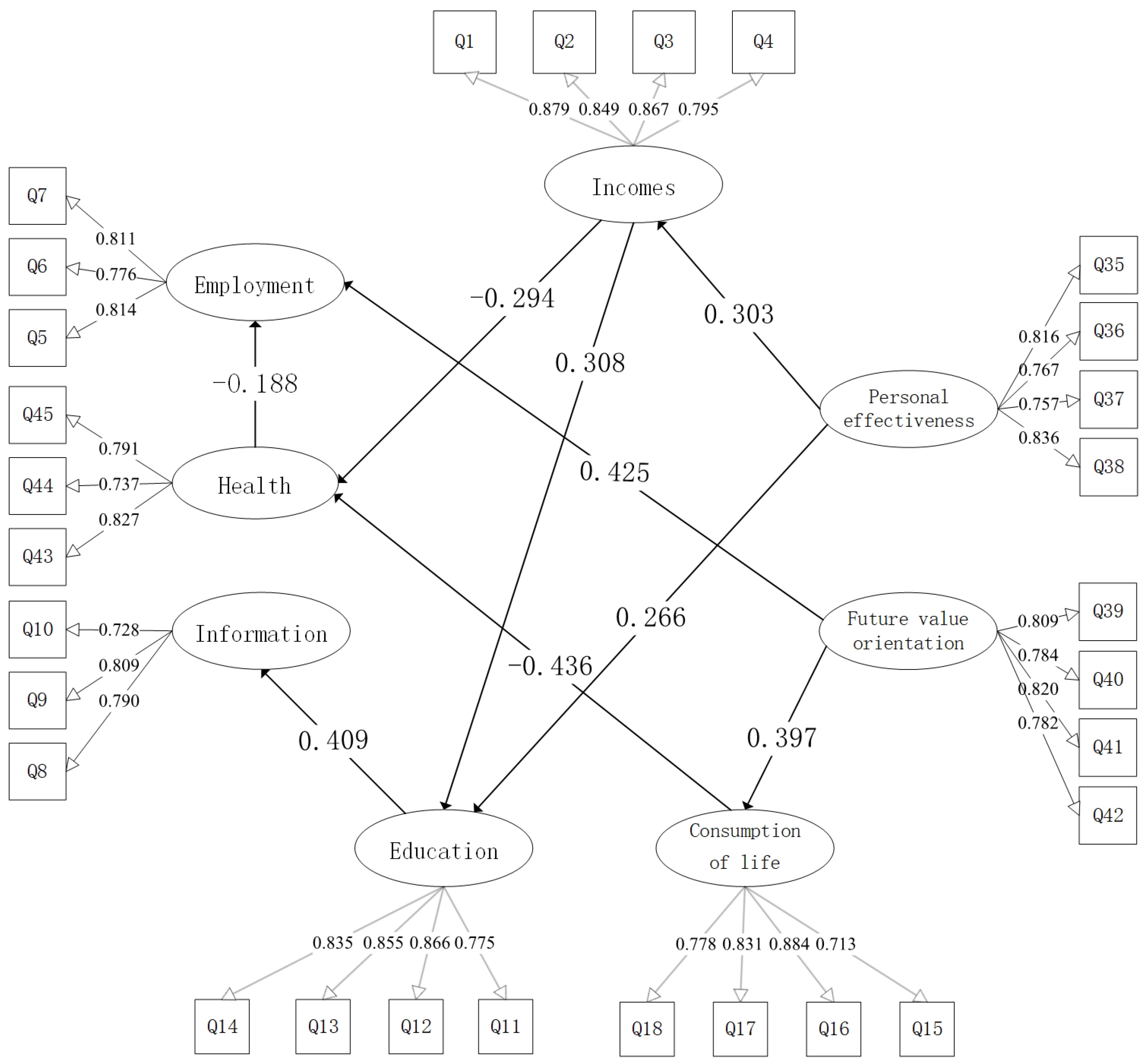
| Model II | CL←FO | 0.397 | 0.044 | 7.851 | *** | 0.397 |
| IN←PE | 0.303 | 0.057 | 6.293 | *** | 0.303 | |
| ED←IN | 0.308 | 0.042 | 6.444 | *** | 0.308 | |
| HE←IN | −0.294 | 0.041 | −6.469 | *** | −0.294 | |
| HE←CL | −0.436 | 0.066 | −8.688 | *** | −0.436 | |
| ED←PE | 0.266 | 0.051 | 5.488 | *** | 0.266 | |
| EM←HE | −0.188 | 0.04 | −3.839 | *** | −0.188 | |
| INF←ED | 0.409 | 0.04 | 7.938 | *** | 0.409 | |
| EM←FO | 0.425 | 0.048 | 8.390 | *** | 0.425 |
| Clustering Category | Frequency | Percentage (%) | Income | Health |
|---|---|---|---|---|
| High | 160 | 30.42% | 3.40 | 2.32 |
| Low | 366 | 69.58% | 1.52 | 3.42 |
| Total | 526 | 100% |
| Model III | Highly Endowed Group | Low Endowment Group | ||
|---|---|---|---|---|
| Path Coefficient | p | Path Coefficient | p | |
| IN←NR | −0.018 | 0.843 | 0.421 | *** |
| HE←IN | 0.359 | *** | 0.019 | 0.821 |
| ED←IN | 0.093 | 0.180 | 0.046 | 0.538 |
| HE←CL | 0.040 | 0.799 | 0.068 | 0.277 |
| HE←CL | −0.459 | *** | −0.080 | 0.255 |
| HE←MI | −0.296 | *** | −0.372 | *** |
| ED←EI | 0.646 | *** | 0.056 | 0.383 |
| EM←HE | −0.523 | *** | −0.337 | *** |
| INF←ED | 0.661 | *** | −0.020 | 0.753 |
| EM←ED | 0.325 | 0.001 | 0.142 | 0.012 |
| EM←BE | −0.296 | 0.009 | 0.374 | *** |
| Model IV | Highly Endowed Group | Low Endowment Group | ||
| Path Coefficient | p | Path Coefficient | p | |
| FO←CL | 0.488 | *** | 0.149 | 0.018 |
| PE←IN | −0.101 | 0.267 | 0.340 | *** |
| IN←ED | 0.226 | 0.007 | −0.062 | 0.461 |
| IN←HE | 0.358 | *** | −0.092 | 0.286 |
| CL←HE | −0.548 | *** | −0.17 | 0.019 |
| PE←ED | 0.428 | *** | 0.208 | 0.002 |
| HE←EM | −0.496 | *** | −0.098 | 0.121 |
| ED←INF | 0.629 | *** | −0.023 | 0.716 |
| FO←EM | 0.076 | 0.345 | 0.571 | *** |
Disclaimer/Publisher’s Note: The statements, opinions and data contained in all publications are solely those of the individual author(s) and contributor(s) and not of MDPI and/or the editor(s). MDPI and/or the editor(s) disclaim responsibility for any injury to people or property resulting from any ideas, methods, instructions or products referred to in the content. |
© 2023 by the authors. Licensee MDPI, Basel, Switzerland. This article is an open access article distributed under the terms and conditions of the Creative Commons Attribution (CC BY) license (https://creativecommons.org/licenses/by/4.0/).
Share and Cite
Zhang, Y.; Huai, J. A Case Study of Farmers’ Behavioral Motivation Mechanisms to Crack the Fractal Multidimensional Relative Poverty Trap in Shaanxi, China. Agriculture 2023, 13, 2043. https://doi.org/10.3390/agriculture13112043
Zhang Y, Huai J. A Case Study of Farmers’ Behavioral Motivation Mechanisms to Crack the Fractal Multidimensional Relative Poverty Trap in Shaanxi, China. Agriculture. 2023; 13(11):2043. https://doi.org/10.3390/agriculture13112043
Chicago/Turabian StyleZhang, Yao, and Jianjun Huai. 2023. "A Case Study of Farmers’ Behavioral Motivation Mechanisms to Crack the Fractal Multidimensional Relative Poverty Trap in Shaanxi, China" Agriculture 13, no. 11: 2043. https://doi.org/10.3390/agriculture13112043
APA StyleZhang, Y., & Huai, J. (2023). A Case Study of Farmers’ Behavioral Motivation Mechanisms to Crack the Fractal Multidimensional Relative Poverty Trap in Shaanxi, China. Agriculture, 13(11), 2043. https://doi.org/10.3390/agriculture13112043

