Impact of Environmental Values and Information Awareness on the Adoption of Soil Testing and Formula Fertilization Technology by Farmers—A Case Study Considering Social Networks
Abstract
:1. Introduction
2. Game and Simulation Analysis
2.1. Basic Hypotheses
2.2. Evolutionary Game Model
2.3. Analysis of the Evolutionary Stability Strategy
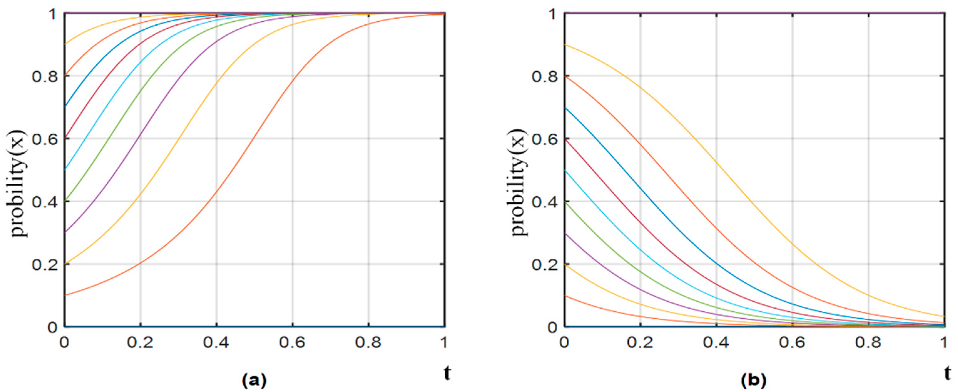
2.3.1. Impacts of Information Awareness, Environmental Values, and Social Networks on Farmers’ Adoption of STFFT
2.3.2. Mechanism of Social Networks Influence on the Adoption Behavior of Farmers for STFFT
3. Case Study and Verification
3.1. Case Selection
3.2. Methodology
3.3. Data Collection
3.4. Data Analysis
3.5. Results and Findings
3.5.1. The Impact of Environmental Values on Farmers’ Adopting STFFT
| Farmers’ Adoption of STFFT | ||||||
|---|---|---|---|---|---|---|
| Group 1 (Not Adopt) | Group 2 (Adopt) | |||||
| Evaluation | Ratio/% | Adduction | Evaluation | Ratio/% | Adduction | |
| Egoistic environmental values | High | 69.72 | To protect the environment is to protect ourselves (NH1); Protecting the environment has many benefits for individuals (NH4) | Low | 38.01 | There are many other factors besides a good environment (NH2); The cost of protecting the environment is too high (NH3) |
| Altruistic environmental values | Low | 59.84 | The power of individuals to protect the environment is too small (NH8); The environment is good, everyone lives comfortably (NH6) | High | 53.88 | Nowadays, many people get sick because the environment is not good (NH9); The better the living environment, the longer people live (NH7) |
| Eco-environment values | Low | 50.13 | The rural environment is not as good as before, and it is difficult to restore (NH5); If the environment is damaged, just plant more trees (NH8) | High | 47.97 | The environment is easily damaged (NH9); The government requires the use of less chemical fertilizer and protecting the environment (NH10) |
3.5.2. The Impact of Information Awareness on the Farmers’ Adoption of STFFT
| Farmers’ Adoption of STFFT | ||||||
|---|---|---|---|---|---|---|
| Group 1 (Not Adopt) | Group 2 (Adopt) | |||||
| Evaluation | Ratio/% | Adduction | Evaluation | Ratio/% | Adduction | |
| Information value awareness | High | 38.01 | Corn planting information is useful for increasing corn production (NH11); Experience is as important as information (NH14) | High | 40.22 | Having more information helps increase production (NH13) |
| Information needs identification awareness | Low | 38.54 | Too much information sometimes to tell (NH12) | Medium | 68.27 | Do not know when and what information is needed (NH15) |
| Information acquisition awareness | Low | 42.32 | Sometimes the information is not necessarily useful (NH16); Unwilling to expend the cost and effort to obtain information (NH19) | High | 38.01 | Willing to put effort into obtaining production information (NH17); Very willing to learn and acquire production information (NH18) |
3.5.3. The Mediating Effect of Social Networks on Information Awareness
Social Networks and Farmers’ Adoption Behavior of STFFT
| Farmers’ Adoption of STFFT | ||||||
|---|---|---|---|---|---|---|
| Group 1 (Not Adopt) | Group 2 (Adopt) | |||||
| Evaluation | Ratio/% | Adduction | Evaluation | Ratio/% | Adduction | |
| Information value awareness | High | 38.01 | Corn planting information is useful for increasing corn production (NH11); Experience is as important as information (NH14) | High | 40.22 | Having more information helps increase production (NH13) |
| Information needs identification awareness | Low | 38.54 | Too much information sometimes to tell (NH12) | Medium | 68.27 | Do not know when and what information is needed (NH15) |
| Information acquisition awareness | Low | 42.32 | Sometimes the information is not necessarily useful (NH16); Unwilling to expend the cost and effort to obtain information (NH19) | High | 38.01 | Willing to put effort into obtaining production information (NH17); Very willing to learn and acquire production information (NH18) |
| Social networks | Low | 77.5 | Relatives and friends are usually busy (NH19); Do not keep in touch with relatives and friends often (NH16) | High | 88.4 | Often in contact with relatives and friends and share agricultural green technology information (NH15); Often communicate with friends about planting techniques (NH7) |
Information Awareness and Social Networks
The Mediating Effect of Social Networks
3.5.4. The Moderating Effect of Social Networks on Environmental Values
| Environmental Value | Information Awareness | Social Networks | |||||
|---|---|---|---|---|---|---|---|
| Egoistic Value | Altruism Value | Ecological Value | Information Value Awareness | Information Needs Identification Awareness | Information Acquisition Awareness | - | |
| Group 1 | High | Low | Low | High | Low | Low | Low |
| Group 2 | Low | High | High | High | Medium | High | High |
4. Discussion
5. Conclusions and Policy Implications
Author Contributions
Funding
Institutional Review Board Statement
Data Availability Statement
Conflicts of Interest
References
- Scott, S.; Si, Z.; Schumilas, T.; Chen, A. Contradictions in state-and civil society-driven developments in China’s ecological agriculture sector. Food Policy 2014, 45, 158–166. [Google Scholar] [CrossRef]
- Mishra, A.K.; Kumar, A.; Joshi, P.K.; D’Souza, A.; Tripathi, G. How can organic rice be a boon to smallholders? Evidence from contract farming in India. Food Policy 2018, 75, 147–157. [Google Scholar] [CrossRef]
- Carrión Yaguana, V.; Alwang, J.; Norton, G.; Barrera, V. Does IPM have staying power? Revisiting a potato-producing area years after formal training ended. J. Agric. Econ. 2016, 67, 308–323. [Google Scholar] [CrossRef]
- Rodriguez, D.G.P. An assessment of the site-specific nutrient management (SSNM) strategy for irrigated rice in Asia. Agriculture 2020, 10, 559. [Google Scholar] [CrossRef]
- Li, H.; Tang, M.; Cao, A.; Guo, L. Assessing the relationship between air pollution, agricultural insurance, and agricultural green total factor productivity: Evidence from China. Environ. Sci. Pollut. Res. 2022, 29, 78381–78395. [Google Scholar] [CrossRef] [PubMed]
- Mao, H.; Zhou, L.; Ying, R.; Pan, D. Time preferences and green agricultural technology adoption: Field evidence from rice farmers in China. Land Use Policy 2021, 109, 105627. [Google Scholar] [CrossRef]
- Sun, B.; Luo, X.; Huang, Y. Impact of the farmers’ cognition in link of soil testing and formula fertilization technology on the adoption behavior. J. Arid Land Resour. Environ. 2021, 35, 51–57. [Google Scholar]
- Sonar, K.R.; Babhulkar, V.P. Application of mitscherlich–Bray equation for fertilizer use in wheat. Commun. Soil Sci. Plant Anal. 2002, 33, 3241–3249. [Google Scholar] [CrossRef]
- Ratanavirakul, P.; Thanachit, S.; Anusontpornperm, S.; Kheoruenromme, I. Using soil P tests and P-sorption index to predict P requirement for cassava grown in tropical upland sandy soils. Commun. Soil Sci. Plant Anal. 2023, 54, 311–325. [Google Scholar] [CrossRef]
- Zhang, F.; Song, X.; Huo, M. Excess fertilizer application and growers’ adoption behavior for soil testing for fertilizer formulation and their determinants: An empirical analysis based on survey data from apple growers in 9 counties of Shandong province. China Rural Surv. 2017, 3, 117–130. (In Chinese) [Google Scholar]
- Wang, S.; Jin, Y.; Han, H. Economic analysis of environmentally friendly technology adoption decision-Reexamination of formulated fertilization technology based on soil testing. J. Agrotech. Econ. 2017, 8, 15–26. (In Chinese) [Google Scholar]
- Cohen, M.C.; Perakis, G.; Thraves, C. Competition and Externalities in Green Technology Adoption. 2015. Available online: https://ceepr.mit.edu/workingpaper/competition-and-externalities-in-green-technology-adoption/ (accessed on 1 September 2022).
- Chen, L.; Gao, X.; Hua, C.; Gong, S.; Yue, A. Evolutionary process of promoting green building technologies adoption in China: A perspective of government. J. Clean. Prod. 2021, 279, 123607. [Google Scholar] [CrossRef]
- Sunding, D.; Zilberman, D. The agricultural innovation process: Research and technology adoption in a changing agricultural sector. Handb. Agric. Econ. 2001, 1, 207–261. [Google Scholar]
- Chavas, J.P.; Nauges, C. Uncertainty, learning, and technology adoption in agriculture. Appl. Econ. Perspect. Policy 2020, 42, 42–53. [Google Scholar] [CrossRef]
- Li, Y.; Fan, Z.; Jiang, G.; Quan, Z. Addressing the differences in farmers’ willingness and behavior regarding developing green agriculture-A case study in Xichuan county, China. Land 2021, 10, 316. [Google Scholar] [CrossRef]
- Eriksson, C. Can green consumerism replace environmental regulation?—A differentiated-products example. Resour. Energy Econ. 2004, 26, 281–293. [Google Scholar] [CrossRef]
- Yang, Y.; Li, Z.; Zhang, Y. Incentives or restrictions: Policy choices in farmers’ chemical fertilizer reduction and substitution behaviors. Int. J. Low-Carbon Technol. 2021, 16, 351–360. [Google Scholar] [CrossRef]
- Montalvo, C. General wisdom concerning the factors affecting the adoption of cleaner technologies: A survey 1990–2007. J. Clean. Prod. 2008, 16, 7–13. [Google Scholar] [CrossRef]
- Yu, L.; Zhao, D.; Xue, Z.; Gao, Y. Research on the use of digital finance and the adoption of green control techniques by family farms in China. Technol. Soc. 2020, 62, 101323. [Google Scholar] [CrossRef]
- Wang, H.; Wang, X.; Sarkar, A.; Zhang, F. How capital endowment and ecological cognition affect environment-friendly technology adoption: A case of apple farmers of Shandong province, China. Int. J. Environ. Res. Public Health 2021, 18, 7571. [Google Scholar] [CrossRef]
- Gao, Y.; Zhao, D.; Yu, L.; Yang, H. Influence of a new agricultural technology extension mode on farmers’ technology adoption behavior in China. J. Rural Stud. 2020, 76, 173–183. [Google Scholar] [CrossRef]
- Wang, Y.; Sun, Y. Does government regulation promote farmers’ adoption of soil testing and formulated fertilization technology-Intermediary perspective based on farmers’ ecological cognition. Agric. Econ. Manag. 2022, 5, 31–40. [Google Scholar]
- Shikuku, K.M. Information exchange links, knowledge exposure, and adoption of agricultural technologies in northern Uganda. World Dev. 2019, 115, 94–106. [Google Scholar] [CrossRef]
- Tang, J.; Folmer, H.; Xue, J. Estimation of awareness and perception of water scarcity among farmers in the Guanzhong plain, China, by means of a structural equation model. J. Environ. Manag. 2013, 126, 55–62. [Google Scholar] [CrossRef] [PubMed]
- Tang, J.; Folmer, H.; Xue, J. Adoption of farm-based irrigation water-saving techniques in the Guanzhong plain, China. Agric. Econ. 2016, 47, 445–455. [Google Scholar] [CrossRef]
- Jaffee, S.; Masakure, O. Strategic use of private standards to enhance international competitiveness: Vegetable exports from Kenya and elsewhere. Food Policy 2005, 30, 316–333. [Google Scholar] [CrossRef]
- Bollinger, B. Green technology adoption: An empirical study of the southern California garment cleaning industry. Quant. Mark. Econ. 2015, 13, 319–358. [Google Scholar] [CrossRef]
- Chen, H.; Zhou, H.; Sun, D. The impact of information transmission on farmers’ pesticide application behavior and rice yield: An empirical analysis of rice farmers in Jiangxi Province. J. Agrotech. Econ. 2017, 12, 23–31. (In Chinese) [Google Scholar]
- Jacquet, F.; Butault, J.-P.; Guichard, L. An economic analysis of the possibility of reducing pesticides in French field crops. Ecol. Econ. 2011, 70, 1638–1648. [Google Scholar] [CrossRef]
- Liu, E.M.; Huang, J. Risk preferences and pesticide use by cotton farmers in China. J. Dev. Econ. 2013, 103, 202–215. [Google Scholar] [CrossRef]
- Matuschke, I.; Qaim, M. The impact of social networks on hybrid seed adoption in India. Agric. Econ. 2009, 40, 493–505. [Google Scholar] [CrossRef]
- Foster, A.D.; Rosenzweig, M.R. Learning by doing and learning from others: Human capital and technical change in agriculture. J. Political Econ. 1995, 103, 1176–1209. [Google Scholar] [CrossRef]
- Tumbo, S.; Mutabazi, K.; Masuki, K.; Rwehumbiza, F.; Mahoo, H.; Nindi, S.; Mowo, J. Social capital and diffusion of water system innovations in the Makanya watershed, Tanzania. J. Socio-Econ. 2013, 43, 24–36. [Google Scholar] [CrossRef]
- Genius, M.; Koundouri, P.; Nauges, C.; Tzouvelekas, V. Information transmission in irrigation technology adoption and diffusion: Social learning, extension services, and spatial effects. Am. J. Agric. Econ. 2014, 96, 328–344. [Google Scholar] [CrossRef]
- Zheng, J. Comparative research on the performance influence of social network on the diffusion of technological innovation performance in agriculture under different situations. Sci. Technol. Manag. Res. 2015, 35, 171–176. [Google Scholar]
- Magnan, N.; Spielman, D.J.; Lybbert, T.J.; Gulati, K. Leveling with friends: Social networks and Indian farmers’ demand for a technology with heterogeneous benefits. J. Dev. Econ. 2015, 116, 223–251. [Google Scholar] [CrossRef]
- Maertens, A. Who cares what others think (or do)? Social learning and social pressures in cotton farming in India. Am. J. Agric. Econ. 2017, 99, 988–1007. [Google Scholar] [CrossRef]
- Reimer, A.P.; Weinkauf, D.K.; Prokopy, L.S. The influence of perceptions of practice characteristics: An examination of agricultural best management practice adoption in two Indiana watersheds. J. Rural Stud. 2012, 28, 118–128. [Google Scholar] [CrossRef]
- Manson, S.M.; Jordan, N.R.; Nelson, K.C.; Brummel, R.F. Modeling the effect of social networks on adoption of multifunctional agriculture. Environ. Model. Softw. 2016, 75, 388–401. [Google Scholar] [CrossRef]
- Lu, H.; Xie, H. Impact of changes in labor resources and transfers of land use rights on agricultural non-point source pollution in Jiangsu province, China. J. Environ. Manag. 2018, 207, 134–140. [Google Scholar] [CrossRef]
- Xie, H.; Huang, Y. Influencing factors of farmers’ adoption of pro-environmental agricultural technologies in China: Meta-analysis. Land Use Policy 2021, 109, 105622. [Google Scholar] [CrossRef]
- Ge, J.; Zhou, S.; Zhu, H.; Yin, G. Research on the behavior of farmers adopting environmentally friendly technology-Taking formula fertilization technology as an example. J. Agrotech. Econ. 2010, 9, 57–63. (In Chinese) [Google Scholar]
- Cole, S.A.; Fernando, A.N. ‘Mobile’izing agricultural advice technology adoption diffusion and sustainability. Econ. J. 2021, 131, 192–219. [Google Scholar] [CrossRef]
- Carter, M.R.; Cheng, L.; Sarris, A. Where and how index insurance can boost the adoption of improved agricultural technologies. J. Dev. Econ. 2016, 118, 59–71. [Google Scholar] [CrossRef]
- Wu, H.; Hao, H.; Lei, H.; Ge, Y.; Shi, H.; Song, Y. Farm size, risk aversion and overuse of fertilizer: The heterogeneity of large-scale and small-scale wheat farmers in Northern China. Land 2021, 10, 111. [Google Scholar] [CrossRef]
- Wu, H.; Li, J.; Ge, Y. Ambiguity preference, social learning and adoption of soil testing and formula fertilization technology. Technol. Forecast. Soc. Chang. 2022, 184, 122037. [Google Scholar] [CrossRef]
- Rammel, C.; van den Bergh, J.C. Evolutionary policies for sustainable development: Adaptive flexibility and risk minimising. Ecol. Econ. 2003, 47, 121–133. [Google Scholar] [CrossRef]
- Zhang, W. Game and Society, 1st ed.; Routledge Press: New York, NY, USA, 2017. [Google Scholar]
- Van Den Bergh, J.C.; Ferrer-i-Carbonell, A.; Munda, G. Alternative models of individual behaviour and implications for environmental policy. Ecol. Econ. 2000, 32, 43–61. [Google Scholar] [CrossRef]
- Qiao, W.; Yin, X. Understanding the impact on energy transition of consumer behavior and enterprise decisions through evolutionary game analysis. Sustain. Prod. Consum. 2021, 28, 231–240. [Google Scholar] [CrossRef]
- Huang, K. Evolutionary games and evolutionary economics. Econ. Res. J. 2009, 44, 132–145. (In Chinese) [Google Scholar]
- Björkegren, D.; Karaca, B.C. Network adoption subsidies: A digital evaluation of a rural mobile phone program in Rwanda. J. Dev. Econ. 2022, 154, 102762. [Google Scholar] [CrossRef]
- Ward, P.S.; Pede, V.O. Capturing social network effects in technology adoption: The spatial diffusion of hybrid rice in Bangladesh. Aust. J. Agric. Resour. Econ. 2015, 59, 225–241. [Google Scholar] [CrossRef]
- Barham, B.L.; Chavas, J.-P.; Fitz, D.; Salas, V.R.; Schechter, L. The roles of risk and ambiguity in technology adoption. J. Econ. Behav. Organ. 2014, 97, 204–218. [Google Scholar] [CrossRef]
- Taylor, P.D.; Jonker, L.B. Evolutionary stable strategies and game dynamics. Math. Biosci. 1978, 40, 145–156. [Google Scholar] [CrossRef]
- Friedman, D. Evolutionary economics goes mainstream: A review of the theory of learning in games. J. Evol. Econ. 1998, 8, 423–432. [Google Scholar] [CrossRef]
- Patton, M.Q. How to Use Qualitative Methods in Evaluation; Sage Publications: London, UK, 1987. [Google Scholar]
- Chen, F.; Fu, L.; Zhang, L.; Yu, X. A longitudinal case study from integration perspective: How do the individual learning and organizational learning interactively influence the firms’ innovation behaviors? J. Manag. World 2020, 36, 142–163. (In Chinese) [Google Scholar]
- Eisenhardt, K.M.; Graebner, M.E. Theory building from cases: Opportunities and challenges. Acad. Manag. J. 2007, 50, 25–32. [Google Scholar] [CrossRef]
- Stern, P.C.; Dietz, T. The value basis of environmental concern. J. Soc. Issues 1994, 50, 65–84. [Google Scholar] [CrossRef]
- Yang, M.; Wang, X.; Xiang, M.; Li, J. An empirical study on the influence of information literacy on mobile library users’ attitudes-Analysis based on the perspective of information ecology. Res. Libr. Sci. 2016, 17, 6–12. (In Chinese) [Google Scholar]
- Grootaert, C.; Oh, G.T.; Swamy, A. Social capital, household welfare and poverty in Burkina Faso. J. Afr. Econ. 2002, 11, 4–38. [Google Scholar] [CrossRef]
- Mzoughi, N. Farmers adoption of integrated crop protection and organic farming: Do moral and social concerns matter? Ecol. Econ. 2011, 70, 1536–1545. [Google Scholar] [CrossRef]
- Wensing, J.; Carraresi, L.; Bröring, S. Do pro-environmental values, beliefs and norms drive farmers’ interest in novel practices fostering the bioeconomy? J. Environ. Manag. 2019, 232, 858–867. [Google Scholar] [CrossRef] [PubMed]
- Janssen, S.J.; Porter, C.H.; Moore, A.D.; Athanasiadis, I.N.; Foster, I.; Jones, J.W.; Antle, J.M. Towards a new generation of agricultural system data, models and knowledge products: Information and communication technology. Agric. Syst. 2017, 155, 200–212. [Google Scholar] [CrossRef] [PubMed]
- Khataza, R.R.; Doole, G.J.; Kragt, M.E.; Hailu, A. Information acquisition, learning and the adoption of conservation agriculture in Malawi: A discrete-time duration analysis. Technol. Forecast. Soc. Chang. 2018, 132, 299–307. [Google Scholar] [CrossRef]
- Luh, Y.-H.; Jiang, W.-J.; Chien, Y.-N. Adoption of genetically-modified seeds in Taiwan: The role of information acquisition and knowledge accumulation. China Agric. Econ. Rev. 2014, 6, 669–697. [Google Scholar] [CrossRef]
- Genius, M.; Pantzios, C.J.; Tzouvelekas, V. Information acquisition and adoption of organic farming practices. J. Agric. Resour. Econ. 2006, 31, 93–113. [Google Scholar]
- Skaalsveen, K.; Ingram, J.; Urquhart, J. The role of farmers’ social networks in the implementation of no-till farming practices. Agric. Syst. 2020, 181, 102824. [Google Scholar] [CrossRef]
- Miranda-de la Lama, G.C.; Mattiello, S. The importance of social behaviour for goat welfare in livestock farming. Small Rumin. Res. 2010, 3, 1–10. [Google Scholar] [CrossRef]
- Bandiera, O.; Rasul, I. Social networks and technology adoption in northern Mozambique. Econ. J. 2006, 116, 869–902. [Google Scholar] [CrossRef]
- Chaudhuri, S.; Roy, M.; McDonald, L.M.; Emendack, Y. Reflections on farmers’ social networks: A means for sustainable agricultural development? Environ. Dev. Sustain. 2021, 23, 2973–3008. [Google Scholar] [CrossRef]
- Fisher, M.; Holden, S.T.; Thierfelder, C.; Katengeza, S.P. Awareness and adoption of conservation agriculture in Malawi: What difference can farmer-to-farmer extension make? Int. J. Agric. Sustain. 2018, 16, 310–325. [Google Scholar] [CrossRef]
- Chow, W.S.; Chan, L.S. Social network, social trust and shared goals in organizational knowledge sharing. Inf. Manag. 2008, 45, 458–465. [Google Scholar] [CrossRef]
- Ma, Q.; Zheng, S.; Deng, P. Impact of internet use on farmers’ organic fertilizer application behavior under the climate change context: The role of social network. Land 2022, 11, 1601. [Google Scholar] [CrossRef]
- Bodin, Ö.; Crona, B.I. The role of social networks in natural resource governance: What relational patterns make a difference? Glob. Environ. Chang. 2009, 19, 366–374. [Google Scholar] [CrossRef]
- Soh, P.-H. The role of networking alliances in information acquisition and its implications for new product performance. J. Bus. Ventur. 2003, 18, 727–744. [Google Scholar] [CrossRef]
- Sonnenwald, D.H.; Pierce, L.G. Information behavior in dynamic group work contexts: Interwoven situational awareness, dense social networks and contested collaboration in command and control. Inf. Process. Manag. 2000, 36, 461–479. [Google Scholar] [CrossRef]
- Krause, J.; Croft, D.P.; James, R. Social network theory in the behavioural sciences: Potential applications. Behav. Ecol. Sociobiol. 2007, 62, 15–27. [Google Scholar] [CrossRef]
- Goleman, D.; Boyatzis, R.; McKee, A. Primal leadership: The hidden driver of great performance. Harv. Bus. Rev. 2001, 79, 42–53. [Google Scholar]
- Keshavarz, M.; Karami, E. Farmers’ pro-environmental behavior under drought: Application of protection motivation theory. J. Arid Environ. 2016, 127, 128–136. [Google Scholar] [CrossRef]
- Ainembabazi, J.H.; van Asten, P.; Vanlauwe, B.; Ouma, E.; Blomme, G.; Birachi, E.A.; Nguezet, P.M.D.; Mignouna, D.B.; Manyong, V.M. Improving the speed of adoption of agricultural technologies and farm performance through farmer groups: Evidence from the Great Lakes region of Africa. Agric. Econ. 2017, 48, 241–259. [Google Scholar] [CrossRef]
- Feyisa, B.W. Determinants of agricultural technology adoption in Ethiopia: A meta-analysis. Cogent Food Agric. 2020, 6, 1855817. [Google Scholar] [CrossRef]
- Lampach, N.; To-The, N.; Nguyen-Anh, T. Technical efficiency and the adoption of multiple agricultural technologies in the mountainous areas of Northern Vietnam. Land Use Policy 2021, 103, 105289. [Google Scholar] [CrossRef]
- Mottaleb, K.A. Perception and adoption of a new agricultural technology: Evidence from a developing country. Technol. Soc. 2018, 55, 126–135. [Google Scholar] [CrossRef] [PubMed]
- Zhang, S.; Sun, Z.; Ma, W.; Valentinov, V. The effect of cooperative membership on agricultural technology adoption in Sichuan, China. China Econ. Rev. 2020, 62, 101334. [Google Scholar] [CrossRef]
- Adnan, N.; Nordin, S.M.; Rasli, A.M. A possible resolution of Malaysian sunset industry by green fertilizer technology: Factors affecting the adoption among paddy farmers. Environ. Sci. Pollut. Res. 2019, 26, 27198–27224. [Google Scholar] [CrossRef] [PubMed]
- Chu, Z.; Bian, C.; Yang, J. How can public participation improve environmental governance in China? A policy simulation approach with multi-player evolutionary game. Environ. Impact Assess. Rev. 2022, 95, 106782. [Google Scholar] [CrossRef]
- Xue, Y.; Guo, J.; Li, C.; Xu, X.; Sun, Z.; Xu, Z.; Feng, L.; Zhang, L. Influencing factors of farmers’ cognition on agricultural mulch film pollution in rural China. Sci. Total Environ. 2021, 787, 147702. [Google Scholar] [CrossRef]
- Evans, L.; Maio, G.R.; Corner, A.; Hodgetts, C.J.; Ahmed, S.; Hahn, U. Self-interest and pro-environmental behaviour. Nat. Clim. Chang. 2013, 3, 122–125. [Google Scholar] [CrossRef]
- Ahsan, M.N.; Yiridoe, E.K.; Abu, J.M. The role of social networks in adoption of climate smart agriculture in Bangladesh: An empirical analysis. Agric. Syst. 2020, 183, 102859. [Google Scholar]
- Liao, W.; Chen, X.; Xiong, H.; Xie, G. Can social capital promote green innovation in rural China? The moderating roles of institutional environment and technological level. J. Clean. Prod. 2021, 279, 123695. [Google Scholar]
- Wang, B.; Zeng, D.; Yang, B. Decomposing peer effects in pro-environmental behaviour: Evidence from a Chinese nationwide survey. J. Environ. Manag. 2021, 295, 113100. [Google Scholar] [CrossRef] [PubMed]
- Zheng, Y.; Zhu, T.; Wei, J. Does internet use promote the adoption of agricultural technology? Evidence from 1449 farm households in 14 Chinese provinces. J. Integr. Agric. 2022, 21, 282–292. [Google Scholar] [CrossRef]
- Mercer, D.E. Adoption of agroforestry innovations in the tropics: A review. Agrofor. Syst. 2004, 61, 311–328. [Google Scholar]
- Boithi, F.N.; Muchiri, E.; Birech, R.; Mulu-Mutuku, M. Factors influencing smallholder farmers’ adoption of agricultural water technologies and innovations in Lare and Elementaita divisions of Nakuru county, Kenya. Int. J. Innov. Appl. Stud. 2014, 7, 1338. [Google Scholar]




| Farmer A | |||
|---|---|---|---|
| Adopt | Not Adopt | ||
| Farmer B | Adopt | ||
| Not adopt | |||
| Construct | Sub-Dimension | Index | Grades | Source |
|---|---|---|---|---|
| Environmental values | Egoistic value | To protect the environment is to protect ourselves. | High, medium, and low | [61] |
| Altruism value | Environmental pollution seriously affects public health. | |||
| Ecological value | The ecological environment is fragile and difficult to repair. | |||
| Information awareness | Information value awareness | Be aware of the importance of information to agricultural production. | High, medium, and low | [62] |
| Information needs identification awareness | Be able to determine what type of agricultural information you need and when. | |||
| Information acquisition awareness | Willing to make the effort to obtain useful agricultural information. | |||
| Social networks | Clan social networks | (i). How often do you move around with relatives? (ii). How often do I communicate with my relatives about green technology? (iii). How often do relatives help during busy farm hours? | High, medium, and low | [63] |
Disclaimer/Publisher’s Note: The statements, opinions and data contained in all publications are solely those of the individual author(s) and contributor(s) and not of MDPI and/or the editor(s). MDPI and/or the editor(s) disclaim responsibility for any injury to people or property resulting from any ideas, methods, instructions or products referred to in the content. |
© 2023 by the authors. Licensee MDPI, Basel, Switzerland. This article is an open access article distributed under the terms and conditions of the Creative Commons Attribution (CC BY) license (https://creativecommons.org/licenses/by/4.0/).
Share and Cite
Tian, M.; Liu, R.; Wang, J.; Liang, J.; Nian, Y.; Ma, H. Impact of Environmental Values and Information Awareness on the Adoption of Soil Testing and Formula Fertilization Technology by Farmers—A Case Study Considering Social Networks. Agriculture 2023, 13, 2008. https://doi.org/10.3390/agriculture13102008
Tian M, Liu R, Wang J, Liang J, Nian Y, Ma H. Impact of Environmental Values and Information Awareness on the Adoption of Soil Testing and Formula Fertilization Technology by Farmers—A Case Study Considering Social Networks. Agriculture. 2023; 13(10):2008. https://doi.org/10.3390/agriculture13102008
Chicago/Turabian StyleTian, Mengling, Ruifeng Liu, Jian Wang, Jiahao Liang, Yefan Nian, and Hengyun Ma. 2023. "Impact of Environmental Values and Information Awareness on the Adoption of Soil Testing and Formula Fertilization Technology by Farmers—A Case Study Considering Social Networks" Agriculture 13, no. 10: 2008. https://doi.org/10.3390/agriculture13102008
APA StyleTian, M., Liu, R., Wang, J., Liang, J., Nian, Y., & Ma, H. (2023). Impact of Environmental Values and Information Awareness on the Adoption of Soil Testing and Formula Fertilization Technology by Farmers—A Case Study Considering Social Networks. Agriculture, 13(10), 2008. https://doi.org/10.3390/agriculture13102008

