Single Nucleotide Polymorphisms in the Fatty Acid Binding Protein 4, Fatty Acid Synthase and Stearoyl-CoA Desaturase Genes Influence Carcass Characteristics of Tropical Crossbred Beef Steers
Abstract
1. Introduction
2. Materials and Methods
2.1. Animal Management
2.2. Carcass Evaluation
2.3. Blood Collection and Genomic DNA Extraction
2.4. Primer Design
2.5. Target Gene Amplification
2.6. PCR Products Clean-Up
2.7. Library Preparation and Sequencing
2.8. Sequence Data Analysis and Calculations
2.9. Statistical Analysis
3. Results
3.1. Genetic Variants and Population Diversity
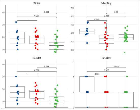
3.2. Correlations between SNP and Carcass Traits
3.3. Associations between SNP and Carcass Traits
4. Discussion
4.1. FABP4 Gene Polymorphisms
4.2. SCD Gene Polymorphisms
4.3. FASN Gene Polymorphisms
5. Conclusions
Supplementary Materials
Author Contributions
Funding
Institutional Review Board Statement
Informed Consent Statement
Data Availability Statement
Acknowledgments
Conflicts of Interest
References
- Testa, M.L.; Grigioni, G.; Panea, B.; Pavan, E. Color and Marbling as Predictors of Meat Quality Perception of Argentinian Consumers. Foods 2021, 10, 1465. [Google Scholar] [CrossRef] [PubMed]
- Goszczynski, D.E.; Papaleo-Mazzucco, J.; Ripoli, M.V.; Villarreal, E.L.; Rogberg-Muñoz, A.; Mezzadra, C.A.; Melucci, L.M.; Giovambattista, G. Genetic Variation in FABP4 and Evaluation of Its Effects on Beef Cattle Fat Content. Anim. Biotechnol. 2017, 28, 211–219. [Google Scholar] [CrossRef] [PubMed]
- Raza, S.H.A.; Gui, L.; Khan, R.; Schreurs, N.M.; Xiaoyu, W.; Wu, S.; Mei, C.; Wang, L.; Ma, X.; Wei, D.; et al. Association between FASN gene polymorphisms ultrasound carcass traits and intramuscular fat in Qinchuan cattle. Gene 2018, 645, 55–59. [Google Scholar] [CrossRef] [PubMed]
- Coleman, L.W.; Hickson, R.E.; Schreurs, N.M.; Martin, N.P.; Kenyon, P.R.; Lopez-Villalobos, N.; Morris, S.T. Carcass characteristics and meat quality of Hereford sired steers born to beef-cross-dairy and Angus breeding cows. Meat Sci. 2016, 121, 403–408. [Google Scholar] [CrossRef]
- Scollan, N.; Hocquette, J.-F.; Nuernberg, K.; Dannenberger, D.; Richardson, I.; Moloney, A. Innovations in beef production systems that enhance the nutritional and health value of beef lipids and their relationship with meat quality. Meat Sci. 2006, 74, 17–33. [Google Scholar] [CrossRef]
- Davis, G. Genetic parameters for tropical beef cattle in northern Australia: A review. Aust. J. Agric. Res. 1993, 44, 179–198. [Google Scholar] [CrossRef]
- Greenwood, P.L.; Gardner, G.E.; Ferguson, D.M. Current situation and future prospects for the Australian beef industry—A review. Asian-Australas. J. Anim. Sci. 2018, 31, 992–1006. [Google Scholar] [CrossRef]
- Polkinghorne, R.; Thompson, J.M.; Watson, R.; Gee, A.; Porter, M. Evolution of the Meat Standards Australia (MSA) beef grading system. Aust. J. Exp. Agric. 2008, 48, 1351–1359. [Google Scholar] [CrossRef]
- Tait, R.G.; Shackelford, S.D.; Wheeler, T.L.; King, D.A.; Keele, J.W.; Casas, E.; Smith, T.P.L.; Bennett, G.L. CAPN1, CAST, and DGAT1 genetic effects on preweaning performance, carcass quality traits, and residual variance of tenderness in a beef cattle population selected for haplotype and allele equalization. J. Anim. Sci. 2014, 92, 5382–5393. [Google Scholar] [CrossRef]
- Ardicli, S.; Samli, H.; Alpay, F.; Dincel, D.; Soyudal, B.; Balci, F. Association of Single Nucleotide Polymorphisms in the FABP4 Gene with Carcass Characteristics and Meat Quality in Holstein Bulls. Ann. Anim. Sci. 2017, 17, 117–130. [Google Scholar] [CrossRef]
- Li, X.; Ekerljung, M.; Lundström, K.; Lundén, A. Association of polymorphisms at DGAT1, leptin, SCD1, CAPN1 and CAST genes with color, marbling and water holding capacity in meat from beef cattle populations in Sweden. Meat Sci. 2013, 94, 153–158. [Google Scholar] [CrossRef] [PubMed]
- Gill, J.L.; Bishop, S.C.; McCorquodale, C.; Williams, J.L.; Wiener, P. Association of selected SNP with carcass and taste panel assessed meat quality traits in a commercial population of Aberdeen Angus-sired beef cattle. Genet. Sel. Evol. 2009, 41, 36. [Google Scholar] [CrossRef] [PubMed]
- Curi, R.A.; Palmieri, D.A.; Suguisawa, L.; Ferraz, A.L.J.; de Oliveira, H.N.; Furlan, L.R.; Silveira, A.C.; Lopes, C.R. Effects of GHR gene polymorphisms on growth and carcass traits in Zebu and crossbred beef cattle. Livest. Sci. 2006, 101, 94–100. [Google Scholar] [CrossRef]
- Michal, J.J.; Zhang, Z.W.; Gaskins, C.T.; Jiang, Z. The bovine fatty acid binding protein 4 gene is significantly associated with marbling and subcutaneous fat depth in Wagyu x Limousin F2 crosses. Anim. Genet. 2006, 37, 400–402. [Google Scholar] [CrossRef] [PubMed]
- Mannen, H. Identification and utilization of genes associated with beef qualities. Anim. Sci. J. 2011, 82, 1–7. [Google Scholar] [CrossRef]
- Barendse, W.; Bunch, R.J.; Thomas, M.B.; Harrison, B.E. A splice site single nucleotide polymorphism of the fatty acid binding protein 4 gene appears to be associated with intramuscular fat deposition in longissimus muscle in Australian cattle. Anim. Genet. 2009, 40, 770–773. [Google Scholar] [CrossRef] [PubMed]
- Lee, S.H.; Van Der Werf, J.H.J.; Lee, S.H.; Park, E.W.; Oh, S.J.; Gibson, J.P.; Thompson, J.M. Genetic polymorphisms of the bovineFatty acid binding protein 4gene are significantly associated with marbling and carcass weight in Hanwoo (Korean Cattle). Anim. Genet. 2010, 41, 442–444. [Google Scholar] [CrossRef]
- Shin, S.-C.; Heo, J.-P.; Chung, E.-R. Genetic variants of the FABP4 gene are associated with marbling scores and meat quality grades in Hanwoo (Korean cattle). Mol. Biol. Rep. 2012, 39, 5323–5330. [Google Scholar] [CrossRef]
- Yin, B.-Z.; Fang, J.-C.; Zhang, J.-S.; Zhang, L.-M.; Xu, C.; Xu, H.-Y.; Shao, J.; Xia, G.-J. Correlations between single nucleotide polymorphisms in FABP4 and meat quality and lipid metabolism gene expression in Yanbian yellow cattle. PLoS ONE 2020, 15, e0234328. [Google Scholar] [CrossRef]
- Kneeland, J.; Li, C.; Basarab, J.; Snelling, W.M.; Benkel, B.; Murdoch, B.; Hansen, C.; Moore, S.S. Identification and fine mapping of quantitative trait loci for growth traits on bovine chromosomes 2, 6, 14, 19, 21, and 23 within one commercial line of Bos taurus. J. Anim. Sci. 2004, 82, 3405–3414. [Google Scholar] [CrossRef]
- Hillgartner, F.B.; Salati, L.M.; Goodridge, A.G. Physiological and molecular mechanisms involved in nutritional regulation of fatty acid synthesis. Physiol. Rev. 1995, 75, 47–76. [Google Scholar] [CrossRef] [PubMed]
- Rempel, L.A.; Casas, E.; Shackelford, S.D.; Wheeler, T.L. Relationship of polymorphisms within metabolic genes and carcass traits in crossbred beef cattle. J. Anim. Sci. 2012, 90, 1311–1316. [Google Scholar] [CrossRef] [PubMed]
- Jiang, Z.; Michal, J.J.; Tobey, D.J.; Daniels, T.F.; Rule, D.C.; MacNeil, M.D. Significant associations of stearoyl-CoA desaturase (SCD1) gene with fat deposition and composition in skeletal muscle. Int. J. Biol. Sci. 2008, 4, 345–351. [Google Scholar] [CrossRef] [PubMed]
- Wu, X.X.; Yang, Z.P.; Shi, X.K.; Li, J.Y.; Ji, D.J.; Mao, Y.J.; Chang, L.L.; Gao, H.J. Association of SCD1 and DGAT1 SNP with the intramuscular fat traits in Chinese Simmental cattle and their distribution in eight Chinese cattle breeds. Mol. Biol. Rep. 2012, 39, 1065–1071. [Google Scholar] [CrossRef]
- Avilés, C.; Polvillo, O.; Peña, F.; Juárez, M.; Martínez, A.L.; Molina, A. Associations between DGAT1, FABP4, LEP, RORC, and SCD1 gene polymorphisms and fat deposition in Spanish commercial beef. J. Anim. Sci. 2013, 91, 4571–4577. [Google Scholar] [CrossRef]
- Hocquette, J.-F.; Botreau, R.; Picard, B.; Jacquet, A.; Pethick, D.W.; Scollan, N.D. Opportunities for predicting and manipulating beef quality. Meat Sci. 2012, 92, 197–209. [Google Scholar] [CrossRef]
- National Health and Medical Research Council. Australian Code of Practice for the Care and Use of Animals for Scientific Purposes, 8th ed.; National Health and Medical Research Council: Canberra, ACT, Australia, 2013; ISBN 186-496-5-975. [Google Scholar]
- Mwangi, F.W.; Gardiner, C.P.; Walker, G.; Hall, T.J.; Malau-Aduli, B.S.; Kinobe, R.T.; Malau-Aduli, A.E.O. Growth Performance and Plasma Metabolites of Grazing Beef Cattle Backgrounded on Buffel or Buffel-Desmanthus Mixed Pastures. Animals 2021, 11, 2355. [Google Scholar] [CrossRef]
- Meat & Livestock Australia Meat Standards Australia Standards Manual. Section 5: Livestock Supply; Meat & Livestock Australia: Sydney, Australia, 2020. [Google Scholar]
- Meat Standards Australia Standards Manual. Section 7: Processor; Meat & Livestock Australia Limited: Sydney, Australia, 2020. [Google Scholar]
- Pewan, S.B.; Otto, J.R.; Huerlimann, R.; Budd, A.M.; Mwangi, F.W.; Edmunds, R.C.; Holman, B.W.B.; Henry, M.L.E.; Kinobe, R.T.; Adegboye, O.A.; et al. Next Generation Sequencing of Single Nucleotide Polymorphic DNA-Markers in Selecting for Intramuscular Fat, Fat Melting Point, Omega-3 Long-Chain Polyunsaturated Fatty Acids and Meat Eating Quality in Tattykeel Australian White MARGRA Lamb. Foods 2021, 10, 2288. [Google Scholar] [CrossRef]
- Nei, M.; Roychoudhury, A.K. Sampling variances of heterozygosity and genetic distance. Genetics 1974, 76, 379–390. [Google Scholar] [CrossRef]
- Lin, C.-Y.; Xing, G.; Xing, C. Measuring linkage disequilibrium by the partial correlation coefficient. Heredity 2012, 109, 401–402. [Google Scholar] [CrossRef]
- Kelly, M.J.; Tume, R.K.; Fortes, M.; Thompson, J.M. Whole-genome association study of fatty acid composition in a diverse range of beef cattle breeds. J. Anim. Sci. 2014, 92, 1895–1901. [Google Scholar] [CrossRef] [PubMed]
- Serrote, C.M.L.; Reiniger, L.R.S.; Silva, K.B.; Rabaiolli, S.M.D.S.; Stefanel, C.M. Determining the Polymorphism Information Content of a molecular marker. Gene 2020, 726, 144175. [Google Scholar] [CrossRef] [PubMed]
- Botstein, D.; White, R.L.; Skolnick, M.; Davis, R.W. Construction of a genetic linkage map in man using restriction fragment length polymorphisms. Am. J. Hum. Genet. 1980, 32, 314–331. [Google Scholar] [PubMed]
- Jurie, C.; Cassar-Malek, I.; Bonnet, M.; Leroux, C.; Bauchart, D.; Boulesteix, P.; Pethick, D.W.; Hocquette, J.-F. Adipocyte fatty acid-binding protein and mitochondrial enzyme activities in muscles as relevant indicators of marbling in cattle. J. Anim. Sci. 2007, 85, 2660–2669. [Google Scholar] [CrossRef] [PubMed]
- Hoashi, S.; Hinenoya, T.; Tanaka, A.; Ohsaki, H.; Sasazaki, S.; Taniguchi, M.; Oyama, K.; Mukai, F.; Mannen, H. Association between fatty acid compositions and genotypes of FABP4 and LXR-alpha in Japanese Black cattle. BMC Genet. 2008, 9, 84. [Google Scholar] [CrossRef]
- Damon, M.; Louveau, I.; Lefaucheur, L.; Lebret, B.; Vincent, A.; Leroy, P.; Sanchez, M.P.; Herpin, P.; Gondret, F. Number of intramuscular adipocytes and fatty acid binding protein-4 content are significant indicators of intramuscular fat level in crossbred Large White × Duroc pigs. J. Anim. Sci. 2006, 84, 1083–1092. [Google Scholar] [CrossRef]
- Oh, D.-Y.; Lee, Y.-S.; La, B.-M.; Yeo, J.-S. Identification of the SNP (Single Nucleotide Polymorphism) for Fatty Acid Composition Associated with Beef Flavor-related FABP4 (Fatty Acid Binding Protein 4) in Korean Cattle. Asian-Australas. J. Anim. Sci. 2012, 25, 913–920. [Google Scholar] [CrossRef][Green Version]
- Cho, S.-A.; Park, T.S.; Yoon, D.-H.; Cheong, H.S.; Namgoong, S.; Park, B.L.; Lee, H.W.; Han, C.S.; Kim, E.M.; Cheong, I.-C.; et al. Identification of genetic polymorphisms in FABP3 and FABP4 and putative association with back fat thickness in Korean native cattle. BMB Rep. 2008, 41, 29–34. [Google Scholar] [CrossRef]
- Pringle, T.D.; Williams, S.E.; Lamb, B.S.; Johnson, D.D.; West, R.L. Carcass characteristics, the calpain proteinase system, and aged tenderness of Angus and Brahman crossbred steers. J. Anim. Sci. 1997, 75, 2955–2961. [Google Scholar] [CrossRef]
- Bartoň, L.; Bureš, D.; Kott, T.; Řehák, D. Associations of polymorphisms in bovine DGAT1, FABP4, FASN, and PPARGC1A genes with intramuscular fat content and the fatty acid composition of muscle and subcutaneous fat in Fleckvieh bulls. Meat Sci. 2016, 114, 18–23. [Google Scholar] [CrossRef]
- Kelly, M.J.; Tume, R.K.; Newman, S.; Thompson, J.M. Genetic variation in fatty acid composition of subcutaneous fat in cattle. Anim. Prod. Sci. 2013, 53, 129–133. [Google Scholar] [CrossRef]
- Bernard, A.; Leroux, C.; Chilliard, Y. Expression and nutritional regulation of Stearoyl-CoA desaturase genes in the ruminant mammary gland: Relationship with milk fatty acid composition. In Stearoyl-CoA Desaturase Genes in Lipid Metabolism; Ntambi, J.M., Ed.; Springer Science+Business Media: Clermont-Ferrand, France, 2013; ISBN 9781461479697. [Google Scholar]
- Ohsaki, H.; Tanaka, A.; Hoashi, S.; Sasazaki, S.; Oyama, K.; Taniguchi, M.; Mukai, F.; Mannen, H. Effect of SCD and SREBP genotypes on fatty acid composition in adipose tissue of Japanese Black cattle herds. Anim. Sci. J. 2009, 80, 225–232. [Google Scholar] [CrossRef]
- Fiems, L.O.; Campeneere, S.D.; De Smet, S.; Van de Voorde, G.; Vanacker, J.M.; Boucqué, C.V. Relationship between fat depots in carcasses of beef bulls and effect on meat colour and tenderness. Meat Sci. 2000, 56, 41–47. [Google Scholar] [CrossRef]
- Oh, D.-Y.; Nam, I.; Hwang, S.; Kong, H.; Lee, H.; Ha, J.; Baik, M.; Oh, M.H.; Kim, S.; Han, K.; et al. In vivo evidence on the functional variation within fatty acid synthase gene associated with lipid metabolism in bovine longissimus dorsi muscle tissue. Genes Genom. 2018, 40, 289–294. [Google Scholar] [CrossRef] [PubMed]
- Roy, R.; Taourit, S.; Zaragoza, P.; Eggen, A.; Rodellar, C. Genomic structure and alternative transcript of bovine fatty acid synthase gene (FASN): Comparative analysis of the FASN gene between monogastric and ruminant species. Cytogenet. Genome Res. 2005, 111, 65–73. [Google Scholar] [CrossRef] [PubMed]
- Sampath, H.; Ntambi, J.M. The fate and intermediary metabolism of stearic acid. Lipids 2005, 40, 1187–1191. [Google Scholar] [CrossRef]
- Yeon, S.H.; Lee, S.H.; Choi, B.H.; Lee, H.J.; Jang, G.W.; Lee, K.T.; Kim, K.H.; Lee, J.H.; Chung, H.Y. Genetic variation of FASN is associated with fatty acid composition of Hanwoo. Meat Sci. 2013, 94, 133–138. [Google Scholar] [CrossRef]
- Hoehne, A.; Nuernberg, G.; Kuehn, C.; Nuernberg, K. Relationships between intramuscular fat content, selected carcass traits, and fatty acid profile in bulls using a F 2-population. Meat Sci. 2012, 90, 629–635. [Google Scholar] [CrossRef]
- Lee, J.; Jin, M.; Lee, Y.; Ha, J.; Yeo, J.; Oh, D. Gene–gene interactions of fatty acid synthase (FASN) using multifactor-dimensionality reduction method in Korean cattle. Mol. Biol. Rep. 2014, 41, 2021–2027. [Google Scholar] [CrossRef]
- Abe, T.; Saburi, J.; Hasebe, H.; Nakagawa, T.; Misumi, S.; Nade, T.; Nakajima, H.; Shoji, N.; Kobayashi, M.; Kobayashi, E. Novel Mutations of the FASN Gene and Their Effect on Fatty Acid Composition in Japanese Black Beef. Biochem. Genet. 2009, 47, 397–411. [Google Scholar] [CrossRef]
- Li, C.; Aldai, N.; Vinsky, M.; Dugan, M.E.R.; McAllister, T.A. Association analyses of single nucleotide polymorphisms in bovine stearoyl-CoA desaturase and fatty acid synthase genes with fatty acid composition in commercial cross-bred beef steers. Anim. Genet. 2012, 43, 93–97. [Google Scholar] [CrossRef] [PubMed]
- Matsuhashi, T.; Maruyama, S.; Uemoto, Y.; Kobayashi, N.; Mannen, H.; Abe, T.; Sakaguchi, S.; Kobayashi, E. Effects of bovine fatty acid synthase, stearoyl-coenzyme A desaturase, sterol regulatory element-binding protein 1, and growth hormone gene polymorphisms on fatty acid composition and carcass traits in Japanese Black cattle. J. Anim. Sci. 2011, 89, 12–22. [Google Scholar] [CrossRef] [PubMed]
- Oh, D.; Lee, Y.; La, B.; Yeo, J.; Chung, E.; Kim, Y.; Lee, C. Fatty acid composition of beef is associated with exonic nucleotide variants of the gene encoding FASN. Mol. Biol. Rep. 2012, 39, 4083–4090. [Google Scholar] [CrossRef] [PubMed]
- Zhang, S.; Knight, T.J.; Reecy, J.M.; Beitz, D.C. DNA polymorphisms in bovine fatty acid synthase are associated with beef fatty acid composition. Anim. Genet. 2008, 39, 62–70. [Google Scholar] [CrossRef] [PubMed]
- Jo, B.-S.; Choi, S.S. Introns: The Functional Benefits of Introns in Genomes. Genom. Inform. 2015, 13, 112–118. [Google Scholar] [CrossRef] [PubMed]
- Maier, T.; Jenni, S.; Ban, N. Architecture of Mammalian Fatty Acid Synthase at 4.5 Å Resolution. Science 2006, 311, 1258–1262. [Google Scholar] [CrossRef]
- Li, B.; VanRaden, P.M.; Null, D.J.; O’Connell, J.R.; Cole, J.B. Major quantitative trait loci influencing milk production and conformation traits in Guernsey dairy cattle detected on Bos taurus autosome 19. J. Dairy Sci. 2021, 104, 550–560. [Google Scholar] [CrossRef]
- Maharani, D.; Jo, C.-R.; Jeon, J.-T.; Lee, J.-H. Quantitative Trait Loci and Candidate Genes Affecting Fatty Acid Composition in Cattle and Pig. Korean J. Food Sci. Anim. Resour. 2011, 31, 325–338. [Google Scholar] [CrossRef][Green Version]
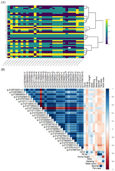
homozygotes similar to the reference sequence (Hereford),
heterozygotes, and
alternative homozygotes. (B) Correlations between detected SNP and carcass traits. * p < 0.05, ** p < 0.01, and *** p < 0.001.
homozygotes similar to the reference sequence (Hereford),
heterozygotes, and
alternative homozygotes. (B) Correlations between detected SNP and carcass traits. * p < 0.05, ** p < 0.01, and *** p < 0.001.
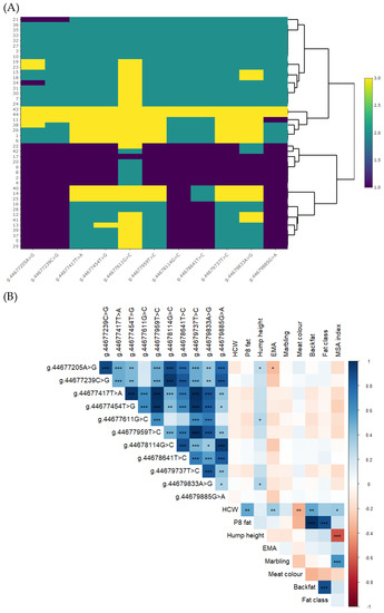
homozygotes similar to the reference gene (Hereford),
heterozygotes, and
the alternative homozygotes. (B) Correlations between SNP and carcass traits. * p < 0.05, ** p < 0.01, and *** p < 0.001.
homozygotes similar to the reference gene (Hereford),
heterozygotes, and
the alternative homozygotes. (B) Correlations between SNP and carcass traits. * p < 0.05, ** p < 0.01, and *** p < 0.001.
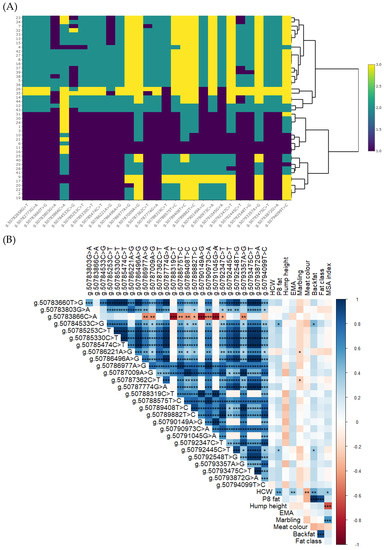
homozygotes similar to the reference gene (Hereford),
heterozygotes, and
the alternative homozygotes. (B) Correlations between genes SNP and carcass traits. * p < 0.05, ** p < 0.01, and *** p < 0.001.
homozygotes similar to the reference gene (Hereford),
heterozygotes, and
the alternative homozygotes. (B) Correlations between genes SNP and carcass traits. * p < 0.05, ** p < 0.01, and *** p < 0.001.
), AG (
), and GG (
).
), AG (
), and GG (
).
), CA (
), and AA (
).
), CA (
), and AA (
).
| Gene 1 | Fragment | Primer | Sequence (5′ to 3′) | Annealing Temp (°C) | Product Size (bp) |
|---|---|---|---|---|---|
| SCD | 1 | Forward | GGAAGAAGACATCCGCCCTGAAAT | 60 | 5092 |
| Reverse | AGGAAGCGAGATTGGCACTGTATG | 60 | |||
| SCD | 2 | Forward | GGAAGAAGACATCCGCCCTGAAAT | 60 | 10,177 |
| Reverse | TGCCTCTGAGGGGATCTATTTGGT | 60 | |||
| SCD | 3 | Forward | ATGAGCCACACTGTGAACAAACCT | 60 | 2861 |
| Reverse | TTCTTTTTCTGGACAGGCAAGCCT | 60 | |||
| FASN | 1 | Forward | TTGAGCTTCTGAGTATGATGGGAG | 68 | 7302 |
| Reverse | ACCATCTATTATGCCTCCCTCAAC | 68 | |||
| FASN | 2 | Forward | CTATAAGATCGGTGAGTCCTTGCA | 68 | 8648 |
| Reverse | TAGTATTATTCACAGCTCCCTGGC | 68 | |||
| FABP4 | - | Forward | GCTAAGACTGCCTGTATGTTCCCC | 60 | 3041 |
| Reverse | ACCTAGAGAAATAGACAATCGCCC | 60 |
| Gene 1 | SNP (dbSNP ID) 2 | PCS Position 3 | Amino Acid Substitution |
|---|---|---|---|
| FABP4 | g.44677959T>C (rs110757796) | 220 | Isoleucine to Valine |
| SCD | g.21272422C>T (rs41255693) | 878 | Alanine to Valine |
| FASN | g.50784533C>G (rs481622676) | 2066 | Alanine to Glycine |
| g.50786496A>G | 3145 | Serine to Glycine | |
| g.50788575T>C (rs41919993) | 4168 | Tyrosine to Histidine | |
| g.50790973C>A (rs109149276) | 5572 | Leucine to Isoleucine | |
| g.50794099T>C | 7277 | Isoleucine to Threonine |
| Variable 1 | p-Value 2 | ||||
|---|---|---|---|---|---|
| FABP4 | |||||
| g.44677205A>G | Total (n = 44) | AA (n = 22) | AG (n = 16) | GG (n = 6) | |
| HCW (kg) | 329.9 ± 26.15 | 331.1 ± 20.06 | 333.0 ± 32.81 | 317.6 ± 27.26 | 0.16 |
| P8 fat (mm) | 16.7 ± 5.80 | 17.0 ± 5.96 | 17.0 ± 6.41 | 14.6 ± 3.27 | 0.66 |
| Hump height (mm) | 112.5 ± 15.42 | 109.3 ± 13.39 | 111.8 ± 17.5 | 125.8 ± 10.68 | <0.01 |
| EMA (cm2) | 86.8 ± 7.26 | 88.4 ± 8.71 | 86.7 ± 4.93 | 81.3 ± 3.88 | 0.05 |
| Marbling (score) | 361.5 ± 79.77 | 372.7 ± 83.05 | 353.1 ± 81.79 | 343.3 ± 67.13 | 0.86 |
| Meat colour (score) | 2.3 ± 1.11 | 2.1 ± 1.18 | 2.3 ± 0.96 | 2.5 ± 1.38 | 0.70 |
| Back fat (mm) | 14.7 ± 5.80 | 15.0 ± 5.96 | 15.0 ± 6.41 | 12.6 ± 3.27 | 0.74 |
| Fat class (score) | 3.8 ± 0.65 | 3.9 ± 0.75 | 3.8 ± 0.62 | 3.8 ± 0.41 | 0.98 |
| MSA index | 51.11 ± 2.32 | 51.3 ± 2.28 | 51.2 ± 2.6 | 49.6 ± 0.42 | 0.39 |
| SCD | |||||
| g.21275851C>A | Total (n = 44) | CC (n = 9) | CA (n = 15) | AA (n = 20) | |
| HCW (kg) | 329.9 ± 26.15 | 333.0 ± 38.21 | 333.2 ± 23.32 | 326.1 ± 22.44 | 0.75 |
| P8 fat (mm) | 16.7 ± 5.80 | 19.6 ± 6.73 | 18.6 ± 5.03 | 14.0 ± 4.88 | 0.01 |
| Hump height (mm) | 112.5 ± 15.42 | 105.5 ± 12.61 | 116.6 ± 15.99 | 112.5 ± 15.68 | 0.24 |
| EMA (cm2) | 86.8 ± 7.26 | 85.8 ± 5.49 | 88.2 ± 8.60 | 86.2 ± 7.07 | 0.82 |
| Marbling (score) | 361.5 ± 79.77 | 421.1 ± 75.9 | 338.0 ± 83.85 | 352.5 ± 67.74 | 0.02 |
| Meat colour (score) | 2.3 ± 1.11 | 2.2 ± 1.20 | 2.3 ± 1.23 | 2.3 ± 1.03 | 0.98 |
| Back fat (mm) | 14.7 ± 5.80 | 17.5 ± 6.73 | 16.6 ± 5.05 | 12.0 ± 4.88 | 0.01 |
| Fat class (score) | 3.8 ± 0.655 | 4.2 ± 0.667 | 4.0 ± 0.594 | 3.6 ± 0.598 | 0.02 |
| MSA index | 51.1 ± 2.32 | 52.3 ± 2.18 | 50.9 ± 2.82 | 50.7 ± 1.90 | 0.19 |
| FASN | |||||
| g.50784533C>G | Total (n = 44) | CC (n = 30) | CG (n = 12) | GG (n = 2) | |
| HCW (kg) | 329.9 ± 26.15 | 327.2 ± 23.24 | 329.5 ± 24.73 | 377.5 ± 40.31 | 0.62 |
| P8 fat (mm) | 16.7 ± 5.80 | 15.5 ± 5.10 | 18.4 ± 5.84 | 25.0 ± 9.90 | 0.10 |
| Hump height (mm) | 112.5 ± 15.42 | 110.2 ± 14.97 | 110.2 ± 15.60 | 130.2 ± 14.14 | 0.92 |
| EMA (cm2) | 86.8 ± 7.26 | 86.5 ± 7.90 | 87.4 ± 6.05 | 88.5 ± 6.36 | 0.69 |
| Marbling (score) | 361.5 ± 79.77 | 380.2 ± 91.95 | 350.2 ± 62.68 | 345.2 ± 49.50 | 0.23 |
| Meat colour (score) | 2.3 ± 1.11 | 2.5 ± 1.12 | 1.9 ± 1.15 | 2.0 ± 0.710 | 0.31 |
| Back fat (mm) | 14.7 ± 5.80 | 13.5 ± 5.10 | 16.4 ± 5.84 | 23.0 ± 9.90 | 0.10 |
| Fat class (score) | 3.8 ± 0.650 | 3.8 ± 0.648 | 3.9 ± 0.669 | 4.5 ± 0.707 | 0.38 |
| MSA index | 51.1 ± 2.32 | 50.9 ± 2.01 | 51.4 ± 3.24 | 51.8 ± 1.22 | 0.75 |
Publisher’s Note: MDPI stays neutral with regard to jurisdictional claims in published maps and institutional affiliations. |
© 2022 by the authors. Licensee MDPI, Basel, Switzerland. This article is an open access article distributed under the terms and conditions of the Creative Commons Attribution (CC BY) license (https://creativecommons.org/licenses/by/4.0/).
Share and Cite
Mwangi, F.W.; Pewan, S.B.; Otto, J.R.; Adegboye, O.A.; Charmley, E.; Gardiner, C.P.; Malau-Aduli, B.S.; Kinobe, R.T.; Malau-Aduli, A.E.O. Single Nucleotide Polymorphisms in the Fatty Acid Binding Protein 4, Fatty Acid Synthase and Stearoyl-CoA Desaturase Genes Influence Carcass Characteristics of Tropical Crossbred Beef Steers. Agriculture 2022, 12, 1171. https://doi.org/10.3390/agriculture12081171
Mwangi FW, Pewan SB, Otto JR, Adegboye OA, Charmley E, Gardiner CP, Malau-Aduli BS, Kinobe RT, Malau-Aduli AEO. Single Nucleotide Polymorphisms in the Fatty Acid Binding Protein 4, Fatty Acid Synthase and Stearoyl-CoA Desaturase Genes Influence Carcass Characteristics of Tropical Crossbred Beef Steers. Agriculture. 2022; 12(8):1171. https://doi.org/10.3390/agriculture12081171
Chicago/Turabian StyleMwangi, Felista W., Shedrach B. Pewan, John R. Otto, Oyelola A. Adegboye, Edward Charmley, Christopher P. Gardiner, Bunmi S. Malau-Aduli, Robert T. Kinobe, and Aduli E. O. Malau-Aduli. 2022. "Single Nucleotide Polymorphisms in the Fatty Acid Binding Protein 4, Fatty Acid Synthase and Stearoyl-CoA Desaturase Genes Influence Carcass Characteristics of Tropical Crossbred Beef Steers" Agriculture 12, no. 8: 1171. https://doi.org/10.3390/agriculture12081171
APA StyleMwangi, F. W., Pewan, S. B., Otto, J. R., Adegboye, O. A., Charmley, E., Gardiner, C. P., Malau-Aduli, B. S., Kinobe, R. T., & Malau-Aduli, A. E. O. (2022). Single Nucleotide Polymorphisms in the Fatty Acid Binding Protein 4, Fatty Acid Synthase and Stearoyl-CoA Desaturase Genes Influence Carcass Characteristics of Tropical Crossbred Beef Steers. Agriculture, 12(8), 1171. https://doi.org/10.3390/agriculture12081171

