Development of a Three-Dimensional Plant Localization Technique for Automatic Differentiation of Soybean from Intra-Row Weeds
Abstract
1. Introduction
2. Materials and Methods
2.1. Fluorescent Labeling of Crop Plants
2.2. Fluorescence Imaging System
2.3. Image Acquisition
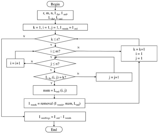
2.4. Image Pre-Processing
2.5. Pseudo-Color Image Generation
2.6. Statistical Analysis
3. Results
3.1. Visibility of Rh-B Fluorescence in Soybean
3.2. Effect of Rh–B on Soybean Growth
3.3. Single-View Recognition Result
3.4. Multi-View Recognition Result
4. Discussion
5. Conclusions
Author Contributions
Funding
Acknowledgments
Conflicts of Interest
References
- Liu, K. Chemistry and nutritional value of soybean components. In Soybeans; Springer: Boston, MA, USA, 1997; pp. 25–113. [Google Scholar]
- Wilkerson, G.; Modena, S.; Coble, H. HERB: Decision model for postemergence weed control in soybean. Agron. J. 1991, 83, 413–417. [Google Scholar] [CrossRef]
- Culpepper, A.S.; Gimenez, A.E.; York, A.C.; Batts, R.B.; Wilcut, J.W. Morningglory (Ipomoea spp.) and large crabgrass (Digitaria sanguinalis) control with glyphosate and 2,4-DB mixtures in glyphosate-resistant soybean (Glycine max). Weed Technol. 2001, 15, 56–61. [Google Scholar] [CrossRef]
- Shurtleff, J.L.; Coble, H.D. Interference of certain broadleaf weed species in soybeans (Glycine max). Weed Sci. 1985, 33, 654–657. [Google Scholar] [CrossRef]
- Hashimoto, Y.; Ishihara, K.; Soeda, Y. Fate of alloxydim-sodium on or in soybean plants. Pestic. Sci. 1979, 4, 299–304. [Google Scholar] [CrossRef][Green Version]
- Liu, B.; Bruch, R. Weed detection for selective spraying: A review. Curr. Robot. Rep. 2020, 1, 19–26. [Google Scholar] [CrossRef]
- Li, B.-H.; Wang, G.-Q.; Fan, C.-Q.; Su, L.-J.; Xu, X. Effects of different tillage methods on weed emergence in summer soybean field. J. Hebei Agric. Sci. 2009, 3, 28–30. [Google Scholar]
- Dai, X.; Xu, Y.; Zheng, J.; Song, H. Analysis of the variability of pesticide concentration downstream of inline mixers for direct nozzle injection systems. Biosyst. Eng. 2019, 180, 59–69. [Google Scholar] [CrossRef]
- Perotti, V.E.; Larran, A.S.; Palmieri, V.E.; Martinatto, A.K.; Permingeat, H.R. Herbicide resistant weeds: A call to integrate conventional agricultural practices, molecular biology knowledge and new technologies. Plant Sci. 2020, 290, 110255. [Google Scholar] [CrossRef]
- Song, J.-S.; Chung, J.-H.; Lee, K.J.; Kwon, J.; Kim, J.-W.; Im, J.-H.; Kim, D.-S. Herbicide-based weed management for soybean production in the Far Eastern region of Russia. Agronomy 2020, 10, 1823. [Google Scholar] [CrossRef]
- Melander, B.; Rasmussen, G. Effects of cultural methods and physical weed control on intrarow weed numbers, manual weeding and marketable yield in direct-sown leek and bulb onion. Weed Res. 2001, 41, 491–508. [Google Scholar] [CrossRef]
- Fennimore, S.A.; Boyd, N.S. Sustainable Weed Control in Strawberry. In Weed Control: Sustainability, Hazards, and Risks in Cropping Systems Worldwide; Korres, N.E., Burgos, N.R., Duke, S.O., Eds.; CRC Press: Boca Raton, FL, USA, 2018; p. 383. [Google Scholar]
- Fennimore, S.A.; Slaughter, D.C.; Siemens, M.C.; Leon, R.G.; Saber, M.N. Technology for automation of weed control in specialty crops. Weed Technol. 2016, 30, 823–837. [Google Scholar] [CrossRef]
- Burgos-Artizzu, X.P.; Ribeiro, A.; Guijarro, M.; Pajares, G. Real-time image processing for crop/weed discrimination in maize fields. Comput. Electron. Agric. 2011, 75, 337–346. [Google Scholar] [CrossRef]
- Gée, C.; Bossu, J.; Jones, G.; Truchetet, F. Crop/weed discrimination in perspective agronomic images. Comput. Electron. Agric. 2008, 60, 49–59. [Google Scholar] [CrossRef]
- Montalvo, M.; Pajares, G.; Guerrero, J.M.; Romeo, J.; Guijarro, M.; Ribeiro, A.; Ruz, J.J.; Cruz, J. Automatic detection of crop rows in maize fields with high weeds pressure. Expert Syst. Appl. 2012, 39, 11889–11897. [Google Scholar] [CrossRef]
- Rosell-Polo, J.R.; Cheein, F.A.; Gregorio, E.; Andújar, D.; Puigdomènech, L.; Masip, J.; Escolà, A. Advances in structured light sensors applications in precision agriculture and livestock farming. Adv. Agron. 2015, 133, 71–112. [Google Scholar]
- Andújar, D.; Calle, M.; Fernández-Quintanilla, C.; Ribeiro, Á.; Dorado, J. Three-dimensional modeling of weed plants using low-cost photogrammetry. Sensors 2018, 18, 1077. [Google Scholar] [CrossRef]
- Su, W.-H.; Yang, C.; Dong, Y.; Johnson, R.; Page, R.; Szinyei, T.; Hirsch, C.D.; Steffenson, B.J. Hyperspectral imaging and improved feature variable selection for automated determination of deoxynivalenol in various genetic lines of barley kernels for resistance screening. Food Chem. 2021, 343, 128507. [Google Scholar] [CrossRef] [PubMed]
- Su, W.-H.; Bakalis, S.; Sun, D.-W. Fingerprinting study of tuber ultimate compressive strength at different microwave drying times using mid-infrared imaging spectroscopy. Dry. Technol. 2019, 37, 1113–1130. [Google Scholar] [CrossRef]
- Su, W.-H.; Bakalis, S.; Sun, D.-W. Chemometric determination of time series moisture in both potato and sweet potato tubers during hot air and microwave drying using near/mid-infrared (NIR/MIR) hyperspectral techniques. Dry. Technol. 2020, 38, 806–823. [Google Scholar] [CrossRef]
- Su, W.-H.; He, H.-J.; Sun, D.-W. Non-destructive and rapid evaluation of staple foods quality by using spectroscopic techniques: A review. Crit. Rev. Food Sci. Nutr. 2017, 57, 1039–1051. [Google Scholar] [CrossRef] [PubMed]
- Su, W.H.; Sun, D.-W. Fourier transform infrared and Raman and hyperspectral imaging techniques for quality determinations of powdery foods: A review. Compr. Rev. Food Sci. Food Saf. 2018, 17, 104–122. [Google Scholar] [CrossRef] [PubMed]
- Su, W.H.; Sun, D.-W. Multispectral imaging for plant food quality analysis and visualization. Compr. Rev. Food Sci. Food Saf. 2018, 17, 220–239. [Google Scholar] [CrossRef] [PubMed]
- Su, W.-H.; Sun, D.-W. Mid-infrared (MIR) Spectroscopy for Quality Analysis of Liquid Foods. Food Eng. Rev. 2019, 11, 142–158. [Google Scholar] [CrossRef]
- Su, W.-H.; Sun, D.-W. Advanced analysis of roots and tubers by hyperspectral techniques. In Advances in Food and Nutrition Research; Fidel, T., Ed.; Elsevier: Amsterdam, The Netherlands, 2019; Volume 87, pp. 255–303. [Google Scholar]
- Su, W.-H. Advanced Machine Learning in Point Spectroscopy, RGB-and hyperspectral-imaging for automatic discriminations of crops and weeds: A review. Smart Cities 2020, 3, 39. [Google Scholar] [CrossRef]
- Chang, C.-L.; Xie, B.-X.; Chung, S.-C. Mechanical Control with a Deep Learning Method for Precise Weeding on a Farm. Agriculture 2021, 11, 1049. [Google Scholar] [CrossRef]
- Su, W.-H.; Zhang, J.; Yang, C.; Page, R.; Szinyei, T.; Hirsch, C.D.; Steffenson, B.J. Automatic evaluation of wheat resistance to fusarium head blight using dual mask-RCNN deep learning frameworks in computer vision. Remote Sens. 2021, 13, 26. [Google Scholar] [CrossRef]
- Su, W.-H.; Zhang, J.; Yang, C.; Page, R.; Szinyei, T.; Hirsch, C.D.; Steffenson, B.J. Evaluation of Mask RCNN for Learning to Detect Fusarium Head Blight in Wheat Images. In Proceedings of the 2020 ASABE Annual International Virtual Meeting, Virtual, 13–15 July 2020; American Society of Agricultural and Biological Engineers: St. Joseph, MI, USA, 2020; p. 1. [Google Scholar]
- Bah, M.D.; Hafiane, A.; Canals, R. Deep learning with unsupervised data labeling for weed detection in line crops in UAV images. Remote Sens. 2018, 10, 1690. [Google Scholar] [CrossRef]
- Shaner, D.L.; Beckie, H.J. The future for weed control and technology. Pest Manag. Sci. 2014, 70, 1329–1339. [Google Scholar] [CrossRef]
- García-Mateos, G.; Hernández-Hernández, J.; Escarabajal-Henarejos, D.; Jaén-Terrones, S.; Molina-Martínez, J. Study and comparison of color models for automatic image analysis in irrigation management applications. Agric. Water Manag. 2015, 151, 158–166. [Google Scholar] [CrossRef]
- Hernández-Hernández, J.L.; García-Mateos, G.; González-Esquiva, J.; Escarabajal-Henarejos, D.; Ruiz-Canales, A.; Molina-Martínez, J.M. Optimal color space selection method for plant/soil segmentation in agriculture. Comput. Electron. Agric. 2016, 122, 124–132. [Google Scholar] [CrossRef]
- Su, W.-H. Crop plant signaling for real-time plant identification in smart farm: A systematic review and new concept in artificial intelligence for automated weed control. Artif. Intell. Agric. 2020, 4, 262–271. [Google Scholar] [CrossRef]
- Su, W.-H.; Fennimore, S.A.; Slaughter, D.C. Evaluation of Photostability of Rhodamine B for Automatic Recognition of Tomato Plants. In Proceedings of the 2020 ASABE Annual International Virtual Meeting, Virtual, 13–15 July 2020; American Society of Agricultural and Biological Engineers: St. Joseph, MI, USA, 2020; pp. 1–2. [Google Scholar]
- Su, W.-H.; Fennimore, S.A.; Slaughter, D.C. Development of a systemic crop signalling system for automated real-time plant care in vegetable crops. Biosyst. Eng. 2020, 193, 62–74. [Google Scholar] [CrossRef]
- Su, W.-H.; Fennimore, S.A.; Slaughter, D.C. Computer Vision Technology for Identification of Snap Bean Crops using Systemic Rhodamine B. In Proceedings of the 2019 ASABE Annual International Virtual Meeting, Virtual, 7–10 July 2019; American Society of Agricultural and Biological Engineers: St. Joseph, MI, USA, 2019; p. 1. [Google Scholar]
- Su, W.-H.; Slaughter, D.C.; Fennimore, S.A. Non-destructive evaluation of photostability of crop signaling compounds and dose effects on celery vigor for precision plant identification using computer vision. Comput. Electron. Agric. 2020, 168, 105155. [Google Scholar] [CrossRef]
- Taylor, A.; Salanenka, Y. Seed treatments: Phytotoxicity amelioration and tracer uptake. Seed Sci. Res. 2012, 22 (Suppl. S1), S86–S90. [Google Scholar] [CrossRef]
- Salanenka, Y.A.; Taylor, A.G. Seedcoat permeability: Uptake and post-germination transport of applied model tracer compounds. HortScience 2011, 46, 622–626. [Google Scholar] [CrossRef]
- Su, W.-H.; Fennimore, S.A.; Slaughter, D.C. Fluorescence imaging for rapid monitoring of translocation behaviour of systemic markers in snap beans for automated crop/weed discrimination. Biosyst. Eng. 2019, 186, 156–167. [Google Scholar] [CrossRef]
- Raja, R.; Slaughter, D.C.; Fennimore, S.A.; Nguyen, T.T.; Vuong, V.L.; Sinha, N.; Tourte, L.; Smith, R.F.; Siemens, M.C. Crop signalling: A novel crop recognition technique for robotic weed control. Biosyst. Eng. 2019, 187, 278–291. [Google Scholar] [CrossRef]








| Variety | Days after Germination (d) | Rh-B Concentration (ppm) | Intensity | ||
|---|---|---|---|---|---|
| Mean ± SD | Max | Min | |||
| Large soybean | 0 | 0 | 4.14 ± 0.16 | 5.31 | 4.00 |
| 60 | 32.25 ± 5.80 | 88.40 | 4.00 | ||
| 120 | 50.40 ± 10.33 | 166.84 | 4.00 | ||
| 6 | 0 | 13.32 ± 2.52 | 14.04 | 12.61 | |
| 60 | 21.46 ± 7.17 | 23.50 | 19.42 | ||
| 120 | 48.48 ± 23.30 | 55.11 | 41.86 | ||
| 12 | 0 | 9.35 ± 0.80 | 14.50 | 12.74 | |
| 60 | 16.05 ± 9.12 | 25.85 | 22.11 | ||
| 120 | 30.09 ± 14.24 | 51.27 | 43.72 | ||
| Emerald soybean | 0 | 0 | 4.12 ± 0.36 | 5.93 | 4.00 |
| 60 | 27.28 ± 6.72 | 79.33 | 4.00 | ||
| 120 | 42.33 ± 9.91 | 155.13 | 4.00 | ||
| 6 | 0 | 13.62 ± 3.10 | 14.50 | 12.74 | |
| 60 | 23.98 ± 6.57 | 25.85 | 22.11 | ||
| 120 | 47.50 ± 13.27 | 51.27 | 43.72 | ||
| 12 | 0 | 10.45 ± 1.42 | 10.85 | 10.05 | |
| 60 | 17.32 ± 4.82 | 18.67 | 15.96 | ||
| 120 | 31.44 ± 10.97 | 34.53 | 28.36 | ||
| Variety | Days after Germination (d) | Rh-B Concentration (ppm) | Weight (g) | ||
|---|---|---|---|---|---|
| Mean ± SD | Max | Min | |||
| Large soybean | 20 | 0 | 2.47 ±0.76 | 2.91 | 2.00 |
| 60 | 1.93 ± 0.97 | 2.33 | 1.53 | ||
| 120 | 2.35 ± 0.97 | 2.78 | 1.92 | ||
| 30 | 0 | 5.80 ± 2.46 | 7.56 | 4.05 | |
| 60 | 4.17 ± 1.33 | 4.79 | 3.55 | ||
| 120 | 3.94 ± 1.44 | 5.14 | 2.74 | ||
| Emerald soybean | 20 | 0 | 1.61 ± 0.74 | 1.91 | 1.32 |
| 60 | 2.04 ± 0.90 | 2.37 | 1.72 | ||
| 120 | 1.80 ± 0.78 | 2.04 | 1.57 | ||
| 30 | 0 | 3.33 ± 2.14 | 4.47 | 2.18 | |
| 60 | 3.53 ± 1.56 | 4.47 | 2.59 | ||
| 120 | 4.70 ± 1.96 | 6.34 | 3.05 | ||
| Variety | Days after Germination (d) | Rh-B Concentration (ppm) | Height (cm) | ||
|---|---|---|---|---|---|
| Mean ± SD | Max | Min | |||
| Large soybean | 20 | 0 | 30.46 ± 3.44 | 32.55 | 28.38 |
| 60 | 21.72 ± 5.26 | 23.89 | 19.55 | ||
| 120 | 28.18 ± 7.38 | 31.45 | 24.91 | ||
| 30 | 0 | 46.28 ± 11.17 | 54.28 | 38.29 | |
| 60 | 44.44 ± 8.74 | 48.53 | 40.35 | ||
| 120 | 37.91 ± 7.44 | 44.13 | 31.69 | ||
| Emerald soybean | 20 | 0 | 21.70 ± 5.31 | 23.81 | 19.60 |
| 60 | 23.46 ± 4.39 | 25.04 | 21.88 | ||
| 120 | 22.95 ± 5.68 | 24.68 | 21.22 | ||
| 30 | 0 | 29.02 ± 8.23 | 33.40 | 24.63 | |
| 60 | 29.85 ± 7.93 | 34.64 | 25.06 | ||
| 120 | 36.17 ± 3.64 | 39.21 | 33.12 | ||
| Case | Number of Visual Occlusions of ROIs | Number of Paired ROIs Detected | Number of Single ROIs Detected |
|---|---|---|---|
| 1 | 0 | 3 | 0 |
| 2 | 1 | 2 | 1 |
| 3 | 2 | 2 | 0 |
| 4 | 2 | 1 | 2 |
| 5 | 3 | 1 | 1 |
| 6 | 3 | 0 | 3 |
| 7 | 4 | 1 | 0 |
| 8 | 4 | 0 | 2 |
| 9 | 5 | 0 | 1 |
| Case | Original Image | Binarized Image | Algorithm Running Results |
|---|---|---|---|
| 1 | ![]() | ![]() | ![]() |
| 2 | ![]() | ![]() | ![]() |
| 3 | ![]() | ![]() | ![]() |
| 4 | ![]() | ![]() | ![]() |
| 5 | ![]() | ![]() | ![]() |
| 6 | ![]() | ![]() | ![]() |
| 7 | ![]() | ![]() | ![]() |
| 8 | ![]() | ![]() | ![]() |
| 9 | ![]() | ![]() | ![]() |
Publisher’s Note: MDPI stays neutral with regard to jurisdictional claims in published maps and institutional affiliations. |
© 2022 by the authors. Licensee MDPI, Basel, Switzerland. This article is an open access article distributed under the terms and conditions of the Creative Commons Attribution (CC BY) license (https://creativecommons.org/licenses/by/4.0/).
Share and Cite
Su, W.-H.; Sheng, J.; Huang, Q.-Y. Development of a Three-Dimensional Plant Localization Technique for Automatic Differentiation of Soybean from Intra-Row Weeds. Agriculture 2022, 12, 195. https://doi.org/10.3390/agriculture12020195
Su W-H, Sheng J, Huang Q-Y. Development of a Three-Dimensional Plant Localization Technique for Automatic Differentiation of Soybean from Intra-Row Weeds. Agriculture. 2022; 12(2):195. https://doi.org/10.3390/agriculture12020195
Chicago/Turabian StyleSu, Wen-Hao, Ji Sheng, and Qing-Yang Huang. 2022. "Development of a Three-Dimensional Plant Localization Technique for Automatic Differentiation of Soybean from Intra-Row Weeds" Agriculture 12, no. 2: 195. https://doi.org/10.3390/agriculture12020195
APA StyleSu, W.-H., Sheng, J., & Huang, Q.-Y. (2022). Development of a Three-Dimensional Plant Localization Technique for Automatic Differentiation of Soybean from Intra-Row Weeds. Agriculture, 12(2), 195. https://doi.org/10.3390/agriculture12020195




























